Pricing European Options under a Fuzzy Mixed Weighted Fractional Brownian Motion Model with Jumps
Abstract
1. Introduction
2. Preliminaries
2.1. Mixed Weighted-fBm
- is a central Gaussian process.
- When , .
- , the covariance of and is
2.2. Fuzzy Set Theory
- (1)
- qualifies as both a normal fuzzy set and a convex fuzzy set;
- (2)
- The membership function of exhibits upper semi-continuity;
- (3)
- The α-level set of remains confined within boundaries.
3. Asset Pricing Model
- (i)
- The temporality of transactions and the magnitude of assets persist in a seamless continuum;
- (ii)
- Transaction expenses and fiscal levies remain conspicuously absent from the equation;
- (iii)
- The dealing involving assets faces no constriction, allowing for both short selling and short buying without hindrance;
- (iv)
- The return of risk-free assets in time period t iswhere constant r is the risk-free interest rate;
- (v)
- The risk assets (stocks) price is driven by the mixed weighted-fBm with jumps:where is the instantaneous expected return of the stock; , and represent the volatility of stock prices; and is a compensated Poisson process with intensity . , and are independent of each other.
4. Pricing Formula for European Option under the Mixed Weight-fBm Model with Jump
5. European Option Pricing in a Fuzzy Framework
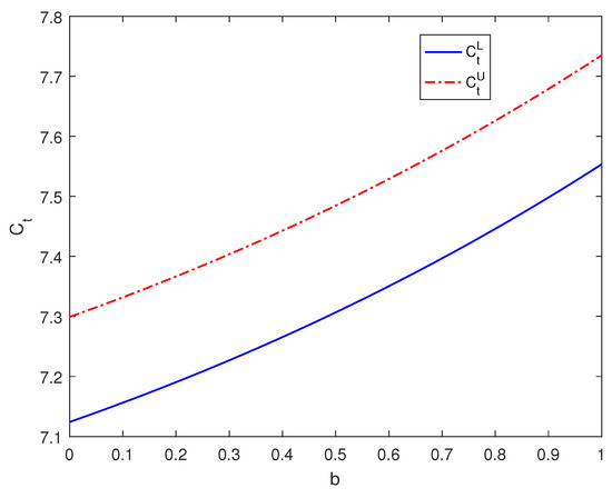
6. Numerical Experiments
7. Conclusions
Author Contributions
Funding
Data Availability Statement
Acknowledgments
Conflicts of Interest
Correction Statement
References
- Black, F.; Scholes, M. The pricing of option and corporate liabilities. J. Polit. Econ. 1973, 81, 637–654. [Google Scholar] [CrossRef]
- Peters, E.E. Fractal structure in the capital market. Financ. Anal. J. 1989, 45, 434–453. [Google Scholar] [CrossRef]
- Hu, Y.; Øksendal, B. Fractional white noise calculus and applications to finance. Infin. Dimens. Anal. Qu. 2003, 6, 1–32. [Google Scholar] [CrossRef]
- Necula, C. Option pricing in a fractional Brownian motion environment. Math. Rep. 2004, 6, 259–273. [Google Scholar] [CrossRef]
- Mehrdoust, F.; Najafi, A.R. Pricing European options under fractional Black-Scholes model with a weak payoff function. Comput. Econ. 2018, 52, 685–706. [Google Scholar] [CrossRef]
- Rogers, L.C.G. Arbitrage with fractional Brownian motion. Math. Financ. 1997, 7, 95–105. [Google Scholar] [CrossRef]
- EI-Nouty, C. The fractional mixed fractional Brownian motion. Stat. Probabil. Lett. 2003, 625, 111–120. [Google Scholar] [CrossRef]
- Mishura, Y.S. Stochastic Calculus for Fractional Brownian Motion and Related Processes; Springer Press: Berlin, Germany, 2008. [Google Scholar]
- Cheridito, P. Mixed fractional Brownian motion. Bernoulli 2001, 7, 913–934. [Google Scholar] [CrossRef]
- Prakasa Rao, B.L.S. Pricing geometric Asian power options under mixed fractional Brownian motion environment. Phys. A 2016, 446, 92–99. [Google Scholar] [CrossRef]
- Shokrollahi, F.; Kılıçman, A. Actuarial approach in a mixed fractional Brownian motion with jumps environment for pricing currency option. Adv. Differ. Equ. 2015, 2015, 257. [Google Scholar] [CrossRef]
- Zhang, W.G.; Li, Z.; Liu, Y.J. Analytical pricing of geometric Asian power options on an underlying driven by a mixed fractional Brownian motion. Phys. A 2018, 490, 402–418. [Google Scholar] [CrossRef]
- Xu, F.; Zhou, S. Pricing of perpetual American put option with sub-mixed fractional Brownian motion. Fract. Calc. Appl. Anal. 2019, 22, 1145–1154. [Google Scholar] [CrossRef]
- Wang, X.; Wang, J.; Guo, Z. Pricing equity warrants under the sub-mixed fractional Brownian motion regime with stochastic interest rate. AIMS Math. 2022, 7, 16612–16631. [Google Scholar] [CrossRef]
- Guo, J.; Kang, W.; Wang, Y. Option pricing under sub-mixed fractional Brownian motion based on time-varying implied volatility using intelligent algorithms. Soft Comput. 2023, 27, 15225–15246. [Google Scholar] [CrossRef]
- Bojdecki, T.; Gorostiza, L.; Talarczyk, A. Occupation time limits of inhomogeneous Poisson systems of independent particles. Stoch. Proc. Appl. 2008, 118, 28–52. [Google Scholar] [CrossRef]
- Zhang, X.; Xiao, W. Arbitrage with fractional Gaussian processes. Phys. A 2017, 471, 620–628. [Google Scholar] [CrossRef]
- Khalaf, A.D.; Zeb, A.; Saeed, T.; Abouagwa, M.; Djilali, S.; Alshehri, H.M. A Special Study of the Mixed Weighted Fractional Brownian Motion. Fractal Fract. 2021, 5, 192. [Google Scholar] [CrossRef]
- Zadeh, L.A. Fuzzy sets, information and control. Inf. Control 2001, 8, 338–353. [Google Scholar] [CrossRef]
- Wu, H.C. Using fuzzy sets theory and Black-Scholes formula to generate pricing boundaries of European options. Appl. Math. Comput. 2007, 185, 136–146. [Google Scholar] [CrossRef]
- Zhang, W.G.; Li, Z.; Liu, Y.J.; Zhang, Y. Pricing European Option Under Fuzzy Mixed Fractional Brownian Motion Model with Jumps. Comput. Econ. 2021, 58, 483–515. [Google Scholar] [CrossRef]
- Bian, L.; Li, Z. Fuzzy simulation of European option pricing using sub-fractional Brownian motion. Chaos Solitons Fractals 2021, 153, 111442. [Google Scholar] [CrossRef]
- Zhang, W.G.; Xiao, W.L.; Kong, W.T.; Zhang, Y. Fuzzy pricing of geometric Asian options and its algorithm. Appl. Soft Comput. 2015, 28, 360–367. [Google Scholar] [CrossRef]
- Ji, B.; Tao, X.; Ji, Y. Barrier Option Pricing in the Sub-Mixed Fractional Brownian Motion with Jump Environment. Fractal Fract. 2022, 6, 244. [Google Scholar] [CrossRef]
- Sousa-Vieira, M.E.; Fernández-Veiga, M. Efficient Generators of the Generalized Fractional Gaussian Noise and Cauchy Processes. Fractal Fract. 2023, 7, 455. [Google Scholar] [CrossRef]
- Sun, X.; Yan, L.; Zhang, Q. The quadratic covariation for a weighted fractional Brownian motion. Stoch. Dyn. 2017, 17, 1750029. [Google Scholar] [CrossRef]
- Fullér, R. On product-sum of triangular fuzzy number. Fuzzy Set Syst. 1991, 41, 83–87. [Google Scholar] [CrossRef]
- Tankov, P. Financial Modelling with Jump Processes; Chapman and Hall: London, UK, 2003. [Google Scholar]
- Xiao, W.L.; Zhang, W.G.; Zhang, X.; Zhang, X. Pricing model for equity warrants in a mixed fractional Brownian environment and its algorithm. Phys. A 2012, 391, 6418–6431. [Google Scholar] [CrossRef]
- Sun, L. Pricing currency options in the mixed fractional Brownian motion. Phys. A 2013, 392, 3441–3458. [Google Scholar] [CrossRef]
- Qin, X.Z.; Luo, X.W.; Wang, W.H. Fuzzy pricing of European option based on the long-term memory property. Syst. Eng-Theory Pract. 2019, 39, 3073–3083. [Google Scholar]




| Parameter | Symbols | Parameter | Symbols |
|---|---|---|---|
| Strike price | Fuzzy stock price | ||
| Initial time | Fuzzy volatility | ||
| Degree of confidence | Fuzzy jump intensity | ||
| Parameter of weighted-fBm | Fuzzy risk-free rate |
| 0.55 | [3.4756,3.5856] | 0.55 | [7.3283,7.5065] |
| 0.60 | [3.4743,3.5843] | 0.60 | [7.3504,7.5290] |
| 0.65 | [3.4731,3.5830] | 0.65 | [7.3733,7.5522] |
| 0.70 | [3.4719,3.5819] | 0.70 | [7.3968,7.5761] |
| 0.75 | [3.4709,3.5808] | 0.75 | [7.4211,7.6007] |
| 0.80 | [3.4699,3.5798] | 0.80 | [7.4461,7.6261] |
| 0.85 | [3.4690,3.5788] | 0.85 | [7.4718,7.6522] |
| 0.90 | [3.4681,3.5780] | 0.90 | [7.4982,7.6791] |
| 0.95 | [3.4673,3.5772] | 0.95 | [7.5255,7.7068] |
| WFBM | MWFBM | ||
|---|---|---|---|
| 0.99 | [6.3881,6.4131] | 0.99 | [6.7478,6.7744] |
| 0.98 | [6.3757,6.4256] | 0.98 | [6.7345,6.7878] |
| 0.97 | [6.3632,6.4381] | 0.97 | [6.7212,6.8011] |
| 0.96 | [6.3507,6.4506] | 0.96 | [6.7079,6.8144] |
| 0.95 | [6.3382,6.4630] | 0.95 | [6.6946,6.8277] |
| 0.94 | [6.3257,6.4755] | 0.94 | [6.6813,6.8410] |
| 0.93 | [6.3133,6.4880] | 0.93 | [6.6680,6.8543] |
| 0.92 | [6.3008,6.5005] | 0.92 | [6.6547,6.8676] |
| 0.91 | [6.2883,6.5130] | 0.91 | [6.6414,6.8809] |
| 0.90 | [6.2758,6.5255] | 0.90 | [6.6281,6.8943] |
Disclaimer/Publisher’s Note: The statements, opinions and data contained in all publications are solely those of the individual author(s) and contributor(s) and not of MDPI and/or the editor(s). MDPI and/or the editor(s) disclaim responsibility for any injury to people or property resulting from any ideas, methods, instructions or products referred to in the content. |
© 2023 by the authors. Licensee MDPI, Basel, Switzerland. This article is an open access article distributed under the terms and conditions of the Creative Commons Attribution (CC BY) license (https://creativecommons.org/licenses/by/4.0/).
Share and Cite
Xu, F.; Yang, X.-J. Pricing European Options under a Fuzzy Mixed Weighted Fractional Brownian Motion Model with Jumps. Fractal Fract. 2023, 7, 859. https://doi.org/10.3390/fractalfract7120859
Xu F, Yang X-J. Pricing European Options under a Fuzzy Mixed Weighted Fractional Brownian Motion Model with Jumps. Fractal and Fractional. 2023; 7(12):859. https://doi.org/10.3390/fractalfract7120859
Chicago/Turabian StyleXu, Feng, and Xiao-Jun Yang. 2023. "Pricing European Options under a Fuzzy Mixed Weighted Fractional Brownian Motion Model with Jumps" Fractal and Fractional 7, no. 12: 859. https://doi.org/10.3390/fractalfract7120859
APA StyleXu, F., & Yang, X.-J. (2023). Pricing European Options under a Fuzzy Mixed Weighted Fractional Brownian Motion Model with Jumps. Fractal and Fractional, 7(12), 859. https://doi.org/10.3390/fractalfract7120859

