Polygonal Crack Evolution in Multilayered Rocks Under Cooling Contraction
Abstract
1. Introduction
2. Materials and Methods
2.1. Numerical Method
2.1.1. Implementation of Heterogeneity
2.1.2. Thermodynamic Coupled Equations
2.1.3. Damage Evolution
2.1.4. Image Processing Method
- (1)
- The CIAS-NJU software processes aggregate parameters (e.g., perimeter, area), automatically outputting these metrics for each aggregate within desiccation crack networks post-identification.
- (2)
- Crack quantification determines network node counts, with crack lengths/quantities extracted separately from output tables and intersection angles additionally acquired.
2.2. Numerical Models and Boundary Conditions
3. Results
3.1. The Formation of Polygonal Cracks Within Multilayered Rocks
3.2. The Effect of Weak Interlayers Thicknesses on the Formation of Polygonal Cracks
3.3. The Effect of Weak Interlayer Numbers on the Formation of Polygonal Cracks
4. Conclusions
- There are differences in the crack development mechanism between models with surface weak interlayers and internal weak interlayers. In the surface weak layer model, after crack penetration, the maximum tensile stress transfers to the bottom of the weak layer, triggering interlayer peeling. When the interface between the weak and strong layers peels off, the stress transfer path is interrupted, leading to the stagnation of crack development. Compared with the surface weak layer model, the internal intermediate weak layer model exhibits an approximately 40% higher crack density due to stress transfer from both the upper and lower strong layers. Crack extension in this model shows a gradual development pattern, and the failure of internal contact elements only occurs after reaching the critical state.
- Statistical comparisons of cracks and blocks between the two models reveal that the internal weak layer model has a significantly higher block density (average 0.26/cm2) than the surface model (average 0.12/cm2), and a notably higher crack density (average 1.63/cm2) compared to the surface model (average 0.73/cm2). The crack length distribution presents clear stratification: short cracks (length 1~4 × 10−2 cm) account for 70%, medium cracks (length 4~7 × 10−2 cm) account for approximately 27%, and long cracks (length 7~11 × 10−2 cm) account for about 3%. The maximum block area increases exponentially with weak interlayer thickness: it ranges from 16.5 to 18 cm2 when h = 9 mm, representing a 33% increase compared to h = 5 mm.
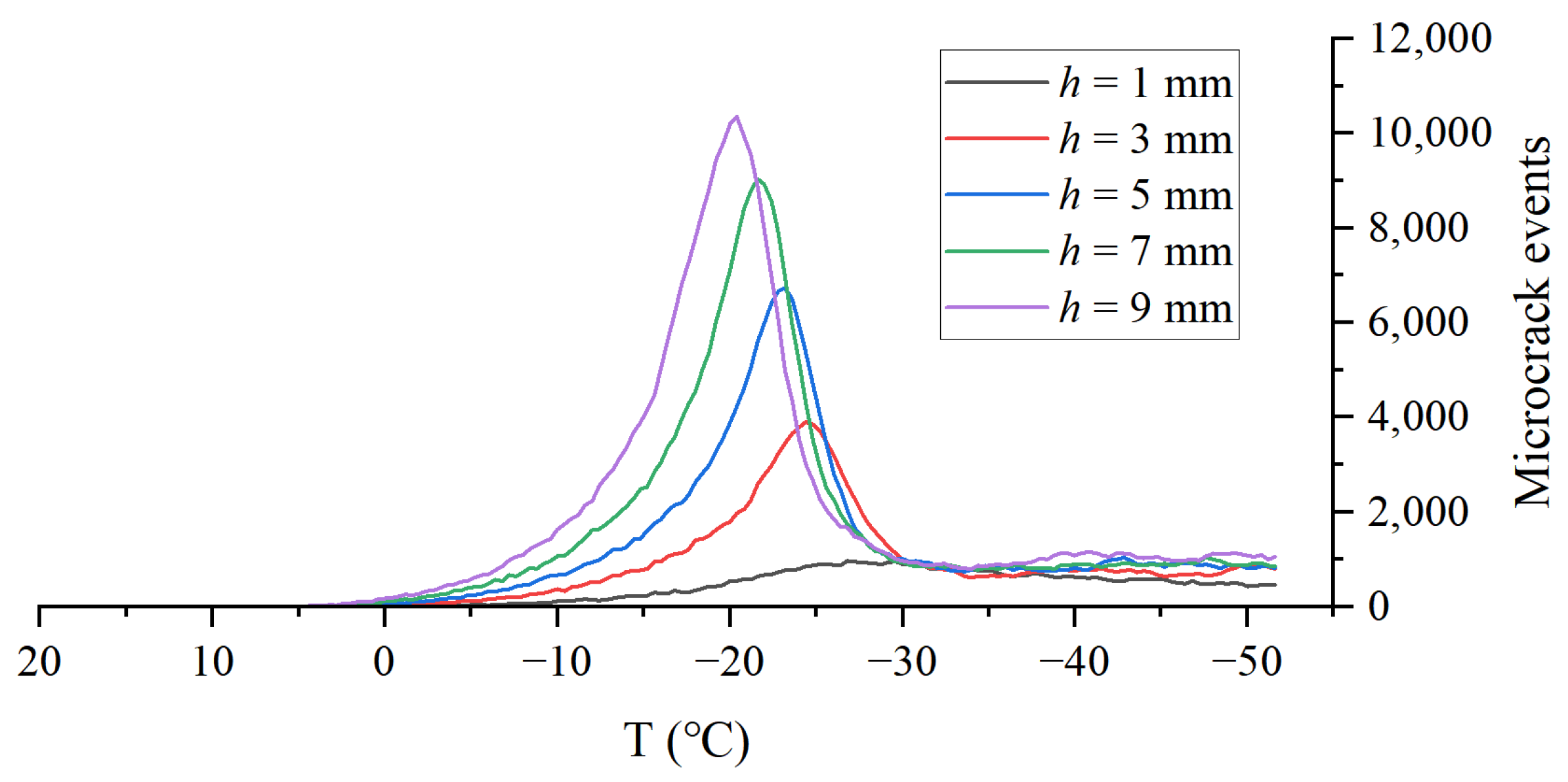
- Crack development is significantly affected by weak interlayer thickness. At h = 1 mm, the internal weak layer is almost crack-free, while the surface weak layer still generates cracks due to the temperature difference effect (approximately 3.07 cracks/cm2). The maximum microcrack density occurs at h = 3 mm; beyond this thickness, the crack density decreases nonlinearly until it reaches a plateau. Thin layers (h ≤ 3 mm) are dominated by non-through microcracks (>80%), whereas thicker layers (h ≥ 5 mm) develop typical lattice-like through cracks, with the extended length of a single crack increasing by 2–3 times.
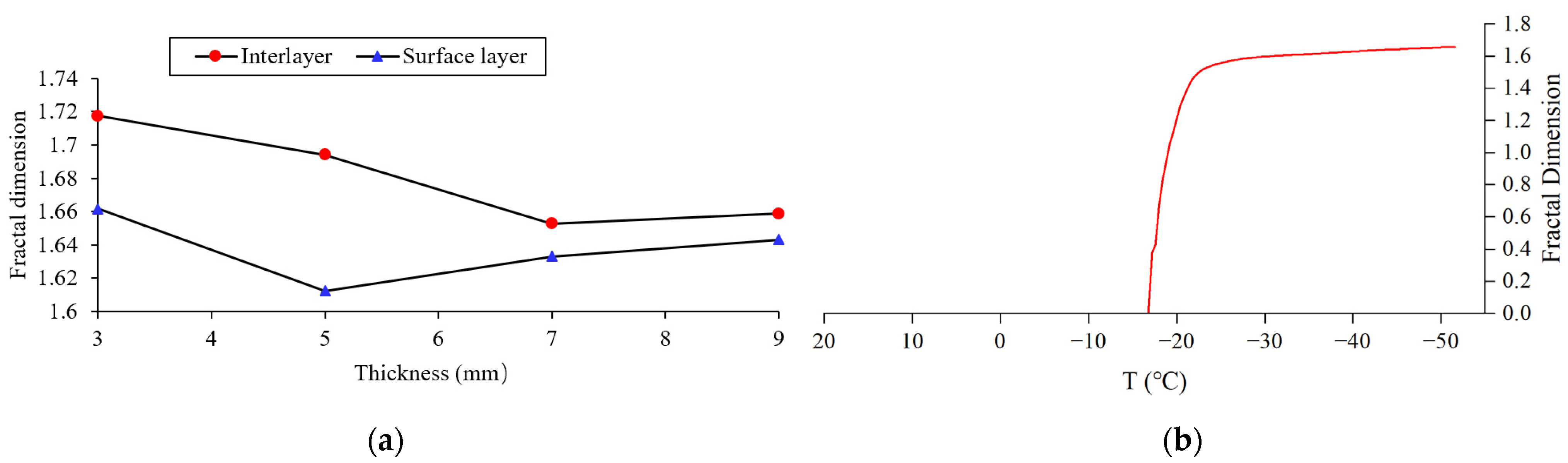
- The fractal dimension of cracks is generally higher in internal layers than in surface layers. It peaks at h = 3 mm and then decreases with increasing thickness; however, at h = 9 mm, the fractal dimension increases again in both layers. This indicates enhanced structural complexity, as thicker layers develop more cracks relative to blocks. For h = 9 mm, the fractal dimension increases linearly as the temperature decreases from −17 °C to −26 °C; below −26 °C, it stabilizes, signifying that crack growth enters a stable stage. This plateau is correlated with attenuated microcrack activity, implying minimal risk of large-scale fracturing under steady cooling conditions once the fractal dimension stabilizes.
- The behavior of multilayer structures is influenced by interlayer correlation. The four-layer weak interlayer model exhibits a distinct layered response: the unit vertical crack density peaks at 32 in the first layer and decreases to 17 in the third layer. Energy release events show significant stratification characteristics: a single independent energy peak in the single weak interlayers model, two independent energy peaks in the double and triple weak interlayers models, and three independent energy peaks in the four weak interlayers model. The top weak layer fractures at a temperature difference of ΔT = 28 °C, while the bottom weak layer requires ΔT > 60 °C. Although the model temperature decreases linearly, the temperature difference required to reach the peak microcrack density in weak interlayers increases nonlinearly.
- The stress field in the multilayer structure evolves hierarchically. As the temperature decreases sequentially from top to bottom, tensile stress concentrates in the first interlayer weak layer, initiating cracks; after crack propagation, a compressive stress zone forms internally. With further temperature decrease, the tensile stress in the second interlayer weak layer exceeds that in the first layer, triggering new cracks, while the first layer experiences compressive stress concentration, making it difficult to initiate new cracks. A subsequent temperature decrease leads to increased cracking in the third layer; beyond this stage, even with continued temperature decrease, almost no new cracks form in the first and second layers, and the fourth layer remains crack-free. The total number of cracks gradually decreases until crack saturation is reached, after which no new cracks are generated.
5. Discussion
- (1)
- Interpretation of Cracking Mechanisms and Practical Significance
- (2)
- Comparison with Existing Research
- (3)
- Effects of Freeze–Thaw on Rock Mass Cracking Behavior
- (4)
- Research Limitations
- (5)
- Future Research Directions
Author Contributions
Funding
Data Availability Statement
Conflicts of Interest
References
- Shi, Z.M.; Shen, D.Y.; Zhang, Q.Z.; Peng, M.; Li, Q.D. Experimental study on the coupled shear flow behavior of jointed rock samples. Eur. J. Environ. Civ. Eng. 2018, 22, 333–350. [Google Scholar] [CrossRef]
- Zhang, X.T.; Bian, H.B.; Jia, Y.; Shao, J.F. Numerical modelling of long-term stability of the rock joint. Eur. J. Environ. Civ. Eng. 2018, 22, 415–433. [Google Scholar] [CrossRef]
- Price, N.J.; Cosgrove, J.W. Analysis of Geological Structures; Cambridge University Press: Cambridge, UK, 1990. [Google Scholar]
- Li, A.; Shao, G.; Fan, H.; Du, P.; Zhu, Y. Investigation of mechanical properties of soft and hard innerbeddedlayered rock mass based on meso-level heterogeneity. Chin. J. Rock. Mech. Eng. 2014, 33, 3042–3049. [Google Scholar]
- Jiang, F.; Wang, G.; He, P.; Hou, B.; Zhang, S.B.; Sun, S.Q.; Zheng, C.C.; Wu, Y. Mechanical failure analysis during direct shear of double-joint rock mass. Bull. Eng. Geol. Environ. 2022, 81, 410. [Google Scholar] [CrossRef]
- Aliabadian, Z.; Zhao, G.F.; Russell, A.R. An analytical study of failure of transversely isotropic rock discs subjected to various diametrical loading configurations. Procedia Eng. 2017, 191, 1194–1202. [Google Scholar] [CrossRef]
- Rong, P.; Zuo, Y.J.; Lin, J.Y.; Chen, Q.G.; Zheng, L.L.; Jin, K.Y. Study of mechanical properties and failure characteristics of combined rock mass with weak innerlayer. Geomech. Geophys. Geo 2022, 8, 89. [Google Scholar] [CrossRef]
- Xia, K.W.; Ren, R.; Liu, F. Numerical analysis of mechanical behavior of stratified rocks containing a single flaw by utilizing the particle flow code. Eng. Anal. Bound. Elem. 2022, 137, 91–104. [Google Scholar] [CrossRef]
- Xie, L.Q.; Jin, P.; Su, T.C.; Li, X.B.; Liang, Z.L. Numerical simulation of uniaxial compression tests on layered rock specimens using the discrete element method. Comput. Part. Mech. 2020, 7, 753–762. [Google Scholar] [CrossRef]
- Wu, H.Q.; Pollard, D.D. An experimental study of the relationship between joint spacing and layer thickness. J. Struct. Geol. 1995, 17, 887–905. [Google Scholar] [CrossRef]
- Bai, T.; Pollard, D.D.; Gao, H. Explanation for fracture spacing in layered materials. Nature 2000, 403, 753–756. [Google Scholar] [CrossRef]
- Tang, C.A.; Liang, Z.Z.; Zhang, Y.B.; Chang, X.; Tao, X.; Wang, D.G.; Zhang, J.X.; Liu, J.S.; Zhu, W.C.; Elsworth, D. Fracture spacing in layered materials: A new explanation based on two-dimensional failure process modeling. Am. J. Sci. 2008, 308, 49–72. [Google Scholar] [CrossRef]
- Becker, A.; Gross, M.R. Mechanism for joint saturation in mechanically layered rocks: An example from southern Israel. Tectonophysics 1996, 257, 223–237. [Google Scholar] [CrossRef]
- Hall, K.; André, M.F. Rock thermal data at the grain scale: Applicability to granular disintegration in cold environments. Earth Surf. Proc. Land. 2003, 28, 823–836. [Google Scholar] [CrossRef]
- García-Rodríguez, M.; Gómez-Heras, M.; Álvarez-De-Buergo, M.; Fort, R.; Aroztegui, J. Polygonal cracking in granite and considerations for a morphological classification (La Pedriza de Manzanares, Spain). J. Iber. Geol. 2016, 41, 365–383. [Google Scholar] [CrossRef]
- Gómez-Heras, M.; Smith, B.J.; Fort, R. Influence of surface heterogeneities of building granite on its thermal response and its potential for the generation of thermoclasty. Environ. Geol. 2008, 56, 547–560. [Google Scholar] [CrossRef]
- Smith, B.J. Rock temperature measurements from the northwest Sahara and their implications for rock weathering. Catena 1977, 4, 41–63. [Google Scholar] [CrossRef]
- McKenzie, D.P. The compaction of igneous and sedimentary rocks. J. Geol. Soc. Lond. 2007, 144, 299–307. [Google Scholar] [CrossRef]
- Rice, A. Insolation warmed over. Geology 1976, 4, 61–62. [Google Scholar] [CrossRef]
- Riley, P.; Murray, A.B.; Tikoff, B. Geometric scale invariance, genesis, and self-organization of polygonal fracture networks in granitic rocks. J. Struct. Geol. 2012, 42, 34–48. [Google Scholar] [CrossRef]
- Siegesmund, S.; Menningen, J.; Shushakova, V. Marble decay: Towards a measure of marble degradation based on ultrasonic wave velocities and thermal expansion data. Environ. Earth Sci. 2021, 80, 395. [Google Scholar] [CrossRef]
- Siegesmund, S.; Ullemeyer, K.; Weiss, T.; Tschegg, E.K. Physical weathering of marbles caused by anisotropic thermal expansion. Int. J. Earth Sci. 2000, 89, 170–182. [Google Scholar] [CrossRef]
- Williams, R.; Robinson, D. Origin and distribution of polygonal cracking of rock surfaces. Geogr. Ann. Ser. A Phys. Geogr. 2017, 71, 145–159. [Google Scholar]
- Chen, T.T.; Foulger, G.R.; Tang, C.A.; Mathias, S.A.; Gong, B. Numerical investigation on origin and evolution of polygonal cracks on rock surfaces. Eng. Geol. 2022, 311, 106913. [Google Scholar] [CrossRef]
- Chen, T.T.; Ji, S.C.; Tang, C.A.; Foulger, G.R.; Gong, B. Fracture spacings of fiber inclusions in a ductile geological matrix and development of microboudins: 3D numerical modeling. J. Struct. Geol. 2023, 174, 104920. [Google Scholar] [CrossRef]
- Jagla, E.A.; Rojo, A.G. Sequential fragmentation: The origin of columnar quasihexagonal patterns. Phys. Rev. E 2002, 65, 026203. [Google Scholar] [CrossRef]
- Jagla, E.A. Maturation of crack patterns. Phys. Rev. E 2004, 69, 056212. [Google Scholar] [CrossRef] [PubMed]
- Aydin, A.; Degraff, J.M. Evoluton of polygonal fracture patterns in lava flows. Science 1988, 239, 471–476. [Google Scholar]
- Hofmann, M.; Anderssohn, R.; Bahr, H.A.; Weiss, H.J.; Nellesen, J. Why Hexagonal Basalt Columns? Phys. Rev. Lett. 2015, 115, 154301. [Google Scholar] [CrossRef]
- Bahr, H.A.; Hofmann, M.; Weiss, H.J.; Bahr, U.; Fischer, G.; Balke, H. Diameter of basalt columns derived from fracture mechanics bifurcation analysis. Phys. Rev. E 2009, 79, 056103. [Google Scholar] [CrossRef]
- Akiba, Y.; Takashima, A.; Shima, H. Universal fluctuation of polygonal crack geometry in solidified lava. Phys. Rev. E 2021, 104, 025009. [Google Scholar] [CrossRef]
- Goehring, L.; Morris, S.W. Order and disorder in columnar joints. Europhys. Lett. 2005, 69, 739. [Google Scholar] [CrossRef]
- Goehring, L.; Morris, S.W.; Lin, Z. Experimental investigation of the scaling of columnar joints. Phys. Rev. E 2006, 74, 036115. [Google Scholar] [CrossRef]
- Jaeger, J.C. The cooling of irregularly shaped igneous bodies. Am. J. Sci. 1961, 259, 721–734. [Google Scholar] [CrossRef]
- Peck, D.L.; Minakami, T. The formation of columnar joints in the upper part of Kilauean lava lakes, Hawaii. Geol. Soc. Am. Bull. 1968, 79, 1151–1166. [Google Scholar] [CrossRef]
- Ryan, M.P.; Sammis, C.G. Cyclic fracture mechanism in cooling basalt. Geol. Soc. Am. Bull. 1978, 89, 1295–1308. [Google Scholar] [CrossRef]
- Tang, C.A. Numerical simulation of progressive rock failure and associated seismicity. Int. J. Rock Mech. Min. 1997, 34, 249–261. [Google Scholar] [CrossRef]
- Liang, Z.Z. Three Dimensional Failure Process Analysis of Rock and Associated Numerical Tests. Ph.D. Thesis, Northeastern University, Shenyang, China, 2005. [Google Scholar]
- Tang, C.S.; Shi, B.; Liu, C.; Zhao, L.; Wang, B. Influencing factors of geometrical structure of surface shrinkage cracks in clayey soils. Eng. Geol. 2008, 101, 204–219. [Google Scholar] [CrossRef]
- Tang, C.S.; Cui, Y.J.; Tang, A.M.; Shi, B. Experiment evidence on the temperature dependence of desiccation cracking behavior of clayey soils. Eng. Geol. 2010, 114, 261–266. [Google Scholar] [CrossRef]
- Wang, B.J.; Shi, B.; Liu, B.Z.; Cai, Y. Fractal study on microstructure of clayey soil by GIS. Chin. J. Geotech. Eng. 2004, 26, 4. [Google Scholar]
- Bao, C.Y. Numerical Analysis and Mechanism of Fracture Spacing in Bedded Rock Materials. Ph.D. Thesis, Dalian University of Technology, Dalian, China, 2018. [Google Scholar]
- Tang, S.B. Mesoscopic Numerical Model of Thermo-Hygro Cracking Process Concrete. Ph.D. Thesis, Dalian University of Technology, Dalian, China, 2009. [Google Scholar]
- Mueller, G. Experimental simulation of joint morphology. J. Struct. Geol. 2001, 23, 45–49. [Google Scholar] [CrossRef]
- Vagaggini, E.; Domergue, J.M.; Evans, A.G. Relationships between hysteresis measurements and the constituent properties of ceramic matrix composites: I., Theory. J. Am. Ceram. Soc. 1995, 78, 2709–2720. [Google Scholar] [CrossRef]























| Layer | Elastic Modulus E/GPa | Poisson’s Ratio ν | Compressive Strength /(MPa) | Heterogeneity m | Thermal Expansion Coefficient 1/K | Thermal Capacity J/(m3K) | Thermal Conductivity W/(mK) |
|---|---|---|---|---|---|---|---|
| Weak layer | 30 | 0.25 | 200 | 6 | 15 × 10−6 | 2.1 × 106 | 2.5 |
| Strong layer | 10 | 0.35 | 300 | 8 | 15 × 10−6 | 2.1 × 106 | 2.5 |
Disclaimer/Publisher’s Note: The statements, opinions and data contained in all publications are solely those of the individual author(s) and contributor(s) and not of MDPI and/or the editor(s). MDPI and/or the editor(s) disclaim responsibility for any injury to people or property resulting from any ideas, methods, instructions or products referred to in the content. |
© 2026 by the authors. Licensee MDPI, Basel, Switzerland. This article is an open access article distributed under the terms and conditions of the Creative Commons Attribution (CC BY) license.
Share and Cite
Chen, T.; Jiang, Y.; Liang, Z.; Tang, C.; Geng, T. Polygonal Crack Evolution in Multilayered Rocks Under Cooling Contraction. Fractal Fract. 2026, 10, 107. https://doi.org/10.3390/fractalfract10020107
Chen T, Jiang Y, Liang Z, Tang C, Geng T. Polygonal Crack Evolution in Multilayered Rocks Under Cooling Contraction. Fractal and Fractional. 2026; 10(2):107. https://doi.org/10.3390/fractalfract10020107
Chicago/Turabian StyleChen, Tiantian, Yu Jiang, Zhengzhao Liang, Chun’an Tang, and Tao Geng. 2026. "Polygonal Crack Evolution in Multilayered Rocks Under Cooling Contraction" Fractal and Fractional 10, no. 2: 107. https://doi.org/10.3390/fractalfract10020107
APA StyleChen, T., Jiang, Y., Liang, Z., Tang, C., & Geng, T. (2026). Polygonal Crack Evolution in Multilayered Rocks Under Cooling Contraction. Fractal and Fractional, 10(2), 107. https://doi.org/10.3390/fractalfract10020107

