Abstract
Climate change is one of the most pressing global threats, endangering the sustainability of the planet and quality of life, whilst urban mobility significantly contributes to exacerbating its effects. Recently, policies aimed at mitigating these effects have been implemented, emphasizing the promotion of sustainable travel culture. Prior research has indicated that both environmental awareness and regulatory efforts could encourage the shift towards greener mobility; however, factors that affect young people’s travel behavior remain understudied. This study examined whether and how climate change impacts travel behavior, particularly among Generation Z in Greece. A comprehensive online survey was conducted, from 31 March to 8 April 2024, within a Greek academic community, yielding 904 responses from Generation Z individuals. The design of the survey was informed by an adaptation of Triandis’ Theory of Interpersonal Behavior. The study also incorporated a comparative analysis using data from the UK’s National Travel Attitudes Survey (NTAS), offering insights from a different cultural and socio-economic context. Blending an Exploratory Factor Analysis and latent variable ordered probit and logit models, the key determinants of the willingness to reduce car use and self-reported reduction in car use in response to climate change were identified. The results indicate that emotional factors, social roles, and norms, along with socio-demographic characteristics, current behaviors, and local environmental concerns, significantly influence car-related travel choices among Generation Z. For instance, concerns about local air quality are consistently correlated with a higher likelihood of having already reduced car use due to climate change and a higher willingness to reduce car travel in the future. The NTAS data reveal that flexibility in travel habits and social norms are critical determinants of the willingness to reduce car usage. The findings of the study highlight the key role of policy interventions, such as the implementation of Low-Emission Zones, leveraging social media for environmental campaigns, and enhancing infrastructure for active travel and public transport to foster broader cultural shifts towards sustainable travel behavior among Generation Z.
1. Introduction and Background
Considering the current climate crisis, cities worldwide are expected to experience substantial shifts in how people travel [1], with urban transportation being particularly prone to climate change impacts [2]. The transportation sector is a major contributor of carbon emissions, exacerbating the greenhouse effect and contributing to global temperature increases, extreme weather events, and environmental disasters [3]. In urban areas, transportation-related environmental issues stem from traffic congestion, an excessive reliance on non-renewable energy, and low air quality due to increasing pollutant emissions [4]. In the European Union, road transport alone accounts for nearly 30% of the total CO2 emissions, with urban areas being the major contributors of such pollutants [5]. Similarly, in the United Kingdom, the transportation sector contributes approximately 26% of air pollutant emissions, making it the largest source of air quality degradation [6].
In recent years, to mitigate the climate impacts of transportation externalities, there has been a growing focus on measures aimed at reducing vehicle emissions and promoting sustainable transportation options. Such measures include improving public transit systems, promoting net-zero transport infrastructure investments [7], and encouraging cycling and walking, which do not only reduce emissions but can also bear major public health benefits [8]. Environmental awareness and public health concerns can serve as powerful motivators to reduce the dependency on private cars and foster eco-friendly mobility behaviors [9]. The implementation of Low-Emission Zones (LEZs), especially in European cities, has recently emerged as a policy intervention with the potential to mitigate the impacts of climate change and foster sustainable mobility, by promoting active travel and the use of low-emission vehicles [10,11,12,13,14,15]. Such policies have greatly increased air quality and improved citizens’ health. For example, the LEZ project in Madrid has reduced car use, increased active travel, and 17% of its residents have expressed their willingness to change towards greener mobility behavior in response to this measure [16]. The London LEZ policy had a positive impact on reducing traffic congestion. Depending on the area of coverage, this intervention has been able to reduce air pollution by as much as 15% [14].
Generation Z (Gen Z), i.e., those born from the mid-1990s to the mid-2000s [17], are particularly vocal and active regarding climate action. Previous research has shown that over 70% of Gen Z view climate change as a significant threat and are more likely to engage in environmentally friendly behaviors, actively enhancing their public support and use of sustainable transportation [18]. The attitudes and behaviors of this demographic group are of critical importance, as they are likely to shape future urban mobility trends. Generation Z may significantly adapt their commuting habits to combat climate change. Their strong engagement with environmental issues [19], tech-savviness, and willingness to serve as early adopters of new technologies and sustainable practices position them as key drivers of change. In particular, tech-savviness is directly linked with the growing use of advanced, Internet of Things (IoT) platforms for travel arrangements, such as Mobility as a Service (MaaS) platforms or apps [20]. The broader adoption of such platforms has been proven to guide younger generations toward environmentally conscious and more cost-effective mobility options [21], while fostering a car-free travel culture in urban mobility.
Despite the major role of Gen Z in leading behavior change towards more sustainable and climate-aware travel choices, personal, societal, or geographical challenges may prevent them from employing more carbon-neutral travel habits. Such challenges may be exacerbated by cultural differences or social attitudes concerning the perceived relationship between climate change and quality of life. For example, in countries with greater environmental awareness or cultural values prioritizing sustainability and environmentally friendly practices, the adaptation of attitudes and travel behavior towards more eco-friendly choices may be easier and smoother, as opposed to countries where travel behavior is mainly influenced by economic considerations or cultural values that emphasize the affordability and convenience of travel choices.
Even though prior research has shown that travel behavior plays a considerable role in climate change mitigation and has documented Generation Z’s increased environmental consciousness [18,19], there is limited evidence on how particular contextual and attitudinal factors affect the climate-aware travel behavior of this socio-demographic group across various socio-cultural contexts. Variations in these contexts may influence the mediating effects of such factors on travel intentions in response to climate change. This study addresses this gap by applying Triandis’ Theory of Interpersonal Behavior to examine these factors among Generation Z in Greece and the UK. Through a comparative approach, it offers new insights into the determinants of a climate-conscious travel culture that promotes sustainable travel modes over car dependency and explores how these determinants differ across socio-cultural contexts.
In this context, this study aimed to shed more light on the determinants of the travel attitudes and choices of Gen Z considering the growing impact of climate change. Also, to account for the effects of geographical and cultural differences and understand how the latter influence attitudes and behaviors, we focused on Gen Z’s perceptions and attitudes in the United Kingdom (UK) and Greece. The UK is a country with mature policies regarding transport decarbonization (e.g., Net Zero Strategy, Climate Change Act), and an overall high public awareness about the role of transport and mobility in affecting the environment and climate change. In addition, the availability of public transport and active travel infrastructure, especially in urban areas, in combination with the environmental consciousness of Gen Z, may serve as enablers of eco-friendly behavioral change. In Greece, while climate change has constituted a dangerous threat to the status quo of cities over the last few years (through incidents of major floodings, wildfires, and so on), the dominance of economic considerations in people’s decisions and the lack of integrated policies on climate change may still heavily affect travel choices, even for the younger strata of the population. The UK’s established policy priorities in response to climate change and diverse transport infrastructure contrast with Greece’s emerging climate challenges and economic priorities in travel decisions, making the two countries especially compelling for comparison due to their conflicting contexts. This contrast provides a compelling rationale for exploring how such differences shape Generation Z’s climate-conscious travel intentions and behavioral changes.
To investigate the drivers and enablers of eco-friendly travel behavior among Generation Z in both Greece and the United Kingdom, survey data were collected and analyzed using statistical methods. In Greece, data were gathered from the city of Thessaloniki to capture the general attitudes of young residents toward the climate crisis. As a city with a major academic and youth community, Thessaloniki provides a vibrant geographical context with a significant presence of young individuals, making it an ideal setting for studying Generation Z’s attitudes toward climate change and travel behavior. Moreover, transportation-related challenges are particularly pronounced in Thessaloniki, due to its status as a large, densely populated urban center. In addition, comprehensive national data on travel choices and climate change perceptions are lacking across Greece. In parallel, comparable data on travel behavior and perceptions of climate change in the United Kingdom were drawn from the National Travel Attitudes Survey (NTAS) [22]. Our theoretical framework for investigating the inter-relationship between climate change and travel attitudes and behavior was formed in light of Triandis’ Theory of Interpersonal Behavior, which considers the impacts of emotions, social norms, social roles, the flexibility of habits, socio-demographics, and other factors in shaping travel behavior [23]. Psychological factors were also taken into account as they have been shown to influence travel and pro-environmental behavior [24,25].
Using the survey data, an Exploratory Factor Analysis (EFA) was carried out to effectively identify latent constructs that may underpin public perceptions and correspond to specific components of the adopted theoretical framework. The latent factors identified through the EFA were then incorporated in statistical models aiming to explore the determinants of Gen Z’s willingness to change their travel behavior as well as their existing adaptation of their travel patterns in light of climate change. To ascertain whether such latent constructs, in combination with other observed behavioral and socio-demographic characteristics, determine the travel attitudes and choices of Gen Z, latent variable ordered probability models were estimated.
The research objectives of the study are outlined as follows:
- The investigation of climate change’s impact on travel behavior among Generation Z across different socio-cultural contexts, specifically in Greece and the UK.
- The identification of latent and observed factors that shape the willingness to reduce car use and the determinants of the actual reduction in car use in response to climate change.
- The estimation of ordered response models to identify and quantify the relations hips between these latent and observed factors and the behavioral nuances and intentions of Gen Z individuals.
The outcomes of the analysis were anticipated to shed light on the direction and magnitude of the impacts of socio-demographic, behavioral, and attitudinal factors on travel behavior adaptation and enhance the understanding of the inter-relationship between climate change and travel choices. The findings of the extensive statistical analysis have practical significance, as they can inform tangible policymaking for climate-aware transport planning by identifying targeted interventions to encourage sustainable travel habits, particularly among younger populations.
This study is structured in five sections. The first section provides background information about the research, outlines its primary objectives, and reviews the relevant key literature. The second section details the methodological approach of the study, including the theoretical framework, factor analysis procedure, and the mathematical background of the estimated statistical models. In the third section, the data collection process is reported. The fourth section presents the results of the descriptive, inferential, and statistical modeling analysis of the collected data from Greece and the NTAS data from the UK. Finally, the fifth section summarizes the key findings of the study and proposes policy measures for fostering climate-conscious behavioral change among Generation Z in Greece and the UK.
2. Methodological Approach
2.1. Theoretical Framework
To explore the impact of climate change on travel behavior and attitudes among Gen Z, this study leveraged Domarchi’s adaptation of Triandis’ Theory of Interpersonal Behavior [23], which is illustrated in Figure 1. This framework can provide insights into the interactions between attitudes, social factors, and affective factors in determining behavior [24]. Psychological factors were also taken into account as they have been shown to influence travel and pro-environmental behavior [25,26]. By applying Domarchi’s adaptation, our theoretical framework also considered the mediating roles of habits, intentions, and the overall context (or facilitating conditions) in shaping travel behavior, thereby providing a comprehensive framework for identifying potential shifts in mobility patterns, especially under the lens of climate change.
Figure 1.
Theoretical framework—Triandis’ Theory of Interpersonal Behavior (adapted by Domarchi et al. [23]).
In our study, we focused on aspects of both behavior and intention. The aspect of behavior encompassed the observed behavioral shifts of Gen Z individuals to minimize the impact on the climate, whereas the aspect of intention was associated with the willingness of Gen Z individuals to change their behavior to reduce their impact on their environment. The questionnaire design of the survey conducted in the context of this study was explicitly aligned with Triandis’ Theory of Interpersonal Behavior to gather data representing each influential factor outlined in the framework. The same methodology was employed to draw and analyze appropriate data from the relevant NTAS (National Travel Attitudes Survey) questions.
The comparison between the UK and Greek samples was shaped by their contrasting socio-economic characteristics, which significantly influence travel behavior. The Greek sample represented a young academic population from a large urban center, whereas the UK NTAS data reflected a broader national demographic. By applying a well-established theoretical framework (i.e., the Triandis framework), our comparison accounted—to some extent—for these contextual differences through a deeper understanding of the role of social factors, values, emotions, and other socio-cultural elements in shaping sustainable travel habits across diverse geographical settings. The empirical analysis focused on behavioral and intentional dimensions, which served as the dependent variables in the statistical models developed afterwards. The behavioral dimension encompassed observed changes in Generation Z’s actions aimed at mitigating the effects of climate change, while the intentional dimension pertained to Generation Z’s willingness to modify their behavior to reduce these impacts.
We selected Domarchi’s adaptation of Triandis’ framework over alternative theoretical frameworks, such as the Theory of Planned Behavior (TPB) [27], because it embodies travel habits, emotional responses, and social influences as determinants of behavioral choices, thus offering a more comprehensive approach to understanding Generation Z’s climate perceptions and intentions. While the TPB is suitable for predicting intentions based on attitudes and norms, Triandis’ framework provides a broader perspective by encompassing a wider range of behavioral drivers, including prior travel behaviors, emotions, and contextual factors, which were central to our study. The proven capability of Triandis’ framework to capture the socio-cultural determinants of behavioral intention as well as pro-environmental behaviors and attitudes has been substantially evidenced in previous studies [28,29].
2.2. Exploratory Factor Analysis
Factor analysis (FA) was employed to uncover the latent structure of a set of observed variables. This method helps reduce the data dimensionality by grouping related variables with common variance into latent (unobserved) factors, thereby facilitating the identification of the underlying constructs underpinning a phenomenon or a problem. FA has been extensively used in transportation research to understand the attitudes and intentions behind travel choices and attitudes in various mobility contexts [26,30,31,32]. In this study, FA was carried out using Principal Component Analysis (PCA) with Varimax rotation [32]. All the variables included in the FA were measured on a 5-point Likert scale.
Factor loadings are the key outputs of FA and illustrate the strength and direction of the relationships between each latent factor and the observed independent variables comprising the factor. Overall high loadings (>0.5) indicate strong associations between the observed variables and the latent factor. The identification of latent factors can shed light on specific components of Triandis’ Theory of Interpersonal Behavior (e.g., social roles, norms, habits) that may show up in the data analysis, thus contributing to the validation of the theoretical framework used in this study.
Given the exploratory nature of this study, an Exploratory Factor Analysis (EFA) was performed to reduce the dimensionality of the observed variables and identify the latent constructs of travel attitudes and perceptions. The key objective of the EFA was to identify the minimum number of latent factors that captured the largest proportion of variance and were conceptually aligned with the employed theoretical framework. Factor scores were also drawn from the EFA, i.e., composite scores derived upon averaging the values of variables included within a factor and then used as potentially independent variables in statistical models.
2.3. Ordered Probability Models
As mentioned earlier, to identify the determinants of the travel choices and attitudes of Gen Z, two dependent variables were considered for statistical modeling. These variables gauged the willingness of respondents to reduce car use as well as already observed reductions in car use in response to climate change. The dependent variables were drawn from specific questions in the Greek survey and NTAS and were measured on a Likert scale. To account for their ordinal nature, ordered probability (logit and probit) models were estimated. According to the ordered modeling approach, the probability of observing outcome k for a survey respondent, i, depends on an unobserved (latent) variable, z*, which can be expressed as a linear combination of several terms, as shown below:
where X corresponds to a vector of explanatory variables (either latent factors or other observed variables), β denotes the parameter estimates corresponding to X, and ε is the disturbance (error) term of the model, which is Weibull-distributed for the logit formulation and normally distributed for the probit formulation.
zi* = βXi + ϵi
Based on Equation (1), the observed dependent variable z can be matched with the unobserved z* through the following rule:
where μ denotes the thresholds of the model that define the observed dependent variable z, and K is the highest outcome of the dependent variable. The thresholds are estimated in the calibration process of the ordered logit model. According to the logit formulation, the probability of observing outcome k for individual i can be expressed as
where all terms are as previously defined. According to the ordered probit formulation, the same probability is expressed as
where Φ is the cumulative function of the standard normal distribution and all other terms are as previously defined. It should be noted that separate ordered probability models were developed for each dependent variable using both the Greek and NTAS data.
zi = 1 if zi* ≤ μ0
zi = 2 if μ0 < zi* ≤ μ1
zi = K if zi* ≥ μK − 1
zi = 2 if μ0 < zi* ≤ μ1
zi = K if zi* ≥ μK − 1
We chose ordered response models, extensively tested and validated in transport research [30], for their proven ability to rigorously explore ordinal Likert scale data, providing clear and credible insights into trends in climate-induced travel behavior. The presented models were identified to yield the best statistical fit. The model fit is demonstrated by McFadden’s pseudo ρ2 and the log likelihood values provided in each table with the model estimation results; these goodness-of-fit metrics helped evaluate how well the model explains the relationship between the dependent variables and the explanatory factors (latent or observed) that influence them. For all models, the McFadden pseudo ρ2 ranged between 0.1 and 0.2, which are expected values for ordered response models and well aligned with the relevant previous literature [33]. In addition, throughout the model estimation process, we conducted Likelihood Ratio Tests (LRTs), which were calculated on the basis of the log likelihood values to ensure that the estimated models were statistically superior to the null model [32].
3. Data
3.1. Greek Data—Questionnaire
To analyze the impact of climate change on travel behavior and attitudes, we used data from both the UK and Greece. The Greek data were collected through an online survey administered to the academic community of the Aristotle University of Thessaloniki (AUTh) and generally to residents of the city of Thessaloniki. The survey was conducted from 31 March to 8 April 2024, with a specific focus on Generation Z. Upon extensive dissemination efforts from the research team, a total of 1217 complete responses were gathered, with 904 responses from individuals identified as Generation Z individuals. The questionnaire was hosted on the LimeSurvey platform. The survey data were processed and analyzed using SPSS software 28.0.0. Prior to its full implementation, the Greek survey was piloted with a group of approximately 20 students from the Department of Transportation and Hydraulic Engineering at the Aristotle University of Thessaloniki. This pre-launch testing enabled us to improve the questionnaire’s validity and reliability by verifying the question clarity and response consistency.
For questionnaire design, we leveraged Triandis’ Theory of Interpersonal Behavior, as adapted by Domarchi et al. [23]. This theoretical framework is particularly suitable for analyzing travel behaviors, as it comprehensively considers the interactions between attitudes, social factors, and affective factors, as mentioned earlier. The questionnaire was thoroughly reviewed and approved by the Institutional Ethics Committee of the Aristotle University of Thessaloniki (AUTh). Questionnaire items are presented in detail in Table 1. The questionnaire comprised a wide range of closed-ended questions covering the following topics:
Table 1.
Questionnaire items.
- Socio-demographic Characteristics: Respondents’ gender, age, annual household income, educational level, and residential area.
- Travel Behavior: Respondents’ usual travel modes and trip purposes.
- Perceptions of Climate Change: Views and emotions about climate change.
- Climate Change and Travel: Perceptions on how climate change influences travel behavior and general pro-environmental attitudes or relevant behaviors.
- Mitigation Measures: Perceptions on measures and incentives aimed towards promoting environmentally sustainable transportation modes, and reactions to or expectations about proposed policy measures such as Low-Emission Zones (LEZs).
3.2. NTAS Data
To draw insights into the perspectives on climate change and travel behavior of young residents in the UK, raw data from the National Travel Attitudes Survey (NTAS) were obtained and analyzed. The NTAS is a panel survey eliciting responses from people aged 16 and over in England [22], and it is conducted annually by the Department for Transport (DfT). Responses from 2655 individuals from the first three waves (Wave 1, 2, and 3, collected between 2019 and 2020) of the NTAS were analyzed, focusing on the influence of climate change on travel behavior. Questions related to the relationship between climate change and travel behavior and attitudes were answered by 539 individuals. As an annual survey administered by the UK Department for Transport, the NTAS goes through pre-testing and refinement with each wave to ensure its reliability and validity.
Apart from socio-demographic characteristics, the NTAS questionnaire included general perceptions of climate change, attitudes towards active travel, public transport, and low-emission vehicles, the willingness to switch to non-motorized modes for low-distance trips, and the overall willingness to change travel behavior in light of climate change. All the relevant variables were extracted from the NTAS and subjected to statistical analysis using the SPSS environment. To ensure the compatibility of the Greek and UK data, the questions of the Greek survey were carefully designed to be comparable with the corresponding NTAS questions. It should be noted that the NTAS data have been widely used in the past in transport research [34,35].
Due to the limited availability of data, the NTAS results included responses from both Generation Z and Millennials. The sample obtained from the three stages of the survey yielded a very small number of responses from Generation Z individuals. Consequently, it was decided to include responses from Millennials born in the mid-1990s (i.e., the starting point of Generation Z) to ensure a sufficient sample size for statistical analysis. Specifically, 356 responses from individuals within the targeted age groups were isolated. This decision was informed by prior research [19], which indicated that individuals from these two generations exhibit similar attitudes and levels of engagement with issues related to climate change.
4. Results and Analysis
4.1. Greek Data
4.1.1. Descriptive Analysis—Greek Data
The survey responses were predominantly from Generation Z (Gen Z) individuals, specifically those aged 18–29. A significant majority of respondents, 84.2%, were University students. The questionnaire was distributed across the entire academic community of the Aristotle University of Thessaloniki (A.U.Th), and as expected, the majority of responses were predominantly drawn from its young members. A small percentage, approximately 12.4%, reported being in full-time employment. A total of 68.3% of the participants were women, and 30.2% were men, while 1.4% of the participants chose not to disclose their gender. Most Generation Z respondents who participated in the survey were residents of the Municipality of Thessaloniki (57.0%). Furthermore, 66% of the participants had an annual household income of less than EUR 30,000, with only 12.4% exceeding this amount. Summary statistics of the demographic characteristics of the participants are presented in Table 2.
Table 2.
Descriptive statistics for demographics—Greek data—Generation Z (N = 904).
To gain insight into the everyday travel patterns of Generation Z in Thessaloniki, questions related to the frequency of using any given mode of transportation were also included in the survey (Table 3). Young people generally commuted on foot and by public transport almost daily. The use of private vehicles (cars or motorcycles) was limited to only a few times a week, while traveling by taxi was not a common mode of transportation among Gen Z. Furthermore, due to a lack of appropriate infrastructure, the use of bicycles and e-scooters appeared to be rare among the young people of the city. The answer options for the survey questions regarding the frequency of mode choice were as follows:
Table 3.
Descriptive statistics of travel habits—Greek data—Generation Z (N = 904).
- Less than once a year or never;
- Less than once a month but more than once a year;
- 1 to 3 times per month;
- 1 to 2 times per week;
- 3 to 4 times per week;
- 5 or more times per week.
An interesting finding is that the mode choice was divided evenly in terms of environmental sustainability: 50.2% frequently used environmentally friendly modes such as buses, walking, cycling, and e-scooters, while the remaining 49.8% mainly relied on cars or taxis. Based on this observation, we created binary variables to represent the frequent use of sustainable and non-sustainable modes with the intention of subsequently incorporating them in the statistical models as potential independent variables.
The increased awareness of young people regarding climate change is reflected in their concerns about its impact on their daily lives. As illustrated in Table 4, the air quality in their own residential area was a matter of significant concern for the youth of Thessaloniki. The majority of respondents were either concerned or highly concerned about this matter. Emissions from transport operations, mainly in areas with high traffic congestion (such as the city center of Thessaloniki), contribute to the deterioration of air quality. Environmental education and awareness raising among Gen Z could advance efforts to replace private vehicles with environmentally friendly modes of transportation. In the statistical models developed for the analysis, concerns about air quality emerged as a particularly significant factor influencing the dependent variables.
Table 4.
General perceptions of climate change—Greek data—Gen Z (N = 904).
Additionally, an overwhelming 97.1% believed that climate change does occur, and attributed it, to various degrees, to human activity. These results are consistent with the existing literature [18,19], which highlights Gen Z’s strong awareness of and concerns about environmental issues, including climate change. Their educational background and exposure to information about climate change and environmental issues possibly influence their transportation choices and beliefs about climate change.
Climate change-related emotions play a significant role in shaping travel behavior. As shown in Table 5, the negative emotions caused in Generation Z by the impacts of the climate crisis were primarily anxiety and fear. These findings emphasize the need for the immediate development of policies to address the effects of climate change, as it appears that the daily lives of young people are affected by these issues, leading to negative consequences for their mental health and well-being.
Table 5.
Descriptive statistics of the variables considered in the EFA—Greek data—Gen Z (N = 904).
Another key factor influencing travel behavior, particularly in the context of adopting environmentally friendly travel habits, is the perceived sense of responsibility for tackling the climate crisis. Based on the survey data, there is a certain acceptance by Generation Z of the shared responsibility needed to engage with environmental problems. Table 5 shows that a high proportion of the responsibility was attributed to industry and the government, followed by the international community. This finding underscores the need for a paradigm shift in the policies of these entities and for a proactive approach to emerging challenges with a primary focus on protecting the environment and mitigating the impacts of climate change. However, the strong association between the prevailing view on responsibility and collective accountability, as shown in Table 5, offers an optimistic perspective for fostering greater environmental awareness among Generation Z.
4.1.2. Exploratory Factor Analysis—Greek Data
Table 5 provides an overview of the responses to the questions that contributed to the development of the latent factors through the EFA. The process of extracting latent factors (or constructs) from observed variables using Principal Component Analysis (PCA) was driven by the variance explained by the analysis and the factor loadings [18]. To evaluate the suitability of the data for the EFA, Kaiser–Meyer–Olkin (KMO) statistics and Bartlett’s test of sphericity were evaluated and used according to the accepted standards. In all cases, KMO values were higher than the accepted threshold of 0.5 [36]. Additionally, the statistical evaluation of the factors derived from the factor analysis employed the Composite Reliability (CR) index. According to the literature [37], factors with a CR > 0.6 are considered acceptable. Some variables were progressively eliminated to avoid cases where the communality (how much the variance of an original variable is explained by the detected factors) was low or the variables exhibited significant cross-loadings (i.e., a single variable had high loadings on multiple factors). The identified factors were in line with the theoretical framework used in the study; the key latent factors derived from the Greek survey, along with the observed variables that were included as items in the factors, are presented in Table 6. Key factors that were found to influence travel behavior included emotions, social norms, social roles, and the flexibility of travel habits. In particular, the latent attitudinal variables obtained after the EFA were the following:
Table 6.
Factor analysis—Greek data.
- Emotions about climate change;
- Social roles: Climate change is not an issue of individual responsibility;
- Social roles: Climate change is an issue of individual responsibility;
- Social norms: There is no point in reducing the amount I travel by car due to climate change;
- Social norms: Car use should be taxed for the benefit of mitigating climate change;
- The flexibility of travel habits.
4.1.3. Ordered Probability Models Greek Data
To investigate the factors influencing the dependent variables representing the willingness to reduce car usage and the actual reduction already undertaken, within the context of mitigating the impacts of climate change, ordered probability models were developed. The estimation of these statistical models was based on both observed independent variables and the latent variables derived from the EFA. Based on the data obtained from the questionnaire responses, the extent of the influence of these factors was assessed.
Willingness to Reduce Car Travel Due to Climate Change
The dependent variable of the first model focuses on the “Willingness to reduce the amount I travel by car due to climate change” as derived from the relevant question in the Greek survey. Responses to this question were measured on a five-point Likert scale ranging from “strongly disagree” to “strongly agree”. The distribution of responses to this verbatim question is shown in Figure 2. A total of 67.9% of respondents agreed or strongly agreed with this statement, while 9% disagreed or strongly disagreed. This aligns with previous evidence [15,16], reinforcing the notion that Gen Z is particularly sensitive to environmental issues and motivated to act against climate change.
Figure 2.
Distribution of responses of the dependent variable—Model 1.
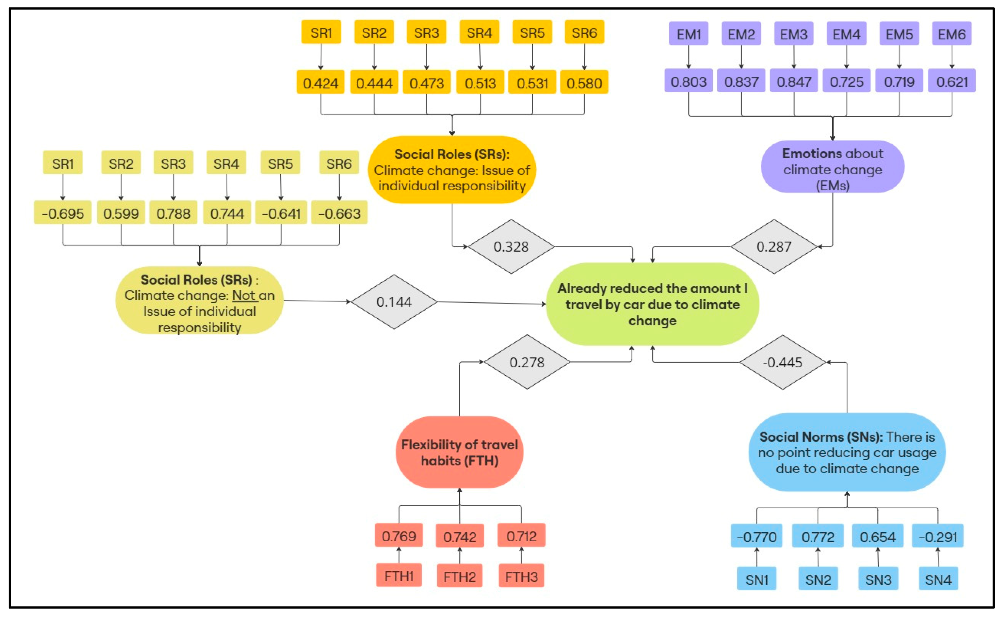
The results of the ordered logit model (Model 1), which assesses Gen Z’s willingness to reduce car travel, are presented in Table 7. A positive coefficient indicates an increased likelihood of choosing the “strongly agree” option, while a negative coefficient suggests a greater likelihood of choosing the “strongly disagree” option. The willingness to reduce car travel was influenced by several latent factors identified in the analysis. It should be noted that both logit and probit estimations were explored, but the ordered logit model resulted in a better statistical fit and higher explanatory power in this case. Figure 3 shows the loading factors of the variables included in each latent factor as well as the relationships of the latent factors with the willingness to reduce car travel.
Table 7.
Estimation results of Model 1—I am willing to reduce the amount of travel by car to help tackle the impacts of climate change (Greek data).
Figure 3.
Relationship between dependent variable, latent factors, and observed variables—Model 1.
Emotions about climate change were found to exert a statistically significant effect; individuals who were more emotionally affected (such as feeling scared or anxious about climate change) were more likely to consider reducing their car usage. Social roles and the perceived responsibilities associated with these roles also significantly impacted Gen Z’s willingness to decrease car travel.
Social norms against car use reduction had the most significant effect among the factors, with an estimate of −0.725. Those who believed that collective changes in travel behavior can make a difference were more inclined to reduce their car usage. Conversely, social norms that downplay the need to reduce car use due to climate change, or advocate for unrestricted car use, negatively influenced the willingness to cut back on driving. This underscores the importance of attitudes in shaping travel intentions. Additionally, the ability to substitute car travel with active travel or public transport for short trips increased the likelihood of reducing car use, suggesting that the transition away from car dependency is more feasible for trips exhibiting favorable conditions (such as the distance, duration, and infrastructure) for the use of more environmentally friendly modes. This finding likely captures the impact of facilitating conditions, which have also been suggested by other behavioral frameworks, such as the Unified Theory of Acceptance and Use of Technology (UTAUT) (26). Overall, these findings highlight the significant role of social and emotional factors in shaping travel behaviors related to climate change, as suggested by Triandis’ theory.
In addition to the latent attitudinal factors, the willingness to reduce car travel was significantly influenced by socio-demographic characteristics. Gender emerged as a significant factor, with females showing a higher willingness to reduce their car usage compared to males. Employment status also exerted a statistically significant effect, with individuals not engaged in full-time employment exhibiting a greater willingness to reduce car travel. Frequent commuters who traveled regularly for work also displayed a higher willingness to reduce car usage, potentially due to an increased awareness of the environmental impact of their frequent commuting patterns. Moreover, those who frequently used environmentally friendly modes (i.e., public transport or active travel) were found to be less willing to reduce their car usage. These users were already distanced from car dependency, making it less likely for them to further alter their mode choice habits in response to climate change [30]. Concerns about air quality were also identified as a key determinant of the willingness to reduce car travel. Respondents who expressed significant concerns about air quality in their area of residence were more likely to reduce their car travel. This finding underscores the importance of local environmental conditions in shaping travel behavior and attitudes toward sustainable mobility [38].
Reduction in Car Travel Due to Climate Change
The dependent variable of the second model was derived from the statement ‘I have already reduced the amount of travel by car to help tackle the impacts of climate change’, which was included in the Greek questionnaire. The distribution of responses, measured on a five-point Likert scale, revealed that 40.9% of respondents agreed or strongly agreed with this statement, indicating a notable discrepancy compared to those being willing to reduce their car travel (the relevant proportion was 67.9%, as shown in Figure 4). Conversely, 26.6% mentioned that they had not reduced their car use (either disagreed or strongly disagreed with the statement). The differences in the response distributions of these two questions (willingness to reduce car travel and actual reduction in car travel) suggest that while intentions are high, translating these intentions into actual behavior changes remains a key challenge even for Gen Z individuals, who are notably more climate-conscious.
Figure 4.
Distribution of responses of the dependent variable—Model 2.
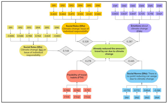
As shown in Table 8, the model addressing the actual reduction in car travel was influenced by several latent and observed factors. Figure 5 shows the loading factors of the observed variables (items) included in each statistically significant latent factor as well as the relationships of these latent factors with the dependent variable (i.e., the self-reported reduction in car travel). Emotions related to climate change continued to play a significant role. As discussed earlier, individuals emotionally impacted by climate change were more likely to have taken an action, such as reducing their car use, in response to the climate emergency. Additionally, social roles and norms significantly influenced this behavior. A key difference in this model compared to the model about the willingness to reduce car travel is the inclusion of two contrasting latent factors related to social roles. The first factor reflects the attitudes of those who view climate change as a shared responsibility, involving other individuals, industry, and the government but not themselves. In contrast, the second factor captures the attitudes of those who see themselves as personally responsible for combating climate change, prompting them to change their travel behavior. Both factors were associated with an increased likelihood of reducing car use. However, the impact of the latent factor emphasizing individual responsibility appeared to be stronger. Finally, individuals who did not consider reducing car use important for climate change mitigation were less likely to have reduced their car travel. The household income had the most considerable impact, with an estimate of −0.459, notably decreasing the likelihood of reduced car use as wealthier respondents with car access and less financial inconvenience tended to maintain their travel habits, without changing because of environmental concerns.
Table 8.
Estimation results of Model 2—I have already reduced the amount of travel by car to help tackle the impacts of climate change (Greek survey).
Figure 5.
Relationship between dependent variable, latent factors, and observed variables—Model 2.
In addition to these latent factors, the model includes several observed variables, which were found to affect the self-reported reduction in car travel. Concerns about air quality significantly affected behavior; individuals who were worried about the local air quality were more likely to reduce their car travel. Concerns about air quality consistently emerged as significant in both models about the willingness to reduce car use and actual reduction in car use.
Several socio-demographic characteristics were also influential in prompting behavioral shifts. Specifically, the annual household income was found to exert a statistically significant impact. Interestingly, individuals with a medium or low family income were more likely to have already reduced their car use compared to those with higher incomes. This tendency may also have been driven by economic constraints among medium- or low-income households, thus prompting them to shift away from cars [39]. These constraints were even more evident during the period of the survey’s administration, potentially due to the global “cost-of-living crisis” that has been happening since 2022; younger individuals (Millennials and Gen Z) are more likely to use more affordable travel options according to recent evidence [40]. In contrast, higher-income individuals may have greater access to private vehicles and less immediate financial motivation to reduce their car use.
Education level also influenced the extent of car use, with non-graduates from higher education being more likely to have reduced their car use. Given that a large proportion of the Gen Z respondents were still students at the time of the data collection, this finding suggests that education status and associated lifestyles can have synergistic effects on travel behavior changes.
4.2. National Travel Attitudes Survey (NTAS) Data
4.2.1. Descriptive Analysis
To facilitate a cross-comparison of intentions for behavioral change across the two distinct geographical contexts (i.e., Greece and the UK), relevant data from the National Travel Attitudes Survey (NTAS) were drawn and analyzed. As mentioned earlier, due to the limited sample size of the NTAS waves, the analysis of the latter included responses from both Generation Z and Millennials. This inclusion was necessary, as the Generation Z participants alone did not constitute a statistically reliable sample for drawing accurate conclusions. The theoretical basis for this assumption is grounded in findings from the literature [18], which indicate that both generations exhibit heightened environmental awareness and a notable shift in their travel habits toward more sustainable transportation options.
Similarly to the findings from the Greek data analysis, the majority of participants in the NTAS (Millennials and Generation Z) were women (56.8%). Regarding the annual household income of the participants, the data showed a broader range of young individuals, but with higher incomes compared to the Greek context. Specifically, 35% of respondents reported having a household income exceeding GBP 50,000. This income discrepancy was expected considering the socio-economic and fiscal differences between the two countries.
Most respondents in the NTAS dataset held a University degree (42.0%), a finding that is consistent with the typical educational attainment of these age groups. The majority of the NTAS respondents (89.4%) believed that climate change is indeed occurring and that human activity is a key contributor to its worsening effects. This aligns with previous findings regarding the environmental awareness and activism observed among younger generations in recent years [41].
The NTAS data provide a broader context, capturing a wider age range and reflecting a slightly lower, yet still high, level of climate change awareness compared to the Greek data. However, travel habits revealed a greater reliance on environmentally unfriendly modes compared to the Greek Gen Z sample, which was analyzed in the first two statistical models. Specifically, 84% of NTAS respondents relied on cars for most of their trips. Sustainable transportation usage was less common, except for walking, which remained a primary mode of travel among young people, as also evidenced in the Greek sample. Additionally, 47% of respondents expressed significant concerns about air pollutant emissions caused by traffic congestion.
The flexibility of transportation habits emerged as a significant factor influencing both intentions and self-reported behavioral changes in Greek Gen Z individuals. Similarly, the NTAS data from the UK reflect a comparable willingness among young people to shift short-distance trips (3 km or 2 miles) away from car use, preferring environmentally friendly alternatives such as walking, public transport, and cycling. In fact, 40% of the respondents declared that they were willing to shift from a car to a bicycle for their short-distance trips, whereas 45% of them could walk instead of using their car for the same purpose. As mentioned earlier, flexibility in travel habits is recognized as a key determinant of behavior in Triandis’ theoretical framework. The latter also acknowledges the potential influence of social norms in shaping behavioral choices. Most NTAS participants (75%) thought that it was time to reduce car use to mitigate climate change impacts, whereas 81% of them supported the notion that policymakers should propose tax incentives for sustainable mobility. The results of the NTAS questionnaire items that represented social norms once again highlight the perception among young people that addressing climate change is a matter of shared responsibility.
4.2.2. Exploratory Factor Analysis—NTAS Data
An Exploratory Factor Analysis (EFA) was also conducted using the NTAS data to identify latent factors concerning attitudes to and perceptions of climate change and travel behavior. The EFA was carried out following the same approach as with the Greek data. As shown in Table 9, two latent factors were drawn from the EFA and were also identified to affect the willingness to reduce car travel: the ‘Flexibility of travel habits’ and ‘Social norms—Everyone needs to change travel habits due to climate change’. The KMO values for both factors were 0.702 and 0.642, respectively, above the threshold value of 0.5 [36], thus indicating the suitability of the data for factor analysis. The attitudinal items included in these two factors were the same as those included in the corresponding latent factors in the Greek data.
Table 9.
Factor analysis—NTAS data.
4.2.3. Ordered Probability Model—NTAS Data
For the analysis of the NTAS data, we focused on the dependent variable “Willingness to reduce the amount I travel by car”, which aligned with the dependent variable of Model 1 of the Greek data. The responses from both Gen Z and Millennials indicate that 43% agreed or strongly agreed with reducing their car travel in response to climate change, while 30% of young respondents disagreed or strongly disagreed with this prospect (Figure 6). Compared to the data from the Greek survey, this lower level of agreement among NTAS respondents might reflect broader generational and cultural differences. The NTAS data encompassed a wider age range and potentially different socio-cultural contexts compared to the questionnaire’s Gen Z-focused sample. In addition, the timing of these two surveys was different, with the NTAS data included in this analysis being collected in 2019 and 2020, whereas the Greek survey was administered in early 2024. It should be noted that a question about the actual reduction in car use considering climate change was not available in the NTAS questionnaire.
Figure 6.
Distribution of responses of the dependent variable—Model 3.
As shown in Table 10, Similarly to the model results from the Greek data, flexibility in travel habits and the influence of social norms were critical in determining the willingness to reduce car use for young individuals in the UK. Respondents who were flexible in terms of their travel habits and believed that collective travel behavior changes are necessary for addressing the impact of climate change were more willing to reduce their car use. The consistency of these factors across different geographical settings reinforces their importance as “drivers” of behavioral change for young strata of the population.
Table 10.
Estimation results of Model 3—I am willing to reduce the amount of travel by car (NTAS data).
In addition to the latent factors, the willingness to reduce car use was also influenced by current travel behavior. Individuals who regularly used environmentally friendly transportation modes, such as buses, walking, cycling, or e-scooters, were more willing to reduce their car usage further; in fact, the frequency of travel with sustainable modes was the factor with the highest impact in the model, as shown by the corresponding parameter estimate (0.729). This finding suggests a positive feedback loop where sustainable travel habits reinforce further reductions in car use [42].
Another significant variable was socio-economic classification. According to the UK’s Office for National Statistics, socio-economic classification typically includes categories such as Managerial/Professional and Manual/Service workers [43]. The model shows that individuals employed in Manual/Service jobs were more willing to reduce their car use compared to those in Managerial/Professional roles. This may be attributed to different work patterns, the accessibility to alternative transport modes, or varying levels of environmental awareness and economic constraints among different occupational groups. Other socio-demographic variables were also trialed (e.g., age, income, gender, and so on), but their impacts were statistically insignificant.
The cross-country comparison across the three models highlighted unique and common factors driving Generation Z’s shift to a car-independent travel culture due to climate change concerns in Greece and the UK. Greek youngsters showed a stronger willingness to reduce their car use (67.9%), compared to 43% for the Gen Z respondents in the UK. However, only 40.9% of Greeks reported less car use, highlighting an intention–action gap. In contrast, for the UK respondents, the frequent use of sustainable transport modes was one of the most important factors boosting their willingness to shift away from cars. For both samples, the flexibility of travel habits played a key role, indicating adaptability to alternative yet sustainable modes, while social norms also had a notable influence on travel choices, though their effects varied across contexts.
5. Discussion and Conclusions
The results of the analysis reveal interesting insights into the attitudes and behaviors related to climate change and travel habits among Gen Z respondents in both the UK and Greece. A comparative analysis of the models demonstrated relatively consistent patterns in how different factors influence the willingness to reduce car usage due to climate change. Despite some distributional differences in similar responses between the Greek survey and the NTAS, young individuals from both countries seem generally in favor of adapting their travel behavior in response to climate change. Social norms and the flexibility of travel habits emerged as significant drivers of change in travel behavior in both settings. However, cultural differences may moderate their impact. In the United Kingdom, well-established environmental policies and societal expectations regarding sustainability may amplify the influence of social norms, increasing the spoken and unspoken encouragement for individuals to adopt more environmentally friendly travel habits. In contrast, the major economic constraints in Greece, in combination with less developed public and active transportation infrastructure, may weaken the impact of social norms, as financial incentives and travel convenience are frequently prioritized over environmental concerns. These contextual variations indicate that, while these factors are extensively relevant for climate-conscious travel choices, their effectiveness in promoting sustainable travel behavior among younger populations is tempered by local cultural and socio-economic factors. The flexibility of habits serves as a key facilitating condition for mode choice shifts and can be further enhanced by improving the accessibility to Gen Z of sustainable transport options, such as public transport or active travel. While for the UK, the importance of the flexibility of habits should be seen as a call for a stronger commitment of local authorities and policymakers to initiatives that further support sustainable travel, the implications for Greece are stronger considering that Greece faces major challenges with public transport and active travel infrastructure. Encouraging Gen Z to adopt sustainable travel habits relies on providing adequate infrastructure and services, which are essential to translating the desire for flexibility into reasoned actions. To elaborate further, increasing access to sustainable transport options could involve targeted improvements tailored to Generation Z’s specific needs. For example, significantly increasing the frequency and reliability of bus services near University campuses and residential areas, where young people are concentrated, would enhance convenience and the ease of mobility. In Greece, where public transport infrastructure faces significant challenges, extending operating hours and integrating modern digital ticketing and scheduling systems could appeal to Gen Z’s tech-savvy nature, helping to reduce the perceived inconvenience of shifting away from car use. Similarly, given the strong presence of active travel, expanding bike-sharing schemes across the UK and introducing fully affordable and concessionary rates could encourage more young people to choose combinations of public transport and active travel over private, motorized transport. This approach would not only help reduce pollutant emissions but also maintain the flexibility that Gen Z greatly values. These improvements directly address the negative effects of motorized transport, such as air pollution, by offering practical and attractive alternatives that align with Gen Z’s preferences and the study’s focus on flexibility as a driver of behavioral change.
Apart from physical interventions aiming at better infrastructure or more efficient and inclusive service provision, Gen Z’s choices could be directed towards sustainable mobility by the deployment of Mobility-as-a-Service (MaaS) platforms or travel apps, which not only would encourage them to travel in a more eco-friendly and cost-effective way but would also increase the flexibility and convenience of their travel. In general, the integration of Mobility-as-a-Service (MaaS) platforms can play a key role in mitigating practical inconveniences associated with reducing private car use [44]. By offering seamless, multimodal travel options and enhancing accessibility, MaaS ensures that sustainability is promoted without imposing restrictions on individual mobility needs. Specifically, these platforms could be enhanced to include features that align with Generation Z’s priorities, such as the real-time tracking of the carbon footprint of each trip, reward systems that prioritize sustainable mobility, such as earning points for choosing public transport or walking, and the social media sharing of environmentally friendly travel choices; these are elements which could support a culture of sustainable travel behavior. For instance, in congested urban settings, such as Thessaloniki, an MaaS application could highlight the cost and time savings of using public transport or e-scooters for short trips (instead of a car), directly challenging the perceived convenience of driving while also reducing its environmental impact. In the UK, where car dependence also remains high, integrating MaaS with existing bike-sharing schemes and rail networks could provide a viable alternative, ensuring efficient mobility while reducing congestion and pollution. The influence of social norms suggests that public attitudes and community expectations significantly impact individual decisions to adopt more sustainable travel behaviors. Social norms emerged as a key driver of change, highlighting the role of further education and awareness campaigns to foster full understanding among Gen Z individuals of the strong links between travel behavior and climate change mitigation.
The models from the Greek data underscored the impact of emotional responses and perceived social roles in shaping travel behaviors in response to climate change. In line with previous evidence [45], negative emotions about the climate crisis acted as catalysts for behavior change. This finding highlights the need to emphasize the consequences of climate change more prominently in the public agenda, particularly among the climate-conscious Gen Z. Identifying climate change impacts specific to transport choices (e.g., traffic-generated greenhouse gas emissions) can more effectively promote the adoption of sustainable travel modes. Social roles related to responsibilities for climate change mitigation appear to be significant drivers of behavioral change, underscoring the importance of framing normative pressure within society to encourage climate-friendly travel habits. When younger individuals feel responsible for responding to this normative pressure, they can not only influence others in their social network to adopt sustainable travel patterns but also advocate for more actions to be taken by other entities with climate responsibilities, such as the government or industry.
The Greek survey highlighted strong support among Gen Z for the introduction of Low-Emission Zones (LEZs) in city centers to address climate change impacts (71% of the respondents indicated that they agreed or strongly agreed with the LEZ1 question in the Greek survey) despite Greece’s limited experience with this policy. Studies have shown that LEZs can effectively lower air pollution levels and improve public health outcomes [11,12,13,14,15]. Gen Z’s positive attitude toward this policy contrasts with the typical concerns raised by car-dependent users. Their support likely stems from significant concerns about the local air quality, which emerged as statistically significant in all models using Greek data. In this context, local authorities and policymakers should actively consider implementing integrated policies like LEZs in major urban areas of Greece. To make Low-Emission Zones (LEZs) more appealing to Generation Z, policymakers could combine vehicle restrictions with enhanced active mobility options, such as more affordable e-scooter rental schemes or largely pedestrianized areas connecting key hubs that could generate significant demand for intra-city active travel (e.g., business or student hubs). In Thessaloniki, where the air quality influences travel choices, LEZs could be strategically implemented in areas with a high concentration of young people, such as University districts or areas with a major concentration of leisure activities. Additionally, offering free or concessionary public transport passes during the initial rollout of LEZs could encourage their adoption while ensuring that young travelers can still navigate the city without inconvenience. In the UK, where LEZs are more widely established, expanding their scope to include incentives—such as reduced parking fees for low-emission vehicles—could further appeal to Gen Z’s economic and environmental priorities, thus enhancing their willingness to shift away from excessive car use.
To effectively translate these policies into widespread sustainable travel habits, it is essential to make alternative transportation modes more accessible and attractive and facilitate the shift away from private cars. This requires combining air quality improvement measures with improvements in infrastructure for environmentally friendly transport modes, such as expanding bike lanes and e-scooter paths and enhancing public transport networks and shared mobility services. The improvement of active mobility infrastructure aligns with the philosophy of the 15 min city [46], which emphasizes the ability to meet essential transportation needs using environmentally friendly modes of travel.
With 76.2% of Gen Z respondents in the Greek survey indicating that they obtained information about climate change from social media, leveraging these communication channels to promote environmental awareness and climate-aware travel behavior is crucial. Campaigns on popular social media platforms and the dissemination of good mobility practices by influencers and public figures can effectively reach younger audiences, highlighting the benefits of reducing car usage and adopting alternative modes of transportation. This approach aligns with the current trends in information dissemination and can foster a broader cultural shift towards sustainable practices.
Despite the valuable insights provided by this study, there are certain limitations that should be taken into account. The Greek data were collected more recently compared to the NTAS data in the UK; during that period, Gen Z may have been more exposed to climate change consequences and information at a global level, thus resulting in seemingly higher environmental awareness among younger Greek individuals. Furthermore, the NTAS data reflect a slightly more diverse age group (Gen Z and some Millennials) due to the low prevalence of Gen Z respondents. Even though this combination could induce some age-related bias due to the different life stages of respondents from different generations, previous research [18] has shown that these two sub-groups of the young population share similarities in their environmental attitudes and travel habits. The gender imbalance in the Greek sample, with 68% of respondents being female, may have influenced the results, notably the perceived strong support for sustainable travel choices, as derived from the statistical analysis. Previous research has suggested that women generally exhibit stronger environmental attitudes and a considerable preference for sustainable transport modes [47,48]. As a result, the overrepresentation of female respondents could have contributed to the high levels of environmentally aware travel behavior observed in this study. Future research should aim for a more balanced gender distribution to enhance the generalizability of the findings. Also, the focus of the Greek data on Gen Z respondents from the city of Thessaloniki does not allow for a full cross-country comparison with the UK, thus highlighting the need for future studies to incorporate broader data from the entirety of Greece. Although this was not the main focus of the study, the Greek sample, which was primarily drawn from a University setting, underrepresented non-student Generation Z individuals; the overrepresentation of University students could potentially bias the findings towards more climate-aware behaviors and attitudes [49]. In order to enhance the generalizability of the findings, future research could also examine these underrepresented groups more specifically. Additionally, due to the use of cross-sectional data, the time-varying dynamics of the impact of climate-aware attitudes on travel behavior and intentions may not have been fully captured; future longitudinal studies may allow for greater insights into how such associations unfold over time. Future research should delve deeper into even more specific societal, technological, and cultural values related to climate change and travel behavior, particularly considering recent transformative developments such as the increased adoption of telecommuting in the post-pandemic era and the use of AI in travel-related decisions. Additionally, incorporating more disaggregated data on public transport and active travel accessibility in future studies could provide new insights into the barriers to and facilitators of climate-conscious travel choices.
Author Contributions
The authors confirm their contributions to the paper as follows: study conception and design: A.D., G.F., A.F. and S.B.; data collection: A.D. and G.F.; analysis and interpretation of results: A.D. and G.F.; draft manuscript preparation: A.D., G.F., A.F. and S.B. All authors have read and agreed to the published version of the manuscript.
Funding
This research received no external funding.
Institutional Review Board Statement
The study was conducted in accordance with the Declaration of Helsinki and approved by the Institutional Ethics Committee of the Aristotle University of Thessaloniki (protocol code 39963/2024 and date of approval 20 February 2024).
Informed Consent Statement
Informed consent was obtained from all subjects involved in the study.
Data Availability Statement
The data are available on request only.
Acknowledgments
We would like to thank the Department for Transport (DfT) in the UK for providing help with obtaining access to the raw NTAS data.
Conflicts of Interest
The authors declare no conflicts of interest.
References
- IPCC. Climate Change 2023: Synthesis Report. Contribution of Working Groups I, II, and III to the Sixth Assessment Report of the Intergovernmental Panel on Climate Change; Lee, H., Romero, J., Eds.; IPCC: Geneva, Switzerland, 2023; pp. 35–115. [Google Scholar]
- European Environment Agency (EEA). Transport and Mobility. 2024. Available online: https://www.eea.europa.eu/en/topics/in-depth/transport-and-mobility (accessed on 8 March 2025).
- Matulla, C.; Enigl, K. Securing High Levels of Sustainability in Transportation Under Future Climate Change. In Oxford Research Encyclopedia of Climate Science; Oxford University Press: Oxford, UK, 2023; Available online: https://oxfordre.com/climatescience/view/10.1093/acrefore/9780190228620.001.0001/acrefore-9780190228620-e-830 (accessed on 8 March 2025).
- Chatziioannou, I.; Alvarez-Icaza, L.; Bakogiannis, E.; Kyriakidis, C.; Chias-Becerril, L. A structural analysis for the categorization of the negative externalities of transport and the hierarchical organization of sustainable mobility strategies. Sustainability 2020, 12, 6011. [Google Scholar] [CrossRef]
- European Commission, Directorate General for Mobility and Transport. Transport in the European Union: Current Trends and Issues; Publications Office of the European Union: Luxembourg, 2024; Available online: https://data.europa.eu/doi/10.2832/131741 (accessed on 8 March 2025).
- Department for Transport. National Travel Attitudes Study, 2019–2024, [data collection], 2nd ed.; UK Data Service: Colchester, UK, 2024. [Google Scholar] [CrossRef]
- Givoni, M.; Bannister, D. Moving Towards Low Carbon Mobility; Edward Elgar Publishing: Cheltenham, UK, 2021. [Google Scholar] [CrossRef]
- World Health Organization (WHO). Sustainable Transport for Health; WHO Publication: Geneva, Switzerland, 2021; Available online: https://www.who.int/publications/i/item/WHO-HEP-ECH-AQH-2021.6 (accessed on 8 March 2025).
- Ek, K.; Wårell, L.; Andersson, L. Motives for walking and cycling when commuting: Differences in local contexts and attitudes. Eur. Transp. Res. Rev. 2021, 13, 46. [Google Scholar] [CrossRef]
- Gonzalez, J.N.; Gomez, J.; Vassallo, J.M. Are low emission zones and on-street parking management effective in reducing parking demand for most polluting vehicles and promoting greener ones? Transp. Res. Part A Policy Pract. 2023, 176, 103813. [Google Scholar] [CrossRef]
- Tassinari, F. Low emission zones and traffic congestion: Evidence from Madrid Central. Transp. Res. Part A Policy Pract. 2024, 185, 104099. [Google Scholar] [CrossRef]
- Sarmiento, L.; Wägner, N.; Zaklan, A. The air quality and well-being effects of low emission zones. J. Public Econ. 2023, 227, 105014. [Google Scholar] [CrossRef]
- Kang, C.; Ota, M.; Ushijima, K. Benefits of diesel emission regulations: Evidence from the world’s largest low emission zone. J. Environ. Econ. Manag. 2024, 125, 102944. [Google Scholar] [CrossRef]
- Hajmohammadi, H.; Heydecker, B. Evaluation of air quality effects of the London ultra-low emission zone by state-space modelling. Atmos. Pollut. Res. 2022, 13, 101514. [Google Scholar] [CrossRef]
- Holman, C.; Harrison, R.; Querol, X. Review of the efficacy of low emission zones to improve urban air quality in European cities. Atmos. Environ. 2015, 111, 161–169. [Google Scholar] [CrossRef]
- Gonzalez, J.; Gomez, J.; Vassallo, J.M. Do urban parking restrictions and low emission zones encourage greener mobility? Transp. Res. Part D Transp. Environ. 2022, 107, 103319. [Google Scholar] [CrossRef]
- Dimock, M. Defining Generations: Where Millennials End and Generation Z Begins; Pew Research Center: Washington, WA, USA, 2019; Available online: https://www.pewresearch.org/short-reads/2019/01/17/where-millennials-end-and-generation-z-begins/ (accessed on 8 March 2025).
- Tyson, A.; Kennedy, B.; Funk, C.; Gen, Z. Millennials Stand Out for Climate Change Activism, Social Media Engagement with Issue; Pew Research Center: London, UK, 2021; Available online: https://www.pewresearch.org/science/2021/05/26/gen-z-millennials-stand-out-for-climate-change-activism-social-media-engagement-with-issue/ (accessed on 8 March 2025).
- Deloitte. Deloitte global 2023 Gen Z and Millennial Survey: Waves of Change—Acknowledging Progress, Confronting Setbacks. Deloitte, 9, 2023. Available online: https://www2.deloitte.com/content/dam/insights/articles/glob175807_global-millennial---gen-z-survey/Deloitte_Global_2023_Gen_Z_Millennial_survey.pdf (accessed on 8 March 2025).
- Wong, Y.Z.; Hensher, D.A.; Mulley, C. Mobility as a service (MaaS): Charting a future context. Transp. Res. Part A Policy Pract. 2020, 131, 5–19. [Google Scholar] [CrossRef]
- Kriswardhana, W.; Esztergár-Kiss, D. Heterogeneity in transport mode choice of college students at a university based on the MaaS concept. Travel Behav. Soc. 2024, 36, 100801. [Google Scholar] [CrossRef]
- Department for Transport (DfT). National Attitudes Survey (NTAS). GOV.UK, 2023. Available online: https://www.gov.uk/government/collections/national-travel-attitudes-study-ntas (accessed on 8 March 2025).
- Domarchi, C.; Tudela, A.; González, A. Effect of attitudes, habit, and affective appraisal on mode choice: An application to university workers. Transportation 2008, 35, 585–599. [Google Scholar] [CrossRef]
- Arroyo, R.; Ruiz, T.; Mars, L.; Rasouli, S.; Timmermans, H. Influence of values, attitudes towards transport modes, and companions on travel behavior. Transp. Res. Part F Traffic Psychol. Behav. 2020, 71, 8–22. [Google Scholar] [CrossRef]
- Bradley, G.; Babutsidze, Z.; Chai, A.; Reser, J. The role of climate change risk perception, response efficacy, and psychological adaptation in pro-environmental behavior: A two-nation study. J. Environ. Psychol. 2020, 68, 101410. [Google Scholar] [CrossRef]
- Rahim, A.; Fonzone, A.; Fountas, G.; Downey, L. On the attitudes toward automation in determining the intention to use automated buses in Scotland. Transp. Res. Rec. 2023, 2677, 384–396. [Google Scholar] [CrossRef]
- Ajzen, I. The theory of planned behavior. Organ. Behav. Hum. Decis. Process. 1991, 50, 179–211. [Google Scholar] [CrossRef]
- Chatterton, T.; Anderson, O. An Introduction to Thinking About ‘Energy Behaviour’: A Multi-Model Approach; Department for Energy and Climate Change: London, UK, 2011. [Google Scholar]
- Salonen, A.; Fredriksson, L.; Järvinen, S.; Korteniemi, P.; Danielsson, J. Sustainable consumption in Finland—The phenomenon, consumer profiles, and future scenarios. Int. J. Mark. Stud. 2014, 6, 59–82. [Google Scholar] [CrossRef]
- Semple, T.; Fonzone, A.; Fountas, G. The impact of COVID-19, climate change, and working from home on travel choices. arXiv 2022, arXiv:2205.01027. [Google Scholar] [CrossRef]
- Nikiforiadis, A.; Lioupi, C.; Fountas, G.; Stamatiadis, N.; Basbas, S. Determinants of the travel satisfaction of e-scooter users. Travel Behav. Soc. 2024, 37, 100853. [Google Scholar] [CrossRef]
- Washington, S.; Karlaftis, M.G.; Mannering, F.; Anastasopoulos, P. Statistical and Econometric Methods for Transportation Data Analysis; Chapman and Hall/CRC: London, UK, 2020. [Google Scholar]
- Fountas, G.; Anastasopoulos, P.C. Analysis of accident injury-severity outcomes: The zero-inflated hierarchical ordered probit model with correlated disturbances. Anal. Methods Accid. Res. 2018, 20, 30–45. [Google Scholar] [CrossRef]
- Thomas, H.; Serrenho, A.C. Using different transport modes: An opportunity to reduce UK passenger transport emissions? Transp. Res. Part D Transp. Environ. 2024, 126, 103989. [Google Scholar] [CrossRef]
- Norbury, F. Roads Policing and Its Contribution to Road Safety; Parliamentary Advisory Council for Transport Safety: London, UK, 2020. [Google Scholar]
- Kaiser, H.F. An index of factorial simplicity. Psychometrika 1974, 39, 31–36. [Google Scholar] [CrossRef]
- Widadi, F.; Subroto, B.; Rahman, A. Tax avoidance mediated by constitutional ownership as moderating variables. Etikonomi 2022, 21, 411–430. [Google Scholar] [CrossRef]
- Mandolakani, F.S.; Saheli, M.V.; Singleton, P.A. Exploring the impacts of air quality on travel behavior and activity participation: Evidence from travel diary surveys in Northern Utah. arXiv 2024, arXiv:2408.03839. [Google Scholar]
- Vasudevan, N.; Gore, N.; Zope, R.; Arkatkar, S.; Joshi, G. Determining mode shift elasticity based on household income and travel cost. Res. Transp. Econ. 2021, 85, 100771. [Google Scholar] [CrossRef]
- Fountas, G.; Fonzone, A.; Olowosegun, A. The Impact of the Cost-Of-Living Crisis on Travel Choices: The Case of Scotland. Res. Transp. Econ. 2025, in press. [Google Scholar]
- Gray, S.G.; Raimi, K.T.; Wilson, R.; Árvai, J. Will Millennials save the world? The effect of age and generational differences on environmental concern. J. Environ. Manag. 2019, 242, 394–402. [Google Scholar] [CrossRef]
- Hamidi, Z.; Zhao, C. Shaping sustainable travel behavior: Attitude, skills, and access all matter. Transp. Res. Part D Transp. Environ. 2020, 88, 102566. [Google Scholar] [CrossRef]
- Office for National Statistics (ONS). (n.d.); SOC2010 Volume 3: The National Statistics Socio-Economic Classification (NS-SEC rebased on SOC2010). Available online: https://www.ons.gov.uk/methodology/classificationsandstandards/standardoccupationalclassificationsoc/soc2010/soc2010volume3thenationalstatisticssocioeconomicclassificationnssecrebasedonsoc2010 (accessed on 8 March 2025).
- Cruz, C.O.; Sarmento, G.M. “Mobility as a Service” Platforms: Using Digitalization to Increase the Sustainability of Transportation Systems. Sustainability 2020, 12, 6368. [Google Scholar] [CrossRef]
- Kovacs, L.N.; Jordan, G.; Berglund, F.; Holden, B.; Niehoff, E.; Pohl, F.; Kökönyei, G. Acting as we feel: Which emotional responses to the climate crisis motivate climate action. J. Environ. Psychol. 2024, 96, 102327. [Google Scholar] [CrossRef]
- Teixeira, J.F.; Silva, C.; Seisenberger, S.; Büttner, B.; McCormick, B.; Papa, E.; Cao, M. Classifying 15-minute cities: A review of worldwide practices. Transp. Res. Part A Policy Pract. 2024, 189, 104234. [Google Scholar] [CrossRef]
- Gyurián Nagy, N. Gender Differences in Environmental Attitudes: An Analysis Using the NEP Scale. Gend. Issues 2025, 42, 5. [Google Scholar] [CrossRef]
- Echavarren, J.M. The Gender Gap in Environmental Concern: Support for an Ecofeminist Perspective and the Role of Gender Egalitarian Attitudes. Sex Roles 2023, 89, 610–623. [Google Scholar] [CrossRef]
- Kirby, C.K.; Zwickle, A. Sustainability behaviors, attitudes, and knowledge: Comparing university students and the general public. J. Environ. Stud. Sci. 2021, 11, 639–647. [Google Scholar] [CrossRef]
Disclaimer/Publisher’s Note: The statements, opinions and data contained in all publications are solely those of the individual author(s) and contributor(s) and not of MDPI and/or the editor(s). MDPI and/or the editor(s) disclaim responsibility for any injury to people or property resulting from any ideas, methods, instructions or products referred to in the content. |
© 2025 by the authors. Licensee MDPI, Basel, Switzerland. This article is an open access article distributed under the terms and conditions of the Creative Commons Attribution (CC BY) license (https://creativecommons.org/licenses/by/4.0/).





