Next Article in Journal
Exploring the Landscape of Explainable Artificial Intelligence (XAI): A Systematic Review of Techniques and Applications
Next Article in Special Issue
Application of Task Allocation Algorithms in Multi-UAV Intelligent Transportation Systems: A Critical Review
Previous Article in Journal
Algorithm Improvement for Mobile Event Detection with Intelligent Tunnel Robots
Previous Article in Special Issue
Factors Affecting Single and Multivehicle Motorcycle Crashes: Insights from Day and Night Analysis Using XGBoost-SHAP Algorithm
 
 
Font Type:
Arial Georgia Verdana
Font Size:
Aa Aa Aa
Line Spacing:
Column Width:
Background:
Article

An XGBoost Approach to Predictive Modelling of Rift Valley Fever Outbreaks in Kenya Using Climatic Factors

by
Damaris Mulwa
1,
Benedicto Kazuzuru
1,
Gerald Misinzo
2,3 and
Benard Bett
4,*
1
Department of Mathematics and Statistics, College of Natural and Applied Sciences, Sokoine University of Agriculture, P.O. Box 3038, Morogoro 67152, Tanzania
2
Department of Veterinary Microbiology, Parasitology and Biotechnology, College of Veterinary Medicine and Biomedical Sciences, Sokoine University of Agriculture, P.O. Box 3019, Morogoro 67152, Tanzania
3
SACIDS Africa Centre of Excellence for Infectious Diseases, SACIDS Foundation for One Health, Sokoine University of Agriculture, P.O. Box 3297, Morogoro 67152, Tanzania
4
International Livestock Research Institute, P.O. Box 30709, Nairobi 00100, Kenya
*
Author to whom correspondence should be addressed.
Big Data Cogn. Comput. 2024, 8(11), 148; https://doi.org/10.3390/bdcc8110148
Submission received: 1 July 2024 / Revised: 26 September 2024 / Accepted: 8 October 2024 / Published: 30 October 2024
(This article belongs to the Special Issue Machine Learning and AI Technology for Sustainable Development)

Abstract

Reports of Rift Valley fever (RVF), a highly climate-sensitive zoonotic disease, have been rather frequent in Kenya. Although multiple empirical analyses have shown that machine learning methods outperform time series models in forecasting time series data, there is limited evidence of their application in predicting disease outbreaks in Africa. In recent times, the literature has reported several applications of machine learning in facilitating intelligent decision-making within the healthcare sector and public health. However, there is a scarcity of information regarding the utilization of the XGBoost model for predicting disease outbreaks. Within the provinces of Kenya, the incidence of Rift Valley fever was more prominent in the Rift Valley (26.80%) and Eastern (20.60%) regions. This study investigated the correlation between the occurrence of RVF (rapid vegetation failure) and several climatic variables, including humidity, clay content, elevation, slope, and rainfall. The correlation matrix revealed a modest linear dependence between different climatic variables and RVF cases, with the highest correlation, a mere 0.02903, observed for rainfall. The XGBoost model was trained using these climate variables and achieved outstanding performance measures including an AUC of 0.8908, accuracy of 99.74%, precision of 99.75%, and recall of 99.99%. The analysis of feature importance revealed that rainfall was the most significant predictor. These findings align with previous studies demonstrating the significance of weather conditions in RVF outbreaks. The study’s results indicate that incorporating advanced machine learning models that consider several climatic variables can significantly enhance the prediction and management of RVF incidence.

1. Introduction

Rift Valley fever virus (RVFV) is the etiological agent responsible for Rift Valley fever (RVF) disease in domesticated animals across all Sub-Saharan African countries and the Arabian Peninsula [1]. An investigation by [2] established that RVF virus is classified under the genus Phlebovirus in the order Bunyavirales. According to [3], the virus was initially detected in 1931 while conducting an inquiry into an endemic condition among sheep on a farm located in the Rift valley province of Kenya. The disease is particularly evident in the dry and semi-arid regions of East and Central Africa, where pastoral settlements are prevalent and its outbreak causes significant economic losses and imposes substantial public health burdens on the affected communities [4].
Research conducted in [5] revealed that humans can also contract the disease by direct or indirect contact with bodily fluids or tissues, resulting in a mild flu-like illness. Records indicate that RVF outbreaks have been documented in regions outside of Africa, with the initial incidence in south western Saudi Arabia and Yemen, underscoring the disease’s capacity to disseminate to diverse global locations [6].
Multiple studies have demonstrated that certain climatic parameters such as rainfall, humidity, temperature, soil, and topography promote the occurrence and re-emergence of relative void frequency (RVF). The study conducted by [7] revealed that rainfall is a highly influential climatic predictor of RVF disease. RVF outbreaks of the most severe and conspicuous nature have consistently coincided with above-average precipitation, leading to catastrophic flooding [8]. The disease has been designated as a priority emerging infectious disease by the World Health Organization (WHO) since 2015. One of the main concerns is its growing geographical spread over recent decades [9].
Progress in machine learning technology and artificial intelligence has led to a deeper comprehension of using algorithms to forecast outbreaks or the heightened risk of different diseases [10]. Existing research on Rift Valley fever has mostly concentrated on the epidemiology and spatial temporal analysis of the disease, neglecting to adequately address the climatic conditions and past outbreaks. The incidence of RVF can be associated with factors such as precipitation, gradient, humidity levels in a specific region and time period. In an effort to mitigate the spread of RVF and address the issue of RVF outbreaks in Kenya, we investigated the climatic indicators.
The present work employed climatic parameters, namely rainfall, elevation, slope, clay content, and humidity, to predict the occurrence of RVF outbreaks in Kenya. Sufficient evidence exists to support the notion that these climatic factors have an impact on the population dynamics and habitat suitable for the RVF mosquito vectors [11]. Adequate precipitation is a crucial component in the life cycle of the mosquito vectors responsible for transmitting RVF. Aedes mosquitoes, the primary carriers of RVF virus, flourish in low-lying areas that experience flooding due to intense precipitation [11].
The reduced presence of Aedes mosquitoes at higher altitudes may be attributed to the lower temperatures, which restrict their breeding and activity [12]. Conversely, specific Culex species may flourish in these colder, richly vegetated regions. Analysis of elevation enables the prediction of regions that are more prone to epidemics by considering the habitat preferences of the mosquito vectors [12]. According to a prognostic forecast of RVF by [13], the majority of research on RVF has been descriptive, relying mostly on satellite measurements and the resulting normalized difference vegetation index (NVDI) data without statistical validation or prediction. Therefore, there is a need for sophisticated tools, particularly R packages that incorporate climate data, to develop classification and prediction models.
The fields of artificial intelligence and machine learning have been experiencing rapid growth in popularity in recent times. They find widespread application in several domains, including stock market trading, fraud detection, medical diagnosis, and speech, image, and pattern recognition. They are occasionally utilized in the realm of public health, namely in the discipline of disease modeling. Advancements in machine learning technology and artificial intelligence have led to a deeper comprehension of using algorithms to forecast outbreaks or anticipate higher risks of different diseases.
Several machine learning algorithms have been employed to analyze the events of different disease outbreaks. As an example, the authors of [14] developed a surveillance system for dengue fever that was utilized to predict the occurrence of a dengue epidemic in a specific region. The system they devised aimed to control the transmission of the fever and implemented three machine learning algorithms. The study conducted by [15] focused on the prediction of dengue fever using machine learning algorithms. They introduced a sequential minimal optimization framework that proposed a machine learning algorithm for classifying networks. Due to its exceptional ability to handle complex datasets, feature interactions, and non-linear relationships, XGBoost (extreme gradient boosting) has gained increasing popularity in the domain of disease modeling.
Empirical studies have demonstrated that XGBoost routinely outperforms statistical models and traditional machine learning algorithms in disease prediction tasks. A study described in [16] demonstrated that XGBoost exhibited superior performance compared to logistic regression and random forest algorithms in the prediction of diseases such as diabetes and cardiovascular disorders. Given its ability to handle extensive, high-dimensional datasets, XGBoost is a very suitable option for disease modeling tasks that include numerous predictors and complex interrelationships among variables. In summary, XGBoost provides a resilient framework for disease modeling that delivers exceptional precision, provides valuable understanding of feature significance, and is adaptable in handling diverse datasets.

2. Materials and Methods

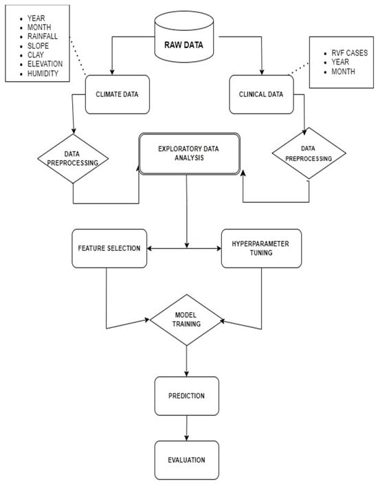
This work utilizes an artificial intelligence-based machine learning model, XGBoost, to forecast Rift Valley fever (RVF) outbreaks in Kenya by incorporating climatic factors. The methodology involves several essential stages: data collection, data preprocessing, exploratory data analysis, feature selection, hyperparameter tuning, model training, prediction, and evaluation.
Every individual step is meticulously crafted to guarantee the resilience and precision of the predictive model. A flow chart developed by [17] was used in this work. The version 4.4.1 of the R statistical software was chosen due to its robust capabilities in statistical computation and graphics visualization. A number of R packages were employed to guarantee seamless processing, analysis, and modelling of data as shown in Table 1.

2.1. Study Area

The data encompasses 30 years of monthly Rift Valley fever (RVF) outbreaks in Kenya from 1981 to 2010. The distribution pattern is mapped in Figure 1, based on the cumulative number of RVF cases up to 2010 throughout the provinces.
The workflow for this study is shown on Figure 2 with step-by-step flow for data preprocessing, analysis, and model training.

2.2. Data Collection

The data consists of 30 years (1981–2010) of monthly RVF outbreaks in Kenya with variables such as year, month, rainfall, elevation, slope, clay content, and humidity. The raw data was provided by the International Livestock Research Institute, Kenya.

2.3. Data Cleaning

Data cleaning was carried out in R software version 4.4.1. Missing values for the rainfall data were detected during cleaning and were replaced using the mean of the complete samples. For climatic data pre-processing, missing values were omitted using “na.omit()” function in R software. To clearly understand the patterns and trend of the data, data visualization techniques such as Rshiny dashboard and graphs were also employed. The R-data frame view is shown in Table 2.

2.4. Exploratory Data Analysis (EDA)

An exploratory data analysis (EDA) was conducted to acquire insights into the dataset and comprehend the interrelationships among various variables. Visualization methods including bar plots, mapping, and correlation matrices were employed to analyze the data. Correlation analysis investigates the correlation between climatic factors and RVF cases in order to ascertain the magnitude and direction of these statistical associations.
The identification of significant correlations facilitates the selection of the most pertinent features for the model and the presentation of results. Temporal trends analysis of RVF cases was conducted to analyze the distribution of cases among provinces. This exploratory data analysis (EDA) facilitates the comprehension of the timing and frequency of RVF outbreaks, providing essential information for precise prediction.

2.5. Inter-Variable Correlation

To ascertain the correlation between the variables, we used correlation Formula (1) below.
r = ( x x ¯ ) ( y y ¯ ) ( x x ¯ ) 2 ( y y ¯ ) 2

2.6. Feature Selection

The process of feature selection entails the identification of the climatic variables that have the greatest relevance in predicting RVF outbreaks. The feature importance scores obtained from initial XGBoost models were utilized to prioritize the climatic variables according to their impact on the performance of the model. This analysis facilitates the identification of the variables that have the greatest impact on forecasting RVF outbreaks.

2.7. Hyperparameter Tuning

The performance of the XGBoost model was optimized by employing hyperparameter tuning. The techniques employed included a grid search to identify the optimal combination of hyperparameters [18]. An exhaustive approach was used to guarantee the identification of the optimal parameters within the specified search space. Incorporating prior evaluations into the search process enhanced its efficiency in determining the optimal hyperparameters.

2.8. Model Training

Training of the XGBoost model was conducted using the chosen features and fine-tuned hyperparameters. The training procedure entails dividing the dataset into separate training and validation sets, and systematically adjusting the model parameters in order to minimize the loss function. The training–validation split partitions the dataset into separate training and validation sets in order to assess the performance of the model on previously unseen data.
The XGBoost algorithm in this work used an 80/20 ratio to train the model on the training set. Regularization techniques were employed to avoid overfitting. The selection of XGBoost is based on its robustness, efficiency, and capacity to effectively process extensive datasets with intricate interactions.

2.9. Prediction

The extensively trained XGBoost model was employed to forecast RVF outbreaks on the validation dataset. An evaluation of the model’s performance was conducted by comparing its predictions with the actual RVF cases [17]. The prediction generation process entails the model producing predictions for the validation set by utilizing the patterns that were learned from the training set. In order to assess the model’s accuracy in correctly detecting outbreaks, the predicted RVF cases were compared with the actual cases.

2.10. Assessment

The evaluation of the XGBoost model assessed its performance using several metrics including accuracy, sensitivity, specificity, precision, recall, area under the curve (AUC), and the receiver operating characteristic curve (ROC) [19].

2.11. Evaluation Metrics

Precision = t p t p + f p  
Out of all the examples which predicted as positive, how many are really positive?
Recall / sensitivity = t p t p + f n  
Out of all the positive samples, how many are predicted as positive?
Specificity = t n t n + f p
Out of all the people that do not have the disease, how many received negative results?

3. Results

Figure 3 illustrates the distribution of Rift Valley fever (RVF) cases across various provinces in Kenya, presented as percentages. The Rift Valley province exhibits the highest percentage of RVF cases, at 26.80%, making it as the most affected region. This is followed by the Eastern province with 20.60% and the Northeastern province with 18.90%, suggesting significant RVF activity in these areas as well. The Central province accounts for 14.50% of the cases, while the Coast province has 10.60%.
Nairobi, the capital city, shows a lower percentage of 8.50%, reflecting a relatively lower RVF impact compared to the other regions mentioned. Notably, both Nyanza and Western provinces report no RVF cases, indicating the absence or minimal presence of the disease in these areas.

3.1. Visualization Dashboard

The visualization dashboard (in the Supplementary Material) exhibits the district and year in which the outbreak occurred. By selecting the filters on the left-side panel, viewers can compare RVF outbreaks by province, climatic variables (rainfall, humidity, clay content, elevation and slope) and plot type, i.e., scatter plot.
The following dashboard gives an interactive visualization of RVF outbreak and the independent variables.

3.2. Correlation across Variables

Table 3 presents the correlation matrix of various climatic factors and their relationship with Rift Valley fever (RVF) cases. The table shows the Pearson correlation coefficients between each pair of variables: rainfall, elevation, slope, and clay, humidity, and RVF cases. The correlations are generally low, suggesting weak linear relationships between the variables. Rainfall has a very weak positive correlation with RVF cases (0.02903), indicating a slight association. Elevation shows a very weak positive correlation with RVF cases (0.01063), and similarly, slope (0.01503) and humidity (0.01407) exhibit minimal positive correlations with RVF cases.
The clay content in soil has the weakest correlation with RVF cases (0.00301). Additionally, the inter-variable correlations show that elevation is moderately correlated with clay content (0.52932) and slope (0.39360), while other inter-variable correlations are relatively low. This analysis indicates that while these climatic factors are included in the model, their direct linear relationships with RVF case occurrences are not strong, emphasizing the complexity of predicting RVF outbreaks based on these variables alone.
Figure 4 indicates the correlation coefficients between various climatic factors and Rift Valley fever (RVF) cases, along with their statistical significance. Clay content shows a near-zero correlation (0.003), suggesting no significant impact. Elevation has a very weak negative correlation (−0.0106), yet is highly significant (p < 0.001), implying even small elevation changes might influence RVF cases. Humidity (0.014), rainfall (0.029), and slope (−0.015) also show weak correlations, but their high significance (p < 0.001) suggests they do contribute to RVF occurrences in a non-linear or complex manner.
Table 4 below shows the feature importance analysis of various climatic conditions.

3.3. Further Selection Using Hyperparameter Tuning

Table 5 outlines the optimal hyperparameters used for the XGBoost model in predicting Rift Valley fever (RVF) cases. The learning rate was set at 0.1, balancing model accuracy and training speed. The model employed 100 estimators, with a maximum depth of 3, preventing overfitting while capturing essential patterns. The number of jobs was 0.5, indicating parallel processing to enhance efficiency.
Five features were included, ensuring comprehensive data utilization. The early stopping iteration was 44, indicating the point at which model performance stopped improving [20]. A five-fold cross-validation (N-fold) was used to ensure robust model evaluation. The minimum child weight was set at 5, regulating the model complexity, and gamma was 0.1, controlling the split creation based on node impurity.
Minimum child weight is the minimum agreeable number of samples needed for a leaf node to split. A higher number is preferred to prevent overfitting
The regularization parameter, lambda, was set to 1, preventing overfitting by adding a penalty for higher model complexity. These parameters collectively ensure a balanced, efficient, and accurate model for RVF prediction.

3.4. Decision Tree for the Model

One of the most popular machine learning algorithms for both classification and regression problems is the decision tree. The decision tree consists of leaf and root nodes, branches, and internal nodes. The tree can handle non-linear relationships and is easy to understand.
Figure 5 illustrates an XGBoost decision tree used for predicting Rift Valley fever (RVF) cases based on various climatic features. The tree begins with the root node, which splits based on rainfall levels (<59.0094109), indicating the importance of rainfall in the initial decision-making process. The subsequent nodes further split based on other features like slope, elevation, humidity, and clay content, each contributing to the model’s predictions.
Based on the Figure 5 XGBoost tree, the following was observed at the root node (rainfall < 59.0094109): the primary split at the root node highlights that rainfall is the most significant factor influencing the initial decision [21]. High gain (0.8613) and cover (17,245.65) indicate its substantial contribution to the model’s performance.
The secondary split was at slope (<89.9539795). Following the primary split, the model examines the slope, which indicates the topographical influence on RVF case distribution. Rainfall (<59.0743065) was a further split, based on a different threshold of rainfall, emphasizing its ongoing importance. Elevation, humidity, clay, these features appeared in subsequent nodes, indicating their roles in refining the model’s predictions. For instance, elevation had a notable gain (1.01904297) in one of the splits.
Leaf nodes show that the terminal nodes (leaf nodes) represent the predicted values. Each leaf node’s value indicates the predicted influence on RVF cases, with associated cover and gain metrics showing how much data are captured by that path and the feature’s importance.
Gain and cover show that high gain values in nodes like elevation (1.01904297) and humidity (0.712402344) suggest these features significantly improve the model’s accuracy when included in the decision path. Cover values indicate the proportion of observations processed by each node, with higher cover reflecting a broader data capture.
The interaction of features shows that the tree demonstrates complex interactions between climatic features.

3.5. Further Evaluation Metrics and Ensemble Predictions

Table 6 presents the evaluation metrics for the XGBoost model used to predict Rift Valley fever (RVF) cases, showcasing the model’s exceptional performance. The accuracy score of 0.9974 indicates that 99.74% of the predictions are correct, demonstrating the model’s high reliability in distinguishing between RVF and non-RVF instances.
With a precision score of 0.9975, the model effectively minimizes false positives, ensuring that almost all predicted RVF cases are accurate. The recall score of 0.9999 reflects the model’s near-perfect ability to identify actual RVF cases, capturing 99.99% of true positives and minimizing false negatives.
The area under the curve (AUC) of the receiver operating characteristic (ROC) curve measures the model’s ability to distinguish between positive and negative classes. An AUC score of 0.8908 indicates that the model has a high ability to discriminate between RVF and non-RVF cases [22]. Although not as close to perfect as the other metrics, an AUC of 0.8908 is still indicative of strong model performance, capturing a significant portion of the true positive rate relative to the false positive rate which is as shown in Figure 6.

3.6. Prediction of the RVF Cases from the Actual Data

Based on Figure 7 the model predicted well from the beginning until the years 1997 to 2000 where there was high deflection of cases, as well as the years 2015 to 2019. Although the accuracy decreased, it still maintained good model accuracy over a longer period, highlighting the potential of using XGBoost in predicting RVF cases.

4. Discussion

The analysis of Rift Valley fever (RVF) case distribution across Kenyan provinces reveals significant geographical variability, with the Rift Valley, Eastern, and Northeastern provinces being the most affected. This distribution emphasizes the need for targeted public health interventions in these high-prevalence areas.
The geographical distribution of Rift Valley fever (RVF) cases in Kenya demonstrates substantial variation across the different provinces and considering different years, with the Rift Valley, Eastern, and Northeastern regions experiencing the highest incidence. This pattern highlights the need for localized public health interventions. The Rift Valley province figures, showing the highest percentage of cases, suggest that specific environmental and socioeconomic factors prevalent in this region may be conducive to RVF transmission [23]. These factors could include agricultural practices, livestock density, and water management systems, which create favorable conditions for mosquito breeding and subsequent RVF transmission.
The correlation matrix of climatic factors (rainfall, elevation, slope, clay content, and humidity) and their relationship with RVF cases suggests weak linear relationships. For example, rainfall shows a very weak positive correlation with RVF cases, while elevation, slope, clay, and humidity exhibit minimal correlations. This implies that predicting RVF outbreaks based on individual climatic factors alone is complex and may not provide a clear predictive capability, according to [19]. However, these findings underscore the importance of considering multiple factors simultaneously to understand the disease’s dynamics better.

4.1. The Role of Climatic Factors in RVF Transmission

The climatic predictors, especially rainfall are major determinants of RVF transmissions. Heavy rainfall and flooding is associated with breeding grounds for mosquitoes which are the primary vectors of RVF. According to a study by [11], the RVF outbreaks in East Africa are very closely associated with periods of above-normal rainfall and flooding, which lead to increased mosquito populations.
These results align with our concluded study whereby the XGBoost analysis clearly showed that rainfall was the most important variable in RVF predictions. Topography and elevation also both affect RVF transmission. Lower temperatures at higher altitudes may have an effect on the life cycles of mosquitoes and the dynamics of RVF transmission. Furthermore, the presence and activity of mosquito vectors can be influenced by the interaction of elevation with other variables such as soil moisture content and clay content.

4.2. XGBoost Model in Predicting RVF

The XGBoost model’s exceptional performance in predicting RVF cases demonstrates its robustness and reliability. The model achieved a high accuracy of 99.74%, precision of 99.75%, and recall of 99.99%, indicating its effectiveness in correctly identifying RVF cases and minimizing false negatives. The slightly lower AUC of 0.8908 still represents a strong ability to discriminate between RVF and non-RVF cases.
The feature importance analysis within the XGBoost model reveals that rainfall is the most critical factor, followed by elevation, slope, clay content, and humidity. These findings align with existing studies that emphasize the significant role of climatic conditions in RVF outbreaks. For example, the authors of [24] found out that remote sensing data on rainfall and vegetation indices could effectively predict RVF outbreaks several months in advance.

4.3. Implications of the XGBoost Model

The successful adoption of the XGBoost model in predicting RVF cases has important implications for public health intervention and strategies. The integration of several climatic conditions is crucial in providing early warnings of RVF outbreaks, hence allowing timely preparation of targeted interventions. This capability is crucial in regions like the Rift Valley, Eastern, and Northeastern provinces, where RVF incidence is high.
The model’s ability to handle complex interactions among climatic factors underscores the importance of using advanced machine learning techniques in epidemiological studies. Traditional statistical methods may not capture the nonlinear relationships between variables as effectively as the present model. Therefore, employing such models can enhance our understanding of disease dynamics and improve predictive accuracy.

4.4. Relevance to Public Health Strategies

The findings from this study align with the broader literature on RVF and its association with climatic factors. For instance, studies by [25,26] have demonstrated the critical role of environmental conditions in RVF transmission. These studies support the idea that integrating climatic data into predictive models can enhance the effectiveness of surveillance systems. Moreover, the high predictive accuracy of the XGBoost model suggests that similar approaches could be applied to other vector-borne diseases influenced by climatic factors, such as malaria and dengue fever. This cross-disease applicability highlights the potential for machine learning models to transform public health strategies and improve disease control efforts globally.

5. Conclusions

The exceptional predictive accuracy of the XGBoost model in identifying RVF cases emphasizes its potential as a valuable instrument for public health authorities. The model’s precise integration of several climatic variables would enable early detection of possible RVF outbreaks, so facilitating prompt and efficient intervention strategies. The present work emphasizes the need for sophisticated machine learning methodologies to augment disease prediction and control approaches, specifically for vector-borne diseases that are affected by dietary factors.
In summary, the integration of advanced machine learning techniques like XGBoost into public health surveillance systems represents a significant step forward in predicting and controlling vector-borne diseases such as RVF. By leveraging the power of these models, public health authorities can improve their response to outbreaks, ultimately reducing the disease burden and enhancing the population’s health.
Though the XGBoost model has a lot of potential, there are some drawbacks to take into account. Due to its reliance on climatic data, the model might not adequately account for other variables influencing the spread of RVF, such as socioeconomic circumstances, the movements of livestock, and human behavior. These variables should be included in future studies in order to improve the accuracy and comprehensiveness of the model. It is also necessary to test the model’s generalizability to other regions outside of Kenya. Geographically specific models are required because different regions may have distinct environmental and socioeconomic factors that affect the spread of RVF. Cooperation between nations and areas may make it easier to create predictive models that are more reliable and applicable to all situations.

Supplementary Materials

The following supporting information can be downloaded at: https://www.mdpi.com/article/10.3390/bdcc8110148/s1, for the RVF dashboard as described in Section 3.1.

Author Contributions

Conceptualization, D.M., B.K. and B.B.; methodology, G.M. and D.M.; software, D.M.; validation, D.M., B.B. and B.K.; formal analysis, D.M.; investigation, D.M.; resources, B.B.; data curation, D.M.; writing—original draft preparation, D.M.; writing—review and editing D.M., B.B. and B.K.; visualization, D.M.; supervision, B.B., G.M. and B.K. All authors have read and agreed to the published version of the manuscript.

Funding

This research was funded by the Partnership in Applied Sciences, Engineering and Technology, PASET and received additional support from USAID–Operational Research to improve policies and practices on the use of Rift Valley fever vaccines in East Africa, Contract Number 720FDA19IO00102.

Data Availability Statement

All the data used in this study is available at https://www.kaggle.com/datasets/damarisfelistusmulwa/rift-valley-fever-data-from-1981-to-2010-kenya. (accessed on 1 September 2024).

Acknowledgments

The authors extend their appreciation to their universities for supporting their research work.

Conflicts of Interest

The authors declare no conflicts of interest. The funders had no role in the design of the study; in the collection, analyses, or interpretation of data; in the writing of the manuscript; or in the decision to publish the results.

References

  1. Gaudreault, N.N.; Indran, S.V.; Balaraman, V.; Wilson, W.C.; Richt, J.A. Molecular aspects of Rift Valley fever virus and the emergence of reassortants. Virus Genes 2019, 55, 1–11. [Google Scholar] [CrossRef] [PubMed]
  2. Faburay, B.; LaBeaud, A.D.; McVey, D.S.; Wilson, W.C.; Richt, J.A. Current Status of Rift Valley Fever Vaccine Development. Vaccines 2017, 5, 29. [Google Scholar] [CrossRef]
  3. Endale, A.; Michlmayr, D.; Abegaz, W.E.; Geda, B.; Asebe, G.; Medhin, G.; Larrick, J.W.; Legesse, M. Sero-prevalence of West Nile virus and Rift Valley fever virus infections among cattle under extensive production system in South Omo area, southern Ethiopia. Trop. Anim. Health Prod. 2021, 53, 92. [Google Scholar] [CrossRef] [PubMed]
  4. Muga, G.O.; Onyango-Ouma, W.; Sang, R.; Affognon, H. Sociocultural and Economic Dimensions of Rift Valley Fever. Am. J. Trop. Med. Hyg. 2015, 92, 730–738. [Google Scholar] [CrossRef] [PubMed]
  5. Kwaśnik, M.; Rożek, W.; Rola, J. Rift Valley fever—A growing threat to humans and animals. J. Vet. Res. 2021, 65, 7–14. [Google Scholar] [CrossRef] [PubMed]
  6. Leta, S.; Beyene, T.J.; De Clercq, E.M.; Amenu, K.; Kraemer, M.U.G.; Revie, C.W. Global risk mapping for major diseases transmitted by Aedes aegypti and Aedes albopictus. Int. J. Infect. Dis. 2018, 67, 25–35. [Google Scholar] [CrossRef]
  7. Martin, V.; Chevalier, V.; Ceccato, P.; Anyamba, A.; Simone, L.D.; Lubroth, J.; Rocque, S.L.; de Domenech, J. The impact of climate change on the epidemiology and control of Rift Valley fever. Rev. Sci. Tech. 2008, 27, 413–426. [Google Scholar] [CrossRef] [PubMed]
  8. Kalk, M.; Howard-Williams, C.; McLachlan, A.J. Lake Chilwa: Studies of Change in a Tropical Ecosystem; Springer Science & Business Media: Berlin/Heidelberg, Germany, 2012; ISBN 978-94-009-9594-9. [Google Scholar]
  9. Tambo, E.; Xia, S.; Feng, X.; Zhou, X.-N. Digital Surveillance and Communication Strategies to Infectious Diseases of Poverty Control and Elimination in Africa. J. Infect. Dis. Epidemiol. 2018, 4, 9–18. [Google Scholar] [CrossRef][Green Version]
  10. Machine Learning Applications for COVID-19 Outbreak Management. Neural Computing and Applications. Available online: https://link.springer.com/article/10.1007/s00521-022-07424-w (accessed on 30 June 2024).
  11. Gerken, K.N.; Ndenga, B.A.; Owuor, K.O.; Winter, C.A.; Seetah, K.; LaBeaud, A.D. Leveraging livestock movements to urban slaughterhouses for wide-spread Rift Valley fever virus surveillance in Western Kenya. One Health 2022, 15, 100457. [Google Scholar] [CrossRef] [PubMed]
  12. Sallam, M.F.; Fizer, C.; Pilant, A.N.; Whung, P.-Y. Systematic Review: Land Cover, Meteorological, and Socioeconomic Determinants of Aedes Mosquito Habitat for Risk Mapping. Int. J. Environ. Res. Public Health 2017, 14, 1230. [Google Scholar] [CrossRef] [PubMed]
  13. Anyamba, A.; Chretien, J.-P.; Small, J.; Tucker, C.J.; Formenty, P.B.; Richardson, J.H.; Britch, S.C.; Schnabel, D.C.; Erickson, R.L.; Linthicum, K.J. Prediction of a Rift Valley fever outbreak. Proc. Natl. Acad. Sci. USA 2009, 106, 955–959. [Google Scholar] [CrossRef]
  14. Developing a Dengue Forecast Model Using Machine Learning: A Case Study in China. PLOS Neglected Tropical Diseases. Available online: https://journals.plos.org/plosntds/article?id=10.1371/journal.pntd.0005973 (accessed on 5 August 2024).
  15. Janani, V.; Maadhuryaa, N.; Pavithra, D.; Sree, S.R. Dengue prediction using (MLP) multilayer perceptron—A machine learning approach. Int. J. Res. Eng. Sci. Manag 2020, 3, 226–231. [Google Scholar]
  16. Hong, W.; Zhou, X.; Jin, S.; Lu, Y.; Pan, J.; Lin, Q.; Yang, S.; Xu, T.; Basharat, Z.; Zippi, M.; et al. A Comparison of XGBoost, Random Forest, and Nomograph for the Prediction of Disease Severity in Patients With COVID-19 Pneumonia: Implications of Cytokine and Immune Cell Profile. Front. Cell. Infect. Microbiol. 2022, 12, 819267. [Google Scholar] [CrossRef] [PubMed]
  17. Zhang, T.; Rabhi, F.; Chen, X.; Paik, H.; MacIntyre, C.R. A machine learning-based universal outbreak risk prediction tool. Comput. Biol. Med. 2024, 169, 107876. [Google Scholar] [CrossRef] [PubMed]
  18. Construction of the XGBoost Model for Early Lung Cancer Prediction Based on Metabolic Indices. BMC Medical Informatics and Decision Making. Available online: https://link.springer.com/article/10.1186/s12911-023-02171-x (accessed on 7 August 2024).
  19. Machine-Learning Model to Predict the Intradialytic Hypotension Based on Clinical-Analytical Data. IEEE Journals & Magazine. IEEE Xplore. Available online: https://ieeexplore.ieee.org/abstract/document/9817124 (accessed on 14 September 2024).
  20. Farooq, Z.; Rocklöv, J.; Wallin, J.; Abiri, N.; Sewe, M.O.; Sjödin, H.; Semenza, J.C. Artificial intelligence to predict West Nile virus outbreaks with eco-climatic drivers. Lancet Reg. Health–Eur. 2022, 17, 100370. [Google Scholar] [CrossRef] [PubMed]
  21. Akomea-Frimpong, I.; Dzagli, J.R.A.D.; Eluerkeh, K.; Bonsu, F.B.; Opoku-Brafi, S.; Gyimah, S.; Asuming, N.A.S.; Atibila, D.W.; Kukah, A.S. A systematic review of artificial intelligence in managing climate risks of PPP infrastructure projects. Eng. Constr. Archit. Manag. 2023; ahead-of-print. [Google Scholar] [CrossRef]
  22. Sankhe, R. Solar Energy Prediction and Forecasting. Natl. High Sch. J. Sci. 2023, 1–9. [Google Scholar]
  23. Omosa, E.; Bett, B.; Kiage, B. Climate change and Rift Valley fever disease outbreak: Implications for the food environment of pastoralists. Lancet Planet Health 2022, 6, S17. [Google Scholar] [CrossRef]
  24. Martin, V.; Simone, L.D.; Lubroth, J.; Ceccato, P.; Chevalier, V. Perspectives on using remotely-sensed imagery in predictive veterinary epidemiology and global early warning systems. Geospat. Health 2007, 2, 3–14. [Google Scholar] [CrossRef] [PubMed]
  25. Tinto, B.; Quellec, J.; Cêtre-Sossah, C.; Dicko, A.; Salinas, S.; Simonin, Y. Rift Valley fever in West Africa: A zoonotic disease with multiple socio-economic consequences. One Health 2023, 17, 100583. [Google Scholar] [CrossRef] [PubMed]
  26. Bowmer, A.; Ssembatya, J.; Okot, M.; Bagyenyi, R.; Rubanga, S.V.; Kalema-Zikusoka, G. Determining the acceptability of a novel One Health vaccine for Rift Valley Fever prior to phase II/III clinical trials in Uganda. One Health 2023, 16, 100470. [Google Scholar] [CrossRef] [PubMed]
Figure 1. RVF cases in Kenya from years 1981 to 2010.
Figure 1. RVF cases in Kenya from years 1981 to 2010.
Bdcc 08 00148 g001
Figure 2. Flowchart for XGboost modelling of RVF cases and evaluation. (Source: Damaris).
Figure 2. Flowchart for XGboost modelling of RVF cases and evaluation. (Source: Damaris).
Bdcc 08 00148 g002
Figure 3. RVF prevalence across provinces up to 2010.
Figure 3. RVF prevalence across provinces up to 2010.
Bdcc 08 00148 g003
Figure 4. Bar plot showing correlation coefficients of RVF and all variables with significance at 0.05. The asterisks, “***”, refer to the level of significance.
Figure 4. Bar plot showing correlation coefficients of RVF and all variables with significance at 0.05. The asterisks, “***”, refer to the level of significance.
Bdcc 08 00148 g004
Figure 5. Decision - tree for XGboost prediction.
Figure 5. Decision - tree for XGboost prediction.
Bdcc 08 00148 g005
Figure 6. The AUC-ROC Plot for the XGBoost model.
Figure 6. The AUC-ROC Plot for the XGBoost model.
Bdcc 08 00148 g006
Figure 7. The predicted cases vs. actual RVF cases by XGboost.
Figure 7. The predicted cases vs. actual RVF cases by XGboost.
Bdcc 08 00148 g007
Table 1. The core R-packages used.
Table 1. The core R-packages used.
PackageFunction
dplyr and tidyrComputational data manipulation and cleansing. These packages provide a variety of functions to manage missing data, manipulate variables, and ready the dataset for quantitative analysis.
ggplot2Graphical representation of data. This package is indispensable for generating intricate and enlightening graphs during the primary stage of exploratory data analysis.
caretSequential feature selection and training of models. The caret package offers a consolidated interface for a wide range of machine learning algorithms and tools used in feature selection, cross-validation, and hyperparameter tunings.
xgboostConstruction and training of the XGBoost model. This package is especially tailored for the implementation of the XGBoost algorithm, renowned for its robustness and efficiency in predictive modeling.
e1071Additional model tuning and performance evaluation metrics. This package includes functions for hyperparameter tuning and various evaluation metrics necessary for assessing model performance.
Table 2. Source: R-data frame view.
Table 2. Source: R-data frame view.
Div. IDProvinceDistrictDivisionYearMonthRainfallElevationSlopeClayHumidityRift Valley Cases
30402CoastMombasaKisauni1981November−0.4249819.250189.911425.49474741
30402CoastMombasaKisauni1981August2.00447919.250189.911425.49474741
40415EasternMakueniKibwezi1981September−0.36554795.17989.9599828.9472260.012931
40415EasternMakueniKibwezi1981August0.162332795.17989.9599828.9472260.012931
40410EasternMakueniWote1981October0.1868191106.9489.9642329.7433760.762671
30607CoastTana riverKipini1981November−1.185257.4686686.838528.8346471.422210
30607CoastTana riverKipini1981May−0.874767.4686686.838528.8346471.422210
30607CoastTana riverKipini1981April−0.647927.4686686.838528.8346471.422210
Table 3. Correlation matrix of variables used.
Table 3. Correlation matrix of variables used.
RainfallElevationSlopeClayHumidityRift Valley Fever Cases
Rainfall1.000000.036760.016900.023280.007010.02903
Elevation0.036761.000000.393600.529320.178520.01063
Slope0.016900.393601.000000.243900.051950.01503
Clay0.023280.529320.243901.000000.203760.00301
Humidity0.007010.178520.051950.203761.000000.01407
Rift Valley fever cases0.029030.010630.015030.003010.014071.00000
Table 4. Feature importance for climatic data.
Table 4. Feature importance for climatic data.
FeatureGainCoverFrequency
Rainfall0.389740.342840.47834
Elevation0.168920.158890.15443
Slope0.162290.239170.12524
Clay0.140860.161210.11817
Humidity0.138190.097890.12382
Table 5. Hyperparameter tuning.
Table 5. Hyperparameter tuning.
XGBoostHyperparameter Tuning
Learning rate0.1
N_estimators used100
Max_depth3
N_jobs0.5
Features5
Nitterc (stop iteration)44
N-fold5
Min_child_weight5
Gamma0.1
Reg_lambda1
Table 6. Evaluation metric for the XGboost model.
Table 6. Evaluation metric for the XGboost model.
Evaluation MetricScore
Accuracy0.9974
Precision0.9975
Recall0.9999
AUC0.8908
Disclaimer/Publisher’s Note: The statements, opinions and data contained in all publications are solely those of the individual author(s) and contributor(s) and not of MDPI and/or the editor(s). MDPI and/or the editor(s) disclaim responsibility for any injury to people or property resulting from any ideas, methods, instructions or products referred to in the content.

Share and Cite

MDPI and ACS Style

Mulwa, D.; Kazuzuru, B.; Misinzo, G.; Bett, B. An XGBoost Approach to Predictive Modelling of Rift Valley Fever Outbreaks in Kenya Using Climatic Factors. Big Data Cogn. Comput. 2024, 8, 148. https://doi.org/10.3390/bdcc8110148

AMA Style

Mulwa D, Kazuzuru B, Misinzo G, Bett B. An XGBoost Approach to Predictive Modelling of Rift Valley Fever Outbreaks in Kenya Using Climatic Factors. Big Data and Cognitive Computing. 2024; 8(11):148. https://doi.org/10.3390/bdcc8110148

Chicago/Turabian Style

Mulwa, Damaris, Benedicto Kazuzuru, Gerald Misinzo, and Benard Bett. 2024. "An XGBoost Approach to Predictive Modelling of Rift Valley Fever Outbreaks in Kenya Using Climatic Factors" Big Data and Cognitive Computing 8, no. 11: 148. https://doi.org/10.3390/bdcc8110148

APA Style

Mulwa, D., Kazuzuru, B., Misinzo, G., & Bett, B. (2024). An XGBoost Approach to Predictive Modelling of Rift Valley Fever Outbreaks in Kenya Using Climatic Factors. Big Data and Cognitive Computing, 8(11), 148. https://doi.org/10.3390/bdcc8110148

Article Metrics

Back to TopTop