An Ontology Development Methodology Based on Ontology-Driven Conceptual Modeling and Natural Language Processing: Tourism Case Study
Abstract
1. Introduction
2. Literature Review
- Domain requirements analysis (C1): analyzes the domain requirements.
- Conceptualization (C2): contains a conceptualization phase.
- Implementation (C3): transforms from model to ontology.
- Instantiation (C4): provides a method for populating the ontology.
- Enrichment (C5): enriches ontology concepts or relations automatically.
- Verification against CQs (C6): verified by answering competency questions.
- Evaluation (C7): applies evaluation techniques to assess the ontology’s quality.
- Maintenance (C8): supports ontology maintenance.
- Documentation (C9): offers comprehensive documentation with the ontology.
- Publication (C10): publishes the ontology online.
- Origins of methodology (C11): is based on well-designed methodologies.
- Reusability (C12): can be easily reused.
- Integration (C13): can be easily integrated with other ontologies.
- Interoperability (C14): concepts can be easily shared with other ontologies.
- Collaborative Construction (C15): supports construction by multiple engineers.
- Localization (C16): supports multiple languages.
- Detailed steps (C17): phases and activities are described in detail.
- Case study (C18): the methodology applied to a case study.
- Tools (C19): utilized tools are described clearly.
- Degree of automation (C20): fully automated (F) or semi-automated (S).
- More than 75% from the methodologies provided C1, C2, C3, C4, C7, C17, C18, and C19.
- C11 was offered by 14 methodologies out of 20.
- Between 20% and 50% of the methodologies proposed C6, C8, C9, C12, C13, C14, and C15.
- Fewer than 25% fulfilled C5, C10, C16.
3. Proposed Methodology
3.1. Requirements Acquisition Module
3.1.1. Identification
- Related domain documentation including textbooks, reports, HR documents, proposals, and more.
- Glossaries, descriptive dictionaries, and other lexicographic resources.
- Related online resources such as portals, videos and other Internet materials.
- Interviews with domain experts.
- In the subsequent activities, it will aid in defining the specifications that should comprise the ontology.
- At the end, it will be employed to evaluate the ontology and determine whether or not it fulfilled the customer expectations for which it was created.
- It will be included in the ontology documentation, for its main role in helping to elucidate the domain, which will facilitate the use of the ontology in various applications.
3.1.2. Analysis
3.1.3. Specification
- Antiquities;
- Museums;
- Tourism Companies;
- Hotels;
- Events.
3.2. Ontology Development Module
3.2.1. Specification
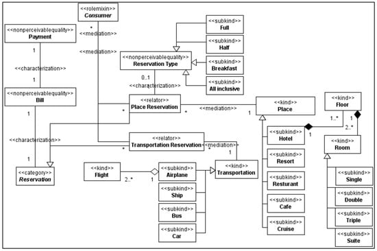
3.2.2. Conceptualization
- Check various SUBKINDs of Internal News including (Job Vacancies, Training Courses, Workshops, and Scholarships).
- Buy Ticket of Archaeological Site or Museum such as (Scientific, Archaeological, and so on).
- Watch Videos.
- Obtain Bulk Visitor Permit.
- Obtain Photographic Permit.
- Organize Activities and Events.
- Browse several SUBKINDs of Directory such as (Tourism Companies, Hotels, and so on).
3.2.3. Formalization
3.2.4. Implementation
3.3. Ontology Enrichment Module
3.3.1. Preprocessing
- Tokenization: segmenting class name into words.
- Non-alphabetic removal: removing numbers and special characters.
- Stop words removal: eliminating a list of commonly used words that contain very little beneficial information.
- Lemmatization: retrieving the base form of each word.
3.3.2. Relations Extraction
- Sentence segmentation: dividing the text into sentences.
- Searching for class lemma: looking up the class in the text.
- Results Tokenization: tokenizing a sentence into words.
- Part-Of-Speech (POS) tagging: assigning type to tokens such as (noun, verb …and so on).
- Verbs extraction: extracting verbs to be used later in naming extracted relations.
| Algorithm 1. Relations Extraction from Corpus—Main Algorithm | |
| INPUT: Proposed ontology (proposedonto)INPUT: Corpus documentsOUTPUT: List of occurrences for ontology classes (occlist)BEGIN | |
| 1 | classeslist ← proposedonto.GETCLASSES() |
| 2 | LOAD corpus documents INTO documentslist |
| 3 | FOR EACH c IN classeslist DO |
| 4 | name ← c.GETCLASSNAME() |
| //Preprosessing | |
| 5 | name.REMOVESTOPWORDS() |
| 6 | name.REMOVENONALPHABETIC() |
| 7 | lemma ← name.GETLEMMA() |
| 8 | FOR EACH doc IN documentslist DO |
| //Call Algorithm 2 to get class occurrences in corpus document | |
| 9 | occlist ← GETOCCURRENCES(lemma,doc) |
| 10 | END FOR |
| 11 | END FOR |
| 12 | RETURN (c,occlist) |
| END | |
| Algorithm 2. Class Occurrences Extraction from Document | |
| INPUT: Lemma of the ontology class (lemma)INPUT: Corpus document (doc)OUTPUT: List of document statements in which the class occurred BEGIN | |
| //Sentence Segmentation | |
| 1 | senlist ← doc.GETSENTENCES() |
| 2 | FOR EACH s IN senlist DO |
| 3 | IF exists(lemma,s) THEN |
| //POS tagging | |
| 4 | POSTAG(s) |
| 5 | verbs ← s.EXTRACTVERBS() |
| 6 | outputlist.ADD (lemma, doc, s, verbs) |
| 7 | END IF |
| 8 | END FOR |
| 9 | RETURN (outputlist) |
| END | |
3.3.3. Enrichment
3.4. Ontology Assessment Module
- Cover different quality dimensions (expressiveness, accuracy, understandability, cohesion, and conciseness).
- Easily applied.
- Flexible and adaptable for application in a variety of contexts.
3.4.1. CQ-based Verification
3.4.2. Metric-Based Evaluation
- Accuracy: Equations (1)–(3) and (8)–(11)
- Understandability: Equation (7)
- Cohesion: Equations (6) and (7)
- Conciseness: Equations (4) and (5)
3.5. Publication
3.6. Maintenance
3.7. Documentation
4. Results and Discussion
4.1. CQ-Based Evaluation Results
4.2. Metric-Based Evaluation Results
5. Conclusions
- ON-ODM concentrates on the requirements acquisition module, which contributes significantly to the final outcome. Therefore, the requirements are gathered from different perspectives and presented in three different forms (Domain Description Document (DDD), use case diagram, and competency questions).
- ON-ODM recommends ODCM for the conceptualization phase, which improves the conceptual modeling by incorporating the ontological theories when building the engineering artifacts.
- ON-ODM considers enriching ontologies as a main step in ontology development cycle, so it suggests an NLP technique to extract from corpus a list of new candidates for relations between classes.
- A comprehensive case study in the field of tourism is applied. To facilitate the process for others to apply ON-ODM, it is backed with thorough details at each stage. The created ontology was assessed using two different approaches.
- The process of populating the ontology with manually extracted individuals.
- The large number of candidates returned during the process of relations extraction, which places a burden on the ontology engineer while reviewing and selecting the approved candidates.
Author Contributions
Funding
Data Availability Statement
Conflicts of Interest
References
- Turchet, L.; Antoniazzi, F. Semantic Web of Musical Things: Achieving Interoperability in the Internet of Musical Things. J. Web Semant. 2023, 75, 100758. [Google Scholar] [CrossRef]
- Liu, X.; Tong, Q.; Liu, X.; Qin, Z. Ontology Matching: State of the Art, Future Challenges, and Thinking Based on Utilized Information. IEEE Access 2021, 9, 91235–91243. [Google Scholar] [CrossRef]
- Alexopoulos, P. Semantic Modeling for Data; O’Reilly Media: Sebastopol, CA, USA, 2020. [Google Scholar]
- Rawat, R. Logical Concept Mapping and Social Media Analytics Relating to Cyber Criminal Activities for Ontology Creation. Int. J. Inf. Technol. 2023, 15, 893–903. [Google Scholar] [CrossRef]
- Thomas, R. Gruber Toward Principles for the Design of Ontologies Used for Knowledge Sharing? Int. J. Hum. Comput. Stud. 1995, 43, 907–928. [Google Scholar]
- Psarommatis, F.; Fraile, F.; Ameri, F. Zero Defect Manufacturing Ontology: A Preliminary Version Based on Standardized Terms. Comput. Ind. 2023, 145, 103832. [Google Scholar] [CrossRef]
- Taylor, P.J. The Geographical Ontology Challenge in Attending to Anthropogenic Climate Change: Regional Geography Revisited. Tijdschr. Voor Econ. Soc. Geogr. 2023, 114, 63–70. [Google Scholar] [CrossRef]
- Ma, L.; Hartmann, T. A Proposed Ontology to Support the Hardware Design of Building Inspection Robot Systems. Adv. Eng. Inform. 2023, 55, 101851. [Google Scholar] [CrossRef]
- Al-Fayez, R.Q.; Al-Tawil, M.; Abu-Salih, B.; Eyadat, Z. GTDOnto: An Ontology for Organizing and Modeling Knowledge about Global Terrorism. Big Data Cogn. Comput. 2023, 7, 24. [Google Scholar] [CrossRef]
- Keshavarzi, M.; Ghaffary, H.R. An Ontology-Driven Framework for Knowledge Representation of Digital Extortion Attacks. Comput. Human Behav. 2023, 139, 107520. [Google Scholar] [CrossRef]
- Kotis, K.; Soularidis, A. ReconTraj4Drones: A Framework for the Reconstruction and Semantic Modeling of UAVs’ Trajectories on MovingPandas. Appl. Sci. 2023, 13, 670. [Google Scholar] [CrossRef]
- Alexopoulos, P.; Wallace, M. Creating Domain-Specific Semantic Lexicons for Aspect-Based Sentiment Analysis. In Proceedings of the 10th International Workshop on Semantic and Social Media Adaptation and Personalization (SMAP), Trento, Italy, 5–6 November 2015; IEEE: New York, NY, USA, 2015. [Google Scholar]
- Poveda-Villalón, M.; Fernández-Izquierdo, A.; Fernández-López, M.; García-Castro, R. LOT: An Industrial Oriented Ontology Engineering Framework. Eng. Appl. Artif. Intell. 2022, 111, 104755. [Google Scholar] [CrossRef]
- Asunción, G.-P.; Fernández-López, M.; Corcho, O. Ontological Engineering; Springer-Verlag: London, UK, 2004; ISBN 1-85233-551-3. [Google Scholar]
- Mahmood, K.; Mokhtar, R.; Raza, M.A.; Noraziah, A.; Alkazemi, B. Ecological and Confined Domain Ontology Construction Scheme Using Concept Clustering for Knowledge Management. Appl. Sci. 2023, 13, 32. [Google Scholar] [CrossRef]
- Tudorache, T. Ontology Engineering: Current State, Challenges, and Future Directions. Semant. Web 2020, 11, 125–138. [Google Scholar] [CrossRef]
- Patel, A.S.; Merlino, G.; Puliafito, A.; Vyas, R.; Vyas, O.P.; Ojha, M.; Tiwari, V. An NLP-Guided Ontology Development and Refinement Approach to Represent and Query Visual Information. Expert Syst. Appl. 2023, 213, 118998. [Google Scholar] [CrossRef]
- Trujillo, J.; Davis, K.C.; Du, X.; Damiani, E.; Storey, V.C. Conceptual Modeling in the Era of Big Data and Artificial Intelligence: Research Topics and Introduction to the Special Issue. Data Knowl. Eng. 2021, 135, 101911. [Google Scholar] [CrossRef]
- Guizzardi, G. Theoretical Foundations and Engineering Tools for Building Ontologies as Reference Conceptual Models. Semant. Web 2010, 1, 3–10. [Google Scholar] [CrossRef]
- Verdonck, M.; Gailly, F. Insights on the Use and Application of Ontology and Conceptual Modeling Languages in Ontology-Driven Conceptual Modeling. In Proceedings of the International Conference on Conceptual Modeling, Gifu, Japan, 14–17 November 2016; LNCS; Springer: Cham, Switzerland, 2016; Volume 9974, pp. 83–97. [Google Scholar]
- Guizzardi, G. Ontological Foundations for Structural Conceptual Models; Centre for Telematics and Information Technology: Delhi, India, 2005; ISBN 9075176813. [Google Scholar]
- Guizzardi, G.; Wagner, G.; Paulo, J.; Almeida, A.; Guizzardi, R.S. Towards Ontological Foundations for Conceptual Modeling: The Unified Foundational Ontology (UFO) Story. Appl. Ontol. 2015, 10, 259–271. [Google Scholar] [CrossRef]
- Rudwan, M.S.M.; Fonou-Dombeu, J.V. Machine Learning Selection of Candidate Ontologies for Automatic Extraction of Context Words and Axioms from Ontology Corpus. In Proceedings of the Information Integration and Web Intelligence; iiWAS; Pardede, E., Delir Haghighi, P., Khalil, I., Kotsis, G., Eds.; Springer: Cham, Switzerland, 2022; pp. 282–294. [Google Scholar]
- Ibrahim, S.; Fathalla, S.; Lehmann, J.; Jabeen, H. Toward the Multilingual Semantic Web: Multilingual Ontology Matching and Assessment. IEEE Access 2023, 11, 8581–8599. [Google Scholar] [CrossRef]
- Sonfack Sounchio, S.; Kamsu-Foguem, B.; Geneste, L. Construction of a Base Ontology to Represent Accident Expertise Knowledge. Cogn. Technol. Work 2023, 1–19. [Google Scholar] [CrossRef]
- Hari, A.; Kumar, P. WSD Based Ontology Learning from Unstructured Text Using Transformer. Procedia Comput. Sci. 2023, 218, 367–374. [Google Scholar] [CrossRef]
- Rawsthorne, H.M.; Abadie, N.; Kergosien, E.; Duchêne, C.; Saux, É. ATONTE: Towards a New Methodology for Seed Ontology Development from Texts and Experts. In Proceedings of the 23rd International Conference on Knowledge Engineering and Knowledge Management (EKAW 2022), Bolzano, Italy, 26–29 September 2022; Springer: Berlin/Heidelberg, Germany, 2022. [Google Scholar]
- Polenghi, A.; Roda, I.; Macchi, M.; Pozzetti, A.; Panetto, H. Knowledge Reuse for Ontology Modelling in Maintenance and Industrial Asset Management. J. Ind. Inf. Integr. 2022, 27, 100298. [Google Scholar] [CrossRef]
- Sattar, A.; Ahmad, M.N.; Surin, E.S.M.; Mahmood, A.K. An Improved Methodology for Collaborative Construction of Reusable, Localized, and Shareable Ontology. IEEE Access 2021, 9, 17463–17484. [Google Scholar] [CrossRef]
- Alaa, R.; Gawish, M.; Fernández-Veiga, M. Improving Recommendations for Online Retail Markets Based on Ontology Evolution. Electronics 2021, 10, 1650. [Google Scholar] [CrossRef]
- Smirnov, A.; Levashova, T.; Ponomarev, A.; Shilov, N. Methodology for Multi-Aspect Ontology Development: Ontology for Decision Support Based on Human-Machine Collective Intelligence. IEEE Access 2021, 9, 135167–135185. [Google Scholar] [CrossRef]
- Elnagar, S.; Yoon, V.; Thomas, M.A. An Automatic Ontology Generation Framework with An Organizational Perspective. In Proceedings of the Hawaii International Conference on System Sciences (HICSS-53), Wailea-Makena, HI, USA, 7–10 January 2020. [Google Scholar]
- Dera, E.; Frasincar, F.; Schouten, K.; Zhuang, L. SASOBUS: Semi-Automatic Sentiment Domain Ontology Building Using Synsets. In Proceedings of the The Semantic Web. ESWC 2020, Crete, Greece, 31 May–June 4 2020; pp. 105–120. [Google Scholar]
- Guimarães, N.C.; De Carvalho, C.L. A Modular Framework for Ontology Learning from Text in Portuguese. Multi Sci. J. 2020, 3, 37–42. [Google Scholar] [CrossRef]
- Lassaad, M.; Raja, H.; Ghezala, H.H. Ben “Onto-Computer-Project”, a Computer Project Domain Ontology: Construction and Validation. Int. J. Adv. Comput. Sci. Appl. 2020, 11, 360–366. [Google Scholar] [CrossRef]
- Milanifard, O.; Kahani, M. Proposing an Integrated Multi Source Ontology Construction Methodology. Comput. Knowl. Eng. 2020, 3, 11–24. [Google Scholar] [CrossRef]
- Femi Aminu, E.; Oyefolahan, I.O.; Bashir Abdullahi, M.; Salaudeen, M.T. A Review on Ontology Development Methodologies for Developing Ontological Knowledge Representation Systems for Various Domains. Int. J. Inf. Eng. Electron. Bus. 2020, 12, 28–39. [Google Scholar] [CrossRef]
- Yunianta, A.; Hoirul Basori, A.; Prabuwono, A.S.; Bramantoro, A.; Syamsuddin, I.; Yusof, N.; Almagrabi, A.O.; Alsubhi, K. OntoDI: The Methodology for Ontology Development on Data Integration. Int. J. Adv. Comput. Sci. Appl. 2019, 10, 160–168. [Google Scholar] [CrossRef]
- Abdelghany, A.S.; Darwish, N.R.; Hefni, H.A. An Agile Methodology for Ontology Development. Int. J. Intell. Eng. Syst. 2019, 12, 170–181. [Google Scholar] [CrossRef]
- Jacksi, K. Design and Implementation of E-Campus Ontology with a Hybrid Software Engineering Methodology. Sci. J. Univ. Zakho 2019, 7, 95–100. [Google Scholar] [CrossRef]
- Alsanad, A.A.; Chikh, A.; Mirza, A. A Domain Ontology for Software Requirements Change Management in Global Software Development Environment. IEEE Access 2019, 7, 49352–49361. [Google Scholar] [CrossRef]
- Fawei, B.; Pan, J.Z.; Kollingbaum, M.; Wyner, A.Z. A Methodology for a Criminal Law and Procedure Ontology for Legal Question Answering. In Proceedings of the Semantic Technology, JIST, Awaji City, Japan, 26–28 November 2018; pp. 198–214. [Google Scholar]
- John, S.; Shah, N.; Stewart, C. Towards a Software Centric Approach for Ontology Development: Novel Methodology and Its Application. In Proceedings of the 2018 IEEE 15th International Conference on e-Business Engineering (ICEBE), Xi’An, China, 12–14 October 2018; IEEE: New York, NY, USA, 2018; pp. 139–146. [Google Scholar]
- Zulkipli, Z.Z.; Maskat, R.; Teo, N.H.I. A Systematic Literature Review of Automatic Ontology Construction. Indones. J. Electr. Eng. Comput. Sci. 2022, 28, 878. [Google Scholar] [CrossRef]
- Hontology Ontology. Available online: https://portulanclarin.net/repository/browse/hontology/a83c9d04cb7a11e1a404080027e73ea2359e10ea62b940109aabe03684aa5ea4/ (accessed on 11 March 2023).
- Harmonise Ontology. Available online: https://sourceforge.net/projects/hmafra/ (accessed on 11 March 2023).
- Travel Ontology. Available online: https://protege.stanford.edu/ontologies/travel.owl (accessed on 11 March 2023).
- Boggs, W.; Boggs, M. Mastering UML with Rational Rose 2002; Sybex: Alameda, CA, USA, 2002; Volume 1, ISBN 0-7821-4017-3. [Google Scholar]
- Grüninger, M.; Fox, M.S. The Role of Competency Questions in Enterprise Engineering. In Benchmarking — Theory and Practice; Springer: Boston, MA, 1995; pp. 22–31. [Google Scholar]
- Fernández-López, M.; Gómez-Pérez, A.; Juristo, N. METHONTOLOGY: From Ontological Art towards Ontological Engineering. In Proceedings of the Ontological Engineering AAAI97 Spring Symposium Series. American Association for Artificial Intelligence, Palo Alto, CA, USA, 24–25 March 1997. [Google Scholar]
- Hartmann, J.; Palma, R.; Sure, Y.; Suárez-Figueroa, M.C.; Haase, P.; Gómez-Pérez, A.; Studer, R. Ontology Metadata Vocabulary and Applications. In Proceedings of the OTM Workshops; Springer: Berlin, Heidelberg, 2005; Volume 3762, pp. 906–915. [Google Scholar]
- Suchánek, M. OntoUML Specification Documentation. 2020. Available online: https://ontouml.readthedocs.io/_/downloads/en/latest/pdf/ (accessed on 19 April 2023).
- Guerson, J.; Sales, T.P.; Guizzardi, G.; Almeida, P.A. OntoUML Lightweight Editor A Model-Based Environment to Build, Evaluate and Implement Reference Ontologies. In Proceedings of the 2015 IEEE 19th International Enterprise Distributed Object Computing Workshop, Adelaide, Australia, 21–25 September 2015; pp. 144–147. [Google Scholar]
- Musen, M.A. The Protégé Project: A Look Back and a Look Forward. AI Matters 2015, 1, 4–12. [Google Scholar] [CrossRef] [PubMed]
- Haridy, S.; Ismail, R.M.; Badr, N.; Hashem, M. The Combination of Ontology-Driven Conceptual Modeling and Ontology Matching for Building Domain Ontologies: E-Government Case Study. Int. J. Comput. Their Appl. 2022, 29, 269–282. [Google Scholar]
- Honnibal, M.; Montani, I. SpaCy 2: Natural Language Understanding with Bloom Embeddings, Convolutional Neural Networksand Incremental Parsing. Available online: https://spacy.io/ (accessed on 3 March 2023).
- The Open American National Corpus. Available online: https://anc.org/ (accessed on 19 April 2023).
- Agárdi, A.; Kovács, L. Property-Based Quality Measures in Ontology Modeling. Appl. Sci. 2022, 12, 12475. [Google Scholar] [CrossRef]
- Auriol Degbelo, A. Snapshot of Ontology Evaluation Criteria and Strategies. In Proceedings of the 13th International Conference on Semantic Systems, Amsterdam, The Netherlands, 11–14 September 2017; pp. 1–8. [Google Scholar]
- Lantow, B. OntoMetrics: Putting Metrics into Use for Ontology Evaluation. In Proceedings of the The 8th International Joint Conference on Knowledge Discovery, Knowledge Engineering and Knowledge Management (IC3K 2016), Porto, Portugal, 12 May 2016; pp. 186–191. [Google Scholar]
- Raad, J.; Cruz, C. A Survey on Ontology Evaluation Methods. In Proceedings of the the 7th International Joint Conference on Knowledge Discovery, Knowledge Engineering and Knowledge Management, Lisbon, Portugal, 12–14 November 2015. [Google Scholar]
- Tartir, S.; Arpinar, I.B.; Sheth, A.P. Ontological Evaluation and Validation. In Theory and Applications of Ontology: Computer Applications; Springer: Dordrecht, The Netherlands, 2010; pp. 115–130. [Google Scholar] [CrossRef]
- Vrandečić, D. Ontology Evaluation. In Handbook on Ontologies; Springer: Berlin, Germany, 2009; pp. 293–313. [Google Scholar]
- OntoMetrics. Available online: http://www.ontometrics.org (accessed on 9 March 2023).
- Fonou-Dombeu, J.V.; Viriri, S. OntoMetrics Evaluation of Quality of E-Government Ontologies. In Proceedings of the International Conference on Electronic Government and the Information Systems Perspective; Springer: Cham, Switzerland, 2019; pp. 189–203. [Google Scholar]
- Stanford University Web Protégé. Available online: https://webprotege.stanford.edu/ (accessed on 14 April 2023).
- Shaimaa Haridy EGYTOUR Ontology. Available online: https://drive.google.com/drive/folders/1WYJ_mji0SPMsInyjlVBP0lLtEnb3XsRM?usp=sharing (accessed on 13 March 2023).












| ODM | C1 | C2 | C3 | C4 | C5 | C6 | C7 | C8 | C9 | C10 | C11 | C12 | C13 | C14 | C15 | C16 | C17 | C18 | C19 | C20 |
|---|---|---|---|---|---|---|---|---|---|---|---|---|---|---|---|---|---|---|---|---|
| [15], 2023 | ✓ | ✓ | ✓ | ✓ | ✓ | × | ✓ | ✓ | ✓ | × | ✓ | ✓ | ✓ | × | ✓ | ✓ | ✓ | × | ✓ | F |
| [17], 2023 | ✓ | ✓ | ✓ | ✓ | ✓ | × | ✓ | × | × | × | ✓ | × | ✓ | ✓ | × | × | ✓ | ✓ | ✓ | S |
| [13], 2022 | ✓ | ✓ | ✓ | ✓ | × | ✓ | ✓ | ✓ | ✓ | ✓ | ✓ | ✓ | × | ✓ | ✓ | × | ✓ | ✓ | ✓ | S |
| [27], 2022 | ✓ | × | ✓ | ✓ | × | ✓ | × | × | ✓ | × | ✓ | × | × | × | × | × | × | × | × | S |
| [28], 2022 | ✓ | ✓ | ✓ | ✓ | × | ✓ | × | ✓ | × | × | ✓ | ✓ | ✓ | ✓ | × | × | ✓ | ✓ | × | S |
| [29], 2021 | ✓ | ✓ | ✓ | ✓ | × | ✓ | ✓ | ✓ | ✓ | × | ✓ | ✓ | ✓ | ✓ | ✓ | ✓ | ✓ | ✓ | ✓ | S |
| [30], 2021 | ✓ | ✓ | ✓ | ✓ | × | × | ✓ | × | × | × | × | × | × | × | × | × | ✓ | ✓ | ✓ | S |
| [31], 2021 | ✓ | ✓ | ✓ | ✓ | × | × | ✓ | × | × | × | ✓ | ✓ | ✓ | ✓ | ✓ | × | ✓ | ✓ | ✓ | S |
| [32], 2020 | × | ✓ | ✓ | ✓ | × | × | ✓ | × | × | × | ✓ | × | ✓ | ✓ | × | × | ✓ | ✓ | ✓ | F |
| [33], 2020 | ✓ | ✓ | ✓ | × | × | × | ✓ | × | × | × | × | × | × | × | × | × | ✓ | ✓ | ✓ | S |
| [34], 2020 | ✓ | ✓ | ✓ | × | × | × | ✓ | × | × | × | × | × | × | × | × | × | ✓ | ✓ | ✓ | S |
| [35], 2020 | ✓ | × | ✓ | ✓ | × | × | ✓ | × | ✓ | × | ✓ | × | × | × | × | × | ✓ | ✓ | ✓ | S |
| [36], 2020 | ✓ | ✓ | ✓ | × | × | × | ✓ | ✓ | × | × | ✓ | ✓ | ✓ | × | ✓ | ✓ | ✓ | ✓ | ✓ | S |
| [37], 2020 | ✓ | ✓ | ✓ | × | × | × | ✓ | × | × | × | ✓ | ✓ | × | × | × | × | × | × | ✓ | S |
| [38], 2019 | ✓ | ✓ | ✓ | ✓ | × | × | ✓ | ✓ | ✓ | × | ✓ | × | ✓ | × | × | × | ✓ | ✓ | ✓ | S |
| [39], 2019 | ✓ | ✓ | ✓ | × | × | ✓ | ✓ | ✓ | ✓ | × | × | × | ✓ | × | × | × | ✓ | ✓ | ✓ | S |
| [40], 2019 | ✓ | ✓ | ✓ | ✓ | × | × | ✓ | × | ✓ | × | ✓ | × | × | × | × | × | ✓ | ✓ | ✓ | S |
| [41], 2019 | ✓ | ✓ | ✓ | ✓ | × | ✓ | ✓ | × | × | × | × | × | × | × | × | × | ✓ | ✓ | ✓ | S |
| [42], 2018 | ✓ | ✓ | ✓ | ✓ | × | ✓ | ✓ | × | × | × | × | ✓ | × | × | × | × | ✓ | ✓ | ✓ | S |
| [43], 2018 | ✓ | ✓ | ✓ | ✓ | × | × | ✓ | × | × | × | ✓ | × | × | × | × | × | ✓ | ✓ | ✓ | S |
| ON-ODM | ✓ | ✓ | ✓ | ✓ | ✓ | ✓ | ✓ | ✓ | ✓ | ✓ | ✓ | ✓ | ✓ | ✓ | ✓ | ✓ | ✓ | ✓ | ✓ | S |
| Domain: |
| Tourism |
| Description: |
| A sector of economy that deals with all aspects of travel, including activities, services, products, and more….. |
| Goals: |
|
| Scope: |
| Egyptian tourism |
| User Requirements: |
| Requirement 1: Buy museum ticket Roles: Citizen, Tourism company Description: The user shall be able to purchase and print a museum ticket online. Requirement 2: Browse directory Roles: Citizen Description: The user shall be able to browse the directory of (tourism companies, hotels, museums, and so on), in order to know their contact information. ……….. |
| Resources: |
| ……. |
| CQ1-1: What is the available information about “Tutankhamun”? |
| CQ1-2: How many antiquities were recovered back to Egypt? |
| CQ1-3: Where are the “Pyramids” located? |
| ….... |
| CQ2-1: What and where are the historical museums? |
| CQ2-2: Where is the “Grand Egyptian Museum” located? |
| CQ2-3: What are the different categories of museums available in Egypt? |
| ….... |
| CQ3-1: What are the available tourism companies and their addresses? |
| CQ3-2: What is the contact information of “Miracle” company? |
| CQ3-3: What are the full details about trips visiting “Marsa Alam”? |
| ….... |
| CQ4-1: What are the available hotels in “Luxor”? |
| CQ4-2: What are the rates per night in “Sheraton” hotel? |
| CQ4-3: Which hotels have diving centers? |
| ….... |
| CQ5-1: What are the full details about “The Pharaohs Golden Parade” event? |
| CQ5-2: What are the events that will occur in year 2023? |
| CQ5-3: What are the festivals that take place in Egypt? |
| ….... |
| Egyptian Tourism Ontology Metadata Vocabulary OMV | |
|---|---|
| Ontology Name: | Egyptian Tourism Ontology (EGYTOUR) |
| Location: | Ain Shams University, Cairo, Egypt |
| Party (Organization): | Faculty of Computer and Information Sciences |
| License Model: | Academic research |
| Ontology Type: | Domain Ontology |
| Ontology Domain: | Tourism |
| Ontology Engineering Tool: | OntoUML Lightweight Editor (OLED) |
| Ontology Language: | OWL |
| Ontology Syntax: | rdf xml Syntax |
| Ontology Task: | Describes data and services provided by Egyptian tourism. EGYTOUR represents a semantic description of domain aspects such as concepts, regulations, services, and organizational chart. |
| Ontology Engineering Methodology: | ON-ODM methodology for building domain ontologies. |
| Source of Knowledge: | Non ontological resources: (domain documentation, online resources such as “Egyptian tourism portal”, knowledge from domain experts, and corpora). |
| Ontological resources: (existing ontologies) | |
| Class Name | Output |
|---|---|
| Museum-Ticket | Museum |
| Ticket | |
| Activities-and-Events | Activity |
| Event | |
| Indoor-Offices | Indoor |
| Office | |
| Fees | Fee |
| Tourist-Relations | Tourist |
| Relation | |
| Directors-Affairs | Director |
| Affair |
| Class Name | Candidate | Verbs |
|---|---|---|
| Museum-Ticket | A combined ticket covers all the sights in the palaces, gardens, and museums | cover |
| Museum-Ticket | Some tickets to The Phantom Menace will, indeed, be sold in advance and no doubt be snapped up by scalpers | sellsnap |
| Car | The man would get the cars | get |
| Candidate | Actions | Reasons |
|---|---|---|
|
| |
|
|
|
|
|
| CQ | SPARQL Query |
|---|---|
| CQ1-1 | SELECT ?TutText WHERE { tour:Tutankhamun tour:O-hasdescription ?Description. ?Description tour:hasText ?TutText. } |
| CQ2-1 | SELECT ?Historical ?Governrate ?Description WHERE { ?Historical tour:O-inLocation ?Loc. ?Loc tour:O-inGovernrate ?Governrate. ?Historical tour:O-hasdescription ?Desc. ?Desc tour:hasText ?Description. } |
| CQ3-1 | SELECT ?Company ?Address WHERE { ?Company rdf:type tour:TourismCompany. ?Company tour:hasAddress ?Address. } |
| CQ4-1 | SELECT ?Hotel WHERE { ?Hotel rdf:type tour:Hotel. ?Hotel tour:O-inLocation ?Loc. ?Loc tour:O-inGovernrate tour:Luxor. } |
| CQ5-1 | SELECT ?Day ?Month ?Year ?DescText WHERE { ?Event rdf:type tour:PromotionalEvent. tour:The_Paraohs_Golden_Parade tour:O-hasdescription ?Description. ?Description tour:hasText ?DescText. ?Event tour:inDay ?Day. ?Event tour:inMonth ?Month. ?Event tour:inYear ?Year. } |
| Metric | Equation | Description | |
|---|---|---|---|
| Attribute Richness (AR) | (1) | |att| is the total number of attributes |C| is the total number of classes in the ontology | |
| Inheritance Richness (IR) | (2) | |H| is the number of subclass relations |C| is the total number of classes | |
| Relationship Richness (RR) | (3) | |P| is the number of non-inheritance relations |H| is the number of inheritance relations | |
| Average Population (AP) | (4) | |I| is the total number of instances of the knowledge base |C| is the total number of classes | |
| Class Richness (CR) | (5) | |C’| is the number of classes in the knowledge base |C| is the total number of classes | |
| Absolute Root Cardinality (ARC) | (6) | represents the number of elements in the set of root nodes ROO in the directed graph g | |
| Absolute Leaf Cardinality (AC) | (7) | represents the number of elements in the set of leaf nodes LEA in the directed graph g | |
| Average Depth (AD) | (8) | P represents the set of paths in the directed graph g is the number of elements in P is the number of elements on the path j. | |
| Maximum Depth (MD) | (9) | is the number of elements on the path j is the number of elements on the path i which belong to the set of paths P in the directed graph g | |
| Average Breadth (AB) | (10) | L represents the set of levels in the directed graph g is the number of elements in L is the number of elements on the level j. | |
| Maximum Breadth (MB) | (11) | and are the number of elements on the level j and i respectively that belong to the set of levels L in the directed graph g | |
| Ontology | Classes | AR | IR | RR | AP | CR | ARC | AC | AD | MD | AB | MB |
|---|---|---|---|---|---|---|---|---|---|---|---|---|
| HONTOLOGY | 284 | 0.1092 | 0.9613 | 0.3209 | 0 | 0 | 17 | 247 | 2.7254 | 5 | 7.375 | 29 |
| IMHO_EVENTS | 88 | 3.9886 | 0.9773 | 0.6371 | 1.4886 | 0.0114 | 2 | 87 | 1.9773 | 2 | 44 | 86 |
| IMHO | 138 | 4.3043 | 0.9855 | 0.68 | 1.4638 | 0.0072 | 2 | 137 | 1.9855 | 2 | 69 | 136 |
| TRAVEL | 35 | 0.1143 | 0.8571 | 0.434 | 0.4 | 0.2286 | 12 | 24 | 2.0833 | 4 | 3 | 12 |
| EGYTOUR | 228 | 1.0789 | 1.693 | 0.3216 | 7.0263 | 0.4605 | 4 | 189 | 3.135 | 6 | 5.7805 | 69 |
| Ontology | AR | IR | RR | AD | MD | AB | MB | AVG | Rank |
|---|---|---|---|---|---|---|---|---|---|
| HONTOLOGY | 0.1092 | 0.9613 | 0.3209 | 2.7254 | 5 | 7.375 | 29 | 6.5 | 4 |
| IMHO_EVENTS | 3.9886 | 0.9773 | 0.6371 | 1.9773 | 2 | 44 | 86 | 19.94 | 2 |
| IMHO | 4.3043 | 0.9855 | 0.68 | 1.9855 | 2 | 69 | 136 | 30.71 | 1 |
| TRAVEL | 0.1143 | 0.8571 | 0.434 | 2.0833 | 4 | 3 | 12 | 3.21 | 5 |
| EGYTOUR | 1.0789 | 1.693 | 0.3216 | 3.135 | 6 | 5.7805 | 69 | 12.43 | 3 |
| Ontology | AC | Rank |
|---|---|---|
| HONTOLOGY | 247 | 1 |
| IMHO_EVENTS | 87 | 4 |
| IMHO | 137 | 3 |
| TRAVEL | 24 | 5 |
| EGYTOUR | 189 | 2 |
| Ontology | ARC | AC | AVG | Rank |
|---|---|---|---|---|
| HONTOLOGY | 17 | 247 | 132 | 1 |
| IMHO_EVENTS | 2 | 87 | 44.5 | 4 |
| IMHO | 2 | 137 | 69.5 | 3 |
| TRAVEL | 12 | 24 | 18 | 5 |
| EGYTOUR | 4 | 189 | 96.5 | 2 |
| Ontology | AP | CR | AVG | Rank |
|---|---|---|---|---|
| HONTOLOGY | 0 | 0 | 0 | 5 |
| IMHO_EVENTS | 1.4886 | 0.0114 | 0.75 | 2 |
| IMHO | 1.4638 | 0.0072 | 0.74 | 3 |
| TRAVEL | 0.4 | 0.2286 | 0.31 | 4 |
| EGYTOUR | 7.0263 | 0.4605 | 3.74 | 1 |
Disclaimer/Publisher’s Note: The statements, opinions and data contained in all publications are solely those of the individual author(s) and contributor(s) and not of MDPI and/or the editor(s). MDPI and/or the editor(s) disclaim responsibility for any injury to people or property resulting from any ideas, methods, instructions or products referred to in the content. |
© 2023 by the authors. Licensee MDPI, Basel, Switzerland. This article is an open access article distributed under the terms and conditions of the Creative Commons Attribution (CC BY) license (https://creativecommons.org/licenses/by/4.0/).
Share and Cite
Haridy, S.; Ismail, R.M.; Badr, N.; Hashem, M. An Ontology Development Methodology Based on Ontology-Driven Conceptual Modeling and Natural Language Processing: Tourism Case Study. Big Data Cogn. Comput. 2023, 7, 101. https://doi.org/10.3390/bdcc7020101
Haridy S, Ismail RM, Badr N, Hashem M. An Ontology Development Methodology Based on Ontology-Driven Conceptual Modeling and Natural Language Processing: Tourism Case Study. Big Data and Cognitive Computing. 2023; 7(2):101. https://doi.org/10.3390/bdcc7020101
Chicago/Turabian StyleHaridy, Shaimaa, Rasha M. Ismail, Nagwa Badr, and Mohamed Hashem. 2023. "An Ontology Development Methodology Based on Ontology-Driven Conceptual Modeling and Natural Language Processing: Tourism Case Study" Big Data and Cognitive Computing 7, no. 2: 101. https://doi.org/10.3390/bdcc7020101
APA StyleHaridy, S., Ismail, R. M., Badr, N., & Hashem, M. (2023). An Ontology Development Methodology Based on Ontology-Driven Conceptual Modeling and Natural Language Processing: Tourism Case Study. Big Data and Cognitive Computing, 7(2), 101. https://doi.org/10.3390/bdcc7020101

