An Improved African Vulture Optimization Algorithm for Feature Selection Problems and Its Application of Sentiment Analysis on Movie Reviews
Abstract
:1. Introduction
- It introduces three new binary versions of the AVOA algorithm.
- Introduced a new hybrid version of AVOA with the sine cosine algorithm.
- Presenting a new model of combining meta-heuristic algorithms based on hyper-heuristics.
- Using the Disruption operator mechanism to maximize the performance of the proposed model.
- Using IPRS strategy to generate quality initial population based on ranking strategy.
- Using mutation neighborhood search strategy (MNSS) to maintain the balance between exploration and exploitation in the AVOA algorithm.
- Using multi-parent crossover strategy to increase exploitation and properly implement exploitation step in AVOA algorithm.
- Using the Bitwise method to binaries the operators of the AVOA algorithm.
- Evaluating proposed approaches on 30 UCI datasets, including small, medium, and large datasets.
- Comparing the proposed approaches with filter-based methods.
- Designing CNNEM deep network for emotion analysis.
- Optimizing the parameters of the deep learning method in emotion analysis using the BAOVAH approach.
2. Related Works
- The inefficiency of algorithms in high dimensional datasets;
- Poor convergence of some algorithms due to weak operators;
- Use a single strategy to maintain a balance between exploration and exploitation;
- Getting trapped in local optima due to an imbalance between exploration and exploitation;
- Evaluation of algorithms on a few datasets.
3. Enhanced AVOA with Hyper-Heuristic (Approach-1)
3.1. AVOA
3.1.1. Determining the Best Vulture in Each Group
3.1.2. Exploration Phase
3.1.3. Exploitation Phase
3.2. Sine Cosine Algorithm (SCA)
| Algorithm 1: Pseudo-code of SCA algorithm. |
| Initialize a set of search agents (solutions)(X) Do Evaluate each of the search agents by the objective function Update the best solution obtained so far (P = ) Update , , , and Update the position of search agents using Equation (14) While (t< maximum number of iterations) Return the best solution obtained so far as the global optimum |
3.3. Modified Choice Function
3.4. Disruption Operator (DO)
3.5. Bitwise Strategy (BS)
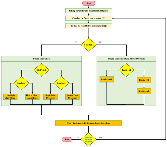
4. Hyper-Heuristic Binary African Vultures Optimization Algorithm (Approach-1)
| Algorithm 2: BAOVAH based S-shape and V-shape. |
| 01: setting parameter 02: Initialize the random binary population 03: For it = 1: MaxIt, do 04: Calculate the fitness according to Equation (23) 05: get first and second Vulture Best_vulture1 and Best_vulture2 06: for i = 1: N, do 07: 08: if then 09: Select the AVOA algorithm 10: Else 11: Select the SCA algorithm 12: End if 13: Update the location According to Equation (31) 14: 15: 16: if then 17: Apply the formula for all individuals and their opposite makes more suitable positions for them 18: Else 19: Generate a random solution 20: Apply AND operation (Selected Leader, random solution) 21: Apply OR operation (AND Solution, ) 22: If fitness (OR solution) < fitness (Leader) then Update Leader = OR solution 23: End if |
5. Multi-Strategy Binary African Vultures Optimization Algorithm (Approach-2)
5.1. Initial Population Based on Ranking Strategy (IPRS)
5.2. Mutation Neighborhood Search Strategy (MNSS)
5.3. Multi-Parent Crossover Strategy (MPCS)
| Algorithm 3: Binary exploitation phase 2. |
| 01: dim = length(); 02: if abs(F)<0.5 03: if rand<p2 04: Multi parent Crossover strategy: 05: else 06: update by levy Flight and 07: convert binary by threshold 08: end if |
5.4. Bitwise Strategy (BS)
| Algorithm 4: Binary Exploration base Bitwise Operators. |
| 01: dim = length(); 02: if rand < p1%--use “AND” and “OR” Bitwise— 03: =BitwiseOR(,) 04: = BitwiseAND (,) 05: for i = 1 to dim 06: r = rand; 07: if (r < 0.25) 08: (i) = (i); 09: elseif(r < 0.5) 10: (i) = (i); 11: else 12: (i) = (i) 13: end if 14: end for 15: else if %-- use “NOT” Bitwise— 16: for i=1 to dim 17: if (rand > 0.5) 18: (i) = BitwiseNOT ( (i)) 19: end if 20: end for 21: end if |
5.5. Fitness Function
6. Results and Evaluation
6.1. Data Set
6.2. Setting Parameters
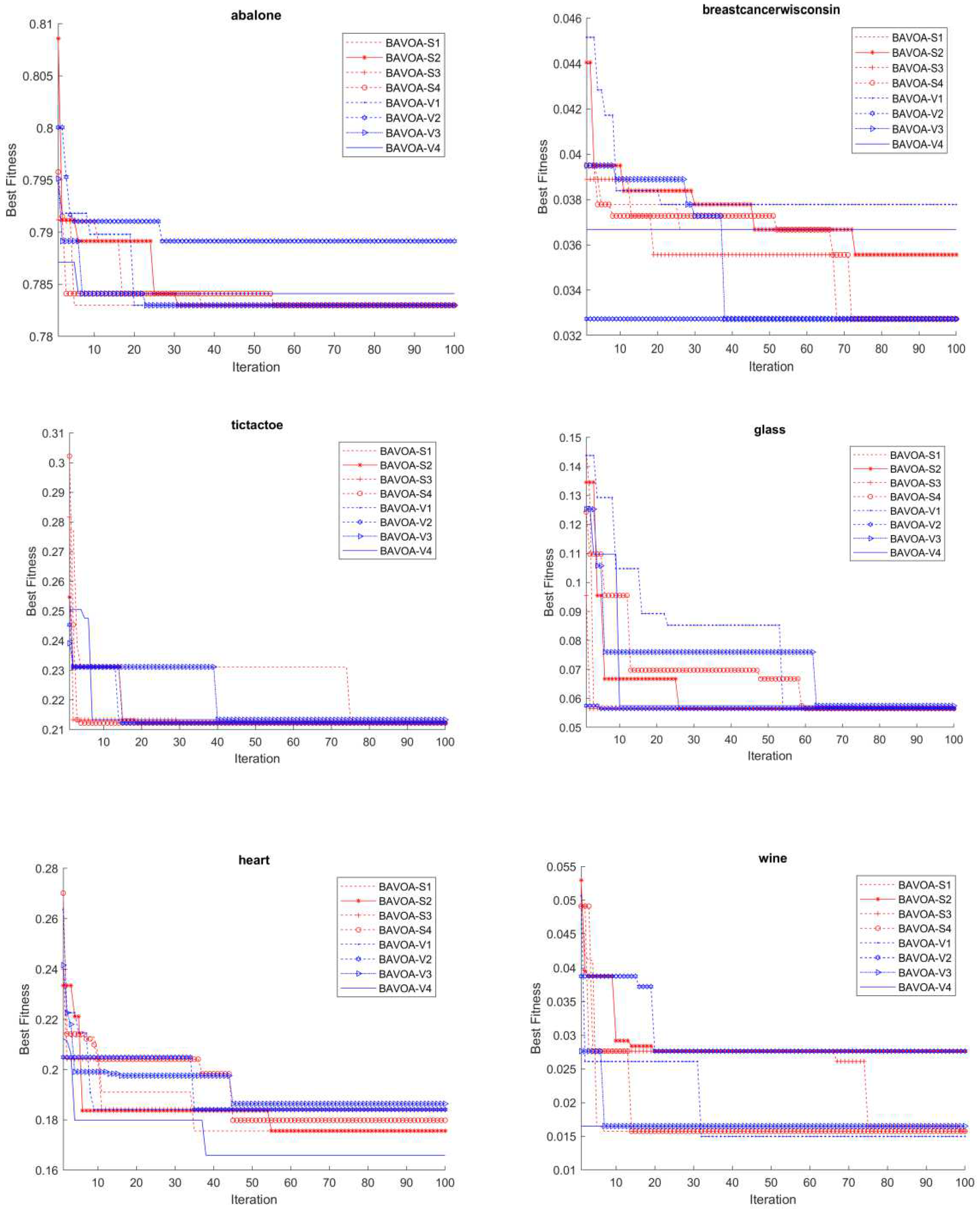
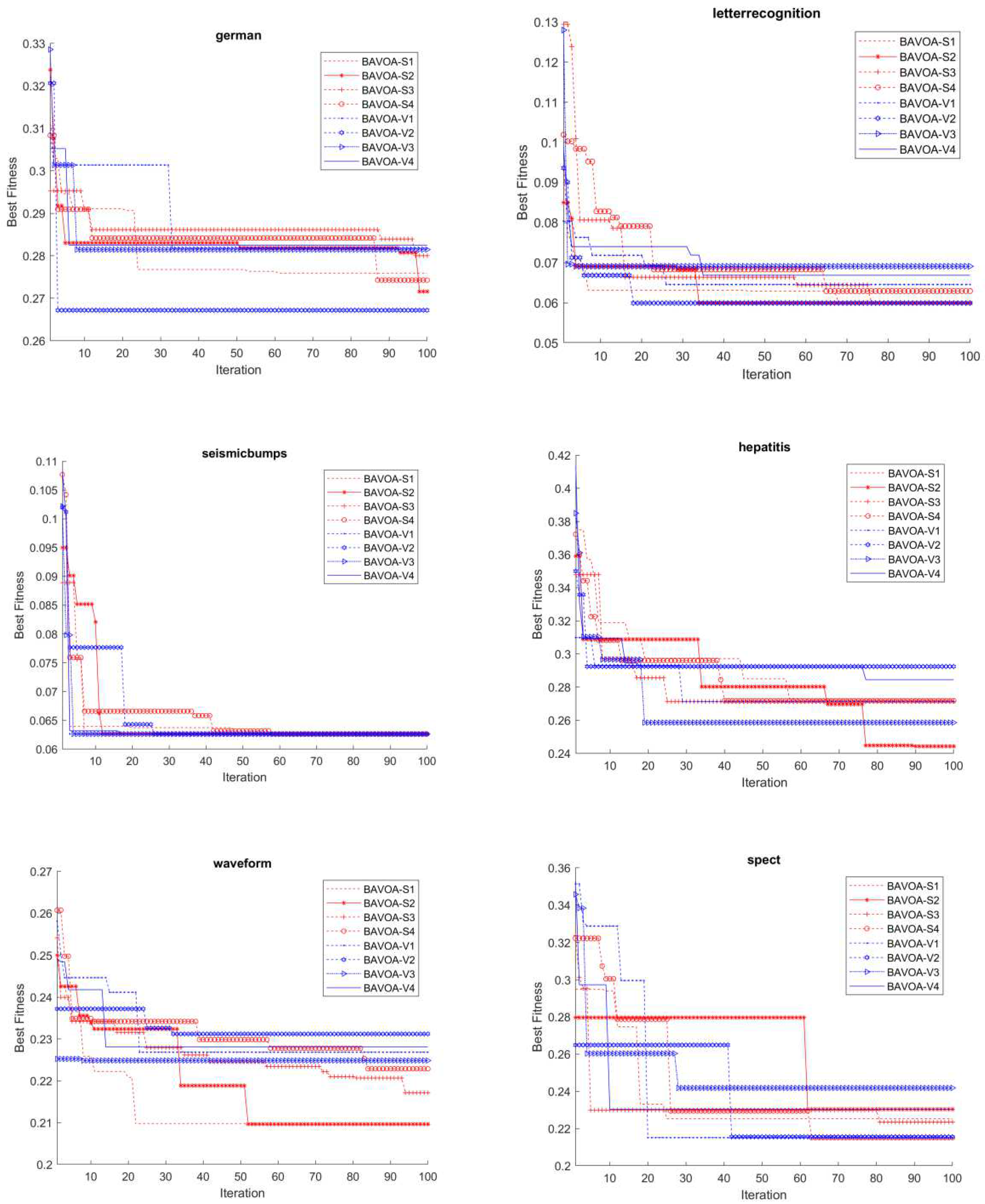
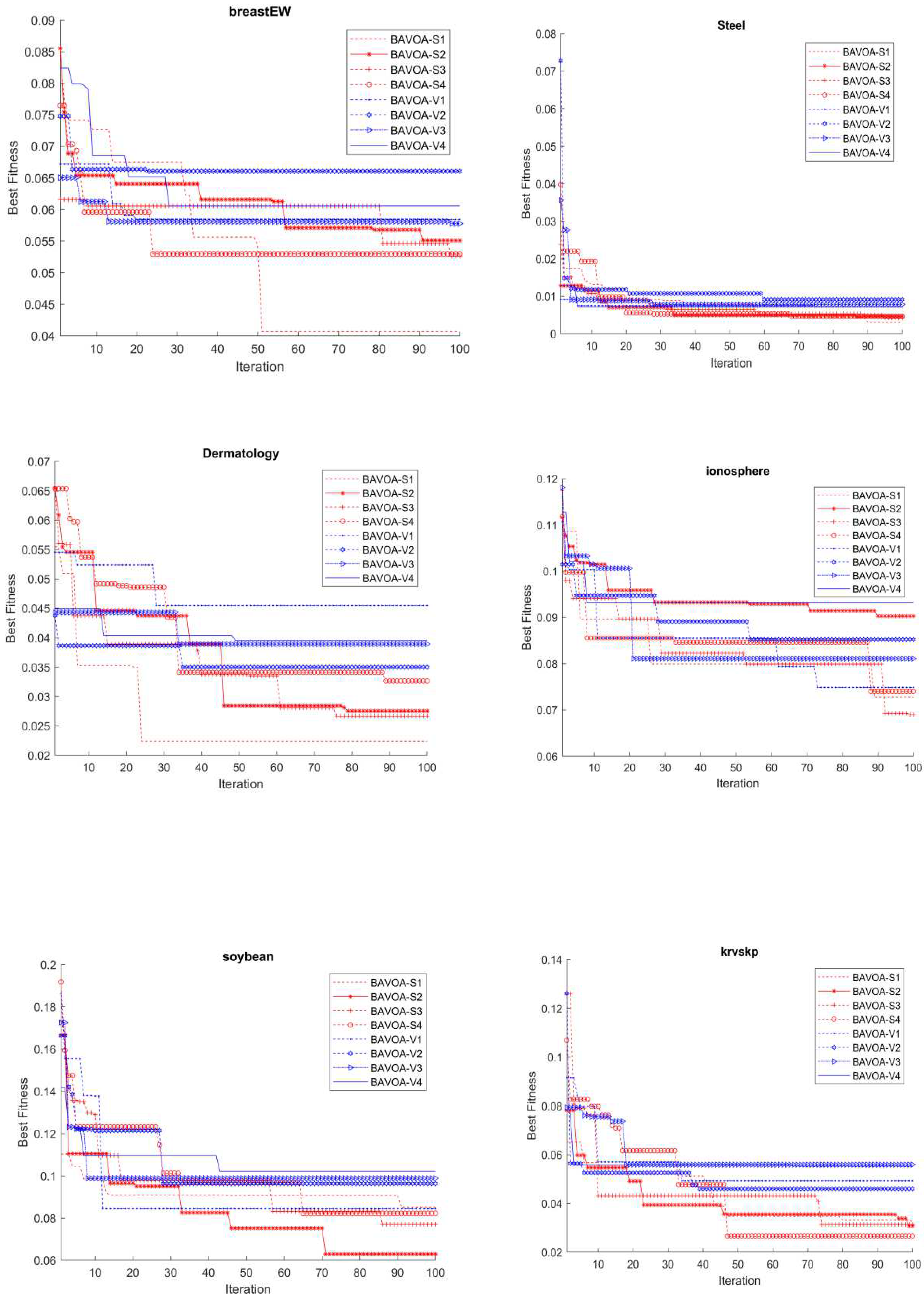
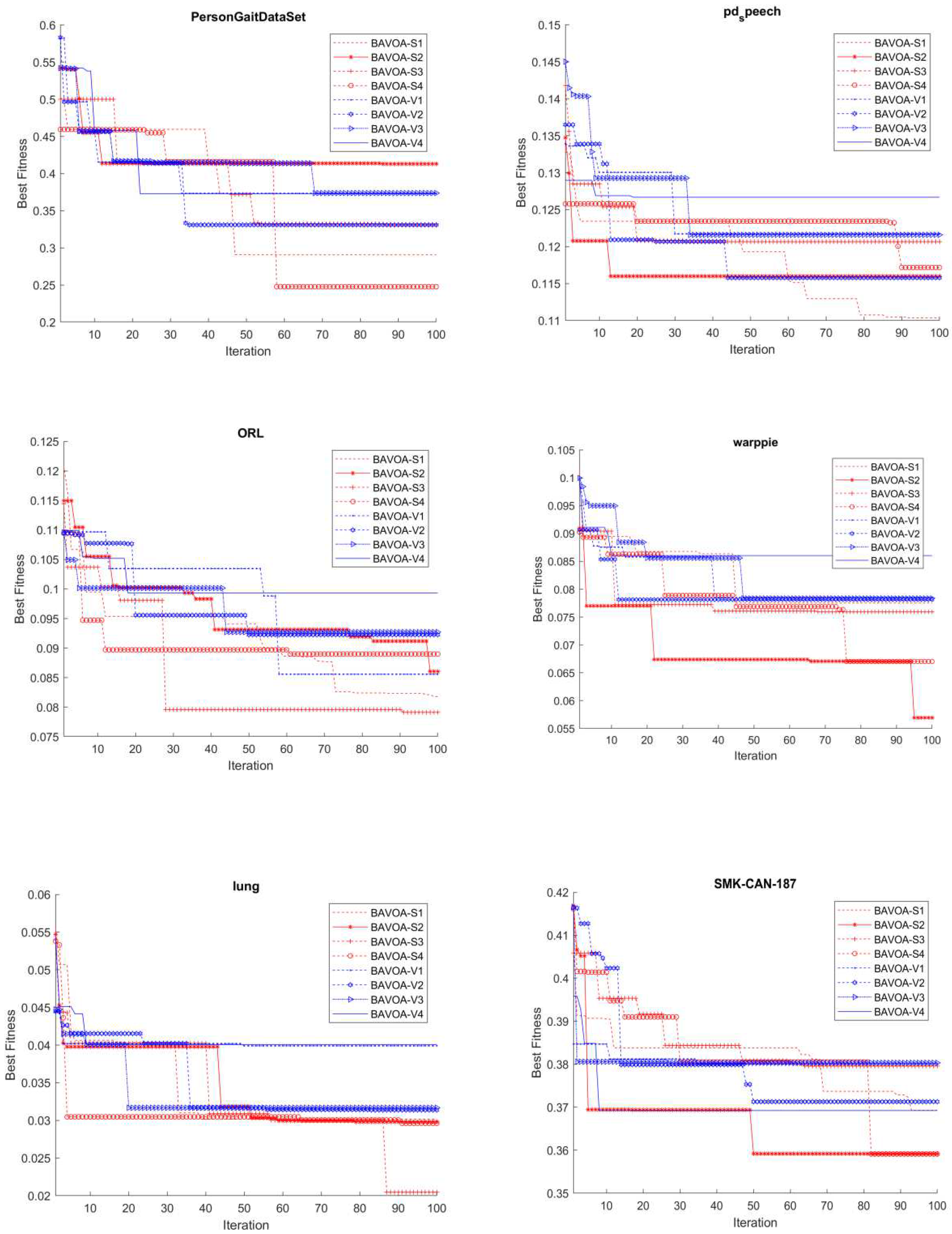
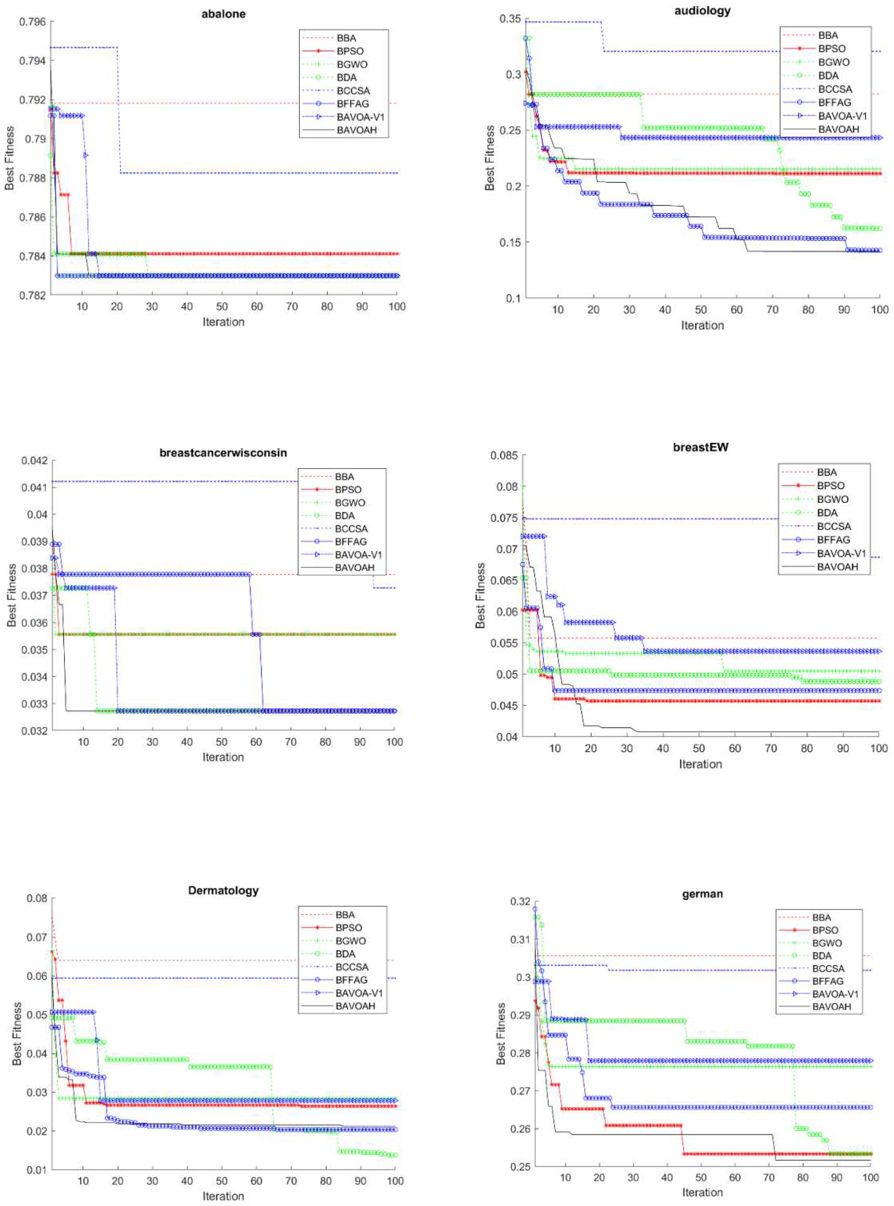
6.3. Evaluating the Three Proposed Methods of BAOVAH-S and BAOVAH-V
6.4. Evaluating the BAVOA-v1 Approach
7. Case Study
7.1. Pre-Processing
7.2. CNN Deep Neural Network Proposed Based on the Embedding Layer (CNNEM)
7.3. The Results of Improving the CNNEM Model with the BAOVAH Proposed Approach
8. Conclusions and Future Work
Author Contributions
Funding
Institutional Review Board Statement
Informed Consent Statement
Data Availability Statement
Acknowledgments
Conflicts of Interest
Abbreviations
| ABC | Artificial Bee Colony |
| ALO | Ant Lion Optimization |
| AVOA | African Vulture Optimization Algorithm |
| BALO | Binary Ant Lion Optimization |
| BBO | Binary Butterfly Optimization |
| BAOVAH | Binary African Vulture Optimization Algorithm with Hyper-heuristic |
| BCCSA | Binary Chaotic Crow Search Algorithm |
| BCSA | Binary Crow Search Algorithm |
| BDA | Binary Dragonfly Algorithm |
| BGO | Binary Grasshopper Optimization |
| BGWO | Binary Gray Wolf Algorithm |
| BOA | Butterfly Optimization Algorithm |
| BSSA | Binary Salp Swarm Algorithm |
| CCSA | Chaotic Crow Search Algorithm |
| COA | Coyote Optimization Algorithm |
| CSA | Crow Search Algorithm |
| DA | Dragonfly Algorithm |
| EPO | Emperor Penguin Optimizer |
| FFA | Fruit Fly Algorithm |
| FFA | Farmland Fertility Algorithm |
| FS | Feature Selection |
| GA | Genetic Algorithm |
| GOA | Grasshopper Optimization Algorithm |
| GS | Gravitational Search |
| GSKO | Gaining–Sharing Knowledge-Based Optimization |
| GWO | Grey Wolf Optimization |
| HHO | Harris Hawks Optimization |
| MBA | Mine Blast Algorithm |
| PSO | Particle Swarm Optimization |
| SA | Simulated Annealing |
| SOS | Symbiotic Organisms Search |
| SPSA | Salp Swarm Algorithm |
| SSA | Salp Swarm Algorithm |
| WOA | Whale Optimization Algorithm |
| IPRS | Initial Population generation based on Ranking Strategy |
References
- Hancer, E.; Xue, B.; Zhang, M. A survey on feature selection approaches for clustering. Artif. Intell. Rev. 2020, 53, 4519–4545. [Google Scholar] [CrossRef]
- Nadimi-Shahraki, M.H.; Banaie-Dezfouli, M.; Zamani, H.; Taghian, S.; Mirjalili, S. B-MFO: A binary moth-flame optimization for feature selection from medical datasets. Computers 2021, 10, 136. [Google Scholar] [CrossRef]
- Abdollahzadeh, B.; Gharehchopogh, F.S. A multi-objective optimization algorithm for feature selection problems. Eng. Comput. 2021, 38, 1845–1863. [Google Scholar] [CrossRef]
- Nadimi-Shahraki, M.H.; Zamani, H.; Mirjalili, S. Enhanced whale optimization algorithm for medical feature selection: A COVID-19 case study. Comput. Biol. Med. 2022, 148, 105858. [Google Scholar] [CrossRef] [PubMed]
- Shaddeli, A.; Gharehchopogh, F.S.; Masdari, M.; Solouk, V. BFRA: A New Binary Hyper-Heuristics Feature Ranks Algorithm for Feature Selection in High-Dimensional Classification Data. Int. J. Inf. Technol. Decis. Mak. 2022, 1–66. [Google Scholar] [CrossRef]
- Hosseini, F.; Gharehchopogh, F.S.; Masdari, M. A Botnet Detection in IoT Using a Hybrid Multi-objective Optimization Algorithm. New Gener. Comput. 2022, 1–35. [Google Scholar] [CrossRef]
- Gharehchopogh, F.S. Advances in tree seed algorithm: A comprehensive survey. Arch. Comput. Methods Eng. 2022, 1–24. [Google Scholar] [CrossRef]
- de Carvalho, V.R.; Özcan, E.; Sichman, J.S. Comparative Analysis of Selection Hyper-Heuristics for Real-World Multi-Objective Optimization Problems. Appl. Sci. 2021, 11, 9153. [Google Scholar] [CrossRef]
- Abiodun, E.O.; Alabdulatif, A.; Abiodun, O.I.; Alawida, M.; Alabdulatif, A.; Alkhawaldeh, R.S. A systematic review of emerging feature selection optimization methods for optimal text classification: The present state and prospective opportunities. Neural Comput. Appl. 2021, 33, 15091–15118. [Google Scholar] [CrossRef]
- Montazeri, M. HHFS: Hyper-heuristic feature selection. Intell. Data Anal. 2016, 20, 953–974. [Google Scholar] [CrossRef]
- Gharehchopogh, F.S.; Nadimi-Shahraki, M.H.; Barshandeh, S.; Abdollahzadeh, B.; Zamani, H. CQFFA: A Chaotic Quasi-oppositional Farmland Fertility Algorithm for Solving Engineering Optimization Problems. J. Bionic Eng. 2022, 1–26. [Google Scholar] [CrossRef]
- Nadimi-Shahraki, M.H.; Fatahi, A.; Zamani, H.; Mirjalili, S. Binary Approaches of Quantum-Based Avian Navigation Optimizer to Select Effective Features from High-Dimensional Medical Data. Mathematics 2022, 10, 2770. [Google Scholar] [CrossRef]
- Gharehchopogh, F.S. An Improved Tunicate Swarm Algorithm with Best-random Mutation Strategy for Global Optimization Problems. J. Bionic Eng. 2022, 1–26. [Google Scholar] [CrossRef]
- Mirjalili, S.; Lewis, A. S-shaped versus V-shaped transfer functions for binary particle swarm optimization. Swarm Evol. Comput. 2013, 9, 1–14. [Google Scholar] [CrossRef]
- Emary, E.; Zawbaa, H.M.; Hassanien, A.E. Binary grey wolf optimization approaches for feature selection. Neurocomputing 2016, 172, 371–381. [Google Scholar] [CrossRef]
- Emary, E.; Zawbaa, H.M.; Hassanien, A.E. Binary ant lion approaches for feature selection. Neurocomputing 2016, 213, 54–65. [Google Scholar] [CrossRef]
- De Souza, R.C.T.; dos Santos Coelho, L.; De Macedo, C.A.; Pierezan, J. A V-shaped binary crow search algorithm for feature selection. In Proceedings of the 2018 IEEE congress on evolutionary computation (CEC), Rio de Janeiro, Brazil, 8–13 July 2018; pp. 1–8. [Google Scholar]
- Mafarja, M.; Aljarah, I.; Heidari, A.A.; Faris, H.; Fournier-Viger, P.; Li, X.; Mirjalili, S. Binary dragonfly optimization for feature selection using time-varying transfer functions. Knowl. Based Syst. 2018, 161, 185–204. [Google Scholar] [CrossRef]
- Faris, H.; Mafarja, M.M.; Heidari, A.A.; Aljarah, I.; Ala’M, A.-Z.; Mirjalili, S.; Fujita, H. An efficient binary salp swarm algorithm with crossover scheme for feature selection problems. Knowl. Based Syst. 2018, 154, 43–67. [Google Scholar] [CrossRef]
- Sayed, G.I.; Hassanien, A.E.; Azar, A.T. Feature selection via a novel chaotic crow search algorithm. Neural Comput. Appl. 2019, 31, 171–188. [Google Scholar] [CrossRef]
- Arora, S.; Anand, P. Binary butterfly optimization approaches for feature selection. Expert Syst. Appl. 2019, 116, 147–160. [Google Scholar] [CrossRef]
- Tubishat, M.; Idris, N.; Shuib, L.; Abushariah, M.A.; Mirjalili, S. Improved Salp Swarm Algorithm based on opposition based learning and novel local search algorithm for feature selection. Expert Syst. Appl. 2020, 145, 113122. [Google Scholar] [CrossRef]
- de Souza, R.C.T.; de Macedo, C.A.; dos Santos Coelho, L.; Pierezan, J.; Mariani, V.C. Binary coyote optimization algorithm for feature selection. Pattern Recognit. 2020, 107, 107470. [Google Scholar] [CrossRef]
- Abdel-Basset, M.; El-Shahat, D.; El-henawy, I.; de Albuquerque, V.H.C.; Mirjalili, S. A new fusion of grey wolf optimizer algorithm with a two-phase mutation for feature selection. Expert Syst. Appl. 2020, 139, 112824. [Google Scholar] [CrossRef]
- Sihwail, R.; Omar, K.; Ariffin, K.A.Z.; Tubishat, M. Improved harris hawks optimization using elite opposition-based learning and novel search mechanism for feature selection. IEEE Access 2020, 8, 121127–121145. [Google Scholar] [CrossRef]
- Hussien, A.G.; Hassanien, A.E.; Houssein, E.H.; Amin, M.; Azar, A.T. New binary whale optimization algorithm for discrete optimization problems. Eng. Optim. 2020, 52, 945–959. [Google Scholar] [CrossRef]
- Mohmmadzadeh, H.; Gharehchopogh, F.S. An efficient binary chaotic symbiotic organisms search algorithm approaches for feature selection problems. J. Supercomput. 2021, 77, 9102–9144. [Google Scholar] [CrossRef]
- Dhiman, G.; Oliva, D.; Kaur, A.; Singh, K.K.; Vimal, S.; Sharma, A.; Cengiz, K. BEPO: A novel binary emperor penguin optimizer for automatic feature selection. Knowl. Based Syst. 2021, 211, 106560. [Google Scholar] [CrossRef]
- Hosseinalipour, A.; Gharehchopogh, F.S.; Masdari, M.; Khademi, A. A novel binary farmland fertility algorithm for feature selection in analysis of the text psychology. Appl. Intell. 2021, 51, 4824–4859. [Google Scholar] [CrossRef]
- Abdollahzadeh, B.; Gharehchopogh, F.S.; Mirjalili, S. African vultures optimization algorithm: A new nature-inspired metaheuristic algorithm for global optimization problems. Comput. Ind. Eng. 2021, 158, 107408. [Google Scholar] [CrossRef]
- Mirjalili, S. SCA: A sine cosine algorithm for solving optimization problems. Knowl. Based Syst. 2016, 96, 120–133. [Google Scholar] [CrossRef]
- Cowling, P.; Kendall, G.; Soubeiga, E. A hyperheuristic approach to scheduling a sales summit. In Proceedings of the International Conference on the Practice and Theory of Automated Timetabling, Konstanz, Germany, 16–18 August 2000; Springer: Berlin/Heidelberg, Germany, 2000; pp. 176–190. [Google Scholar]
- Cowling, P.; Kendall, G.; Soubeiga, E. A parameter-free hyperheuristic for scheduling a sales summit. In Proceedings of the 4th Metaheuristic International Conference, MIC, Fairfax, VA, USA, 26–28 July 2001; pp. 127–131. [Google Scholar]
- Neggaz, N.; Ewees, A.A.; Abd Elaziz, M.; Mafarja, M. Boosting salp swarm algorithm by sine cosine algorithm and disrupt operator for feature selection. Expert Syst. Appl. 2020, 145, 113103. [Google Scholar] [CrossRef]
- Das, B.; Prasad, K.E.; Ramamurty, U.; Rao, C. Nano-indentation studies on polymer matrix composites reinforced by few-layer graphene. Nanotechnology 2009, 20, 125705. [Google Scholar] [CrossRef] [PubMed]
- Al-Sharhan, S.; Bimba, A. Adaptive multi-parent crossover GA for feature optimization in epileptic seizure identification. Appl. Soft Comput. 2019, 75, 575–587. [Google Scholar] [CrossRef]
- Droste, S. Analysis of the (1 + 1) EA for a dynamically bitwise changing OneMax. In Proceedings of the Genetic and Evolutionary Computation Conference, Chicago, IL, USA, 9–11 July 2003; Springer: Berlin/Heidelberg, Germany, 2003; pp. 909–921. [Google Scholar]
- Nakamura, R.Y.M.; Pereira, L.A.M.; Rodrigues, D.; Costa, K.A.P.; Papa, J.P.; Yang, X.-S. Binary bat algorithm for feature selection. In Swarm Intelligence and Bio-Inspired Computation; Elsevier: Amsterdam, The Netherlands, 2013; pp. 225–237. [Google Scholar]
- Abdel-Basset, M.; Sallam, K.M.; Mohamed, R.; Elgendi, I.; Munasinghe, K.; Elkomy, O.M. An improved binary grey-wolf optimizer with simulated annealing for feature selection. IEEE Access 2021, 9, 139792–139822. [Google Scholar] [CrossRef]
- Mirjalili, S.; Mirjalili, S.M.; Yang, X.-S. Binary bat algorithm. Neural Comput. Appl. 2014, 25, 663–681. [Google Scholar] [CrossRef]
- Mirjalili, S.; Lewis, A. The whale optimization algorithm. Adv. Eng. Softw. 2016, 95, 51–67. [Google Scholar] [CrossRef]
- Li, Y.; Xiao, J.; Chen, Y.; Jiao, L. Evolving deep convolutional neural networks by quantum behaved particle swarm optimization with binary encoding for image classification. Neurocomputing 2019, 362, 156–165. [Google Scholar] [CrossRef]
- Fang, Z.; Ren, J.; Marshall, S.; Zhao, H.; Wang, S.; Li, X. Topological optimization of the densenet with pretrained-weights inheritance and genetic channel selection. Pattern Recognit. 2021, 109, 107608. [Google Scholar] [CrossRef]
- Wang, B.; Sun, Y.; Xue, B.; Zhang, M. A hybrid differential evolution approach to designing deep convolutional neural networks for image classification. In Proceedings of the Australasian Joint Conference on Artificial Intelligence, Wellington, New Zealand, 11–14 December 2018; Springer: Berlin/Heidelberg, Germany, 2018; pp. 237–250. [Google Scholar]
- Rani, R.; Lobiyal, D. Automatic Construction of Generic Stop Words List for Hindi Text. Procedia Comput. Sci. 2018, 132, 362–370. [Google Scholar] [CrossRef]
- Porter, M.F. An algorithm for suffix stripping. Program 1980, 14, 130–137. [Google Scholar] [CrossRef]
- Xu, J.; Croft, W.B. Corpus-based stemming using cooccurrence of word variants. ACM Trans. Inf. Syst. (TOIS) 1998, 16, 61–81. [Google Scholar] [CrossRef]
- Weikum, G. Foundations of statistical natural language processing. ACM SIGMOD Rec. 2002, 31, 37–38. [Google Scholar] [CrossRef]
- Porter, M.F. Snowball: A Language for Stemming Algorithms. 2001. Available online: http://snowball.tartarus.org/texts/introduction.html (accessed on 10 September 2022).
- Xu, S.; Shijia, E.; Xiang, Y. Enhanced attentive convolutional neural networks for sentence pair modeling. Expert Syst. Appl. 2020, 151, 113384. [Google Scholar] [CrossRef]




















| ID | Type (Size) | Name | No. of Instances | No. of Features | No. of Classes | Area |
|---|---|---|---|---|---|---|
| Data1 | low | abalone | 4177 | 9 | 28 | Life |
| Data2 | breastcancerw | 699 | 10 | 2 | Biology | |
| Data3 | tictactoe | 958 | 10 | 2 | Game | |
| Data4 | glass | 214 | 11 | 6 | Physical | |
| Data5 | heart | 270 | 14 | 2 | Life | |
| Data6 | wine | 178 | 14 | 3 | Chemistry | |
| Data7 | medium | letterrecognition | 20,000 | 17 | 26 | computer |
| Data8 | seismicbumps | 2584 | 19 | 2 | - | |
| Data9 | hepatitis | 155 | 20 | 2 | Life | |
| Data10 | waveform | 5000 | 22 | 3 | Physical | |
| Data11 | spect | 267 | 23 | 2 | Life | |
| Data12 | german | 1000 | 25 | 2 | Financial | |
| Data13 | breastEW | 569 | 31 | 2 | Biology | |
| Data14 | Steel | 1941 | 34 | 2 | Physical | |
| Data15 | Dermatology | 366 | 35 | 6 | Biology | |
| Data16 | ionosphere | 351 | 35 | 2 | Physical | |
| Data17 | soybean | 307 | 36 | 19 | Life | |
| Data18 | krvskp | 3195 | 37 | 2 | Game | |
| Data19 | high | lungcancer | 32 | 57 | 2 | Life |
| Data20 | spambase | 4601 | 58 | 2 | computer | |
| Data21 | sonar | 208 | 61 | 2 | Physical | |
| Data22 | audiology | 199 | 71 | 24 | Life | |
| Data23 | libras | 360 | 91 | 15 | - | |
| Data24 | LSVT | 125 | 311 | 2 | Life | |
| Data25 | PersonGaitDataSet | 48 | 322 | 16 | Computer | |
| Data26 | pd_speech | 756 | 755 | 2 | Computer | |
| Data27 | ORL | 400 | 1025 | 40 | image | |
| Data28 | warppie | 210 | 2421 | 10 | image | |
| Data29 | lung | 203 | 3313 | 5 | voice | |
| Data30 | SMK-CAN-187 | 187 | 19,994 | 2 | Biology |
| Algorithm | Parameter | Value |
|---|---|---|
| BBA [40] | A | 0.5 |
| r | 0.5 | |
| Qmin | 0 | |
| Qmax | 2 | |
| BPSO [14] | C1 | 2.05 |
| C2 | 2.05 | |
| W | 2 | |
| BGWO [15] | - | - |
| BDA [41] | - | - |
| BCCSA [20] | AP | 0.1 |
| f1 | 2 | |
| BFFAG [29] | W | 1 |
| Q | 0.7 | |
| R | 0.9 | |
| BAVOAV | p1 | 0.6 |
| (hyper-heuristic) | p2 | 0.4 |
| BAVOAS | p3 | 0.6 |
| (hyper-heuristic) | alpha | 0.8 |
| BAVOA | betha | 0.2 |
| (multi-strategy) | gamma | 0.25 |
| Datasets | BAOVAH-S1 | BAOVAH-S2 | BAOVAH-S3 | BAOVAH-S4 | BAOVAH-V1 | BAOVAH-V2 | BAOVAH-V3 | BAOVAH-V4 |
|---|---|---|---|---|---|---|---|---|
| Data1 | 5 | 3.5 | 3.0 | 3.2 | 3.7 | 3.5 | 5.5 | 5.3 |
| Data2 | 4.6 | 5.2 | 4.6 | 4.2 | 4 | 4.1 | 4.5 | 5.8 |
| Data3 | 3.1 | 4.4 | 4.9 | 2.4 | 4.2 | 4.2 | 4.5 | 4.6 |
| Data4 | 8.6 | 8.3 | 8.3 | 8.6 | 4.2 | 4.7 | 4.1 | 3.6 |
| Data5 | 6.6 | 8.5 | 6.3 | 10.4 | 5.8 | 4.8 | 5.6 | 6.1 |
| Data6 | 4.4 | 7.2 | 5.7 | 7.2 | 7.5 | 6.3 | 6.8 | 7.5 |
| Data7 | 6.3 | 61 | 5.5 | 7.7 | 9.6 | 7.2 | 10.4 | 11.3 |
| Data8 | 14.9 | 16.2 | 16.1 | 16.5 | 8.9 | 6.7 | 7.3 | 6.7 |
| Data9 | 9.3 | 11.1 | 16.5 | 11.6 | 9.4 | 10.1 | 7.5 | 6.1 |
| Data10 | 10.3 | 8.1 | 6.2 | 5.6 | 9.3 | 10.8 | 12.9 | 15.2 |
| Data11 | 13.4 | 12.5 | 18.7 | 18.2 | 7.7 | 8.1 | 8.4 | 10.2 |
| Data12 | 16.4 | 9.2 | 13.1 | 11.4 | 11.3 | 7.1 | 13.1 | 15.3 |
| Data13 | 16.2 | 15.1 | 12.3 | 13.4 | 11.2 | 12.3 | 10.2 | 14.1 |
| Data14 | 19.1 | 17.5 | 16.2 | 17.5 | 16.4 | 14.1 | 16.3 | 16.2 |
| Data15 | 14.3 | 17.2 | 12.1 | 11.5 | 14.1 | 15.1 | 21.3 | 20.4 |
| Data16 | 23.1 | 25.3 | 27.5 | 25.3 | 9.2 | 13.1 | 14.1 | 15.3 |
| Data17 | 12.4 | 10.2 | 17.3 | 13.4 | 15.3 | 18.4 | 18.3 | 18.5 |
| Data18 | 15.5 | 15.4 | 17.6 | 18.8 | 19.3 | 18.6 | 16.7 | 13.2 |
| Data19 | 45.5 | 28.2 | 39.7 | 36.1 | 26.2 | 19.7 | 19.1 | 22.9 |
| Data20 | 22.1 | 30.9 | 19.5 | 19.1 | 20.8 | 28.9 | 28.4 | 41.5 |
| Data21 | 34.9 | 31.8 | 28.4 | 33.2 | 28.1 | 14.5 | 35.4 | 38.1 |
| Data22 | 31.5 | 28.4 | 35.2 | 33.4 | 35.1 | 30.8 | 36.3 | 29.8 |
| Data23 | 61.5 | 43.2 | 54.3 | 58.8 | 41.1 | 40.1 | 47.8 | 66.5 |
| Data24 | 202.8 | 163.1 | 153.7 | 151.4 | 133 | 134.8 | 163.5 | 133 |
| Data25 | 224.9 | 189.5 | 223.7 | 197.1 | 93 | 120.5 | 95.6 | 93 |
| Data26 | 212.7 | 349.5 | 404.5 | 335.6 | 337.8 | 297.5 | 312.8 | 444.6 |
| Data27 | 561.8 | 660.8 | 669.9 | 719.5 | 552.8 | 546.4 | 438.2 | 422.1 |
| Data28 | 2047.2 | 1648.8 | 1620.3 | 1732.5 | 996.7 | 871.5 | 1081.2 | 1498.6 |
| Data29 | 2791.6 | 2077.6 | 2291.7 | 2831.7 | 1319.7 | 1337.4 | 1491.4 | 1251.6 |
| Data30 | 16324.4 | 14680.2 | 14373.9 | 15590.2 | 7649.3 | 8405.6 | 8426.2 | 7665.9 |
| Rank-low | 30|01 | 30|01 | 30|02 | 30|06 | 30|04 | 30|05 | 30|03 | 30|12 |
| Rank-mid | 30|01 | 30|01 | 30|02 | 30|06 | 30|04 | 30|05 | 30|03 | 30|12 |
| Rank-high | 30|01 | 30|01 | 30|02 | 30|06 | 30|04 | 30|05 | 30|03 | 30|12 |
| Ranking all | 30|01 | 30|01 | 30|02 | 30|06 | 30|04 | 30|05 | 30|03 | 30|12 |
| Datasets | BAOVAH-S1 | BAOVAH-S2 | BAOVAH-S3 | BAOVAH-S4 | BAOVAH-V1 | BAOVAH-V2 | BAOVAH-V3 | BAOVAH-V4 |
|---|---|---|---|---|---|---|---|---|
| Data1 | 0.213 | 0.216 | 0.209 | 0.216 | 0.216 | 0.216 | 0.216 | 0.216 |
| Data2 | 0.97 | 0.972 | 0.972 | 0.97 | 0.972 | 0.972 | 0.97 | 0.97 |
| Data3 | 0.793 | 0.793 | 0.793 | 0.793 | 0.793 | 0.793 | 0.793 | 0.793 |
| Data4 | 0.947 | 0.947 | 0.947 | 0.947 | 0.947 | 0.947 | 0.947 | 0.947 |
| Data5 | 0.839 | 0.816 | 0.815 | 0.814 | 0.824 | 0.816 | 0.832 | 0.831 |
| Data6 | 0.989 | 0.989 | 0.978 | 0.989 | 0.989 | 0.989 | 0.978 | 0.989 |
| Data7 | 0.944 | 0.936 | 0.945 | 0.943 | 0.945 | 0.947 | 0.947 | 0.947 |
| Data8 | 0.938 | 0.938 | 0.938 | 0.938 | 0.938 | 0.938 | 0.938 | 0.938 |
| Data9 | 0.716 | 0.745 | 0.708 | 0.729 | 0.729 | 0.729 | 0.755 | 0.729 |
| Data10 | 0.775 | 0.78 | 0.778 | 0.781 | 0.785 | 0.778 | 0.794 | 0.797 |
| Data11 | 0.766 | 0.765 | 0.782 | 0.782 | 0.782 | 0.774 | 0.768 | 0.773 |
| Data12 | 0.715 | 0.72 | 0.734 | 0.721 | 0.724 | 0.719 | 0.73 | 0.725 |
| Data13 | 0.944 | 0.946 | 0.944 | 0.947 | 0.952 | 0.952 | 0.946 | 0.967 |
| Data14 | 0.998 | 0.998 | 0.997 | 0.998 | 0.999 | 1 | 0.999 | 1 |
| Data15 | 0.965 | 0.965 | 0.977 | 0.965 | 0.976 | 0.979 | 0.979 | 0.985 |
| Data16 | 0.91 | 0.922 | 0.917 | 0.927 | 0.929 | 0.935 | 0.911 | 0.935 |
| Data17 | 0.905 | 0.912 | 0.912 | 0.925 | 0.925 | 0.931 | 0.944 | 0.924 |
| Data18 | 0.953 | 0.954 | 0.965 | 0.953 | 0.978 | 0.975 | 0.975 | 0.976 |
| Data19 | 0.94 | 0.94 | 0.94 | 0.94 | 0.94 | 0.94 | 1 | 1 |
| Data20 | 0.913 | 0.91 | 0.906 | 0.915 | 0.91 | 0.909 | 0.923 | 0.917 |
| Data21 | 0.906 | 0.906 | 0.887 | 0.906 | 0.906 | 0.945 | 0.925 | 0.902 |
| Data22 | 0.74 | 0.75 | 0.71 | 0.75 | 0.8 | 0.78 | 0.79 | 0.79 |
| Data23 | 0.814 | 0.819 | 0.841 | 0.824 | 0.824 | 0.824 | 0.835 | 0.83 |
| Data24 | 0.827 | 0.858 | 0.858 | 0.843 | 0.843 | 0.875 | 0.859 | 0.875 |
| Data25 | 0.627 | 0.627 | 0.669 | 0.627 | 0.752 | 0.669 | 0.585 | 0.705 |
| Data26 | 0.879 | 0.887 | 0.89 | 0.886 | 0.888 | 0.888 | 0.89 | 0.896 |
| Data27 | 0.907 | 0.913 | 0.913 | 0.917 | 0.917 | 0.926 | 0.917 | 0.926 |
| Data28 | 0.915 | 0.926 | 0.926 | 0.926 | 0.932 | 0.926 | 0.944 | 0.944 |
| Data29 | 0.962 | 0.972 | 0.972 | 0.962 | 0.972 | 0.98 | 0.972 | 0.972 |
| Data30 | 0.629 | 0.619 | 0.626 | 0.619 | 0.637 | 0.619 | 0.637 | 0.639 |
| Rank-low | 30|05 | 30|07 | 30|07 | 30|07 | 30|08 | 30|13 | 30|12 | 30|18 |
| Rank-mid | 30|05 | 30|07 | 30|07 | 30|07 | 30|08 | 30|13 | 30|12 | 30|18 |
| Rank-high | 30|05 | 30|07 | 30|07 | 30|07 | 30|08 | 30|13 | 30|12 | 30|18 |
| Ranking all | 30|05 | 30|07 | 30|07 | 30|07 | 30|08 | 30|13 | 30|12 | 30|18 |
| Datasets | BAOVAH-S1 | BAOVAH-S2 | BAOVAH-S3 | BAOVAH-S4 | BAOVAH-V1 | BAOVAH-V2 | BAOVAH-V3 | BAOVAH-V4 |
|---|---|---|---|---|---|---|---|---|
| Data1 | 0.805 | 0.81 | 0.81 | 0.811 | 0.809 | 10.724 | 0.809 | 0.801 |
| Data2 | 0.069 | 0.067 | 0.073 | 0.06 | 0.067 | 0.096 | 0.072 | 0.044 |
| Data3 | 20.321 | 0.389 | 0.37 | 0.925 | 0.377 | 0.31 | 0.985 | 10.247 |
| Data4 | 0.279 | 0.273 | 0.319 | 0.288 | 0.254 | 20.227 | 0.326 | 0.22 |
| Data5 | 0.918 | 0.307 | 0.316 | 0.294 | 0.963 | 0.302 | 0.948 | 0.952 |
| Data6 | 0.153 | 0.108 | 0.264 | 0.117 | 0.071 | 0.086 | 0.102 | 0.058 |
| Data7 | 0.404 | 0.428 | 0.576 | 0.402 | 0.131 | 0.327 | 0.148 | 0.131 |
| Data8 | 0.122 | 0.114 | 0.116 | 0.122 | 0.113 | 0.984 | 0.91 | 0.106 |
| Data9 | 0.442 | 0.468 | 0.444 | 0.467 | 0.417 | 20.347 | 0.389 | 0.954 |
| Data10 | 0.339 | 0.354 | 0.392 | 0.415 | 0.322 | 0.302 | 0.265 | 0.262 |
| Data11 | 0.459 | 0.409 | 0.406 | 0.417 | 0.405 | 0.364 | 0.383 | 0.932 |
| Data12 | 0.353 | 0.364 | 0.373 | 0.362 | 0.335 | 0.307 | 0.349 | 0.323 |
| Data13 | 0.11 | 0.108 | 0.115 | 0.119 | 0.107 | 0.114 | 0.204 | 0.101 |
| Data14 | 0.216 | 0.205 | 0.186 | 0.275 | 0.163 | 0.175 | 0.102 | 0.095 |
| Data15 | 0.195 | 0.166 | 0.22 | 0.304 | 0.223 | 0.138 | 0.098 | 0.107 |
| Data16 | 0.129 | 0.127 | 0.129 | 0.125 | 0.133 | 0.133 | 0.901 | 0.12 |
| Data17 | 0.4659 | 0.385 | 0.301 | 0.352 | 0.215 | 0.224 | 0.278 | 0.258 |
| Data18 | 0.319 | 0.33 | 0.332 | 0.316 | 0.208 | 0.243 | 0.203 | 0.502 |
| Data19 | 0.321 | 0.422 | 0.363 | 0.389 | 0.312 | 10.292 | 0.295 | 0.182 |
| Data20 | 0.148 | 0.135 | 0.146 | 0.165 | 0.139 | 0.132 | 0.144 | 0.108 |
| Data21 | 0.209 | 0.216 | 0.252 | 0.224 | 0.179 | 0.246 | 0.179 | 0.164 |
| Data22 | 0.639 | 0.612 | 0.555 | 0.598 | 0.553 | 0.482 | 0.453 | 0.568 |
| Data23 | 0.219 | 0.237 | 0.232 | 0.231 | 0.213 | 0.228 | 0.211 | 0.205 |
| Data24 | 0.321 | 0.348 | 0.337 | 0.392 | 0.308 | 0.262 | 0.257 | 0.388 |
| Data25 | 0.69 | 0.722 | 0.723 | 0.704 | 0.618 | 0.616 | 0.672 | 0.584 |
| Data26 | 0.167 | 0.169 | 0.158 | 0.169 | 0.157 | 0.165 | 0.156 | 0.148 |
| Data27 | 0.145 | 0.131 | 0.139 | 0.136 | 0.135 | 0.122 | 0.121 | 0.121 |
| Data28 | 0.102 | 0.102 | 0.102 | 0.102 | 0.094 | 0.116 | 0.097 | 0.101 |
| Data29 | 0.062 | 0.053 | 0.053 | 0.056 | 0.052 | 0.052 | 0.055 | 0.051 |
| Data30 | 0.453 | 0.455 | 0.452 | 0.445 | 0.421 | 0.422 | 0.433 | 0.416 |
| Rank-low | 30|05 | 30|07 | 30|07 | 30|07 | 30|08 | 30|13 | 30|12 | 30|18 |
| Rank-mid | 30|05 | 30|07 | 30|07 | 30|07 | 30|08 | 30|13 | 30|12 | 30|18 |
| Rank-high | 30|05 | 30|07 | 30|07 | 30|07 | 30|08 | 30|13 | 30|12 | 30|18 |
| Ranking all | 30|05 | 30|07 | 30|07 | 30|07 | 30|08 | 30|13 | 30|12 | 30|18 |
| BBA | BPSO | BGWO | BDA | BCCSA | BFFAG | BAVOA-V1 (Multi-Strategy) | BAVOAH | |
|---|---|---|---|---|---|---|---|---|
| Data1 | 0.174 | 0.174 | 0.206 | 0.213 | 0.206 | 0.207 | 0.181 | 0.207 |
| Data2 | 0.934 | 0.934 | 0.965 | 0.97 | 0.965 | 0.574 | 0.927 | 0.972 |
| Data3 | 0.524 | 0.524 | 0.783 | 0.785 | 0.777 | 0.588 | 0.607 | 0.787 |
| Data4 | 0.736 | 0.736 | 0.871 | 0.924 | 0.944 | 0.544 | 0.716 | 0.878 |
| Data5 | 0.675 | 0.675 | 0.804 | 0.807 | 0.807 | 0.52 | 0.673 | 0.824 |
| Data6 | 0.874 | 0.874 | 0.969 | 0.958 | 0.966 | 0.526 | 0.860 | 0.954 |
| Data7 | 0.559 | 0.559 | 0.942 | 0.944 | 0.931 | 0.547 | 0.945 | 0.945 |
| Data8 | 0.904 | 0.904 | 0.927 | 0.937 | 0.937 | 0.547 | 0.934 | 0.934 |
| Data9 | 0.576 | 0.576 | 0.729 | 0.754 | 0.685 | 0.524 | 0.732 | 0.739 |
| Data10 | 0.672 | 0.672 | 0.793 | 0.785 | 0.756 | 0.516 | 0.797 | 0.797 |
| Data11 | 0.57 | 0.57 | 0.731 | 0.75 | 0.769 | 0.546 | 0.771 | 0.694 |
| Data12 | 0.65 | 0.65 | 0.715 | 0.715 | 0.696 | 0.516 | 0.624 | 0.742 |
| Data13 | 0.901 | 0.901 | 0.958 | 0.951 | 0.933 | 0.532 | 0.876 | 0.945 |
| Data14 | 0.737 | 0.737 | 0.997 | 0.991 | 0.982 | 0.532 | 0.790 | 0.992 |
| Data15 | 0.856 | 0.856 | 0.977 | 0.976 | 0.945 | 0.529 | 0.845 | 0.955 |
| Data16 | 0.878 | 0.878 | 0.904 | 0.903 | 0.909 | 0.527 | 0.881 | 0.935 |
| Data17 | 0.647 | 0.647 | 0.942 | 0.942 | 0.87 | 0.523 | 0.686 | 0.946 |
| Data18 | 0.696 | 0.696 | 0.957 | 0.921 | 0.914 | 0.51 | 0.638 | 0.922 |
| Data19 | 0.703 | 0.703 | 0.928 | 0.984 | 0.875 | 0.576 | 0.583 | 0.929 |
| Data20 | 0.848 | 0.848 | 0.91 | 0.9 | 0.899 | 0.566 | 0.835 | 0.920 |
| Data21 | 0.797 | 0.797 | 0.917 | 0.927 | 0.865 | 0.553 | 0.778 | 0.876 |
| Data22 | 0.494 | 0.494 | 0.784 | 0.831 | 0.68 | 0.528 | 0.792 | 0.833 |
| Data23 | 0.781 | 0.781 | 0.825 | 0.825 | 0.825 | 0.536 | 0.786 | 0.786 |
| Data24 | 0.707 | 0.707 | 0.817 | 0.854 | 0.841 | 0.554 | 0.664 | 0.900 |
| Data25 | 0.338 | 0.338 | 0.54 | 0.679 | 0.583 | 0.57 | 0.672 | 0.550 |
| Data26 | 0.841 | 0.841 | 0.914 | 0.875 | 0.876 | 0.57 | 0.835 | 0.903 |
| Data27 | 0.874 | 0.874 | 0.922 | 0.901 | 0.91 | 0.584 | 0.864 | 0.924 |
| Data28 | 0.901 | 0.901 | 0.923 | 0.926 | 0.926 | 0.926 | 0.926 | 0.926 |
| Data29 | 0.951 | 0.951 | 0.97 | 0.96 | 0.971 | 0.565 | 0.960 | 0.971 |
| Data30 | 0.56 | 0.56 | 0.624 | 0.624 | 0.617 | 0.575 | 0.599 | 0.636 |
| Rank-low | 06|00 | 06|00 | 06|01 | 06|02 | 06|01 | 06|00 | 06|00 | 06|04 |
| Rank-mid | 12|00 | 12|00 | 12|02 | 12|04 | 12|00 | 12|00 | 12|04 | 12|07 |
| Rank-high | 12|00 | 12|00 | 12|01 | 12|04 | 12|02 | 12|00 | 12|01 | 12|09 |
| Ranking all | 30|00 | 30|07 | 30|04 | 30|07 | 30|03 | 30|13 | 30|05 | 30|20 |
| BBA | BPSO | BGWO | BDA | BCCSA | BFFAG | BAVOA-V1 (Multi-Strategy) | BAVOAH | |
|---|---|---|---|---|---|---|---|---|
| Data1 | 2.5 | 4.56 | 5.65 | 4.9 | 2.4 | 6.8 | 3.536 | 2.3 |
| Data2 | 4.3 | 6.30 | 5.45 | 4 | 3.2 | 7.6 | 4.754 | 3.9 |
| Data3 | 2.6 | 5.28 | 5.7 | 5.05 | 9 | 8.3 | 4.5 | 6.14 |
| Data4 | 5 | 7.50 | 8.4 | 1 | 1 | 8.15 | 8.729 | 3.64 |
| Data5 | 6.15 | 8.52 | 10.4 | 6.95 | 8 | 11.65 | 5.534 | 5.534 |
| Data6 | 4.35 | 7.80 | 7.9 | 4.05 | 5 | 10.95 | 7.4 | 7.2 |
| Data7 | 5.25 | 6.56 | 13.1 | 11 | 16 | 13.9 | 11.57 | 4.5 |
| Data8 | 4.9 | 10.25 | 6.05 | 1 | 1 | 14.6 | 15.799 | 6.63 |
| Data9 | 6.4 | 10.58 | 12.2 | 8.05 | 3 | 16.55 | 12.384 | 6.38 |
| Data10 | 7.2 | 10.36 | 17.65 | 15.1 | 21 | 18.55 | 15.97 | 6.912 |
| Data11 | 6.45 | 2 | 16.9 | 6.3 | 4 | 19.15 | 19.599 | 12.24 |
| Data12 | 10.15 | 11.74 | 17.6 | 13.7 | 4 | 21.05 | 9.621 | 9.59 |
| Data13 | 12.45 | 20.30 | 15.8 | 11.05 | 11.5 | 20.3 | 14.67 | 11.48 |
| Data14 | 9.15 | 7.5 | 21.3 | 7.5 | 33 | 26.75 | 22.69 | 14.12 |
| Data15 | 14.2 | 18.5 | 24 | 10.65 | 18 | 29.1 | 16.57 | 18.15 |
| Data16 | 13.5 | 17.75 | 17.75 | 14.2 | 6 | 28.65 | 29.46 | 18.10 |
| Data17 | 10.35 | 32 | 27.05 | 16.95 | 35 | 30.5 | 14.78 | 24.09 |
| Data18 | 15.2 | 20.3 | 25.8 | 13.35 | 27 | 30.1 | 18.921 | 20.21 |
| Data19 | 18.4 | 29.12 | 31.2 | 12.7 | 13 | 25.35 | 29.08 | 45.79 |
| Data20 | 20.5 | 26.95 | 40.95 | 39.2 | 57 | 50.4 | 20.47 | 20.46 |
| Data21 | 19.75 | 37.65 | 41.05 | 23.95 | 19 | 53.05 | 30.394 | 18.60 |
| Data22 | 24.3 | 26.3 | 52.35 | 26.3 | 25 | 37.6 | 32.254 | 59.45 |
| Data23 | 30.55 | 31.28 | 54.75 | 39.7 | 38 | 54.8 | 26.695 | 77.12 |
| Data24 | 118.45 | 191.5 | 223.35 | 147.25 | 151 | 272 | 161.622 | 111.49 |
| Data25 | 119.2 | 159.45 | 203.6 | 122.3 | 123 | 274.15 | 93.01 | 124.43 |
| Data26 | 257.4 | 673.4 | 571.85 | 472.85 | 221 | 673.4 | 436.011 | 345.23 |
| Data27 | 366.45 | 715.8 | 715.8 | 689.95 | 273 | 905.45 | 574.222 | 270.047 |
| Data28 | 791.65 | 2042.83 | 1297.65 | 1053.35 | 987.5 | 2062.45 | 1563.67 | 652.325 |
| Data29 | 964.6 | 1 | 1936.75 | 1375.1 | 863 | 2834.1 | 1960.24 | 2876.363 |
| Data30 | 6042 | 1 | 14129.25 | 9682.8 | 9894 | 17652.25 | 11639 | 19742 |
| Rank-low | 06|00 | 06|00 | 06|01 | 06|02 | 06|01 | 06|00 | 06|00 | 06|04 |
| Rank-mid | 12|00 | 12|00 | 12|02 | 12|04 | 12|00 | 12|00 | 12|04 | 12|07 |
| Rank-high | 12|00 | 12|00 | 12|01 | 12|04 | 12|02 | 12|00 | 12|01 | 12|09 |
| Ranking all | 30|00 | 30|07 | 30|04 | 30|07 | 30|03 | 30|13 | 30|05 | 30|20 |
| BBA | BPSO | BGWO | BDA | BCCSA | BFFAG | BAVOA-V1 (Multi-Strategy) | BAVOAH | |
|---|---|---|---|---|---|---|---|---|
| Data1 | 0.792 | 0.784 | 0.783 | 0.783 | 0.788 | 0.783 | 0.783 | 0.783 |
| Data2 | 0.038 | 0.036 | 0.036 | 0.033 | 0.037 | 0.033 | 0.033 | 0.033 |
| Data3 | 0.251 | 0.212 | 0.212 | 0.212 | 0.231 | 0.231 | 0.212 | 0.212 |
| Data4 | 0.058 | 0.057 | 0.129 | 0.057 | 0.057 | 0.057 | 0.057 | 0.057 |
| Data5 | 0.227 | 0.205 | 0.184 | 0.174 | 0.194 | 0.176 | 0.174 | 0.173 |
| Data6 | 0.015 | 0.027 | 0.028 | 0.014 | 0.037 | 0.017 | 0.022 | 0.013 |
| Data7 | 0.13 | 0.064 | 0.064 | 0.06 | 0.078 | 0.06 | 0.060 | 0.059 |
| Data8 | 0.064 | 0.072 | 0.073 | 0.063 | 0.063 | 0.063 | 0.063 | 0.063 |
| Data9 | 0.319 | 0.297 | 0.272 | 0.245 | 0.281 | 0.258 | 0.269 | 0.244 |
| Data10 | 0.235 | 0.217 | 0.21 | 0.214 | 0.252 | 0.21 | 0.227 | 0.205 |
| Data11 | 0.299 | 0.197 | 0.267 | 0.232 | 0.23 | 0.235 | 0.213 | 0.195 |
| Data12 | 0.306 | 0.253 | 0.276 | 0.253 | 0.302 | 0.266 | 0.276 | 0.250 |
| Data13 | 0.056 | 0.046 | 0.05 | 0.049 | 0.069 | 0.047 | 0.052 | 0.039 |
| Data14 | 0.017 | 0.004 | 0.009 | 0.002 | 0.027 | 0.002 | 0.004 | 0.002 |
| Data15 | 0.064 | 0.026 | 0.028 | 0.014 | 0.059 | 0.02 | 0.025 | 0.019 |
| Data16 | 0.104 | 0.083 | 0.09 | 0.066 | 0.092 | 0.059 | 0.053 | 0.063 |
| Data17 | 0.172 | 0.07 | 0.065 | 0.056 | 0.139 | 0.083 | 0.081 | 0.049 |
| Data18 | 0.071 | 0.036 | 0.048 | 0.023 | 0.092 | 0.022 | 0.026 | 0.022 |
| Data19 | 0.002 | 0.127 | 0.067 | 0.002 | 0.126 | 0.002 | 0.002 | 0.001 |
| Data20 | 0.103 | 0.094 | 0.094 | 0.085 | 0.11 | 0.088 | 0.092 | 0.081 |
| Data21 | 0.109 | 0.062 | 0.083 | 0.051 | 0.136 | 0.083 | 0.059 | 0.032 |
| Data22 | 0.282 | 0.211 | 0.215 | 0.162 | 0.32 | 0.143 | 0.241 | 0.141 |
| Data23 | 0.19 | 0.163 | 0.176 | 0.164 | 0.173 | 0.159 | 0.175 | 0.157 |
| Data24 | 0.16 | 0.067 | 0.101 | 0.099 | 0.162 | 0.117 | 0.143 | 0.051 |
| Data25 | 0.375 | 0.293 | 0.46 | 0.292 | 0.415 | 0.293 | 0.328 | 0.250 |
| Data26 | 0.125 | 0.075 | 0.091 | 0.089 | 0.126 | 0.105 | 0.106 | 0.080 |
| Data27 | 0.098 | 0.074 | 0.081 | 0.075 | 0.092 | 0.086 | 0.077 | 0.073 |
| Data28 | 0.087 | 0.08 | 0.081 | 0.08 | 0.078 | 0.07 | 0.069 | 0.066 |
| Data29 | 0.041 | 0.043 | 0.035 | 0.043 | 0.032 | 0.034 | 0.031 | 0.021 |
| Data30 | 0.403 | 0.363 | 0.376 | 0.363 | 0.384 | 0.376 | 0.361 | 0.325 |
| Rank-low | 06|00 | 06|00 | 06|01 | 06|02 | 06|01 | 06|00 | 06|00 | 06|04 |
| Rank-mid | 12|00 | 12|00 | 12|02 | 12|04 | 12|00 | 12|00 | 12|04 | 12|07 |
| Rank-high | 12|00 | 12|00 | 12|01 | 12|04 | 12|02 | 12|00 | 12|01 | 12|09 |
| Ranking all | 30|00 | 30|07 | 30|04 | 30|07 | 30|03 | 30|13 | 30|05 | 30|20 |
| Model: “CNNEM” | |||
|---|---|---|---|
| Layer (Type) | Output Shape | Param # | Changeable |
| Embedding_layer (Embedding) | (None, 100, 100) | 261,200 | 0–1024 |
| Conv_1 (Conv1D) | (None, 97, 64) | 25,664 | 0–512 |
| drop_1 (Dropout) | (None, 97, 64) | 0 | - |
| MaxPool_1 (MaxPooling1D) | (None, 49, 64) | 0 | - |
| drop_2 (Dropout) | (None, 49, 64) | 0 | - |
| Conv_2 (Conv1D) | (None, 48, 32) | 4128 | 0–512 |
| drop_3 (Dropout) | (None, 48, 32) | 0 | - |
| MaxPool_2 (MaxPooling1D) | (None, 24, 32) | 0 | - |
| flatten_2 (Flatten) | (None, 768) | 0 | - |
| dense_1 (Dense) | (None, 16) | 12,304 | 0–1024 |
| drop_4 (Dropout) | (None, 16) | 0 | - |
| dense_2 (Dense) | (None, 8) | 136 | 0–1024 |
| drop_5 (Dropout) | (None, 8) | 0 | - |
| dense_3 (Dense) | (None, 4) | 36 | 0–1024 |
| output (Dense) | (None, 2) | 10 | - |
| Model | CNNEM | CNNEMBH | ||
|---|---|---|---|---|
| Dataset | Train | Test | Train | Test |
| IMDB | 0.98 | 0.73 | 0.99 | 0.79 |
| Amazon | 0.54 | 0.45 | 0.98 | 0.78 |
| Yelp | 0.52 | 0.48 | 0.98 | 0.78 |
Publisher’s Note: MDPI stays neutral with regard to jurisdictional claims in published maps and institutional affiliations. |
© 2022 by the authors. Licensee MDPI, Basel, Switzerland. This article is an open access article distributed under the terms and conditions of the Creative Commons Attribution (CC BY) license (https://creativecommons.org/licenses/by/4.0/).
Share and Cite
Shaddeli, A.; Soleimanian Gharehchopogh, F.; Masdari, M.; Solouk, V. An Improved African Vulture Optimization Algorithm for Feature Selection Problems and Its Application of Sentiment Analysis on Movie Reviews. Big Data Cogn. Comput. 2022, 6, 104. https://doi.org/10.3390/bdcc6040104
Shaddeli A, Soleimanian Gharehchopogh F, Masdari M, Solouk V. An Improved African Vulture Optimization Algorithm for Feature Selection Problems and Its Application of Sentiment Analysis on Movie Reviews. Big Data and Cognitive Computing. 2022; 6(4):104. https://doi.org/10.3390/bdcc6040104
Chicago/Turabian StyleShaddeli, Aitak, Farhad Soleimanian Gharehchopogh, Mohammad Masdari, and Vahid Solouk. 2022. "An Improved African Vulture Optimization Algorithm for Feature Selection Problems and Its Application of Sentiment Analysis on Movie Reviews" Big Data and Cognitive Computing 6, no. 4: 104. https://doi.org/10.3390/bdcc6040104
APA StyleShaddeli, A., Soleimanian Gharehchopogh, F., Masdari, M., & Solouk, V. (2022). An Improved African Vulture Optimization Algorithm for Feature Selection Problems and Its Application of Sentiment Analysis on Movie Reviews. Big Data and Cognitive Computing, 6(4), 104. https://doi.org/10.3390/bdcc6040104

