Transmission of SARS-CoV-2 in the Population Living in High- and Low-Density Gradient Areas in Dhaka, Bangladesh
Abstract
1. Introduction
2. Materials and Methods
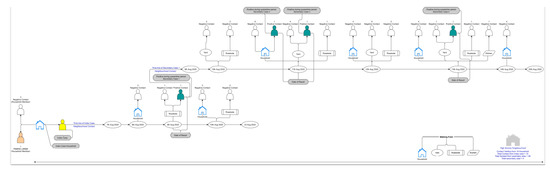
2.1. Study Design and Settings
2.2. Participants and Procedures
2.3. Laboratory Testing
2.3.1. SARS-CoV-2 RT-PCR
2.3.2. SARS-CoV-2-Specific Enzyme-Linked Immunosorbent Assay (ELISA)
2.4. Statistical Analysis
3. Results
3.1. Epidemiological Findings
3.2. SARS-CoV-2-Specific Antibody Responses in Relation to High and Low SES
4. Discussion
5. Conclusions
Author Contributions
Funding
Institutional Review Board Statement
Informed Consent Statement
Data Availability Statement
Acknowledgments
Conflicts of Interest
Appendix A
Appendix A.1. Definition of Secondary Attack Rate (SAR)
Appendix A.2. Definition of Basic Reproduction Number (R0)
Appendix A.3. Definition of Effective Reproduction Number (Rt)
Appendix A.4. Definition of Serologic Response or Seroconversion
Appendix A.5. Operational Definition of High-Density and Low-Density Areas
| RT-PCR Positive on | SARS-CoV-2 IgG | SARS-CoV-2 IgM | ||||||
|---|---|---|---|---|---|---|---|---|
| Day 1 | Day 28 | Day 1 | Day 28 | |||||
| High SES | Low SES | High SES | Low SES | High SES | Low SES | High SES | Low SES | |
| Day 1 | ||||||||
| Seropositivity, n | 11/16 | 13/21 | 14/14 | 16/16 | 8/16 | 10/21 | 7/14 | 6/16 |
| (%) | (69) | (62) | (100) | (100) | (50) | (48) | (50) | (38) |
| # GM (ng/mL) | 501 | 695 | 1509 | 2141 | 528 | 501 | 485 | 440 |
| Day 7 | ||||||||
| Seropositivity, n | 7/10 | 9/20 | 10/10 | 10/16 | 6/10 | 7/20 | 5/10 | 7/16 |
| (%) | (70) *** | (45) | (100) *** | (63) | (60) | (35) | (50) | (44) |
| GM (ng/mL) | 517 | 736 | 1556 | 2432 | 563 | 604 | 539 | 630 |
| Day 14 | ||||||||
| Seropositivity, n | 1/3 | 6/15 | 3/3 | 10/11 | 2/3 | 7/15 | 2/3 | 7/11 |
| (%) | (33) | (40) | (100) ** | (91) | (67) ** | (47) | (67) | (64) |
| GM (ng/mL) | 602 | 313 | 1918 | 2078 | 476 | 528 | 509 | 619 |
| Day 28 | ||||||||
| Seropositivity, n | 1/3 | 1/12 | 2/3 | 4/12 | 1/3 | 5/12 | 1/3 | 6/12 |
| (%) | (33) *** | (8) | (67) *** | (33) | (33) | (42) | (33) | (50) * |
| GM (ng/mL) | 183 | 61 | 842 | 150 | 230 | 396 | 509 | 490 |


References
- Transmission of SARS-CoV-2: Implications for Infection Prevention Precautions. Available online: https://www.who.int/news-room/commentaries/detail/transmission-of-sars-cov-2-implications-for-infection-prevention-precautions (accessed on 4 January 2021).
- Kutti-Sridharan, G.; Vegunta, R.; Vegunta, R.; Mohan, B.P.; Rokkam, V. SARS-CoV2 in different body fluids, risks of transmission, and preventing COVID-19: A comprehensive evidence-based review. Int. J. Prev. Med. 2020, 11, 97. [Google Scholar] [PubMed]
- Ahmed, I. Factors in building resilience in urban slums of Dhaka, Bangladesh. Procedia Econ. Financ. 2014, 18, 745–753. [Google Scholar] [CrossRef]
- Rahman, B.; Sadraddin, E.; Porreca, A. The basic reproduction number of SARS-CoV-2 in Wuhan is about to die out, how about the rest of the World? Rev. Med. Virol. 2020, 30, e2111. [Google Scholar] [CrossRef]
- Al-Raeei, M. The basic reproduction number of the new coronavirus pandemic with mortality for India, the Syrian Arab Republic, the United States, Yemen, China, France, Nigeria and Russia with different rate of cases. Clin. Epidemiol. Glob. Health 2021, 9, 147–149. [Google Scholar] [CrossRef] [PubMed]
- Hossain, S. The production of space in the negotiation of water and electricity supply in a bosti of Dhaka. Habitat Int. 2012, 36, 68–77. [Google Scholar] [CrossRef]
- Available online: https://news.google.com/covid19/map?hl=en-US&mid=%2Fm%2F0162b&gl=US&ceid=US%3Aen (accessed on 2 June 2021).
- Nazneen, A.; Sultana, R.; Rahman, M.; Rahman, M.; Qadri, F.; Rimi, N.A.; Hossain, K.; Alam, M.R.; Rahman, M.; Chakraborty, N.; et al. Prevalence of COVID-19 in Bangladesh, April to October 2020—A cross-sectional study. IJID Reg. 2021, 1, 92–99. [Google Scholar] [CrossRef]
- Jing, Q.-L.; Liu, M.-J.; Zhang, Z.-B.; Fang, L.-Q.; Yuan, J.; Zhang, A.-R.; E Dean, N.; Luo, L.; Ma, M.-M.; Longini, I.; et al. Household secondary attack rate of COVID-19 and associated determinants in Guangzhou, China: A retrospective cohort study. Lancet Infect. Dis. 2020, 20, 1141–1150. [Google Scholar] [CrossRef]
- Burke, R.M.; Midgley, C.M.; Dratch, A.; Fenstersheib, M.; Haupt, T.; Holshue, M.; Ghinai, I.; Jarashow, M.C.; Lo, J.; McPherson, T.D.; et al. Active Monitoring of Persons Exposed to Patients with Confirmed COVID-19—United States, January–February 2020. MMWR Morb. Mortal. Wkly. Rep. 2020, 69, 245–246. [Google Scholar] [CrossRef]
- Akter, A.; Ahmed, T.; Tauheed, I.; Akhtar, M.; Rahman, S.I.A.; Khaton, F.; Ahmmed, F.; Ferdous, J.; Afrad, M.H.; Kawser, Z.; et al. Disease characteristics and serological responses in patients with differing severity of COVID-19 infection: A longitudinal cohort study in Dhaka, Bangladesh. PLoS Negl. Trop. Dis. 2022, 16, e0010102. [Google Scholar] [CrossRef]
- Lyngse, F.P.; Kirkeby, C.; Halasa, T.; Andreasen, V.; Skov, R.L.; Møller, F.T.; Krause, T.G.; Mølbak, K. Nationwide study on SARS-CoV-2 transmission within households from lockdown to reopening, Denmark, 27 February 2020 to 1 August 2020. Eur. Commun. Dis. Bull. 2022, 27, 2001800. [Google Scholar] [CrossRef]
- Madewell, Z.J.; Yang, Y.; Longini, I.M., Jr.; Halloran, M.E.; Dean, N.E. Household Transmission of SARS-CoV-2: A Systematic Review and Meta-analysis. JAMA Netw. Open 2020, 3, e2031756. [Google Scholar] [CrossRef] [PubMed]
- Fung, H.F.; Martinez, L.; Alarid-Escudero, F.; Salomon, J.A.; Studdert, D.M.; Andrews, J.R.; Goldhaber-Fiebert, J.D.; Stanford-CIDE Coronavirus Simulation Model (SC-COSMO) Modeling Group. The Household Secondary Attack Rate of Severe Acute Respiratory Syndrome Coronavirus 2 (SARS-CoV-2): A Rapid Review. Clin. Infect. Dis. 2021, 73 (Suppl. S2), S138–S145. [Google Scholar] [CrossRef] [PubMed]
- Madewell, Z.J.; Yang, Y.; Longini, I.M., Jr.; Halloran, M.E.; Dean, N.E. Factors Associated With Household Transmission of SARS-CoV-2: An Updated Systematic Review and Meta-analysis. JAMA Netw. Open 2021, 4, e2122240. [Google Scholar] [CrossRef] [PubMed]
- Smith, T.P.; Flaxman, S.; Gallinat, A.S.; Kinosian, S.P.; Stemkovski, M.; Unwin, H.J.T.; Watson, O.J.; Whittaker, C.; Cattarino, L.; Dorigatti, I.; et al. Temperature and population density influence SARS-CoV-2 transmission in the absence of nonpharmaceutical interventions. Proc. Natl. Acad. Sci. USA 2021, 118, e2019284118. [Google Scholar] [CrossRef]
- Salzberger, B.; Buder, F.; Lampl, B.; Ehrenstein, B.; Hitzenbichler, F.; Holzmann, T.; Schmidt, B.; Hanses, F. Epidemiology of SARS-CoV-2. Infection 2021, 49, 233–239. [Google Scholar] [CrossRef]
- Paireau, J.; Mailles, A.; Eisenhauer, C.; de Laval, F.; Delon, F.; Bosetti, P.; Salje, H.; Pontiès, V.; Cauchemez, S. Early chains of transmission of COVID-19 in France, January to March 2020. Eur. Commun. Dis. Bull. 2022, 27, 2001953. [Google Scholar] [CrossRef]
- Ng, O.T.; Marimuthu, K.; Koh, V.; Pang, J.; Linn, K.Z.; Sun, J.; De Wang, L.; Chia, W.N.; Tiu, C.; Chan, M.; et al. SARS-CoV-2 seroprevalence and transmission risk factors among high-risk close contacts: A retrospective cohort study. Lancet Infect. Dis. 2021, 21, 333–343. [Google Scholar] [CrossRef]
- Shaw, J.A.; Meiring, M.; Cummins, T.; Chegou, N.N. Higher SARS-CoV-2 seroprevalence in workers with lower socioeconomic status in Cape Town, South Africa. PLoS ONE 2021, 16, e0247852. [Google Scholar] [CrossRef]
- Whittle, R.S.; Diaz-Artiles, A. An ecological study of socioeconomic predictors in detection of COVID-19 cases across neighborhoods in New York City. BMC Med. 2020, 18, 271. [Google Scholar] [CrossRef]
- Finch, W.H.; Finch, M.E.H. Poverty and COVID-19: Rates of Incidence and Deaths in the United States During the First 10 Weeks of the Pandemic. Front. Sociol. 2020, 5, 47. [Google Scholar] [CrossRef]
- Martin, C.A.; Jenkins, D.R.; Minhas, J.S.; Gray, L.J.; Tang, J.; Williams, C.; Sze, S.; Pan, D.; Jones, W.; Verma, R.; et al. Socio-demographic heterogeneity in the prevalence of COVID-19 during lockdown is associated with ethnicity and household size: Results from an observational cohort study. EClinicalMedicine 2020, 25, 100466. [Google Scholar] [CrossRef] [PubMed]
- Jay, J.; Bor, J.; Nsoesie, E.O.; Lipson, S.K.; Jones, D.K.; Galea, S.; Raifman, J. Neighbourhood income and physical distancing during the COVID-19 pandemic in the United States. Nat. Hum. Behav. 2020, 4, 1294–1302. [Google Scholar] [CrossRef] [PubMed]
- Sekine, T.; Perez-Potti, A.; Rivera-Ballesteros, O.; Strålin, K.; Gorin, J.B.; Olsson, A.; Llewellyn-Lacey, S.; Kamal, H.; Bogdanovic, G.; Muschiol, S.; et al. Robust T Cell Immunity in Convalescent Individuals with Asymptomatic or Mild COVID-19. Cell 2020, 183, 158–168.e14. [Google Scholar] [CrossRef] [PubMed]
- Halloran, M. Secondary Attack Rate. In Encyclopedia of Biostatistics; Wiley Online Library: Hoboken, NJ, USA, 2005. [Google Scholar]
- Delamater, P.; Street, E.; Leslie, T.; Yang, Y.T.; Jacobsen, K. Complexity of the Basic Reproduction Number (R0). Emerg. Infect. Dis. J. 2019, 25, 1. [Google Scholar] [CrossRef]
- Hridoy, A.-E.; Naim, M.; Alam, E.; Laam, N.U.; Tipo, I.; Tusher, S.; Alam, S.; Islam, M.S. Estimation of Effective Reproduction Number for COVID-19 in Bangladesh and its districts. medRxiv 2020, 6. [Google Scholar] [CrossRef]
- Qadri, F.; Ryan, E.T.; Faruque, A.S.; Ahmed, F.; Khan, A.I.; Islam, M.M.; Akramuzzaman, S.M.; Sack, D.A.; Calderwood, S.B. Antigen-specific immunoglobulin A antibodies secreted from circulating B cells are an effective marker for recent local immune responses in patients with cholera: Comparison to antibody-secreting cell responses and other immunological markers. Infect. Immun. 2003, 71, 4808–4814. [Google Scholar] [CrossRef]
- Asaduzzaman, M.; Ryan, E.T.; John, M.; Hang, L.; Khan, A.I.; Faruque, A.S.; Taylor, R.K.; Calderwood, S.B.; Qadri, F. The major subunit of the toxin-coregulated pilus TcpA induces mucosal and systemic immunoglobulin A immune responses in patients with cholera caused by Vibrio cholerae O1 and O139. Infect. Immun. 2004, 72, 4448–4454. [Google Scholar] [CrossRef][Green Version]
- Johnson, R.A.; Uddin, T.; Aktar, A.; Mohasin, M.; Alam, M.M.; Chowdhury, F.; Harris, J.B.; Larocque, R.C.; Bufano, M.K.; Yu, Y.; et al. Comparison of immune responses to the O-specific polysaccharide and lipopolysaccharide of Vibrio cholerae O1 in Bangladeshi adult patients with cholera. Clin. Vaccine Immunol. CVI 2012, 19, 1712–1721. [Google Scholar] [CrossRef]
- Qadri, F.; Ahmed, T.; Ahmed, F.; Bhuiyan, M.S.; Mostofa, M.G.; Cassels, F.J.; Helander, A.; Svennerholm, A.-M. Mucosal and Systemic Immune Responses in Patients with Diarrhea Due to CS6-Expressing Enterotoxigenic Escherichia coli. Infect. Immun. 2007, 75, 2269. [Google Scholar] [CrossRef]

| Characteristic | High-Density N = 497 | Low-Density N = 187 | ||
|---|---|---|---|---|
| n | (%) | n | (%) | |
| Median Age (range) in years | 25 | (0 *–95) ψ | 27 | (3–75) ψ |
| Age Distribution | ||||
| <5 years | 7 | (1) | 1 | (1) |
| 6–10 years | 33 | (7) | 9 | (5) |
| 11–20 years | 141 | (28) | 42 | (22) |
| 21–30 years | 120 | (24) | 67 | (36) |
| 31–40 years | 92 | (19) | 24 | (13) |
| 41–50 years | 60 | (12) | 22 | (12) |
| 51–60 years | 32 | (6) | 13 | (7) |
| >60 years | 12 | (2) | 9 | (5) |
| Sex | ||||
| Male | 228 | (46) | 88 | (47) |
| Female | 269 | (54) | 99 | (53) |
| Education | ||||
| No education | 141 | (28) | 20 | (11) |
| Primary | 201 | (40) | 98 | (52) |
| Secondary | 131 | (26) | 49 | (26) |
| Higher Secondary | 18 | (4) | 10 | (5) |
| Tertiary | 6 | (1) | 10 | (5) |
| Household ⴕ | ||||
| Household size (Median, range) | 4 | (1–14) | 4 | (1–9) |
| No. of bedrooms (Median, range) | 1 | (1–4) | 2 | (1–6) |
| Size of bedroom, sft (Median, range) | 110 | (12–289) | 140 | (13–400) |
| Sharing bedroom | 462 | (97) | 136 | (94) |
| No. of family members sharing one bedroom (Median, Range) | 3 | (0–7) | 3 | (0–12) |
| Income and Expenditure ⴕ | ||||
| Monthly income, BDT (mean, SD±) | 16,942 | (±12,691) | 20,881 | (±13,549) |
| Monthly expenditure, BDT(mean, SD±) | 14,098 | (±8284) | 18,852 | (±16,267) |
| Secondary Case | Uninfected Contacts | Secondary Attack Rate | p-Value | ||||||||
|---|---|---|---|---|---|---|---|---|---|---|---|
| High | Low | High | Low | High | Low | ||||||
| n | % | n | % | n | % | n | % | % | % | ||
| Contact type | |||||||||||
| Household | 1 | (2) | 12 | (32) | 19 | (4) | 29 | (19) | 5 | 29 | <0.05 |
| Neighborhood | 49 | (98) | 25 | (68) | 428 | (96) | 121 | (81) | 10 | 17 | <0.05 |
| Overall | 50 | (100) | 37 | (100) | 447 | (100) | 150 | (100) | 10 | 20 | <0.05 |
| Seropositivity at day 1 | |||||||||||
| Positive | 27 | (54) | 23 | (62) | 277 | (62) | 85 | (57) | 9 | 21 | <0.05 |
| Negative | 23 | (46) | 14 | (38) | 170 | (38) | 65 | (43) | 12 | 18 | >0.05 |
| Age, years | |||||||||||
| <18 | 11 | (22) | 6 | (16) | 122 | (27) | 25 | (17) | 8 | 19 | >0.05 |
| 18–49 | 31 | (62) | 25 | (68) | 279 | (62) | 103 | (69) | 10 | 20 | <0.05 |
| ≥50 | 8 | (16) | 6 | (16) | 46 | (10) | 22 | (15) | 15 | 21 | >0.05 |
| Sex | |||||||||||
| Male | 20 | (40) | 12 | (32) | 208 | (47) | 76 | (51) | 9 | 14 | <0.05 |
| Female | 30 | (60) | 25 | (68) | 239 | (53) | 74 | (49) | 11 | 25 | <0.05 |
| Education | |||||||||||
| No education | 9 | (18) | 2 | (5) | 132 | (30) | 18 | (12) | 6 | 10 | >0.05 |
| Primary | 26 | (52) | 24 | (65) | 175 | (39) | 74 | (49) | 13 | 24 | <0.05 |
| Secondary | 14 | (28) | 9 | (24) | 117 | (26) | 40 | (27) | 11 | 18 | >0.05 |
| Higher Secondary | 1 | (2) | 1 | (3) | 17 | (4) | 9 | (6) | 6 | 10 | >0.05 |
| Tertiary | 0 | (0) | 1 | (3) | 6 | (1) | 9 | (6) | 0 | 10 | >0.05 |
| Household size ⴕ | |||||||||||
| <6 members | 43 | (88) | 19 | (76) | 332 | (79) | 96 | (79) | 11 | 17 | >0.05 |
| ≥6 members | 6 | (12) | 6 | (24) | 96 | (23) | 25 | (21) | 6 | 19 | <0.05 |
| Sharing bedroom ⴕ | |||||||||||
| Yes | 46 | (94) | 25 | (100) | 417 | (97) | 112 | (93) | 10 | 18 | <0.05 |
| No | 2 | (4) | 0 | (0) | 11 | (3) | 9 | (7) | 15 | 0 | >0.05 |
| Monthly income, BDT ** ⴕ | |||||||||||
| ≤10,000 | 14 | (29) | 7 | (28) | 115 | (27) | 19 | (16) | 11 | 27 | <0.05 |
| >10,000 | 35 | (71) | 18 | (72) | 313 | (73) | 102 | (86) | 10 | 15 | >0.05 |
| Monthly expenditure, BDT ** ⴕ | |||||||||||
| ≤10,000 | 22 | (45) | 11 | (44) | 169 | (39) | 25 | (21) | 12 | 31 | <0.05 |
| >10,000 | 27 | (55) | 14 | (56) | 259 | (61) | 96 | (79) | 9 | 13 | >0.05 |
| Secondary Case within 14 Days | Index Case | |||
|---|---|---|---|---|
| High (n = 39) | Low (n = 34) | High (n = 14) | Low (n = 23) | |
| n | n | Basic Reproduction Number (Ro) | ||
| Contact type | ||||
| Household | 1 | 11 | 0.1 | 0.5 |
| Neighborhood | 38 | 23 | 2.7 | 1 |
| Age, years | ||||
| <18 | 9 | 6 | 0.6 | 0.3 |
| 18–49 | 24 | 24 | 1.7 | 1.0 |
| ≥50 | 6 | 4 | 0.4 | 0.2 |
| Overall | 39 | 34 | 2.8 | 1.5 |
| Sex | ||||
| Male | 16 | 10 | 1.1 | 0.4 |
| Female | 23 | 24 | 1.6 | 1 |
| Education | ||||
| No education | 8 | 1 | 0.6 | 0 |
| Primary | 20 | 23 | 1.4 | 1 |
| Secondary | 10 | 8 | 0.7 | 0.3 |
| Higher Secondary | 1 | 1 | 0.1 | 0 |
| Tertiary | 0 | 1 | 0 | 0 |
| Household size ⴕ | ||||
| <6 members | 33 | 18 | 2.4 | 0.8 |
| ≥6 members | 5 | 5 | 0.4 | 0.2 |
| Sharing bedroom ⴕ | ||||
| Yes | 35 | 23 | 2.5 | 0.3 |
| No | 3 | 0 | 0.2 | 0.7 |
| Monthly income, ** ⴕ | ||||
| ≤10,000 | 13 | 6 | 0.9 | 0.3 |
| >10,000 | 25 | 17 | 1.8 | 0.7 |
| Monthly expenditure, ** ⴕ | ||||
| ≤10,000 | 19 | 10 | 1.4 | 0.4 |
| >10,000 | 19 | 13 | 1.4 | 0.6 |
| Day 1 | Day 28 | |||||||||||
|---|---|---|---|---|---|---|---|---|---|---|---|---|
| High Density | Low Density | High Density | Low Density | |||||||||
| High SES (n = 119) | Low SES (n = 323) | p Value | High SES (n = 47) | Low SES (n = 71) | p Value | High SES (n = 119) | Low SES (n = 323) | p Value | High SES (n = 47) | Low SES (n = 71) | p Value | |
| IgG | ||||||||||||
| a Seropositivity, n (%) | 87 (73) | 192 (59) | 0.011 * | 31 (66) | 41 (58) | 0.482 | 88 (74) | 192 (59) | 0.005 ** | 34 (72) | 43 (61) | 0.237 |
| b GM (ng/mL) | 827 | 448 | 0.015 * | 478 | 460 | 0.783 | 627 | 365 | 0.029 * | 525 | 453 | 0.694 |
| IgM | ||||||||||||
| a Seropositivity, n (%) | 61 (51) | 153 (47) | 0.536 | 18 (38) | 35 (49) | 0.324 | 48 (40) | 128 (40) | 0.913 | 14 (30) | 24 (34) | 0.691 |
| b GM (ng/mL) | 443 | 441 | 0.562 | 345 | 490 | 0.129 | 365 | 381 | 0.949 | 296 | 356 | 0.098 |
Publisher’s Note: MDPI stays neutral with regard to jurisdictional claims in published maps and institutional affiliations. |
© 2022 by the authors. Licensee MDPI, Basel, Switzerland. This article is an open access article distributed under the terms and conditions of the Creative Commons Attribution (CC BY) license (https://creativecommons.org/licenses/by/4.0/).
Share and Cite
Satter, S.M.; Bhuiyan, T.R.; Abdullah, Z.; Akhtar, M.; Akter, A.; Shafique, S.M.Z.; Alam, M.R.; Chowdhury, K.I.A.; Nazneen, A.; Rimi, N.A.; et al. Transmission of SARS-CoV-2 in the Population Living in High- and Low-Density Gradient Areas in Dhaka, Bangladesh. Trop. Med. Infect. Dis. 2022, 7, 53. https://doi.org/10.3390/tropicalmed7040053
Satter SM, Bhuiyan TR, Abdullah Z, Akhtar M, Akter A, Shafique SMZ, Alam MR, Chowdhury KIA, Nazneen A, Rimi NA, et al. Transmission of SARS-CoV-2 in the Population Living in High- and Low-Density Gradient Areas in Dhaka, Bangladesh. Tropical Medicine and Infectious Disease. 2022; 7(4):53. https://doi.org/10.3390/tropicalmed7040053
Chicago/Turabian StyleSatter, Syed Moinuddin, Taufiqur Rahman Bhuiyan, Zarin Abdullah, Marjahan Akhtar, Aklima Akter, S. M. Zafor Shafique, Muhammad Rashedul Alam, Kamal Ibne Amin Chowdhury, Arifa Nazneen, Nadia Ali Rimi, and et al. 2022. "Transmission of SARS-CoV-2 in the Population Living in High- and Low-Density Gradient Areas in Dhaka, Bangladesh" Tropical Medicine and Infectious Disease 7, no. 4: 53. https://doi.org/10.3390/tropicalmed7040053
APA StyleSatter, S. M., Bhuiyan, T. R., Abdullah, Z., Akhtar, M., Akter, A., Shafique, S. M. Z., Alam, M. R., Chowdhury, K. I. A., Nazneen, A., Rimi, N. A., Alamgir, A. S. M., Rahman, M., Khan, F. I., Shirin, T., Flora, M. S., Banu, S., Rahman, M., Rahman, M., & Qadri, F. (2022). Transmission of SARS-CoV-2 in the Population Living in High- and Low-Density Gradient Areas in Dhaka, Bangladesh. Tropical Medicine and Infectious Disease, 7(4), 53. https://doi.org/10.3390/tropicalmed7040053

