A GIS-Based Multi-Tier Framework for Assessing the Ecological Potential of Urban Vacant Land
Abstract
1. Introduction
1.1. Research Context and Ecological Potential of Urban Vacant Land
1.2. Current Assessment Approaches and Limitations
1.3. Research Gap, Innovation, and Study Objectives
2. Materials and Methods
2.1. Study Area and Context
2.2. Development of Ecological Indicators Using Fuzzy Delphi Method
2.2.1. Content Validity Study
2.2.2. Expert Selection and Sampling Design
2.2.3. Phase I—Criteria Development
2.2.4. Phase II—Indicator Development
2.2.5. Fuzzy Delphi Analysis
2.3. Multi-Tier Ecological Assessment Framework
2.4. Data Collection and Analysis
2.4.1. Study Area Selection and Preliminary Assessment
2.4.2. Web Map Creation
2.4.3. Data Collection for Level 1
2.4.4. Data Collection for Level 2
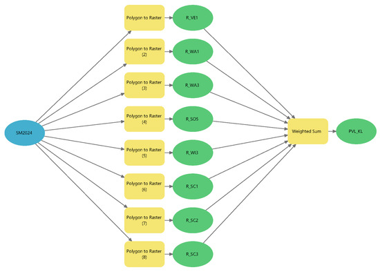
2.4.5. Overlay Analysis
3. Results and Discussion
3.1. Finalisation of Ecological Indicators and Level of Assessment
3.1.1. Phase I Fuzzy Delphi
3.1.2. Phase II Fuzzy Delphi
3.2. Integration of Level 1 and 2 Assessment
3.2.1. Level of Assessments
3.2.2. Sentul-Manjalara as Field Survey Site
3.2.3. Level 1 Assessment of Sentul-Manjalara Vacant Land Parcels
3.2.4. Level 2 Assessment of Sentul-Manjalara Vacant Land Parcels
3.2.5. Mapping and Evaluating Vacant Land Potential for Ecological Conservation
3.3. Methodological and Practical Implications
3.3.1. Advancing Vacant Land Assessment with a Multi-Tiered Framework
3.3.2. Limitations of the Study
3.3.3. Recommendations for Further Study and Expansion of Level 3 Assessments
4. Conclusions
Supplementary Materials
Author Contributions
Funding
Data Availability Statement
Acknowledgments
Conflicts of Interest
Abbreviations
| GIS | Geographic Information System |
| NDVI | Normalised Difference Vegetation Index |
| KLCH | Kuala Lumpur City Hall |
| CVI | Content Validity Index |
| I-CVI | Item-Level Content Validity Index |
| S-CVI | Scale-Level Content Validity Index |
Appendix A
Appendix A.1
| Score | Description |
|---|---|
| 1 | The item is not relevant to the measured domain |
| 2 | The item is somewhat relevant to the measured domain |
| 3 | The item is quite relevant to the measured domain |
| 4 | The item is highly relevant to the measured domain |
| CVI Indices | Definition | Formula |
|---|---|---|
| I-CVI (item-level content validity index) | The proportion of content experts giving an item a relevance rating of 3 or 4 | I-CVI = (agreed item)/(number of expert) |
| S-CVI/UA (scale-level content validity index based on the universal agreement method) | The proportion of items on the scale achieving a relevance scale of 3 or 4 from all experts. The universal agreement (UA) score is given as 1 when the item achieved 100% experts in agreement; otherwise, the UA score is 0. | S-CVI/UA = (sum of UA scores)/(number of item) |
Appendix A.2
| Linguistic Scoring Scale | Likert Scale | Fuzzy Scale | ||
|---|---|---|---|---|
| Lower Bound | Middle Value | Upper Bound | ||
| Extremely important | 7 | 0.9 | 1 | 1 |
| Very important | 6 | 0.7 | 0.9 | 1 |
| Important | 5 | 0.5 | 0.7 | 0.9 |
| Moderately important | 4 | 0.3 | 0.5 | 0.7 |
| Unimportant | 3 | 0.1 | 0.3 | 0.5 |
| Very unimportant | 2 | 0 | 0.1 | 0.3 |
| Extremely unimportant | 1 | 0 | 0 | 0.1 |
References
- Zhang, P.; Fahey, R.T.; Park, S. The importance of current and potential tree canopy on urban vacant lots for landscape connectivity. Urban For. Urban Green. 2024, 94, 128235. [Google Scholar] [CrossRef]
- Pineda-Pinto, M.; Collier, M.; Cooper, C.; O’Donnell, M.; Nulty, F.; Castañeda, N.R. Exploring urban novel ecosystems: Understandings, insights and recommendations for future research and practice. Futures 2024, 164, 103487. [Google Scholar] [CrossRef]
- Villaseñor, N.R.; Chiang, L.A.; Hernández, H.J.; Escobar, M.A.H. Vacant lands as refuges for native birds: An opportunity for biodiversity conservation in cities. Urban For. Urban Green. 2020, 49, 126632. [Google Scholar] [CrossRef]
- Anderson, E.C.; Minor, E.S. Vacant lots: An underexplored resource for ecological and social benefits in cities. Urban For. Urban Green. 2017, 21, 146–152. [Google Scholar] [CrossRef]
- Smith, J.P.; Li, X.; Turner, B.L. Lots for greening: Identification of metropolitan vacant land and its potential use for cooling and agriculture in Phoenix, AZ, USA. Appl. Geogr. 2017, 85, 139–151. [Google Scholar] [CrossRef]
- Ameller, J.; Rinaudo, J.; Merly, C. The contribution of economic science to brownfield redevelopment: A review. Integr. Environ. Assess. Manag. 2020, 16, 184–196. [Google Scholar] [CrossRef]
- Stanley, B.W. Leveraging public land development initiatives for private gain: The political economy of vacant land speculation in Phoenix, Arizona. Urban Aff. Rev. 2016, 52, 559–590. [Google Scholar] [CrossRef]
- Kowarik, I. Urban wilderness: Supply, demand, and access. Urban For. Urban Green. 2018, 29, 336–347. [Google Scholar] [CrossRef]
- Kim, G.; Miller, P.A.; Nowak, D.J. Urban vacant land typology: A tool for managing urban vacant land. Sustain. Cities Soc. 2018, 36, 144–156. [Google Scholar] [CrossRef]
- Kelleher, C.; Golden, H.E.; Burkholder, S.; Shuster, W. Urban vacant lands impart hydrological benefits across city landscapes. Nat. Commun. 2020, 11, 1563. [Google Scholar] [CrossRef]
- Zhang, Y.; Murray, A.T.; Turner, B.L. Optimizing green space locations to reduce daytime and nighttime urban heat island effects in Phoenix, Arizona. Landsc. Urban Plan. 2017, 165, 162–171. [Google Scholar] [CrossRef]
- Kremer, P.; Hamstead, Z.A.; McPhearson, T. A social-ecological assessment of vacant lots in New York City. Landsc. Urban Plan. 2013, 120, 218–233. [Google Scholar] [CrossRef]
- Drake, L.; Ravit, B.; Lawson, L. Developing a vacant property inventory through productive partnerships: A university, NGO, and municipal planning collaboration in Trenton, New Jersey. Cities Environ. 2016, 8, 6. Available online: http://digitalcommons.lmu.edu/cate/vol8/iss2/6/ (accessed on 8 March 2025).
- Stewart, W.P.; Gobster, P.H.; Rigolon, A.; Strauser, J.; Williams, D.A.; van Riper, C.J. Resident-led beautification of vacant lots that connects place to community. Landsc. Urban Plan. 2019, 185, 200–209. [Google Scholar] [CrossRef]
- Pearsall, H. Staying cool in the compact city: Vacant land and urban heating in Philadelphia, Pennsylvania. Appl. Geogr. 2017, 79, 84–92. [Google Scholar] [CrossRef]
- Sanches, P.M.; Pellegrino, P.R.M. Greening potential of derelict and vacant lands in urban areas. Urban for. Urban Green. 2016, 19, 128–139. [Google Scholar] [CrossRef]
- Gavrilidis, A.A.; Niță, M.R.; Onose, D.A.; Badiu, D.L.; Năstase, I.I. Methodological framework for urban sprawl control through sustainable planning of urban green infrastructure. Ecol. Indic. 2019, 96, 67–78. [Google Scholar] [CrossRef]
- Kuala Lumpur City Hall. Kuala Lumpur Structure Plan 2040: City for All; Kuala Lumpur City Hall: Kuala Lumpur, Malaysia, 2023. Available online: https://ppkl.dbkl.gov.my/en/pskl2040/ (accessed on 8 March 2025).
- Kuala Lumpur City Hall. Draft Kuala Lumpur Structure Plan 2040; Dewan Bandaraya Kuala Lumpur: Kuala Lumpur, Malaysia, 2020. [Google Scholar]
- Haynes, S.N.; Richard, D.C.S.; Kubany, E.S. Content validity in psychological assessment: A functional approach to concepts and methods. Psychol. Assess. 1995, 7, 238–247. [Google Scholar] [CrossRef]
- Yusoff, M.S.B. ABC of content validation and content validity index calculation. Educ. Med. J. 2019, 11, 49–54. [Google Scholar] [CrossRef]
- Mukherjee, N.; Hugé, J.; Sutherland, W.J.; McNeill, J.; Van Opstal, M.; Dahdouh-Guebas, F.; Koedam, N. The Delphi technique in ecology and biological conservation: Applications and guidelines. Methods Ecol. Evol. 2015, 6, 1097–1109. [Google Scholar] [CrossRef]
- Powell, C. The Delphi technique: Myths and realities. J. Adv. Nurs. 2003, 41, 376–382. [Google Scholar] [CrossRef] [PubMed]
- Gordon, T.J. The Delphi method. Futures Res. Methodol. 1994, 2, 3. [Google Scholar]
- Pearsall, H.; Lucas, S.; Lenhardt, J. The contested nature of vacant land in Philadelphia and approaches for resolving competing objectives for redevelopment. Cities 2014, 40, 163–174. [Google Scholar] [CrossRef]
- Dawood, K.A.; Sharif, K.Y.; Ghani, A.A.; Zulzalil, H.; Zaidan, A.A.; Zaidan, B.B. Towards a unified criteria model for usability evaluation in the context of open source software based on a fuzzy Delphi method. Inf. Softw. Technol. 2021, 130, 106453. [Google Scholar] [CrossRef]
- Zhu, X. GIS for Environmental Applications; Routledge: Oxon, UK, 2016. [Google Scholar]
- de Hierro, A.F.R.L.; Sánchez, M.; Puente-Fernández, D.; Montoya-Juárez, R.; Roldán, C. A fuzzy Delphi consensus methodology based on a fuzzy ranking. Mathematics 2021, 9, 2323. [Google Scholar] [CrossRef]
- Abdullah, M.H. Principles in Water Analysis for Environmental Sciences, 1st ed.; Penerbit Universiti Malaysia Sabah: Kota Kinabalu, Malaysia, 2014. [Google Scholar]
- Lomnicky, G.A.; Herlihy, A.T.; Kaufmann, P.R. Quantifying the extent of human disturbance activities and anthropogenic stressors in wetlands across the conterminous United States: Results from the National Wetland Condition Assessment. Environ. Monit. Assess. 2019, 191, 7314. [Google Scholar] [CrossRef]
- Morckel, V. Using suitability analysis to select and prioritize naturalization efforts in legacy cities: An example from Flint, Michigan. Urban For. Urban Green. 2017, 27, 343–351. [Google Scholar] [CrossRef]
- Isbell, F.; Adler, P.B.; Eisenhauer, N.; Hautier, Y.; Kimmel, K.; Cowles, J.; van der Plas, F.; Reich, P.B. Expert perspectives on global biodiversity loss and its drivers and impacts on people. Front. Ecol. Environ. 2023, 21, 94–103. [Google Scholar] [CrossRef]













| Accessibility | Description | Weightage |
|---|---|---|
| Visual accessibility | The visual accessibility of vacant land parcels was determined by assessing the visibility of the parcel from the street, considering factors such as obstructions and the clarity of the view. | Clear visibility—1 Limited visibility—0 |
| Physical classification | Green: parcels predominantly covered by vegetation. Developing: parcels showing signs of ongoing development or construction activities. Developed: vacant land parcel has been developed. | Green—1 Developing—0 Developed—0 |
| Criteria | d | Consensus Percentage (≥75%) | Average Fuzzy Number | * Result |
|---|---|---|---|---|
| Vegetation | 0.133 | 93.8% | 0.890 | Accepted |
| Water | 0.158 | 100.0% | 0.865 | Accepted |
| Soil | 0.108 | 100.0% | 0.896 | Accepted |
| Structure | 0.353 | 56.25% | 0.658 | Rejected |
| Wildlife | 0.225 | 87.50% | 0.850 | Accepted |
| Site Context | 0.148 | 100.00% | 0.888 | Accepted |
| Criteria | d | Consensus Percentage (≥75%) | Average Fuzzy Number | * Result |
|---|---|---|---|---|
| Percentage of vegetated area | 0.070 | 100.0% | 0.931 | Accepted |
| Vegetation species diversity | 0.149 | 94.1% | 0.890 | Accepted |
| Tree benefit estimate (carbon) | 0.108 | 88.2% | 0.906 | Accepted |
| Tree benefit estimate (air pollution) | 0.119 | 100.00% | 0.884 | Accepted |
| Tree benefit estimate (hydrological) | 0.125 | 100.00% | 0.896 | Accepted |
| Endemic species | 0.287 | 88.24% | 0.786 | Accepted |
| Rare specie | 0.359 | 41.18% | 0.649 | Rejected |
| Aesthetic value | 0.292 | 70.59% | 0.778 | Rejected |
| Cultural value | 0.278 | 35.29% | 0.716 | Rejected |
| Botanical value | 0.252 | 76.47% | 0.561 | Accepted |
| Presence of water bodies | 0.223 | 88.24% | 0.849 | Accepted |
| Water appearance | 0.139 | 100.00% | 0.880 | Accepted |
| Nutrient enrichment | 0.169 | 94.12% | 0.784 | Accepted |
| Biochemical oxygen demand | 0.181 | 94.12% | 0.837 | Accepted |
| Soil compaction | 0.203 | 88.24% | 0.825 | Accepted |
| Soil invertebrates | 0.147 | 88.24% | 0.837 | Accepted |
| Surface crusting | 0.092 | 100.00% | 0.861 | Accepted |
| Soil erosion | 0.123 | 100.00% | 0.890 | Accepted |
| Presence of debris or contaminants | 0.147 | 94.12% | 0.851 | Accepted |
| Wildlife habitat diversity | 0.192 | 88.24% | 0.835 | Accepted |
| Wildlife species diversity | 0.248 | 76.47% | 0.824 | Accepted |
| Threatened species | 0.278 | 41.18% | 0.747 | Rejected |
| Habitat naturalness | 0.221 | 82.35% | 0.782 | Accepted |
| Vacant parcel size | 0.281 | 70.59% | 0.767 | Rejected |
| Connectivity with other green spaces | 0.107 | 88.24% | 0.912 | Accepted |
| Matrix contrast | 0.196 | 88.24% | 0.841 | Accepted |
| Surrounding built-up area | 0.108 | 88.24% | 0.906 | Accepted |
| Noise pollution | 0.234 | 82.35% | 0.775 | Accepted |
| Criteria | Indicators | Data Collection Requirements | Level 1 (Desktop Study) | Level 2 (Field Survey) | Level 3 (Expert Evaluation) |
|---|---|---|---|---|---|
| Vegetation | Percentage of vegetated area | Satellite imageries | • | ||
| Vegetation species diversity | Field sampling | • | |||
| Tree benefit estimates (carbon) | Allometric equations, field measurements | • | |||
| Tree benefit estimates (air pollution) | Air quality sensors, field measurements | • | |||
| Tree benefit estimate (hydrological) | Hydrological models, field measurements | • | |||
| Endemic species | Field surveys, ecological records | • | |||
| Botanical value | Botanical surveys, field assessments | • | |||
| Water | Presence of water bodies | Satellite imageries | • | ||
| Water appearance | Visual inspection | • | |||
| Nutrient enrichment | Visual inspection | • | |||
| Biochemical oxygen demand (BOD) | Water sampling, laboratory analysis | • | |||
| Soil | Soil compaction | Penetrometer readings, field tests | • | ||
| Soil invertebrates | Soil sampling, laboratory analysis | • | |||
| Surface crusting | Visual inspection, field observations | • | |||
| Soil erosion | Field measurements, erosion pins | • | |||
| Presence of debris or contaminants | Visual inspection | • | |||
| Wildlife | Wildlife habitat diversity | Field surveys, ecological records | • | ||
| Wildlife species diversity | Field surveys, ecological records | • | |||
| Habitat naturalness | Visual analysis, satellite imagery | • | |||
| Site context | Connectivity with other green spaces | GIS analysis, spatial data | • | ||
| Matrix contrast | GIS analysis, spatial data | • | |||
| Surrounding built-up area | GIS analysis, spatial data | • | |||
| Noise pollution | Noise level meters, field measurements | • |
| Criteria | Indicator | Scale | Score | Source |
|---|---|---|---|---|
| Vegetation | Percentage of vegetated area | 100% | 4 | [25] |
| Up to 75% | 3 | |||
| Up to 50% | 2 | |||
| Up to 25% | 1 | |||
| 0% | 0 | |||
| Water | Presence of water body | Yes | 1 | [16] |
| No | 0 | |||
| Site Context | Connectivity with other green spaces | 0 m | 4 | [16] |
| Up to 100 m | 3 | |||
| Up to 500 m | 2 | |||
| Up to 1000 m | 1 | |||
| >1000 m | 0 | |||
| Matrix contrast Tree cover within a radius of 500 m | ≥50 | 4 | [16] | |
| 30% ≤ e ≤ 50% | 3 | |||
| 15% ≤ e ≤ 30% | 2 | |||
| 15% | 1 | |||
| 0% | 0 | |||
| Surrounding built-up area | 0% | 4 | [16] | |
| Up to 25% | 3 | |||
| Up to 50% | 2 | |||
| Up to 75% | 1 | |||
| 100% | 0 |
Disclaimer/Publisher’s Note: The statements, opinions and data contained in all publications are solely those of the individual author(s) and contributor(s) and not of MDPI and/or the editor(s). MDPI and/or the editor(s) disclaim responsibility for any injury to people or property resulting from any ideas, methods, instructions or products referred to in the content. |
© 2025 by the authors. Licensee MDPI, Basel, Switzerland. This article is an open access article distributed under the terms and conditions of the Creative Commons Attribution (CC BY) license (https://creativecommons.org/licenses/by/4.0/).
Share and Cite
Mohamad Selamat, I.A.; Maruthaveeran, S.; Mohd Yusof, M.J.; Shahidan, M.F. A GIS-Based Multi-Tier Framework for Assessing the Ecological Potential of Urban Vacant Land. Urban Sci. 2025, 9, 218. https://doi.org/10.3390/urbansci9060218
Mohamad Selamat IA, Maruthaveeran S, Mohd Yusof MJ, Shahidan MF. A GIS-Based Multi-Tier Framework for Assessing the Ecological Potential of Urban Vacant Land. Urban Science. 2025; 9(6):218. https://doi.org/10.3390/urbansci9060218
Chicago/Turabian StyleMohamad Selamat, Izyan Ayuni, Sreetheran Maruthaveeran, Mohd Johari Mohd Yusof, and Mohd Fairuz Shahidan. 2025. "A GIS-Based Multi-Tier Framework for Assessing the Ecological Potential of Urban Vacant Land" Urban Science 9, no. 6: 218. https://doi.org/10.3390/urbansci9060218
APA StyleMohamad Selamat, I. A., Maruthaveeran, S., Mohd Yusof, M. J., & Shahidan, M. F. (2025). A GIS-Based Multi-Tier Framework for Assessing the Ecological Potential of Urban Vacant Land. Urban Science, 9(6), 218. https://doi.org/10.3390/urbansci9060218

