Next Article in Journal
Identifying Priority Areas for Planning Urban Green Infrastructure: A Fuzzy Artificial Intelligence-Based Framework
Previous Article in Journal
Green Empowerment: Citizens’ Willingness to Contribute to the Nature Restoration Law’s Implementation in Urban Areas
 
 
Font Type:
Arial Georgia Verdana
Font Size:
Aa Aa Aa
Line Spacing:
Column Width:
Background:
Article

Constraints to Energy Transition in Metropolitan Areas: Solar Potential, Land Use, and Mineral Consumption in the Metropolitan Area of Madrid

by
Ibai de Juan
*,
Carmen Hidalgo-Giralt
and
Antonio Palacios-García
Department of Geography, Autonomous University of Madrid, Calle Freud 10, 28049 Madrid, Spain
*
Author to whom correspondence should be addressed.
Urban Sci. 2025, 9(4), 125; https://doi.org/10.3390/urbansci9040125
Submission received: 4 March 2025 / Revised: 4 April 2025 / Accepted: 11 April 2025 / Published: 15 April 2025

Abstract

Amidst the backdrop of the fossil fuel energy crisis, the development of renewable energy sources is experiencing an unprecedented acceleration in Spain and focusing in metropolitan areas. This study investigates the potential for photovoltaic energy development in Spanish metropolitan areas, specifically Madrid and its surrounding region. Recognizing the inherent challenges of land use and material scarcity associated with this development, the research aims to quantify the achievable photovoltaic capacity with less environmental impact for the region, along with the corresponding land occupation and material consumption requirements. A Material Flow Analysis (MFA) methodology is employed to project these parameters to 2050. The analysis estimates a potential production capacity of 32,163 GWh/year, representing 79.46% of the projected electricity consumption in 2050 (and 41.32% of final energy consumption). This capacity would necessitate the utilization of 32,169 hectares of land (4.01% of the regional area), and 7139 hectares of rooftop space. Critically, 48% of the suitable land is agricultural land, 9% forest, 38% grassland and scrubland and 5% corresponds to other land uses. highlighting potential land-use competition. Furthermore, the study extrapolates the material requirements to a global scale, estimating the percentage of global mineral reserves required for a comparable energy transition. The analysis yields an estimate of 0.66% for aluminum, 14.49% for copper, and 33.13% for silver. These findings provide crucial insights into the material and geographical constraints impacting the feasibility of urban energy transitions.

1. Introduction

Human history, viewed through an energy lens, exhibits an exponential growth trend [1]. This escalating energy extraction from nature is carried out by what Debeir et al. [2] call “energy systems”.
“An energy system is the original combination of various converters that are characterized by the use of specific energy sources and by their interdependence, initiated and controlled by social classes or groups, which develop and strengthen on the basis of this control” [2] (p. 5).
Energy systems constitute the modes through which social metabolism appropriates energy. They encompass both technical and social dimensions. The technical component involves energy converters, biological (e.g., the human body) or artificial (e.g., photovoltaic panels or combustion engines) that transformation energy across mechanical, electromagnetic, thermal, chemical, and nuclear forms. Conversely, the social component addresses the appropriation and unequal distribution of energy flows within the social metabolism [2] (p. 26). Critically, the spatial dimension, often overlooked, reveals the distinct geographies of energy appropriation created by these systems.
The dominance of non-renewable energy systems (coal, oil, and natural gas) since the 19th century has enabled unprecedented energy consumption [3]. However, this trajectory also generates significant planetary impacts, including climate change, biodiversity loss, ocean acidification, intensifying droughts, and disruptions to nitrogen and phosphorus biogeochemical cycles. These consequences highlight the inherent friction between these energy systems and the biophysical limits of the Earth [4,5,6,7,8].
Two interrelated energy processes are unfolding within this context. Firstly, the depletion of finite energy source-based systems is evident, as these sources cannot sustain ever-increasing net energy outputs due to physical constraints [2,3]. This is compounded by the fact that energy expended on extraction, transportation, and consumption of finite sources often exceeds the energy they ultimately deliver [9,10,11]). Conversely, energy systems based on renewable resources have experienced rapid development since the turn of the 21st century. By 2021, renewable energies accounted for 13.47% of global primary energy consumption. Within this segment, hydroelectric energy comprised 53.89%, wind energy 23.48%, solar energy 13.02%, and other renewables 9.62% [12,13].
However, the large-scale integration of renewable energies to replace finite energy sources poses significant challenges. Key factors conditioning the development of renewable energies include land-use requirements that reshape energy geographies [14,15], leading to potential competition with other land uses. Furthermore, the consumption of critical minerals by renewable energy technologies presents a bottleneck for a smooth energy transition [16,17,18].
Photovoltaic solar energy (PV) has experienced remarkable growth over the past quarter-century. In Spain, installed photovoltaic power capacity surged from 1.49 MW in 1998 to 22,148 MW in 2023 [19]. Consequently, this raises critical questions regarding the material and spatial feasibility of sustaining this growth trajectory, particularly in regions with high energy consumption that tend to correspond to large urban populations [20]. Therefore, it is important to estimate the capacities of cities to carry out their respective energy transitions and identify their potential energy and mineral impacts.
Cities and their metropolitan areas, as centers of economic and social activity, exemplifies this challenge. They exert a significant influence on their surrounding territory. This influence is manifested in the formation of metropolitan areas, which are extensive urban regions characterized by a strong social, economic, and energy interdependence with the central city. In Spain, the delimitation and study of these metropolitan areas is carried out through the mapping of Metropolitan Areas or Functional Urban Areas, which provide a geographical framework for the analysis of urban and regional dynamics.
Madrid, as the capital of Spain, exerts a particularly notable influence on its regional environment. Its metropolitan area extends through all the municipalities of the Community of Madrid (NUTS 02), reflecting the centrality of the city in the territorial and socioeconomic organization of the region. In this sense, the Community of Madrid (NUTS 02) stands as a representative study area of the Madrid metropolitan area, since it provides an adequate framework for the study of urban and regional dynamics around the Spanish capital. The region spans 8028 km2 (1.58% of the national territory) and accommodates a population of 6.642 million (13.73% of Spain’s population). It functions as an energy sink, as only 2.4% of the final energy consumed within its borders is produced locally. The remaining 97.6% of energy consumption relies on imported petroleum products (47.4%), electricity (26.2%), and natural gas (23.8%) [21]. The region also ranks among the lowest in terms of installed renewable energy capacity. According to the Administrative Registry of Electricity Generation Installations, as of 2024, only 64.49 MW of photovoltaic power capacity exists (constituting 0.29% of Spain’s total installed capacity) [19].
However, photovoltaic energy in Spain has experienced significant growth between 2019 and 2023, with positive implications for the Community of Madrid. In 2023, 45 photovoltaic projects received a favorable Environmental Impact Assessment (EIA), which translates to an additional 4742 MW of capacity upon completion between 2024 and 2025.
In light of these considerations, this study aims to estimate the maximum potential photovoltaic capacity within the Community of Madrid region. Additionally, it will assess the availability of land suitable for photovoltaic generation and the material consumption associated with a large-scale development scenario between 1998 and 2050. To achieve this objective, the following methodological approach is adopted.
A quantitative methodology based on a material flow analysis (MFA) is established in three phases. This analysis considers the installed capacity since 1998 and posits an initial scenario where photovoltaic infrastructure undergoes large-scale development through solar parks, progressively occupying all suitable land within the region by 2050. It also assumes the complete utilization of rooftops suitable for photovoltaic generation by the same timeframe. Subsequently, the study estimates land and roof occupation, material consumption, and generation capacity under this scenario. Finally, the results of the study are presented, followed by a discussion and synthesis of the conclusions.

2. Materials and Methods

To determine the maximum photovoltaic capacity within the Community of Madrid region, a three-phase methodological approach was implemented (Figure 1). The first phase focused on estimating the available land and roof area suitable for photovoltaic (PV) energy production. This involved the synthesis of land-use and rooftop suitability maps, followed by a cross-referencing process with the land-use cartography provided by Copernicus Corine Land Cover 2018 database. This integrated analysis facilitated the identification of current land uses within areas potentially designated for PV electricity generation.
The second phase involved establishing the baseline technical specifications of a model PV installation. This was achieved through the analysis of technical characteristics reported in the Environmental Impact Assessments (EIAs) of existing PV projects. By analysing these EIAs, an average capacity per installation could be estimated.
The findings from the first two phases served as key inputs for the material flow analysis (MFA), which constituted the third phase. This model was employed to estimate the study’s primary results. Furthermore, a set of assumptions was incorporated into the model to enhance the reliability of the generated outcomes.

2.1. Estimations of Available Area (GIS Analysis)

2.1.1. Ground Surface Available

The identification of suitable surfaces for solar panel installation was achieved through a two-step process. The initial step involved determining the available land based on a literature review and existing land-use maps. However, these maps required further refinement to exclude areas incompatible with photovoltaic generation, such as designated development zones. This process facilitated for the identification of suitable land for solar panel deployment. The subsequent step, employing a similar methodology, focused on identifying rooftops within the region suitable for photovoltaic production.
The “Environmental Zoning for the Implementation of Photovoltaic Energy in the Community of Madrid” report [22] served as the primary document for identifying land available for solar panel installation. This report utilizes Environmental Impact Assessment (EIA) methodology to pinpoint areas with minimal environmental impact for the construction of solar parks. The core criteria for EIA are outlined in Law 21/2013, of December 9, on Environmental Assessment. Annex I of this law stipulates that projects exceeding 100 hectares and not located on rooftops are subject to a full environmental assessment.
For this study, it was assumed that large-scale installations for solar energy production would involve projects exceeding this size threshold. The EIA process employs a multicriteria methodology that weighs various biogeographical, socioeconomic, and cultural factors. This assessment considers different potential scenarios and incorporates preventive, corrective, and remedial measures during the construction, operation, and decommissioning phases. The “Environmental Zoning for the Implementation of Photovoltaic Energy in the Community of Madrid” report [22] consider the following environmental factors:
  • Urban areas and transport infrastructures.
  • Water bodies and flood zones.
  • Areas of distribution of endangered species and steppe birds.
  • Natura 2000 network.
  • Protection areas included in law RD 1432/2008, of 29 August, which establishes measures for the protection of birdlife against collision and electrocution on high-voltage power lines.
  • Areas of ecological connectivity by means of what are known as wild highways included in ref. [23].
  • Protected Natural Areas.
  • Biosphere Reserves.
  • Wetlands of International Importance considered in the Ramsar List.
  • SEO/BirdLife Important Bird Areas [24].
  • Habitats of Community Interest.
  • Camino de Santiago and cattle trails: The legal regime to which these linear elements are subject (Law 3/1995 at national level and Law 8/1998 in the Community of Madrid) prevents, among other things, the installation of any energy-generating infrastructure.
  • Mountains of public utility and preserved mountains.
  • Sites of Geological Interest.
  • UNESCO World Heritage Sites, Sites of Cultural Interest and Sites of Heritage Interest.
  • Agrological capacity and woody crops.
  • Landscape units.
  • Other areas subject to management, restrictions, or regulations units.
Drawing on the evaluation of these factors, the report establishes an Environmental Capacity Index (ICA) to spatially represent the suitability of land across the Community of Madrid for photovoltaic projects. This index assigns scores ranging from 0 to 10,000, categorized into four distinct classes (Table 1). The ICA is geographically depicted as a raster surface with a 25-m grid resolution (Figure 2). This index serves as a valuable tool for pinpointing areas with minimal environmental impact for the installation of solar parks. It facilitates a more informed decision-making process and contributes to minimizing the potential negative environmental consequences associated with these projects.
This study defines areas with high carrying capacity, characterized by an Environmental Capacity Index (ICA) between 8001 and 10,000, as potentially suitable for photovoltaic energy production. These areas constitute 7.47% of the Madrid region [22]. However, a portion of these high-capacity lands falls within designated urban or developable zones. Since these areas are either built-up or undergoing development, they were excluded from consideration for photovoltaic installations. The Urban Information System (SIU) [25] served as the reference for identifying and removing such areas from the high-carrying capacity layer.
Furthermore, a subset of these lands may possess orographic limitations that hinder solar panel installation, such as unfavorable sun exposure due to poor orientation or steep slopes. To account for these limitations and refine the suitability assessment, additional constraints were applied. The following characteristics were used to exclude high-ICA lands from the Tragsatec [22] report:
  • Urban and developable or sectorized lands. These areas are excluded due to existing or planned development.
  • Lands with slopes exceeding 45°. Steep slopes significantly reduce the efficiency of solar panels due to a diminished tilt angle. This criterion is more conservative compared to studies that exclude lands exceeding 15° in slope [26].
  • North-facing lands with slopes exceeding than 10°. North-facing land with a gentle slope (less than or equal to 10°) is considered potentially suitable and retained in the analysis.

2.1.2. Rooftop Surface Available

To estimate the available rooftop surface area, a digital surface model (DSM) of buildings with a 2.5-m grid resolution was employed. Building silhouettes were then extracted from the cadastral maps of each municipality and overlaid onto the DSM. This process identified and eliminated rooftops that meet any of the following exclusion criteria:
  • Roofs with slopes exceeding 45°: Similar to land-based installations, steep slopes significantly reduce the efficiency of rooftop solar panels.
  • North-facing roofs with slopes exceeding 10°: North-facing rooftops with a gentle slope are considered potentially suitable and retained for further analysis.
These criteria ensured that only rooftops with suitable orientation and inclination were included in the suitability assessment. Steep slopes and unfavorable orientations would have significantly reduced the potential electricity generation, making them less viable for photovoltaic installations.

2.1.3. Average Annual Irradiance

Solar irradiance in the Community of Madrid exhibits significant seasonal variations, ranging from 0.683 to 2.935 MWh/m2 (Figure 3). However, for the purposes of annual analysis, an average value of 1.71 MWh/m2 per year was adopted. This value was derived from data provided by the Spanish State Meteorological Agency for the Community of Madrid [27].

2.2. Average PV Facilities Parameters (EIA and CNMC Data Analysis)

The basic characteristics of the installations determine the generation capacity on the available surface. To establish realistic technical parameters, a review of the technical characteristics of all photovoltaic projects published in the BOE (Official State Gazette) with a favorable Environmental Impact Assessment (EIA) between 2014 and 2023 in all of Spain was carried out. Most of the 410 projects reviewed received a favorable EIA between December 2022 and February 2023, reflecting the photovoltaic “boom” that began in 2019 and continues to this day. In this way, the following technical characteristics were estimated based on the average of the analyzed sample.

2.2.1. Average Panel Power

Based on the review of installations with a favorable EIA between 2014 and 2023, an average panel power of 487 W was observed, which was rounded up to a final panel power of 490 Wp. This value was considered for the model for both ground-mounted and rooftop installations.

2.2.2. Panel Dimensions and Trackers

Upon reviewing the Environmental Impact Declarations, it was observed that the most common average panel size measured 1.95 m high and 0.99 m wide. These dimensions were considered for both ground-mounted and rooftop installation panels.
To avoid geometric efficiency losses, most photovoltaic plants utilize east-west trackers. In the case of the model, the use of trackers was assumed and geometric efficiency losses were not considered.

2.2.3. Average Panel Efficiency and Performance Ratio (PR)

It was crucial to consider the annual increase in the average efficiency of the photovoltaic installation ensemble due to the continuous improvement of photovoltaic panels. To reflect this trend, the efficiencies achieved in the laboratory and reported by Green et al. [28,29,30,31,32,33,34,35] under standard test conditions (STC) (1000 W/m2 irradiation at 25 °C and 1.5 ATM) were taken as a reference. However, the average efficiency of commercially available panels is typically lower.
On the other hand, by analyzing 9 photovoltaic plants with a favorable EIA between 2015 and 2020, an increasing trend in average panel efficiency was observed (Figure 3). From the installations approved in 2015 with average efficiencies of 14.6%, technological progress enabled the achievement of efficiencies between 20.39% and 21% for installations approved from 2021 onwards. In fact, in 2022, the global average efficiency of silicon panels on the market reached 20.9%, 5.8 percentage points lower than the maximum obtained in the laboratory the same year (26.7%) [36].
This not only demonstrated a sustained increase in efficiency per panel but also reflected a convergence between the maximum efficiencies obtained under STC and the average efficiencies in the market. While in 2015 the average panel efficiency was 10.97 percentage points below the laboratory efficiency, in 2022 this difference was 5.80 percentage points. Consequently, to estimate the aggregated efficiency of the photovoltaic park in Madrid, these differences were extrapolated considering a maximum STC efficiency of 33.7% in 2050 in accordance with the Shockley-Queisser theoretical limit. The difference between STC and field efficiency tended to narrow to 3 percentage points. As a result, the average aggregated efficiency of photovoltaic installations in the Community of Madrid in 2050 would be 30.7% (Figure 4).
On the other hand, there are energy losses between the energy generated by the panel and the energy finally injected into the grid. These losses are calculated through the Performance Ratio (PR). In this case, an average PR of 80% was considered following the assumptions of ref. [37].

2.3. Modelling Regional Energy Transition and Material Flow Analysis (MFA)

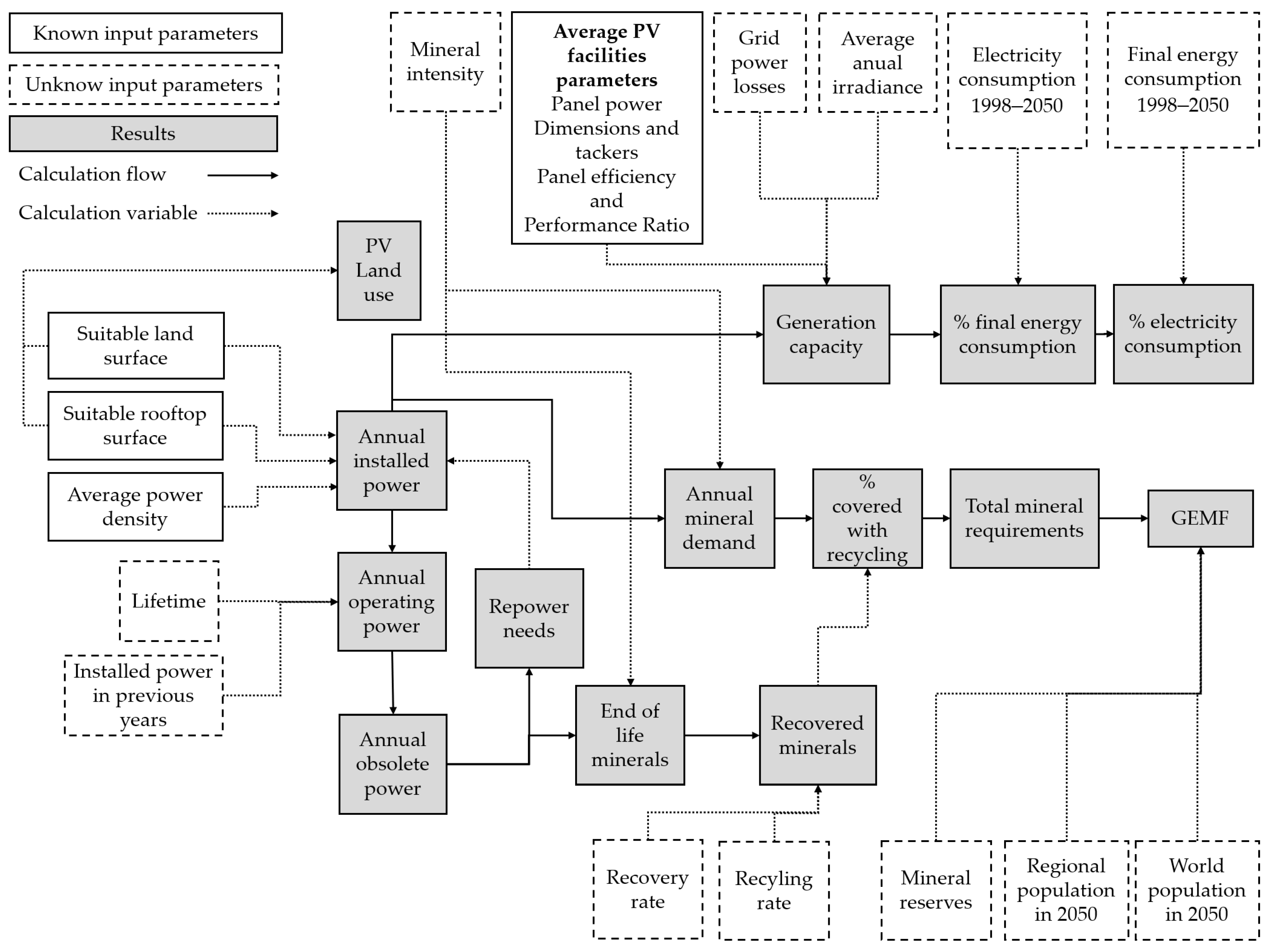
The installation of photovoltaic energy to reach the maximum capacity of the Community of Madrid is a multi-decade process. Therefore, the material flow analysis considered an energy transition between 1998 and 2050 towards a scenario in which all suitable land for photovoltaic generation was occupied by installations. However, during this period, it is very likely that changes would occur in different variables such as average efficiency per panel, obsolescence of older panels, or material consumption per installation, among others. These variables were also integrated into the material flow analysis (MFA) model (Figure 5).
The estimated variables are highly dependent on geographic and demographic factors, which implies that the results of the proposed Material Flow Analysis (MFA) are exclusive to the defined study scope. Solar resource availability (largely dependent on latitude) and the demographic dynamics of the territory determine essential parameters of the MFA. Consequently, certain values, such as generation capacity, vary across different estimations.

2.3.1. Installed Capacity

The installed photovoltaic capacity in the Community of Madrid grew slowly from 2009 to 2023, increasing from 40.35 MW to 64.59 MW [19]. However, in 2023, a total of 4742 MW received a favorable EIA. According to Royal Decree-Law 23/2020, the maximum period for obtaining the final operating authorization after a favorable EIA is 29 months. Therefore, it was assumed that the approved capacity in 2023 would be installed gradually over a 2.5-year period. Subsequently, the installation rate was estimated to remain constant until all suitable land in the region is occupied by 2050. In the case of rooftop installations, the installation followed a linear trend from historical data until full occupancy of the available surface was reached.

2.3.2. Panel Lifetime and Repower Needs

Throughout their operational lifespan, installations undergo a degradation process due to exposure to climatic conditions. The gradual loss of efficiency and obsolescence of these installations is typically integrated into MFA using the Weibull distribution [38]. This distribution is frequently employed in modeling the obsolescence of installations, as demonstrated in refs. [39,40].
To model the degradation of photovoltaic installations, a Weibull probability distribution was employed following the methodology of Santos & Alonso-García [39]. The Weibull distribution is commonly used to estimate the lifespan of electronic devices and allows for the estimation of the failure probability of a photovoltaic installation based on Equation (1).
f t = k λ · t λ k 1 · e t / λ k
This function has two variables. On the one hand, k is the shape parameter. When k < 1, the failure probability decreases over time, a phenomenon that is usually due to design flaws. When k = 1, the failure probability is constant and random over time. Finally, when k > 1, the failure probability tends to increase over time, corresponding to the life cycle of an installation. On the other hand, λ is the scale parameter, being the time at which the failure probability in an installation is 63.2%. Here, a shape parameter (k) of 2.4928 and a scale parameter (λ) of 30 years have been used (Figure 6).
The failure probability of an installation in a period between i and x years after its installation P i X is the cumulative probability in that period (see Equation (2)).
P i x = 0 x f t d t = 1 e x / λ k
Therefore, the failure probability of the installation in year x , Q i x , is the difference between the cumulative probability in that year P i x and the cumulative probability in the previous year P i x 1 , (see Equation (3))
Q i x = P i x P i x 1
In this way, the obsolete power in year x , is estimated through the installed power in a year i and Equation (3), as long as i < x (see Equation (4)).
O b s o l e t e   p o w e r   i n   x = o b s o l e t e   p o w e r   i n   i     ( P i x P i x 1
This function was applied for each year considering the installed power in the previous years, obtaining the total annual obsolete power (see Equation (5)).
A n n u a l   t o t a l   o b s o l e t e   p o w e r = i = 1998 x O b s o l e t e   p o w e r   i n   x
It was assumed that obsolete power is replaced by new installations, whose lifespans also had to be considered. Therefore, a total of 4 iterations were carried out on the originally installed power and the successive replacement batches.

2.3.3. PV Land Use

To determine the installation capacity based on the available land, it was necessary to estimate an average energy density for future installations. A sample of 410 installations with a favorable EIA between 2014 and 2023 was used to calculate an energy density considering the peak power and the area occupied by the fenced enclosure of each plant, obtaining an average of 0.58 MW/Ha. This value was considered for both ground-mounted and rooftop installations and remained constant throughout the years.

2.3.4. Network Power Losses

Furthermore, it was necessary to consider the energy losses that occur during the transmission of high-voltage electricity. The National Commission for Markets and Competition (CNMC) publishes the weighted average energy losses in transmission and distribution in the Electricity Indicators Bulletin. The value of the losses for the last 12 months since June 2023 was taken, which is 11.80% [41]. The percentage of losses remained constant throughout all years.

2.3.5. Generation Capacity

To calculate the energy generated in a specific year, the previously established installation parameters were used, as well as the average annual solar irradiation in the region (1.71 MWh/m2), and the energy losses in the high-voltage grid were also considered. In this way, the available generated energy for consumption in year t was defined in Equation (6).
A n n u a l   g e n e r a t i o n   ( M W ) = I r · S P V · P i / P P V · E f i · P R · 1 G
where I r is the average annual irradiation (MWh/m2), S P V is the area of each solar panel (m2), P i is the installed power in operation in year i (MW), P P V is the average power of each panel (MW), E f i is the average aggregated efficiency of the photovoltaic park in year i , P R is the Performance Ratio y G is the percentage of energy lost in the network.

2.3.6. Material Intensity and Global Equivalent Mineral Footprint (GEMF)

To estimate the aggregate mineral consumption between 1998 and 2050, the material intensity per MW installed was considered. In this case, it was assumed that all installations would be with monocrystalline silicon (mono-Si) panels, as they currently represent more than 90% of module production [36]. However, as panel production becomes more efficient, the material intensity per MW installed decreases. Therefore, the material intensity parameters obtained in 2018, 2030, and 2050 from ref. [42] (Table 2) were considered and used in recent works such as refs. [43,44]. These parameters came from the intermediate material demand (MDS) scenario of [42].

2.3.7. Recovery and Recycling Rate

A portion of the photovoltaic panels that reach the end of their useful life are recycled. The collection and recycling rates used in [45] for aluminum, copper, steel, and silver were assumed. In the case of silicon, high recycling rates were considered, taking as a reference the analyses from [46,47] (Table 3).
One way to measure the impact of mineral consumption is through the Global Equivalent Mineral Footprint (GEMF) (see Equation (7)). This indicator expresses the percentage of a mineral’s reserves that would be required if the entire world population were to make an energy transition like the one contemplated in this study [48]. For the calculation of the GEMF, the population projections of the Madrid Statistical Institute and the world population projections of the United Nations up to 2050 were considered [49,50]. On the other hand, static mineral reserves were considered (Table 4).
G E M F = M i n e r a l   c o n s u m p t i o n   p e r   c a p i t a   i n   i · W o r l d   p o p u l a t i o n   i n   i W o r l d   m i n e r a l   r e s e r v e s   i n   i

2.3.8. Final Energy and Electricity Consumption

A decrease in final energy consumption of 17% between 2019 and 2030 due to efficiency improvements was assumed according to the latest draft of the National Integrated Energy and Climate Plan (PNIEC) of 2023 [52]. Subsequently, this trend remained constant until 2050, resulting in a 36.24% decrease in consumption compared to 2019. On the other hand, the percentage of aggregate electricity consumption was estimated to rise to 34% in 2030 according to the PNIEC and 52% in 2050 according to the Long-Term Decarbonization Strategy (ELP) [53]. This implies a considerable reduction in the per capita energy footprint despite demographic statistics indicating population growth. Extrapolating the demographic projections for the region from the period 2022–2037 [49] to the period 2022–2050, a 32.05% increase in the population between 2024 and 2050 was expected. In this way, final energy consumption would decrease from 1.49 tep/cap to 0.79 tep/cap (a reduction of 50.95%) (Figure 7). This data paints an optimistic scenario where increased efficiency and electrification of the economy allow for ambitious sustainability levels to be achieved.

3. Results

An area of 32,169 Ha, representing 4.01% of the Community of Madrid’s territory was identified as suitable for photovoltaic installations. Notably this area is predominantly located in the southeastern region of the Community of Madrid (Figure 8). Furthermore, rooftop analysis revealed a total area of 7139 Ha, constituting 50.93% of the region’s total rooftop area (Figure 9).
Overlaying the land deemed suitable for photovoltaic production onto the Corine Land Cover System 2018 for Spain indicated that 47.67% of this land is primarily used for agriculture, 37.84% consists of grasslands and natural vegetation, and 9.15% is forested (Figure 10). The land-use analysis also revealed the presence of urban areas and transport infrastructure, where solar park installations were excluded by the model. This discrepancy is attributed to the raster mesh resolution used for suitability assessment; a higher-resolution surface layer would likely yield a smaller estimate of available land.
Moreover, potential competition with food production, an equally critical sector, was observed. In a scenario of diminishing fossil fuel resources, regions may be compelled to relocate essential sectors like food and energy production. Consequently, land availability near urban centers to meet sustained demand could become a significant point of conflict.
Assuming complete occupation of the estimated suitable area, 18,658 MW of photovoltaic capacity could be installed on land and 4140 MW on rooftops. However, facility obsolescence between 1998 and 2050 would require the replacement of 5841 MW.
In this scenario, the Community of Madrid could produce approximately 33,271 GWh/year in 2050, which is equivalent to 79.46% of the electricity consumption and 41.32% of the final energy consumption estimated for that year (Figure 11). However, the previous calculations do not account for the intermittency of photovoltaic energy or the requirement for redundant power from less intermittent technologies.
The most consumed materials in the modelled energy transition would be iron, concrete, and plastic (Figure 10). Total recovered materials accounts for 278,471 tons of iron, 25,629 tons of aluminum, 14,133 tons of cooper, 6583 tons of silicon and 9.22 tons of silver.
Metal recycling not only enhances a more sustainable transition but also contributes to a reduction in the costs associated with that transition. Considering the quantities, as well as the average price per kilogram of each metal (Table 5), the cumulative savings would amount to 287,370,560 $ between 1998 and 2050.
However, the required mineral quantities are substantial. Considering the installed capacity and the dynamic collection and recycling rates, the GEMF in 2050 reaches 0.66% for aluminum, 14.49% for copper, and 33.13% for silver. Aluminum is the mineral with the lowest GEMF due to its abundance reserves. This indicator was only applied to minerals with available reserve data.

4. Discussion

This study aimed to approximate a large-scale photovoltaic energy development scenario in the Community of Madrid to highlight the energy, geographical, and material limitations inherent in the region’s energy transition.
Assuming a regional sustainability scenario where energy generation is intrinsically linked to the territory, electricity consumption could be exceeded by over 75% under optimistic consumption hypotheses. However, to meet 100% of all final energy needs (considering the complete electrification of the economy), would necessitate approximately 2.83 territories equivalent to the Community of Madrid with a total installed capacity of 52,937 MW. Nevertheless, technological advancements in the sector, including the integration of novel surfaces such as the case of solar floating photovoltaic, demonstrate promising improvements in performance and degradation rates [55,56]. Despite these technological advancements, future research should focus on enhancing the resolution of the raster surfaces used for land suitability assessment (25 m for land and 2.5 m for roofs). This would refine the analysis of the available surface as well as the land use changes that would be required to achieve the energy transition. Additionally, expanding the scope to include soils with medium Environmental Capacity Index (ICA) values, beyond the current focus on high-ICA soils, would significantly increase the region’s estimated generation capacity.
Beyond land occupation, future research must incorporate the area required for the extraction and synthesis of the materials consumed by the photovoltaic infrastructure. The development of renewable energies implies a revolution in the ways of appropriating energy, transitioning from an eminently vertical fossil regime (extraction of energy from the subsoil) to a horizontal one [15]. However, these energy appropriation modes continue to be linked to mining processes for the extraction of minerals.
In relation to material consumption, the results obtained reveal potential bottlenecks in the development of photovoltaic energy. Despite having considered a decreasing consumption and increasing recycling rates to reach at least 80% in all minerals considered by 2050, the aggregate consumption between 1998 and 2050 is significantly high when analyzed through the GEMF. The case of silver is especially significant, with 34.89% of known reserves. In the case of meeting 100% of final energy consumption with photovoltaic electricity, the GEMF would increase to 1.77% of known reserves for aluminum, 41.98% for copper, and 70.74% for silver. This suggests that a global 100% photovoltaic energy transition would require over two-thirds of current global silver reserves and over a third of copper reserves, necessitating a per capita energy consumption reduction of at least 34.2% compared to 2023 levels.
The estimation of the GEMF should be interpreted cautiously. The energy transition towards renewable sources is not a homogeneous process and is significantly influenced by geographic and demographic factors. The availability of mineral resources, such as silver and copper, as well as renewable resources, including solar irradiance and land and rooftop availability, determines the capacity and pace of development for renewable technologies like photovoltaics. Furthermore, energy transitions aim to meet domestic energy demand. In this regard, population dynamics and per capita energy consumption dictate a society’s objectives on the path towards 100% renewable generation.
It is worth noting that these estimates do not consider the redundant power that would need to be installed to avoid intermittency, nor do they consider the use of the minerals in other uses, which would translate into a lower availability of these. For example, in 2022 in the United States, the second country with the most installed photovoltaic power and the fifth largest producer of silver, only 13% of production was destined for the photovoltaic industry [51]. Finally, as mineral reserves are dynamic, future research should integrate this dynamism into the model through Huber Peak estimations for each mineral.

5. Conclusions

The findings demonstrate that a photovoltaic-driven energy transition in the Madrid metropolitan area could satisfy a substantial proportion of the projected electrical consumption for 2050. However, the photovoltaic development associated with this transition would necessitate the occupation of a significant portion of the region, potentially leading to competition with other land uses. Relying solely on photovoltaic energy as the generation source, the region would not achieve self-sufficiency in final energy demand, requiring approximately 2.83 territories of comparable size.
Moreover, the material requirements of the estimated energy transition entail considerable consumption of minerals, including silver, copper, silicon, and steel. The Global Equivalent Mineral Footprint (GEMF) calculations highlight potential bottlenecks, particularly concerning silver, suggesting possible constraints on the large-scale deployment of photovoltaics.
Future research should prioritize enhancing the resolution of spatial data, incorporating the dynamic nature of mineral reserves, and accounting for intermittency and competing mineral demands. Additionally, refining land suitability estimations and including soils with medium Environmental Capacity Index (ICA) values are essential for improving generation capacity assessments. These endeavors will contribute to a more comprehensive understanding of the feasibility and sustainability of photovoltaic energy development in Madrid and similar urban regions.

Author Contributions

Conceptualization, I.d.J.; methodology, I.d.J.; software, I.d.J.; validation, C.H.-G. and A.P.-G.; formal analysis, I.d.J.; investigation, I.d.J., C.H.-G. and A.P.-G.; resources, A.P.-G.; data curation, C.H.-G.; writing—original draft preparation, I.d.J.; writing—review and editing, C.H.-G. and A.P.-G.; visualization, I.d.J.; supervision, C.H.-G. and A.P.-G. All authors have read and agreed to the published version of the manuscript.

Funding

This research received no external funding.

Data Availability Statement

The raw data supporting the conclusions of this article will be made available by the authors on request.

Conflicts of Interest

The authors declare no conflicts of interest.

References

  1. Smil, V. Energía y Civilización. Una Historia, 3rd ed.; Arpa: Barcelona, Spain, 2022. [Google Scholar]
  2. Debeir, J.C.; Deléage, J.P.; Hémery, D. Une Histoire de L’énergie, 1986th ed.; Flammarion: Lonrai, France, 2013; pp. 5–26. [Google Scholar]
  3. Ardillo, J. Las Ilusiones Renovables: Ecología, Energía y Poder, 1st ed.; Ediciones El Salmón: Alicante, Spain, 2022. [Google Scholar]
  4. Coronel, A. Ecología política de la frontera. Las membranas del metabolismo capitalista. Daimon 2022, 87, 83–100. [Google Scholar] [CrossRef]
  5. Fischer-Kowalski, M.; Hüttler, W. Society’s Metabolism. J. Ind. Ecol. 1998, 2, 107–136. [Google Scholar]
  6. Clark, B.; York, R. Carbon metabolism: Global capitalism, climate change, and the biospheric rift. Theory Soc. 2005, 34, 391–428. [Google Scholar] [CrossRef]
  7. Fischer-Kowalski, M.; Haberl, H. El metabolismo socieconómico. Ecol. Política 2000, 19, 21–33. [Google Scholar]
  8. González de Molina, M.; Toledo, V.M. Metabolismos, Naturaleza e Historia. Hacia una Teoría de las Transformaciones Socioecológicas, 1st ed.; Icaria: Madrid, Spain, 2011. [Google Scholar]
  9. Bardi, U.; Jakobi, R.; Hettiarachchi, H. Mineral Resource Depletion: A Coming Age of Stockpiling? Biophys. Econ. Resour. Qual. 2016, 4, 4. [Google Scholar] [CrossRef]
  10. Murphy, D. The Oil Drum: The Net Hubbert Curve: What Does It Mean? Available online: http://theoildrum.com/node/5500 (accessed on 17 April 2023).
  11. Delannoy, L.; Longaretti, P.Y.; Murphy, D.; Prados, E. Peak oil and the low-carbon energy transition: A net-energy perspective. Appl. Energy 2021, 304, 117843. [Google Scholar] [CrossRef]
  12. Moriarty, P.; Honnery, D. Feasibility of a 100% Global Renewable Energy System. Energies 2020, 13, 5543. [Google Scholar] [CrossRef]
  13. BP. BP Statistical Review of World Energy. 2022. Available online: https://www.bp.com/en/global/corporate/energy-economics/statistical-review-of-world-energy.html (accessed on 17 April 2023).
  14. Bridge, G.; Gailing, L. New energy spaces: Towards a geographical political economy of energy transition. Econ. Space 2020, 52, 1037–1050. [Google Scholar] [CrossRef]
  15. Huber, M.T.; McCarthy, J. Beyond the subterranean energy regime? Fuel, land use and the production of space. Trans. Inst. Br. Geogr. 2017, 42, 655–668. [Google Scholar] [CrossRef]
  16. Durán, R.; Reyes, L. En la Espiral de la Energía, 2nd ed.; Libros en acción: Madrid, Spain, 2018; Volume 2. [Google Scholar]
  17. Valero, A.; Valero, A.; Calvo, G. Thanatia. Límites Materiales de la Transición Energética, 1st ed.; Prensas de la Universidad de Zaragoza: Zaragoza, Spain, 2021. [Google Scholar]
  18. García-Olivares, A.; Ballabrera-Poy, J.; García-Ladona, E.; Turiel, A. A global renewable mix with proven technologies and common materials. Energy Policy 2012, 41, 561–574. [Google Scholar] [CrossRef]
  19. CNMC; National Commission for Markets and Competition. Available online: https://www.cnmc.es/estadisticas (accessed on 29 December 2023).
  20. De Juan, I. Ciudades al límite: La sostenibilidad urbana en el paradigma del crecimiento y la escasez. Territ. Formación 2023, 21, 1–20. [Google Scholar]
  21. Fundación de la Energía. Balance Energético de la Comunidad de Madrid. 2020. Available online: https://www.comunidad.madrid/sites/default/files/doc/medio-ambiente/balance_energetico_2020_de_la_comunidad_de_madrid.pdf (accessed on 1 June 2024).
  22. Tragsatec. Environmental Zoning for the Implementation of Photovoltaic Energy in the Community of Madrid. Available online: https://www.comunidad.madrid/sites/default/files/doc/medio-ambiente/1._memoria_-_noviembre_2022.pdf (accessed on 20 January 2023).
  23. WWF. Autopistas Salvajes. Propuesta de WWF España para una Red Estratégica de Correderos Ecológios Entre Espacios de la Red Natura 2000. Available online: https://www.wwf.es/nuestro_trabajo/especies_y_habitats/conectividad_y_adaptacion_al_cambio_climatico/informe_autopistas_salvajes/ (accessed on 20 January 2023).
  24. Infante, O.; Fuente, U.; Atienza, J.C. Las Áreas Importantes para la Conservación de las Aves en España, 1st ed.; SEO/BirdLife: Madrid, Spain, 2011. [Google Scholar]
  25. Ministerio de Vivienda y Agenda Urbana; Gobierno de España. Urban Information System (SIU). Available online: https://www.mivau.gob.es/urbanismo-y-suelo/suelo/sistema-de-informacion-urbana (accessed on 22 May 2024).
  26. Deng, Y.Y.; Haigh, M.; Pouwels, W.; Ramaekers, L.; Brandsma, R.; Schimschar, S.; Grözinger, J.; de Jager, D. Quantifying a realistic, worldwide wind and solar electricity supply. Glob. Environ. Change 2015, 31, 239–252. [Google Scholar] [CrossRef]
  27. Sancho, J.M.; Riesco, J.; Jiménez, C.; Sánchez, M.C.; Montero, J.; López, M. Atlas de Radiación Solar en España utilizando datos del SAF de Clima de EUMETSAT, 1st ed; AEMET: Madrid, Spain, 2012. [Google Scholar]
  28. Green, M.A.; Emery, K.; Hishikawa, Y.; Warta, W.; Dunlop, E.D. Solar cell efficiency tables (version 40). Prog. Photovolt. Res. Appl. 2012, 20, 606–614. [Google Scholar] [CrossRef]
  29. Green, M.A.; Emery, K.; King, D.L.; Igari, S.; Warta, W. Solar cell efficiency tables (version 22). Prog. Photovolt. Res. Appl. 2003, 11, 347–352. [Google Scholar] [CrossRef]
  30. Green, M.A.; Dunlop, E.D.; Hohl-Ebinger, J.; Yoshita, M.; Kopidakis, N.; Bothe, K.; Hinken, D.; Rauer, M.; Hao, X. Solar cell efficiency tables (Version 60). Prog. Photovolt. Res. Appl. 2022, 30, 687–701. [Google Scholar] [CrossRef]
  31. Green, M.A.; Dunlop, E.D.; Levi, D.H.; Hohl-Ebinger, J.; Yoshita, M.; Ho-Baillie, A.W.Y. Solar cell efficiency tables (version 54). Prog. Photovolt. Res. Appl. 2019, 27, 565–575. [Google Scholar] [CrossRef]
  32. Green, M.A.; Emery, K.; Hishikawa, Y.; Warta, W. Solar cell efficiency tables (version 37). Prog. Photovolt. Res. Appl. 2011, 19, 84–92. [Google Scholar] [CrossRef]
  33. Green, M.A.; Emery, K.; King, D.L.; Igari, S.; Warta, W. Solar cell efficiency tables (version 24). Prog. Photovolt. Res. Appl. 2004, 12, 365–372. [Google Scholar] [CrossRef]
  34. Green, M.A.; Emery, K.; King, D.L.; Hisikawa, Y.; Warta, W. Solar cell efficiency tables (version 27). Prog. Photovolt. Res. Appl. 2006, 14, 45–51. [Google Scholar] [CrossRef]
  35. Green, M.A.; Dunlop, E.D.; Yoshita, M.; Kopidakis, N.; Bothe, K.; Siefer, G.; Hao, X. Solar cell efficiency tables (Version 63). Prog. Photovolt. Res. Appl. 2024, 32, 3–13. [Google Scholar] [CrossRef]
  36. Fraunhofer ISE. Photovoltaics Report 2023. Available online: https://www.ise.fraunhofer.de/en/publications/studies/photovoltaics-report.html (accessed on 29 December 2023).
  37. Román, E.; Caamaño, E.; Romanillos, G.; Sánchez-Guevara, C. Estudio Sobre el Potencial de Generación de Energía Solar Térmica y Fotovotaica en los Edificios Residenciales Españoles en su Contexto Urbano, 1st ed.; Ministerio de Fomento: Madrid, Spain, 2019. [Google Scholar]
  38. Müller, E.; Hilty, L.M.; Widmer, R.; Schluep, M.; Faulstich, M. Modeling Metal Stocks and Flows: A Review of Dynamic Material Flow Analysis Methods. Environ. Sci. Technol. 2014, 48, 2102–2113. [Google Scholar] [CrossRef] [PubMed]
  39. Santos, J.D.; Alonso-García, M.C. Projection of the photovoltaic waste in Spain until 2050. J. Clean. Prod. 2018, 196, 1613–1628. [Google Scholar] [CrossRef]
  40. Morone, M.B.; Rosillo, F.; Muñoz-García, M.Á.; Alonso-García, M.C. Photovoltaic Waste Generation in the Context of Sustainable Energy Transition in EU Member States. Resources 2025, 14, 37. [Google Scholar] [CrossRef]
  41. CNMC; National Commission for Markets and Competition. Electricity Indicators Bulletin. Available online: www.cnmc.es/sites/default/files/4955597_0.pdf (accessed on 27 May 2024).
  42. Carrara, S.; Alves-Dias, P.; Plazzotta, B.; Pavel, C. Raw Materials Demand for Wind and Solar PV Technologies in the Transition Towards a Decarbonized Energy System, 1st ed.; Publications Office of the European Union: Luxembourg, 2020. [Google Scholar]
  43. Torrubia, J.; Valero, A.; Valero, A. Energy and carbon footprint of metals through physical allocation. Implications for energy transition. Resour. Conserv. Recycl. 2023, 199, 107281. [Google Scholar] [CrossRef]
  44. Liang, Y.; Kleijn, R.; Tukker, A.; van der Voet, E. Material requirements for low-carbon energy technologies: A quantitative review. Renew. Sustain. Energy Rev. 2022, 161, 112334. [Google Scholar] [CrossRef]
  45. Lallana, M.; Torrubia, J.; Valero, A. Minerales para la Transición Energética y Digital en España: Demanda, Reciclaje y Medidas de Ahorro, 1st ed.; Amigos de la Tierra: Zaragoza, Spain, 2023. [Google Scholar]
  46. Sah, D.; Chitra, S.; Kumar, S. Recovery and analysis of valuable materials from a discarded crystalline silicon solar module. Sol. Energy Mater. Sol. Cells 2022, 246, 111908. [Google Scholar] [CrossRef]
  47. Sim, Y.; Tay, Y.B.; Ankit; Lin, X.; Mathews, N. Simplified silicon recovery from photovoltaic waste enables high performance, sustainable lithium-ion batteries. Sol. Energy Mater. Sol. Cells 2023, 257, 112394. [Google Scholar] [CrossRef]
  48. Felipe-Andreu, J.; Valero, A.; Valero, A. Territorial Inequalities, Ecological and Material Footprints of the Energy Transition: Case Study of the Cantabrian-Mediterranean Bioregion Land, 2022, 11, 1–23. 11.
  49. Comunidad de Madrid; Instituto de Estadística de la Comunidad de Madrid. Proyecciones de Población y Hogares. Series 2022–2037. Available online: https://www.madrid.org/iestadis/fijas/estructu/demograficas/censos/estructu_procp.htm (accessed on 11 April 2024).
  50. UN; Department of Economic and Social Affairs. World Population Prospects 2022. Standard Projections. Available online: https://www.un.org/development/desa/pd/sites/www.un.org.development.desa.pd/files/wpp2022_summary_of_results.pdf (accessed on 11 April 2024).
  51. USGS. Mineral Commodity Summaries 2023, 1st ed.; U.S. Department of Interior: Herndon, VA, USA, 2023. [Google Scholar]
  52. Ministerio para la Transición Ecológica y el Reto Demográfico. Borrador de Actualización del Plan Nacional Integrado de Energía y Clima 2023–2030, 1st ed.; MITECO: Madrid, Spain, 2023. [Google Scholar]
  53. Ministerio para la Transición Ecológica y el Reto Demográfico. Estrategia de Descarbonización a Largo Plazo 2050, 1st ed.; MITECO: Madrid, Spain, 2020. [Google Scholar]
  54. USGS. Historical Statistics for Mineral and Material Commodities in the United States. Available online: https://www.usgs.gov/centers/national-minerals-information-center/historical-statistics-mineral-and-material-commodities (accessed on 27 March 2025).
  55. Zayed, M.E.; Rehman, S.; Elgendy, I.A.; Al-Shaikhi, A.; Mohandes, M.A.; Irshad, K.; Abdelrazik, A.S.; Alam, M.A. Benchmarking reinforcement learning and prototyping development of floating solar power system: Experimental study and LSTM modeling combined with brown-bear optimization algorithm. Energy Convers. Manag. 2025, 332, 119696. [Google Scholar] [CrossRef]
  56. Rehman, S.; Irshad, K.; Mohandes, M.A.; Al-Shaikhi, A.; Zayed, M.E. Comprehensive evaluation of solar floating photovoltaic prospective in Saudi Arabia: Comparative experimental investigation and thermal performance analysis. Solar Energy 2024, 283, 113015. [Google Scholar] [CrossRef]
Figure 1. Methodological approach.
Figure 1. Methodological approach.
Urbansci 09 00125 g001
Figure 2. Environmental Suitability Mapping for Photovoltaic Projects using the Environmental Capacity Index (ICA) from ref. [22].
Figure 2. Environmental Suitability Mapping for Photovoltaic Projects using the Environmental Capacity Index (ICA) from ref. [22].
Urbansci 09 00125 g002
Figure 3. Evolution of average efficiency per panel in photovoltaic projects with favorable EIA between 2015 and 2023.
Figure 3. Evolution of average efficiency per panel in photovoltaic projects with favorable EIA between 2015 and 2023.
Urbansci 09 00125 g003
Figure 4. Estimation of the average efficiency of the photovoltaic park in the Community of Madrid between 1998 and 2050 from refs. [28,29,30,31,32,33,34,35,36].
Figure 4. Estimation of the average efficiency of the photovoltaic park in the Community of Madrid between 1998 and 2050 from refs. [28,29,30,31,32,33,34,35,36].
Urbansci 09 00125 g004
Figure 5. MFA scheme.
Figure 5. MFA scheme.
Urbansci 09 00125 g005
Figure 6. Weibull probability distribution (Equation (1)) considering k = 2.4928 and λ = 30 years.
Figure 6. Weibull probability distribution (Equation (1)) considering k = 2.4928 and λ = 30 years.
Urbansci 09 00125 g006
Figure 7. Estimation of final energy consumption and electricity consumption in the Community of Madrid between 1998 and 2050.
Figure 7. Estimation of final energy consumption and electricity consumption in the Community of Madrid between 1998 and 2050.
Urbansci 09 00125 g007
Figure 8. Ground surface (left) and rooftop surface (right) available for PV generation. Source: Own elaboration.
Figure 8. Ground surface (left) and rooftop surface (right) available for PV generation. Source: Own elaboration.
Urbansci 09 00125 g008
Figure 9. Land uses of the area considered potentially suitable for the installation of photovoltaic plants.
Figure 9. Land uses of the area considered potentially suitable for the installation of photovoltaic plants.
Urbansci 09 00125 g009
Figure 10. Photovoltaic generation capacity versus electricity consumption and primary energy consumption (1998–2050).
Figure 10. Photovoltaic generation capacity versus electricity consumption and primary energy consumption (1998–2050).
Urbansci 09 00125 g010
Figure 11. Estimated cumulative material consumption considering repower needs and recycling rates (1998–2050) for silver values are expressed in tons while for the rest of materials values are expressed in kilo tons.
Figure 11. Estimated cumulative material consumption considering repower needs and recycling rates (1998–2050) for silver values are expressed in tons while for the rest of materials values are expressed in kilo tons.
Urbansci 09 00125 g011
Table 1. Land categorization based on Environmental Capacity Index (ICA) from ref. [22].
Table 1. Land categorization based on Environmental Capacity Index (ICA) from ref. [22].
Land CategoryICA
Not recommended areas0
Areas with low capacity1–6500
Areas with medium capacity6501–8000
Areas with high capacity8001–10,000
Table 2. Material intensity considered in the MFA based on [42] (t/MW).
Table 2. Material intensity considered in the MFA based on [42] (t/MW).
YearConcretePlasticGlassAluminumCooperSiliconSteelSilver
201860.708.6046.407.504.60467.900.020
203058.408.3044.707.204.502.7565.300.006
205054.607.7041.806.804.20261.100.002
Table 3. Collection and recycling rates considered in the MFA based on ref. [44] for aluminum, copper, and silver; ref. [47] for steel and refs. [46,47] for silicon.
Table 3. Collection and recycling rates considered in the MFA based on ref. [44] for aluminum, copper, and silver; ref. [47] for steel and refs. [46,47] for silicon.
YearCollection RateRecycling Rate
AluminumCooperSiliconSteelSilver
202065%75%35%90%80%5%
203072%77%77%95%85%30%
204078%78%78%95%90%55%
205085%80%80%95%95%80%
Table 4. Known reserves considered in the MFA based on ref. [51].
Table 4. Known reserves considered in the MFA based on ref. [51].
AluminumCooperSilicon
30 × 10983 × 10756 × 104
Table 5. Recycled mass and potential savings between 1998 and 2050 based on [54].
Table 5. Recycled mass and potential savings between 1998 and 2050 based on [54].
MetalRecycled Mass (t)Price ($/t)Value Recycled ($)
Aluminum25,6293.05078,168,481
Cooper14,1336.32089,321,114
Silicon65837.43048,913,429
Steel27.84710.22863,491,357
Silver9.22811.0007,476,180
Total324,825-287,370,560
Disclaimer/Publisher’s Note: The statements, opinions and data contained in all publications are solely those of the individual author(s) and contributor(s) and not of MDPI and/or the editor(s). MDPI and/or the editor(s) disclaim responsibility for any injury to people or property resulting from any ideas, methods, instructions or products referred to in the content.

Share and Cite

MDPI and ACS Style

de Juan, I.; Hidalgo-Giralt, C.; Palacios-García, A. Constraints to Energy Transition in Metropolitan Areas: Solar Potential, Land Use, and Mineral Consumption in the Metropolitan Area of Madrid. Urban Sci. 2025, 9, 125. https://doi.org/10.3390/urbansci9040125

AMA Style

de Juan I, Hidalgo-Giralt C, Palacios-García A. Constraints to Energy Transition in Metropolitan Areas: Solar Potential, Land Use, and Mineral Consumption in the Metropolitan Area of Madrid. Urban Science. 2025; 9(4):125. https://doi.org/10.3390/urbansci9040125

Chicago/Turabian Style

de Juan, Ibai, Carmen Hidalgo-Giralt, and Antonio Palacios-García. 2025. "Constraints to Energy Transition in Metropolitan Areas: Solar Potential, Land Use, and Mineral Consumption in the Metropolitan Area of Madrid" Urban Science 9, no. 4: 125. https://doi.org/10.3390/urbansci9040125

APA Style

de Juan, I., Hidalgo-Giralt, C., & Palacios-García, A. (2025). Constraints to Energy Transition in Metropolitan Areas: Solar Potential, Land Use, and Mineral Consumption in the Metropolitan Area of Madrid. Urban Science, 9(4), 125. https://doi.org/10.3390/urbansci9040125

Article Metrics

Back to TopTop