Next Article in Journal
Urban Resilience Amid Supply Chain Disruptions: A Causal and Cointegration-Based Risk Model for G-7 Cities Post-COVID-19
Previous Article in Journal
Unlocking Blended Emotions and Underlying Drivers: A Deep Dive into COVID-19 Vaccination Insights on Twitter Across Digital and Physical Realms in New York, Using ChatGPT
 
 
Font Type:
Arial Georgia Verdana
Font Size:
Aa Aa Aa
Line Spacing:
Column Width:
Background:
Article

Study on Impact Mechanisms of Resident Adaptability in Old Communities Based on Complex Adaptive System Theory: Theoretical Construction and Empirical Analysis of Xuzhou City Center

School of Architecture & Design, China University of Mining and Technology, Xuzhou 221116, China
*
Author to whom correspondence should be addressed.
Urban Sci. 2024, 8(4), 221; https://doi.org/10.3390/urbansci8040221
Submission received: 28 September 2024 / Revised: 15 November 2024 / Accepted: 18 November 2024 / Published: 20 November 2024

Abstract

Confronted with both internal environmental degradation and external economic transformation, the internal environment of old residential communities has become increasingly complex. Enhancing resident adaptability is crucial for communities to address multiple urban crises and align with community development and evolution. Complex Adaptive System (CAS) theory provides an excellent analytical framework for this study, emphasizing that the adaptability of agents contributes to system complexity. The complex adaptability issues faced by old residential communities essentially involve mismatches among resident adaptive capacities, pathways, and objectives amid changing environmental and socioeconomic conditions. This study focuses on residents of 15 old residential communities in the central urban area of Xuzhou. Utilizing CAS theory, a structural equation model is constructed to explore the mechanisms influencing resident adaptability. The results indicate that the following: ① The perceived built environment and social environment have significant positive impacts on resident adaptability. ② Mediation analysis reveals that the perceived built environment plays a positive mediating role in the relationship between the objective built environment and resident adaptability, as well as between the social environment and resident adaptability. The objective built environment also serves as a positive mediator when the social environment affects resident adaptability. ③ Among the control variables examined, income, family structure, and housing tenure significantly impact resident adaptability. This study not only deepens the theoretical understanding of adaptability issues in old residential communities, providing a more nuanced perspective for understanding residents’ adaptive behaviors in complex environments, but also offers specific strategic recommendations for community renewal and enhancing resident adaptability, thus holding significant theoretical and practical value.

1. Introduction

The process of urbanization is accelerating globally. According to the United Nations Department of Economic and Social Affairs’ World Urbanization Prospects 2024, more than half of the world’s population, equivalent to 3.9 billion people, currently lives in urban areas. An additional 2.5 billion people are expected to reside in cities and towns by 2050 [1]. The urban system is becoming unbalanced due to the interaction of external environmental stimuli, such as natural disasters, and the gradual accumulation of pressures like environmental degradation [2]. The socioeconomic environment of cities interacts with individual factors to influence resident adaptability in complex ways. Theoretically, a higher adaptive capacity among residents can maximize the overall adaptability of the system. However, in reality, residents face not only economic and social resource pressures but also uncertainties relating to factors such as social identity and policy support. These factors lead to physiological and psychological maladaptation, which has gradually become one of the most prominent and complex issues in urban areas. Enhancing resident adaptability has become a critical priority, shifting the focus to proactive adaptive measures to address challenges posed by changes in internal and external environments. Research by the International Resilience Alliance further confirms that enhancing the adaptive capacity of individuals not only enables them to cope with environmental and social changes but also helps maintain their functioning and level of service when the system is exposed to external shocks [3]. The theory and practice of resident adaptability research continue to attract attention. Resident adaptability is understood as the ability of residents to adjust and change their cognition, behavior, and psychology in response to external environmental and social role changes in combination with pre-existing resources [4]. In particular, in the face of climate change, resource scarcity, and uncertainties in urban development, resident adaptive capacity has become a key factor in alleviating environmental stress and improving quality of life. Scholars from various disciplines have explored how individuals respond to environmental changes by adjusting their behavior and cognition [5,6]. Adaptation is often discussed in the context of how residents cope with climate change, resource management, and environmental risks [7,8], for example, in the study analyzing climate adaptive features in traditional buildings to guide building design and retrofitting, or is related to matching issues such as socioeconomic changes and policy adjustments [9,10]. In recent years, the research focus has shifted from macro-level social and ecological systems to micro-level behaviors and community interactions [11]. Researchers have begun to examine the resident adaptation at the individual and community levels [12]. For instance, numerous studies on rural residents and small, unique towns have explored adaptation strategies under varying environmental conditions [13,14]. Some studies have investigated the relationship between community environments and resident adaptive behaviors in old communities. It focuses on the effects of neighborhood and environmental factors on community satisfaction of older adults and explores the differences in the needs of different residents for community services and the types of community services [15,16]. These studies confirm the diversity and complexity of the mechanisms underlying residents’ adaptive behavior. However, most current research focuses on analyzing residents’ psychological perceptions without fully integrating multi-dimensional behaviors into a systematic study. Additionally, many studies concentrate solely on the relationship between residents’ behavior and objective environmental factors, lacking a comprehensive analysis that includes economic policies, social capital, and other aspects. The evaluation systems and mechanisms of action still lack systematic and theoretical support. Scientific descriptions of the interactions between subjects and their mechanisms of action remain unclear, necessitating further exploration through practical and case studies.
Urban development has shifted from an incremental expansion mode to a stock renewal mode [17]. Old communities, which comprise a significant component of urban stock space, often face development challenges such as poor physical and spatial environments, economic issues, and management failures due to the dual pressures of internal environmental decay and external development transformations. The development or decline of these communities is influenced by the aggregation and mobility of residents and the progress of urbanization [18]. Although renewal activities in old communities are ongoing, there remains uncertainty about the extent of improvement in residents’ lives. While it is generally assumed that renewing the physical environment of a neighborhood will enhance resident adaptability, this relationship is not always direct or effective. In old communities, the government, developers, residents, and other stakeholders achieve an adaptive equilibrium through negotiation and compromise, leading to certain renewal and renovation activities. However, if diverse needs prevent the formation of an adaptive balance, confrontational events such as forced demolition and resistance to demolition may occur, leading to new adaptation issues like increased living burdens [19]. The adaptability of residents, as the most active and diverse agents in their community, largely determines their attitudes toward renewal and community participation. Enhancing resident adaptability is crucial for promoting the renewal of old communities, directly and profoundly affecting development trends and path choices [20]. A prerequisite for improving resident adaptability is a detailed understanding of the complex relationships within the community. Complex Adaptive System (CAS) theory emphasizes system complexity and dynamics, as well as interactions among agents, challenging traditional theories that view residents as passive recipients of external environmental influences. CAS theory has proven effective in analyzing complexity and adaptability in community building [21]. This adaptive mechanism is reflected in residents’ behavioral adjustments, psychological adaptation, and strategic responses, effectively addressing the multiple dilemmas faced by old communities [22].
This study constructs a complex adaptive system for old residential communities based on Complex Adaptive System (CAS) theory to validate the mechanisms influencing resident adaptability. The research unfolds via the following five steps: (1) Summarize existing research and systematically deconstruct old residential communities based on CAS theory to define the connotations and characteristics of resident adaptability. (2) Combine qualitative and quantitative perspectives to hypothesize influence mechanisms and construct structural and measurement models. (3) Use the hedonic pricing model and probability-proportional-to-size sampling method to select sample communities, and collect and process relevant geographic spatial data and survey questionnaire data. (4) Conduct data analysis, model modification, and testing to examine the influence paths and identify the mechanisms affecting resident adaptability. (5) Develop strategies to enhance resident adaptability, providing more systematic renewal ideas to address adaptability challenges and promote the sustainable development of old residential communities (Figure 1).

2. Theoretical Framework and Modeling

2.1. Resident Subject Adaptation in CAS Theory

In 1994, Holland proposed the Complex Adaptive System (CAS) theory, which emphasizes that “adaptability creates complexity”. According to this theory, the complex evolution of a system is driven by dynamic agents within the system through their interactions with the environment, self-adjustment, and self-organization processes to adapt to external changes. It is the interactions among these agents, rather than the behavior of a single agent, that drive the system’s complexity. Residents operate within material and non-material environments shaped by government decisions, market forces, and urban development, responding to the challenges of aging communities and satisfying their needs through daily practices and behaviors (Figure 2).
Old communities represent complex systems interwoven with interest groups, social resources, and interaction rules. The core adaptive challenge, from the perspective of CAS theory, is the mismatch between the adaptive paths of the agents and the adaptive objectives. On one hand, the complexity of role rules and fixed environments, the presence of multiple stakeholders in old communities, and interactions and conflicts of interest make it difficult to achieve effective synergistic adaptation. Additionally, constraints in selection mechanisms, cooperative management, technical measures, and funding models hinder collaboration and synergy among adaptive agents, impacting the effective response to complex issues. On the other hand, old communities lack feedback mechanisms that allow for nonlinear correction. Traditional management models and decision-making processes are linear and singular, failing to address the nonlinear relationships and feedback effects inherent in complex adaptive challenges. This absence of feedback adaptation in the renewal process makes timely correction and adjustment difficult.

2.2. Construction of Structural Models

In old residential communities, resident adaptability is influenced by multiple environmental factors that determine adaptive behaviors through multi-level, nonlinear interactions. At the micro level, residents interact with factors such as land use, transportation, and infrastructure, which directly affect their quality of life and adaptability. At the macro level, policies, economic conditions, and other external factors shape opportunities and challenges relating to resident adaptation. Research has extensively explored the relationship between objective characteristics of the built environment—such as residential density, street connectivity, green coverage, and the accessibility of public services, and residents’ subjective perceptions of these characteristics and their adaptability. However, resident adaptability is influenced not only by the objective environment but also by their cognition and feelings toward the living environment.
Recent sociological and psychological studies suggest that residents’ perceptions of their environment often differ from the objective reality. Research has shown that subjective indicators, such as life satisfaction and health, are closely related to environmental perceptions and are not solely determined by objective conditions [23]. Gebel et al. found that nearly 30% of residents’ perceptions of the built environment do not align with objective indicators [24]. These perceptual differences arise from factors such as personal experiences, cultural backgrounds, and psychological states, complicating the relationship between the built environment and residents. This body of research informs how the objective built environment and resident adaptability can be improved in old neighborhood renewal projects. Thus, both subjective and objective indicators are essential for assessing adaptability. Subjective indicators capture resident perceptions and evaluations, while objective indicators quantify environmental characteristics. Combining these provides a more comprehensive evaluation of how the built environment affects adaptability.
In summary, understanding resident adaptability in old residential communities requires a holistic approach that accounts for individual differences, external environmental changes, and resident–environment interactions. These relationships are complex and multi-layered, with direct and indirect influences. This study aims to explore how the objective built environment, perceived built environment, and social environment collectively shape resident adaptability.
(1)
The Impact of the Objective Built Environment on Resident Adaptability:
Research has extensively confirmed the significant influence of the objective built environment on various resident behaviors. Environmental factors such as land use, transportation, and infrastructure affect how residents adapt to spatial changes. Previous studies (e.g., Noordzij, 2019; Wenyue Yang, 2023) have shown that proximity to green spaces is associated with better mental health [25,26]. Ding (2009) emphasized the role of commercial facilities in shaping residents’ daily behavior [27]. Koohsari (2017) demonstrated that street layout and public space quality significantly enhance social interactions and well-being [28]. However, aging infrastructure and compact spatial layouts challenge convenience and daily social interaction, especially for elderly residents, exacerbating social isolation. As an important catalyst for social behaviors, the objective built environment is empirically linked to resident adaptability [29]. Thus, the following hypothesis is proposed:
H1. 
The objective built environment has a direct positive effect on resident adaptability.
(2)
The Impact of the Perceived Built Environment on Resident Adaptability:
The perceived built environment refers to residents’ subjective feelings toward their community, including their experiences of esthetics, safety, and convenience. Studies by Brownson et al. (2009) and Sallis (2009) highlight the varying roles of objective and perceived environments in predicting behaviors, such as travel patterns [30,31]. Downs and Stea argued that individual perceptions are shaped not only by physical reality but also by personal experiences, emotions, values, and goals [32]. Ma (L.) suggested that subjective cognition affects how people interpret a space, influencing their behavior, residential choices, and community participation [33]. Research indicates that residents’ subjective perceptions often have a greater impact on their adaptive behaviors and mental health than objective characteristics; this is particularly true for interactions with natural environments and the sense of community safety, which significantly influence psychological resilience and social interactions. Interacting with natural environments, such as parks and green spaces, can significantly enhance residents’ mental health and resilience, as well as reduce anxiety and depression, thereby strengthening psychological resilience and providing a solid foundation for adapting to life’s challenges. At the same time, perceptions of community environment esthetics and safety directly affect residents’ daily behaviors. A beautiful and safe community environment not only encourages residents to participate in outdoor activities and reduces criminal behavior but also improves residents’ life satisfaction and sense of community belonging, thereby promoting social adaptation [34]. The various perceived pathways of the built environment collectively influence residents’ physical and mental health, behavioral patterns, and social relationships, forming a complex network of effects. These perceptions not only directly enhance residents’ mental and physical health but also improve their social adaptability, thereby promoting the overall enhancement of resident adaptability on multiple levels. Therefore, Hypotheses 2 and 3 are proposed.
H2. 
The perceived built environment has a direct positive effect on resident adaptability.
H3. 
The perceived built environment mediates the effect of the objective built environment on resident adaptability.
(3)
The Impact of the Social Environment on Resident Adaptability:
Residents’ adaptive behaviors are not static but change dynamically with time, policy adjustments, economic fluctuations, and social transformations, with the social environment playing a central role in this process. Previous research has proven that the social environment has a significant influence on subjective well-being and resident participation. The social environment not only facilitates mutual support and information exchange among residents by providing social platforms but also shapes residents’ shared goals and identity through collective memory and community culture, thereby affecting their perceptions of the environment and adaptation strategies. Therefore, the following hypothesis is proposed:
H4. 
The social environment has a direct positive effect on resident adaptability.
The social environment, as a non-material element, has a profound impact on social support and community cohesion through individual perception. Personal and social environmental variables can interact, leading to different physiological and psychological responses [35]. A sense of safety, comfort, and esthetics in the community environment can encourage interaction among neighbors and effectively enhance community identity levels. At the same time, the characteristics of the social environment, such as community culture, policy orientation, and social norms, directly influence the improvement or deterioration of the objective built environment [36]. Residents can promote the improvement of infrastructure and the community environment through social participation and community organization activities. These changes not only directly improve residents’ quality of life but also indirectly enhance their adaptability by optimizing their living environment [37]. Therefore, Hypotheses 5 and 6 are proposed.
H5. 
The perceived built environment mediates the effect of the social environment on resident adaptability.
H6. 
The objective built environment mediates the effect of the social environment on resident adaptability.
This study integrates subjective and objective evaluations of three dimensions of neighborhood attributes—the perceived built environment, objective built environment, and social environment—to explore their relationship with resident adaptability. A structural relationship hypothesis model is constructed (Figure 3).

2.3. Construction of Measurement Models

In this study, the questionnaire consists of four latent variables and four control variables. The latent variables are resident adaptability, the objective built environment, the perceived built environment, and the social environment. The measurement indicators for these latent variables were selected based on the literature and subsequently reviewed by three professors specializing in old neighborhood renovation research, receiving their approval. The control variables encompass income, education level, occupation, and age.
Resident Adaptability:
According to Shekhar et al. (2019), residents’ neighborhood well-being is primarily determined by four key factors: participation, access, identity, and safety [38]. This study focuses on three dimensions of resident adaptability: psychological adaptability, social behavior adaptability, and environmental behavior adaptability. These dimensions reflect residents’ ability to adapt in terms of psychological resilience, social interaction, and environmental utilization [39]. Psychological adaptability explores residents’ emotional regulation, mental health, and coping strategies in response to environmental changes, measured using indicators such as community participation, social networks, and trust [40,41]. Social behavior adaptability evaluates residents’ involvement in community construction, governance, and decision-making, as well as their access to resources within social networks, using similar indicators. Environmental behavior adaptability assesses residents’ capacity to modify their behavior and strategies to suit evolving environmental conditions, measured via their environmental awareness and sense of community identity [42,43].
The Objective Built Environment:
The objective built environment refers to the physical and spatial attributes of a neighborhood and its surroundings, including infrastructure, public services, transportation networks, and building density. As the visible foundation of a neighborhood, these factors provide the physical conditions necessary for residents’ daily lives. The assessment of the objective built environment is based on objective data, including residential density, floor area ratio, POI (point of interest) entropy within a 1km radius, POI density, road network density, and accessibility of public services. These indicators are used to evaluate functional diversity, design quality, and spatial compactness [44,45].
The Perceived Built Environment:
The perceived built environment reflects residents’ subjective evaluations of their living environment, such as their satisfaction with housing, neighborhood facilities, green spaces, and transportation [24]. These perceptions encompass not only the objective characteristics of the environment but also residents’ cognitive abilities, personal experiences, goals, and psychological states [46]. The process of perception involves subjective agency, which enables residents to better adapt to a complex and changing environment, facilitating optimal responses in various situations.
Social Environment:
Old residential communities are not only physical spaces but also “spiritual communities” that harbor residents’ emotions and memories. The social environment is crucial in balancing residents’ social relationships and conflicts of interest [47]. This study measures the social cohesion of residents through community participation, sense of belonging, and community trust while also evaluating the richness of social resources based on community management, policy guidance, and a neighborhood deprivation index [48].
Control Variables:
In studies on social phenomena, particularly those related to the complexity of residents’ behaviors, socioeconomic factors such as income, education level, occupation, and age can significantly influence outcomes. By treating these factors as exogenous variables, this study more accurately captures the net effects of the objective built environment, perceived built environment, and social environment on resident adaptability.
This study, grounded in the CAS framework and incorporating the abovementioned analytical dimensions of old residential communities, selected a set of observational variables tailored to the spatial characteristics of old residential communities. Ultimately, 26 observational variables were chosen to constitute the system of factors influencing resident adaptability in old residential communities (Table 1).

3. Materials and Methods

3.1. Study Area

Xuzhou, a city with a profound history, once prospered due to its rich coal resources but embarked on a path of transformation following resource depletion. Today, it has successfully transitioned from a “black” coal city to a “green” new city, adhering to the concept of sustainable development and achieving remarkable success in urban planning and living environment improvement. Xuzhou has won both the “United Nations Habitat Award” and the “China Habitat Environment Award”. This study selected Xuzhou City as the research subject for the reasons described below.
First, during rapid urbanization, Xuzhou experienced significant changes in the physical and spatial environment and socioeconomic structure of many old districts in the central city. The current status of these communities demonstrates the complexity and diversity of renewing old communities and provides abundant cases and data for understanding residents’ adaptive behavior in different contexts. Second, the Xuzhou government has implemented innovative measures to renew old communities, including policy support, financial investment, and community participation, reflecting its emphasis on residents’ needs and a positive attitude toward community renewal. For example, the government has upgraded community “meeting rooms,” enhancing residents’ willingness to participate in community activities, which directly impacts their adaptability. Finally, Xuzhou’s urban development model has shifted from industry-led to service- and innovation-driven, diversifying its socioeconomic structure to include residents of different income levels, educational backgrounds, and occupations. This diversity provides rich perspectives and data for studying resident adaptability, enhancing the study’s typicality and generalizability.
In summary, Xuzhou City is an ideal subject for studying the adaptability of residents in old communities due to its representative urban transformation, the complexity and diversity of its old neighborhood issues, and the richness of government initiatives and socioeconomic structure, making it a significant and typical case for such studies.
According to the official statistics from the Xuzhou Real Estate Service Center, there are a total of 489 old communities within the central city of Xuzhou, including some single buildings and scattered areas. Considering the main objective of this study, due to the large disparity in the construction and scale of these communities, sample selection was necessary to determine the communities for this study. Initially, a hedonic pricing model was used for comprehensive evaluation and categorization. After reviewing the relevant literature, nine explanatory variables were selected to construct the model: floor area, number of buildings, total number of households, proximity to a bus stop within 500 m, proximity to a subway station within 1000 m, education level, degree of well-developed living facilities, property ownership, and age of completion. Quantitative data were directly quantified using actual values of the variables, while qualitative data were quantified using dummy variables and hierarchical assignment of values. Finally, the composite score of each neighborhood was calculated and divided into five score bands according to percentiles. The sample proportion for this study was determined based on the number of old communities in each administrative district. Subsequently, a stratified probability proportional scale sampling method was used to select 6 communities from Quanshan District, 5 from Yunlong District, and 4 from Gulou District, totaling 15 communities as the samples for this study (Figure 4). This approach ensures that the selected samples better represent the characteristics and situations of various types of Old communities in Xuzhou City.

3.2. Research Methodology

Structural Equation Modeling (SEM) is a robust statistical technique that integrates multiple multivariate analysis methods, enabling researchers to examine the relationships between multiple variables simultaneously within a unified framework. SEM is particularly useful for exploring dynamic relationships in complex social phenomena and individual behaviors. The SEM evaluation process ensures a good fit between the model and the data, allowing for effective hypothesis testing. Researchers can analyze both direct and indirect effects, as well as mediation and moderation, providing a comprehensive understanding of the complex interactions between variables. SEM constructs two models: a measurement model and a structural model. The measurement model defines the relationships between latent variables and their corresponding observed variables, as shown in Equations (1) and (2), while the structural model describes the relationships between latent variables, as shown in Equation (3):
X = Λ x ξ + δ
Y = Λ y η + ε
η = B η + Γ ξ + ζ
Here, x and y represent the sets of exogenous and endogenous variables, respectively. Λ x and Λ y denote the factor loading matrices of the exogenous latent observed variables on the exogenous latent variable ξ and the factor loading matrix of the endogenous latent variables on η , respectively. δ and ε represent measurement errors. B is the effect coefficient matrix between endogenous latent variables η . Γ is the effect coefficient matrix of exogenous latent variables on endogenous latent variables. ζ is the residual term of the structural model.

3.3. Data Sources

This study used data from authoritative official sources and firsthand data collected through field research. The official data, sourced from government departments and statistical agencies, included information on the construction period, resident population, and building area, ensuring data reliability and authority. In addition, spatial data—such as road networks and POI data—were processed using ArcGIS 10.8 software to enrich the analysis (Table 2).
The research questionnaire of this study did not involve human and zoological research, but as a social science study involving human participants, we still adhered to the relevant regulations and requirements of ethical review. Prior to the conducting of this study, the Institutional Ethics Review Service of China University of Mining and Technology conducted a comprehensive review of the design, implementation process, and data collection and processing methods, and confirmed that the study complied with the ethical requirements and protected the rights and interests of the study participants, including but not limited to the aspects of informed consent, privacy protection, and data security.
The survey was conducted both online and offline. Fieldwork and online surveys were carried out in the 15 selected communities between 25 January and 6 February 2024 and between 2 September and 8 September 2024. A total of 645 questionnaires were distributed and, after screening, 583 valid responses were obtained, yielding an effectiveness rate of 90.4%. The questionnaire consisted of three sections: instructions to help the respondents understand the content and concepts; questions to determine the socioeconomic attributes of the respondents, such as gender, age, and occupation, which served as control variables; and evaluations of the resident adaptability, built environment, and social environment, which provided the observed variables for the subsequent model. All variables were standardized.

4. Results

4.1. Sample Characteristics

Among the 583 valid respondents, 48.7% were male, and 51.3% were female, meeting the necessary requirements for a sample analysis. In terms of age and occupation, the majority of the population was over 50 years old, with 58.2% being retirees, aligning with the typical demographic profile of old community residents. Regarding education, most of the respondents had completed junior high school or had not attained a bachelor’s degree, reflecting a moderate level of educational attainment. The average income of the residents was relatively low, with a significant proportion earning below CNY 2000 per month. In terms of housing ownership, 86.8% of the respondents owned their homes. This study integrates the findings of relevant scholars with the specific context of old neighborhoods to classify the family structures of residents Based on the ethical relationships and the number of family members, the main categories include single-person families, nuclear families, couple families, and composite families [49]. Specifically, nuclear families constitute 35.7% of the sample, followed by composite families, with single-person families representing a smaller percentage. The sample characteristics closely followed a normal distribution, exhibiting good diversity and randomness, and the sample accurately reflected the demographic and socioeconomic situation of residents in old residential communities (Table 3).

4.2. Reliability Testing

Some of the data in this study were measured using scales, and reliability and validity tests were essential to ensuring the robustness of subsequent analyses. A confirmatory factor analysis (CFA) using the maximum likelihood estimation method was conducted. Items with poor overall consistency (item–total correlation coefficients, ITCs < 0.3) were identified and either corrected or eliminated. After these adjustments, Cronbach’s alpha was used to assess the internal consistency of the latent variables, with values ranging from 0 to 1. A higher Cronbach’s alpha indicates higher reliability, and all latent variables achieved reliability coefficients above the recommended threshold of 0.7, confirming good internal consistency (Table 4).
Validity is divided into content validity and construct validity. The questionnaire and variables in this study were based on literature reviews and relevant expert evaluations and revisions, meeting the requirements for content validity. In terms of construct validity, this study used a confirmatory factor analysis to test the validity. The closer the Kaiser–Meyer–Olkin (KMO) measure is to 1, the stronger the correlation between the variables. The KMO measure of sampling adequacy for the community environment questionnaire was 0.726, greater than 0.6, and the significance level of Bartlett’s test reached 0.00 without the covariance matrix being an identity matrix, indicating that the questionnaire is suitable for factor analysis. Principal component analysis showed high factor rotation loads, with the cumulative explained variance reaching 62.442%, and the extracted principal components explained the variance in the original variables well. A total of six related factors were screened out, which had good representativeness. The analysis of the resident adaptability scale yielded a KMO of 0.779, with a significance level less than 0.01, and the cumulative explained variance reached 60.189%, indicating that the scale has good construct validity (Table 5).
The convergent validity of the scale was assessed by calculating the combined reliability (CR) and average variance extracted (AVE) values, which showed that the CRz ranged from 0.717 to 0.850, which is above the recommended value of 0.7. The AVE values were all in the range of 0.359–0.501, which is close to or greater than the threshold value of 0.360. The discriminant validity calculations showed that the square root of the average variance extracted in the present study was above 0.6, which is higher than the correlation coefficient between all the correlation coefficients between the latent variables, indicating good discriminant validity between the latent variables (Table 6).

4.3. SEM Corrections and Inspections

The model fit and modification indices are critical in an SEM analysis. Given the satisfactory descriptive statistics and reliability and validity testing results, the sample data met the requirements for model fitting. Using AMOS 28 software, the sample data and preset paths were analyzed for fit. A path analysis of the factor regression paths was conducted, with model revisions based on modification indices provided during hypothesis testing. The final model showed a good fit with the following indices: the chi-square to degrees of freedom ratio (CMIN/DF) = 2.900, root mean square error of approximation (RMAEA) = 0.057, comparative fit index (CFI) = 0.872, goodness of fit index (GFI) = 0.891, normed fit index (NFI) = 0.819, and Tucker–Lewis index (TLI) = 0.843. These results indicate that the SEM model had a good fit with the sample data and met statistical standards, confirming the reliability of the results and impact pathways; thus, they could be used to analyze resident adaptability mechanisms in old residential communities (Table 7).

4.4. Critical Path Test

A path analysis was conducted by evaluating the factor loading coefficients. After testing the measurement variables, the model path coefficients were examined. Significant relationships between the model variables were determined using significance tests: if the t-value exceeded 1.96 (corresponding to a 95% confidence level) or the p-value was below 0.05, the relationship was considered significant. The standardized path coefficients were used to evaluate the strength of these relationships (Table 8).
The mediating effects were tested using the bootstrap method, which involved drawing 1000 samples. The mediating effect values corresponding to the 2.5th and 97.5th percentiles were taken as the lower and upper bounds of the confidence interval. If the confidence interval did not include zero, the mediating effect was considered significant (Table 9).
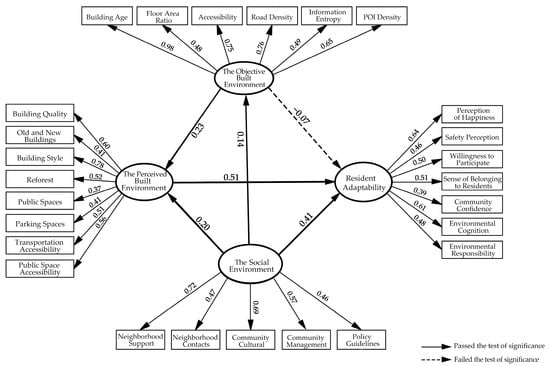
The results of the structural relationships and path measurements show that the direct impact of the objective built environment on resident adaptability had a p-value greater than 0.05, indicating that the direct effect was not significant. This contradicts the results of previous studies that suggested that the objective environment directly promotes resident behavior; thus, Hypothesis 1 was not supported. The standardized path coefficient of the perceived built environment on resident adaptability was 0.52, with a p-value less than 0.05, indicating a significant positive correlation; thus, Hypothesis 2 is verified. In the two potential mediating paths examining the impact of the objective factors on the subject, the perceived built environment had a full mediating effect, while the mediating effect of the social environment did not reach significance. The objective built environment indirectly affected resident adaptability through individual perception; thus, Hypothesis 3 is supported. The load coefficient of the social environment on the subject’s adaptability was 0.40, having a significant positive impact; thus, Hypothesis 4 is verified. The social environment influenced resident adaptability through the mediating effects of the objective built environment and the perceived built environment; thus, Hypotheses 5 and 6 are verified.

5. Discussion

5.1. Analysis of the Mechanisms Influencing Resident Adaptability

The Structural Equation Modeling (SEM) results were organized and visualized (Figure 5), illustrating the mutual influences among the latent variables. This section discusses the differentiated pathways through which the objective built environment, perceived built environment, social environment, and control variables impact resident adaptability. The analysis integrates Complex Adaptive System (CAS) theory to examine the mechanisms of influence, offering deeper insights into the interactions and feedback loops within the system, as well as how the synergy of multiple variables enhances resident adaptability.

5.1.1. Pathway of the Objective Built Environment

The analysis shows that the direct impact of the objective built environment on resident adaptability is not significant, indicating that improvements to the physical environment alone do not significantly enhance adaptability. This finding contrasts with those of previous studies that suggested that the objective environment directly influences residents’ behaviors [50]. Instead, the model reveals an indirect pathway: “the Objective Built Environment → the Perceived Built Environment → Resident Adaptability”. This finding reflects the “self-organizing” nature of CAS in which residents, over time, develop “environmental learning” about their surroundings. Rather than passively accepting their environment, residents form adaptive psychological and behavioral mechanisms through prolonged interaction with their physical environment. Through field visits and surveys, it was found that in old residential communities with a relatively stable community culture and close neighborly relationships, residents who had lived there for a long time internalized their adaptation to the physical environment through years of living, familiarizing themselves with every corner of the community. Therefore, they may have accepted or even minimized the shortcomings of the objective built environment. Residents in old residential communities are often older and experience relatively poorer economic conditions, which leads them to focus more on the stability and supportiveness of the community. Their needs for environmental improvement mainly center around living convenience and residential safety rather than more modern or high-quality physical facilities.

5.1.2. Pathway of the Perceived Built Environment

Under CAS theory, the perceived built environment manifests as a subjective cognitive feedback mechanism. In the path of resident adaptability, the path coefficient of the perceived built environment is 0.51. This means that positive environmental experiences can significantly enhance residents’ positive emotions toward the community and increase their willingness to participate in community activities, and this positive community attitude is an important foundation for community cohesion and resident happiness. Residents of old residential communities pay more attention to improvements in the living environment and the renewal of community facilities, which directly relate to their quality of life and satisfaction. By participating in community construction and environmental improvement through community resident committees or other organizational forms, it is hoped that living conditions and quality of life improve. In old residential communities, residents’ perceptions of the environment are often more subjective and selective. Residents selectively focus on and interpret environmental information, and they assign unique meanings to the environment based on their own needs and preferences. On one hand, this perception is constrained by objective environmental conditions; on the other hand, it also acts on the objective environment, guiding residents to adopt corresponding adaptive behaviors [51].
Residents’ perception of the environment is not only derived from objective physical conditions but is also influenced by subjective psychology, cultural background, and social interactions. If residents perceive the community environment as safe and comfortable, with a rich community culture and harmonious neighborly relations, they will have better mental health and more positive social interactions. This internal perception and adaptive mechanism is a powerful driving force that stimulates their active adaptive behaviors, prompting them to be willing to contribute their time and resources for the welfare of the community. This participation further strengthens the community’s social capital, creating a virtuous cycle. Residents’ subjective perceptions of the environment not only affect their current behavioral decisions but also form a self-reinforcing cycle through feedback mechanisms. Positive environmental perceptions encourage residents to participate more in community affairs, thereby enhancing the community’s social capital and the possibility of physical environmental improvements, further improving resident adaptability. This stimulus–perception–adaptation feedback path causes residents’ active ability to adjust to the environment and, through perceptual optimization, enhances their resistance to environmental uncertainties. Therefore, the perceived built environment is actually a complex variable that integrates material conditions and residents’ psychological cognition. In a CAS, individuals and the environment continuously adjust through multi-level feedback, with individuals ultimately forming adaptive responses to the environment.

5.1.3. Pathway of the Social Environment

The social environment plays the roles of a “buffer” and a “connector” in a CAS. The path coefficient in the model shows that the social environment has a direct impact on resident adaptability (path coefficient of 0.40) and moderates their perceptions of the environment, with an influence coefficient of 0.2. The model indicates that for the “social → perception → subject” path, the total effect is significant (c = 0.668; p < 0.001), indicating a significant impact of society on the subject. Further analysis shows that the positive effect of society on perception is significant (a = 399; p < 0.001), and the positive impact of perception on the subject is also significant. The value of a*b is 0.062, and its 95% confidence interval does not include 0, indicating a significant mediating effect. At the same time, after controlling for the mediating variable, the direct effect of society on the subject remains significant, but it is weaker than the total effect; thus, it can be determined to be a partial mediating effect. This indicates that society not only directly affects the subject but also indirectly influences the subject, partially through perception [52]. This pathway confirms the multi-level feedback mechanism in CAS theory: individuals influence their perception of the environment through social interactions; in turn, this leads to new behavioral responses. Through participation in community activities and community mutual aid, their adaptive capacity is further strengthened. The continuity of community culture and the deep connections among neighbors compensate for the shortcomings of the objective environment at the perceptual level, providing residents with emotional support and a sense of belonging. In old residential communities, residents form a collective identity based on their shared life background and community identity. Although their specific perceptions and needs differ, they often produce common emotional responses when facing common environmental challenges, leading to a shared value orientation and improvement goals [53]. This positive effect at the perceptual level, though it does not directly change the physical environment, promotes community activities and enhances interpersonal interactions, significantly improving quality of life, especially for the elderly population in old residential communities, by reducing the sense of social isolation.
Overall, the social environment can promote the improvement of the objective built environment (load 0.14), enhance residents’ subjective perceptions of the community environment, and indirectly influence adaptability. Through surveys and visits to the Wangling Community and Haizheng Community, it was found that the community committee organized resident volunteer activities, such as cleaning public spaces or maintaining community gardens, which not only improved the living environment but also made many residents feel that they were contributing to community development, thereby enhancing their adaptability to the environment. A number of old residential communities, such as the Yundong Community, have undergone renovation and transformation, significantly improving the residents’ living environment. Renovations and repairs of buildings and roads and the optimization of public facilities and green environments directly enhanced the comfort and safety of the living environment, increasing residents’ satisfaction with the community. The government’s financial support and technical guidance have also given residents confidence. The improvement of the physical environment and the cultivation of the social environment are complementary to each other. Various residents, community organizations, grassroots governments, and other constituents of the community form a dynamically evolving social network through continuous interaction and feedback [40]. When the social environment is good, more cooperative behaviors and collective actions can emerge within the community, enhancing the system’s ability to cope with external disturbances. Conversely, a poor social environment may exacerbate residents’ vulnerability and weaken the community’s adaptability. In complex adaptive systems, social capital can effectively enhance the resilience of individuals and groups, strengthening the system’s adaptability to external disturbances. This emphasizes the indispensability of social interactions and policy support in enhancing resident adaptability, which is consistent with previous research findings.

5.1.4. Moderating Effects of Control Variables

A CAS emphasizes the diversity and heterogeneity of agents within the system. In old communities, this diversity is reflected in the residents’ socioeconomic backgrounds, ages, lifestyles, and cultural backgrounds. As shown in Table 10, even after controlling for age, monthly income, home ownership, family structure, and education, the social environment and perceived built environment still significantly affect adaptability. Testing revealed no direct effect of gender, work status, education, or age on adaptability.
The level of average monthly household income significantly influences resident adaptability. Using the group with a monthly income of less than CNY 2000 as a reference, all other income groups exhibited significantly higher adaptability. This may be because the level of average monthly income is directly related to residents’ ability to improve their living environment. Residents with higher monthly incomes can enhance their adaptive capacity to old communities through greater economic resources, such as improved housing conditions and better access to social services. This relates to the cumulative effect of resources in complex adaptive systems, where residents with higher incomes have access to more capital and means to adapt to changes in the external environment.
Housing property rights also significantly affect resident adaptability. Using private property owners as a reference, renters show significantly less adaptability than private property owners, while the effect is not significant for public housing owners. Possible reasons for this include renters’ greater short-term mobility, unstable social relationships, and a weaker sense of belonging. In contrast, residents with privately owned housing tend to have lived in the community longer, enabling them to form stronger social networks and support systems through community interactions and fostering a stronger willingness to participate in long-term community planning and maintenance.
Differences in family structure affect residents’ perceptions and attitudes toward the community environment, influencing their level of community involvement and willingness to participate. According to the model report, couples and nuclear families are significantly more adaptable than single-person households, while composite families do not show this significance. A possible reason is that couples and nuclear families generally have dual incomes and usually higher incomes than single-member families, correlating with greater well-being and willingness to participate in the community. Composite families often reside in old communities for economic reasons and frequently include elderly members and small children, resulting in a more diverse and complex family composition. This diversity may lead to greater differences in social support and economic stability, affecting their willingness to participate in and contribute to the community. Additionally, children and the elderly place relatively higher demands on the environment and facilities and are more affected by perceptions of and adaptations to the living environment.

5.2. CAS-Based Decision-Making and Planning Recommendations for Renewal of Old Urban Residential Communities

This empirical research reveals the main mechanisms influencing resident adaptability in old residential communities, providing decision-making references for the construction, transformation, and governance of old residential communities in ongoing urban renewal.
1.
Focus on Residents’ Perceived Environment and Improve Subjective Quality of Life
Residents play a central role in driving change and promoting development in the process of adapting old communities. Emphasizing residents’ perceived needs and evaluations, as well as enhancing the quality and attractiveness of the built environment, are key steps to achieving this goal [54]. Developing a detailed greening plan that includes planting climate-appropriate vegetation and ensuring regular maintenance is essential. Public spaces should be designed with residents’ actual needs in mind, such as children’s play areas, fitness facilities, and rest areas, and feedback should be collected through resident surveys. Establishing emotional connection points for residents, such as social spaces and activity plazas, can enhance their sense of community belonging. Promoting positive perceptions can improve residents’ quality of life, sense of belonging, and social interactions within the community, thereby enhancing their psychological and environmental adaptability.
2.
Optimize System Matching for Adaptation and Build a Resilient Foundation for Development
The renewal of old residential communities should go beyond immediate environmental improvements and focus on building long-term adaptability through resilient design. Resilient design ensures that communities maintain their functionality and structural integrity during crises and recover quickly afterward. This can involve constructing disaster-resistant infrastructure, designing multi-functional public spaces, and utilizing sustainable materials and technologies. Adaptive renewal requires ongoing dynamic monitoring and adjustment to respond to evolving crisis scenarios. Policymakers should establish flexible frameworks that allow for quick responses based on crisis severity, including contingency planning, the formation of crisis management teams, and the implementation of post-crisis recovery and reconstruction efforts [55].
3.
Optimize the Socioeconomic Environment and Promote Community Inclusion and Health
Governments, planners, and community organizations can enhance governance responses by improving the objective environment, building robust social support systems, and establishing hierarchical management and feedback mechanisms that integrate the diverse needs of residents. Providing more opportunities for participation and resource-sharing, both online and offline, and organizing a range of community activities can foster mutual understanding and cooperation among residents. These efforts will help to establish a healthy and equitable social support network, promoting greater community cohesion and resilience. By providing platforms for participation, such as residents’ meetings and online feedback channels, residents can actively engage in community affairs and transformation decisions. Self-organization and resident participation mechanisms can strengthen residents’ sense of identity with the community and their ability to cope with crises, particularly during emergencies when they can quickly adjust their strategies and develop spontaneous coping behaviors.

6. Conclusions

This study provides an in-depth analysis of the adaptability of residents in Xuzhou’s old communities using structural equation modeling (SEM) based on complex adaptive system (CAS) theory. The results reveal a complex mechanism of interaction between the built environment and resident adaptability, supporting the conclusions outlined below.
The objective built environment has no direct effect on resident adaptability, but it indirectly influences adaptability through the mediating effect of residents’ perceptions. This finding confirms that the physical and spatial base plays a positive role in adaptability, but greater focus should be placed on residents’ needs and perceptions in planning and construction.
The perceived built environment not only directly affects resident adaptability but also indirectly influences it through the mediating effect of social capital. People’s behaviors and decisions are often based on their perceptions of the environment rather than its actual characteristics, further emphasizing the positive role of the perceived built environment in promoting adaptability.
The social environment significantly and positively promotes resident adaptation. Inadequate social interaction and uneven distribution of resources weaken “flow”, leading to environmental degradation and increased instability, which hinders individual adaptive development and gradually diminishes community vitality. By utilizing community spaces or facilities, residents can develop social capital, and the emotional ties and sense of community established through the built environment can transform into residents’ responsibilities or collective activities, thus improving adaptability.
Resident adaptability is a dynamic, multi-level, multi-subject process involving continuous cognitive, emotional, behavioral, and psychological self-adjustment [56]. Factors such as age, income level, education level, and housing ownership influence residents’ needs, expectations, and access to the community environment, as well as their degree of disturbance and resilience. This finding highlights the importance of valuing community and individual differences in promoting resident adaptation.
The findings of this study challenge the traditional urban planning paradigm by emphasizing the important roles of residents’ subjective perceptions and the social environment in influencing adaptability. These findings not only help us understand the complex mechanisms of resident adaptability in old communities but also provide new perspectives and strategies for urban renewal and community development. Although this study provides empirical evidence for understanding how the built environment influences resident adaptability, there are still some limitations. First, the study sample was limited to old communities in Xuzhou. Future studies should consider expanding the sample to include more communities of different types and regions to enhance the external validity of the findings. Additionally, this study used a cross-sectional design; future research could employ a longitudinal design to track changes in resident adaptability at different stages of development in old communities, gaining a deeper understanding of the dynamic process of adaptability. Ultimately, while this study employs a classification of family structure that is widely accepted, it is not without limitations. The study did not sufficiently account for the age composition within family units, an oversight that becomes particularly relevant in the context of aging communities where the maturation of children and the migration of populations are significant phenomena. Moreover, the absence of a comprehensive social support system exacerbates the variability in adaptability among nuclear and single-person families, depending on their age demographics. These considerations are not adequately addressed by the existing classification, which may inadvertently overlook subtle yet crucial distinctions. Future research would benefit from adopting a more refined classification methodology, incorporating a deeper analysis of the socioeconomic traits of aging neighborhoods, as well as the interplay between familial dynamics and the broader social milieu. This approach would enable a more holistic understanding of how diverse family structures influence the adaptability of residents.

Author Contributions

Conceptualization, S.C. and P.L.; methodology, S.C.; questionnaire design, S.C. and P.L.; data collection, S.C., X.H. and H.L.; data analysis, S.C., X.H. and H.L.; validation, S.C.; formal analysis, S.C.; investigation, X.H. and H.L.; resources, S.C., X.H. and H.L.; data curation, S.C.; writing—original draft preparation, S.C.; writing—review and editing, P.L. and S.C.; visualization, S.C.; supervision, X.H.; project administration, P.L.; funding acquisition, P.L. All authors have read and agreed to the published version of the manuscript.

Funding

This research was funded by the National Natural Science Foundation of China, grant number 52378082, the Postgraduate Research & Practice Innovation Program of Jiangsu Province, grant number KYCX24_2903, and the Graduate Innovation Program of China University of Mining and Technology, grant number 2024WLJCRCZL305.

Data Availability Statement

The original contributions presented in the study are included in the article, further inquiries can be directed to the corresponding author.

Acknowledgments

We would like to express our gratitude to the Real Estate Service Center of Quanshan District, Gulou District, and Yunlong District of Xuzhou City for supporting the research by providing data on the old residential areas, as well as to the survey and data collection work of fellow students.

Conflicts of Interest

The authors declare no conflicts of interest.

References

  1. Chen, S.; Huang, Q.; Muttarak, R.; Fang, J.; Liu, T.; He, C.; Liu, Z.; Zhu, L. Updating Global Urbanization Projections Under the Shared Socioeconomic Pathways. Sci. Data 2022, 9, 137. [Google Scholar] [CrossRef] [PubMed]
  2. Lawrence, M.; Homer-Dixon, T.; Janzwood, S. Global Polycrisis: The Causal Mechanisms of Crisis Entanglement. Glob. Sustain. 2024, 7, e6. [Google Scholar] [CrossRef]
  3. Raschke, A.B.; Davis, J.; Quiroz, A. The Central Arizona Conservation Alliance Programs: Use of Social Media and App-Supported Community Science for Landscape-Scale Habitat Restoration, Governance Support, and Community Resilience-Building. Land 2022, 11, 137. [Google Scholar] [CrossRef]
  4. Liu, Z.; Fang, C.; Liao, X.; Fan, R.; Sun, B.; Mu, X. Adaptation and adaptability: Deciphering urban resilience from the evolutionary perspective. Environ. Impact Assess. Rev. 2023, 103, 107266. [Google Scholar] [CrossRef]
  5. Gao, J.; Wu, X.; Zang, Y. Research on Systematic Urban Regeneration and Implementation Way: Based on The Complex Adaptive System Theory. Urban Dev. Stud. 2020, 27, 62–68. [Google Scholar]
  6. Zhang, X.; Song, J.; Yu, W.; Wang, Z. Formation Mechanism of Beijing’s Jobs-housing Spatial Relationship Based on Residents’ Perception. Acta Geogr. Sin. 2021, 76, 383–397. [Google Scholar] [CrossRef]
  7. Monterroso, A.; Conde, C. Adaptive Capacity: Identifying the Challenges Faced by Municipalities Addressing Climate Change in Mexico. Clim. Dev. 2017, 10, 729–741. [Google Scholar] [CrossRef]
  8. Wu, C.; Shui, W.; Yang, H.; Ma, M.; Zhu, S.; Liu, Y.; Li, H.; Wu, F.; Wu, K.; Sun, X. Heat Adaptive Capacity: What Causes the Differences Between Residents of Xiamen Island and Other Areas? Front. Public Health 2022, 10, 799365. [Google Scholar] [CrossRef]
  9. Flórez Bossio, C.; Ford, J.; Labbé, D. Adaptive capacity in urban areas of developing countries. Clim. Change 2019, 157, 279–297. [Google Scholar] [CrossRef]
  10. Mao, T.; Li, Q. Research on the Relationship Between the Formation of Local Construction Culture and Geographical Environment Based on Adaptability Analysis. J. King Saud Univ.-Sci. 2022, 35, 102387. [Google Scholar] [CrossRef]
  11. Durukan, A.; Beşir, E.; Altuntaş, S.K.; Açıkel, M. Evaluation of Sustainability Principles in Adaptable Re-Functioning: Traditional Residences in Demirel Complex. Sustainability 2021, 13, 2514. [Google Scholar] [CrossRef]
  12. Tan, Y.; He, J.; Han, H.; Zhang, W. Evaluating Residents’ Satisfaction with Market-Oriented Urban Village Transformation: A Case Study of Yangji Village in Guangzhou, China. Cities 2019, 95, 102394. [Google Scholar] [CrossRef]
  13. Ma, R.; Zhou, X.; Li, Q. Regional Types of the Characteristic Towns and Its Adaptive Path in the Yangtze River Delta Region. Sci. Geogr. Sin. 2019, 39, 912–919. [Google Scholar] [CrossRef]
  14. Wang, G. Research on the Complex Adaptability of Urban Architectural Heritage in the Period of Inventory Planning: A Case of Harbin City. Mod. Urban Res. 2020, 8, 108–114. [Google Scholar]
  15. Yao, Z.; Jiang, C. Factor analysis of the influence of neighborhood satisfaction of the elderly: Evidence from Xuzhou, China. J. Women Aging 2019, 32, 658–671. [Google Scholar] [CrossRef]
  16. Chen, J.; Wang, L.; Gu, T.; Wang, C.; Hao, E. Demands for Community Services and Associated Factors among Residents in Smart Communities: A Case Study of Xuzhou City. Int. J. Environ. Res. Public Health 2023, 20, 3750. [Google Scholar] [CrossRef]
  17. Liu, D. Research on Theoretical Prototype and Solution of the Cooperation Dilemma in Old Community Regeneration: Analysis Framework Based on Public Choice Theory. City Plan. Rev. 2022, 46, 57–66. [Google Scholar]
  18. Wu, W.; Wu, L.; Shi, X.; Wang, F.; Wang, K.; Zhou, J.; Mao, Q.; Qiu, Y.; Wang, K. Human settlements and high-quality development. China City Plan. Rev. 2020, 44, 99–104. [Google Scholar]
  19. Lu, W.; Qiu, B.; Wu, Y. Exploration of urban community renewal governance for adaptive improvement. Habitat Int. 2024, 144, 102999. [Google Scholar] [CrossRef]
  20. Zhang, J.; Wen, B.; Zhu, D.; Zhao, Y. Study on the Influencing Factors of Community Residents’ Participation in the Reconstruction of Old Community: Based on the Empirical Observation of the Reconstruction of the Old Community. Urban Dev. Stud. 2021, 28, 29–33. [Google Scholar]
  21. Rhodes, M.L. Complexity and Emergence in Public Management: The Case of Urban Regeneration in Ireland. Public Manag. Rev. 2008, 10, 361–379. [Google Scholar] [CrossRef]
  22. Olney, C.A. Using evaluation to adapt health information outreach to the complex environments of community-based organizations. J. Med. Libr. Assoc. 2005, 93 (Suppl. 4), S57–S67. [Google Scholar] [PubMed]
  23. Zhao, L.; Shen, Z.; Zhang, Y.; Sheng, F. Study on the Impact of the Objective Characteristics and Subjective Percepti on of the Built Environment on Residents’ Physical Activities in Fuzhou, China. Sustainability 2019, 12, 329. [Google Scholar] [CrossRef]
  24. Gebel, K.; Bauman, A.E.; Sugiyama, T.; Owen, N. Mismatch Between Perceived and Objectively Assessed Neighborhood Walkability Attributes: Prospective Relationships with Walking and Weight Gain. Health Place 2011, 17, 519–524. [Google Scholar] [CrossRef]
  25. Noordzij, J.M.; A Beenackers, M.; Groeniger, J.O.; Van Lenthe, F.J. Effect of Changes in Green Spaces on Mental Health in Older Adults: A Fixed Effects Analysis. J. Epidemiol. Community Health 2019, 74, 48–56. [Google Scholar] [CrossRef]
  26. Yang, W.; Yang, R.; Li, X. A Canonical Correlation Analysis Study on the Association Between Neighborhood Green Space and Residents’ Mental Health. J. Urban Health 2023, 100, 696–710. [Google Scholar] [CrossRef]
  27. Wu, W.; Chen, W.Y.; Yun, Y.; Wang, F.; Gong, Z. Urban greenness, mixed land-use, and life satisfaction: Evidence from residential locations and workplace settings in Beijing. Landsc. Urban Plan. 2022, 224, 104428. [Google Scholar] [CrossRef]
  28. Koohsari, M.J.; Owen, N.; Cole, R.; Mavoa, S.; Oka, K.; Hanibuchi, T.; Sugiyama, T. Built Environmental Factors and Adults’ Travel Behaviors: Role of Street Layout and Local Destinations. Prev. Med. 2016, 96, 124–128. [Google Scholar] [CrossRef]
  29. Bottini, L. The Effects of Built Environment on Community Participation in Urban Neighbourhoods: An Empirical Exploration. Cities 2018, 81, 108–114. [Google Scholar] [CrossRef]
  30. Brownson, R.C.; Hoehner, C.M.; Day, K.; Forsyth, A.; Sallis, J.F. Measuring the Built Environment for Physical Activity. Am. J. Prev. Med. 2009, 36, S99–S123.e12. [Google Scholar] [CrossRef]
  31. Sallis, J.F. Measuring Physical Activity Environments: A Brief History. Am. J. Prev. Med. 2009, 36, S86–S92. [Google Scholar] [CrossRef] [PubMed]
  32. Stea, D. Image and Environment: Cognitive Mapping and Spatial Behavior; Routledge: New York, NY, USA, 2017. [Google Scholar] [CrossRef]
  33. Ma, L.; Cao, J. How Perceptions Mediate the Effects of the Built Environment on Travel Behavior? Transportation 2017, 46, 175–197. [Google Scholar] [CrossRef]
  34. Liu, Z.; Wang, K.; He, S.; Liu, Y. Gated Communities in Guangzhou: Community Environment Analysis and Its Effects on Community Attachement. Mod. Urban Res. 2017, 16–24, 43. [Google Scholar] [CrossRef]
  35. Moos, R.H. Determinants of Physiological Responses to Symbolic Stimuli: The Role of the Social Environment. Int. J. Psychiatry Med. 1974, 5, 389–399. [Google Scholar] [CrossRef]
  36. Dong, W.; Zhu, J.H.; Li, H. The Influence of Community Built Environment on Social Health: Review and Enlightenment. Shanghai Urban Plan. Rev. 2023, 3, 1–7. [Google Scholar] [CrossRef]
  37. Yang, D.; Sui, H. Identifying Elements and Improvement Strategies in the Residential Environment to Social Support of the Elderly: An Exploration Using the Perception Survey. Urban Dev. Stud. 2021, 28, 123–132. [Google Scholar]
  38. Shekhar, H.; Schmidt, A.; Wehling, H. Exploring Wellbeing In Human Settlements—A Spatial Planning Perspective. Habitat Int. 2019, 87, 66–74. [Google Scholar] [CrossRef]
  39. Li, J.; Ma, G.; Feng, J.; Guo, L.; Huang, Y. Local Residents’ Social-Ecological Adaptability of the Qilian Mountain National Park Pilot, Northwestern China. Land 2022, 11, 742. [Google Scholar] [CrossRef]
  40. Li, J.; Chaulagain, S.; Yost, E. Residents’ Sense of Safety in Senior Living Communities: A Conceptual Paper. Int. J. Hosp. Manag. 2022, 112, 103410. [Google Scholar] [CrossRef]
  41. Kim, S.K.; Seidel, A.D. Safe Communities for Urban Renters: Residents’ Perceived Safety, Physical Territoriality, and Social Ties in Urban Apartment Properties. J. Archit. Plan. Res. 2012, 29, 133–148. [Google Scholar]
  42. Yang, B.; Li, S.; Elder, B.R.; Wang, Z. Community-Planning Approaches and Residents’ Perceived Safety: A Landscape Analysis of Park Design in The Woodlands, Texas. J. Archit. Plan. Res. 2013, 30, 311–327. [Google Scholar]
  43. Zhu, Y. Toward Community Engagement: Can the Built Environment Help? Grassroots Participation and Communal Space in Chinese Urban Communities. Habitat Int. 2015, 46, 44–53. [Google Scholar] [CrossRef]
  44. Hong, M.; Wei, W.; Yin, L.; Xia, J. Exploring the Mechanism of the Impact of Basic Public Service Facilities on Residents’ Satisfaction: Based on the “Homo-Urbanicus” Theory. Hum. Geogr. 2023, 38, 107–117. [Google Scholar] [CrossRef]
  45. Mouratidis, K.; Poortinga, W. Built Environment, Urban Vitality And Social Cohesion: Do Vibrant Neighborhoods Foster Strong Communities? Landsc. Urban Plan. 2020, 204, 103951. [Google Scholar] [CrossRef]
  46. Yu, B.; Che, S.; Xie, C.; Tian, S. Understanding Shanghai Residents’ Perception of Leisure Impact and Experience Satisfaction of Urban Community Parks: An Integrated and IPA Method. Sustainability 2018, 10, 1067. [Google Scholar] [CrossRef]
  47. Zeng, C.; Deng, X.; Yang, J.; Cheng, Y.; Zhao, T.; Wang, P. The Exploration of Residents’ Perception of Eco-Urbanization at Community and Driving Factors in China. Cities 2022, 122, 103513. [Google Scholar] [CrossRef]
  48. Zhang, W.; Lei, K. The Urban New Immigrants’ Social Inclusion: Internal Structure, Present Situation and Influential Factors. Sociol. Stud. 2008, 117–141, 244–245. [Google Scholar] [CrossRef]
  49. Wang, Y. An Analysis of the Changes in China’s Urban and Rural Family Structures: Based on 2010 Census Data. Soc. Sci. China 2013, 12, 60–77+205–206. [Google Scholar]
  50. Li, X.; Liu, H. The Influence of Subjective and Objective Characteristics of Urban Human Settlements on Residents’ Life Satisfaction in China. Land 2021, 10, 1400. [Google Scholar] [CrossRef]
  51. Kong, Y.; Zhen, F.; Chang, E.-Y.; Zhang, S. Analysis of the Impact Mechanism of Built Environment on Residents’ Community Participation: A Case Study of Nanjing City. Hum. Geogr. 2024, 39, 29–39. [Google Scholar] [CrossRef]
  52. Smead, R. The Role of Social Interaction in the Evolution of Learning. Br. J. Philos. Sci. 2015, 66, 161–180. [Google Scholar] [CrossRef]
  53. Li, D.-X.; Kim, S.; Lee, Y.-K.; Griffin, M. Sustainable Environmental Development: The Moderating Role of Environmental Identity. Asian J. Soc. Psychol. 2016, 19, 298–310. [Google Scholar] [CrossRef]
  54. Kim, S. Adaptive capacity and local-level fisheries co-management activities: A case of South Korea. Mar. Policy 2023, 154, 105665. [Google Scholar] [CrossRef]
  55. Sahani, M.K.; Maat, H.; Balabanova, D.; Woldie, M.; Richards, P. Engaging Communities as Partners in Health Crisis Response: A Realist-Informed Scoping Review for Research and Policy. Health Res. Policy Syst. 2024, 22, 56. [Google Scholar] [CrossRef]
  56. Waters, J.; Adger, W.N. Spatial, Network and Temporal Dimensions of the Determinants of Adaptive Capacity in Poor Urban Areas. Glob. Environ. Change 2017, 46, 42–49. [Google Scholar] [CrossRef]
Figure 1. Research framework.
Figure 1. Research framework.
Urbansci 08 00221 g001
Figure 2. Adaptive agent complex adaptive theoretical framework.
Figure 2. Adaptive agent complex adaptive theoretical framework.
Urbansci 08 00221 g002
Figure 3. Structural model of mechanisms influencing resident adaptability.
Figure 3. Structural model of mechanisms influencing resident adaptability.
Urbansci 08 00221 g003
Figure 4. Study area and research plots; the geographic location of Xuzhou City in China (a); geographic location of the central urban area (b); the distribution of the 489 old communities in the central urban area (c); and the distribution of the locations of the 15 sample communities in this study (d).
Figure 4. Study area and research plots; the geographic location of Xuzhou City in China (a); geographic location of the central urban area (b); the distribution of the 489 old communities in the central urban area (c); and the distribution of the locations of the 15 sample communities in this study (d).
Urbansci 08 00221 g004
Figure 5. Structural equation modeling of the mechanism influencing resident adaptability in old residential communities.
Figure 5. Structural equation modeling of the mechanism influencing resident adaptability in old residential communities.
Urbansci 08 00221 g005
Table 1. List of questions.
Table 1. List of questions.
Latent VariableObserved VariableMeasurement Method
Resident AdaptabilityHappiness perceptionTaking into account your satisfaction with your community and personal life and your outlook for the future, your happiness with life in the community is higher
You believe that the community in which you live has a greater impact on your happiness
Security awarenessThe standardized management system of the community makes me feel safe
The overall safety and security of the community gave me peace of mind
Community involvementI am willing to participate in community activities and public affairs
I would like to recommend others to get involved in the community
I am willing to contribute to the renovation of the community
Social networksI’m concerned about what is going on in the neighborhood
I feel at home in the neighborhood
Community trustHow much do you trust people in your community to help and support each other?
How much trust do you have in community management bodies such as community councils, property management, etc.?
I have a close relationship with community organizations
Overall identityThe overall environment of the community makes me satisfied
Do you agree with the direction and plan of the community?
I have a close relationship with community organizations
Environmental perceptionHow satisfied are you with the environmental quality of your community?
How do you rate the hygiene and cleanliness of your community?
The Perceived Built Environment Building safetyThe building is equipped with well-maintained firefighting facilities and properly marked emergency exits.
Building qualityI am satisfied with the building quality of the community where I live
Architectural featuresI am satisfied with the architectural style of the community
Greening qualityThe green environment of the community makes me feel comfortable and satisfied
Public spaceThe public activity area of the community can meet my daily entertainment, leisure, and other activities
Parking spaceThe parking space in the community is sufficient for me and other residents
Accessibility of public spaceDo you think the community and its surrounding public spaces (fitness facilities, various sports facilities, and sports venues) are easily accessible?
Transportation convenienceAre you satisfied with the transportation environment in your community?
The transportation facilities feel convenient
The Objective Built EnvironmentPermanent population densityTotal resident population/total area of the community
Floor area ratioGross floor area/plot area
Road network densityThe total length/area of the road within 1 km with the community as the center of the circle
Accessibility of public service facilitiesGIS spatial autocorrelation analysis
POI densityThe number of POI within 1 km of the cell as the center of the circle
POI type entropy indexEI = ∑Si × ln(1/Si), where Si is the proportion of Class i POI in the total POI within the search range
Social Environment Neighborhood supportYou have offered or received help in your neighborhood
The number of neighbors you can ask for advice when you have a problem with your life
Neighborhood contactI have a close relationship with my neighbors
I hope more communication between neighbors will promote harmony in the neighborhood
Community cultureThe community has enough historical and cultural resources
Community residents have a unified identity
Community managementWhether the community has a standardized property or community (community) committee management
Frequency of transactional community activities (such as feedback on community problems, planning and construction hearings, etc.)
Policy guidelinesThe government has a sound system support to ensure the effectiveness of the renewal policy of old residential areas
The government supports and supervises the renovation projects of old residential areas, which can ensure the sustainability of the renovations
Table 2. Data sources.
Table 2. Data sources.
Name of DataSource of Data
Data on plots in old residential communitiesCell boundary data, footprint, etc.Google Map API
Age of construction, ownership, number of households, plot ratio, etc.Statistical data on district offices
Quality of housing, appearance, availability of municipal networks, road safety, rental rates, etc.Site visits, questionnaire surveys, community and resident interviews
Road dataData on urban primary, secondary, and feeder roadsOpen Street Map
POI dataLocations of education, health care, living, transport, and public service facilities Google Map API
Social dataNeighborhood interactions, sense of belonging, residents’ perceptions, etc.Questionnaire survey, community, and resident interviews
Table 3. Description of the distribution of sample characteristics.
Table 3. Description of the distribution of sample characteristics.
VariableOptionFrequencyPercentage
SexMale28448.7
Female29951.3
AgeLess than 20 years old244.1
20–35 years old13623.3
35–50 years old8414.4
50–65 years old16328.0
More than 65 years old17630.2
OccupationEnterprises and public institutions437.4
Company employees9416.1
Self-employed366.2
Service workers233.9
Students7713.2
Retired23340.0
Others7713.2
Academic qualificationPrimary and below10217.5
Junior high school14625.0
Secondary school and high school16328.0
College and undergraduate16628.5
Postgraduate and above61.0
Average monthly incomeLess than CNY 200018030.9
CNY 2001–400015025.7
CNY 4001–600014625.0
Above CNY 600110718.4
Family structureSingle-person households6711.5
Couples family13222.6
Nuclear family20835.7
Composite family17630.2
HomeownershipPrivate housing50686.8
Public housing264.5
Rental housing518.7
Table 4. Cronbach’s alpha reliability test.
Table 4. Cronbach’s alpha reliability test.
VariantCronbach’s AlphaStandardized Cronbach’s AlphaItem Count
The Perceived Built Environment0.7500.7479
The Objective Built Environment0.8260.8596
The Social Environment0.7040.7005
Environmental Identity0.7640.76620
Resident Adaptability0.7120.7187
Table 5. KMO and Bartlett’s test.
Table 5. KMO and Bartlett’s test.
Scale DataEnvironmental IdentityResident Adaptation
KMO Sampling Suitability Quantity0.7260.779
Bartlett’s test of sphericityχ23913.407669.190
Df19021
p0.00<0.01
Table 6. Convergent and discriminant validity.
Table 6. Convergent and discriminant validity.
VariantCRAVEV1V2V3V4
The Social Environment (V1)0.7220.3590.599
The Objective Built Environment (V2)0.8500.5010.1410.708
The Perceived Built Environment (V3)0.7510.3850.2290.2560.620
Resident Adaptability (V4)0.7170.3710.5160.1750.6070.609
Note: Diagonal bolded values are square roots of AVE values.
Table 7. Indicators of model fit.
Table 7. Indicators of model fit.
Fitness IndexFitness Indicators
CMIN/DFGFIRMRRMSEACFITLINFI
Ideal value(1-5)>0.8<0.08<0.08>0.8>0.8>0.8
Model values2.9000.8910.0460.0570.8720.8430.819
Table 8. Table of model regression coefficients.
Table 8. Table of model regression coefficients.
Impact PathwaysStandardized CoefficientS.E.S.R.pSignificance
H1−0.10.026−1.3900.165Significance
H20.520.0507.3680.001Significance
H30.230.0374.6650.001Non-significance
H40.400.0806.4060.004Significance
H50.140.1102.9300.003Significance
H60.200.0913.7430.001Significance
Table 9. Coefficient of influence between endogenous variables.
Table 9. Coefficient of influence between endogenous variables.
VariablesSocial EnvironmentThe Objective Built EnvironmentThe Perceived Built Environment
Direct ImpactIndirect ImpactOverall ImpactDirect ImpactIndirect ImpactOverall ImpactDirect ImpactIndirect ImpactIndirect Impact
The Objective Built Environment0.14 ***0.14 ***
The Perceived Built Environment0.23 ***0.20 ***0.03 ***0.23 ***0.23 ***
Resident Adaptability0.50 ***0.40 ***0.10 ***0.10 ***−0.020.12 ***0.52 ***0.52 ***
Note: *** represent significance levels of 1%.
Table 10. Effect of control variables on endogenous variables.
Table 10. Effect of control variables on endogenous variables.
VariableUnstandardized CoefficientStandardized CoefficienttSignificance
BStandard ErrorβVIF
Constant0.7790.129 6.033<0.01
The perceived built environment0.1640.0240.2026.767<0.011.208
The objective built environment−0.0140.0280.646−0.5720.5671.245
Social environment0.6010.0280.64621.525<0.011.221
Educational background (primary school and below)0
Junior high school0.0220.0480.0200.4630.6442.409
Secondary school and high school0.0170.0520.0160.3330.7393.056
College and undergraduate0.0250.0580.0230.4260.6703.800
Postgraduate and above0.1430.1410.0291.0160.3101.128
Average monthly income (below CNY 2000 for reference)0
CNY 2001–40000.108 **0.0450.0962.4070.0162.168
CNY 4001–6000 0.088 **0.0480.0781.8240.0692.461
More than CNY 60010.097 **0.0560.0761.7230.0852.644
Family structure (with reference to single-person households)0
Couple family0.103 ***0.0290.0603.5340.0053.235
Nuclear family0.014 **0.0270.0020.1490.0821.404
Compound family0.0110.0240.0051.1290.6571.065
Housing property rights (private housing as reference)0
Public housing−0.0300.022−0.020−1.4060.1611.455
Renting a house−0.103 ***0.029−0.060−3.5350.0002.213
Age (under 20 for reference)0
20–35 years old−0.0950.077−0.082−1.2390.2165.947
35–50 years old−0.270.083−0.019−0.3300.7424.728
50–65 years old or older−0.1150.078−0.105−1.4880.1376.804
Over 65 years old−0.0690.075−0.065−0.9190.3586.699
Note: ** and *** represent 5% and 1% significance levels, respectively.
Disclaimer/Publisher’s Note: The statements, opinions and data contained in all publications are solely those of the individual author(s) and contributor(s) and not of MDPI and/or the editor(s). MDPI and/or the editor(s) disclaim responsibility for any injury to people or property resulting from any ideas, methods, instructions or products referred to in the content.

Share and Cite

MDPI and ACS Style

Luo, P.; Chen, S.; Huang, X.; Liu, H. Study on Impact Mechanisms of Resident Adaptability in Old Communities Based on Complex Adaptive System Theory: Theoretical Construction and Empirical Analysis of Xuzhou City Center. Urban Sci. 2024, 8, 221. https://doi.org/10.3390/urbansci8040221

AMA Style

Luo P, Chen S, Huang X, Liu H. Study on Impact Mechanisms of Resident Adaptability in Old Communities Based on Complex Adaptive System Theory: Theoretical Construction and Empirical Analysis of Xuzhou City Center. Urban Science. 2024; 8(4):221. https://doi.org/10.3390/urbansci8040221

Chicago/Turabian Style

Luo, Pingjia, Shuang Chen, Xin Huang, and Haodong Liu. 2024. "Study on Impact Mechanisms of Resident Adaptability in Old Communities Based on Complex Adaptive System Theory: Theoretical Construction and Empirical Analysis of Xuzhou City Center" Urban Science 8, no. 4: 221. https://doi.org/10.3390/urbansci8040221

APA Style

Luo, P., Chen, S., Huang, X., & Liu, H. (2024). Study on Impact Mechanisms of Resident Adaptability in Old Communities Based on Complex Adaptive System Theory: Theoretical Construction and Empirical Analysis of Xuzhou City Center. Urban Science, 8(4), 221. https://doi.org/10.3390/urbansci8040221

Article Metrics

Back to TopTop