User Preference Analysis for an Integrated System of Bus Rapid Transit and On-Demand Shared Mobility Services in Amman, Jordan
Abstract
:1. Introduction
2. Literature Review
2.1. Preferences for BRT
2.2. Integrating Services
2.3. Discrete Choice Modeling
2.4. Current Situation in Amman, Jordan
2.5. Remarks
3. Survey Design and Data Collection
3.1. Survey Design
3.2. Sample Size
3.3. Data Description
3.4. Data Collection
- Respondents with in-completed tasks;
- Respondents who answer the survey much faster than the average time required to complete the survey;
- Responses with patterns like a straight line or zig-zag in answer options.
4. Methodology
4.1. Multinomial Logit Model (MNL)
4.1.1. MNL for the Current Transportation Conditions
4.1.2. MNL for the Proposed Scenarios of Integrating Modes
4.2. Mixed Logit Model (ML)
4.2.1. ML for the Current Transportation Conditions
4.2.2. ML for the Proposed Scenarios of Integrating Modes
5. Results and Discussion
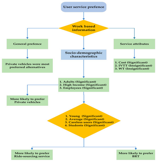
5.1. Survey Results
5.2. Model Results
5.2.1. Model Estimation
5.2.2. Model Performance
5.2.3. Recommendations
6. Conclusions
Supplementary Materials
Author Contributions
Funding
Data Availability Statement
Conflicts of Interest
References
- Department of Statistics. 2020. Available online: http://dosweb.dos.gov.jo/databank/yearbook/YearBook_2020.pdf (accessed on 10 October 2023).
- Department, T. Overview. Public Security Directorate. 2021. Available online: https://psd.gov.jo/en-us/psd-department-s/traffic-department/publications/?page=1&SC=&MC= (accessed on 10 October 2023).
- Jamal, A.; Rahman, M.T.; Al-Ahmadi, H.M.; Ullah, I.; Zahid, M. Intelligent Intersection Control for Delay Optimization: UsingMeta-Heuristic Search Algorithms. Sustainability 2020, 12, 1896. [Google Scholar] [CrossRef]
- Li, C.; Cao, D.; Du, Q. Exact solutions to the nonlinear equation in traffic congestion. Adv. Differ. Equ. 2020, 2020, 68. [Google Scholar] [CrossRef]
- Wang, C.; Shi, H.; Zuo, X. A multi-objective genetic algorithm based approach for dynamical bus vehicles scheduling under traffic congestion. Swarm Evol. Comput. 2020, 54, 100667. [Google Scholar] [CrossRef]
- Magaji, J. An Assessment of the Effects of Traffic Congestion on Man Hour and Productivity in Gwagwalada Town. Int. J. Innov. Environ. Stud. Res. 2020, 4, 10–20. [Google Scholar]
- Zahid, M.; Chen, Y.; Jamal, A.; Memon, M.Q. Short Term Traffic State Prediction via Hyperparameter Optimization Based Classifiers. Sensors 2020, 20, 685. [Google Scholar] [CrossRef]
- Safdar, M.; Jamal, A.; Al-Ahmadi, H.M.; Rahman, M.T.; Almoshaogeh, M. Analysis of the Influential Factors towards Adoption of Car-Sharing: A Case Study of a Megacity in a Developing Country. Sustainability 2022, 14, 2778. [Google Scholar] [CrossRef]
- Becker, H.; Balac, M.; Ciari, F.; Axhausen, K.W. Assessing the welfare impacts of Shared Mobility and Mobility as a Service (MaaS). Transp. Res. Part A Policy Pr. 2019, 131, 228–243. [Google Scholar] [CrossRef]
- Nieberg, H. Public Transportation in the Middle East: A Study on the Sustainability and Efficacy of Taxis in Amman and the Future of Public Transportation. Indep. Study Proj. ISP Collect. 2018, 2665, unpublished paper. [Google Scholar]
- GAM. The Bus Rapid Transit (BRT) Project. Al-Bhas ul Sari. 2023. Available online: http://www.ammanbrt.jo/?l=en (accessed on 10 October 2023).
- Mane, A.; Sarkar, A.; Arkatkar, S. Study of Modal Shift to Bus Rapid Transit (BRT) in Developing Country: A Case Study in India. In Proceedings of the Transportation Research Board 94th Annual Meeting, Washington, DC, USA, 11–15 January 2015. [Google Scholar]
- Jittrapirom, P.; Neerven, W.; Martens, K.; Trampe, D.; Meurs, H. The Dutch Elderly’s Preferences Toward a Smart Demand-responsive Transport Service. Res. Transp. Bus. Manag. 2019, 30, 100383. [Google Scholar] [CrossRef]
- Zhang, Y.; Farber, S.; Young, M. Eliminating barriers to nighttime activity participation: The case of on-demand transit in Belleville, Canada. Transportation 2021, 49, 1385–1408. [Google Scholar] [CrossRef]
- Kaewkluengklom, R.; Satiennam, W.; Jaensirisak, S.; Satiennam, T. Influence of psychological factors on mode choice behaviour: Case study of BRT in Khon Kaen City, Thailand. Transp. Res. Procedia 2017, 25, 5072–5082. [Google Scholar] [CrossRef]
- Youssef, Z.; Alshuwaikhat, H.; Reza, I. Modeling the Modal Shift towards a More Sustainable Transport by Stated Preference in Riyadh, Saudi Arabia. Sustainability 2021, 13, 337. [Google Scholar] [CrossRef]
- Abid, M.M.; Ayaz, A.; Nawaz, N.; Iqbal, M.; Yang, H.; Tehseen, A.S.; Jafar, S.T.A. Attraction of Bus Rapid Transit (BRT) for Car and Bike Owners. Rom. J. Transp. Infrastruct. 2020, 9, 1–21. [Google Scholar] [CrossRef]
- Tuan, V.A. Mode choice behavior and modal shift to public transport in developing countries-the case of Hanoi city. J. East. Asia Soc. Transp. Stud. 2015, 11, 473–487. [Google Scholar]
- Seraj, M.; Hadiuzzaman, M.; Hasan, S.; Musabbir, S.R. Traveler preference analysis for the proposed bus Rapid Transit (BRT) service in Dhaka. J. Civ. Eng. IEB 2015, 43, 133–144. [Google Scholar]
- Wang, W.; Yun, M.; Yang, D. Research on Method of Urban Traffic Mode Split Forecast in the Case of Introduction of Bus Rapid Transit; CICTP, 2015; pp. 1358–1366. Available online: https://ascelibrary.org/doi/10.1061/9780784479292.124 (accessed on 10 October 2023).
- Hazoor, W.; Hazoor, A.; Hazoor, A. Estimation of Modal Shift for Bus Rapid Transit System (BRTS) in Quetta. In Proceedings of the 8th International International Civil Engineering Congress (ICEC-2016), Karachi, Pakistan, 23–24 December 2016. [Google Scholar]
- Liu, Y.; Bansal, P.; Daziano, R.; Samaranayake, S. A framework to integrate mode choice in the design of mobility-on-demand systems. Transp. Res. Part C Emerg. Technol. 2018, 105, 648–665. [Google Scholar] [CrossRef]
- Cascajo, R.; Garcia-Martinez, A.; Monzon, A. Stated preference survey for estimating passenger transfer penalties: Design and application to Madrid. Eur. Transp. Res. Rev. 2017, 9, 42. [Google Scholar] [CrossRef]
- Academies, N. Shared Mobility Public Transit. Sci. Eng. Med. 2020. Available online: https://www.trb.org/TCRP/Blurbs/174653.aspx (accessed on 9 December 2020).
- Bentley, J.; Collins, B.S.; Ranjitkar, P.; McArthur, J. Emerging Technologies for Rapid Transit: Part Two An Evaluation of Specific Technologies. 2016. Available online: https://at.govt.nz/media/1971161/jmac_report2016-02_emergingtechrapidtransit-part2_jul16.pdf (accessed on 13 July 2016).
- Mahéo, A.; Kilby, P.; Van Hentenryck, P. Benders Decomposition for the Design of a Hub and Shuttle Public Transit System. Transp. Sci. 2019, 53, 77–88. [Google Scholar] [CrossRef]
- Mayaud, J.; Ward, F.; Andrews, J. Microtransit Has the Potential to Flip Transit on Its Head. Transp. Res. Rec. J. Transp. Res. Board 2021, 2675, 77–88. [Google Scholar] [CrossRef]
- Sörensen, L.; Bossert, A.; Jokinen, J.-P.; Schlüter, J. How much flexibility does rural public transport need?—Implications from a fully flexible DRT system. Transp. Policy 2020, 100, 5–20. [Google Scholar] [CrossRef]
- Tangphaisankun, A.; Nakamura, F.; Okamura, T. Study on role of paratransit as a feeder mode in urban transportation in developing countries. In Proceedings of the 8th International Conference of Eastern Asia Society for Transportation Studies, Surabaya, Indonesia, 16–19 November 2009. [Google Scholar]
- Smith, A. Shared, Collaborative and on Demand: The New Digital Economy; Pew Research Center: Washington, DC, USA, 2016. [Google Scholar]
- Zhang, Y.; Farber, S.; Young, M. The Benefits of on-Demand Transit in Belleville: Findings from a User Survey. 2020. Available online: https://tspace.library.utoronto.ca/bitstream/1807/100570/4/THE%20BENEFITS%20OF%20ON-DEMAND%20TRANSIT%20IN%20BELLEVILLE%20-%20FINAL%20-%20MAY%2018%202020.pdf (accessed on 10 October 2023).
- Alizadeh, H.; Farooq, B.; Morency, C.; Saunier, N. Frequent versus occasional drivers: A hybrid route choice model. Transp. Res. Part F Traffic Psychol. Behav. 2019, 64, 171–183. [Google Scholar] [CrossRef]
- Hurtubia, R.; Nguyen, M.H.; Glerum, A.; Bierlaire, M. Integrating psychometric indicators in latent class choice models. Transp. Res. Part A Policy Pract. 2014, 64, 135–146. [Google Scholar] [CrossRef]
- Zhou, H.; Norman, R.; Xia, J.; Hughes, B.; Kelobonye, K.; Nikolova, G.; Falkmer, T. Analysing travel mode and airline choice using latent class modelling: A case study in Western Australia. Transp. Res. Part A Policy Pr. 2020, 137, 187–205. [Google Scholar] [CrossRef]
- Lassarre, S.; Papadimitriou, E.; Yannis, G.; Golias, J. Measuring accident risk exposure for pedestrians in different micro-environments. Accid. Anal. Prev. 2007, 39, 1226–1238. [Google Scholar] [CrossRef] [PubMed]
- Anspacher, D.; Khattak, A.J.; Yim, Y. Demand-Responsive Transit Shuttles: Who Will Use Them? Institute of Transportation Studies, UC Berkeley: Berkeley, CA, USA, 2004. [Google Scholar]
- Yan, X.; Zhao, X.; Han, Y.; Van Hentenryck, P.; Dillahunt, T. Mobility-on-demand versus fixed-route transit systems: An evaluation of traveler preferences in low-income communities. Transp. Res. Part A Policy Pr. 2021, 148, 481–495. [Google Scholar] [CrossRef]
- Frei, C.; Hyland, M.; Mahmassani, H.S. Flexing service schedules: Assessing the potential for demand-adaptive hybrid transit via a stated preference approach. Transp. Res. Part C Emerg. Technol. 2017, 76, 71–89. [Google Scholar] [CrossRef]
- Yan, X.; Levine, J.; Zhao, X. Integrating ridesourcing services with public transit: An evaluation of traveler responses combining revealed and stated preference data. Transp. Res. Part C Emerg. Technol. 2019, 105, 683–696. [Google Scholar] [CrossRef]
- Ryley, T.J.; Stanley, P.A.; Enoch, M.P.; Zanni, A.M.; Quddus, M.A. Investigating the contribution of Demand Responsive Transport to a sustainable local public transport system. Res. Transp. Econ. 2014, 48, 364–372. [Google Scholar] [CrossRef]
- Louviere, J.; Hensher, D.; Swait, J. Stated Choice Methods: Analysis and Application; Cambridge University Press: Cambridge, UK, 2000; Volume 17. [Google Scholar] [CrossRef]
- Shaheen, S.; Chan, N. Mobility and the Sharing Economy: Potential to Facilitate the First- and Last-Mile Public Transit Connections. Built Environ. 2016, 42, 573–588. [Google Scholar] [CrossRef]
- Hall, J.D.; Palsson, C.; Price, J. Is Uber a substitute or complement for public transit? J. Urban Econ. 2018, 108, 36–50. [Google Scholar] [CrossRef]
- Alemi, F.; Circella, G.; Handy, S.; Mokhtarian, P. What influences travelers to use Uber? Exploring the factors affecting the adoption of on-demand ride services in California. Travel Behav. Soc. 2018, 13, 88–104. [Google Scholar] [CrossRef]
- Clewlow, R.R.; Mishra, G.S. Disruptive Transportation: The Adoption, Utilization, and Impacts of Ride-Hailing in the United States; University of California: Berkeley, CA, USA, 2017. [Google Scholar]
- Ababio-Donkor, A.; Saleh, W.; Fonzone, A. The role of personal norms in the choice of mode for commuting. Res. Transp. Econ. 2020, 83, 100966. [Google Scholar] [CrossRef]
- McFadden, D. The Choice Theory Approach to Market Research. Mark. Sci. 1986, 5, 275–297. [Google Scholar] [CrossRef]
- Kedia, A. Estimating the Effect of Online Shopping and Collection-Delivery Points on Shopping Travel in New Zealand. Ph.D. Thesis, University of Canterbury, Christchurch, New Zealand, 2020. [Google Scholar]
- Shtayat, A.; Al-Masaied, H.; Moridpour, S. Performance of Urban Transit in Jordan. EasyChair 2018, preprint. [Google Scholar]
- Al Hurr, N.; Tashman, L. Measuring the sustainability of transport system in Amman. Int. Conf. Transp. Dev. 2019, 171–183. [Google Scholar] [CrossRef]
- Traffic in Amman, Jordan. NUMBEO. 2023. Available online: https://www.numbeo.com/traffic/in/Amman (accessed on 10 October 2023).
- Declan McManus, T.H.; Bedolla, O.; Foda, K. Accelerating Mobility: Optimizing Transit in Response to Rapid Disruptions in Technology and Consumer Behavior. KPMG. 2019. Available online: https://assets.kpmg.com/content/dam/kpmg/tw/pdf/2019/05/accelerating-mobility-final-web-115-final.pdf (accessed on 10 October 2023).
- Rea, L.M.; Parker, R.A. Designing and Conducting Survey Research: A Comprehensive Guide; John Wiley & Sons: Hoboken, NJ, USA, 2014. [Google Scholar]
- Bierlaire, M. BIOGEME: A free package for the estimation of discrete choice models. Swiss Transp. Res. Conf. 2003. Available online: http://transp-or.epfl.ch/documents/proceedings/Bier03.pdf (accessed on 10 October 2023).
- Al-Salih, W.Q.; Esztergár-Kiss, D. Linking Mode Choice with Travel Behavior by Using Logit Model Based on Utility Function. Sustainability 2021, 13, 4332. [Google Scholar] [CrossRef]
- McFadden, D.; Train, K. Mixed MNL models for discrete response. J. Appl. Econom. 2000, 15, 447–470. [Google Scholar] [CrossRef]
- Chandra, M.; Chalumuri, R.S. Mode choice analysis: The data, the models and future ahead. Int. J. Traffic Transp. Eng. 2014, 4, 269–285. [Google Scholar] [CrossRef]
- Kusumastuti, D.; Nicholson, A. Mixed-use development in Christchurch, New Zealand: Do you want to live there? Urban Stud. 2018, 55, 2682–2702. [Google Scholar] [CrossRef]
- Greene, W.H.; Hensher, D.A. A latent class model for discrete choice analysis: Contrasts with mixed logit. Transp. Res. Part B: Methodol. 2003, 37, 681–698. [Google Scholar] [CrossRef]
- Shen, J. Latent class model or mixed logit model? A comparison by transport mode choice data. In The Applied Economics of Transport; Routledge: London, UK, 2014; pp. 127–136. [Google Scholar]
- AmmanBRT. Rapid Bus Project. Available online: http://www.ammanbrt.jo/ (accessed on 10 October 2023).




| Study | Approach | Location | Main Findings |
|---|---|---|---|
| [12] | RP | India | Students and 30 to 50-year-old men are more likely to switch to BRT. Increased travel time and cost contribute to modal shift. |
| [13] | RP | Netherlands | Micro-transit is not utilized due to inconvenience. |
| [14] | RP | Belleville, Canada | Travelers are unhappy with service waiting time and reliability. |
| [15] | SP | Khon Kaen City, Thailand | Psychological factors and social influence affect BRT choice. |
| [16] | SP | Riyadh, Saudi Arabia | Travel costs, walking time, and pricing policies influence sustainable transport choices. |
| [17] | SP | Pakistan | Students, low-income people, and non-drivers use BRT more. |
| [18] | SP | Hanoi, Vietnam | Private vehicle users stick with cars, even with longer travel distances. |
| [19] | MNL | Karachi, Pakistan | An inverse relationship between trip time and cost with BRT usage. |
| [20] | MNL | Multiple Locations | BRT service became less appealing with increased travel time and ticket prices. |
| [21] | MNL | Multiple Locations | Sociodemographic and trip information predict BRT usage. |
| [22] | SP–RP | Surabaya City, Indonesia | Elderly individuals, larger family incomes, and non-educated users were more likely to use BRT. |
| [23] | RP–SP | Madrid, Spain | Pure transfers have a penalty, and overcrowded transitions increase commuter dissatisfaction. |
| [24] | RP–SP | Multiple US Cities | Integration of ride-sourcing services with public transportation maximizes transit infrastructure utilization. |
| [25] | Various | Auckland, London, Canberra | Integration of BRT and micro-transit improves multimodal trips and travel time savings. |
| [26,27] | On-demand | Canberra, Australia; USA | On-demand micro-transit services improve transit services, reduce congestion and lower emissions. |
| [28] | DRT | Oberharz, Germany | Rural users prefer Demand Responsive Transport (DRT) over the bus. |
| [29] | Paratransit | Bangkok, Thailand | Integration of paratransit to reduce congestion. |
| [30] | On-demand | USA | Suggests tax-free or free on-demand transit services to encourage usage. |
| [31] | On-demand | USA | On-demand transit services attract young riders and increase satisfaction. |
| [32,33,34] | Logit | Various Locations | Logit models assume uniform preferences. |
| [35] | Logit | Quartier Latin district of Paris | Pedestrian behavior at crosswalks is influenced by crossing distances and traffic flow. |
| [36] | Logit | San Francisco | Micro-transit station distance affects preferences. |
| [37] | Logit | Detroit, Michigan | Male, highly educated travelers willing to use mobility on-demand (MoD) transit service. |
| [38] | MNL | Chicago | Public transport users are more likely to choose flexible transit services. |
| [39] | MNL | University of Michigan | Reducing waiting time and providing last-mile connections could increase transit use. |
| [40] | ML | North England | ML models compare present services to Demand Responsive Transport (DRT). |
| [41] | ML | New York City | ML models used to study mobility on-demand (MoD) service preferences. |
| PV | Ride-Sourcing | PV + BRT | Ride-Sourcing + BRT | BoD + BRT | |
|---|---|---|---|---|---|
| Distance (km) | 4.5, 9, 13.5 | 4.5, 9, 13.5 | 4.5, 9, 13.5 | 4.5, 9, 13.5 | 4.5, 9, 13.5 |
| IVTT (min) | 9, 21.5, 22.5 | 10, 21.5, 27.5 | 11.4, 19.3, 22.8 | 11.4, 21.8, 24.3 | 15.4, 23.3, 26.8 |
| WT (min) | - | 2, 3, 4.5 | 2.5, 2.5, 2.5 | 4.5, 5.5, 8 | 7, 9.3, 11.5 |
| Cost (JD) | 1.3, 1.6, 1.9 | 1.63, 3, 3.34 | 1.77, 1.8, 1.86 | 1.8, 2.4, 3 | 0.83, 0.96, 1.1 |
| Variable | Definition | Variable | Definition |
|---|---|---|---|
| Choices for the current situation scenario | 1. if the preference for Private Vehicles 2. for Ride-Sourcing 3. for Ride-Sourcing and BRT | Driv. lic. | 1. if the user has a driver’s license 2. if the user does not have a driver’s license |
| Choices for the integration situation scenario | 1. if the preference for Private Vehicles and BRT 2. for Ride-Sourcing and BRT 3. for Bus on-demand and BRT 4. for Private vehicle | Number Veh. | 1. if the user does not have a vehicle 2. if the user has one vehicle 3. if the user has two vehicles 4. if the user has three or more vehicles |
| Gender | 1. male user 2. female user | Income | 1. if the user’s income is low (<499 JOD) 2. if the user’s income is medium (500–1499 JOD) 3. if the user’s income is high (1500 JOD or more) |
| Age | 1. for young users (18–24) 2. adult users (25–44) 3. middle-aged users (45–64) 4. senior users (65 and above) | Education Lev. | 1. if the user has a high school certificate 2. if the user has a Diploma certificate 3. if the user has a Bachelor’s certificate 4. if the user has a Postgraduate certificate |
| Household size | 1. two or fewer family members 2. three or four family members 3. five or six family members 4. six or more family members | Current Status | 1. if the user is a student 2. if the user is an employee 3. if the user is a housewife 4. if the user is retired |
| Disabilities | 1. user with a disability 2. user without disability | Average Daily Trips | 1. if the average daily trips are low 2. if the average daily trips are medium 3. if the average daily trips are high |
| Travel Time | 1. for less than 10 min travel time 2. for 10–20 min travel time 3. 21 min to 39 min 4. for 40–60 min travel time 5. larger than 60 min travel time | Major | 1. if the trip is for work 2. if the trip is for studying 3. if the trip is for recreation 4. if the trip is for other purposes |
| Trans Mode | 1. if one mode is used 2. if two modes are used 3. if three or more modes are used | Main Modes | 1. if the user travels by walking 2. if the user travels by private vehicle 3. if the user travels by public transportation 4. if the user travels by Ride-sourcing services 5. if the users travel by taxi. 6. if the users need more than one mode |
| Parking | 1. if the parking available with fees 2. if the parking is available without fees 3. if the parking is not available | IVTT | IVTT_PV IVTT_Ride-Sourcing IVTT_BRT IVTT_PvBRT IVTT_Ride-Sourcing_BRT IVTT_BoDBRT IVTT_PV |
| WT | WT_PV WT_Ride-Sourcing WT_BRT WT_PvBRT WT_Ride-Sourcing_BRT WT_BoDBRT WT_PV | Cost | Cost_PV Cost_Ride-Sourcing Cost_BRT Cost_PvBRT Cost_Ride-Sourcing_BRT Cost_BoDBRT Cost_PV |
| Parameter | Variables | ||
|---|---|---|---|
| Private Vehicle | Ride-Sourcing | BRT | |
| ASCpv | 1 | - | - |
| ASCRide-Sourcing | - | 1 | - |
| ꞵAge | 2 | 1 | 1 |
| ꞵIncome | 3 | 2 | 1 |
| ꞵCurrent_Status | 2 | 1 | 1 |
| ꞵNumber_Veh | - | 1 | 1 |
| ꞵMain_Mode | - | - | 3 |
| ꞵParking | 1 | - | 3 |
| ꞵIVTT | IVTT_PV | IVTT_Ride-Sourcing | IVTT_BRT |
| ꞵCost | Cost_PV | Cost_Ride-Sourcing | Cost_BRT |
| Parameter | Variables | |||
|---|---|---|---|---|
| Public Modes | Private Mode | |||
| PV_BRT | Ride-Sourcing_BRT | BoD_BRT | PV | |
| ASCPV_BRT | 1 | - | - | - |
| ASCRide-Sourcing_BRT | - | 1 | - | - |
| ASCBoD_BRT | - | - | 1 | - |
| ꞵGender | - | - | - | 1 |
| ꞵAge | 3 | 1 | 1 | 2 |
| ꞵIncome | 3 | 1 | 2 | 3 |
| ꞵEducation_Lev | 2 | 4 | 1 | 1 |
| ꞵCurrent_Status | 2 | 3 | 1 | 3 |
| ꞵNumber_Veh | 2 | 1 | 1 | 2 |
| ꞵMain_Mode | - - | 4 | 3 | 2 |
| ꞵWT | WT_PvBRT | WT_Ride-SourcingBRT | WT_BoDBRT | WT_PV |
| ꞵCost | Cost_PvBRT | Cost_Ride-SourcingBRT | Cost_BoDBRT | Cost_PV |
| Parameter | Variables | ||
|---|---|---|---|
| Private Vehicle | Ride-Sourcing | BRT | |
| ASCpv | 1 | - | - |
| ASCRide-Sourcing | - | 1 | - |
| ꞵAge | 2 | 1 | 1 |
| ꞵIncome | 3 | 2 | 1 |
| ꞵCurrent_Status | 2 | 1 | 1 |
| ꞵCurrent_Status_S | 2 | 1 | 1 |
| ꞵNumber_Veh | - | 1 | 1 |
| ꞵMain_Mode | - | - | 3 |
| ꞵMain_Mode_S | - | - | 3 |
| ꞵParking | 1 | - | 3 |
| ꞵCost | Cost_PV | Cost_Ride-Sourcing | Cost_BRT |
| Parameter | Variables | |||
|---|---|---|---|---|
| Public Modes | Private Mode | |||
| PV_BRT | Ride-Sourcing_BRT | BoD_BRT | PV | |
| ASCPV_BRT | 1 | - | - | - |
| ASCRide-Sourcing_BRT | - | 1 | - | - |
| ASCBoD_BRT | - | - | 1 | - |
| ꞵGender | - | - | - | 1 |
| ꞵAge | 3 | 1 | 1 | 2 |
| ꞵAge_S | 3 | 1 | 1 | 2 |
| ꞵIncome | 3 | 1 | 2 | 3 |
| ꞵEducation_Lev | 2 | 4 | 1 | 1 |
| ꞵCurrent_Status | 2 | 3 | 1 | 3 |
| ꞵNumber_Veh | 2 | 1 | 1 | 2 |
| ꞵMain_Mode | - | 4 | 3 | 2 |
| ꞵAverage_Daily_Trips | 1 | 1 | 1 | 2 |
| ꞵWT | WT_PvBRT | WT_Ride-SourcingBRT | WT_BoDBRT | WT_PV |
| ꞵWT_S | WT_PvBRT | WT_Ride-SourcingBRT | WT_BoDBRT | WT_PV |
| ꞵCost | Cost_PvBRT | Cost_Ride-SourcingBRT | Cost_BoDBRT | Cost_PV |
| ꞵCost_S | Cost_PvBRT | Cost_Ride-SourcingBRT | Cost_BoDBRT | Cost_PV |
| Variable | Level | Sample (%) | Jordanian Statistics (%) |
|---|---|---|---|
| Gender | Female | 49% | 53% |
| Male | 51% | 47% | |
| Age | Young (18–29) | 38.7% | 33.5% |
| Adults (25–44) | 46.8% | 36.7% | |
| Middle-age (45–64) | 14.1% | 23.3% | |
| Old (65 and above) | 0.4% | 6.6% | |
| Family members | Two or less | 8.8% | 16% |
| Three or four | 35.9% | 28.9% | |
| Five or six | 36.9% | 34.1% | |
| Six and more | 18.5% | 21.1% | |
| Income | Low (<499 JD) | 22% | 17.1% |
| Medium (500–1499 JD) | 50.9% | 66.4% | |
| High (>1500 JD) | 19.6% | 16.5% | |
| Education | Secondary school | 1.7% | N.A |
| Tawjihi (General Secondary Education Certificate Examination in Jordan) | 10.7% | ||
| Diploma | 12.4% | ||
| Bachelor | 57.8% | ||
| Higher education | 17.4% |
| Model Parameter Choice | MNL | ML | ||||
|---|---|---|---|---|---|---|
| Estimate | Robust t-Test | p-Value | Estimate | Robust t-Test | p-Value | |
| ASCPV | 2.279 | 7.937 | 1.999 × 10−15 (***) | 2.492 | 7.989 | 3.995 × 10−13 (***) |
| ASCRide-sourcing | 1.882 | 7.677 | 1.643 × 10−14 (***) | 2.019 | 7.357 | 2.199 × 10−12 (***) |
| ꞵAge | 0.314 | 2.908 | 3.643 × 10−3 (*) | 0.375 | 2.683 | 6.088 × 10−3 (*) |
| ꞵIncome | 0.240 | 2.037 | 4.168 × 10−2 (*) | 0.336 | 2.211 | 2.427 × 10−2 (*) |
| ꞵCurrent_Status | 0.344 | 2.669 | 7.603 × 10−3 (*) | 0.489 | 2.204 | 1.585 × 10−2 (*) |
| ꞵCurrent_Status SD | - | - | - | 1.607 | 2.611 | 4.92 × 10−3 (*) |
| ꞵNumber_Veh | 1.072 | 3.878 | 1.055 × 10−4 (*) | 1.452 | 3.635 | 1.541 × 10−4 (*) |
| ꞵMain_Mode | 1.862 | 5.497 | 3.845 × 10−8 (**) | 1.944 | 5.108 | 4.076 × 10−7 (**) |
| ꞵMain_Mode SD | - | - | - | 0.683 | 1.302 | 1.364 × 10−1 |
| ꞵParking | 0.436 | 2.637 | 8.354 × 10−3 (*) | 0.550 | 2.654 | 6.792 × 10−3 (*) |
| ꞵIVTT | −0.179 | −0.299 | 7.639 × 10−1 | - | - | - |
| ꞵCost | −2.035 | −2.371 | 1.78 × 10−2 (*) | −2.422 | −4.978 | 2.235 × 10−2 (*) |
| ꞵCost SD | - | - | - | 0.963 | 1.225 | 1.1 × 10−1 |
| Parameter | MNL | ML | ||
|---|---|---|---|---|
| Estimate | Robust t-Test | Estimate | Robust t-Test | |
| Choice Model | ||||
| ASCPV_BRT | 0.816 | 4.882 | 0.919 | 5.001 |
| ASCRide-sourcing_BRT | 0.926 | 4.519 | 1.073 | 4.418 |
| ꞵAge | 0.308 | 3.632 | 0.268 | 2.356 |
| ꞵAge SD | - | - | 0.962 | 1.615 |
| ꞵIncome | 0.254 | 2.474 | 0.277 | 2.496 |
| ꞵCurrent_Status | 0.219 | 2.054 | 0.242 | 1.988 |
| ꞵEducation_Lev | 0.320 | 2.493 | 0.349 | 2.519 |
| ꞵNumber_Veh | 0.229 | 2.017 | 0.255 | 1.997 |
| ꞵMain_Mode | 0.417 | 3.318 | 0.418 | 3.075 |
| ꞵWT | −0.542 | −2.661 | −0.512 | −2.299 |
| ꞵWT SD | - | - | 0.655 | 1.185 |
| ꞵCost | −1.868 | −4.277 | −2.288 | −3.965 |
| ꞵCost SD | - | - | 0.956 | 1.346 |
| Performance Measures | Existing Transportation Modes | Integrated Transportation Modes | ||
|---|---|---|---|---|
| MNL | ML | MNL | ML | |
| Rho-square-bar | 0.367 | 0.355 | 0.231 | 0.314 |
| Initial log-likelihood | −718.492 | −705.149 | −1513.214 | −1425.779 |
| Final log-likelihood | −444.857 | −443.124 | −1153.31 | −963.672 |
| No. of estimated parameters | 10 | 12 | 11 | 15 |
| BIC | 954.546 | 964.045 | 2378.823 | 2025.782 |
Disclaimer/Publisher’s Note: The statements, opinions and data contained in all publications are solely those of the individual author(s) and contributor(s) and not of MDPI and/or the editor(s). MDPI and/or the editor(s) disclaim responsibility for any injury to people or property resulting from any ideas, methods, instructions or products referred to in the content. |
© 2023 by the authors. Licensee MDPI, Basel, Switzerland. This article is an open access article distributed under the terms and conditions of the Creative Commons Attribution (CC BY) license (https://creativecommons.org/licenses/by/4.0/).
Share and Cite
Altarifi, F.; Louzi, N.; Abudayyeh, D.; Alkhrissat, T. User Preference Analysis for an Integrated System of Bus Rapid Transit and On-Demand Shared Mobility Services in Amman, Jordan. Urban Sci. 2023, 7, 111. https://doi.org/10.3390/urbansci7040111
Altarifi F, Louzi N, Abudayyeh D, Alkhrissat T. User Preference Analysis for an Integrated System of Bus Rapid Transit and On-Demand Shared Mobility Services in Amman, Jordan. Urban Science. 2023; 7(4):111. https://doi.org/10.3390/urbansci7040111
Chicago/Turabian StyleAltarifi, Farah, Nawal Louzi, Dana Abudayyeh, and Tariq Alkhrissat. 2023. "User Preference Analysis for an Integrated System of Bus Rapid Transit and On-Demand Shared Mobility Services in Amman, Jordan" Urban Science 7, no. 4: 111. https://doi.org/10.3390/urbansci7040111
APA StyleAltarifi, F., Louzi, N., Abudayyeh, D., & Alkhrissat, T. (2023). User Preference Analysis for an Integrated System of Bus Rapid Transit and On-Demand Shared Mobility Services in Amman, Jordan. Urban Science, 7(4), 111. https://doi.org/10.3390/urbansci7040111

