Transforming Beekeeping Through Technology: A Systematic Review of Precision Beekeeping
Abstract
1. Introduction
2. Materials and Methods
2.1. Search Strategy
2.1.1. Electronic Beehive Monitoring
2.1.2. Smart Beehive
2.1.3. Precision Beekeeping (PB)
2.1.4. Machine Learning
2.2. Data Extraction from the Studies
- Bibliographic data: Authors, year of publication, title, journal, DOI, affiliation, author keywords, etc.
- Main objective: Main goal of the research.
- Communication technologies: Technologies utilized for communication between different devices, including mobile phones, edge devices and servers.
- Main processing boards: Edge devices and other processing equipment utilized to gather and process data from the sensors.
- Data visualization: Technologies utilized to visualize the data.
- Sensors and actuator: Sensors and actuators and measured parameters.
- Power: Technologies utilized to power the system (battery power, solar or other methods).
- Use of AI: Purpose and AI model utilized.
2.3. Bibliographic Analysis
2.4. Detailed Review of PB Systems
3. Results
3.1. Search Selection
3.2. Bibliographic Analysis
3.3. Current State of Precision Beekeeping Research
3.3.1. Humidity and Temperature
3.3.2. Weight
3.3.3. Sound and Vibration
3.3.4. Gases
3.3.5. Location with Global Positioning System (GSP) and Other Sensors
3.3.6. Camera/Visualizing the Hive
3.3.7. Power
3.3.8. Actuators
3.3.9. Main Processing Boards
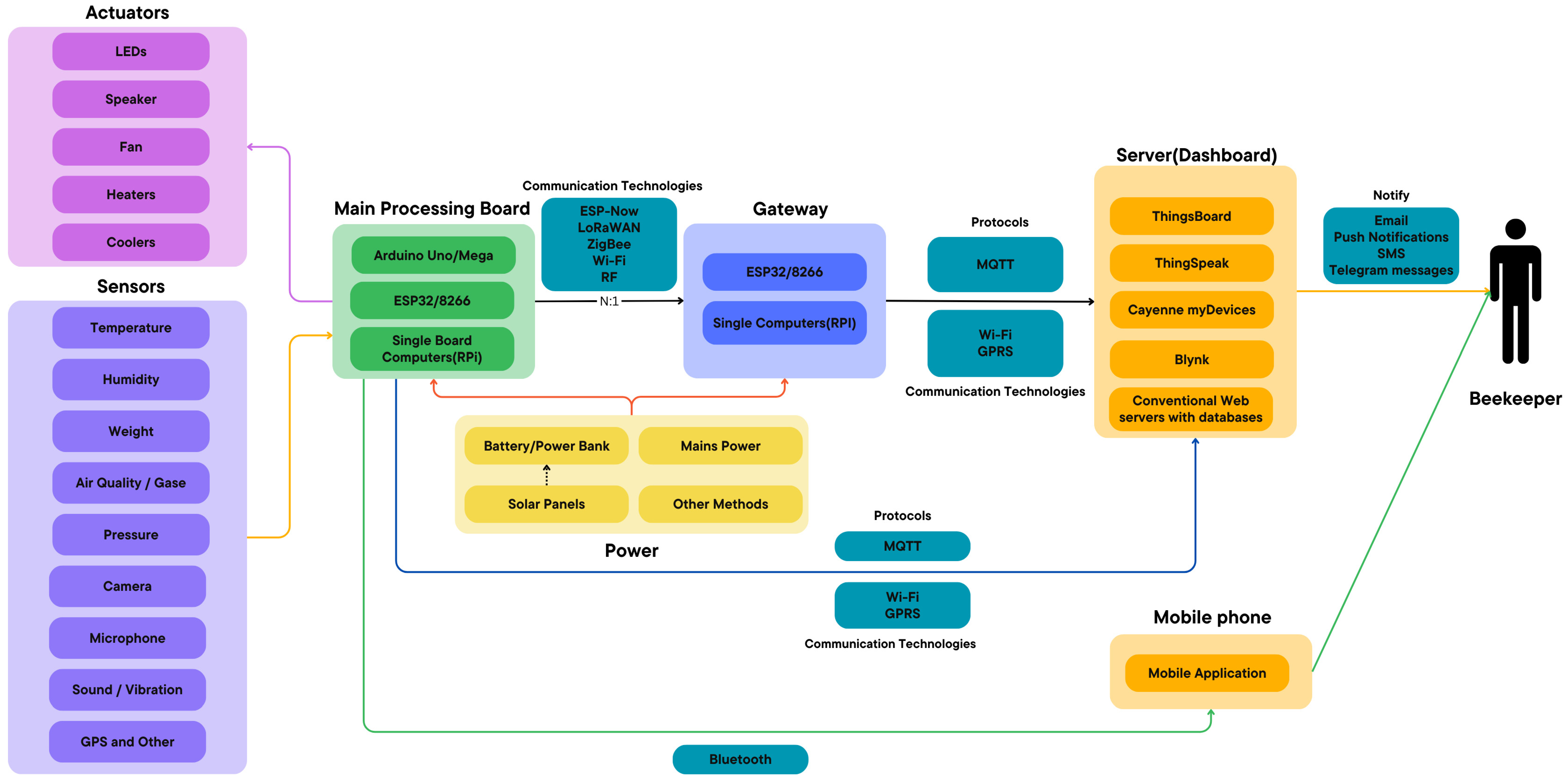
3.3.10. Architecture
3.3.11. Communication
- 1.
- Direct Communication:
- 2.
- Server-Based Communication:
- Communication Techniques for Sending Data to a Gateway
- Wi-Fi is more energy-intensive compared to LoRa and ESP-Now.
- ESP-Now is faster and supports longer distances compared to Wi-Fi.
- LoRaWAN offers efficient communication for long ranges and low energy consumption.
- Zigbee is energy-efficient and suitable for short-range applications.
- Communication Techniques for Sending Data to a Server
- Frequently Utilized Communication Technologies
- LoRaWAN: A low-power wide-area network (LPWAN) protocol designed for wireless communication among battery-operated devices. It uses LoRa (Long Range) modulation techniques, providing long-range, low-power communication with low bandwidth and adaptive data rates. LoRaWAN follows a star topology, with end nodes connected to a gateway that communicates with the server via internet protocol [56].
- Message Queuing Telemetry Transport (MQTT): A lightweight publish-subscribe network protocol enabling secure communication between devices. MQTT supports SSL/TLS for encryption [50].
- Cayenne Low Power Payload (CayenneLPP): A protocol for efficient data transfer over LoRaWAN networks. It uses a simple payload structure with a channel byte, type byte, and data value for sensor readings [31].
- The Things Network (TTN): A free, open-source LoRaWAN network that allows users to connect gateways, register devices, and communicate without cost [31].
3.3.12. Data Visualization
3.3.13. Event Notification to Users
3.4. Monitoring the Movement of the Bees
3.5. Detection of Swarming Events
3.6. Detection Status of the Hive
3.7. Role of the Machine Learning in Precision Beekeeping Systems
3.8. Detection of Enemies of Bees
3.9. Targeted Species for Precision Beekeeping System
4. Discussion
5. Conclusions
Supplementary Materials
Author Contributions
Funding
Data Availability Statement
Conflicts of Interest
Appendix A
| Purpose | Sensor/Technology | Study |
|---|---|---|
| Weight | YZC-1B | [15] |
| Four strain gauges connected in a Wheatstone Bridge configuration were used with an HX711 | [8,18] | |
| A bar load cell is used to weigh up to 20 kg with an HX711 amplifier | [29,30] | |
| Single-point load cell Bosche H30A | [20] | |
| Load cell with HX711 | [14,20,21,31] | |
| BOSCHE Wagetechnik single-point load cell H30A (200 kg) | [22] | |
| RS232 | [23] | |
| PSD-S1 model | [14] | |
| BEEP hive scaler | [28] | |
| Temperature | DS18B20 | [15,22,25,26,27] |
| DHT11 | [19,22,42] | |
| SHT40 | [15] | |
| SHT15 | [23] | |
| SHT35 (measure temp. in the brood) | [24] | |
| AM2303 | [3,14] | |
| AM2315 | [24] | |
| BME280 | [15] | |
| DHT22 | [8,18,19,20,21,22,27,63] | |
| Adafruit AM2302 | [5] | |
| Sensirion SCD41 | [28] | |
| SHT31 | [36] | |
| Humidity | BME280 | [15] |
| DHT22 | ||
| DHT11 | [19,30,43] | |
| AM2303 | [3,14] | |
| Adafruit AM2302 | [5] | |
| AM2315 | [24] | |
| SHT15 | [23] | |
| Sensirion SCD41 | [28] | |
| SHT31 | [36] | |
| Air pressure | BME280 | [15] |
| Air quality/gases | MQ135 | [3,31,43] |
| MICS6814 | [3] | |
| MICS5524 | [3] | |
| Sensirion SPG30 | [5] | |
| Bosch Sensortec BME680 | [5] | |
| BME680 | [24] | |
| Semiconductor gas sensors manufactured by Figaro Engineering, Japan (TGS832, TGS2602, TGS823, TGS826, TGS2603 and TGS2600) | [41] | |
| Telaire TL6615 sensor | [18] | |
| SGP30 | [63] | |
| Sensirion SCD41 to measure CO2 | [28] | |
| Capture video or images | 29 MP camera | [66] |
| 5 MP camera | [48,49] | |
| 5 MP 160 fisheye lens camera | [48] | |
| 4 MP GESS IP camera | [67] | |
| ArduCam OV5647 5 Mpx camera with a LS-2718 CS lens | [53] | |
| KEYENCE IV-HG300CA | [62] | |
| IP Camera | [55] | |
| Camera Sony IMX219-77 | [50] | |
| Capture sound | Adafruit electret microphone (20–20 KHz), with a MAX4466 amplifier | [8,35] |
| UMIK-1 microphone | [5] | |
| ADMP401 MEMS microphones | [18] | |
| SPH0645 | [36] | |
| Capture vibration | SW420 | [3] |
| Piezoelectric module | [43,46] | |
| LSM303DLHC | [24] | |
| Main processing unit | ESP32 | [3,26,49] |
| ESP8266 | [8,20,21,22,29,30,34,46] | |
| Arduino Uno | [30,34,37] | |
| Arduino Mega 256 | [3,14,31] | |
| Raspberry Pi | [5,18,26,27,31,35,36,45,53] | |
| Waspmote | [23] | |
| LoPy | [24] | |
| Microcontroller Wemos D1 Mini | [42] | |
| Keyence IV-HG10 | [62] | |
| NVIDIA Jetson TX2 | [65] | |
| NVIDIA Jetson Xavier NX | [51] | |
| NVIDIA Jetson Nano | [50] | |
| FPGA | [54] | |
| Teensy 3.5 | [28] | |
| Adafruit Feather board | [47] | |
| Communication equipment | GSM modem | [53] |
| HC05 Bluetooth module | [14] | |
| 3G router Huawei E5330 | [22] | |
| 433 MHz RFM12B | [44] | |
| SIM800L | [15,25] | |
| RFM69HCW®® radio link | [47] | |
| Location | GNSS (Global Navigation Satellite System) module | [8] |
| GY NEO6MV2 | [42] | |
| Air800_M4 | [17] | |
| Pressure and force | FSR402 | [11] |
| Energy source | 7 V photovoltaic cell with a 3.3 V–1500 mAh Lithium-Polymer (Li-Po) battery | [8] |
| PV panel 20 w/12 v and battery | [53] | |
| Lithium-ion battery and 50 w solar power | [19] | |
| Power bank of 30,000 mAh | [53] | |
| Li-Po battery (1000 mAh/2000 mAh) | [45,47,52] | |
| 3.7 V 18,650 3000 mAh battery | [42] | |
| USB Solar Panel Portable 5 W 5 V | [42] | |
| 100 A battery | [14] | |
| Movement of bees | IR Sensor | [19] |
| Fire | Flame sensor | [43] |
| Outside motions | PIR (motion sensor) | [43] |
| Actuators | Thermoelectric heater (heat the hive) | [43] |
| Speakers | [27] | |
| LEDs | [27] | |
| Fan | [43,44] | |
| Thermo-pad cells (heat the hive) | [44] | |
| Peltier cells actuator (cool the hive) | [44] | |
| Weather parameters | The anemometer is equipped with a 3-arm cup rotor with solid-state magnetic sensor (Wind speed) | [14] |
| sensor BMP 280 (Bosch) and a weather meter SparkFun (measure wind speed, wind direction and rainfall) | [24] | |
| To indicate hive open | Magnetic sensor | [44] |
| Detect shifts and falls of hive | Gyroscopic sensor | [44] |
| MMA7361 (Measure attitude of the hive) | [17] |
| Title | Year | Reference | Weight | Temperature | Humidity | Air Quality/Gases | Sound | Vibration | Location | Images/Video | Enemy Detection | Actuators | Details About Enemy Detection | Objective | Overall Risk |
|---|---|---|---|---|---|---|---|---|---|---|---|---|---|---|---|
| Weight sensing of beehives with IOT connectivity | 2022 | [15] | ✓ | ✓ | ✓ | Measure the parameters including air pressure, shown in ThingSpeak. | Medium | ||||||||
| Automated monitoring of honey bees with barcodes and artificial intelligence reveals two distinct social networks from a single affiliative behavior | 2023 | [66] | ✓ | Monitoring bees’ movement inside the hive using camera and barcode attached on bees with help of CNN. | |||||||||||
| BHiveSense: An integrated information system architecture for sustainable remote monitoring and management of apiaries based on IoT and microservices | 2023 | [8] | ✓ | ✓ | ✓ | ✓ | ✓ | ✓ | Theft detection using lid opening. | Measured parameters including lid openings are sent via RESTful APIs and stored in MongoDB database. The system triggers events based on the threshold values, notified using OneSignal. | |||||
| IoT Monitoring and Prediction Modeling of Honeybee Activity with Alarm | 2022 | [3] | ✓ | ✓ | ✓ | ✓ | ✓ | Data collected includes weather information, light intensity, UV index, air pressure, and altitude. This module consists of a bee counter based on photoresistors and utilizes RNN to forecast bee moment based on the inhive and outside parameters. | |||||||
| An Internet of Living Things based device for a better understanding of the state of the honey bee population in the hive during the winter months | 2023 | [26] | ✓ | ✓ | Generates heatmap using 40 temp. sensors to observe the location of the bees, and external temp. and humidity also measured. | ||||||||||
| IoT Based Monitoring System for Stingless Bees Colony in IIUM | 2022 | [30] | ✓ | ✓ | ✓ | ✓ | Force-sensitive resistor utilized to detect presence of intruders and notify users. | Collects data display in the Blynk. Additionally, force-sensitive resistor utilized to detect presence of intruders and notify users. | |||||||
| Bee Sound Detector: An Easy-to-Install, Low-Power, Low-Cost Beehive Conditions Monitoring System | 2022 | [34] | ✓ | ✓ | ✓ | Detects swarming or queen loss using sound (without ML) and sends push notification based on that. | |||||||||
| Proposed smart monitoring system for the detection of bee swarming | 2021 | [49] | ✓ | To detect bee-clustering events that may lead to swarming using images inside the beehive (uses DL). | |||||||||||
| Deep Learning Beehive Monitoring System for Early Detection of the Varroa Mite | 2022 | [48] | ✓ | ✓ | Camera/capture inside the brood box to detect Varroa mites using DL. | Captures inside the brood box to detect Varroa Mites using DL. | |||||||||
| A Lora-based Testbed Development for Stingless Bee Monitoring System | 2022 | [31] | ✓ | ✓ | ✓ | ✓ | Collected data shown in TTN with help of Node-Red. | ||||||||
| Development of Artificial Stingless Bee Hive Monitoring using IoT System on Developing Colony | 2024 | [21] | ✓ | ✓ | ✓ | Collects data display using ThingSpeak and Cayenne Dashboard. Proposes to use PVC and PET-G to create the hive. | |||||||||
| Automated Video Monitoring of Unmarked and Marked Honey Bees at the Hive Entrance | 2022 | [67] | ✓ | Monitoring bees at the hive entrance using DL. Able to detect pose, pollen and entrance and exits. | |||||||||||
| An IoT-Based Beehive Monitoring System for Real-Time Monitoring of Apis cerana indica Colonies | 2023 | [19] | ✓ | ✓ | Monitors entering and leaving of the bees using IR sensor. Collected data displayed using ThingSpeak and MatLab. | ||||||||||
| Comparative Study of Machine Learning Models for Bee Colony Acoustic Pattern Classification on Low Computational Resources | 2023 | [35] | ✓ | Detects colony health status (queenright colony, queenless, colony, low-population queenless colony) based on sound. | |||||||||||
| Bee colony remote monitoring based on IoT using ESP-NOW protocol | 2023 | [25] | ✓ | ✓ | Collected data displayed using Grafana and SAMS UI. | ||||||||||
| The Importance of Context Awareness in Acoustics-Based Automated Beehive Monitoring | 2023 | [32] | ✓ | ✓ | ✓ | Measuring beehive strength using sound. | |||||||||
| An in-hive soft sensor based on phase space features for Varroa infestation level estimation and treatment need detection | 2022 | [68] | ✓ | ✓ | ✓ | ✓ | ✓ | ✓ | Using gas sensor. | Detects Varroa infestation level and the treatment need level. | |||||
| Design of a beehive monitoring system with GPS location tracking | 2023 | [27] | ✓ | ✓ | ✓ | ✓ | ✓ | ✓ | Use motion sensor. | Data collected including external temp., pressure, infrared light emitted by flames, rain, and humidity and based on threshold values; user notified via email/SMS. Based on the motion sensor values, loudspeaker or lighting devices activated. | |||||
| BeeLive: The IoT platform of Beemon monitoring and alerting system for beehives | 2023 | [5] | ✓ | ✓ | ✓ | ✓ | ✓ | Collected data transferred to ThingsBoard; based on defined rules, alerts the beekeeper. | |||||||
| Edge-based detection of varroosis in beehives with iot devices with embedded and tpu-accelerated machine learning | 2021 | [53] | ✓ | ✓ | Use video. | Detection of Varroa destructor infection using videos captured at hive entrance with help of Google AutoML. | |||||||||
| Self-powered smart beehive monitoring and control system (Sbmacs)† | 2021 | [43] | ✓ | ✓ | ✓ | ✓ | ✓ | ✓ | ✓ | ✓ | Use motion sensors. | Data collected includes value of flame and motion sensors and control temperature and humidity using electric fan and thermo-electronic heater. System powered by energy harvesting technologies. | |||
| Automatic monitoring system of Apis cerana based on image processing | 2021 | [45] | ✓ | ✓ | ✓ | Data collected including light intensity and number of bees flying in and out. Camera utilized to count the red, green, blue and yellow marked bees’ entrance and exit. | |||||||||
| Web Monitoring of Bee Health for Researchers and Beekeepers Based on the Internet of Things | 2018 | [24] | ✓ | ✓ | ✓ | ✓ | Collect data including weather using Lamda architecture. | ||||||||
| Honey bee colonies remote monitoring system | 2017 | [23] | ✓ | ✓ | ✓ | Collected data including temperature and relative humidity of the beehive in three different spots sends to global server via a local server. | |||||||||
| An internet of things-based low-power integrated beekeeping safety and conditions monitoring system | 2019 | [44] | ✓ | ✓ | ✓ | ✓ | ✓ | Gyroscope sensor to detect animal or theft intrusion. | Collected data transfer to server and data can be view using mobile app. Magnetic sensor in the lid and gyroscope sensor to detect animal or theft intrusion. Actuators utilized to control temp. and humidity. | ||||||
| Monitoring system for remote bee colony state detection | 2020 | [22] | ✓ | ✓ | Collected data including environmental humidity and temperature stored in the SAMS DW.to display users. | ||||||||||
| An intelligent stingless bee system with embedded IOT technology | 2019 | [42] | ✓ | ✓ | Collected data upload to a webserver. | ||||||||||
| Development of a low-cost wireless bee-hive temperature and sound monitoring system | 2020 | [37] | ✓ | ✓ | Collected data upload to ThingSpeak server. Discuss about the relation between collected data and swarming events. | ||||||||||
| Temperature and Weight Monitoring of the Apis Cerana Bee Colony Indonesia | 2020 | [20] | ✓ | ✓ | Collected data including external temp. and humidity (the system is based on SAMS) uploaded to SAMS DW. Inside temp. and humidity collected from three places. | ||||||||||
| Application of a precision apiculture system to monitor honey daily production | 2020 | [14] | ✓ | ✓ | ✓ | Collected data including external temp., wind speed and humidity stored in the Arduino. Data can be downloaded via Bluetooth to mobile app. | |||||||||
| Detection of Varroa mites from honey bee hives by smart technology Var-Gor: a hivemonitoring and image processing device | 2021 | [62] | ✓ | Taking pictures when bees passing the hive entrance and identify the bees and Varroa mites by matching the template filters. | Detection of Varroa mites using images when bees enter to the hive and notifies the beekeepers. | ||||||||||
| Detecting varroosis using a gas sensor system as a way to face the environmental threat | 2020 | [41] | ✓ | Semiconductor gas sensors measure and Partial Least Squares regression predict the infestation rate of bee colony. | Detection of Varroa mite infestation rate using gas sensors. | ||||||||||
| A novel non-invasive radar to monitor honey bee colony health | 2020 | [47] | The objectives are to assess colony activity and health using visual methods and Doppler radar measurements at the hive entrance. | ||||||||||||
| The Determination of the Developments of Beehives via Artificial Neural Networks | 2018 | [16] | ✓ | ✓ | ✓ | Predict the status of hive by monitoring temp., humidity and weight by using NN. | |||||||||
| Stingless Bee Colony Health Sensing Through Integrated Wireless System | 2015 | [55] | ✓ | ✓ | ✓ | Measures the internal temperature, humidity, light intensity, and the growth of honey pots using a camera. External light intensity and VOCs (volatile organic compounds) are also measured. The module includes sensors for detecting NH3, CO2, O2, VOC, NO2, and CO, which are used for hazardous gas detection. | |||||||||
| Honey Bee Colony Population Daily Loss Rate Forecasting and an Early Warning Method Using Temporal Convolutional Networks | 2021 | [65] | ✓ | ✓ | To forecast the following data bee population loss rate using temporal convolutional neural network (TCN). | ||||||||||
| A Smart Sensor-Based Measurement System for Advanced Bee Hive Monitoring | 2020 | [18] | ✓ | ✓ | ✓ | ✓ | ✓ | Monitors the temp. relative humidity, weight and sound intensity parameters of the beehive. | |||||||
| Real-Time IoT-Blynk Application for Log Hive Weight Monitoring in Stingless Bees | 2024 | [29] | ✓ | Weight monitoring system deploying an IoT-based weight monitoring system with the Blynk application. | |||||||||||
| FPGA-Based Bee Counter System | 2024 | [54] | Monitors bee traffic using double photodiode with FPGA | ||||||||||||
| Deep Learning-Based Portable Image Analysis System for Real-Time Detection of Vespa velutina | 2023 | [51] | ✓ | ✓ | Identify the V. velutina using Yolo. | Identifies V. velutina using Yolo and notifies beekeepers. | |||||||||
| Detection of anomalies in bee colony using transitioning state and contrastive autoencoders | 2022 | [36] | ✓ | ✓ | ✓ | Inferring the bee colony state using a sensitive contrastive autoencoder and an anomaly detection model using temperature, humidity and sound. | |||||||||
| A Monitoring System for Carbon Dioxide in Honeybee Hives: An Indicator of Colony Health | 2023 | [28] | ✓ | ✓ | ✓ | ✓ | Measures weight, CO2, temp. and humidity and check the relation of the CO2 and colony health. | ||||||||
| Effective and Efficient Honey Harvest Alert System for Bee Farms | 2022 | [17] | ✓ | ✓ | ✓ | ✓ | ✓ | ✓ | Alerts the beekeeper when better to harvest based on capped honey cells (75%) and humidity (18%). | ||||||
| Edge Computing in IoT-Enabled Honeybee Monitoring for the Detection of Varroa Destructor | 2022 | [50] | ✓ | ✓ | Detect Varroa mites using video processing. | Detects Varroa mites. | |||||||||
| Janus: A Combined Radar and Vibration Sensor for Beehive Monitoring | 2021 | [46] | ✓ | Proposed method to detect swarming events using values recorded by using radar and vibration sensors. | |||||||||||
| ApIsoT: An IoT Function Aggregation Mechanism for Detecting Varroa Infestation in Apis mellifera Species | 2024 | [63] | ✓ | ✓ | ✓ | ✓ | Detect Varroa mites using temperature, humidity, CO2 level and Total Volatile Organic Compounds (TVOCs). | Detection of Varroa mites. |
| Product | Company | Temperature | Humidity | Hive Weight | Sound/Acoustics | Bee Activity/Traffic | Other Measurements | Key Capabilities | Approx. Price | Website |
|---|---|---|---|---|---|---|---|---|---|---|
| BeeHero In-Hive Sensor | BeeHero | ✓ | ✓ | – | ✓ | ✓ | Colony health analytics | AI-based colony monitoring to predict colony issues and measures bee activity and pollination efficiency to transform them into valuable, actionable insights. | Custom (enterprise) | https://www.beehero.io (accessed on 2 April 2026) |
| BeePrecise Hive Monitoring System | BeePrecise | ✓ | ✓ | ✓ | ✓ | ✓ | Foraging activity | Solar-powered IoT sensors with cloud dashboard and cellular connectivity to early detection of swarming, queen health and activity, colony stress and pest presence and disease detection | Custom | https://www.beeprecise.io (accessed on 2 April 2026) |
| BroodMinder Pro Kit K1 | BroodMinder | ✓ | ✓ | ✓ | – | – | Ambient weather | Integrated hive scale + brood temperature/humidity sensors with mobile analytics | ~$696 kit | https://www.broodminder.com (accessed on 2 April 2026) |
| Apic.ai Monitor | Apic.ai | – | – | – | – | ✓ | Pollen color | Visual Intelligence: Camera at entrance identifies pesticide exposure and pollen diversity. | Quote-based | https://www.apic.ai (accessed on 2 April 2026) |
| HiveScale | BeeSage | ✓ | ✓ | ✓ | ✓ | – | Lid alarm, GPS | Nectar Flow Analytics: High-precision scales for tracking honey flow and hive security. | €390+ | https://www.beesage.eu (accessed on 2 April 2026) |
| HM-6H (Heavy) | Solutionbee | ✓ | – | ✓ | – | – | NFC tagging | Migratory Logistics: Ruggedized scale (350 kg capacity) for palletized commercial operations. | $459–$1199 | https://www.solutionbee.com (accessed on 2 April 2026) |
| HiveMind Hub | HiveMind | ✓ | – | ✓ | – | ✓ | Satellite link, bee population entering and leaving the hive, rain gauge | Remote Monitoring: Satellite-enabled for wilderness/outback areas without cell signal. | Quote-based | https://www.hivemind.nz (accessed on 2 April 2026) |
| BroodMinder T2 Hive Monitor | BroodMinder | ✓ | – | – | – | – | – | Detect brood temperature changes and swarm events (there are other kits). | ~$48 | https://broodminder.com (accessed on 2 April 2026) |
| Bee Army Smart Hive Sensors | Bee Army | ✓ | ✓ | ✓ | ✓ | ✓ | Hive movement/security | Wireless sensors measuring temperature, humidity, sound frequencies and hive displacement. | ~$99–$150 | https://bee-army.com (accessed on 2 April 2026) |
| GoBuzzr Smart Hive System | GoBuzzr | ✓ | ✓ | ✓ | – | ✓ | External environment, GPS | IoT monitoring of hive conditions and bee traffic with cloud dashboard. | Custom | https://www.gobuzzr.com (accessed on 2 April 2026) |
| BeeWise Beehome Monitoring Platform | BeeWise | ✓ | ✓ | ✓ | ✓ | ✓ | Computer vision, pest detection | Autonomous robotic hive management and AI monitoring with capabilities of Thermoregulated environment to help protect against extreme weather and automated feeding, Varroa treatment, and pesticide protection. | Enterprise-scale | https://beewise.ag (accessed on 2 April 2026) |
Appendix B
| Bias Domain | Low | Medium | High |
|---|---|---|---|
| Sensing Coverage | 20 | 12 | 14 |
| Methodological Rigor | 22 | 21 | 3 |
| Validation | 38 | 8 | 0 |
| System Integration | 35 | 10 | 1 |
| Application Clarity | 40 | 6 | 0 |
References
- VanEngelsdorp, D.; Evans, J.D.; Saegerman, C.; Mullin, C.; Haubruge, E.; Nguyen, B.K.; Frazier, M.; Frazier, J.; Cox-Foster, D.; Chen, Y.; et al. Colony Collapse Disorder: A Descriptive Study. PLoS ONE 2009, 4, e6481. [Google Scholar] [CrossRef] [PubMed]
- Papachristoforou, A.; Rortais, A.; Sueur, J.; Arnold, G. Attack or Retreat: Contrasted Defensive Tactics Used by Cyprian Honeybee Colonies under Attack from Hornets. Behav. Process. 2011, 86, 236–241. [Google Scholar] [CrossRef]
- Andrijević, N.; Urošević, V.; Arsić, B.; Herceg, D.; Savić, B. IoT Monitoring and Prediction Modeling of Honeybee Activity with Alarm. Electronics 2022, 11, 783. [Google Scholar] [CrossRef]
- Zacepins, A.; Brusbardis, V.; Meitalovs, J.; Stalidzans, E. Challenges in the Development of Precision Beekeeping. Biosyst. Eng. 2015, 130, 60–71. [Google Scholar] [CrossRef]
- Hamza, A.S.; Tashakkori, R.; Underwood, B.; O’Brien, W.; Campell, C. BeeLive: The IoT Platform of Beemon Monitoring and Alerting System for Beehives. Smart Agric. Technol. 2023, 6, 100331. [Google Scholar] [CrossRef]
- Shareefa, M.; Moosa, V. The Most-Cited Educational Research Publications on Differentiated Instruction: A Bibliometric Analysis. Eur. J. Educ. Res. 2020, 9, 331–349. [Google Scholar] [CrossRef]
- Azis, F.A.; Rijal, M.; Suhaimi, H.; Abas, P.E. Patent Landscape of Composting Technology: A Review. Inventions 2022, 7, 38. [Google Scholar] [CrossRef]
- Cota, D.; Martins, J.; Mamede, H.; Branco, F. BHiveSense: An Integrated Information System Architecture for Sustainable Remote Monitoring and Management of Apiaries Based on IoT and Microservices. J. Open Innov. Technol. Mark. Complex. 2023, 9, 100110. [Google Scholar] [CrossRef]
- Hadjur, H.; Ammar, D.; Lefèvre, L. Toward an Intelligent and Efficient Beehive: A Survey of Precision Beekeeping Systems and Services. Comput. Electron. Agric. 2022, 192, 106604. [Google Scholar] [CrossRef]
- Zacepins, A.; Stalidzans, E.; Meitalovs, J. Application of Information Technologies in Precision Apiculture. In Proceedings of the 13th International Conference on Precision Agriculture (ICPA 2012), Indianapolis, IN, USA, 15–18 July 2012; International Society of Precision Agriculture: Monticello, IL, USA, 2012; Volume 7. [Google Scholar]
- Ben-Israel, D.; Jacobs, W.B.; Casha, S.; Lang, S.; Ryu, W.H.A.; de Lotbiniere-Bassett, M.; Cadotte, D.W. The Impact of Machine Learning on Patient Care: A Systematic Review. Artif. Intell. Med. 2020, 103, 101785. [Google Scholar] [CrossRef]
- Zhang, X.; Estoque, R.C.; Xie, H.; Murayama, Y.; Ranagalage, M. Bibliometric Analysis of Highly Cited Articles on Ecosystem Services. PLoS ONE 2019, 14, e0210707. [Google Scholar] [CrossRef]
- Gates, B.N. The Temperature of the Bee Colony; U.S. Department of Agriculture: Washington, DC, USA, 1914. [Google Scholar]
- Catania, P.; Vallone, M. Application of A Precision Apiculture System to Monitor Honey Daily Production. Sensors 2020, 20, 2012. [Google Scholar] [CrossRef]
- Havránek, D.; Kufa, J. Weight Sensing of Beehives with Iot Connectivity. In Proceedings of the of the 28th Conference STUDENT EEICT 2022, Brno, Czech Republic, 26 April 2022; Brno University of Technology, Faculty of Electrical Engineering and Communication: Brno, Czech Republic, 2022; pp. 92–95. [Google Scholar]
- Bayir, R.; Albayrak, A. The Determination of the Developments of Beehives via Artificial Neural Networks. Teh. Vjesn. 2018, 25, 553–557. [Google Scholar] [CrossRef]
- Albert Raj, A.; Kavin Jeeva, T.; Kiran, L.K. Effective and Efficient Honey Harvest Alert System for Bee Farms. In Journal of Physics: Conference Series; IOP Publishing: Bristol, UK, 2022; Volume 2325. [Google Scholar]
- Cecchi, S.; Spinsante, S.; Terenzi, A.; Orcioni, S. A Smart Sensor-Based Measurement System for Advanced Bee Hive Monitoring. Sensors 2020, 20, 2726. [Google Scholar] [CrossRef]
- Krishnasamy, V.; Sridhar, N.; Niranjan, L. An IoT-Based Beehive Monitoring System for Real-Time Monitoring of Apis Cerana Indica Colonies. Sociobiology 2023, 70, 1–12. [Google Scholar] [CrossRef]
- Kviesis, A.; Zacepins, A.; Komasilovs, V.; Paramita, A.M.; Muhammad, F.R. Temperature and Weight Monitoring of the Apis Cerana Bee Colony Indonesia. Rural. Sustain. Res. 2020, 44, 54–60. [Google Scholar] [CrossRef]
- Ali, M.A.A.C.; Ilias, B.; Rahim, N.A.; Shukor, S.A.A.; Adom, A.H.; Saad, M.A.-H.; Hassan, M.F.A. Development of Artificial Stingless Bee Hive Monitoring Using IoT System on Developing Colony. J. Adv. Res. Appl. Sci. Eng. Technol. 2024, 33, 254–268. [Google Scholar] [CrossRef]
- Zacepins, A.; Kviesis, A.; Komasilovs, V.; Rido Muhammad, F. Monitoring System for Remote Bee Colony State Detection. Balt. J. Mod. Comput. 2020, 8, 461–470. [Google Scholar] [CrossRef]
- Poposki, R.; Gjorgjevikj, D. Precision Apiculture—IoT System for Remote Monitoring of Honeybee Colonies. In Proceedings of the ETAI Conference 2020, Ohrid, North Macedonia, 17–19 September 2020. [Google Scholar]
- Debauche, O.; Moulat, M.E.; Mahmoudi, S.; Boukraa, S.; Manneback, P.; Lebeau, F. Web Monitoring of Bee Health for Researchers and Beekeepers Based on the Internet of Things. Procedia Comput. Sci. 2018, 130, 991–998. [Google Scholar] [CrossRef]
- Kviesis, A.; Komasilovs, V.; Ozols, N.; Zacepins, A. Bee Colony Remote Monitoring Based on IoT Using ESP-NOW Protocol. PeerJ Comput. Sci. 2023, 9, e1363. [Google Scholar] [CrossRef] [PubMed]
- Arribas, F.A.; Hortelano, M.R. An Internet of Living Things Based Device for a Better Understanding of the State of the Honey Bee Population in the Hive during the Winter Months. Comput. Electron. Agric. 2023, 212, 108026. [Google Scholar] [CrossRef]
- Bohušík, M.; Císar, M.; Bulej, V.; Bartoš, M.; Stenchlák, V.; Wiecek, D. Design of a Beehive Monitoring System with GPS Location Tracking. Transp. Res. Procedia 2023, 74, 916–923. [Google Scholar] [CrossRef]
- Bencsik, M.; McVeigh, A.; Tsakonas, C.; Kumar, T.; Chamberlain, L.; Newton, M.I. A Monitoring System for Carbon Dioxide in Honeybee Hives: An Indicator of Colony Health. Sensors 2023, 23, 3588. [Google Scholar] [CrossRef]
- Md Jani, M.M.; Hairuddin, M.A.; Ja’afar, H.; Rustam, I.; Almisreb, A.A.; Khirul Ashar, N.D. Real-Time IoT-Blynk Application for Log Hive Weight Monitoring in Stingless Bees. Instrum. Mes. Metrol. 2024, 23, 93–102. [Google Scholar] [CrossRef]
- Rosli, H.A.; Abdul Malik, N.; Ahmad, Y.A. IoT Based Monitoring System for Stingless Bees Colony in IIUM. In Journal of Physics: Conference Series; IOP Publishing: Bristol, UK, 2022; Volume 2312. [Google Scholar]
- Miskon, M.T.; Razak, M.A.A.; Jaafar, H.; Hassan, N.; Mahmood, R. A Lora-Based Testbed Development for Stingless Bee Monitoring System. TEM J. 2022, 11, 712–718. [Google Scholar] [CrossRef]
- Abdollahi, M.; Henry, E.; Giovenazzo, P.; Falk, T.H. The Importance of Context Awareness in Acoustics-Based Automated Beehive Monitoring. Appl. Sci. 2023, 13, 195. [Google Scholar] [CrossRef]
- Zgank, A. Bee Swarm Activity Acoustic Classification for an Iot-Based Farm Service. Sensors 2020, 20, 21. [Google Scholar] [CrossRef] [PubMed]
- Kiromitis, D.I.; Bellos, C.V.; Stefanou, K.A.; Stergios, G.S.; Katsantas, T.; Kontogiannis, S. Bee Sound Detector: An Easy-to-Install, Low-Power, Low-Cost Beehive Conditions Monitoring System. Electronics 2022, 11, 3152. [Google Scholar] [CrossRef]
- Robles-Guerrero, A.; Saucedo-Anaya, T.; Guerrero-Mendez, C.A.; Gómez-Jiménez, S.; Navarro-Solís, D.J. Comparative Study of Machine Learning Models for Bee Colony Acoustic Pattern Classification on Low Computational Resources. Sensors 2023, 23, 460. [Google Scholar] [CrossRef]
- Cejrowski, T.; Szymański, J. Detection of Anomalies in Bee Colony Using Transitioning State and Contrastive Autoencoders. Comput. Electron. Agric. 2022, 200, 107207. [Google Scholar] [CrossRef]
- Imoize, A.L.; Odeyemi, S.D.; Adebisi, J.A. Development of a Low-Cost Wireless Bee-Hive Temperature and Sound Monitoring System. Indones. J. Electr. Eng. Inform. 2020, 8, 476–485. [Google Scholar] [CrossRef]
- Bencsik, M.; McVeigh, A.; Claeys Bouuaert, D.; Capela, N.; Penny, F.; Newton, M.I.; Sousa, J.P.; de Graaf, D.C. Quantitative Assessments of Honeybee Colony’s Response to an Artificial Vibrational Pulse Resulting in Non-Invasive Measurements of Colony’s Overall Mobility and Restfulness. Sci. Rep. 2024, 14, 3827. [Google Scholar] [CrossRef]
- Ramsey, M.; Bencsik, M.; Newton, M.I. Long-Term Trends in the Honeybee Whooping Signal’ Revealed by Automated Detection. PLoS ONE 2017, 12, e0171162. [Google Scholar] [CrossRef]
- Jegan, S.; Padmapriya, L.; Manjari, P.V.; Shanmathi, R. Honey Hive Monitoring Using IoT. In AIP Conference Proceedings; AIP Publishing LLC: Melville, NY, USA, 2021; Volume 2387. [Google Scholar]
- Szczurek, A.; Maciejewska, M.; Bąk, B.; Wilk, J.; Wilde, J.; Siuda, M. Detecting Varroosis Using a Gas Sensor System as a Way to Face the Environmental Threat. Sci. Total Environ. 2020, 722, 137866. [Google Scholar] [CrossRef]
- Man, M.; Bakar, W.A.W.A.; Razak, M.A.B.B.A. An Intelligent Stingless Bee System with Embedded IOT Technology. Int. J. Recent Technol. Eng. 2019, 8, 264–269. [Google Scholar] [CrossRef]
- Ntawuzumunsi, E.; Kumaran, S.; Sibomana, L. Self-Powered Smart Beehive Monitoring and Control System (Sbmacs). Sensors 2021, 21, 3522. [Google Scholar] [CrossRef]
- Kontogiannis, S. An Internet of Things-Based Low-Power Integrated Beekeeping Safety and Conditions Monitoring System. Inventions 2019, 4, 52. [Google Scholar] [CrossRef]
- Nurhiman, A.; Almira, A.; Raffiudin, R.; Indro, M.N.; Maddu, A.; Sumaryada, T. Automatic Monitoring System of Apis Cerana Based on Image Processing. In IOP Conference Series: Earth and Environmental Science; IOP Publishing: Bristol, UK, 2021; Volume 948. [Google Scholar]
- Aumann, H.M.; Aumann, M.K.; Emanetoglu, N.W. Janus: A Combined Radar and Vibration Sensor for Beehive Monitoring. IEEE Sens. Lett. 2021, 5, 1–4. [Google Scholar] [CrossRef]
- Souza Cunha, A.E.; Rose, J.; Prior, J.; Aumann, H.M.; Emanetoglu, N.W.; Drummond, F.A. A Novel Non-Invasive Radar to Monitor Honey Bee Colony Health. Comput. Electron. Agric. 2020, 170, 105241. [Google Scholar] [CrossRef]
- Voudiotis, G.; Moraiti, A.; Kontogiannis, S. Deep Learning Beehive Monitoring System for Early Detection of the Varroa Mite. Signals 2022, 3, 506–523. [Google Scholar] [CrossRef]
- Voudiotis, G.; Kontogiannis, S.; Pikridas, C. Proposed Smart Monitoring System for the Detection of Bee Swarming. Inventions 2021, 6, 87. [Google Scholar] [CrossRef]
- Wachowicz, A.; Pytlik, J.; Małysiak-Mrozek, B.; Tokarz, K.; Mrozek, D. Edge Computing in IoT–Enabled Honeybee Monitoring for the Detection of Varroa Destructor. Int. J. Appl. Math. Comput. Sci. 2022, 32, 355–369. [Google Scholar] [CrossRef]
- Jeon, M.-S.; Jeong, Y.; Lee, J.; Yu, S.-H.; Kim, S.-B.; Kim, D.; Kim, K.-C.; Lee, S.; Lee, C.-W.; Choi, I. Deep Learning-Based Portable Image Analysis System for Real-Time Detection of Vespa Velutina. Appl. Sci. 2023, 13, 7414. [Google Scholar] [CrossRef]
- Hadjur, H.; Ammar, D.; Lefevre, L. Services Orchestration at the Edge and in the Cloud for Energy-Aware Precision Beekeeping Systems. In 2023 IEEE International Parallel and Distributed Processing Symposium Workshops (IPDPSW), Rio de Janeiro, Brazil, 15–19 May 2023; IEEE: Piscataway, NJ, USA, 2023; pp. 769–776. [Google Scholar]
- Mrozek, D.; Gȯrny, R.; Wachowicz, A.; Małysiak-Mrozek, B. Edge-Based Detection of Varroosis in Beehives with Iot Devices with Embedded and Tpu-Accelerated Machine Learning. Appl. Sci. 2021, 11, 11078. [Google Scholar] [CrossRef]
- Quiles-Latorre, F.J.; Ortiz-López, M.; Rodriguez-Lozano, F.J.; Brox, M.; Flores, J.M. FPGA-Based Bee Counter System. IEEE Access 2024, 12, 30362–30381. [Google Scholar] [CrossRef]
- Harun, A.; Zaaba, S.K.; Kamarudin, L.M.; Zakaria, A.; Mohamed Farook, R.S.; Ndzi, D.L.; Shakaff, A.Y.M. Stingless Bee Colony Health Sensing through Integrated Wireless System. J. Teknol. 2015, 77, 85–90. [Google Scholar] [CrossRef][Green Version]
- Haxhibeqiri, J.; De Poorter, E.; Moerman, I.; Hoebeke, J. A Survey of LoRaWAN for IoT: From Technology to Application. Sensors 2018, 18, 3995. [Google Scholar] [CrossRef]
- Pasic, R.; Kuzmanov, I.; Atanasovski, K. ESP-NOW Communication Protocol with ESP32. J. Univers. Excell. 2021, 6, 53–60. [Google Scholar] [CrossRef]
- ESP-NOW. Wireless Communication Protocol. Espressif Systems. Available online: https://www.espressif.com/en/solutions/low-power-solutions/esp-now (accessed on 10 March 2024).
- ThingsBoard—Open-Source IoT (Internet of Things) Platform. Available online: https://thingsboard.io/ (accessed on 10 March 2024).
- IoT Analytics—ThingSpeak Internet of Things. Available online: https://thingspeak.com/ (accessed on 10 March 2024).
- SAMS Project—Horizon 2020 Project—SAMS. Available online: https://sams-project.eu/ (accessed on 5 February 2026).
- Sevin, S.; Tutun, H.; Mutlu, S. Detection of Varroa Mites from Honey Bee Hives by Smart Technology Var-Gor: A Hive Monitoring and Image Processing Device. Turk. J. Vet. Anim. Sci. 2021, 45, 487–491. [Google Scholar] [CrossRef]
- Camayo, A.I.C.; Muñoz, M.A.C.; Corrales, J.C. ApIsoT: An IoT Function Aggregation Mechanism for Detecting Varroa Infestation in Apis Mellifera Species. Agriculture 2024, 14, 846. [Google Scholar] [CrossRef]
- Cejrowski, T.; Szymański, J. Buzz-Based Honeybee Colony Fingerprint. Comput. Electron. Agric. 2021, 191, 106489. [Google Scholar] [CrossRef]
- Ngo, T.-N.; Rustia, D.J.A.; Yang, E.-C.; Lin, T.-T. Honey Bee Colony Population Daily Loss Rate Forecasting and an Early Warning Method Using Temporal Convolutional Networks. Sensors 2021, 21, 3900. [Google Scholar] [CrossRef] [PubMed]
- Gernat, T.; Jagla, T.; Jones, B.M.; Middendorf, M.; Robinson, G.E. Automated Monitoring of Honey Bees with Barcodes and Artificial Intelligence Reveals Two Distinct Social Networks from a Single Affiliative Behavior. Sci. Rep. 2023, 13, 1541. [Google Scholar] [CrossRef] [PubMed]
- Rodriguez, I.F.; Chan, J.; Alvarez Rios, M.; Branson, K.; Agosto-Rivera, J.L.; Giray, T.; Mégret, R. Automated Video Monitoring of Unmarked and Marked Honey Bees at the Hive Entrance. Front. Comput. Sci. 2022, 3, 769338. [Google Scholar] [CrossRef]
- König, A. An In-Hive Soft Sensor Based on Phase Space Features for Varroa Infestation Level Estimation and Treatment Need Detection. J. Sens. Sens. Syst. 2022, 11, 29–40. [Google Scholar] [CrossRef]











| Focus | Keyword |
|---|---|
| Precision apiculture | Search (precision AND (meliponiculture OR apiculture OR beekeeping)) |
| Smart beehive | Search ((smart OR intelligent) AND (beehive OR apiculture OR meliponiculture OR apiary)) |
| Electronic beehive monitoring | Search ((electronic OR automat *) AND {bee} AND (hive OR apiary OR colony) AND monitoring) |
| Honeybee or stingless bee | Search ((beehive OR “Stingless Bee” OR honeybee) AND (monitoring AND system)) |
| Sound | Reason for Sound | Frequency |
|---|---|---|
| Flying | Sound generated due to flapping wings | Nearly 250 Hz |
| Piping sound | Challenge signal produced by a queen bee for any potential new queen bee | 340 to 450 Hz |
| Hissing sound | Defensive reaction when an intruder approaches the colony, produced by worker bees | Nearly 3000 Hz |
| Fanning sound | Sound generated when worker (female) bees are trying to ventilate the beehive due to worse environmental conditions, mainly temperature | 225–285 Hz |
Disclaimer/Publisher’s Note: The statements, opinions and data contained in all publications are solely those of the individual author(s) and contributor(s) and not of MDPI and/or the editor(s). MDPI and/or the editor(s) disclaim responsibility for any injury to people or property resulting from any ideas, methods, instructions or products referred to in the content. |
© 2026 by the authors. Licensee MDPI, Basel, Switzerland. This article is an open access article distributed under the terms and conditions of the Creative Commons Attribution (CC BY) license.
Share and Cite
Ratnayake, A.M.B.; Suhaimi, H.; Abas, P.E. Transforming Beekeeping Through Technology: A Systematic Review of Precision Beekeeping. Sci 2026, 8, 87. https://doi.org/10.3390/sci8040087
Ratnayake AMB, Suhaimi H, Abas PE. Transforming Beekeeping Through Technology: A Systematic Review of Precision Beekeeping. Sci. 2026; 8(4):87. https://doi.org/10.3390/sci8040087
Chicago/Turabian StyleRatnayake, Ashan Milinda Bandara, Hazwani Suhaimi, and Pg Emeroylariffion Abas. 2026. "Transforming Beekeeping Through Technology: A Systematic Review of Precision Beekeeping" Sci 8, no. 4: 87. https://doi.org/10.3390/sci8040087
APA StyleRatnayake, A. M. B., Suhaimi, H., & Abas, P. E. (2026). Transforming Beekeeping Through Technology: A Systematic Review of Precision Beekeeping. Sci, 8(4), 87. https://doi.org/10.3390/sci8040087

