The Management of Railway Operations during the Planned Interruption of Railway Infrastructure
Abstract
1. Introduction
2. Literature Overview
3. Theoretical Backgrounds
3.1. Planned Railway Infrastructure Interruption


| Stage | Description |
|---|---|
| Stage A | Determined range of days (date), which was always from 7:30 A.M. to 3:35 P.M. |
| The 13 km long České Velenice–Nové Hrady (Jakule) track section, which was interrupted by tracks. | |
| The distance for alternative bus transport from the České Velenice station to the Nové Hrady station via the Vyšné railway stop, with the route being determined by the infrastructure interruption traffic order, was 14.7 km. | |
| During maintenance, the train consists of two Regio Panter electric units. In the Nové Hrady (Jakule)–České Velenice and České Velenice–Nové Hrady (Jakule) track section, 8 regional trains were replaced by alternative bus transport. | |
| Freight trains were waiting for the infrastructure interruption to end. Their operation began at 3:45 P.M. | |
| Stage B | Determined range of days (date), which was always from 7:20 A.M. to 3:30 P.M. |
| The Nové Hrady (Jakule)–Jílovice track section that has been interrupted by tracks. | |
| Freight trains were waiting for the infrastructure interruption to end. Their operation began at 3:40 P.M. | |
| Stage C | Determined range of days (date), which was always from 7:10 A.M. to 3:20 P.M. |
| The Jílovice–Borovany track section was interrupted from the track. | |
| For stages B and C, 8 regional trains in the Nové Hrady (Jakule)–Jílovice–Borovany and Borovany–Jílovice–Nové Hrady (Jakule) track section were replaced by alternative bus transport. It is a 16.4 km long track section. The distance for alternative bus transport from Nové Hrady station to Borovany station via Petříkov railway stop, Jílovice railway stop, Jílovice station, and Hluboká u Borovan railway stop, with the route being determined by infrastructure interruption traffic order, was 28.1 km. | |
| Freight trains were waiting for the infrastructure interruption to end. Their operation began at 3:30 P.M. | |
| Stage D | Determined range of days (date), which was always from 7:15 A.M. to 2:10 P.M. |
| The Borovany–Nová Ves track section was interrupted. | |
| Freight trains were waiting for the infrastructure interruption to end. Their operation began at 2:20 P.M. | |
| Stage E | Determined range of days (date), which was always from 7:20 A.M. to 2:00 P.M. |
| The Nová Ves–České Budějovice track section was interrupted. | |
| For stages D and E, 6 regional trains in the České Budějovice–Nové Hrady–Borovany and Borovany–Nové Hrady–České Budějovice track section were replaced by alternative bus transport. It is a track section 19.9 km long. The distance for alternative bus transport from Borovany station to České Budějovice station going through the railway stops Radostice and Trocnov, station Nová Ves, and the railway stop Staré Hodějovice, with the route being determined by the infrastructure interruption traffic order, was 24.9 km. | |
| Freight trains were waiting for the infrastructure interruption to end. Their operation began at 2:10 P.M. |
3.2. Analysis of Costs for Activities Related to the Railway Infrastructure Interruption
3.3. Safety during the Interruption of Railway Traffic
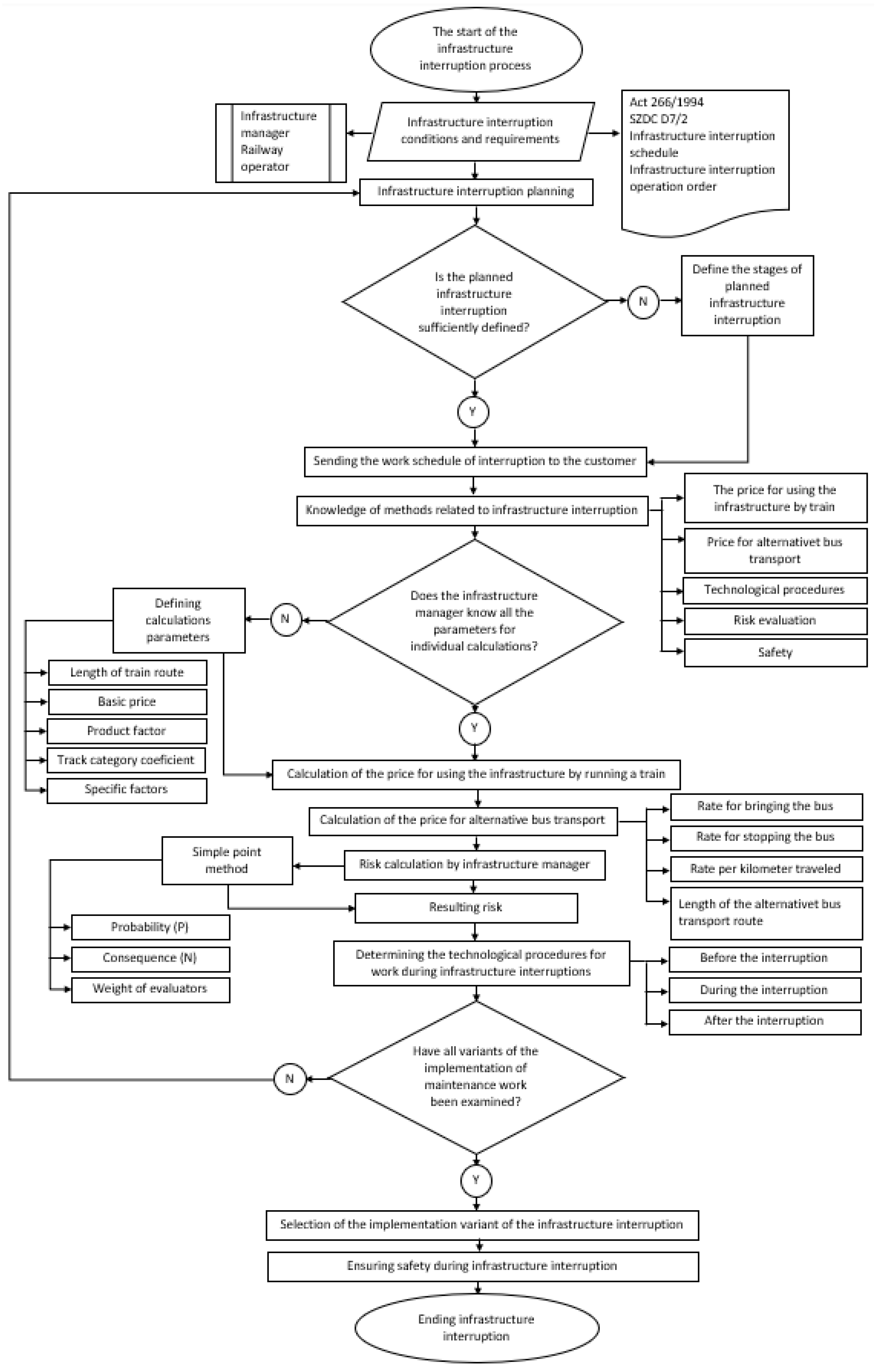
4. Methodology
- (A)
- “railway interruption” OR “interruption” OR “railway operation” OR “response to interruption”;
- (B)
- “maintenance” OR “maintenance of railway infrastructure” OR “repair of railway infrastructure” OR “renewal” OR “strategy” OR “strategies”;
- (C)
- (“modernization” OR “modernization of railway infrastructure” OR “response to modernization”;
- (D)
- “planned interruption of railway traffic” OR “interruption of railway traffic strategy” OR “unplanned interruption of railway traffic”;
- (E)
- “railway infrastructure” OR “railway transport route” OR “railway line”;
- (F)
- “rail transport” OR “railway transport” OR “mobility”;
- (G)
- “Impact” OR “consequences” OR “conduct” OR “travel” OR “perception” OR “traffic”.
4.1. Price for Using the Infrastructure by Train
4.2. Price for Alternative Bus Transport for Canceled Trains
- Cbus denotes the price for alternative bus transport.
- Cp denotes the rate for bringing the bus.
- Co denotes the rate for stopping the bus.
- Ckm denotes the rate per kilometer traveled by the bus.
- L denotes the length of the alternative bus transport route.
4.3. Simple Point Method for Risk Calculation
- Negligible impact on the degree of danger and threat;
- Little impact on the level of danger and threat;
- Greater, non-negligible impact on the degree of danger and threat;
- A large and significant impact on the degree of danger and threat;
- More significant and adverse impacts on the severity and consequences of threats and hazards.
- R = risk.
- N = consequence of the threat.
- P = probability.
- H = evaluation.
4.4. Technological Procedures during the Railway Infrastructure Interruption
- Measurements of vehicle runs are made on the tracks at regular intervals. The measurements’ outcomes form the foundation for commissioning rail equipment maintenance and repairs, such as kilometer position specification;
- We carry out preparatory work before commencing the maintenance. It goes, for example, to the timely arrival of mechanization and delivery of material and necessary portable signs to a railway station to which the maintenance works are concerned. All employees participating in these projects must be informed about their technological progress. And that is in accordance with all applicable regulations. At the same time, they must be instructed about work safety and confirm their acknowledgment by signing;
- If mechanization is to be worked on during the maintenance work, which will have to be shut down at a certain station during this work, the contractor must request the allocation of tracks for these mechanisms through the operational application (in the case of the Czech infrastructure manager, it is the KAZAS application) well in advance.
- Notification of the responsible representative of the maintenance work order to the transport employee that the conditions for starting the maintenance work are met, the preparatory work is completed, and the maintenance can be started;
- Beginning of maintenance—according to the interrupted type of equipment on the track, safety equipment, or voltage equipment;
- In the case of electrified lines and voltage interruption of traffic, switching off the current of the traction line;
- Possible switching off the crossing security device;
- Taking over the station, determining and marking the section with interrupted operation with portable signs;
- The arrival of mechanization in the workplace;
- Performing preparatory work for a specific activity stipulated by the relevant IM regulation (SŽ S3/1), the contractor is responsible for the timely and high-quality performance of preparatory work unless otherwise stipulated by the contract;
- Performing work according to the technological procedures specified in the IM regulation (SŽ S3/1);
- Completion of work;
- The return of mechanization from the workplace;
- Clearance of portable signs;
- Turning on and testing the correct function of the crossing security device;
- Switching on the current and testing the traction line;
- The responsible representative of the maintenance customer shall keep a record of the track availability and operability of affected track parts;
- Ending of maintenance.
- After the maintenance is completed, the traffic employee must check all indications of the security device and remove the temporary signs.
4.5. Selection of the Variant of Implementation of Railway Infrastructure Interruption
- ΔCIM denotes the additional costs of IM.
- ΔCRU denotes the additional costs of RU.
4.6. Safety during the Implementation of Railway Infrastructure Interruption
5. Results
5.1. Operator Costs during Infrastructure Interruptions
5.2. Price for Alternative Transport for Canceled Trains
5.3. Simple Point Method
- Use prescribed and assigned protective equipment in proper condition (reflective protective equipment);
- Enter the track concentratedly and only for the performance of work;
- Move with increased caution, always anticipate the movement of rolling stock, and look around in all directions;
- Use designated paths;
- Cross the tracks only in places reserved for this (crossings, footbridges, underpasses);
- Increase attention when passing railway vehicles; step away from moving railway vehicles;
- Use the assigned lights in reduced visibility;
- Adjust the walking speed about the possibility of the terrain, considering the current state of the weather and the possibility of an injury;
- Prohibition of the movement of persons in places marked with safety signs “Prohibition of entry and movement of persons”;
- Securing dangerous openings and depressions;
- Ensuring sufficient free space for the movement of people along the tracks;
- Professional and medical qualifications of employees;
- Qualified staff;
- Ban on the consumption of alcohol and narcotic substances.
5.4. Costs of the Railway Operator during the Railway Infrastructure Interruption and Technological Procedures of Works
5.5. Work Safety during the Infrastructure Interruption
6. Discussion
7. Conclusions
Author Contributions
Funding
Data Availability Statement
Acknowledgments
Conflicts of Interest
References
- Kharroubi, A.; Ballouch, Z.; Hajji, R.; Yarroudh, A.; Billen, R. Multi-Context Point Cloud Dataset and Machine Learning for Railway Semantic Segmentation. Infrastructures 2024, 9, 71. [Google Scholar] [CrossRef]
- Dedík, M.; Bulková, Z.; Gašparík, J.; Čechovič, L.; Kurenkov, P.V. Proposal of methodology for stability evaluation of train timetables from the operational-infrastructural point of view. In Proceedings of the 7th International Conference on Road and Rail Infrastructure, Pula, Croatia, 11–13 May 2022. [Google Scholar] [CrossRef]
- Parida, A.; Chattopadhyay, G. Development of a multi-criteria hierarchical framework for maintenance performance measurement (MPM). J. Qual. Maint. Eng. 2007, 13, 241–258. [Google Scholar] [CrossRef]
- Bukvić, L.; Skrinjar, J.P.; Abramović, B.; Zitrický, V. Route Selection Decision-Making in an Intermodal Transport Network Using Game Theory. Sustainability 2021, 13, 4443. [Google Scholar] [CrossRef]
- Finger, M.; Messulam, P. Rail Economics, Policy and Regulation in Europe; Edward Elgar Publishing Limited: Cheltenham, UK, 2015. [Google Scholar] [CrossRef][Green Version]
- Czech Republic. Law No. 266/1994 on Railways. 1994. Available online: https://www.zakonyprolidi.cz/cs/1994-266?text=z%C3%A1kon+o+drah%C3%A1ch (accessed on 10 April 2024).
- Mańkowski, C.; Weiland, D.; Abramović, B. Impact of railway investment on regional development—Case study of Pomeranian metropolitan railway. Promet-Traffic Transp. 2019, 31, 669–679. [Google Scholar] [CrossRef]
- Široký, J. Support of railway operation interruption. Sci. Tech. Proc. České Dráhy 2005, 19, 1–16. Available online: https://docplayer.cz/112372539-podpora-vylukove-cinnosti.html (accessed on 10 April 2024).
- Široký, J.; Gašparík, J.; Abramović, B.; Nachtigall, P. Transport Technology and Traffic Management; University of Pardubice: Pardubice, Czech Republic, 2018. [Google Scholar]
- Gašparík, J.; Kolař, J. Railway Transport—Technology, Management, Charts and 100 Other Interesting Facts, 1st ed.; Grada Publishing, a.s.: Praha, Czech Republic, 2017; p. 432. (In Czech) [Google Scholar]
- Taheri, A.; Sobanjo, J. Civil Integrated Management (CIM) for Advanced Level Applications to Transportation Infrastructure: A State-of-the-Art Review. Infrastructures 2024, 9, 90. [Google Scholar] [CrossRef]
- Song, Y.; Liu, Z.; Gao, S. Current Collection Quality of High-speed Rail Pantograph-catenary Considering Geometry Deviation at 400 km/h and Above. IEEE Trans. Veh. Technol. 2024, 1–10. [Google Scholar] [CrossRef]
- Bruni, S.; Bucca, G.; Carnevale, M.; Collina, A.; Facchinetti, A. Pantograph–catenary interaction: Recent achievements and future research challenges. Int. J. Rail Transp. 2018, 6, 57–82. [Google Scholar] [CrossRef]
- Liu, Z.; Song, Y.; Gao, S.; Wang, H. Review of Perspectives on Pantograph-Catenary Interaction Research for High-Speed Railways Operating at 400 km/h and Above. IEEE Trans. Transp. Electrif. 2023, 1. [Google Scholar] [CrossRef]
- Tischer, E.; Nachtigall, P.; Široký, J. The use of simulation modelling for determining the capacity of railway lines in the Czech conditions. Open Eng. 2020, 10, 224–231. [Google Scholar] [CrossRef]
- Farooq, M.A.; Meena, N.K.; Punetha, P.; Nimbalkar, S.; Lam, N. Experimental and Computational Analyses of Sustainable Approaches in Railways. Infrastructures 2024, 9, 53. [Google Scholar] [CrossRef]
- Pluhař, M.; Šustr, M. Railway lockouts in the Czech Republic and possibility of their optimization. In Proceedings of the 21st International Scientific Conference Transport Means 2017, Juodkrante, Lithuania, 20–22 September 2017; pp. 878–880. Available online: https://www.dropbox.com/sh/7sjhe2ln3e3qin6/AABBl1Gbrf0_t8lM7Kho8KmVa?dl=0&preview=Transport+mens+2017+(Part+3).pdf (accessed on 4 April 2024).
- Van Aken, S.; Besinović, N.; Goverde, R.M.P. Designing alternative railway timetables under infrastructure maintenance possessions. Transp. Res. Part B 2017, 98, 224–238. [Google Scholar] [CrossRef]
- Lidén, T. Railway Infrastructure Maintenance—A Survey of Planning Problems and Conducted Research. Transp. Res. Procedia 2015, 10, 574–583. [Google Scholar] [CrossRef]
- RailNetEurope. Glossary of Terms Related to Network Statements. 2015. Available online: http://www.rne.eu/ns_glossary (accessed on 4 July 2024).
- Budai-Balke, G. Operations Research Models for Scheduling Railway Infrastructure Maintenance. Ph.D Thesis, Rozenberg Publishers, Erasmus University Rotterdam, Rotterdam, The Netherland, 2009. [Google Scholar]
- Lidén, T.; Joborn, M. Maintenance Windows for Railway Infrastructure Maintenance: An Assessment and Dimensioning Model for the Study of Traffic Impact and Maintenance Cost. In Proceedings of the Conference on Advanced Systems in Public Transport (CASPT2015), Rotterdam, The Netherland, 19–23 July 2015; pp. 19–23. [Google Scholar]
- Albrecht, A.R.; Panton, D.M.; Lee, D.H. Rescheduling rail networks with maintenance disruptions using Problem Space Search. Comput. Oper. Res. 2013, 40, 703–712. [Google Scholar] [CrossRef]
- Jespersen-Groth, J.; Potthoff, D.; Clausen, J.; Huisman, D.; Kroon, L.; Maróti, G.; Nielsen, M.N. Disruption Management in Passenger Railway Transportation. In Robust and Online Large-Scale Optimization, Lecture Notes in Computer Science; Ahuja, R.K., Möhring, R.H., Zaroliagis, C.D., Eds.; Springer: Berlin/Heidelberg, Germany, 2009; p. 5868. [Google Scholar] [CrossRef]
- Placido, A.; Petito, C.; Gallo, M.; D’Acierno, L. Managing disruptions and disturbances on railway services: A real-scale case study. Int. J. Transp. Dev. Integr. 2017, 1, 695–710. [Google Scholar] [CrossRef][Green Version]
- Forsgren, M.; Aronsson, M.; Gestrelius, S. Maintaining tracks and traffic flow at the same time. J. Rail Transp. Plan. Manag. 2013, 3, 111–123. [Google Scholar] [CrossRef]
- Vansteenwegen, P.; Dewilde, T.; Burggraeve, S.; Cattrysse, D. An iterative approach for reducing the impact of infrastructure maintenance on the performance of railway systems. Eur. J. Oper. Res. 2016, 252, 39–53. [Google Scholar] [CrossRef]
- Louwerse, I.; Huisman, D. Adjusting a railway timetable in case of partial or complete blockades. Eur. J. Oper. Res. 2014, 235, 583–593. [Google Scholar] [CrossRef]
- Veelenturf, L.P.; Kidd, M.P.; Cacchiani, V.; Kroon, L.G.; Toth, P. A Railway Timetable Rescheduling Approach for Handling Large-Scale Disruptions. Transp. Sci. 2015, 50, 841–862. [Google Scholar] [CrossRef]
- D’Ariano, A.; Albrecht, T. Running time re-optimization during real-time timetable perturbations. WIT Trans. Built Environ. 2006, 88, 531–540. [Google Scholar] [CrossRef]
- D’Ariano, A.; Pranzo, M.; Hansen, I.A. Conflict resolution and train speed coordination for solving real-time timetable perturbations. IEEE Trans. Intell. Transp. Syst. 2007, 8, 208–222. [Google Scholar] [CrossRef]
- Canca, D.; Barrena, E.; Zarzo, A.; Ortega, F.; Algaba, E. Optimal train reallocation strategies under service disruptions. Procedia Soc. Behav. Sci. 2012, 54, 402–413. [Google Scholar] [CrossRef][Green Version]
- D’Acierno, L.; Gallo, M.; Montella, B.; Placido, A. Analysis of the interaction between travel demand and rail capacity constraints. WIT Trans. Built Environ. 2012, 128, 197–207. [Google Scholar] [CrossRef]
- Kianinejadoshah, A.; Ricci, S. Capacity Assessment in Freight-Passengers Complex Railway Nodes: Trieste Case Study. Infrastructures 2022, 7, 106. [Google Scholar] [CrossRef]
- Správa Železnic. Regulation D7/2 Organization of Railway Operation Interruption. 2016. Available online: https://provoz.spravazeleznic.cz/Portal/ViewArticle.aspx?oid=1984709 (accessed on 18 July 2024).
- Správa Železnic. Transport and Signage Regulation D1. 2013. Available online: https://provoz.spravazeleznic.cz/Portal/ViewArticle.aspx?oid=1946317 (accessed on 18 July 2024).
- Správa Železnic. Regulation for Simplified Management of Rail Transport D3. 2013. Available online: https://provoz.spravazeleznic.cz/Portal/ViewArticle.aspx?oid=1959775 (accessed on 18 July 2024).
- Správa Železnic. Regulation for the Management of Rail Transport on Lines Equipped with Radio Blocks D4. 2016. Available online: https://provoz.spravazeleznic.cz/Portal/ViewArticle.aspx?oid=1960523 (accessed on 18 July 2024).
- Správa Železnic. Work on the Railway Track S3/1. 2009. Available online: https://www.spravazeleznic.cz/dodavatele-odberatele/technicke-pozadavky-na-vyrobky-zarizeni-a-technologie-pro-zdc/zeleznicni-svrsek (accessed on 18 July 2024).
- Správa Železnic. Regulation on Safety and Health Protection at Work Bp1. 2013. Available online: https://provoz.spravazeleznic.cz/Portal/ViewArticle.aspx?oid=1844816 (accessed on 18 July 2024).
- Správa Železnic. Annual Report. 2023. Available online: https://www.spravazeleznic.cz/o-nas/publikace/vyrocni-zpravy (accessed on 20 April 2024).
- Olentsevich, V.A.; Belogolov, Y.I.; Kramynina, G.N. Set of organizational, technical and reconstructive measures aimed at improvement of section performance indicators based on the study of systemic relations and regularities of functioning of railway transport system. In Proceedings of the International Conference on Digital Solutions for Automotive Industry, Roadway Maintenance and Traffic Control (DS ART 2019), Cholpon-Ata, Kyrgyzstan, 1 November 2019. [Google Scholar] [CrossRef]
- Popova, Y. Assessing the impact of railroad modernization on the socio-economic regional development. In International Scientific Siberian Transport ForumTransSiberia 2021, Lecture Notes in Networks and Systems; Springer: Berlin/Heidelberg, Germany, 2022; pp. 955–963. [Google Scholar] [CrossRef]
- Šperka, A.; Čamaj, J.; Dedík, M.; Bulková, Z. Evaluation Methodology of the Railway Stations Using the AHP Method in the Transport Hubs from the Freight Transport Point of View. Infrastructures 2023, 8, 177. [Google Scholar] [CrossRef]
- Gašparík, J.; Čamaj, J.; Bulková, Z.; Dedík, M. Railway Capacity Utilisation, 1st ed.; University of Pardubice: Pardubice, Czech Republic, 2024; p. 213. [Google Scholar]
- Sventekova, E.; Gašparíková, Z. Basis for simulating the permeable performance of rail transport in crisis situations. In Proceedings of the 24th International Scientific Conference Transport Means, Kaunas, Lithuania, 30 September–2 October 2020; Available online: https://transportmeans.ktu.edu/wp-content/uploads/sites/307/2018/02/Transport-means-A4-I-dalis.pdf (accessed on 14 April 2024).
- Nedeliaková, E.; Dolinayová, A.; Nedeliak, I. Rail Transport Management, 1st ed.; DOLIS: Bratislava, Slovakia, 2015; p. 180. (In Slovak) [Google Scholar]
- Správa Železnic. Track Numbering for the Purposes of Train Traffic Diagram Aids 521, 530, 534, 541. 2023. Available online: https://provoz.spravazeleznic.cz/Portal/Show.aspx?path=/Data/Mapy/GVD.pdf (accessed on 8 June 2024).
- Správa Železnic. Internal Materials. 2024. Available online: https://provoz.spravazeleznic.cz/Portal/ViewArticle.aspx?oid=2149767 (accessed on 18 July 2024).
- Koridory.cz. Technical Standards and Dreams of a Unified European Railway Network. 2017. Available online: https://www.koridory.cz/technicke-normy-a-historie-sjednocene-evropske-zeleznicni-site/ (accessed on 10 July 2024).
- Madudová, E.; Dávid, A. Identifying the derived utility function of transport services: Case study of rail and sea container transport. Transp. Res. Procedia 2019, 40, 1096–1102. [Google Scholar] [CrossRef]
- Dávid, A. Innovation of handling systems in the world container ports and their terminals. In Proceedings of the 17th International Scientific Conference Transport Means, Kaunas, Lithuania, 24–25 October 2013. [Google Scholar]
- Rail Management Consultants International GmbH. RailSys Software Suite. 2022. Available online: https://www.rmcon-int.de/railsys-en/railsys-suite/ (accessed on 10 July 2024).
- Caimi, G.; Kroon, L.G.; Liebchen, C. Models for railway timetable optimization: Applicability and applications in practice. J. Rail Transp. Plan. Manag. 2016, 6, 285–312. [Google Scholar] [CrossRef]
- Zhang, Q.; Lusby, R.M.; Shang, P.; Zhu, X. A heuristic approach to integrate train timetabling, platforming, and railway network maintenance scheduling decisions. Transp. Res. Part B Methodol. 2022, 158, 210–238. [Google Scholar] [CrossRef]
- Široký, J.; Nachtigall, P.; Gašparík, J.; Čáp, J. Calculation model of railway capacity price in the Czech Republic. Promet Traffic Transp. 2021, 33, 91–102. [Google Scholar] [CrossRef]
- Polinder, G.J.; Schmidt, M.; Huisman, D. Timetabling for strategic passenger railway planning. Transp. Res. Part B Methodol. 2021, 146, 111–135. [Google Scholar] [CrossRef]
- Borndörfer, R.; Schlechte, T.; Swarat, E. Railway Track Allocation—Simulation, Aggregation, and Optimization. Lect. Notes Electr. Eng. 2012, 148, 53–69. [Google Scholar] [CrossRef]
- Lindner, N.; Liebchen, C. Timetable merging for the Periodic Event Scheduling Problem. EURO J. Transp. Logist. 2022, 11, 100081. [Google Scholar] [CrossRef]
- Schlechte, T. Railway Track Allocation. In Operations Research Proceedings; Springer: Cham, Switzerland, 2012; pp. 15–20. [Google Scholar] [CrossRef]
- Bulková, Z.; Gašparík, J.; Mašek, J.; Zitrický, V. Analytical Procedures for the Evaluation of Infrastructural Measures for Increasing the Capacity of Railway Lines. Sustainability 2022, 14, 14430. [Google Scholar] [CrossRef]
- Gašparík, J.; Čechovič, L.; Blaho, P.; Pečený, L. Capacity of corridor lines after modernization. Transp. Res. Procedia 2021, 53, 159–166. [Google Scholar] [CrossRef]
- Ezaki, T.; Naoto, I.; Nishinari, K. Towards understanding network topology and robustness of logistics systems. Commun. Transp. Res. 2022, 2, 100064. [Google Scholar] [CrossRef]
- Správa Železnic. Declaration of National and Regional Track. 2019. Available online: https://www.spravazeleznic.cz/documents/50004227/50162921/cj56217-pod-2019-4-zmena-oznameni.pdf (accessed on 10 April 2024).
- Dolinayová, A.; Nedeliaková, E.; Brumerčíková, E. Economics of Railway Transport—Management of Railway Enterprises, 1st ed.; EDIS: Žilina, Slovakia, 2017; p. 182. [Google Scholar]
- Černá, L.; Ľupták, V.; Šulko, P.; Blaho, P. Capacity of main railway lines—Analysis of methodologies for its calculation. Naše More 2018, 65, 213–217. [Google Scholar] [CrossRef]
- Eisler, J.; Kosina, I. Cost Calculation in Transport, 2nd ed.; University of Pardubice: Pardubice, Czech Republic, 2000; p. 97. (In Czech) [Google Scholar]
- Janáková, A. Alphabet of Safety and Health Protection at Work, 6th ed.; ANAG: Olomouc, Czech Republic, 2018; p. 504. (In Czech) [Google Scholar]













| Indicator | 2022 | 2023 |
|---|---|---|
| Regional trains (Reg) | 8842 | 10,574 |
| Fast trains (F) | 1098 | 1473 |
| Higher quality trains (EC, EN, Ex, IC, LE, SC, Railjet) | 264 | 347 |
| Freight express (Fex) | 471 | 703 |
| Freight running trains (Fr) | 766 | 899 |
| Freight commuter trains (Fc) | 1278 | 926 |
| Locomotive trains (Loc) | 626 | 557 |
| The number of allocated train routes on the network | 15,479 | 17,560 |
| The length of the tracks of the Czech infrastructure manager network | 9358 | 9355 |
| Indicator | Measurement Unit | Quantity | |
|---|---|---|---|
| 2022 | 2023 | ||
| Adjustment of the geometric position of switches | pcs | 717 | 1294 |
| Cleaning—switches | pcs | 137 | 205 |
| Routine inspection and welding—switches | pcs | 305 | 359 |
| Exchange of sleepers | pcs | 172,121 | 315,446 |
| Adjusting the geometric position of the tracks | km | 1256 | 1658 |
| Cleaning—tracks | km | 82 | 206 |
| Routine inspection and welding—rails | km | 221 | 662 |
| Rail replacement | km | 293 | 512 |
| Type of Interruption of Railway Traffic | |
|---|---|
| According to its duration | Per day—day of infrastructure interruption |
| Per night (6.00 P.M.–6.00 A.M.) | |
| Continuously—continuous mode, which exceeds the parameters of night infrastructure interruption | |
| According to the range of interrupted devices | Complete interruption of service (alternative bus transport or diversion required) |
| Partial restriction of the railway traffic |
| Stage | Description |
|---|---|
| Stage A | Determined range of days (date), which was always from 9:10 A.M. to 4:45 P.M. |
| The Horní Dvořiště–Rybník track section, including Horní Dvořiště station, was 7.3 km long. | |
| The distance for alternative bus transport from Horní Dvořiště station to Rybník station, with the route being determined by infrastructure interruption traffic order, was 8.4 km. | |
| Freight trains were waiting for the infrastructure interruption to end. Their operation began at 4:55 P.M. | |
| Stage B | Determined range of days (date), which was always from 9:00 A.M. to 4:25 P.M. |
| The Rybník–Kaplice track section, including the entire Omlenice station. | |
| The distance for regional trains from Loučovice station to Kaplice station (Rybník–Lipno nad Vltavou line) is a railway transport route that is 35.8 km; alternative bus transport was 44.6 km. | |
| The distance for alternative bus transport of fast trains from the Rybník station to the Kaplice station is a railway transport route that is 16.7 km; alternative bus transport was 20.9 km. | |
| The distance for alternative bus transport of fast trains from the Horní Dvořiště station to the Kaplice station is a railway transport route that is 24 km; alternative bus transport was 25 km. | |
| Freight trains were waiting for the infrastructure interruption to end. Their running began at 4:35 P.M. | |
| Stages C and F | Determined range of days (date), which was always from 8:45 A.M. to 4:15 P.M. |
| The Kaplice–Holkov track section, including the entire Velešín station. | |
| The distance for regional trains from the Kaplice station to the Holkov station is a railway transport route of 12.3 km, while the alternative bus transport is 11.4 km | |
| The distance for alternative bus transport of fast trains from the Omlenice station to the Kaplice station is a railway transport route that is 6.6 km; alternative bus transport was 20.1 km. | |
| Freight trains were waiting for the infrastructure interruption to end. Their operation began at 4:25 P.M. | |
| Stage D | Determined range of days (date), which was always from 8:50 A.M. to 4:10 P.M. |
| The Holkov–Včelná track section, including the entire station Kamenný Újezd. | |
| The distance for regional trains from Holkov station to Včelná station is a railway transport route that is 12.8 km; alternative bus transport was 11 km. | |
| The distance for alternative bus transport of fast trains from Horní Dvořiště station to České Budějovice station is a railway transport route that is 56.8 km; alternative bus transport was 51 km. | |
| Freight trains were waiting for the infrastructure interruption to end. Their operation began at 4:20 P.M. | |
| Stage E | Determined range of days (date), which was always from 8:55 A.M. to 4:00 P.M. |
| The Včelná–České Budějovice track section with a length of 8.1 km. | |
| The distance for regional trains from the Včelná station to the České Budějovice station is a railway transport route that is 8.1 km; alternative bus transport was 8 km. | |
| The distance for alternative bus transport of fast trains from Horní Dvořiště station to České Budějovice station is a railway transport route that is 56.8 km; alternative bus transport was 51 km. | |
| Freight trains were waiting for the infrastructure interruption to end. Their operation started at 4:10 P.M. | |
| Stage F | Determined range of days (date), which was always from 8:45 A.M. to 4:15 P.M. |
| The train heading toward Velešín was interrupted, along with switch no. 12 in Kaplice station. | |
| Freight trains were waiting for the infrastructure interruption to end. Their operation began at 4:25 P.M. |
| Line Category | Value K |
|---|---|
| 1 | 1.15 |
| 2 | 1.12 |
| 3 | 1.00 |
| 4 | 0.88 |
| 5 | 0.71 |
| Product Factor | Value P |
|---|---|
| P1—passenger transport | 1.00 |
| P2—unspecified freight transport | 1.00 |
| P3—freight transport within the collection and delivery system of individual wagon shipments | 0.30 |
| P4—combined freight transport | 0.65 |
| P5—freight transport—non-standard trains | 2.00 |
| Weight Range Brutto (t) | Value S1 | Weight Range Brutto (t) | Value S2 |
|---|---|---|---|
| to 49 | 0.42 | 1000–1199 | 2.77 |
| 50–99 | 0.49 | 1200–1399 | 3.36 |
| 100–199 | 0.59 | 1400–1599 | 3.88 |
| 200–299 | 0.76 | 1600–1799 | 4.36 |
| 300–399 | 0.94 | 1800–1999 | 4.89 |
| 400–499 | 1.14 | 2000–2199 | 5.37 |
| 500–599 | 1.34 | 2200–2399 | 5.92 |
| 600–699 | 1.50 | 2400–2599 | 6.39 |
| 700–799 | 1.76 | 2600–2799 | 6.88 |
| 800–899 | 2.03 | 2800–2999 | 7.30 |
| 900–999 | 2.31 | over 3000 | 8.35 |
| Equipment of the Driving Vehicle ECTS Level 2 and Above | Value S2 |
|---|---|
| Non-equipped drive vehicle | 1.00 |
| Equipped drive vehicle | 0.95 |
| Degree | Frequency of Occurrence | Severity of Consequences |
|---|---|---|
| 1 | Unlikely | A very small threat |
| 2 | Likely | Small threat |
| 3 | Very likely | Frequent threats |
| 4 | Highly probable | Continuous threat |
| 5 | Permanent | Critical threat |
| Degree | Consequence | Example |
|---|---|---|
| 1 | Insignificant | Injury without incapacity for work, negligible system failure, incurred damage up to EUR 395.77, outage less than 1 day. |
| 2 | Small impact | Injury with incapacity for work, without permanent consequences, amount of damage (EUR 395.77–EUR 19,788.66), production outage of 1 day–2 weeks. |
| 3 | Bigger, not insignificant | Injury with permanent consequences (serious injury) that require long-term treatment, occupational disease, significant damage to the system, loss in production, large financial losses, damage ranges from EUR 19,788.66 to EUR 98,943.29, production outage of 2 weeks to 1 month. |
| 4 | Large and important | Large and significant influence on the degree of danger and threat (severe occupational accident). Extensive damage to the system, loss of production, large financial losses, damage is in the range of EUR 98,943.29–EUR 197,886.57, production outage lasts 1 month–4 months. |
| 5 | Catastrophic | Fatal injury, complete destruction of the system, irreplaceable losses, significant damage, the amount of damage is more than EUR 197,886.57, production outage lasts longer than 4 months. |
| Category | Level of Risk | Risk Assessment |
|---|---|---|
| I. | Insignificant R is less than 5 | No action is required. |
| II. | Acceptable R is in the range of 6–10 | No additional management is required. Attention should be paid to improving solutions that would be more effective in terms of the resources spent and do not carry the burden of additional costs. Monitoring is required for procedural compliance. |
| III. | A slight risk R is in the range of 11–50 | It is necessary to minimize the risks that have arisen, and the costs of prevention need to be considered and defined. Risk minimization measures are to be implemented within the specified time. If a moderate risk is associated with very harmful consequences, further estimation and a more precise determination of the probability may be needed as a basis for determining the need to improve the management system. |
| IV. | Unwanted risk R is in range of 51–100 | Work should not be started until the risk has been reduced. Considerable resources can be allocated to risk reduction. If the risk-related work has already started, the necessary steps must be taken. |
| V. | Unacceptable risk R is greater than 101–125 | Work must not be started or continued until the risk has been reduced. If it is not possible to reduce the risk even by using unlimited resources, the work must be prohibited. |
| Additional costs of IM ΔCIM | + | Total costs for securing the selected variant of exclusion Discounts on the price of using the infrastructure on diversion routes for passenger trains Discounts on the price of using the infrastructure on diversion routes for freight transport Costs related to alternative bus transport (informing passengers in stations, information systems) |
| − | Additional costs for extending the infrastructure interruption (labor costs) Risk of injuries and accidents (costs for accidents during working hours) | |
| Additional costs of RU ΔCRU | + | Costs of alternative bus transport The cost of the diversion routing Costs of waiting for trains to end the interruption (train staff, energy, etc.) Reimbursed fare costs due to interruption (passenger transport) Costs of unrealized transports due to interruption (freight transport) |
| − | The price for using the infrastructure for unrealized train paths |
| 705 | Stage A | Stage B | Stage C | Stage D | Stage E | ||
|---|---|---|---|---|---|---|---|
| Infrastructure interruption duration (time) | 7:30 A.M.–3:35 P.M. | 7:20 A.M.–3:30 P.M. | 7:10 A.M.–3:20 P.M. | 7:15 A.M.–2:10 P.M. | 7:20 A.M.–2:00 P.M. | ||
| Duration of stages (days) | 2 | 2 | 2 | 2 | 2 | ||
| Operated regional trains | workday | even direction | 14 | 14 | 14 | 14 | 14 |
| odd direction | 13 | 13 | 13 | 13 | 13 | ||
| weekend | even direction | 11 | 11 | 11 | 11 | 11 | |
| odd direction | 10 | 10 | 10 | 10 | 10 | ||
| Replaced trains | workday | even direction | 4 | 4 | 4 | 4 | 3 |
| odd direction | 4 | 4 | 4 | 4 | 3 | ||
| Freight trains | even direction | 1 | 1 | 1 | 1 | 1 | |
| odd direction | 1 | 1 | 1 | 1 | 1 | ||
| 706 | Stage A | Stage B | Stage C+F | Stage D | Stage E | Stage F | ||
|---|---|---|---|---|---|---|---|---|
| Infrastructure interruption duration (time) | 9:10 A.M.–4:45 P.M. | 9:00 A.M.–4:25 P.M. | 8:45 A.M.–4:15 P.M. | 8:50 A.M.–4:10 P.M. | 8:55 A.M.–4:00 P.M. | 8:45 A.M.–4:15 P.M. | ||
| Duration of stages (days) | 2 | 3 | 2 | 2 | 1 | 1 | ||
| Operated regional trains | workday | even direction | 10 | 10 | 10 | 10 | 10 | 10 |
| odd direction | 11 | 11 | 11 | 11 | 11 | 11 | ||
| weekend | even direction | 8 | 8 | 8 | 8 | 8 | 8 | |
| odd direction | 9 | 9 | 9 | 9 | 9 | 9 | ||
| Operated fast trains | workday | even direction | 4 | 4 | 4 | 4 | 4 | 4 |
| odd direction | 4 | 4 | 4 | 4 | 4 | 4 | ||
| weekend | even direction | 4 | 4 | 4 | 4 | 4 | 4 | |
| odd direction | 4 | 4 | 4 | 4 | 4 | 4 | ||
| Replaced trains | weekend | even direction | 4 | 4 | 4 | 4 | 4 | 4 |
| odd direction | 4 | 4 | 4 | 4 | 4 | 4 | ||
| Freight trains | even direction | 1 | 1 | 1 | 1 | 1 | 1 | |
| odd direction | 2 | 2 | 2 | 2 | 2 | 2 | ||
| Stage | A | B, C | D, E | Infrastructure Interruption Operation Order | |||||
|---|---|---|---|---|---|---|---|---|---|
| Train category | 705 | 706 | 705 | 706 | 705 | 706 | 705 | 706 | |
| L [kilometer] | Reg | 13 | 7.3 | 16.4 | 35.8 | 19.9 | 8.1 | ||
| F | - | 16.7 | 8.1 | ||||||
| Ex | - | 24 | 56.8 | ||||||
| Z [EUR] | 0.85 | 0.85 | 0.85 | 0.85 | 0.85 | 0.85 | |||
| K | 1 | 1 | 1 | 1 | 1 | 1 | |||
| P1 | 1 | 1 | 1 | 1 | 1 | 1 | |||
| S1 | Reg | 0.76 | 0.59 | 0.76 | 0.59 | 0.76 | 0.59 | ||
| F | - | 0.76 | - | 0.76 | - | 0.76 | |||
| Ex | - | 0.94 | - | 0.94 | - | 0.94 | |||
| S2 | Reg | 1 | 1 | 1 | 1 | 1 | 1 | ||
| F | - | 1 | - | 1 | - | 1 | |||
| Ex | - | 1 | - | 1 | - | 1 | |||
| C/train [EUR] | Reg | 8.41 | 3.66 | 10.61 | 17.97 | 12.87 | 4.07 | ||
| F | - | 4.72 | - | 10.80 | - | 5.24 | |||
| Ex | - | 5.84 | - | 18.13 | - | 45.43 | |||
| C/stage [EUR] | 134.51 | 791.03 | 169.69 | 259.47 | 154.43 | 288.25 | 458.63 | 579.03 | |
| Stage | L [km] | C/BUS [EUR] | C/Stage [EUR] | Increase [EUR] |
|---|---|---|---|---|
| A | 14.7 | 46.27 | 740.25 | |
| B, C | 28.1 | 83.39 | 1334.23 | |
| D, E | 24.9 | 74.52 | 1192.39 | |
| Infrastructure interruption operation order | 3266.87 | 2808.23 | ||
| Stage | Rail Infrastructure | Alternative Bus Transport | Increase [EUR] |
|---|---|---|---|
| A | 31.31 | 806.74 | |
| B | 172.20 | 3457.47 | |
| C | 87.27 | 2637.99 | |
| D | 156.10 | 2770.41 | |
| E | 132.15 | 2537.70 | |
| Infrastructure interruption operation order [EUR] | 579.03 | 12,210.27 | 11,631.28 |
| Tariff Level/ Number | Rail Line | Stage A [EUR] | Stage B [EUR] | Stage C, F [EUR] | Stage D [EUR] | Stage E [EUR] | Infrastructure Interruption Operation Order |
|---|---|---|---|---|---|---|---|
| 5/2 | 705 | 52.08 | 48.98 | 44.74 | 14.46 | 10.47 | |
| 706 | 82.36 | 109.17 | 68.79 | 66.55 | 31.28 | ||
| 6/4 | 705 | 113.19 | 106.62 | 97.38 | 31.54 | 22.84 | |
| 706 | 179.03 | 237.49 | 149.63 | 144.73 | 68.02 | ||
| 9/3 | 705 | 105.61 | 99.86 | 91.16 | 29.66 | 21.48 | |
| 706 | 167.11 | 222.09 | 139.88 | 135.28 | 63.55 | ||
| 10/2 | 705 | 75.32 | 71.28 | 65.07 | 21.20 | 15.35 | |
| 706 | 3011.50 | 158.48 | 99.80 | 96.51 | 45.33 | ||
| 12/1 | 705 | 119.19 | 40.37 | 36.85 | 12.03 | 8.71 | |
| 706 | 67.40 | 89.70 | 56.48 | 54.61 | 51.30 | ||
| Total [EUR] | 705 | 388.79 | 367.12 | 335.20 | 108.89 | 78.85 | 1278.85 |
| 706 | 615.10 | 816.92 | 514.58 | 497.68 | 259.47 | 2703.75 |
| Interrupted Railway Line | Operator—Costs for Alternative Bus Transport [EUR] | IM’s Additional Labor Costs [EUR] | ||||
|---|---|---|---|---|---|---|
| Existing | Night Time | Savings | Existing | Night Time | Savings | |
| 705 | 3266.87 | 1225.08 | 2041.79 | 1278.85 | 1143.74 | 135.11 |
| 706 | 12,210.31 | 8156.09 | 4054.22 | 2703.75 | 1143.74 | 1560.00 |
Disclaimer/Publisher’s Note: The statements, opinions and data contained in all publications are solely those of the individual author(s) and contributor(s) and not of MDPI and/or the editor(s). MDPI and/or the editor(s) disclaim responsibility for any injury to people or property resulting from any ideas, methods, instructions or products referred to in the content. |
© 2024 by the authors. Licensee MDPI, Basel, Switzerland. This article is an open access article distributed under the terms and conditions of the Creative Commons Attribution (CC BY) license (https://creativecommons.org/licenses/by/4.0/).
Share and Cite
Bulková, Z.; Gašparík, J.; Zitrický, V. The Management of Railway Operations during the Planned Interruption of Railway Infrastructure. Infrastructures 2024, 9, 119. https://doi.org/10.3390/infrastructures9070119
Bulková Z, Gašparík J, Zitrický V. The Management of Railway Operations during the Planned Interruption of Railway Infrastructure. Infrastructures. 2024; 9(7):119. https://doi.org/10.3390/infrastructures9070119
Chicago/Turabian StyleBulková, Zdenka, Jozef Gašparík, and Vladislav Zitrický. 2024. "The Management of Railway Operations during the Planned Interruption of Railway Infrastructure" Infrastructures 9, no. 7: 119. https://doi.org/10.3390/infrastructures9070119
APA StyleBulková, Z., Gašparík, J., & Zitrický, V. (2024). The Management of Railway Operations during the Planned Interruption of Railway Infrastructure. Infrastructures, 9(7), 119. https://doi.org/10.3390/infrastructures9070119

