Drivers’ Speeding Behavior in Residential Streets: A Structural Equation Modeling Approach
Abstract
1. Introduction
2. Theoretical Background
2.1. Theory of Planned Behavior (TPB)
2.2. Modified Theoretical Framework of the TPB
2.2.1. Dimensions of Attitudinal and Normative Components of TPB
2.2.2. Other Predictor Variables
2.3. Present Study
3. Materials and Methods
3.1. General Methodological
3.2. Questionnaire Design
3.3. Procedure
3.4. Participants
3.5. Questionnaire Measures
3.5.1. Affective Attitude
3.5.2. Cognitive Attitude
3.5.3. Subjective Norm
3.5.4. Personal Norm
3.5.5. Descriptive Norm
3.5.6. Perceived Behavior Control (PBC)
3.5.7. Habit
3.5.8. Facilities
3.5.9. Street Specification
3.5.10. Speeding Intention
3.5.11. Self-Reported Speeding Behavior
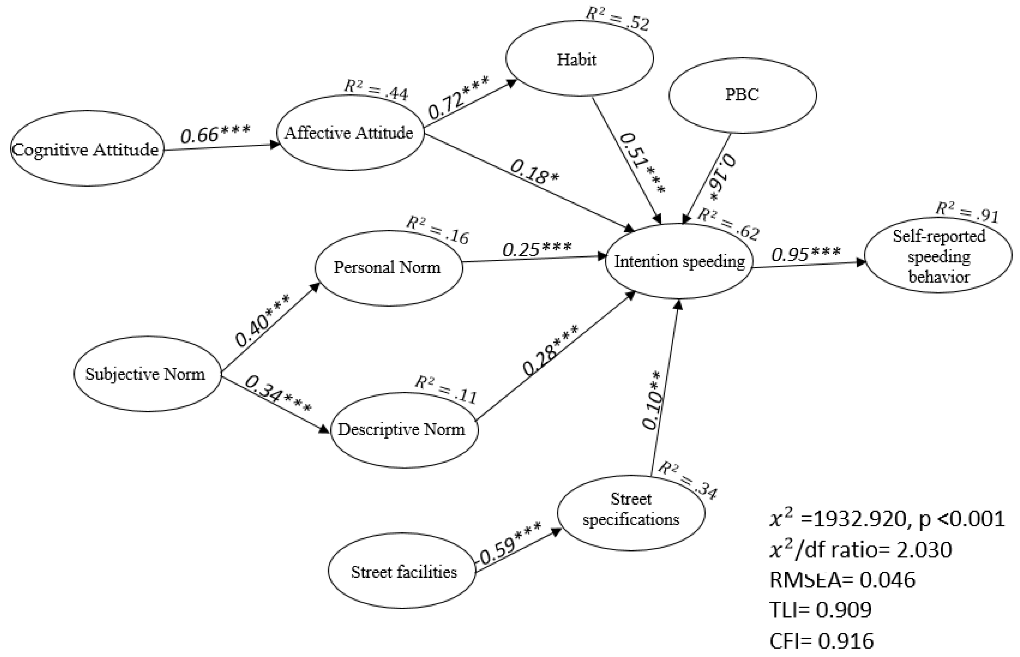
4. Results
5. Discussion
Safety Implications for Residential Streets
6. Conclusions
Author Contributions
Funding
Institutional Review Board Statement
Informed Consent Statement
Data Availability Statement
Acknowledgments
Conflicts of Interest
References
- World Health Organisation. Global Status Report on Road Safety 2018; WHO: Geneva, Switzerland, 2018; p. 100. [Google Scholar]
- Legal Medical Centers. Statistics of Deaths and Injuries Resulting from Traffic Accidents Referred to the Legal Medical Centers. 2018, p. 1. Available online: https://srtc.ac.ir/ (accessed on 5 November 2022).
- Nabipour, A.R.; Nakhaee, N.; Khanjani, N.; Moradlou, H.Z.; Sullman, M.J. The road user behaviour of school students in Iran. Accid. Anal. Prev. 2015, 75, 43–54. [Google Scholar] [CrossRef] [PubMed]
- Nilsson, G. Traffic Safety Dimensions and the Power Model to Describe the Effect of Speed on Safety. Bulletin 221. Ph.D. Thesis, Lund Institute of Technology, Department of Technology and Society, Traffic Engineering, Lund, Sweden, 2004. [Google Scholar]
- Aarts, L.; van Schagen, I. Driving speed and the risk of road crashes: A review. Accid. Anal. Prev. 2006, 38, 215–224. [Google Scholar] [CrossRef] [PubMed]
- Chi, G.B.; Wang, S.Y. Study on the secular trend of road traffic injuries and its influencing factors in China. Zhonghualiu Xing Bing Xue Za Zhi 2007, 28, 148–153. [Google Scholar]
- Shams, M.; Rahimi-Movaghar, V. Risky Driving Behaviors in Tehran, Iran. Traffic Inj. Prev. 2009, 10, 91–94. [Google Scholar] [CrossRef]
- Morowatisharifabad, M.A. The Health Belief Model Variables as Predictors of Risky Driving Behaviors among Commuters in Yazd, Iran. Traffic Inj. Prev. 2009, 10, 436–440. [Google Scholar] [CrossRef]
- Shaaban, K.; Ibrahim, M. Analysis and Identification of Contributing Factors of Traffic Crashes in New York City. Transp. Res. Procedia 2021, 55, 1696–1703. [Google Scholar] [CrossRef]
- Shaaban, K.; Siam, A.; Badran, A. Analysis of Traffic Crashes and Violations in a Developing Country. Transp. Res. Procedia 2021, 55, 1689–1695. [Google Scholar] [CrossRef]
- Dinh, D.D.; Kubota, H. Speeding behavior on urban residential streets with a 30km/h speed limit under the framework of the theory of planned behavior. Transp. Policy 2013, 29, 199–208. [Google Scholar] [CrossRef]
- OCECD/EMCMT. Speed Management; Joint Transport Research Centre of the Organization for Economic Co-operation and Development and the European Conference of Ministers of Transport: Paris, France, 2006. [Google Scholar]
- Richards, D.C. Relationship between speed and risk of fatal injury: Pedestrians and car occupants. In Road Safety Web Publication; Department for Transport: London, UK, 2010; p. 16. [Google Scholar]
- Rosén, E.; Sander, U. Pedestrian fatality risk as a function of car impact speed. Accid. Anal. Prev. 2009, 41, 536–542. [Google Scholar] [CrossRef]
- Rosén, E.; Stigson, H.; Sander, U. Literature review of pedestrian fatality risk as a function of car impact speed. Accid. Anal. Prev. 2011, 43, 25–33. [Google Scholar] [CrossRef]
- Riccardi, M.R.; Mauriello, F.; Scarano, A.; Montella, A. Analysis of contributory factors of fatal pedestrian crashes by mixed logit model and association rules. Int. J. Inj. Control Saf. Promot. 2022, 1–15. [Google Scholar] [CrossRef]
- Rahman, M.; Kockelman, K.M.; Perrine, K.A. Investigating risk factors associated with pedestrian crash occurrence and injury severity in Texas. Traffic Inj. Prev. 2022, 23, 283–289. [Google Scholar] [CrossRef] [PubMed]
- Nasri, M.; Aghabayk, K.; Esmaili, A.; Shiwakoti, N. Using ordered and unordered logistic regressions to investigate risk factors associated with pedestrian crash injury severity in Victoria, Australia. J. Saf. Res. 2022, 81, 78–90. [Google Scholar] [CrossRef]
- Dinh, D.D.; Kubota, H. Drivers’ perceptions regarding speeding and driving on urban residential streets with a 30 km/h speed limit. IATSS Res. 2013, 37, 30–38. [Google Scholar] [CrossRef]
- Ajzen, I. The Theory of Planned Behavior. Organ. Behav. Hum. Decis. Process. 1991, 50, 179–211. [Google Scholar] [CrossRef]
- Ajzen, I.; Fishbein, M. Understanding Attitude and Predicting Social Behavior; Prentice-Hall: Englewood Cliffs, NJ, USA, 1980. [Google Scholar]
- Huchting, K.; Lac, A.; LaBrie, J.W. An application of the Theory of Planned Behavior to sorority alcohol consumption. Addict. Behav. 2008, 33, 538–551. [Google Scholar] [CrossRef]
- Huang, X.; Dai, S.; Xu, H. Predicting tourists' health risk preventative behaviour and travelling satisfaction in Tibet: Combining the theory of planned behaviour and health belief model. Tour. Manag. Perspect. 2020, 33, 100589. [Google Scholar] [CrossRef]
- Mayhew, M.J.; Hubbard, S.M.; Finelli, C.J.; Harding, T.S.; Carpenter, D.D. Using Structural Equation Modeling to Validate the Theory of Planned Behavior as a Model for Predicting Student Cheating. Rev. High. Educ. 2009, 32, 441–468. [Google Scholar] [CrossRef]
- Ahmed, T.; Chandran, V.; Klobas, J.E.; Liñán, F.; Kokkalis, P. Entrepreneurship education programmes: How learning, inspiration and resources affect intentions for new venture creation in a developing economy. Int. J. Manag. Educ. 2020, 18, 100327. [Google Scholar] [CrossRef]
- Liao, C.; Chen, J.-L.; Yen, D.C. Theory of planning behavior (TPB) and customer satisfaction in the continued use of e-service: An integrated model. Comput. Hum. Behav. 2007, 23, 2804–2822. [Google Scholar] [CrossRef]
- Alavion, S.J.; Taghdisi, A. Rural E-marketing in Iran; Modeling villagers’ intention and clustering rural regions. Inf. Process. Agric. 2020, 8, 105–133. [Google Scholar] [CrossRef]
- Shaaban, K.; Maher, A. Using the theory of planned behavior to predict the use of an upcoming public transportation service in Qatar. Case Stud. Transp. Policy 2020, 8, 484–491. [Google Scholar] [CrossRef]
- Zhu, C.; Shou, M.; Zhou, Y.; Li, W. Modeling the effect of social media on older adults’ usage intention of public transport. Econ. Anal. Policy 2023, 77, 239–250. [Google Scholar] [CrossRef]
- Atombo, C.; Wu, C.; Zhong, M.; Zhang, H. Investigating the motivational factors influencing drivers intentions to unsafe driving behaviours: Speeding and overtaking violations. Transp. Res. Part F Traffic Psychol. Behav. 2016, 43, 104–121. [Google Scholar] [CrossRef]
- Bazargan-Hejazi, S.; Teruya, S.; Pan, D.; Lin, J.; Gordon, D.; Krochalk, P.C.; Bazargan, M. The theory of planned behavior (TPB) and texting while driving behavior in college students. Traffic Inj. Prev. 2017, 18, 56–62. [Google Scholar] [CrossRef] [PubMed]
- Jiang, K.; Ling, F.; Feng, Z.; Wang, K.; Shao, C. Why do drivers continue driving while fatigued? An application of the theory of planned behaviour. Transp. Res. Part A Policy Pract. 2017, 98, 141–149. [Google Scholar] [CrossRef]
- Jovanović, D.; Šraml, M.; Matović, B.; Mićić, S. An examination of the construct and predictive validity of the self-reported speeding behavior model. Accid. Anal. Prev. 2017, 99, 66–76. [Google Scholar] [CrossRef] [PubMed]
- Ketphat, M.; Kanitpong, K.; Jiwattanakulpaisarn, P. Application of the theory of planned behavior to predict young drivers’ speeding behavior. J. East. Asia Soc. Transp. Stud. 2013, 10, 2031–2048. [Google Scholar]
- Manstead, A.S.R.; Parker, D. Evaluating and Extending the Theory of Planned Behaviour. Eur. Rev. Soc. Psychol. 1995, 6, 69–95. [Google Scholar] [CrossRef]
- Elliott, M.A.; Armitage, C.J.; Baughan, C.J. Drivers’ compliance with speed limits: An application of the theory of planned behavior. J. Appl. Psychol. 2003, 88, 964–972. [Google Scholar] [CrossRef] [PubMed]
- Forward, S.E. The theory of planned behaviour: The role of descriptive norms and past behaviour in the prediction of drivers’ intentions to violate. Transp. Res. Part F Traffic Psychol. Behav. 2009, 12, 198–207. [Google Scholar] [CrossRef]
- De Pelsmacker, P.; Janssens, W. The effect of norms, attitudes and habits on speeding behavior: Scale development and model building and estimation. Accid. Anal. Prev. 2007, 39, 6–15. [Google Scholar] [CrossRef] [PubMed]
- Elliott, M.A.; Thomson, J.A. The social cognitive determinants of offending drivers’ speeding behaviour. Accid. Anal. Prev. 2010, 42, 1595–1605. [Google Scholar] [CrossRef]
- Rhodes, R.E.; Blanchard, C.M.; Matheson, D.H. A multicomponent model of the theory of planned behaviour. Br. J. Health Psychol. 2006, 11, 119–137. [Google Scholar] [CrossRef]
- Trafimow, D.; Sheeran, P.; Lombardo, B.; Finlay, K.A.; Brown, J.; Armitage, C.J. Affective and cognitive control of persons and behaviours. Br. J. Soc. Psychol. 2004, 43, 207–224. [Google Scholar] [CrossRef] [PubMed]
- Åberg, L. The role of attitudes in decisions to violate traffic regulations. In Proceedings of the European Conference of Transport Psychology, Angers, France, 16 June 1999. [Google Scholar]
- Armitage, C.J.; Conner, M. Efficacy of the Theory of Planned Behaviour: A meta-analytic review. Br. J. Soc. Psychol. 2001, 40, 471–499. [Google Scholar] [CrossRef] [PubMed]
- Connolly, T.; Åberg, L. Some contagion models of speeding. Accid. Anal. Prev. 1993, 25, 57–66. [Google Scholar] [CrossRef] [PubMed]
- Groeger, J.A.; Chapman, P.R. Normative influences on decisions to offend. Appl. Psychol. 1997, 46, 265–285. [Google Scholar] [CrossRef]
- Elliot, B. The application of the Theorists’ Workshop Model of Behaviour Change to motorists’ speeding behaviour in Western Australia. In Office of Road Safety; Confidential Internal Report; Department of Transport: Western Australia, 2001. [Google Scholar]
- Rivis, A.; Sheeran, P. Descriptive norms as an additional predictor in the theory of planned behaviour: A meta-analysis. Curr. Psychol. 2003, 22, 218–233. [Google Scholar] [CrossRef]
- Wttenbraker, J.; Gibbs, B.L.; Kahle, L.R. Seat Belt Attitudes, Habits, and Behaviors: An Adaptive Amendment to the Fishbein Model. J. Appl. Soc. Psychol. 1983, 13, 406–421. [Google Scholar]
- Rothengatter, T. Road user attitudes and behaviour. In Proceedings of the Behavioural Research in Road Safety III, Proceedings of a Seminar at The University of Kent, Canterbury, UK, 22–23 September 1993. Trl Published Article Pa3004/93. [Google Scholar]
- Watthanaklang, D.; Ratanavaraha, V. The Development of Guidelines on Promoting Bicycle Use for Tourism in Khao Yai National Park. Lowl. Technol. Int. 2019, 20, 472–477. [Google Scholar]
- Bakhtiyari, M.; Mehmandar, M.R.; Mirbagheri, B.; Hariri, G.R.; Delpisheh, A.; Soori, H. An epidemiological survey on road traffic crashes in Iran: Application of the two logistic regression models. Int. J. Inj. Control Saf. Promot. 2014, 21, 103–109. [Google Scholar] [CrossRef]
- Chen, C.-F.; Chen, C.-W. Speeding for fun? Exploring the speeding behavior of riders of heavy motorcycles using the theory of planned behavior and psychological flow theory. Accid. Anal. Prev. 2011, 43, 983–990. [Google Scholar] [CrossRef] [PubMed]
- Nguyen-Phuoc, D.Q.; Nguyen, H.A.; De Gruyter, C.; Su, D.N.; Nguyen, V.H. Exploring the prevalence and factors associated with self-reported traffic crashes among app-based motorcycle taxis in Vietnam. Transp. Policy 2019, 81, 68–74. [Google Scholar] [CrossRef]
- Guggenheim, N.; Ben-Ari, O.T.; Ben-Artzi, E. The contribution of driving with friends to young drivers’ intention to take risks: An expansion of the theory of planned behavior. Accid. Anal. Prev. 2020, 139, 105489. [Google Scholar] [CrossRef] [PubMed]
- Leandro, M. Young drivers and speed selection: A model guided by the Theory of Planned Behavior. Transp. Res. Part F: Traffic Psychol. Behav. 2012, 15, 219–232. [Google Scholar] [CrossRef]
- Vankov, D.; Schroeter, R.; Twisk, D. Understanding the predictors of young drivers' speeding intention and behaviour in a three-month longitudinal study. Accid. Anal. Prev. 2020, 151, 105859. [Google Scholar] [CrossRef]
- Cristea, M.; Paran, F.; Delhomme, P. Extending the theory of planned behavior: The role of behavioral options and additional factors in predicting speed behavior. Transp. Res. Part F Traffic Psychol. Behav. 2013, 21, 122–132. [Google Scholar] [CrossRef]
- Su, J.; Sze, N.; Bai, L. A joint probability model for pedestrian crashes at macroscopic level: Roles of environment, traffic, and population characteristics. Accid. Anal. Prev. 2021, 150, 105898. [Google Scholar] [CrossRef]
- Galante, F.; Mauriello, F.; Pernetti, M.; Riccardi, M.R.; Montella, A. Effects of Traffic Control Devices on Rural Curve Lateral Position. Transp. Res. Rec. J. Transp. Res. Board 2022, 2676, 162–180. [Google Scholar] [CrossRef]
- Meyers, L.S.; Gamst, G.; Guarino, A.J. Applied Multivariate Research: Design and Interpretation; Sage Publications: Thousand Oaks, CA, USA, 2016. [Google Scholar]
- Howard, M.C. A Review of Exploratory Factor Analysis Decisions and Overview of Current Practices: What We Are Doing and How Can We Improve? Int. J. Human–Comput. Interact. 2016, 32, 51–62. [Google Scholar] [CrossRef]
- Tabachnick, B.G.; Fidell, L.; Ullman, J.B. Using Multivariate Statistics; Pearson: Boston, MA, USA, 2007; Volume 5. [Google Scholar]
- Kline, R.B. Principles and Practice of Structural Equation Modeling; Guilford Publications: New York, NY, USA, 2015. [Google Scholar]
- Raykov, T. Coefficient Alpha and Composite Reliability with Interrelated Nonhomogeneous Items. Appl. Psychol. Meas. 1998, 22, 375–385. [Google Scholar] [CrossRef]
- Steiger, J.H. Understanding the limitations of global fit assessment in structural equation modeling. Pers. Individ. Differ. 2007, 42, 893–898. [Google Scholar] [CrossRef]
- Bollen, K.A.; Stine, R.A. Bootstrapping Goodness-of-Fit Measures in Structural Equation Models. Sociol. Methods Res. 1992, 21, 205–229. [Google Scholar] [CrossRef]
- Shaaban, K.; Mohammad, A.; Eleimat, A. Identifying Optimal Locations for Speed Enforcement Cameras. Transp. Res. Rec. J. Transp. Res. Board 2022, 036119812211252. [Google Scholar] [CrossRef]
- Loewenstein, G.F.; Weber, E.; Hsee, C.; Welch, N. Risk as feelings. Psychol. Bull. 2001, 127, 267. [Google Scholar] [CrossRef]
- Atombo, C.; Wu, C.; Zhang, H.; Wemegah, T.D. Perceived enjoyment, concentration, intention, and speed violation behavior: Using flow theory and theory of planned behavior. Traffic Inj. Prev. 2017, 18, 694–702. [Google Scholar] [CrossRef]
- Javid, M.A.; Al-Hashimi, A.R. Significance of attitudes, passion and cultural factors in driver’s speeding behavior in Oman: Application of theory of planned behavior. Int. J. Inj. Control Saf. Promot. 2020, 27, 172–180. [Google Scholar] [CrossRef]
- Shaaban, K. Assessment of Drivers’ Perceptions of Various Police Enforcement Strategies and Associated Penalties and Rewards. J. Adv. Transp. 2017, 2017, 5169176. [Google Scholar] [CrossRef]
- Shaaban, K. Drivers’ Perceptions of Smartphone Applications for Real-Time Route Planning and Distracted Driving Prevention. J. Adv. Transp. 2019, 2019, 2867247. [Google Scholar] [CrossRef]
- Holguín-Veras, J.; Leal, J.A.; Seruya, B.B. Urban freight policymaking: The role of qualitative and quantitative research. Transp. Policy 2017, 56, 75–85. [Google Scholar] [CrossRef]
- Fournier, M.; D’Arripe-Longueville, F.; Radel, R. Testing the effect of text messaging cues to promote physical activity habits: A worksite-based exploratory intervention. Scand. J. Med. Sci. Sports 2017, 27, 1157–1165. [Google Scholar] [CrossRef] [PubMed]
- Gardner, B.; Lally, P. Modelling habit formation and its determinants. In The Psychology of Habit; Springer: Berlin/Heidelberg, Germany, 2018; pp. 207–229. [Google Scholar] [CrossRef]

| No | Variable | Categories | Frequency | Percent (%) |
|---|---|---|---|---|
| 1 | Gender | Male | 322 | 67.1 |
| Female | 158 | 32.9 | ||
| 2 | Age | <20 | 15 | 3.1 |
| 20s | 278 | 57.9 | ||
| 30s | 122 | 25.4 | ||
| 40s | 49 | 10.2 | ||
| >49 | 16 | 3.4 | ||
| 3 | Duration of obtaining a driver’s license | Less than three years | 130 | 27.1 |
| More than three years | 350 | 72.9 | ||
| 4 | Duration of driving experience | Less than three years | 163 | 33.9 |
| More than three years | 317 | 66.1 | ||
| 5 | Experience of a car accident as a driver in the last three years | Yes | 197 | 41 |
| No | 283 | 59 | ||
| 6 | Stopped by traffic police in the last three years | Yes | 216 | 45 |
| No | 264 | 55 | ||
| 7 | Most common purpose of car usage | Commuting to and from work | 216 | 45 |
| Touring the city for recreation | 99 | 20.6 | ||
| Otherwise | 165 | 34.4 |
| Rotated Factor Loadings | |||||||||
|---|---|---|---|---|---|---|---|---|---|
| Item | Affective Attitude | PBC | Subjective Norm | Personal Norm | Facilities | Descriptive Norm | Habit | Specifications | Cognitive Attitude |
| Driving fast with the 10 km/h more than speed limit in the residential street gives you a sense of excitement. | 0.78 | 0.02 | −0.11 | −0.01 | 0.04 | 0.02 | 0.01 | 0.08 | −0.02 |
| Driving fast with the 10 km/h more than speed limit in the residential street gives you energy. | 0.81 | −0.02 | −0.04 | −0.04 | 0.02 | 0.05 | −0.08 | 0.05 | −0.02 |
| Driving fast with the 10 km/h more than speed limit in the residential street gives you self-confidence. | 0.85 | 0.02 | −0.03 | −0.04 | −0.05 | 0.02 | 0.00 | 0.00 | 0.04 |
| Driving fast with the 10 km/h more than speed limit in the residential street makes you feel independent and free. | 0.83 | 0.02 | 0.11 | 0.12 | −0.02 | −0.04 | 0.01 | 0.00 | 0.01 |
| Driving fast with the 10 km/h more than speed limit in the residential street will fun you. | 0.77 | −0.06 | 0.09 | −0.03 | 0.01 | −0.04 | 0.00 | −0.08 | 0.02 |
| Driving fast with the 10 km/h more than speed limit in the residential street for you enjoyable. | 0.74 | −0.09 | 0.07 | −0.06 | 0.02 | −0.01 | −0.08 | −0.02 | −0.03 |
| My best friends think that I should respect the speed limit in residential streets (reverse coded). | 0.04 | −0.08 | 0.69 | 0.02 | −0.03 | −0.04 | −0.06 | 0.02 | −0.12 |
| My colleagues think that I should respect the speed limit in residential streets(reverse coded). | −0.10 | −0.02 | 0.77 | 0.00 | −0.05 | −0.05 | −0.07 | −0.05 | −0.04 |
| My children/parents think that I should respect the speed limit in residential streets(reverse coded). | 0.07 | 0.05 | 0.79 | 0.00 | −0.03 | 0.00 | 0.09 | 0.00 | −0.01 |
| My passengers think that I should respect the speed limit in residential streets (reverse coded). | −0.01 | −0.07 | 0.83 | −0.08 | 0.01 | −0.01 | 0.04 | −0.04 | 0.03 |
| Most people that are important to me think that I should respect the speed limit in residential streets (reverse coded). | 0.08 | 0.02 | 0.82 | 0.02 | −0.02 | −0.03 | 0.04 | −0.07 | −0.02 |
| Pedestrians and cyclists encourage drivers who respect the speed limits on residential streets (reverse coded). | 0.01 | 0.12 | 0.41 | −0.12 | 0.19 | 0.05 | −0.15 | 0.20 | 0.13 |
| Driving fast with the 10 km/h more than speed limit in the residential streets enables you to overtake other vehicles more easily. | 0.08 | −0.08 | 0.13 | 0.06 | 0.04 | −0.06 | −0.13 | 0.15 | −0.58 |
| Driving fast with the 10 km/h more than speed limit in the residential streets enables you to arrive at your destination more quickly. | 0.02 | −0.16 | 0.06 | −0.14 | 0.04 | 0.05 | −0.15 | 0.14 | −0.68 |
| Driving fast with the 10 km/h more than speed limit in the residential streets enables you to save time. | 0.12 | −0.12 | −0.01 | −0.08 | −0.01 | −0.02 | −0.09 | 0.14 | −0.68 |
| Driving fast in the residential streets range is something I do automatically. | 0.10 | 0.03 | −0.09 | −0.12 | −0.01 | −0.18 | −0.58 | −0.07 | −0.23 |
| Driving fast in the residential streets range is something I do without consciously remembering doing so. | −0.01 | −0.03 | −0.03 | −0.11 | 0.07 | −0.04 | −0.75 | 0.04 | 0.03 |
| Driving fast in the residential streets range is something I do without thinking. | −0.01 | 0.00 | 0.02 | 0.07 | −0.05 | 0.01 | −0.88 | −0.06 | −0.05 |
| Driving fast in the residential streets range is something I start doing before I realize I’m doing it. | 0.06 | −0.11 | 0.05 | 0.01 | −0.03 | 0.03 | −0.81 | −0.02 | 0.05 |
| Driving fast in the residential streets range is something I do this all the time. | 0.16 | 0.01 | 0.02 | −0.07 | −0.04 | −0.10 | −0.60 | −0.03 | −0.15 |
| If I exceeded the speed limit (30 km/h) with more than 10 km/h in the residential streets, I would regret it afterwards (reverse coded). | −0.02 | −0.03 | 0.04 | −0.77 | 0.04 | 0.02 | −0.06 | 0.06 | −0.03 |
| I would feel guilty if I exceeded the speed limit with more than 10 km/h in the residential streets (reverse coded). | −0.07 | −0.11 | 0.01 | −0.86 | 0.06 | 0.00 | 0.04 | 0.05 | 0.07 |
| Exceeding the speed limit with more than 10 km/h in the residential streets violates my principles (reverse coded). | 0.05 | −0.02 | 0.06 | −0.83 | −0.07 | 0.01 | −0.02 | −0.04 | 0.02 |
| If my speed 10 km/h exceeds the speed limit in residential streets, I would have done the wrong thing (reverse coded). | 0.07 | 0.12 | −0.02 | −0.76 | −0.07 | −0.04 | −0.01 | −0.09 | −0.09 |
| If my speed 10 km/h exceeds the speed limit in residential streets, I feel really bad (reverse coded). | 0.03 | 0.00 | −0.01 | −0.86 | 0.02 | −0.01 | 0.00 | 0.00 | −0.01 |
| It is difficult to observe the speed limit 30 km/h on residential streets when you are really in a hurry. | −0.08 | −0.75 | 0.01 | −0.04 | 0.06 | −0.03 | 0.04 | 0.04 | −0.03 |
| It is difficult to observe the speed limit 30 km/h on residential streets while driving on a good road (e.g., straight, wide). | 0.07 | −0.75 | −0.01 | −0.01 | 0.03 | −0.09 | 0.02 | −0.14 | −0.12 |
| It is difficult to observe the speed limit 30 km/h on residential streets when you are excited or nervous. | 0.04 | −0.69 | 0.00 | 0.04 | 0.01 | 0.02 | −0.08 | 0.1 | 0.08 |
| It is difficult to observe the speed limit 30 km/h on residential streets when all others drive too fast. | 0.00 | −0.64 | 0.03 | 0.04 | −0.07 | 0.07 | −0.08 | 0.02 | −0.04 |
| It is difficult to observe the speed limit 30 km/h on residential streets when you do not have a car in front of you. | 0.14 | −0.64 | −0.01 | −0.13 | −0.07 | −0.11 | −0.01 | −0.01 | −0.05 |
| My best friends don’t respect residential streets speed limit (30 km/h). | −0.01 | −0.02 | 0.02 | −0.07 | −0.02 | −0.79 | −0.02 | −0.03 | −0.06 |
| My colleagues don’t respect residential streets speed limit. | −0.02 | 0.05 | 0.02 | −0.03 | −0.02 | −0.88 | 0.01 | −0.01 | −0.06 |
| Other drivers(taxi drivers, Neighbors, acquaintances,...) don’t respect residential streets speed limit. | −0.03 | −0.13 | 0.04 | 0.09 | 0.13 | −0.65 | −0.04 | 0.12 | 0.26 |
| People who are important to me don’t respect residential streets speed limit. | 0.06 | 0.02 | 0.01 | 0.00 | −0.09 | −0.69 | −0.05 | 0.04 | −0.05 |
| The presence of speed-monitoring cameras on local and residential streets It causes me to observe the limit of speed (reverse coded). | −0.01 | 0.10 | 0.02 | 0.03 | 0.44 | 0.02 | 0.10 | −0.26 | −0.31 |
| The presence of bump on local and residential streets It causes me to observe the limit of speed (reverse coded). | 0.10 | 0.13 | 0.01 | −0.02 | 0.73 | −0.07 | 0.1 | −0.12 | −0.11 |
| The presence of spiraling streets on local and residential area It causes me to observe the limit of speed (reverse coded). | −0.05 | −0.04 | −0.06 | −0.02 | 0.89 | 0.03 | −0.04 | 0.05 | 0.04 |
| Narrowing parts of the streets on local and residential area It causes me to observe the limit of speed (reverse coded). | −0.04 | −0.08 | −0.01 | 0.05 | 0.84 | 0.04 | −0.02 | −0.07 | 0.05 |
| The quality of surface of the street has an impact on Increasing my speed. | 0.04 | 0.06 | −0.06 | 0.13 | −0.10 | −0.03 | −0.07 | 0.75 | −0.1 |
| The width of the street has an impact impact on Increasing my speed. | 0.03 | −0.10 | 0.01 | −0.06 | −0.06 | 0.02 | 0.10 | 0.82 | −0.07 |
| Driving on smooth and straight streets has an impact on Increasing my speed. | 0.04 | −0.02 | −0.03 | −0.07 | −0.06 | −0.13 | 0.03 | 0.80 | −0.08 |
| Eigenvalues | 10.32 | 3.98 | 2.66 | 2.51 | 2.24 | 1.64 | 1.37 | 1.28 | 1.05 |
| % of variance | 25.17 | 9.71 | 6.48 | 6.12 | 5.47 | 4.00 | 3.34 | 3.11 | 2.57 |
| Cronbach’s alpha | 0.90 | 0.79 | 0.83 | 0.89 | 0.79 | 0.79 | 0.88 | 0.82 | 0.81 |
| Predictors | M | SD | 1 | 2 | 3 | 4 | 5 | 6 | 7 | 8 | 9 | 10 | 11 | |
|---|---|---|---|---|---|---|---|---|---|---|---|---|---|---|
| 1 | Affective Attitude | 1.91 | 1.12 | - | ||||||||||
| 2 | Cognitive Attitude | 2.63 | 1.26 | 0.54 * | - | |||||||||
| 3 | Subjective Norm | 2.50 | 1.11 | 0.29 ** | 0.25 ** | - | ||||||||
| 4 | Habit | 2.53 | 1.27 | 0.57 ** | 0.57 ** | 0.29 ** | - | |||||||
| 5 | Personal Norm | 2.53 | 1.24 | 0.30 ** | 0.35 ** | 0.34 ** | 0.40 ** | - | ||||||
| 6 | PBC | 3.33 | 1.19 | 0.30 ** | 0.44 ** | 0.15 ** | 0.44 ** | 0.22 ** | - | |||||
| 7 | Descriptive Norm | 2.92 | 1.13 | 0.29 ** | 0.29 ** | 0.29 ** | 0.40 ** | 0.17 ** | 0.36 ** | - | ||||
| 8 | Facilities | 2.62 | 1.33 | −0.16 ** | −0.08 | 0.07 | −0.14 ** | 0.03 | 0.18 ** | −0.14 ** | - | |||
| 9 | Specifications | 3.6 | 1.2 | 0.26 ** | 0.30 ** | 0.05 | 0.29 ** | 0.10 * | 0.35 ** | 0.25 ** | −0.44 ** | - | ||
| 10 | Intention | 2.77 | 1.22 | 0.48 ** | 0.48 ** | 0.20 ** | 0.56 ** | 0.36 ** | 0.42 ** | 0.45 ** | −0.14 ** | 0.34 ** | - | |
| 11 | Behavior | 2.4 | 1.18 | 0.53 ** | 0.49 ** | 0.28 ** | 0.64 ** | 0.44 ** | 0.42 ** | 0.45 ** | −0.14 ** | 0.29 ** | 0.74 ** | - |
Disclaimer/Publisher’s Note: The statements, opinions and data contained in all publications are solely those of the individual author(s) and contributor(s) and not of MDPI and/or the editor(s). MDPI and/or the editor(s) disclaim responsibility for any injury to people or property resulting from any ideas, methods, instructions or products referred to in the content. |
© 2023 by the authors. Licensee MDPI, Basel, Switzerland. This article is an open access article distributed under the terms and conditions of the Creative Commons Attribution (CC BY) license (https://creativecommons.org/licenses/by/4.0/).
Share and Cite
Alizadeh, M.; Davoodi, S.R.; Shaaban, K. Drivers’ Speeding Behavior in Residential Streets: A Structural Equation Modeling Approach. Infrastructures 2023, 8, 11. https://doi.org/10.3390/infrastructures8010011
Alizadeh M, Davoodi SR, Shaaban K. Drivers’ Speeding Behavior in Residential Streets: A Structural Equation Modeling Approach. Infrastructures. 2023; 8(1):11. https://doi.org/10.3390/infrastructures8010011
Chicago/Turabian StyleAlizadeh, Mahdi, Seyed Rasoul Davoodi, and Khaled Shaaban. 2023. "Drivers’ Speeding Behavior in Residential Streets: A Structural Equation Modeling Approach" Infrastructures 8, no. 1: 11. https://doi.org/10.3390/infrastructures8010011
APA StyleAlizadeh, M., Davoodi, S. R., & Shaaban, K. (2023). Drivers’ Speeding Behavior in Residential Streets: A Structural Equation Modeling Approach. Infrastructures, 8(1), 11. https://doi.org/10.3390/infrastructures8010011

