Next Article in Journal
Prediction of the Ultimate Impact Response of Concrete Strengthened with Polyurethane Grout as the Repair Material
Next Article in Special Issue
Blockchain Technology Adoption for Sustainable Construction Procurement Management: A Multi-Pronged Artificial Intelligence-Based Approach
Previous Article in Journal
Enhancing Railway Track Intervention Planning: Accounting for Component Interactions and Evolving Failure Risks
Previous Article in Special Issue
Parametric Analysis as a Tool for Hypothesis Generation: A Case Study of the Federal Archive Building in New York City
 
 
Font Type:
Arial Georgia Verdana
Font Size:
Aa Aa Aa
Line Spacing:
Column Width:
Background:
Article

Intuitive and Experiential Approaches to Enhance Conceptual Design in Architecture Using Building Information Modeling and Virtual Reality

by
Balamaheshwaran Renganathan
1,
Radhakrishnan Shanthi Priya
1,*,
Geetha Ramesh Kumar
1,
Jayanthi Thiruvengadam
2 and
Ramalingam Senthil
3
1
School of Architecture and Interior Design (SAID), SRM Institute of Science and Technology, Kattankulathur, Chennai 603203, India
2
Department of Biomedical Engineering, College of Engineering and Technology, SRM Institute of Science and Technology, Kattankulathur, Chennai 603203, India
3
Department of Mechanical Engineering, SRM Institute of Science and Technology, Kattankulathur, Chennai 603203, India
*
Author to whom correspondence should be addressed.
Infrastructures 2025, 10(6), 127; https://doi.org/10.3390/infrastructures10060127
Submission received: 28 April 2025 / Revised: 19 May 2025 / Accepted: 21 May 2025 / Published: 23 May 2025
(This article belongs to the Special Issue Modern Digital Technologies for the Built Environment of the Future)

Abstract

The conceptual design phase in architecture requires both intuitive and iterative approaches, which traditional Building Information Modeling (BIM) workflows fail to support properly. BIM provides data-driven decision-making and project coordination but does not offer affective or experiential feedback capabilities. BIM and Virtual Reality (VR) integration offers a promising solution to improve user-focused spatial assessments during initial design phases. The research follows three distinct phases, including a Systematic Literature Review to identify BIM-based conceptual workflow limitations, semi-structured interviews with architects to understand practical challenges and expectations, and the development of a BIM-based framework combining immersive VR for affective and visuospatial evaluation. A testing phase of the proposed framework occurred in the pilot study. The current BIM workflows show significant deficiencies in their ability to support creative flexibility, user engagement, and experiential validation. The BIM-VR framework implemented in the pilot study showed improvements in spatial cognition, emotional engagement, and iterative design decision-making during the conceptual design phase. Early-stage architectural design evaluation becomes more effective through VR integration into BIM workflows because it provides real-time immersive user feedback. The proposed framework helps develop BIM tools that are more intuitive for humans while advancing user-informed design practices in the architecture, engineering, and construction industries.

1. Introduction

The conceptual stage of architectural design is a fundamental phase in which many significant design choices are defined, directing the project’s future development [1,2]. The design process at this stage requires designers to use an iterative problem-solving approach that combines spatial, functional, aesthetic, and environmental elements. Architectural design thinking represents a complex mental process that uses explicit reasoning and tacit knowledge while depending on intuition, experience, and iterative exploration [3]. The architectural design process requires architects to use diverse representational tools, including sketches alongside physical models and digital simulations, as a medium for ideation, problem-solving, and experimentation. The architectural design process often follows a non-linear, dynamic path that experts classify as a ‘wicked problem’, since each solution introduces new variables affecting the entire system [4,5]. Designers work across a complex problem domain where various contextual elements affect their choices, and the solution space demands constant improvement of alternative solutions. The evaluation process occurs through multiple rounds based on specified criteria, including functional requirements, aesthetic considerations, environmental factors, and socio-cultural aspects. Design evaluation frameworks structure the process by which the evolving design is checked against project targets and disciplinary standards [6,7].
As a result of this complexity, the AEC industry faces exceptional challenges when evaluating conceptual designs, because it needs methods that unite creativity with performance-based decision systems. The architecture, engineering, and construction (AEC) industry faces exceptional challenges when evaluating conceptual designs because it needs complete assessment methods that unite creativity with performance-based decision systems. The Design industry has long sought robust frameworks to facilitate informed design choices during the early stages, ensuring that spatial quality, sustainability, and user experience are effectively integrated [8,9,10,11]. However, traditional evaluation methodologies often lack consistency, making establishing data-driven insights that support iterative refinements challenging. The implementation of computational technology has both optimized design workflows and allowed architects to create novel architectural expressions, which were previously impossible [12,13]. Current digital tools like BIM have significantly transformed the architectural design process, yet their application during the early, conceptual stages remains limited. Traditional BIM workflows, which are documentation-heavy, struggle to accommodate conceptual design’s exploratory and dynamic nature. Additionally, these tools often fail to integrate immersive, user-centered feedback that could enhance the evaluation of spatial and functional designs during these stages. This research fills this critical gap by proposing a novel integration of Virtual Reality (VR) and neurofeedback with BIM workflows to provide real-time, experiential design evaluation that includes user interaction and spatial perception. This hybrid approach will allow for a more intuitive and human-centered evaluation of designs, moving beyond the traditional, static assessment methods that dominate current practices.

1.1. History of Digital Design Tools

The current state of the art in digital design has exposed limitations in traditional CAD-based workflows when projects become data-rich and involve many stakeholders. Building Information Modeling (BIM) emerged as a response to these limitations by delivering advanced digital representation through data-driven intelligent processes that transformed architectural workflows [14]. BIM has transformed architectural practice by allowing users to digitally depict the built environment’s physical attributes and functional characteristics [15,16]. As an integrated knowledge resource, BIM enables users to make data-driven decisions throughout every phase of the building lifecycle starting with design and ending with decommissioning [17]. BIM offers a unified digital ecosystem that allows different stakeholders, including architects, engineers, contractors, and facility managers to operate in a shared virtual environment jointly [18]. BIM platforms improve project coordination through its clash detection capabilities, performance analysis features, and real-time simulations to support informed decision-making [19]. Generative design and artificial intelligence (AI) technologies have accelerated BIM’s development by enabling automatic design optimization alongside AI-based anomaly detection and digital twin real-time integration [20].
The implementation of BIM during initial design stages faces restricted adoption, even though it holds tremendous potential for transformation [21,22]. The detailed documentation-based structure of traditional BIM workflows struggles to accommodate the conceptual design’s dynamic and exploratory nature. Many architects find sketch-based tools more suitable for their needs than BIM platforms because they believe the latter restricts their creative process during the initial stages of ideation [23,24,25]. The slow learning curve and technological complexities along with implementation resistance from small firms and the computational overhead, have limited BIM adoption [26,27]. Open-source BIM platforms together with WebBIM solutions, are entering the market, which makes BIM more adaptable [28,29]. BIM will only achieve its full acceptance when it penetrates the AEC workflows from the conceptual phase onwards.

1.2. Conceptual BIM and Standards

The governance and management of BIM and digital assets are increasingly standardized through frameworks such as ISO 19650 [30,31,32], supported by national and industry-specific guidelines including the National BIM Standard (NBIMS) [33,34], UK BIM Framework [35], and initiatives by BuildingSMART [36,37]. These frameworks facilitate interoperability, structured data management, and collaboration within the AEC industry. Recent literature underscores BIM’s synergistic integration with architectural workflows, highlighting its role in improving multidisciplinary communication, reducing errors, and enhancing design efficiency. For instance, integration of BIM with the RIBA Plan of Work significantly streamlines design coordination and onsite communication, while BIM-based frameworks enriched with stakeholder collaboration, automated conceptual modeling, and Post Occupancy Evaluation (POE) data promote informed early-stage decisions and reduce project rework [23]. Despite these advancements, the application of BIM in conceptual stages remains limited due to its static, documentation-centric nature [38]. The obstacles to using BIM in the conceptual design stage must be solved to ensure early design integration and maximize architectural innovation and project efficiency.

1.3. Neuroarchitecture, BIM and VR

Neurophenomenological studies focus on understanding human spatial perception by measuring the brain’s response to spatial environments [39]. These studies use advanced technologies, such as eye-tracking and motion tracking, to capture real-time physiological feedback that reflects a user’s interaction with a space [40]. This research aims to incorporate this neurofeedback into BIM workflows to provide richer insights into how spaces are perceived cognitively. In traditional BIM workflows, spatial evaluation is limited to visual and functional analysis, but integrating neurofeedback makes the assessment more dynamic and user-centered. This approach will enhance architectural design by providing deeper insights into how users experience spaces, beyond what traditional tools can capture.
One promising approach to address these early-stage shortcomings is integrating Neuroarchitecture methods with BIM and Virtual Reality (VR) [41]. BIM+VR integration can enhance visuospatial design evaluation by combining BIM’s data-driven decision-making with immersive experiential feedback [41,42]. Current BIM platforms provide streamlined workflows by enabling real-time collaboration [43,44], clash detection [45,46], and performance analysis [47,48], yet lack a means to understand intuitive spatial assessment capabilities. The limitation prevents BIM from adequately supporting conceptual design evaluation. VR addresses this gap by allowing architects and other stakeholders to experience proposed designs in an interactive space, where they can instantly adjust spatial arrangements, lighting, and materials to test design ideas [49]. The combination of BIM and VR systems enables non-specialist users to participate in the design process through active feedback on design variations at the beginning of projects [50,51]. Advanced VR technologies with eye-tracking and motion tracking capabilities enable methodologies like neurophenomenological studies that provide richer understanding of human spatial perception and user experience [40,52]. However, no BIM workflow incorporates such neurofeedback data into the conceptual stage of the design process—a gap this study aims to fill. Despite computational demands and software interoperability challenges, BIM-VR and neuroarchitecture integration represent a transformative shift in architectural workflows, bridging analytical precision with human-centered spatial evaluation for more informed and effective design outcomes.

1.4. Research Rationale

Current BIM workflows demonstrate essential limitations during conceptual design evaluation as previously explained. The current BIM workflows lack precise mechanisms for modeling interactions and do not provide experiential or affective feedback and fail to establish standardized methods for assessing spatial perception in virtual environments [53,54]. The current evaluation challenges demand an adaptable human-focused real-time assessment method to improve BIM-based conceptual design processes. To address this gap, the central research question guiding this study is: How can BIM workflows be optimized to enable affective and visuospatial evaluation during early-stage architectural design through immersive and user-centric feedback mechanisms?
In response to this question, the primary purpose of this research is to develop an optimized BIM framework to evaluate affective and visuospatial design aspects in early architectural processes for AEC professionals. The research has three specific objectives to reach its goal:
  • To systematically review current BIM workflows for early-stage design evaluation (via an SLR) and identify limitations and research gaps.
  • To conduct semi-structured interviews with practicing architects, gathering professional perspectives on current conceptual BIM design challenges and opportunities.
  • To develop a BIM-based framework for visuospatial conceptual design evaluation incorporating immersive, experiential feedback.
The structure followed in this research is shown Figure 1. To achieve the key research question and fulfill these objectives, a Systematic Literature Review (SLR) was conducted following the PRISMA framework [55,56], which highlighted a significant gap in current BIM workflows during the conceptual design phase, particularly in evaluating affective and visuospatial qualities. To verify and enrich these findings, semi-structured interviews [57,58,59,60] were conducted with practicing architects—specifically those in lead design roles responsible for conceptual ideation. This method was chosen for its methodological robustness, offering flexibility for participants to express nuanced perspectives and structure for researchers to probe targeted areas of concern. Insights from the SLR and expert interviews informed the development of a BIM-based evaluation framework, which was subsequently tested through a pilot study to assess its effectiveness in improving design decision-making during early-stage architectural processes.
This research is novel in connecting architecture and neuroscience through technology. Unlike previous BIM studies, we integrate real-time user neurofeedback and immersive VR into the conceptual design workflow—a first-of-its-kind approach to informing design decisions with human experiential data. The research aims to create a standardized evaluation method incorporating user feedback within BIM-VR workflows to solve designer challenges related to cognition and technology. The proposed approach will direct BIM tool development toward creating more user-friendly and adaptable digital workflows for architectural domains.

2. Materials and Methods

This study adopts the Design Science Research (DSR) [61,62] paradigm, which is well-suited for developing and evaluating iterative artifacts, products, and processes. This research follows a pragmatic approach, ensuring the development of a BIM-based framework that is both theoretically grounded and empirically validated. The study employs a structured build-and-evaluate methodology to create a validated BIM-based framework for affective and visuospatial evaluation in the early stages of architectural design. This approach ensures continuous refinement and assessment, ultimately leading to a framework that enhances BIM workflows for design professionals.

2.1. Systematic Literature Review

The SLR presented in this study was conducted following the PRISMA guidelines [55,56], using Scopus as the primary database because of its comprehensive indexing of high-impact architecture, engineering, and construction (AEC) research. The review period was set from 2005 to 2025, which was strategically chosen to include the evolution of BIM since its widespread adoption in the mid-2000s. A comprehensive keyword strategy was developed to capture a wide spectrum of relevant literature, including terms related to BIM, conceptual design evaluation, and early-stage architectural workflows. The final search string applied was (“BIM” OR “Building Information Modelling” OR “Building Information Modeling”) AND (“Conceptual Phase” OR “Preliminary Phase” OR “Early Stage”) AND (“Architectural Design” OR “Design Development”), resulting in an initial retrieval of 281 articles from Scopus.
The subsequent structured screening process involved multiple refinement stages. The title and keyword screening reduced the initial dataset from 281 to 273 articles. Further abstract screening narrowed the dataset down to 80 potentially relevant studies. In the subsequent phase, an in-depth, full-text assessment was conducted to critically evaluate methodological rigor, relevance to BIM-based design evaluation, and contributions specific to early-stage architectural workflows. Studies predominantly focused on construction management, energy analysis, lifecycle assessment, and non-architectural applications or those lacking a peer-review process were excluded from the review. Finally, 49 articles were finalized for inclusion.
The SLR focused on content analysis rather than META data, intentionally narrowing the scope to identify BIM workflows that support affective conceptual design evaluation, particularly through AI and VR integration. This targeted approach allowed for identifying relevant workflows and methodologies, aligning directly with the study’s research objectives, rather than conducting a broad meta-analysis. This carefully selected body of literature provided essential insights into existing BIM workflow methodologies, highlighting prevalent challenges and identifying opportunities for workflow optimization. In particular, we found recurring themes of limited creative freedom in early BIM use, insufficient user feedback mechanisms, and poor integration of human factors, confirming that current approaches do not fully support conceptual design needs. The synthesized findings offer a comprehensive overview of current practices in BIM-based visuospatial design evaluation, underscoring the critical need for enhanced workflows to improve efficiency, accuracy, and informed decision-making during the conceptual phases of architectural design. Figure 2 shows the structure of the SLR study as per the PRISMA framework.

2.2. Semi-Structured Interviews

The semi-structured interviews of practicing architects were conducted to investigate the practical application of BIM in conceptual design evaluation and to verify the concurrence of the knowledge gap identified from the SLR. The main goal was to reveal the most frequent difficulties, practical approaches, and possible ways to improve the workflow at the initial architectural design stage. The adoption of a qualitative approach was selected because the implementation of BIM in practice occurs within specific contexts, which cannot be captured through quantitative methods [63]. A semi-structured interview [59,64] was determined as the most suitable methodology for this study. Kvale’s (1996) Seven Stages of Interviewing was chosen as the main framework for guiding the semi-structured interview [60]. The seven stages provided an extensive yet adaptable structure that perfectly matched the research goals of individual insights with broader workflow patterns.
Multiple analytical frameworks were assessed to determine which one would be most suitable. Grounded Theory [65] was examined for its potential to develop new theory from data, yet its inductive approach and theory-building focus did not fit the study’s goal of workflow assessment. Gioia’s methodology [66] provides systematic development of conceptually rigorous frameworks, yet focuses on organizational studies and abstract theorization, making it less relevant to BIM workflow evaluation in practical applications. Patton’s [63] system for qualitative interviewing provides thorough classification of interview methods yet it does not contain a systematic analysis method. Spradley’s [67] ethnographic approach proved unsuitable for this research because it emphasized cultural immersion instead of process evaluation. Multiple participants in workflow-oriented inquiries benefit from pattern recognition through the long interview approach developed by McCracken [68], yet this method is most effective for obtaining deeply personal narratives. Kvale’s model provides a systematic yet flexible approach to qualitative data analysis that balances scientific standards with interpretive flexibility (Figure 3).
In this study, 10 semi-structured interviews were conducted with participants (A1 to A10), each representing a diverse range of experience levels and expertise within the architectural field. The sample size of 10 was intentionally chosen, as it aligns with well-established practices in qualitative research, where a sample size of 8 to 12 participants is considered appropriate for exploratory or pilot studies, particularly when engaging expert professionals [69]. The primary objective of this study was to explore initial insights into the BIM framework, with a particular focus on integrating emerging technologies such as AI and VR into the architectural design process. Limiting the sample to 10 participants ensured that the data collected was rich and deep while avoiding unnecessary extension of the data collection process.
The participants were selected using purposive sampling [70], a non-random method that includes individuals with specific knowledge or experience relevant to the research. In this case, the interviewees were chosen based on their BIM background and active involvement in the early-stage design process. This purposive sampling strategy enabled the collection of targeted, expert insights, making the findings more relevant to the research objectives. All the industry experts are from Chennai, India, resulting in a homogeneous sample. The interviewees had an average experience of 9.6 years in the industry, with extensive expertise in BIM-based workflows, and they were active decision-makers in their respective firms’ design processes. This wealth of experience ensured that the participants were well-positioned to provide informed and insightful responses about BIM workflows and integrating emerging technologies into conceptual design. A total of 11 questions (Table 1) were framed as a part of the interview process. Thematic saturation [71,72], a critical concept in qualitative research, was achieved when no new significant themes emerged after interviewing 8 participants. The 10th interview fully reached thematic saturation, as no new themes emerged, confirming that the data had sufficiently covered all relevant aspects of the research.
To ensure the reliability and validity of the findings, reflexivity [73] measures were incorporated throughout the research process. The first author regularly engaged in self-reflection to minimize any potential biases arising from their background in architecture and BIM. Peer debriefing sessions were also conducted to ensure further the accuracy and integrity of the coding and thematic analysis process. In addition, memos were used to document the researcher’s reflections during the coding process, which helped maintain transparency and rigor. The complete list of codes that emerged from the interviews is presented in Supplementary Materials, providing a comprehensive overview of the themes and subthemes identified during the analysis. This methodologically rigorous approach ensured that the themes were grounded in the participants’ responses and reflective of the central issues related to BIM workflows, hybrid design processes, and the integration of emerging technologies. By the end of the 10 interviews, the data had reached thematic saturation, providing a solid foundation for the conclusions drawn from the study. These conclusions informed the development of a proposed BIM framework, highlighting key factors influencing architectural design processes, including creativity, flexibility, and integrating AI and immersive technologies. The integration of Kvale’s Seven-Stage Framework [60] and Braun and Clarke’s [74] thematic analysis framework ensured a methodologically rigorous approach to the coding and analysis process, providing a solid foundation for the study’s conclusions.

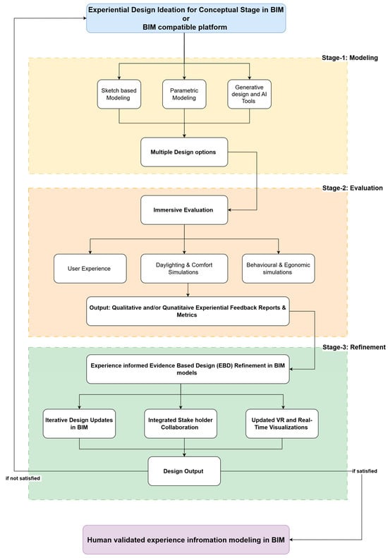
2.3. Framework Development

The SLR and semi-structured interviews produced essential insights that led to identifying new themes and keywords that guided the creation of a framework to optimize BIM workflows in early-stage architectural design. The research methods exposed new important areas including WebBIM, Desktop BIM and BIM–VR integration, which would improve visuo-spatial evaluation in the AEC industry. The analysis of academic sources and professional opinions demonstrated the existing workflow problems and scattered implementation of BIM visualization tools in the conceptual phase. Advanced visualization technologies and platform-specific functionalities should be studied to determine their strategic potential for supporting more intuitive, flexible, and immersive design processes. The process followed for developing this framework has precedence from the literature [75,76,77]. The three-stage conceptual framework emerged to address these workflow gaps by streamlining processes and using visualization for spatial clarity before enhancing early-stage architectural and interior design decision-making.

2.4. Pilot Study Design

The proposed conceptual framework underwent feasibility assessment through a pilot study [78,79], which also tested the robustness of the experimental workflow. A three-dimensional immersive virtual reality (IVR) scenario was developed to replicate a real-world interior gallery environment, incorporating varied surface articulation as experimental stimuli. The main goal during this phase was to confirm environmental simulations and study how participants reacted emotionally and cognitively, particularly regarding their attention levels, engagement, relaxation states, and cognitive load. To achieve this, the study incorporated Electroencephalography (EEG) [80,81,82]—a non-invasive neurophysiological method that measures electrical activity in the brain through scalp electrodes. EEG captures brainwave patterns across multiple frequency bands, including Beta (attention and active thinking), Theta (relaxation), Gamma (cognitive load), and Alpha (emotional states). When integrated with VR environments, EEG enables real-time, moment-to-moment tracking of users’ affective and cognitive responses to spatial stimuli.
This capability makes EEG particularly powerful for architectural design evaluation [83,84], as it provides quantitative, human-centered feedback on how users perceive and interact with spaces beyond what is visually apparent. By mapping brainwave data to spatial features, designers can assess whether a space induces cognitive clarity, mental fatigue, emotional comfort, or attentional engagement. The research design includes descriptions of experimental conditions, together with participant selection criteria, psychological measurement tools, and data analysis methods, all aimed at demonstrating how EEG-informed insights can guide iterative, evidence-based design decisions during the conceptual phase.

2.4.1. Interior Gallery Environment, VR HMD, and EEG Device

The virtual environment consisted of six gallery spaces measuring 3 × 3 × 3 m each. The spaces followed a linear pattern to maintain a constant visitor path, as shown in Figure 4a–c. The gallery being presented in grayscale clay model form reduced visual biases by eliminating color as an active variable in brain activity. The gallery artifacts followed Christopher Alexander’s wholeness theory by showing different levels of visual complexity. Figure 4a–c shows the elevation, plan, and 3D sections, respectively.
The HP Reverb G2 Omnicept Edition head-mounted display (HMD) provided participants with environmental experience through its built-in sensing capabilities like muscle movement, gaze, pupil size, and pulse rate. The Emotiv 5 channel EEG device with five channels recorded real-time neural responses from brain activity while participants experienced the VR environment. The image in Figure 5a,b shows both the gallery spatial arrangement and participant navigation route.
The participants moved through all gallery spaces one after another as EEG data acquisition occurred without interruption. The research team used an Emotiv 5-channel EEG headset to monitor brain wave data from participants who viewed six virtual galleries through a VR Head-Mounted Display (VR-HMD). The EEG recording system monitored five electrode locations Anterior F3, T7, Pz, T8, and Anterior F4, which follow the International 10–20 System to detect emotional and cognitive and sensory neural responses. The participants received comfortable seating while researchers calibrated the EEG device to obtain precise data. To ensure safety and preserve EEG data integrity, participants remained seated while exploring the VR scenes, avoiding movement that could cause collisions or introduce motion-related artifacts. Before the experimental trials, a 2–3 min neutral VR environment was provided to help participants acclimate to the interface and practice seated navigation with a joystick. This phase reduced anxiety, improved comfort, and stabilized physiological responses, minimizing EEG fluctuations from disorientation or unfamiliarity.

2.4.2. Experimental Protocol

The experimental procedures started after each participant gave their informed consent at the beginning of the study. The HMD fitting process was followed by a short training session, which led participants through a test scenario to learn VR navigation skills. The participants received their introduction to the experimental gallery setup after their acclimation period. Figure 6 shows the participant experience journey during the experiment. The experimental gallery spaces were presented to participants in an incomplete counterbalanced randomization sequence to reduce sequence and repetition effects. After the initial VR setup, a sample VR environment was shown to make the participants comfortable with the VR environment. Participants carried out a sustained attention task throughout their VR exposure period to sustain their mental focus. The six virtual environments appeared sequentially to each participant while EEG recordings continued without interruption. After the VR experience ended, researchers performed an unstructured interview to gather participants’ thoughts about their experience and followed by their design suggestions. The survey used structured open-ended interview questions to obtain the participants’ feedback and to validate the framework. Each participant took an average of around 15 min to complete the entire pilot study.

2.4.3. Participants, Psychological Measures, and Data Analysis

A total of 10 participants (8 male, 2 females; average age = 21.45 years) were invited for the study. In exploratory VR-EEG studies, a sample size of 10 participants is both methodologically and practically justified [85]. Pilot experiments are designed to test feasibility, refine protocols, and observe initial trends rather than to generalize findings to larger populations [78]. This is a common and accepted practice in cognitive neuroscience [86] and HCI [87,88], particularly in high-tech setups involving complex equipment like EEG and VR headsets. Each participant in such studies provides a rich dataset across multiple conditions, making small-N designs efficient for within-subject comparisons [89,90]. Additionally, for example, the study by Sparke et al. [91] has explicitly stated that power calculations may be deferred in early-stage research, and samples of 10 are consistent with other proof-of-concept EEG trials. In usability and VR experience testing, sample sizes of 5–12 users are often sufficient to uncover dominant experiential patterns, technical issues, and early cognitive or affective responses to spatial design.
Moreover, architecture students are a suitable convenience sample for VR-based spatial cognition studies due to their domain familiarity and ability to interpret and engage with design stimuli meaningfully. Within-subjects designs, where each participant experiences all virtual conditions, increase statistical sensitivity and reduce inter-subject variability, enhancing the robustness of the results despite the small sample. Literature in neuroarchitecture and immersive design has shown that even with N ≈ 10, significant EEG-based differences and behavioral trends can be detected, especially when using high-density EEG and repeated-measures designs [92]. The goal of such pilot studies is not hypothesis confirmation but demonstration of measurable effects—such as neural signatures correlating with architectural features or shifts in emotion-linked EEG bands. These outcomes validate the experimental approach and serve as a foundation for scaling the study.
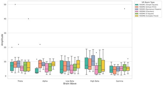
Eligibility criteria included (1) age between 18 and 24 years, (2) Architecture/Design students currently enrollment in a university program, (3) Indian nationality to ensure cultural consistency, (4) corrected vision using contact lenses (for either myopia or hyperopia), and (5) abstention from any substances that could alter cognitive performance (e.g., caffeine) within 24 h before the session. All participants completed the study in full, and participants’ consent was obtained through a format at the beginning of the experiment. Figure 7 shows the experimental setup with participants receiving basic training in the VR environment. The data collected from the device are exported to Excel sheets for further data analysis across all the participants. A one-factor repeated-measures ANOVA was performed on the EEG band-power values with room type as the within-subjects factor to examine whether EEG responses differed significantly across room types. To complement the inferential statistics, EEG band-power data were visualized across the six room conditions. A line plot was created to show trends in power distribution for each frequency band in the results Section 3. Based on the results, the proposed BIM-VR-EEG framework will be scaled for integration into design studios and firms, enabling real-time affective feedback during early-stage architectural decision-making through immersive, data-driven collaboration. After the data collection, the results were shared with the student participants, and their impressions and feedback were recorded through the following questions to understand the framework’s efficacy. Q1: Can you describe your overall experience of exploring the six virtual rooms? Which room stood out to you the most and why? Q2: After your feedback was incorporated, did you notice any meaningful changes or improvements in the refined design version? Describe what stood out. To what extent did the re-fined design feel more aligned with your expectations or preferences compared to the initial version?

3. Results and Discussion

3.1. Reviewing Results from SLR

The research findings from the systematic literature review are presented in this section through five thematic areas which resulted from the analysis are shown in Figure 8: (1) BIM, conceptual design and design processes, (2) BIM-integrated generative and computational design, (3) Human-centered and behavioral studies with VR in BIM, (4) Interoperability, data exchange, and workflow integration, and (5) Spatial reasoning and case studies addressing early-stage design. The analysis explores each theme through methodological approaches and essential findings together with recognized knowledge gaps to establish a complete understanding of current research and future directions for BIM-based architectural design practices.

3.1.1. Theme-1: Bim, Conceptual Design and Design Process

The conceptual design phase is essential for architectural design since it establishes spatial planning, functional requirements, and aesthetic considerations. Throughout history, this stage has relied on manual sketching, instinctive choices, and theoretical evaluation. BIM has revolutionized design processes through its computational capabilities, which improve decision-making efficiency and data-driven approaches. Implementing BIM for conceptual design faces ongoing debate because practitioners raise issues about its complicated nature, inflexibility, and unsuitability for initial architectural design phases. During conceptual design development, architectural projects receive their fundamental design elements, which include spatial relationships together with massing strategies and initial design intentions. Table 2 shows the relevant literature curated for theme-1.
The literature reviewed under theme-1 reveals a consistent effort to extend BIM’s capacity beyond its conventional role in documentation and coordination, toward supporting the intuitive and iterative processes of early-stage design. Several scholars advocate for embedding design cognition and reasoning within BIM workflows to align them more closely with how architects think and operate. For instance, Hamadah [93] explores diagrammatic reasoning as a means to communicate spatial thinking, while Kim and Grobler [94] develop ontological frameworks that support iterative conceptualization, acknowledging the non-linear nature of architectural ideation. Ziegler et al. [95] emphasize the transitional value of analog sketching in bridging traditional and computational workflows, suggesting that hybrid approaches can ease the conceptual use of digital tools. Additional efforts to address this conceptual gap are evident in reasoning-based approaches. Cavieres et al. [96] propose a case-based reasoning (CBR) system that links precedent retrieval to parametric modeling, enabling designers to access typological knowledge while maintaining semantic logic. Likewise, Al-Assaf and Clayton [97] argue that embedding parametric elements within BIM can significantly improve the efficiency and adaptability of early-stage design workflows. Collectively, these studies point to an emerging consensus: that making BIM cognitively compatible with design thinking requires new frameworks that prioritize flexibility, intuition, and knowledge reusability.
Despite these progressive strides, the literature also exposes deep-seated limitations in BIM’s application to conceptual design. While some researchers praise BIM for enabling informed decision-making, others warn that its demand for detail and rigid data structures can hinder creative exploration. Ömer Halil Çavuşoğlu and Gülen Çağdaş [98] acknowledge BIM’s capabilities in supporting environmental, functional, and structural evaluations at early stages. However, BIM’s strength in analytical precision is often undermined by its inability to accommodate the exploratory and speculative nature of ideation. Studies by Çayaoğlu [99] and Lobos and Donath [100] affirm BIM’s usefulness in early massing and feasibility analyses, yet Wu and Shin [101] argue that BIM still lacks robust decision-support tools for conceptual spatial reasoning. The most critical insight comes from Abdelhameed’s series of studies. His 2016 work [102] emphasizes that early-stage design requires flexible analytical and generative approaches, which many BIM tools do not currently support. In his 2018 research [103], he introduces adaptive modeling workflows allowing iterative transitions from concept to documentation. His 2021 study [104], however, reiterates BIM’s persistent parametric rigidity, which restricts open-ended design processes. These findings clearly illustrate the disconnect between the linear logic of BIM platforms and design ideation’s non-linear, iterative nature—a gap that this research seeks to bridge.
Recent developments provide a glimpse of a more adaptable BIM future. Renev et al. [105] show how AI-driven automation can enhance conceptual productivity, while London et al. [106] integrate knowledge-based systems into BIM, allowing for greater design flexibility without compromising data reliability. These advancements suggest that BIM’s next evolution lies in merging artificial intelligence, generative design, and user-informed customization, positioning the platform as a responsive partner in early-stage design rather than a rigid documentation tool. Implication for this research: The reviewed literature shows that while efforts are underway to enrich BIM with cognitive and generative capabilities, there remains a critical absence of user-centric experiential feedback within these workflows.

3.1.2. Theme-2: BIM Generative and Computational Design

The literature reviewed under theme-2 as shown in Table 3 highlights the growing convergence between Building Information Modeling (BIM) and generative design methodologies, illustrating a significant shift in how early-stage architectural and urban design workflows are conceptualized and executed. A key observation across multiple studies is that parametric and computational design approaches provide structured yet adaptable digital frameworks that enable iterative development and performance-driven exploration [107]. As noted by Park [108], the integration of BIM in early design stages offers a structured environment that supports improved decision-making. This is further supported by studies indicating that computational automation enhances design continuity while filling key support gaps in AEC operations [109].
This body of work emerges from a dual narrative: on one hand, computational design increases design productivity and control; on the other, it reveals persistent fragmentation in process continuity and platform interoperability. For instance, generative BIM (G-BIM) frameworks, as discussed by [110,111], aim to embed generative processes into BIM environments, creating virtual workspaces that enhance collaboration, improve design iteration, and facilitate seamless information exchange. These frameworks demonstrate that BIM, when embedded with generative logic, can evolve from a documentation tool into an intelligent design partner, enabling designers to explore various options early in the process.
Notably, prototype developments reviewed in the literature have been successful in mitigating process fragmentation, improving design cognition, and strengthening early-stage decision-making processes [112]. These efforts reflect the architectural discipline’s broader ambition to make BIM a repository of information and a computationally intelligent system capable of driving design synthesis. As described by [113], the incorporation of evolutionary computing into BIM workflows allows for performance metric-based optimization. These adaptive workflows enable designers to iterate through increasingly refined solutions, bringing them closer to their conceptual and environmental goals through data-informed feedback.
Another promising area is the application of automated generative design in urban and residential planning contexts. According to [114], these approaches use visual and generative programming to automate zoning, environmental compliance, and space optimization. Such automation increases efficiency but retains the necessary human oversight, reinforcing the notion that computational intelligence can enhance—not replace—creative decision-making.
What this means for the current study is that while generative BIM frameworks show potential in bridging gaps between data-rich modeling and exploratory design, they still fall short in capturing the lived, emotional, and cognitive dimensions of spatial experience. The reviewed literature does not sufficiently address how these automated systems impact user perception, comfort, or experiential feedback in early-stage environments. This is the critical gap this research intends to fill.

3.1.3. Theme-3: Human-Centered BIM

The literature under theme-3 as shown in Table 4 reflects an emergent shift in BIM research toward human-centered and behaviorally responsive design approaches, primarily through the integration of Virtual Reality (VR) and real-time feedback systems. Several studies affirm that BIM can enhance spatial performance and user experience by incorporating immersive simulations, behavioral data, and affective evaluation tools during the conceptual design phase. For instance, body sensor networks (BSNs) and neurophenomenological techniques have been introduced to support pre-occupancy evaluation, enabling designers to assess cognitive and emotional reactions before construction begins [53]. However, despite these innovations, literature acknowledges a persistent resistance to adopting these methodologies and highlights the absence of dedicated tools to measure affective response within BIM workflows—marking a critical gap that limits the realization of experiential design evaluation.
This observation reveals that although conceptual BIM design has evolved to support user well-being, its practical implementation in mainstream design practices remains limited due to tool deficits and cultural inertia. VR-enhanced BIM is increasingly proposed to bridge this divide. For example, ref. [115] demonstrates how VR-enabled BIM models improve user interaction and iterative flexibility, reducing the need for later-stage modifications. Complementing this, ref. [116] proposes an intuitive parametric modeling methodology, enabling users to engage more meaningfully with design iterations across all stages. The use of automated frameworks, such as those described by [117], further shows how BIM plug-ins can facilitate Universal Design and Age-in-Place requirements, offering cost-effective pathways for inclusive, accessibility-driven outcomes.
Yet, the benefits of human-centered BIM are not limited to individual user experience—they also extend to stakeholder collaboration and predictive spatial planning. Tools like BIMFlexi [52] enable real-time VR collaboration between architects, engineers, and planners, transforming the traditional communication process. In specialized contexts such as healthcare design, VR-integrated BIM environments support pre-design evaluation (PDE), which, according to [118], allows architects to identify design errors and anticipate post-occupancy challenges—thereby enhancing facility performance through early user feedback.
Nonetheless, several challenges continue to inhibit the widespread adoption of these frameworks. As illustrated by [119], while cloud-based BIM-VR systems integrating Universal Design and Age-in-Place principles show promise, validation, and scalability remain unresolved. Similarly, studies such as [120] demonstrate that phenomenological approaches are being applied in BIM research to uncover socio-political and economic factors influencing adoption, especially in developing regions, where policy and infrastructure remain barriers. This suggests that technical advancement must be matched by institutional support.
Further literature calls for the development of multi-agent systems and enhanced user feedback models in immersive virtual environments (IVEs), noting their potential to improve behavioral simulations and spatial personalization [121]. A prime example is Safe BIM, a real-time human behavior interaction model developed to analyze user patterns during iterative design [122], showcasing how behavioral informatics can improve real-time design responsiveness.
For this research, the reviewed studies signal both the opportunity and necessity of advancing user-centric design evaluation within BIM environments. While immersive and sensor-based technologies are being explored, they remain under-validated regarding real-time cognitive and affective feedback integration.
Table 4. Key journal articles identified under theme-3.
Table 4. Key journal articles identified under theme-3.
Ref. MethodologyKey FindingsResearch Gaps
[53]SLR & e-Delphi SurveyExamines BIM in conceptual design for user experience and well-being, highlighting gaps in pre-occupancy evaluation and advocating for neurophenomenology integration.Resistance to new methodologies and lack of evidence-based design tools for affective responses in BIM.
[115]BIM & VR IntegrationExplores integrating BIM and Universal Design to enhance accessibility in conceptual design, using VR for immersive user interaction.Lack of automation and predefined criteria to streamline Universal Design in BIM models.
[116]Parametric Design & Experimental StudyInvestigates intuitive modeling in BIM’s parametric design for architectural workflows.Limited empirical validation of proposed intuitive design workflows.
[117]BIM & Universal Design FrameworkDevelops a BIM plug-in for automating Universal Design and Age-in-Place requirements at the conceptual stage.Needs real-world validation in large-scale housing projects.
[123]BIM & VR Collaboration WorkflowIntroduces BIMFlexi, a multi-user VR environment for interdisciplinary communication in industrial building planning.Limited assessment of BIMFlexiâ€TMs long-term impact on design efficiency.
[118]Pre-Design Evaluation (PDE) & VR SimulationExamines on how PDE using VR can anticipate design errors in healthcare facilities, reducing post-occupancy issues.Needs broader validation beyond healthcare settings.
[119]Cloud-Based BIM & VR ModelDevelops a cloud-based model integrating BIM, UD, and VR to enhance Age-in-Place housing design.Scalability concerns and need for further industry testing.
[120]Phenomenological StudyInvestigates macro-adoption of BIM in Uruguay, highlighting barriers and external influences on industry implementation.Need for policy frameworks to support BIM adoption in developing economies.
[121]VR & User Experience StudyExplores immersive virtual environments (IVEs) for user feedback in architectural design.Further research is required on integrating IVEs with multi-agent systems for optimized design.
[122]BIM & Human Behavior SimulationDevelops SafeBIM, a real-time simulation system in BIM for assessing user interactions with design iterations.Limited real-world applications beyond controlled experiments.

3.1.4. Theme-4: Interoperability, Data Exchange, and Workflow in BIM

The reviewed literature under Theme-4 as shown in Table 5 identifies BIM interoperability and data exchange as critical enablers of collaborative design workflows in the AEC industry. One of the most consistently emphasized challenges in traditional architectural processes is the lack of seamless information sharing across disciplinary teams, which often leads to inefficiencies, miscommunication, and rework. BIM, by contrast, offers a shared digital environment that facilitates unbroken and coordinated workflows among architects, engineers, and consultants [124]. However, the transition between design authoring tools and BIM platforms continues to generate interoperability issues, resulting in data loss and workflow fragmentation—particularly in the early conceptual stages where fluidity and flexibility are paramount [125].
To address this, several frameworks and models have emerged to support interoperability, such as the BIM Interoperability Adoption Model (BIAM) [126], which provides organizations with tools to assess their compliance and improve collaborative integration. Additionally, studies show that incorporating AI-driven methodologies and digital platforms into BIM workflows has the potential to improve both information clarity and real-time decision-making. For example, web-based platforms that support adaptive detailing and live expert input have been shown to enhance early-stage design accuracy [127], while smart building technologies linked with BIM enable bidirectional interaction between users and systems, promoting energy efficiency and occupant-centric solutions [128].
The literature also indicates that the future of interoperability lies not merely in data transfer, but in intelligent, semantic data structuring that supports spatial reasoning and automated logic-based design decisions. Research demonstrates how semantic knowledge graphs and AI-enhanced BIM environments can reorganize topological data to improve analytical depth and reduce human error in complex design coordination [129]. What these studies collectively show is a movement from BIM as a static documentation system to one that is dynamic, context-aware, and collaborative. For instance, cloud-based and multi-user collaborative platforms that integrate tactile and haptic interfaces have improved team communication, especially in interdisciplinary and international projects [130]. Efforts to bridge the gap between high-tech BIM environments and low-tech conventional practices are also gaining traction, suggesting the need for scalable solutions adaptable to various organizational capacities [131]. In China’s AEC sector, BIM-assisted workflows are already demonstrating measurable improvements in project delivery and design efficiency [132], further underscoring its global relevance.
Nevertheless, despite technological advancements, the management of complex design information in early-stage BIM remains a significant hurdle. Research into multi-LOD meta-models has introduced structured ways to manage uncertainty and performance in conceptual phases, laying a foundation for data-informed decision-making [133]. Still, the challenge persists in creating adaptable, cross-platform systems that can seamlessly integrate the exploratory nature of early-stage design with the precision of BIM protocols.
For the current research, these findings reinforce the importance of integrating user-centric experiential evaluation into BIM workflows without disrupting interoperability. While data exchange and AI-enhanced systems have evolved considerably, there remains a gap in capturing how design decisions affect users’ cognitive and affective experiences—particularly in immersive, conceptual environments.

3.1.5. Theme-5: Spatial Reasoning and Key Case Study Addressing Early-Stage Design

The literature reviewed under theme-5 as shown in Table 6 underscores the central role of spatial reasoning in shaping conceptual design decisions, particularly before transitioning into BIM environments. Spatial reasoning enables designers to intuitively and analytically assess spatial relationships, circulation, and hierarchy, which form the foundation for early-stage ideation. With the advancement of computational design tools, researchers have developed methods to formalize and optimize spatial reasoning processes, thereby supporting both intuitive exploration and data-informed design strategies.
One of the most significant contributions comes from non-manifold topology (NMT) modeling tools like Topologic, which combine geometry, semantics, and topological structure to preserve design intent over form fidelity, allowing for greater abstraction and flexibility in early spatial layout planning [134]. Similarly, integrating graph theory into BIM workflows has enabled quantitative circulation analysis, aiding designers in evaluating spatial efficiency and connectivity from a systems-thinking perspective [135]. These developments demonstrate that computational techniques can enhance both cognitive design processes and rational decision-making in the earliest stages of architectural development.
Further contributions push this idea toward democratization and simplification. For example, TopoBIM is introduced as a lightweight, topology-driven BIM interface that simplifies spatial modeling for non-experts and stakeholders, thereby reducing authoring complexity while preserving data consistency [136]. These efforts reveal a common goal: to empower all participants in the design process with intuitive, yet structured tools that facilitate collaboration and early evaluation.
Experimental design studios have also played a key role in testing integrated workflows, combining parametric design, digital fabrication, and interactive media to assess how computational methods perform across different stages of architectural programming [137]. In practice, BIM has shown relevance even beyond structural form-making; for instance, in interior decoration and public project management, where it supports more efficient and coordinated design delivery [138]. However, many of these academic developments still face scalability and usability challenges when transferred to real-world, high-stakes environments.
To bridge theory and practice, several case studies demonstrate the value of BIM-based approaches in specialized domains. In healthcare infrastructure, for example, scenario-based design within BIM environments is used to build flexible, future-proof spaces, highlighting the importance of adaptability in early-stage planning [139]. Another case focuses on envelope optimization for high-rise residential buildings, where a BIM-driven decision support system improves both design confidence and project acceleration during the conceptual phase [140]. These studies offer compelling evidence that BIM-integrated spatial reasoning methods can improve architectural outcomes when applied in domain-specific settings.
The implications of this research are twofold. First, while computational tools have expanded the capacity for spatial analysis in early-stage design, they still lack integration with experiential feedback mechanisms—particularly those that reflect users’ cognitive and emotional responses. Second, despite the success of case-specific BIM applications, a universal and scalable framework that combines spatial reasoning, immersive interaction, and real-time human feedback remains absent.

3.1.6. Findings and Conclusion from SLR

The literature review reveals a sustained effort to evolve BIM workflows beyond traditional documentation and coordination functions, incorporating cognitive reasoning, generative algorithms, and performance-based evaluations. Despite these advancements, a significant gap persists in integrating user-centric experiential feedback—particularly in the early stages of architectural design, where ideation, perception, and spatial intuition play a crucial role.
While generative BIM frameworks show promise in enhancing design iteration and decision-making, they remain predominantly data-centric, often overlooking the emotional, perceptual, and cognitive dimensions of user experience. Few studies have investigated how these systems influence or respond to user comfort, spatial cognition, or affective engagement within immersive design environments. This lack of attention to the lived spatial experience creates a methodological blind spot in current BIM research and development.
Moreover, although immersive and sensor-based technologies—such as VR, EEG, and BSNs—are being explored in adjacent studies, their integration into mainstream BIM workflows is still at a nascent stage. These technologies remain underutilized and under-validated in capturing real-time affective and cognitive responses, particularly in the context of conceptual design evaluation.
The findings also emphasize that advancements in AI-enhanced interoperability, data exchange, and semantic structuring have improved workflow efficiency. However, parallel affective and experiential evaluation innovations have not matched these developments. Consequently, existing BIM tools lack the capacity to holistically assess how early design decisions affect human perception, comfort, and emotional resonance.
Two key implications emerge for the current study. First, while computational tools have substantially increased the analytical scope of spatial reasoning and layout optimization, they still fall short of incorporating experiential feedback mechanisms that reflect user cognition and emotion. Second, despite successful implementations of BIM in domain-specific case studies (e.g., healthcare, high-rise residential design), no scalable framework seamlessly integrates spatial reasoning, immersive interaction, and physiological user feedback.

3.2. Semi-Structured Interview

The analysis of interview data through Kvale’s seven-stage framework [60] showed architects’ BIM experiences during conceptual design. Braun and Clarke’s [74] thematic analysis method were used for data analysis in this study to achieve analytical rigor and depth while being embedded in Kvale’s interview inquiry framework. Braun and Clarke’s method supplied detailed systematic procedures for coding and theme development and interpretation while Kvale’s framework provided a structured design process for conducting interviews and reporting results. The combined analytical approach enabled researchers to perform transparent and reflexive analysis, which produced interpretive insights about the lived experiences of participating architects. The key stages of the analytical process followed are shown in the Figure 9. The analysis results in this section show the identified themes and their interpretive narratives.

3.2.1. Familiarization

The researchers started their familiarization process through multiple readings of interview transcripts to build complete understanding of participant stories. Through multiple readings researchers developed extensive knowledge about the content along with tone and context of each participant’s account. The researchers recorded their initial observations about creative frustration and hybrid tool use, performance bottlenecks, and strategic workarounds that architects used to overcome BIM limitations during this phase. The researchers focused on emotional expressions through words that showed frustration and aspiration and innovation while studying detailed descriptions about workflows and collaborative routines and perceived tool deficiencies in BIM. The initial stage enabled researchers to recognize patterns while developing their ability to observe how architects handled creative freedom versus technological constraints during conceptual design.

3.2.2. Generating Codes and Searching for Themes

This stage systematically examines the interview data to identify meaningful patterns and recurring ideas. The process begins with coding, where significant words, phrases, or data segments are labeled based on their relevance to the research questions. These themes were derived through a systematic coding process using manual coding process. These codes act as analytical building blocks, capturing the essence of the participants’ responses [141]. Figure 10 shows a glimpse of some of the codes generated in the preliminary coding. Figure 11 shows the six major themes that emerged from the text analyzed. Once the coding is complete, the next step involves organizing and grouping similar codes to search for broader patterns or emerging themes. This process helps simplify large volumes of qualitative data by clustering related insights, laying the groundwork for deeper analysis and interpretation.

3.2.3. Reviewing, Defining, and Renaming Themes

The evaluation process of theme identification along with definition and renaming was conducted to guarantee that thematic categories effectively represented the fundamental data patterns and subtle details found in interview results. The initial analysis revealed six primary themes: Creative Constraints in BIM, Hybrid Workflow Preferences, Client & Stakeholder Communication Barriers, Workflow Strategies & Templates, AI, VR and Generative Design Integration, and Vision for Ideal Conceptual Design Workflow. The thematic categories underwent critical evaluation by reviewing coded excerpts to establish their alignment with the thematic categories. Participant A1 expressed the sentiment “Sometimes, I feel, uh, BIM, it, uh, limits my creativity” (Participant A1) under Creative Constraints in BIM, and Participant A5 stated “We rely heavily on parametric modeling to explore different scenarios quickly” (Participant A5) under Workflow Strategies & Templates. The review process received additional support from the comparative charts that were presented. The Comparative Chart of Themes Across Participants (Figure 12) displays the distribution of themes among the ten interviewees A1 through A10. Most participants discussed Creative Constraints in BIM and Ideal Conceptual Workflow Vision, thus showing their widespread occurrence, but AI, VR, and Generative Design Integration received attention only from particular participants who introduced new ideas. The Theme Mapping Across Interview Questions (Figure 13) showed how different themes appeared throughout the eleven interview questions. The validation process of theme relevance emerged from assessing each theme against the corresponding interview guide components.
The repeated review process led to the combination or transformation of some sub-themes for better conceptual understanding and thematic cohesion. The analyzed thematic structure delivers a precise and simplified overview of participant perspectives about BIM implementation during conceptual design. The studied themes became the foundation for additional interpretation that led to the discussion of this research.

3.2.4. Charting the Themes and Sub-Themes

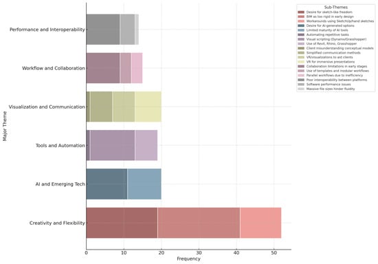
The process of charting the themes and sub-themes was carried out to visually organize and quantify the prominence of each thematic category that emerged from the interview data. This exercise facilitated a clearer understanding of the distribution and frequency of sub-themes across the six major themes identified in the analysis. Figure 14 provides a comprehensive visual summary of the how participants’ individual accounts are linked to the major subject.
For instance, in Figure 12, under the theme Creativity and Flexibility, sub-themes such as Desire for sketch-like freedom, BIM as too rigid in early design, and Workarounds using SketchUp/hand sketches were identified as significant concerns, with high mention frequencies. Similarly, sub-themes like Desire for AI-generated options and Limited maturity of AI tools were mapped under AI and Emerging Tech, indicating participants’ interest in integrating emerging technologies in BIM workflows. Other prominent sub-themes such as Use of templates and modular workflows and Parallel workflows due to inefficiency were grouped under Workflow and Collaboration, while challenges like Client misunderstanding conceptual models and Simplified communication methods were categorized under Visualization and Communication. Additionally, interoperability and software performance issues were captured under Performance and Interoperability. Charting these sub-themes against their respective major themes provided a visual hierarchy of the participants’ responses and highlighted the concentration of challenges and opportunities associated with using BIM during the conceptual design phase. This structured representation enabled a deeper analysis of patterns, overlaps, and unique insights shared by the interviewees, thereby strengthening the thematic framework for further interpretation.

3.2.5. Interpreting the Themes

The last stage of thematic analysis included explaining the uncovered themes and sub-themes to capture the meaning of the interview data. This was based on the thematic patterns that emerged during the charting process and participants’ narratives. The analysis indicated that BIM is used in architectural practice; however, its usage during the conceptual design phase is often seen as limiting. This was because Creative Constraints in BIM and Hybrid Workflow Preferences showed that there is a need for architects to have more flexibility and freedom in the early stages of design, and, therefore, they would use hand sketches and other simple digital tools to enhance BIM workflows. Furthermore, the theme of Client & Stakeholder Communication Barriers revealed the discrepancy between the technical nature of BIM outputs and client understanding, thus pointing to the need for simplified and more immersive communication strategies. The recurring sub-themes under Workflow Strategies & Templates revealed that participants employed templates, modular workflows, and automation to solve operational inefficiencies. Also, the theme AI, VR, and Generative Design Integration captured the growing desire to integrate new technologies to enhance conceptual design capabilities. The theme Vision for Ideal Conceptual Workflow captured the participants’ vision of the future BIM environment that is more intuitive, flexible, and creative and supports early-stage design thinking. The analysis of these themes provided a thorough understanding of the complex relationship between BIM tools, design processes, and user experiences, which formed the basis for the discussion and recommendations of the study.

3.2.6. Verifying

Following Kvale’s framework, the stage of Verifying was aimed at ensuring the analytic rigor, credibility, and trustworthiness of the thematic analysis. To this end, triangulation was used by combining content analysis frequencies with thematic patterns from the interview transcripts. This methodological cross checking helped to provide a more robust validation of the emerging themes. The themes were systematically cross-checked by going back to the raw transcripts and the frequency of thematic occurrence to ensure that the analysis was still based on the participants’ actual responses. Also, outlier perspectives were kept, ensuring diversity and avoiding thematization. For instance, while most of the participants complained about the inflexibility of Revit during the conceptual design phase, one participant (A9) provided a contrary view by pointing out the parametric possibilities of Revit when used with Dynamo, thus adding depth and complexity to the understanding of BIM tools in design ideation. Furthermore, cross participant validation was performed to identify patterns of convergence and divergence. Common frustrations such as the inflexibility of BIM and the technical limitations placed on creativity were identified in at least eight participants, and there was a clear consensus on using hybrid workflows such as SketchUp and hand sketching before using BIM. The divergent cases, like Participant A9’s emphasis on AI driven workflows, were recognized as new and innovative practices but were noted as being outside the norm. This verification process increased the reliability of the findings and the analysis outcomes.

3.2.7. Reporting: Thematic Patterns and Knowledge Gap

The thematic analysis of the interview data revealed six dominant patterns reflecting the lived experiences of practicing architects concerning the use of Building Information Modeling (BIM) during the conceptual design phase. These patterns, distilled from participant narratives, illustrate the persistent tensions between creative ideation and the structural rigidity of BIM tools, alongside emerging practices that attempt to bridge this gap. Representative quotations are used here to foreground participants’ voices and highlight the underlying knowledge deficit in existing BIM workflows.
Creative Constraints in BIM
A recurrent theme in the participants’ narratives was the restrictive nature of BIM tools in facilitating creative exploration during the early design phase. Participants expressed frustration over the rigid parameters and precision requirements embedded within BIM environments, which were perceived as antithetical to the fluid and iterative nature of conceptual design. Participant A6 noted, “You must decide if wall is 15 or 20 cm before you even know if wall should be there at all!”. This sentiment was echoed in the metaphorical comparison of BIM to “accounting software, not design tool” (A6), underscoring the tool’s technical orientation over creative flexibility. Furthermore, participants highlighted how BIM tools prematurely force design decisions, with A6 remarking, “Creative process needs freedom! BIM tools force you to think like engineer too early”. This rigidity was perceived as a barrier to design innovation, as captured by A7: “In conceptual phase, I need freedom, flexibility. BIM feels too… restrictive”. The emotional toll of this constraint was evident in A7’s reflection: “I spent more time fighting with the software than actually designing”. These reflections reveal a significant gap between the current capabilities of BIM platforms and architects’ cognitive and creative demands in the conceptual design stage. Existing BIM tools appear ill-equipped to support early design ideation’s open-ended, iterative nature.
Hybrid Workflow Preferences
In response to these creative limitations, participants described adopting hybrid workflows that rely on non-BIM tools in the initial design stages. Sketching, physical models, and intuitive modeling platforms such as SketchUp were preferred to explore and iterate design ideas without the procedural constraints of BIM. As A5 explained, “We start with sketching or simpler tools before putting ideas into BIM”, while A6 similarly affirmed, “I prefer to sketch by hand or use simpler tools”. Participant A7 emphasized the intuitive advantage of alternative platforms: “With SketchUp, I can quickly test many ideas without worrying about families”. Many participants indicated that their typical practice involves moving from analog or flexible digital tools into BIM only after core design ideas have been resolved: “We often start outside BIM first—sketches, physical models, or simpler 3D tools” (A7). A10’s comment further exemplified this workflow fragmentation, “We sketch ideas, then use AI to interpret into BIM”. The prevalence of such hybrid workflows underscores a knowledge and technology gap: current BIM platforms do not adequately support the iterative and exploratory needs of early-stage design, compelling practitioners to rely on disconnected workflows that complicate data continuity and collaboration.
Client & Stakeholder Communication Barriers
Participants also identified persistent communication barriers when using BIM outputs for client engagement and stakeholder presentations. According to participants, many clients misinterpret the technical representations generated in BIM models, mistaking schematic visuals for final design solutions. As A4 observed, “Clients often mistakenly assume that a 3D model represents a design when it’s quite basic”. This misunderstanding often leads clients to fixate on placeholder elements or minor visual details: “Clients often fixate on placeholder elements” (A4), and “Clients get confused by technical appearance” (A6). Participants routinely resorted to creating simplified visualizations, exporting to other formats, or using additional tools to bridge this comprehension gap: “We must export to other formats because clients can’t navigate raw BIM” (A6), and “We extract views or make simplified models for presentation” (A8). However, these efforts were not always seamless, as A10 acknowledged: “Simplified dashboards and VR help, but not seamless”.
These findings indicate a critical gap in how BIM models communicate design intent to non-technical stakeholders, necessitating additional effort, time, and tools to make design concepts accessible.
Workflow Strategies and Templates
Despite the limitations of BIM in conceptual design, participants shared strategies to streamline their workflows and maximize efficiency within these constraints. The use of templates, parametric blocks, and modular workflows emerged as common practices. Participant A1 noted, “We use templates, uh, with basic parameters, for quickly change things”, while A2 highlighted that “Setting up templates and parametric blocks can speed up iterations”. Modular approaches were seen as beneficial: “Using modular workflows is helping a lot” (A2), and some firms institutionalized this strategy by developing “simplified template projects for early design” (A4). Parametric modeling was also leveraged to facilitate rapid scenario testing: “We rely heavily on parametric modeling to explore scenarios quickly” (A5). Moreover, iterative version control within the BIM environment was reported: “We maintain multiple design iterations within same BIM environment, with clear version control” (A10). These strategies reveal how practitioners negotiate the limitations of BIM tools yet also expose a knowledge gap: current BIM systems require considerable customization and procedural workarounds to enable even a limited degree of flexibility.
AI, VR, and Generative Design Integration
Several participants discussed emerging technologies such as AI, VR, and generative design as potential enablers of more flexible and immersive design workflows. VR was noted for its increasing use in client presentations: “VR is increasingly being used for immersive client presentations” (A5), though preparation time remained a concern: “We tried VR once for client presentation, but preparation time was too long” (A5). A9 highlighted the integration of AI-driven design tools: “With AI integration in BIM 2.0, everything is changing!” Participant A10 elaborated on the practical application of these technologies: “VR has proven to be quite valuable, for our team” and “AI helps us generate design options based on project requirements”. Experimental use of AI-powered design assistants was also mentioned: “We are actively experimenting with AI-powered design assistants” (A10). These narratives reflect an emerging but underexplored area in practice: the integration of advanced computational tools to overcome BIM’s conceptual design limitations. However, the use of such technologies remains experimental and fragmented, pointing to a clear knowledge and implementation gap in mainstream architectural workflows.
Vision for an IDEAL Conceptual Design Workflow
Finally, participants articulated a vision for an ideal BIM workflow that prioritizes creative flexibility, intuitive usability, and seamless integration of conceptual and technical phases. Participant A1 envisioned, “Ideal workflow… it would be, uh, very flexible. You start with, uh, very simple sketches…”. A common desire was for BIM tools to align more closely with the thought process of designers: “BIM should think like an architect and less like a database” (A4). Automation of transitions from sketch to BIM was suggested: “Start with sketch—system converts into BIM automatically” (A6), alongside calls for tools that “inspire creativity while capturing data” (A6). A7 articulated the need for differentiated modes within BIM: “I wish BIM tools had a conceptual mode with different rules!”. Participants emphasized that digital tools should augment rather than dictate the design process: “The tools should serve design vision, not determine it” (A10), and underscored the need for a paradigm shift: “The way we look at BIM must change!” (A10). This shared vision illustrates a fundamental knowledge and technology gap in existing BIM ecosystems. The absence of integrated, flexible, and creativity-oriented workflows hinders the effective use of BIM during the early stages, necessitating further research and development to bridge this divide.

3.3. Findings from the Semi-Structured Interview

The findings from the semi-structured interviews reveal that while BIM is increasingly used in architectural design, it poses significant challenges during the conceptual design phase. The need for greater creative freedom and flexibility is clear, with many architects relying on hybrid workflows that combine BIM with other design tools. Additionally, the integration of AI, VR, and generative design tools into BIM workflows was identified as a promising direction for addressing these limitations. Finally, the communication barriers between BIM-generated outputs and client understanding indicate a need for improved visualization and communication tools in BIM platforms. These findings underscore the knowledge gaps in current BIM systems and the importance of developing a more integrated, user-friendly platform that supports both creative ideation and technical accuracy in the early stages of design. The insights gained through the interviews are foundational to developing the proposed BIM evaluation framework that integrates immersive technologies and human feedback.

3.4. Design and Development of Framework

The SLR conducted in this study revealed a recurring gap in early-stage BIM-based architectural design workflows—specifically, the absence of mechanisms for incorporating experiential, human-centered feedback into digital modeling environments. While advancements in automation, generative design, and simulation-based performance metrics have improved technical capabilities, few frameworks account for how users emotionally and cognitively experience space. This shortfall was further substantiated through semi-structured interviews with practicing architects, who consistently identified BIM’s limitations in supporting creative ideation, emotional resonance, and intuitive spatial interpretation during the conceptual phase. Participants emphasized the pressing need for evidence-based and perceptually rich methods that extend beyond visual accuracy and functional criteria to evaluate spatial quality from a user’s point of view.
In response, this study proposes a three-stage experiential framework as shown in Figure 15, that directly integrates findings from both the SLR and practitioner interviews. The framework bridges the gap between design ideation and performance-based refinement, aligning architectural workflows with human-centered design principles.
Stage-1: Experiential Design Ideation responds to the creative constraints in traditional BIM environments by integrating sketch-based modeling, parametric tools, and AI-driven generative design platforms. This stage promotes flexible and iterative exploration of spatial concepts, accommodating emerging WebBIM and openBIM workflows that support interoperability and early-stage design experimentation.
Stage-2: Immersive Evaluation introduces VR-integrated simulations and neurophysiological feedback [142,143] to assess spatial experiences in real-time. Drawing from both the literature and interview data, this stage addresses the need for user-centered evaluation methods. To operationalize this, the study employs Electroencephalography (EEG) [82]. EEG’s high temporal resolution enables moment-to-moment tracking of affective and cognitive responses as users navigate virtual environments. This allows architects to observe how elements such as form, scale, materiality, and lighting influence user engagement—offering insights unattainable through traditional performance simulation tools [80,81,83,144,145,146,147].
Stage-3: Experience-Informed Evidence-Based Design (EBD) refinement ensures that insights gained through immersive evaluation are translated into actionable design updates. This stage uses software like Autodesk BIM 360—software is version 16.14.0.2573—and other real-time collaboration tools to support iterative modifications and integrated stakeholder collaboration, thus addressing persistent issues of workflow continuity and cross-platform interoperability identified in the SLR. By embedding EEG-enabled feedback loops into the BIM-VR pipeline, the framework introduces a quantifiable, evidence-based approach to experiential design evaluation. It enables the real-time capture of user-centered insights to inform conceptual decisions, ultimately supporting the development of architectural environments that are not only technically optimized but emotionally resonant and cognitively aligned. This multi-modal framework, thus, lays a foundation for more adaptive, intuitive, and immersive BIM workflows in early-stage design beyond visual accuracy and functional criteria to evaluate spatial quality from a user’s point of view.

3.5. Pilot Study

A pilot study was carried out to operationalize the proposed framework for human-centric experiential evaluation in the conceptual design phase by testing the integration of EEG-based neural data with immersive VR environments and BIM workflows. The main purpose of the pilot study was to determine the possibility of gathering real-time user experience data during the early design evaluations and to find out if this kind of feedback can be helpful for iterative refinements within BIM platforms. This study directly corresponds to Stage-2 (Immersive Evaluation) of the framework, which highlights the need for both qualitative and quantitative metrics to assess the affective, cognitive, and perceptual responses of users when interacting with spatial design concepts.
The pilot study examined how portable neuroelectrical tools, such as the Emotiv 5-channel EEG headset, can be used during immersive VR walkthroughs of six conceptual room designs. This approach is in line with the framework’s objective of supporting evidence-based refinements in Stage-3, by using human validated experiential data to inform design decisions in BIM. This pilot’s findings are the first step towards integrating human experience more systematically into architectural workflows, closing the gap between creative ideation and experiential validation in real-time digital environments. The EEG signals were acquired with the Emotiv 5-channel headset which has a sampling rate of 128 Hz and has five electrodes (Anterior F3, T7, Pz, T8 and Anterior F4). Signal acquisition was performed through EmotivPRO standard software, which gave raw time-series data for each of the five electrodes. Electrode impedance was checked before recording to ensure data quality, and only sessions with satisfactory contact quality were included in the analysis. Each participant’s session involved six 1 min EEG recordings, one per virtual room. The raw EEG data were examined visually and filtered using a 0.5–30 Hz band pass filter to eliminate high frequency noise and low frequency drift. Emotiv’s “EmotivPRO standard” EEG software measures brainwave activity as band power in microvolts squared (µV2), indicating the strength of signals in each frequency band. These values are calculated using FFT and reflect the brain’s average power in bands like Delta, Theta, Alpha, Beta, and Gamma. Table 7 provides an overview of EEG frequency bands, their typical power values, and associated mental states, which facilitates the interpretation of recorded EEG signals [148,149].
For the analysis, the EEG signals were processed and aggregated in a systematic manner. First, the data were segmented into 1 min epochs for each of the virtual rooms. Then, channel-wise preprocessing was performed, in which noise artifacts such as motion or muscle activity linking to the artifacts were detected and eliminated through thresholding techniques. The channel-wise data at the participant level were then averaged across all six virtual room conditions to obtain individual level metrics. Finally, these signal values, including band power or mean amplitude, were averaged across all participants for each electrode and room condition to obtain group-level insights. The following subsections present the detailed analysis of the collected data.

3.5.1. Brain Wave Distribution Across VR Galleries

The box plot in Figure 16 illustrates the distribution of EEG frequency bands recorded from participants across six VR galleries, each with distinct spatial patterns. The analysis revealed observable differences in neural activity across environments, suggesting varied cognitive and emotional responses. In the boxplot, the central box represents the interquartile range (IQR), encompassing the middle 50% of the data (Q1 to Q3), with the horizontal line denoting the median. Whiskers extend to data points within 1.5 × IQR from the quartiles, while values beyond this range are treated as statistical outliers. In this study, diamond-shaped markers represent EEG amplitude outliers across specific brainwave bands (Theta, Alpha, etc.) under six distinct VR room conditions, indicating instances of elevated or suppressed neural activity outside the normative range.
In Room 1 (Simple Square), Theta and Alpha waves showed high variance. This observation suggests that while some participants experienced a relaxed state (as indicated by elevated Theta/Alpha), others may have found the environment monotonous or under-stimulating—leading to inconsistent engagement. Theta wave distributions included extreme outliers in Room 2 (Artisan Print), indicating that some participants may have reached intense relaxation or disengagement. Meanwhile, bursts of Beta activity in this room point to moments of cognitive engagement despite the overall relaxed state.
In Rooms 3 and 4, increased dispersion in Beta waves was observed, likely due to the visually complex patterns, which suggest heightened cognitive processing and attentional demand. Concurrently, lower Alpha and Theta levels imply that these rooms evoked weaker relaxation responses. Room 5 (4 Square) exhibited a more balanced distribution of Theta and Beta waves, suggesting a spatial experience supporting relaxation and active engagement. Finally, Room 6 (Complex Floral) displayed stable Beta and Gamma wave activity without extreme outliers, indicating sustained cognitive engagement without signs of mental overload or fatigue.

3.5.2. Average EEG Activity in Different VR Rooms

Table 8 displays the EEG band-power values recorded across six immersive virtual room conditions, highlighting distinct patterns of neural modulation across Theta, Alpha, Beta, and Gamma frequency bands. A one-factor repeated-measures ANOVA was conducted with room type as the within-subjects factor to assess whether these variations were statistically meaningful. The analysis revealed no statistically significant main effect of room type on EEG band power (F = 1.635, p = 0.189). However, the test yielded a moderate effect size (partial η2 = 0.254), indicating that approximately 25.4% of the variance in neural responses could be explained by spatial condition—a non-trivial proportion, particularly within a small sample pilot context. While the lack of statistical significance precluded the execution of post hoc pairwise comparisons, as per standard analytical guidelines, the magnitude of the effect remains noteworthy. The results suggest an emerging trend of room-specific neural differentiation, which may reflect subtle but consistent modulations in spatial perception or cognitive-affective engagement across environments. Given the sample size constraints (n = 10), the study may have been underpowered to detect statistically significant effects, especially for mid-range differences.
To interpret these patterns, EEG power band values were plotted for each room type (Figure 17). The observed trend shows that Room 2 (Artisan Print) elicited the highest Theta and Alpha power, frequencies commonly associated with relaxation and inward-focused attention, implying that participants may have experienced this space as calming and immersive. Rooms 3 (Numerous Flowers) and 5 (4 Square) showed elevated Beta activity, with Room 3 peaking in High Beta, which is typically linked to increased cognitive processing and attentional engagement, suggesting these spaces may have induced higher mental workload. Gamma activity, observed most prominently in Rooms 5 and 6 (Complex Floral), is associated with higher-order cognitive integration, possibly reflecting deeper perceptual or learning-related processing. In contrast, Room 4 (Checkers) consistently showed the lowest power across all bands, indicating it may have elicited a relatively neutral or under-stimulating experience. Lastly, the uniform elevation across all bands in Room 6 suggests a multisensory and cognitively rich environment, engaging both affective and cognitive neural systems. Together, these observations reinforce the notion that distinct spatial patterns in VR environments can influence EEG signatures in meaningful ways, even without statistical significance, supporting the value of this framework for immersive architectural design research.

3.5.3. Correlation Between Brain Waves

The heatmap in Figure 18 presents the Pearson correlation coefficients [150,151] between EEG brain wave bands—Theta, Alpha, Low Beta, High Beta, and Gamma—recorded while participants experienced various virtual reality gallery environments. The observed correlation values range from −1 to +1, where +1 indicates a perfect positive correlation, −1 a perfect negative correlation, and 0 no linear relationship. In the heatmap, red hues represent strong positive correlations, blue hues denote negative correlations, and lighter tones indicate weak or negligible associations. The most prominent finding was a moderate positive correlation between Theta and Alpha bands (r = 0.32), indicating co-activation during states characterized by calmness and internalized attention. This pattern is consistent with prior research associating Theta activity with meditative focus and Alpha with relaxed wakefulness [152,153,154]. Additionally, positive correlations between Low Beta and High Beta (r = 0.21) and between High Beta and Gamma (r = 0.29) were observed, suggesting that these fast-frequency bands are jointly activated during tasks requiring heightened attentional control, sensory integration, and executive processing [155,156,157,158]. In contrast, weak negative correlations were found between Theta and Beta bands (ranging from −0.17 to −0.18) and between Theta and Gamma (r = −0.19), as well as between Alpha and High Beta/Gamma (r = −0.10 and −0.064, respectively). These inverse relationships point to a functional trade-off between affective immersion and cognitive arousal: when individuals are deeply relaxed or emotionally engaged, brain activity associated with external task focus tends to diminish, and vice versa [152,159]. These findings are particularly relevant in the context of VR-based spatial immersion, where design parameters such as scale, enclosure, color, and ambient qualities can potentially bias the user toward one of these cognitive-emotional states [160,161]. Moreover, research on neuroadaptive environments has shown that EEG indicators like Theta, Alpha, and Beta can be dynamically tracked and modulated in real-time to optimize user experience and attentional balance in VR contexts [162]. Thus, the heatmap not only quantifies neural synchrony but also reveals a bifurcation in spatial experience—between spaces that invite reflection, stillness, and introspection (Theta–Alpha dominant), and those that stimulate action, awareness, and cognitive load (Beta–Gamma dominant). For architectural designers, these results underscore the importance of spatial decisions not merely as aesthetic or functional choices, but as tools to modulate mental states through measurable neurophysiological responses.

3.5.4. Comprehensive Analysis of the Experimental Study

The “Comprehensive Analysis of the Experimental Study” table (Table 9) presents a synthesized summary of observed EEG responses across six VR room types. It highlights each room’s dominant neural activity patterns and interprets them into corresponding cognitive or emotional experiences and design implications. The Simple Square room was characterized by elevated High Beta activity, an EEG indicator typically associated with focused attention and mental engagement. This observation suggests that space may be well-suited for environments requiring concentration and cognitive control, such as workstations or study zones.
The Artisan Print room showed increased Theta and reduced Gamma activity, a pattern commonly linked to deep relaxation and reduced cognitive load. This implies that space could effectively support meditative or calming environments, making it ideal for wellness areas or rest zones. The Numerous Flowers room elicited high levels of High Beta and low Theta, indicating heightened cognitive stimulation and alertness. This combination suggests it would be most effective in interactive settings, such as educational galleries or creative learning environments.
In contrast, the Checkers room displayed minimal EEG activity across all bands, suggesting a neutral or mildly relaxing response, which lacks strong cognitive or emotional impact. Based on this observation, it may have limited design value and could be less effective for environments where targeted user experience is desired. The 4 Square room exhibited dominant Gamma activity, often associated with higher-order cognitive processing, suggesting its suitability for problem-solving tasks or educational applications.
Finally, the Complex Floral room demonstrated a combination of elevated Theta and Gamma waves, indicating a blend of relaxation and positive cognitive engagement. This neural signature implies the room could be particularly effective in wellness-focused spaces where subtle mental stimulation is beneficial—such as therapeutic environments or reflective public areas. Overall, these findings offer a bridge between neuroscientific data and design application, enabling evidence-based spatial planning that aligns emotional and cognitive responses with intended environmental functions.

3.6. Validation of Stage-2 and Stage-3 Through Feedback Interviews: Immersive Evaluation and Experience-Informed Refinement

The proposed framework requires validation of Stage-2 (Immersive Evaluation) and Stage-3 (Experience-Informed Refinement in BIM) effectiveness in decision-making. The participants experienced six virtual room environments while answering two open-ended questions to self-assess their immersive design experience and the effects of design refinements. The participants received anonymous treatment to maintain ethical standards and protect their privacy. The study required real-time experiential feedback refinement, so researchers used Revit’s native Twinmotion plugin which integrated with Unreal Engine for immersive visualization and spatial interaction.
The two questions posed were as follows:
Q1: Can you describe your overall experience of exploring the six virtual rooms? Which room stood out to you the most and why?
Q2: After your feedback was incorporated, did you notice any meaningful changes or improvements in the refined design version? Describe what stood out. To what extent did the refined design feel more aligned with your expectations or preferences compared to the initial version?
The results from qualitative data analysis of the answers confirm the framework by showing how immersive simulations produce useful experiential feedback (Stage-2) and how this feedback combined with collaborative BIM-based refinement (Stage-3) produces more satisfactory and user-aligned design outputs. The results of Question 1 are presented in Table 10 and Table 11, and those from Question 2 are summarized in Table 12.
Table 10 reports participants’ subjective responses to Question 1, highlighting which virtual room stood out most and why. The observed data show that participants expressed a wide range of preferences—some, like P1, P2, and P8, favored rooms (Room 3 and Room 5) that they described as offering “engagement”, “clarity”, or “balanced configuration”. These responses suggest that these rooms were perceived as cognitively stimulating or supportive of focused thinking. Others, such as P5 and P10, identified emotional and atmospheric qualities, describing Room 6 as “emotionally grounded” or possessing “positive spatial feedback”, pointing to a deeper affective resonance with the environment.
In contrast, participants like P4 and P9 mentioned Room 4 (Checkers) as familiar but emotionally lacking, reflecting a more neutral or underwhelming spatial experience. These observations imply that participants could discern and communicate nuanced differences in the experiential quality of each room. The thematic diversity in responses—from mental clarity to emotional grounding—demonstrates that immersive VR effectively evokes a range of cognitive and affective impressions. This supports the framework’s validity in using VR environments to elicit meaningful user feedback in early-stage architectural design evaluations.
Table 11 presents the observed EEG-based classifications for the six virtual rooms, identifying their dominant frequency bands and associated cognitive-affective states. For instance, Room 2 (Artisan Print) showed elevated Theta and reduced Gamma activity—an EEG pattern commonly associated with deep relaxation and inward-focused attention, suggesting the room induced a calming, meditative experience. Similarly, Room 5 (4 Square) was characterized by Gamma dominance, which is often linked to higher-order cognitive functions such as problem-solving and integrative thinking, indicating its potential effectiveness in environments designed to support focused mental tasks.
In contrast, Room 4 (Checkers) exhibited uniformly low EEG activity across all frequency bands, implying the room elicited minimal cognitive stimulation or emotional engagement. This helps explain participants’ more neutral or underwhelming subjective responses to this space. These physiological patterns objectively validate the user-experienced spatial qualities recorded in Table 11. The match between measurable brainwave activity and participant-reported experiences reinforces the reliability of the framework, demonstrating its ability to connect immersive spatial design with real-time biometric feedback.
By aligning neural data with experiential feedback, this EEG-based classification system supports the broader goal of developing evidence-based, user-centered design approaches in architecture. It highlights the value of physiological metrics as a rigorous method for evaluating affective and cognitive responses to space, paving the way for more responsive and personalized spatial environments.
Table 12 presents observed changes in design outcomes based on participant feedback during the validation phase. Specific modifications—such as spatial proportion enhancements (P1), enclosure adjustments (P2), and improved zoning (P6)—were implemented in Rooms 3 and 5. These changes led to clearer spatial organization and heightened cognitive stimulation, aligning these rooms more closely with their intended interactive and problem-solving functions. Similarly, participants seeking relaxation or wellness (P3, P5, P10) identified improvements in spatial flow, materiality, and sensory textures. These refinements enhanced Rooms 2 and 6, making them more immersive and emotionally resonant for meditative or restorative experiences.
In contrast, feedback from P7 and P8 emphasized maintaining minimalist abstraction or integrating stronger behavioral cues—reflecting diverse user expectations related to cognitive engagement and spatial legibility. Room 4, which received layout and feedback optimizations from P4 and P9, still failed to evoke a strong emotional connection, reaffirming earlier findings from immersive evaluation that it was the least affectively engaging environment.
These results indicate that the feedback-driven refinements were meaningful and effectively aligned design outputs with user expectations. The findings underscore the interpretive value of combining immersive VR evaluation with EEG-based tracking, which captures subtle affective and cognitive responses. As previous research supports, this dual-method approach reveals experiential patterns that might be overlooked in conventional design reviews. Consequently, EEG-informed experiential feedback—when integrated into BIM-based design workflows—can enhance the architectural design process by aligning spatial intent with end-user experience, advancing the field of human-centered, evidence-based design.

4. Discussion

This study explores how user-centered neurophysiological feedback can meaningfully enhance conceptual design evaluation within BIM workflows—an area historically dominated by technical and performance-based metrics. By employing EEG and immersive VR within a BIM-integrated framework, this research demonstrates a novel, yet feasible, approach for capturing real-time cognitive and affective responses to spatial stimuli. The Systematic Literature Review (SLR) and semi-structured interviews were instrumental in identifying gaps in current BIM workflows, particularly the underutilization of affective metrics and practitioners’ desire for more intuitive, feedback-driven design tools. These findings informed the structure of the three-stage framework and ensured its alignment with both theoretical and professional design practices.
While the pilot study utilized a small participant pool (n = 10), the observed moderate effect size (partial η2 = 0.254) aligns with similar exploratory EEG-VR studies in architecture. For example, Xia et al. [163] and Banaei et al. [164] reported statistically significant findings using 10–15 participants, but only under distinct stimulus contrasts. These precedents affirm that smaller architectural manipulations may not always yield statistically significant outcomes, but they can still produce meaningful neural trends worth further investigation. In this study, the absence of statistically significant differences in EEG band-power across six rooms (p = 0.189) was accompanied by notable perceptual differentiation. Approximately 25% of the variance in neural response could be attributed to room type—a result comparable to previous VR-EEG studies such as Jelic et al. [161], where moderate η2 values were interpreted as indicators of early-stage differentiation. This study, therefore, adopts a similar interpretation: it views these EEG patterns as exploratory signals that, while not definitive, contribute to a growing body of knowledge on neuroarchitecture.
This interpretation gains further credibility from Taherysayah et al. [84], who argue that small-N EEG studies in neuroarchitecture should not be dismissed when effect sizes are moderate and supported by qualitative convergence. In this research, subjective reports aligned with EEG trends—cognitively stimulating spaces elicited higher Beta/Gamma activity, while emotionally grounding environments elevated Theta/Alpha rhythms—supporting the framework’s underlying assumption that architectural stimuli can be meaningfully linked to measurable experiential feedback.
Furthermore, Stage-2 and Stage-3 of the framework—Immersive Evaluation and Experience-Informed Refinement—were validated qualitatively through post-experience feedback interviews. Participants acknowledged improvements in spatial clarity, zoning, and ambiance following iterative design modifications based on experiential input. This validation reinforces the practical feasibility of integrating biometric data with subjective assessment in early-stage BIM design workflows.
This study contributes to the expanding discourse on neurophysiological methods in architectural evaluation [143,164,165,166]. The integration of EEG [145,146] into a BIM-VR framework [41,123,167,168,169] not only confirms the feasibility of such a workflow but also emphasizes EEG’s potential in capturing attention, relaxation, and cognitive load in a spatial context. The framework’s methodological foundations are well-aligned with recognized design models such as the RIBA Plan of Work [23], the Double Diamond [170,171], and IDEO’s Human-Centered Design approach [172]. This alignment underpins its versatility across both architecture and interdisciplinary design domains that prioritize empathy, iteration, and feedback.
The proposed framework can be selectively adopted depending on project size and complexity. For smaller projects, the emphasis can be placed on experience prototyping and rapid iteration to facilitate quick design decisions, with tools like WEBBIM being particularly useful for such scenarios. In contrast, larger projects benefit from the framework’s capacity to support multi-stakeholder visualization and collaborative review, leveraging legacy software to manage more detailed processes. This framework is designed to handle both scenarios effectively, though it must be tested across various case-based scenarios to ensure its versatility and scalability.
Lastly, while the framework demonstrates clear adaptability to areas like Wellbeing [165,173,174], Universal Design [117], and Ambient Assisted Living [175], its long-term impact will depend on addressing social and cultural variability in spatial experience. Future iterations should account for individual differences in perception shaped by age, gender, culture, and design literacy. Additionally, incorporating multimodal sensing technologies such as eye-tracking, GSR, or heart rate variability will improve granularity, increase validity, and expand the scope of experiential design research.

5. Conclusions

This pilot study presents a novel, interdisciplinary framework that bridges a longstanding gap in early-stage architectural design: integrating real-time, user-centered experiential feedback into BIM workflows. The framework introduces three interconnected stages—experiential Design Ideation, Immersive Evaluation, and Experience-Informed Refinement—that directly embed affective and cognitive insights into the design process using immersive VR and EEG data.
Grounded in a Systematic Literature Review and architect interviews, the research identified recurring limitations in current BIM practices and strong practitioner interest in intuitive, immersive, and evaluative technologies. To operationalize this insight, a pilot study was conducted, in which participants experienced six VR-designed room typologies. While statistical significance was not achieved, the study observed clear neural trends correlated with subjective spatial impressions, underscoring the framework’s potential for affective differentiation in architectural stimuli.

5.1. Key Contributions

This study presents a framework combining BIM, VR, and EEG to assess spatial experience in design. Empirical results show EEG’s sensitivity to cognitive and emotional responses, while practical insights illustrate how experiential feedback can enhance early design through data-driven integration. The primary contributions are as follows:
  • Proposed a new framework (methods) that unifies BIM, VR, and EEG to evaluate spatial experience during conceptual design;
  • Demonstrated EEG’s sensitivity to cognitive and emotional responses even in a small-N, proof-of-concept setting;
  • Practical: illustrated how experiential feedback can be systematically embedded into early design workflows, offering a data-rich complement to intuitive ideation.

5.2. Limitations

This study, while offering valuable insights into integrating experiential feedback within BIM workflows, has several limitations, which must be acknowledged to contextualize the scope and applicability of the findings.
  • Exploratory Scope and Sample Size: the study was exploratory in nature, involving a limited sample size (n = 10) with no control group, which restricts statistical generalizability.
  • Participant Profile: the participant cohort consisted solely of architecture students, which may not reflect the responses of professional practitioners or diverse user groups.
  • Short-Duration and Simulated Exposure: EEG data were recorded during brief simulated spatial experiences and may not represent long-term or ecologically valid interactions with built environments.
  • Controlled Lab Setting: EEG recordings were conducted with participants seated in a controlled environment to reduce motion artifacts. This does not fully replicate real-world engagement scenarios, such as dynamic movement within immersive spaces.
  • Subjective Feedback Bias: While the study triangulated EEG data with qualitative self-reports, subjective feedback may be prone to perceptual and reporting bias, despite reflexive measures adopted during thematic analysis.
  • Framework Development Stage: The BIM-VR-EEG integration remains in the proof-of-concept phase and has not yet been tested in real-world BIM execution workflows or project team collaborations.

5.3. Future Research Directions

Future work will expand sample diversity, integrate multimodal sensing, and conduct longitudinal studies in real-world design settings. Developing BIM plug-ins for real-time EEG integration will support seamless, iterative evaluation within design tools. The significant aspects of further study are as follows:
  • Increase in sample diversity and size for statistical validation;
  • Introducing multimodal physiological sensing (e.g., GSR, HRV, eye tracking) for richer feedback integration;
  • Conducting longitudinal studies across diverse typologies and real-world studio workflows;
  • Developing BIM plug-ins for real-time EEG data integration, enabling seamless iterative evaluation in design tools.
This study offers a compelling proof-of-concept that EEG-informed VR-BIM workflows can capture experiential data in meaningful ways. It lays a strong foundation for affect-responsive architectural design and signals a shift toward a more empathetic, user-aligned, and cognitively informed future in the built environment.

Supplementary Materials

The following supporting information can be downloaded at: https://www.mdpi.com/article/10.3390/infrastructures10060127/s1. Semi-structured Interviews.

Author Contributions

B.R.: Conceptualization, Methodology, Investigation, Formal analysis, and Data visualization and Writing—original draft. R.S.P.: Conceptualization, Methodology, Investigation, Validation, Writing—Review, and Supervision. G.R.K.: Formal analysis, Investigation, and Writing—Review. J.T.: Formal analysis, Investigation, and Writing—Review. R.S.: Methodology, Formal analysis, Investigation, and Writing—Review. All authors have read and agreed to the published version of the manuscript.

Funding

The authors gratefully acknowledge the financial support received from SRM Institute of Science and Technology (SRMIST), Kattankulathur Campus, for conducting this research. This work was funded under the Selective Excellence Research Initiative (SERI) 2024, which enabled the successful execution of experimental studies and data analysis integral to this project.

Informed Consent Statement

Informed consent was obtained from the participants.

Data Availability Statement

All the data utilized for the research are available within the article itself. The semi-structured interview report will be made available upon request.

Acknowledgments

The authors would like to acknowledge the invaluable support of students from the Department of Biomedical Engineering, SRM Institute of Science and Technology (SRMIST), for their assistance setting up the experimental protocol and facilitating participant engagement for this research. We give special thanks to Dhanush Kumar, Ismail Mohmed, and Varagunarajan K for their dedicated contributions and technical support throughout the study.

Conflicts of Interest

The authors declare no conflicts of interest.

References

  1. Kanyilmaz, A.; Hoi Dang, V.; Kondratenko, A. How does conceptual design impact the cost and carbon footprint of structures? Structures 2023, 58, 105102. [Google Scholar] [CrossRef]
  2. Wang, Y.; Liu, A.; Tao, F.; Nee, A.Y.C. Chapter 2—Digital twin driven conceptual design. In Digital Twin Driven Smart Design; Tao, F., Liu, A., Hu, T., Nee, A.Y.C., Eds.; Academic Press: Cambridge, MA, USA, 2020; pp. 33–66. [Google Scholar] [CrossRef]
  3. Hettithanthri, U.; Hansen, P.; Munasinghe, H. Exploring the architectural design process assisted in conventional design studio: A systematic literature review. Int. J. Technol. Des. Educ. 2023, 33, 1835–1859. [Google Scholar] [CrossRef]
  4. Pietrzyk, K. Wicked Problems in Architectural Research: The Role of Research by Design. ARENA J. Archit. Res. 2022, 7, 3. [Google Scholar] [CrossRef]
  5. Hocking, V.T.; Brown, V.A.; Harris, J.A. Tackling wicked problems through collective design. Intell. Build. Int. 2016, 8, 24–36. [Google Scholar] [CrossRef]
  6. Tabassum, R.R.; Park, J. Development of a Building Evaluation Framework for Biophilic Design in Architecture. Buildings 2024, 14, 3254. [Google Scholar] [CrossRef]
  7. Min, I.A.; Noguchi, R.A. The architecture design and evaluation process: A decision support framework for conducting and evaluating architecture studies. In Proceedings of the 2016 IEEE Aerospace Conference, Big Sky, MT, USA, 5–12 March 2016; pp. 1–14. [Google Scholar] [CrossRef]
  8. Crilly, N. Design Thinking and Other Approaches: How Different Disciplines See, Think and Act, 1st ed.; Cambridge University Press: Cambridge, UK, 2024. [Google Scholar] [CrossRef]
  9. Peng, F. Design Thinking: From Empathy to Evaluation. In Foundations of Robotics: A Multidisciplinary Approach with Python and ROS; Herath, D., St-Onge, D., Eds.; Springer Nature: Singapore, 2022; pp. 63–81. [Google Scholar] [CrossRef]
  10. Kwon, J.; Choi, Y.; Hwang, Y. Enterprise Design Thinking: An Investigation on User-Centered Design Processes in Large Corporations. Designs 2021, 5, 43. [Google Scholar] [CrossRef]
  11. Eissa, D. Concept generation in the architectural design process: A suggested hybrid model of vertical and lateral thinking approaches. Think. Ski. Creat. 2019, 33, 100589. [Google Scholar] [CrossRef]
  12. Li, Y.; Chen, H.; Yu, P.; Yang, L. A Review of Artificial Intelligence in Enhancing Architectural Design Efficiency. Appl. Sci. 2025, 15, 1476. [Google Scholar] [CrossRef]
  13. Brozovsky, J.; Labonnote, N.; Vigren, O. Digital technologies in architecture, engineering, and construction. Autom. Constr. 2024, 158, 105212. [Google Scholar] [CrossRef]
  14. Seghier, T.E.; Khosakitchalert, C.; Liu, Z.; Ohueri, C.C.; Lim, Y.-W.; Bin Zainazlan, A.F. From BIM to computational BIM: A systematic review of visual programming application in building research. Ain Shams Eng. J. 2025, 16, 103173. [Google Scholar] [CrossRef]
  15. Altwassi, E.J.; Aysu, E.; Ercoskun, K.; Abu Raed, A. From Design to Management: Exploring BIM’s Role across Project Lifecycles, Dimensions, Data, and Uses, with Emphasis on Facility Management. Buildings 2024, 14, 611. [Google Scholar] [CrossRef]
  16. Bryde, D.; Broquetas, M.; Volm, J.M. The project benefits of Building Information Modelling (BIM). Int. J. Proj. Manag. 2013, 31, 971–980. [Google Scholar] [CrossRef]
  17. Raitviir, C.-R.; Lill, I. Conceptual Framework of Information Flow Synchronization Throughout the Building Lifecycle. Buildings 2024, 14, 2207. [Google Scholar] [CrossRef]
  18. Ali, K.N.; Alhajlah, H.H.; Kassem, M.A. Collaboration and Risk in Building Information Modelling (BIM): A Systematic Literature Review. Buildings 2022, 12, 571. [Google Scholar] [CrossRef]
  19. Bitaraf, I.; Salimpour, A.; Elmi, P.; Shirzadi Javid, A.A. Improved Building Information Modeling Based Method for Prioritizing Clash Detection in the Building Construction Design Phase. Buildings 2024, 14, 3611. [Google Scholar] [CrossRef]
  20. Borkowski, A.S. Evolution of BIM: Epistemology, genesis and division into periods. J. Inf. Technol. Constr. ITcon 2023, 28, 646–661. [Google Scholar] [CrossRef]
  21. Hyarat, E.; Hyarat, T.; Al Kuisi, M. Barriers to the Implementation of Building Information Modeling among Jordanian AEC Companies. Buildings 2022, 12, 150. [Google Scholar] [CrossRef]
  22. Wu, P.; Jin, R.; Xu, Y.; Lin, F.; Dong, Y.; Pan, Z. The analysis of barriers to bim implementation for industrialized building construction: A China study. J. Civ. Eng. Manag. 2021, 27, 1–13. [Google Scholar] [CrossRef]
  23. Martin, H.; Watson, C.; Brooks, T. Synergizing BIM and RIBA in architectural practice—Technology workflow efficiencies, challenges, and insights. Archit. Eng. Des. Manag. 2025, 21, 35–59. [Google Scholar] [CrossRef]
  24. Aladağ, H.; Demirdöğen, G.; Demirbağ, A.T.; Işık, Z. Understanding the perception differences on BIM adoption factors across the professions of AEC industry. Ain Shams Eng. J. 2023, 14, 102545. [Google Scholar] [CrossRef]
  25. Coates, P.; Arayici, Y.; Koskela, L.; Kagioglou, M.; Usher, C.; O’Reilly, K. The Limitations of BIM in the Architectural Process. In Proceedings of the ICSU 2010: First International Conference on Sustainable Urbanization 2010, Hong Kong, China, 15–17 December 2010; pp. 2–10. Available online: http://eprints.hud.ac.uk/id/eprint/19678/ (accessed on 20 May 2025).
  26. Andersson, R.; Eidenskog, M. Beyond barriers—Exploring resistance towards BIM through a knowledge infrastructure framework. Constr. Manag. Econ. 2023, 41, 926–941. [Google Scholar] [CrossRef]
  27. Lu, W.; Peng, Y.; Shen, Q.; Li, H. Generic Model for Measuring Benefits of BIM as a Learning Tool in Construction Tasks. J. Constr. Eng. Manag. 2013, 139, 195–203. [Google Scholar] [CrossRef]
  28. Furuta, S.; Nakazato, J.; Tsukada, M. Web-Based BIM Platform for Building Digital Twin. In Proceedings of the 2023 IEEE 3rd International Conference on Digital Twins and Parallel Intelligence (DTPI), Orlando, FL, USA, 7–9 November 2023; pp. 1–6. [Google Scholar] [CrossRef]
  29. Hagedorn, P.; Block, M.; Zentgraf, S.; Sigalov, K.; König, M. Toolchains for Interoperable BIM Workflows in a Web-Based Integration Platform. Appl. Sci. 2022, 12, 5959. [Google Scholar] [CrossRef]
  30. Abanda, F.H.; Balu, B.; Adukpo, S.E.; Akintola, A. Decoding ISO 19650 Through Process Modelling for Information Management and Stakeholder Communication in BIM. Buildings 2025, 15, 431. [Google Scholar] [CrossRef]
  31. Ashworth, S.; Dillinger, M.; Körkemeyer, K. BIM guidance to optimise the operational phase: Defining information requirements based on ISO 19650. Facilities 2022, 41, 337–356. [Google Scholar] [CrossRef]
  32. Godager, B.; Mohn, K.; Merschbrock, C.; Klakegg, O.J.; Huang, L. Towards an improved framework for enterprise BIM: The role of ISO 19650. J. Inf. Technol. Constr. ITcon 2022, 27, 1075–1103. [Google Scholar] [CrossRef]
  33. East, E. An Overview of the u. s. National Building Information Model Standard (Nbims). Comput. Civ. Eng. 2007, 59–66. [Google Scholar] [CrossRef]
  34. Nawari, N.O.; Sgambelluri, M. The Role of National BIM Standard in Structural Design. In Structures Congress; ASCE: Reston, VA, USA, 2012; pp. 1660–1671. [Google Scholar] [CrossRef]
  35. Ibrahim, M.Y.; Al-Kazzaz, D.A. A comparative analysis of BIM standards and guidelines between UK and USA. J. Phys. Conf. Ser. 2021, 1973, 012176. [Google Scholar] [CrossRef]
  36. Bui, N.; Merschbrock, C.; Munkvold, B.E.; Hjelseth, E. Role of An Innovation Community in Supporting Bim Deployment: The Case of Buildingsmart Norway. In WIT Transactions on The Built Environment; WIT Press: Seville, Spain, 2019. [Google Scholar] [CrossRef]
  37. Borrmann, A.; Amann, J.; Chipman, T.; Hyvärinen, J.; Liebich, T.; Muhič, S.; Plume, J.; Mol, L.; Scarponcini, P. IFC Infra Overall Architecture Project Documentation and Guidelines 2017. Available online: https://www.buildingsmart.org/wp-content/uploads/2017/07/08_bSI_OverallArchitecure_Guidelines_final.pdf (accessed on 17 May 2025).
  38. Lama, S.; Fu, C. BIM and Design Briefing Integration: Feasibility Study and Conceptual System Framework Development. J. Constr. Res. 2021, 2. Available online: https://journals.bilpubgroup.com/index.php/jcr-b/article/download/2960/2783 (accessed on 20 May 2025).
  39. Jelić, A. Designing “pre-reflective” architecture: Implications of neurophenomenology for architectural design and thinking. Ambiances 2015, 1. [Google Scholar] [CrossRef]
  40. Kaklauskas, A.; Ubarte, I.; Tupenaite, L.; Raupys, D. Video neuro-advertising recommender model for affective BIM. In Proceedings of the 2018 7th International Conference on Computers Communications and Control (ICCCC), Oradea, Romania, 8–12 May 2018; pp. 246–251. [Google Scholar] [CrossRef]
  41. Kim, J.I.; Li, S.; Chen, X.; Keung, C.; Suh, M.; Kim, T.W. Evaluation framework for BIM-based VR applications in design phase. J. Comput. Des. Eng. 2021, 8, 910–922. [Google Scholar] [CrossRef]
  42. Johansson, M.; Roupé, M. Real-world applications of BIM and immersive VR in construction. Autom. Constr. 2024, 158, 105233. [Google Scholar] [CrossRef]
  43. Shim, J.-H.; Ham, N.-H.; Kim, J.-J. Collaborative BIM-Based Construction Coordination Progress Modeling Using Extended Collaborative Process Modeling (exCPM). Buildings 2024, 14, 358. [Google Scholar] [CrossRef]
  44. Onungwa, I.; Olugu-Uduma, N.; Shelden, D.R. Cloud BIM Technology as a Means of Collaboration and Project Integration in Smart Cities. SAGE Open 2021, 11, 21582440211033250. [Google Scholar] [CrossRef]
  45. Chahrour, R.; Hafeez, M.A.; Ahmad, A.M.; Sulieman, H.I.; Dawood, H.; Rodriguez-Trejo, S.; Kassem, M.; Naji, K.K.; Dawood, N. Cost-benefit analysis of BIM-enabled design clash detection and resolution. Constr. Manag. Econ. 2021, 39, 55–72. [Google Scholar] [CrossRef]
  46. Akponeware, A.O.; Adamu, Z.A. Clash Detection or Clash Avoidance? An Investigation into Coordination Problems in 3D BIM. Buildings 2017, 7, 75. [Google Scholar] [CrossRef]
  47. Kim, H.-S.; Kim, S.-K.; Kang, L.-S. BIM performance assessment system using a K-means clustering algorithm. J. Asian Archit. Build. Eng. 2021, 20, 78–87. [Google Scholar] [CrossRef]
  48. Jin, R.; Zhong, B.; Ma, L.; Hashemi, A.; Ding, L. Integrating BIM with building performance analysis in project life-cycle. Autom. Constr. 2019, 106, 102861. [Google Scholar] [CrossRef]
  49. Bailey, G.; Kammler, O.; Weiser, R.; Fuchkina, E.; Schneider, S. Performing Immersive Virtual Environment User Studies with VREVAL. In Co-Creating the Future: Inclusion in and Through Design, Proceedings of the 40th Conference on Education and Research in Computer Aided Architectural Design in Europe (eCAADe 2022), Ghent, Belgium, 13–16 September 2022; Pak, B., Wurzer, G., Stouffs, R., Eds.; SCIX Open publishing: Washington, DC, USA, 2022; Volume 2, pp. 437–446. [Google Scholar] [CrossRef]
  50. Hermund, A. Human Computer Interacting Through a Game Engine: Qualifying Inclusive Design in Architecture. In Proceedings of the Human-Computer Interaction. Theory, Methods and Tools; Kurosu, M., Ed.; Springer International Publishing: Cham, Switzerland, 2021; pp. 30–49. [Google Scholar] [CrossRef]
  51. Graham, K.; Chow, L.; Fai, S. From BIM to VR: Defining a level of detail to guide virtual reality narratives. J. Inf. Technol. Constr. 2019, 24, 553–568. [Google Scholar] [CrossRef]
  52. Podkosova, I.; Reisinger, J.; Kaufmann, H.; Kovacic, I. BIMFlexi-VR: A Virtual Reality Framework for Early-Stage Collaboration in Flexible Industrial Building Design. Front. Virtual Real. 2022, 3, 782169. [Google Scholar] [CrossRef]
  53. Renganathan, B.; Shanthi Priya, R.; Senthil, R. Pre-Occupancy Evaluation of Affective Experiences in Building Information Modeling Through SLR and an e-Delphi Survey. Technologies 2024, 13, 14. [Google Scholar] [CrossRef]
  54. Gómez-Sirvent, J.L.; Fernández-Sotos, D.; López de la Rosa, F.; Fernández-Caballero, A. Building information modeling and affective occupancy evaluation: A scoping review. J. Ambient Intell. Smart Environ. 2023, 1–12. [Google Scholar] [CrossRef]
  55. Carrera-Rivera, A.; Ochoa, W.; Larrinaga, F.; Lasa, G. How-to conduct a systematic literature review: A quick guide for computer science research. MethodsX 2022, 9, 101895. [Google Scholar] [CrossRef] [PubMed]
  56. Moher, D.; Liberati, A.; Tetzlaff, J.; Altman, D.G.; the PRISMA Group. Preferred Reporting Items for Systematic Reviews and Meta-Analyses: The PRISMA Statement. Ann. Intern. Med. 2009, 151, 264–269. [Google Scholar] [CrossRef] [PubMed]
  57. Lee, J.H.; Ostwald, M.J.; Arasteh, S.; Oldfield, P. BIM-Enabled Design Collaboration Processes in Remote Architectural Practice and Education in Australia. J. Archit. Eng. 2023, 29, 05022012. [Google Scholar] [CrossRef]
  58. Magaldi, D.; Berler, M. Semi-structured Interviews. In Encyclopedia of Personality and Individual Differences; Zeigler-Hill, V., Shackelford, T.K., Eds.; Springer International Publishing: Cham, Switzerland, 2020; pp. 4825–4830. [Google Scholar] [CrossRef]
  59. Adams, W.C. Conducting Semi-Structured Interviews. In Handbook of Practical Program Evaluation; John Wiley & Sons, Ltd.: Hoboken, NJ, USA, 2015; pp. 492–505. [Google Scholar] [CrossRef]
  60. Kvale, S. Interviews: An Introduction to Qualitative Research Interviewing; Sage Publications: Thousand Oaks, CA, USA, 1996. [Google Scholar]
  61. Aburamadan, R.; Trillo, C. Applying design science approach to architectural design development. Front. Archit. Res. 2020, 9, 216–235. [Google Scholar] [CrossRef]
  62. Runeson, P.; Engström, E.; Storey, M.-A. The Design Science Paradigm as a Frame for Empirical Software Engineering. In Contemporary Empirical Methods in Software Engineering; Felderer, M., Travassos, G.H., Eds.; Springer International Publishing: Cham, Switzerland, 2020; pp. 127–147. [Google Scholar] [CrossRef]
  63. Patton, M.Q. Two Decades of Developments in Qualitative Inquiry: A Personal, Experiential Perspective. Qual. Soc. Work 2002, 1, 261–283. [Google Scholar] [CrossRef]
  64. Adeoye-Olatunde, O.A.; Olenik, N.L. Citation for: Research and scholarly methods: Semi-structured interviews. Am. Coll. Clin. Pharm. 2021, 4, 1358–1367. Available online: https://accpjournals.onlinelibrary.wiley.com/action/showCitFormats?doi=10.1002%2Fjac5.1441&mobileUi=0. (accessed on 20 April 2025). [CrossRef]
  65. Corbin, J.M.; Strauss, A. Grounded theory research: Procedures, canons, and evaluative criteria. Qual. Sociol. 1990, 13, 3–21. [Google Scholar] [CrossRef]
  66. Gioia, D.A.; Corley, K.G.; Hamilton, A.L. Seeking Qualitative Rigor in Inductive Research: Notes on the Gioia Methodology. Organ. Res. Methods 2013, 16, 15–31. [Google Scholar] [CrossRef]
  67. Spradley, J.P. The Ethnographic Interview; Wadsworth: Belmont, CA, USA, 2011. [Google Scholar]
  68. McCracken, G. The Long Interview; SAGE Publications, Inc.: Thousand Oaks, CA, USA, 1988. [Google Scholar] [CrossRef]
  69. Guest, G.; Bunce, A.; Johnson, L. How Many Interviews Are Enough?: An Experiment with Data Saturation and Variability. Field Methods 2006, 18, 59–82. [Google Scholar] [CrossRef]
  70. Palinkas, L.A.; Horwitz, S.M.; Green, C.A.; Wisdom, J.P.; Duan, N.; Hoagwood, K. Purposeful sampling for qualitative data collection and analysis in mixed method implementation research. Adm. Policy Ment. Health 2015, 42, 533–544. [Google Scholar] [CrossRef] [PubMed]
  71. Rahimi, S.; Khatooni, M. Saturation in qualitative research: An evolutionary concept analysis. Int. J. Nurs. Stud. Adv. 2024, 6, 100174. [Google Scholar] [CrossRef] [PubMed]
  72. Hennink, M.; Kaiser, B.N. Sample sizes for saturation in qualitative research: A systematic review of empirical tests. Soc. Sci. Med. 2022, 292, 114523. [Google Scholar] [CrossRef]
  73. Olmos-Vega, F.M.; Stalmeijer, R.E.; Varpio, L.; Kahlke, R. A practical guide to reflexivity in qualitative research: AMEE Guide No. 149. Med. Teach. 2022, 45, 241–251. [Google Scholar] [CrossRef]
  74. Braun, V.; Clarke, V. Using thematic analysis in psychology. Qual. Res. Psychol. 2006, 3, 77–101. [Google Scholar] [CrossRef]
  75. Abdurrahman, A.; Gustomo, A.; Prasetio, E.A.; Rustiadi, S. Designing an Open Innovation Framework for Digital Transformation Based on Systematic Literature Review. J. Inf. Syst. Eng. Bus. Intell. 2022, 8, 100–108. [Google Scholar] [CrossRef]
  76. Calancie, L.; Frerichs, L.; Davis, M.M.; Sullivan, E.; White, A.M.; Cilenti, D.; Corbie-Smith, G.; Hassmiller Lich, K. Consolidated Framework for Collaboration Research derived from a systematic review of theories, models, frameworks and principles for cross-sector collaboration. PLoS ONE 2021, 16, e0244501. [Google Scholar] [CrossRef]
  77. McMeekin, N.; Wu, O.; Germeni, E.; Briggs, A. How methodological frameworks are being developed: Evidence from a scoping review. BMC Med. Res. Methodol. 2020, 20, 173. [Google Scholar] [CrossRef]
  78. Malmqvist, J.; Hellberg, K.; Möllås, G.; Rose, R.; Shevlin, M. Conducting the Pilot Study: A Neglected Part of the Research Process? Methodological Findings Supporting the Importance of Piloting in Qualitative Research Studies. Int. J. Qual. Methods 2019, 18, 1609406919878341. [Google Scholar] [CrossRef]
  79. Reynolds, P.S. A Guide to Sample Size for Animal-Based Studies, 1st ed.; Wiley: Hoboken, NJ, USA, 2023. [Google Scholar] [CrossRef]
  80. Zangeneh Soroush, M.; Zeng, Y. EEG-based study of design creativity: A review on research design, experiments, and analysis. Front. Behav. Neurosci. 2024, 18, 1331396. [Google Scholar] [CrossRef] [PubMed]
  81. Kim, N.; Chung, S.; Kim, D.I. Exploring EEG-based Design Studies: A Systematic Review. Arch. Des. Res. 2022, 35, 91–113. [Google Scholar] [CrossRef]
  82. Soufineyestani, M.; Dowling, D.; Khan, A. Electroencephalography (EEG) Technology Applications and Available Devices. Appl. Sci. 2020, 10, 7453. [Google Scholar] [CrossRef]
  83. Cho, J.E.; Kang, S.Y.; Hong, Y.Y.; Jun, H.J. Predicting Architectural Space Preferences Using EEG-Based Emotion Analysis: A CNN-LSTM Approach. Appl. Sci. 2025, 15, 4217. [Google Scholar] [CrossRef]
  84. Taherysayah, F.; Malathouni, C.; Liang, H.-N.; Westermann, C. Virtual reality and electroencephalography in architectural design: A systematic review of empirical studies. J. Build. Eng. 2024, 85, 108611. [Google Scholar] [CrossRef]
  85. Eudave, L.; Vourvopoulos, A. Multimodal mapping of spatial attention for unilateral spatial neglect in VR: A proof of concept study using eye-tracking and mobile EEG. Virtual Real. 2025, 29, 24. [Google Scholar] [CrossRef]
  86. Şekerci, Y.; Kahraman, M.U.; Özturan, Ö.; Çelik, E.; Ayan, S.Ş. Neurocognitive responses to spatial design behaviors and tools among interior architecture students: A pilot study. Sci. Rep. 2024, 14, 4454. [Google Scholar] [CrossRef]
  87. Pandey, R.; Sorathia, K. A Pilot Study on Hand-Referenced Menu User Interfaces for Head-Mounted Display Virtual Reality. In Proceedings of the 27th International Academic Mindtrek Conference, Tampere, Finland, 8–11 October 2024; Association for Computing Machinery: New York, NY, USA, 2024; pp. 260–263. [Google Scholar] [CrossRef]
  88. Paes, D.; Irizarry, J. Virtual Reality Technology Applied in the Building Design Process: Considerations on Human Factors and Cognitive Processes. Adv. Intell. Syst. Comput. 2016, 485, 3–15. [Google Scholar] [CrossRef]
  89. Amini Gougeh, R.; Falk, T.H. Enhancing motor imagery detection efficacy using multisensory virtual reality priming. Front. Neuroergon. 2023, 4, 1080200. [Google Scholar] [CrossRef]
  90. Choi, H.S.; Bruyns, G.; Zhang, W.; Cheng, T.; Sharma, S. Spatial Cognition and Three-Dimensional Vertical Urban Design Guidelines—Cognitive Measurement and Modelling for Human Centre Design. Urban Sci. 2023, 7, 125. [Google Scholar] [CrossRef]
  91. Spark, J.; Rowe, E.; Alvarez-Jimenez, M.; Bell, I.; Byrne, L.; Dzafic, I.; Ellinghaus, C.; Lavoie, S.; Lum, J.; McLean, B.; et al. Integrating Virtual Reality, Neurofeedback, and Cognitive Behavioral Therapy for Auditory Verbal Hallucinations (Hybrid): Protocol of a Pilot, Unblinded, Single-Arm Interventional Study. JMIR Res. Protoc. 2025, 14, e63405. [Google Scholar] [CrossRef] [PubMed]
  92. Kim, S.; Park, H.; Choo, S. Effects of Changes to Architectural Elements on Human Relaxation-Arousal Responses: Based on VR and EEG. Int. J. Environ. Res. Public Health 2021, 18, 4305. [Google Scholar] [CrossRef]
  93. Hamadah, Q. The Polymorphic Diagram. In Respecting Fragile Places, Proceedings of the 29th Conference on Education and Research in Computer Aided Architectural Design in Europe (eCAADe 2011), Ljubljana, Slovenia, 21–24 September 2011; University of Ljubljana, Faculty of Architecture: Ljubljana, Slovenia, 2011; pp. 318–324. [Google Scholar] [CrossRef]
  94. Kim, H.; Grobler, F. Building Ontology to Support Reasoning in Early Design. In Proceedings of the Computing in Civil Engineering (2007), Pittsburgh, PA, USA, 24–27 July 2007; American Society of Civil Engineers: Pittsburgh, PA, USA, 2007; pp. 151–158. [Google Scholar] [CrossRef]
  95. Ziegler, C.; Bielski, J.; Langenhan, C. This Is How We Do It—Observing architects sketch to inform effective recognition of semantic building information. In Proceedings of the eCAADe 2021: Towards a New, Configurable Architecture, Novi Sad, Serbia, 8–10 September 2021; pp. 393–402. [Google Scholar] [CrossRef]
  96. Cavieres, A.; Bhatia, U.; Joshi, P.; Zhao, F.; Ram, A. CBArch: A Case-Based Reasoning Framework for Conceptual Design of Commercial Buildings. In Artificial Intelligence and Sustainable Design—Papers from the AAAI 2011 Spring Symposium (SS-11-02); Proceedings of the AAAI Spring Symposium, Palo Alto, CA, USA, 21–23 March 2011; AAAI Press: Palo Alto, CA, USA, 2011. [Google Scholar]
  97. Alassaf, N.; Clayton, M.J. The Use of Diagrammatic Reasoning to Aid Conceptual Design in Building Information Modeling (BIM). In Proceedings of the eCAADe 2021: Towards a New, Configurable Architecture, Novi Sad, Serbia, 8–10 September 2021; pp. 39–48. [Google Scholar] [CrossRef]
  98. Çavuşoğlu, Ö.H.; Çağdaş, G. Why Do We Need Building Information Modeling (BIM) in Conceptual Design Phase? In Computer-Aided Architectural Design. Future Trajectories; Çağdaş, G., Özkar, M., Gül, L.F., Gürer, E., Eds.; Communications in Computer and Information Science; Springer Singapore: Singapore, 2017; Volume 724, pp. 121–135. [Google Scholar] [CrossRef]
  99. Çavuşoğlu, Ö.H. Building Information Modeling Tools: Opportunities for Early Stages of Architectural Design. In Proceedings of the CAADRIA 2015: Emerging Experience in Past, Present and Future of Digital Architecture, Daegu, Republic of Korea, 20–23 May 2015; pp. 427–436. [Google Scholar] [CrossRef]
  100. Donath, D.; Lobos, D. Massing Study Support. In Proceedings of the eCAADe 2008: Architecture “In Computro”—Integrating Methods and Techniques, Antwerp, Belgium, 17–19 September 2008; pp. 101–108. [Google Scholar] [CrossRef]
  101. Wu, N.; Shih, S.-G. A BIM Inspired Supporting Platform for Architectural Design. Comput.-Aided Des. Appl. 2015, 12, 327–337. [Google Scholar] [CrossRef]
  102. Abdelhameed, W. BIM from Conceptual Model to Construction. In Proceedings of the 2018 International Conference on Innovation and Intelligence for Informatics, Computing, and Technologies (3ICT), Sakhier, Bahrain, 18–20 November 2018; pp. 1–4. [Google Scholar] [CrossRef]
  103. Abdelhameed, W. Is BIM Too Detailed for Conceptual Designing? A Case Study. In Proceedings of the Future Technologies Conference (FTC) 2021, Volume 3; Arai, K., Ed.; Lecture Notes in Networks and Systems; Springer International Publishing: Cham, Switzerland, 2022; Volume 360, pp. 686–701. [Google Scholar] [CrossRef]
  104. Abdelhameed, W. Conceptual Design of Architecture Revisited. In Proceedings of the Smart Cities Symposium 2018, Zallaq, Bahrain, 22–23 April 2018; Institution of Engineering and Technology: Zallaq, Bahrain, 2018; pp. 1–4. [Google Scholar] [CrossRef]
  105. Renev, I.; Chechurin, L.; Perlova, E. Early design stage automation in Architecture-Engineering-Construction (AEC) projects. In Proceedings of the eCAADe 2017: ShoCK—Sharing of Computable Knowledge, Rome, Italy, 20–22 September 2017; pp. 373–382. [Google Scholar] [CrossRef]
  106. London, K.; Singh, V.; Taylor, C.; Gu, N.; Brankovic, L. Building Information Modelling project decision support framework. In Proceedings of the 24th Annual Conference of the Association of Researchers in Construction Management (ARCOM 2008), Cardiff, UK, 1–3 September 2008; Volume 2. [Google Scholar]
  107. Khamis, A.A.; Ibrahim, S.A.; Khateb, M.A.; Abdel-Fatah, H.; Barakat, M.A. Introducing the Architecture Parametric Design Procedure: From Concept to Execution. IOP Conf. Ser. Earth Environ. Sci. 2022, 1056, 012004. [Google Scholar] [CrossRef]
  108. Park, H.-J. Evolution + Bim: The Utilization of Building Information Modelling at an Early Design Stage. In Proceedings of the CAADRIA 2008: Beyond Computer-Aided Design, Chiang Mai, Thailand, 9–12 April 2008; pp. 552–559. [Google Scholar] [CrossRef]
  109. Abrishami, S.; Goulding, J.; Pour Rahimian, F.; Ganah, A. Integration of BIM and generative design to exploit AEC conceptual design innovation. Electron. J. Inf. Technol. Constr. 2014, 19, 350–359. [Google Scholar]
  110. Abrishami, S.; Goulding, J.; Pour Rahimian, F.; Ganah, A. Virtual generative BIM workspace for maximising AEC conceptual design innovation: A paradigm of future opportunities. Constr. Innov. 2015, 15, 24–41. [Google Scholar] [CrossRef]
  111. Abrishami, S.; Goulding, J.; Rahimian, F.P.; Ganah, A.; Sawhney, A. G-BIM Framework and Development Process for Integrated AEC Design Automation. Procedia Eng. 2014, 85, 10–17. [Google Scholar] [CrossRef]
  112. Abrishami, S.; Goulding, J.; Rahimian, F. Generative BIM workspace for AEC conceptual design automation: Prototype development. Eng. Constr. Archit. Manag. 2020, 28, 482–509. [Google Scholar] [CrossRef]
  113. Rafiq, M.Y.; Rustell, M.J. Building Information Modeling Steered by Evolutionary Computing. J. Comput. Civ. Eng. 2013, 28, 130201212714004. [Google Scholar] [CrossRef]
  114. Kochański, Ł.; Borkowski, A.S. Automating the conceptual design of residental areas using visual and generative programming. J. Eng. Des. 2024, 35, 195–216. [Google Scholar] [CrossRef]
  115. Rostamiasl, V.; Jrade, A. Integrating Building Information Modeling and Virtual Reality to Facilitate the Implementation of Universal Design for Facilities at the Conceptual Stage. In Canadian Society of Civil Engineering Annual Conference 2021. CSCE 2021; Springer: Singapore, 2022; pp. 651–662. [Google Scholar] [CrossRef]
  116. Pereira, V.A.; Paio, A. The architectural design process: An intuitive modeling in BIM’s parametric design. In Proceedings of the eCAADe 2014: Fusion, Newcastle upon Tyne, UK, 10–12 September 2014; pp. 405–410. [Google Scholar] [CrossRef]
  117. Rostamiasl, V.; Jrade, A. Integrating Building Information Modeling (BIM), Universal Design (UD) Standards, and Age-In-Place Requirements at the Conceptual Design Stage of Houses. In Proceedings of the Canadian Society for Civil Engineering Annual Conference 2023, Volume 5; Desjardins, S., Poitras, G.J., Nik-Bakht, M., Eds.; Lecture Notes in Civil Engineering; Springer Nature: Cham, Switzerland, 2024; Volume 499, pp. 201–216. [Google Scholar] [CrossRef]
  118. Souza, M.P.D.; Fabricio, M.M. BIM and virtual reality for pre-design evaluation of building performance. Archit. Eng. Des. Manag. 2024, 20, 1260–1279. [Google Scholar] [CrossRef]
  119. Rostamiasl, V.; Jrade, A. A cloud-based integration of Building Information Modeling and Virtual Reality through game engine to facilitate the design of Age-in-Place homes at the conceptual stage. J. Inf. Technol. Constr. ITcon 2024, 29, 377–399. [Google Scholar] [CrossRef]
  120. Olivera, E.L.; Booth, C.; Agyekum, K.; Al-Tarazi, D. A phenomenological inquiry of Building Information Modelling macro-adoption in Uruguay. Proc. Inst. Civ. Eng. Manag. Procure. Law 2023, 177, 137–149. [Google Scholar] [CrossRef]
  121. Zaker, R.; Coloma, E. Virtual reality-integrated workflow in BIM-enabled projects collaboration and design review: A case study. Vis. Eng. 2018, 6, 4. [Google Scholar] [CrossRef]
  122. Park, C.; Lee, Y.G. Developing a Human Behavior Simulation Technology in the Real-Time Manner Based on BIM. In Proceedings of the HCI International 2016—Posters’ Extended Abstracts; Stephanidis, C., Ed.; Springer International Publishing: Cham, Switzerland, 2016; pp. 519–523. [Google Scholar] [CrossRef]
  123. Podkosova, I.; Reisinger, J.; Zahlbruckner, M.A.; Kovacic, I.; Kaufmann, H. Evaluation of Virtual Reality for Early-Stage Structure and Production Planning for Industrial Buildings. In Proceedings of the 2023 IEEE International Symposium on Mixed and Augmented Reality Adjunct (ISMAR-Adjunct), Sydney, Australia, 16–20 October 2023; pp. 159–166. [Google Scholar] [CrossRef]
  124. Hattab, M.A.; Hamzeh, F. Information Flow Comparison Between Traditional and BIM-Based Projects in the Design Phase. In Proceedings of the 21st Annual Conference of the International Group for Lean Construction, Fortaleza, Brazil, 29 July–2 August 2013. [Google Scholar] [CrossRef]
  125. El-Khouly, T.; Abdelhalim, O. Preserving conceptual design integrity: Strategies for enhancing interoperability in architectural digital design workflows. Sci. Rep. 2024, 14, 30595. [Google Scholar] [CrossRef]
  126. Shehzad, H.M.F.; Ibrahim, R.B.; Yusof, A.F.; Khaidzir, K.A.M.; Iqbal, M.; Razzaq, S. The role of interoperability dimensions in building information modelling. Comput. Ind. 2021, 129, 103444. [Google Scholar] [CrossRef]
  127. Zahedi, A.; Petzold, F. Utilization of Simulation Tools in Early Design Phases Through Adaptive Detailing Strategies; Tsinghua University: Beijing, China, 2018; pp. 11–20. [Google Scholar] [CrossRef]
  128. Rinaldi, S.; Bittenbinder, F.; Liu, C.; Bellagente, P.; Tagliabue, L.C.; Ciribini, A.L.C. Bi-directional interactions between users and cognitive buildings by means of smartphone app. In Proceedings of the 2016 IEEE International Smart Cities Conference (ISC2), Trento, Italy, 12–15 September 2016; pp. 1–6. [Google Scholar] [CrossRef]
  129. Langenhan, C.; Bielski, J.; Ziegler, C.; Eisenstadt, V.; Althoff, K.-D.; Dengel, A. Cross-Disciplinary Semantic Building Fingerprints‚ AI Knowledge Graphs to Store Topological Building Information Derived From Semantic Building Models (BIM) to Apply Methods of Artificial Intelligence (AI). In Proceedings of the CAADRIA 2023: Human-Centric, Navrangpura, India, 18–24 March 2023; pp. 129–138. [Google Scholar] [CrossRef]
  130. Leon, M.; Laing, R. Cloud and Computer Mediated Collaboration in the Early Architectural Design Stages: A Study of Early Design Stage Collaboration Related to BIM and the Cloud. In Proceedings of the 2013 IEEE 5th International Conference on Cloud Computing Technology and Science, Bristol, UK, 2–5 December 2013; Volume 2, pp. 94–99. [Google Scholar] [CrossRef]
  131. Baudoux, G.; Leclercq, P. Usability of BIM in Preliminary Design: A Study of the Relevance of the Different Representations Allowed by BIM. In Proceedings of the Cooperative Design, Visualization, and Engineering; Luo, Y., Ed.; Springer International Publishing: Cham, Switzerland, 2022; pp. 305–316. [Google Scholar] [CrossRef]
  132. Wu, K.; Tang, S. BIM-Assisted Workflow Enhancement for Architecture Preliminary Design. Buildings 2022, 12, 601. [Google Scholar] [CrossRef]
  133. Abualdenien, J.; Schneider-Marin, P.; Zahedi, A.; Harter, H.; Exner, H.; Steiner, D.; Singh, M.M.; Borrmann, A.; Lang, W.; Petzold, F.; et al. Consistent management and evaluation of building models in the early design stages. J. Inf. Technol. Constr. ITcon 2020, 25, 212–232. [Google Scholar] [CrossRef]
  134. Jabi, W.; Chatzivasileiadi, A. Topologic: Exploring Spatial Reasoning Through Geometry, Topology, and Semantics. In Formal Methods in Architecture; Eloy, S., Leite Viana, D., Morais, F., Vieira Vaz, J., Eds.; Advances in Science, Technology & Innovation; Springer International Publishing: Cham, Switzerland, 2021; pp. 277–285. [Google Scholar] [CrossRef]
  135. Donato, V. Towards design process validation integrating graph theory into BIM. Archit. Eng. Des. Manag. 2017, 13, 22–38. [Google Scholar] [CrossRef]
  136. Meagher, M.; Langley, P. TopoBIM: Web-Based Spatial Topology for Early Design Participation. In Complexity & Simplicity—Proceedings of the 34th Conference on Education and Research in Computer Aided Architectural Design in Europe (eCAADe 2016), Oulu, Finland, 22–26 August 2016; Herneoja, A., Österlund, T., Markkanen, P., Eds.; Volume 2, pp. 663–672. [CrossRef]
  137. Wu, T.; Jeng, T. Reforming Design Studios: Experiments in Integrating BIM, Parametric Design, Digital Fabrication, and Interactive Technology. In Digital Physicality—Proceedings of the 30th Conference on Education and Research in Computer Aided Architectural Design in Europe (eCAADe 2012), Prague, Czech Republic, 12–14 September 2012; Achten, H., Pavlicek, J., Hulin, J., Matejovska, D., Eds.; Czech Technical University: Prague, Czech Republic, 2012; Volume 1, pp. 49–54. [Google Scholar] [CrossRef]
  138. Chai, W.; Zhang, C.; Wang, Z. Analysis on the Application of BIM Technology in the Interior Decoration Design of Public Buildings. In Proceedings of the 2022 International Conference on Big Data, Information and Computer Network (BDICN), Sanya, China, 20–22 January 2022; pp. 428–431. [Google Scholar] [CrossRef]
  139. Krystallis, I.; Demian, P.; Price, A.D.F. Supporting Future-Proof Healthcare Design by Narrowing the Design Space of Solutions Using Building Information Modelling. In Proceedings of the 29th Annual ARCOM Conference, Reading, UK, 2–4 September 2013. [Google Scholar]
  140. Lobos, D. BIM Supported Building Envelopes and Space Layout Based on a Case Study in South America. Ph.D. Thesis, Bauhaus University Weimar Press, Weimar, Germany, 2011. [Google Scholar] [CrossRef]
  141. Lungu, M. The Coding Manual for Qualitative Researchers. Am. J. Qual. Res. 2022, 6, 232–237. [Google Scholar] [CrossRef]
  142. Auernhammer, J.; Bruno, J.; Booras, A.; Claire, M.; Daniel, H.; Saggar, M. NeuroDesign: Greater than the sum of its parts. In Design Thinking Research; Springer: Cham, Switzerland, 2023. [Google Scholar]
  143. Auernhammer, J.; Sonalkar, N.; Saggar, M. NeuroDesign: From Neuroscience Research to Design Thinking Practice. In Design Thinking Research; Springer: Cham, Switzerland, 2021; pp. 347–355. [Google Scholar] [CrossRef]
  144. Bacevice, P.A.; Ducao, A. Use of biometric data and EEG to assess architectural quality of two office spaces: A pilot experiment. Intell. Build. Int. 2022, 14, 433–454. [Google Scholar] [CrossRef]
  145. Dey, A.; Chatourn, A.; Billinghurst, M. Exploration of an EEG-Based Cognitively Adaptive Training System in Virtual Reality. In Proceedings of the 2019 IEEE Conference on Virtual Reality and 3D User Interfaces (VR), Osaka, Japan, 23–27 March 2019; pp. 220–226. [Google Scholar] [CrossRef]
  146. Choi, Y.; Kim, M.; Chun, C. Measurement of occupants’ stress based on electroencephalograms (EEG) in twelve combined environments. Build. Environ. 2015, 88, 65–72. [Google Scholar] [CrossRef]
  147. Azevedo, A.S.; Jorge, J.; Campos, P. Combining EEG Data with Place and Plausibility Responses as an Approach to Measuring Presence in Outdoor Virtual Environments. Presence Teleoperators Virtual Environ. 2014, 23, 354–368. [Google Scholar] [CrossRef]
  148. Nayak, C.S.; Anilkumar, A.C. EEG Normal Waveforms. In StatPearls [Internet]; StatPearls Publishing LLC: Treasure Island, FL, USA, 2023. Available online: https://www.ncbi.nlm.nih.gov/sites/books/NBK539805/ (accessed on 21 April 2025).
  149. Williams, N.S.; McArthur, G.M.; de Wit, B.; Ibrahim, G.; Badcock, N.A. A validation of Emotiv EPOC Flex saline for EEG and ERP research. PeerJ 2020, 8, e9713. [Google Scholar] [CrossRef]
  150. Kirch, W. Pearson’s Correlation Coefficient. In Encyclopedia of Public Health; Kirch, W., Ed.; Springer Netherlands: Dordrecht, The Netherlands, 2008; pp. 1090–1091. [Google Scholar] [CrossRef]
  151. Schober, P.; Boer, C.; Schwarte, L.A. Correlation Coefficients: Appropriate Use and Interpretation. Anesth. Analg. 2018, 126, 1763–1768. [Google Scholar] [CrossRef] [PubMed]
  152. Cahn, B.R.; Polich, J. Meditation states and traits: EEG, ERP, and neuroimaging studies. Psychol. Bull. 2006, 132, 180–211. [Google Scholar] [CrossRef]
  153. Aftanas, L.I.; Golocheikine, S.A. Human anterior and frontal midline theta and lower alpha reflect emotionally positive state and internalized attention: High-resolution EEG investigation of meditation. Neurosci. Lett. 2001, 310, 57–60. [Google Scholar] [CrossRef]
  154. Klimesch, W. EEG alpha and theta oscillations reflect cognitive and memory performance: A review and analysis. Brain Res. Brain Res. Rev. 1999, 29, 169–195. [Google Scholar] [CrossRef]
  155. Herrmann, C.S.; Strüber, D.; Helfrich, R.F.; Engel, A.K. EEG oscillations: From correlation to causality. Int. J. Psychophysiol. 2016, 103, 12–21. [Google Scholar] [CrossRef]
  156. Vecchiato, G.; Tieri, G.; Jelic, A.; De Matteis, F.; Maglione, A.G.; Babiloni, F. Electroencephalographic Correlates of Sensorimotor Integration and Embodiment during the Appreciation of Virtual Architectural Environments. Front. Psychol. 2015, 6, 1944. [Google Scholar] [CrossRef]
  157. Başar, E.; Başar-Eroglu, C.; Karakaş, S.; Schürmann, M. Gamma, alpha, delta, and theta oscillations govern cognitive processes. Int. J. Psychophysiol. Off. J. Int. Organ. Psychophysiol. 2001, 39, 241–248. [Google Scholar] [CrossRef] [PubMed]
  158. Başar, E.; Schürmann, M.; Başar-Eroglu, C.; Karakaş, S. Alpha oscillations in brain functioning: An integrative theory. Int. J. Psychophysiol. Off. J. Int. Organ. Psychophysiol. 1997, 26, 5–29. [Google Scholar] [CrossRef] [PubMed]
  159. Knyazev, G.G. Motivation, emotion, and their inhibitory control mirrored in brain oscillations. Neurosci. Biobehav. Rev. 2007, 31, 377–395. [Google Scholar] [CrossRef] [PubMed]
  160. Tarrant, J.; Viczko, J.; Cope, H. Virtual Reality for Anxiety Reduction Demonstrated by Quantitative EEG: A Pilot Study. Front. Psychol. 2018, 9, 1280. [Google Scholar] [CrossRef]
  161. Jelić, A.; Tieri, G.; De Matteis, F.; Babiloni, F.; Vecchiato, G. The Enactive Approach to Architectural Experience: A Neurophysiological Perspective on Embodiment, Motivation, and Affordances. Front. Psychol. 2016, 7, 481. [Google Scholar] [CrossRef]
  162. Chiossi, F.; Ou, C.; Gerhardt, C.; Putze, F.; Mayer, S. Designing and Evaluating an Adaptive Virtual Reality System using EEG Frequencies to Balance Internal and External Attention States. Int. J. Hum. Comput. Stud. 2025, 196, 103433. [Google Scholar] [CrossRef]
  163. Xia, G.; Henry, P.; Queiroz, F.; Westland, S. Effects of object colour stimuli on human brain activities and subjective feelings in physical environment and virtual reality. In Proceedings of the International Colour Association AIC Conference 2019, AIC 2019, Colour and Landscapes, Buenos Aires, Argentina, 14–17 October 2019. [Google Scholar]
  164. Banaei, M.; Hatami, J.; Yazdanfar, A.; Gramann, K. Walking through Architectural Spaces: The Impact of Interior Forms on Human Brain Dynamics. Front. Hum. Neurosci. 2017, 11, 477. [Google Scholar] [CrossRef]
  165. Assem, H.; Khodeir, L.; Fathy, F. Designing for human wellbeing: The integration of neuroarchitecture in design -A systematic review. Ain Shams Eng. J. 2023, 14, 102102. [Google Scholar] [CrossRef]
  166. Bower, I.; Tucker, R.; Enticott, P. Impact of built environment design on emotion measured via neurophysiological correlates and subjective indicators: A systematic review. J. Environ. Psychol. 2019, 66, 101344. [Google Scholar] [CrossRef]
  167. Panya, D.S.; Kim, T.; Gu, H.; Choo, S. Development of a Real-time BIM-VR Multi-Collaborative Design Environment. In Proceedings of the eCAADe 2023: Digital Design Reconsidered 2023, Graz, Austria, 20–23 September 2023; Volume 2, pp. 733–739. [Google Scholar]
  168. Wong, M.O.; Du, J.; Zhang, Z.Q.; Liu, Y.Q.; Chen, S.M.; Lee, S.H. An experience-based interactive lighting design approach using BIM and VR: A case study. IOP Conf. Ser. Earth Environ. Sci. 2019, 238, 012006. [Google Scholar] [CrossRef]
  169. Hermund, A.; Klint, L.; Bundgaard, T. BIM with VR for architectural simulations Building Information Models in Virtual Reality as an architectural and urban designtool. In Proceedings of the ACE 2018 Singapore: ACE 2018—Global Science and Technology Forum, Singapore, 14–15 May 2018. [Google Scholar]
  170. Kochanowska, M.; Gagliardi, W.R.; Ball, J. The Double Diamond Model: In Pursuit of Simplicity and Flexibility. In Perspectives on Design II; Raposo, D., Neves, J., Silva, J., Eds.; Springer Series in Design and Innovation; Springer International Publishing: Cham, Switzerland, 2022; Volume 16, pp. 19–32. [Google Scholar] [CrossRef]
  171. The Double Diamond—Design Council. Available online: https://www.designcouncil.org.uk/our-resources/the-double-diamond/ (accessed on 19 September 2024).
  172. The Field Guide to Human-Centered Design: Design Kit, 1st ed.; IDEO, Ed.; Design Kit: San Francisco, CA, USA, 2015. [Google Scholar]
  173. Abazari, T.; Potvin, A.; Demers, C.M.; Gosselin, L. A biophilic wellbeing framework for positive indoor-outdoor connections in energy-efficient Arctic buildings. Build. Environ. 2022, 226, 109773. [Google Scholar] [CrossRef]
  174. Asim, F.; Chani, P.S.; Shree, V.; Rai, S. Restoring the mind: A neuropsychological investigation of university campus built environment aspects for student well-being. Build. Environ. 2023, 244, 110810. [Google Scholar] [CrossRef]
  175. Zahoor, K.; Bawany, N.Z. ALF—Ambient Assisted Living for Healthcare Framework Based on IoMT and Big Data. In Innovations in Smart Cities Applications Volume 6; Ben Ahmed, M., Boudhir, A.A., Santos, D., Dionisio, R., Benaya, N., Eds.; Lecture Notes in Networks and Systems; Springer International Publishing: Cham, Switzerland, 2023; Volume 629, pp. 291–298. [Google Scholar] [CrossRef]
Figure 1. Research structure adopted in this study. Source-Authors.
Figure 1. Research structure adopted in this study. Source-Authors.
Infrastructures 10 00127 g001
Figure 2. SLR of the study as per the PRISMA framework. Source: Authors.
Figure 2. SLR of the study as per the PRISMA framework. Source: Authors.
Infrastructures 10 00127 g002
Figure 3. Kvale’s (1996) [60] Seven stages of interviewing. Source: Authors.
Figure 3. Kvale’s (1996) [60] Seven stages of interviewing. Source: Authors.
Infrastructures 10 00127 g003
Figure 4. (a). Elevation of the experimental gallery model showing various patterns on the wall surfaces. Source-Authors. (b). Plan of the experimental gallery model. Source-Authors. (c). 3D section of the experimental gallery model. Source-Authors.
Figure 4. (a). Elevation of the experimental gallery model showing various patterns on the wall surfaces. Source-Authors. (b). Plan of the experimental gallery model. Source-Authors. (c). 3D section of the experimental gallery model. Source-Authors.
Infrastructures 10 00127 g004
Figure 5. (a). Emotiv 5 Channel EEG. (b). HP Reverb G2 Omnicept HMD. Source: Authors.
Figure 5. (a). Emotiv 5 Channel EEG. (b). HP Reverb G2 Omnicept HMD. Source: Authors.
Infrastructures 10 00127 g005
Figure 6. Participant experience journey during the experiment. Source: Authors.
Figure 6. Participant experience journey during the experiment. Source: Authors.
Infrastructures 10 00127 g006
Figure 7. Participant undergoing basic VR training before the experiment. Source: Authors.
Figure 7. Participant undergoing basic VR training before the experiment. Source: Authors.
Infrastructures 10 00127 g007
Figure 8. Themes identified through SLR: BIM workflows focusing on visuospatial design evaluation of early-stage design. Source: Authors.
Figure 8. Themes identified through SLR: BIM workflows focusing on visuospatial design evaluation of early-stage design. Source: Authors.
Infrastructures 10 00127 g008
Figure 9. Visual summary of analyzing stage in semi-structured interview. Source: Authors.
Figure 9. Visual summary of analyzing stage in semi-structured interview. Source: Authors.
Infrastructures 10 00127 g009
Figure 10. Word cloud depicting some of the codes generated while analyzing the semi-structured interview. Source: Authors.
Figure 10. Word cloud depicting some of the codes generated while analyzing the semi-structured interview. Source: Authors.
Infrastructures 10 00127 g010
Figure 11. Major and Minor Categories generated by aggregating codes from the semi structured interview. Source Authors.
Figure 11. Major and Minor Categories generated by aggregating codes from the semi structured interview. Source Authors.
Infrastructures 10 00127 g011
Figure 12. Comparative chart of themes across the participants. Source: Authors.
Figure 12. Comparative chart of themes across the participants. Source: Authors.
Infrastructures 10 00127 g012
Figure 13. Comparative chart of themes across the questions. Source: Authors.
Figure 13. Comparative chart of themes across the questions. Source: Authors.
Infrastructures 10 00127 g013
Figure 14. A sample of major categories mapped against the coded narrative from the semi-structured interview. Source: Authors.
Figure 14. A sample of major categories mapped against the coded narrative from the semi-structured interview. Source: Authors.
Infrastructures 10 00127 g014
Figure 15. Experience evaluation framework for conceptual model in BIM. Source: Authors.
Figure 15. Experience evaluation framework for conceptual model in BIM. Source: Authors.
Infrastructures 10 00127 g015
Figure 16. Distribution of Brain waves across VR Rooms.
Figure 16. Distribution of Brain waves across VR Rooms.
Infrastructures 10 00127 g016
Figure 17. EEG band-power across six virtual room types, showing average μV2 values for five frequency bands and highlighting spatial variations in neural responses.
Figure 17. EEG band-power across six virtual room types, showing average μV2 values for five frequency bands and highlighting spatial variations in neural responses.
Infrastructures 10 00127 g017
Figure 18. Correlation Matrix of Brain Wave Band Powers.
Figure 18. Correlation Matrix of Brain Wave Band Powers.
Infrastructures 10 00127 g018
Table 1. Semi-structured interview questions.
Table 1. Semi-structured interview questions.
QCQuestions
Q1Describe your typical workflow using BIM during conceptual design.
Q2How is BIM used differently in conceptual design compared to later stages?
Q3Which BIM tools/software do you use for conceptual design, and why?
Q4What are the biggest challenges you face when evaluating conceptual design options using BIM?
Q5How do you handle or integrate feedback from clients/stakeholders during the conceptual design phase?
Q6Do BIM workflows constrain your design creativity during conceptual design? If so, how do you overcome this?
Q7Have you observed any best practices or strategies to improve BIM workflows for conceptual design?
Q8How does your firm handle design iterations and decision-making using BIM?
Q9What improvements or innovations could enhance BIM workflows for conceptual design evaluation?
Q10Have you tried integrating AI, VR, or generative design into your BIM workflows? What has been your experience?
Q11What would your ideal BIM-based workflow for conceptual design look like?
Note: QC—Question Code.
Table 2. Key journal articles identified under theme-1.
Table 2. Key journal articles identified under theme-1.
Ref.MethodologyKey FindingsResearch Gaps
[93]Conceptual FrameworkIntroduces the Polymorphic Diagram, a conceptual BIM environment facilitating spatial thinking.Limited validation through practical architectural projects.
[94]Ontology-Based ApproachDevelops a lightweight BIM knowledge representation to support reasoning in early design.Lack of real-world application and industry validation.
[95]Pilot study: Remote user study approach, Qualitative study and Analysis.Sketching is crucial in conceptual design. The study identifies common patterns in architectural sketching, aiding the development of sketch recognition systems.Challenges in enabling computer recognition of varied sketching techniques. Further refinement is needed in automated CAAD integration.
[96]Case-Based Reasoning (CBR)Developing a CBR system for early-stage conceptual design, integrating precedent retrieval, parametric modeling, and ontology classification for energy performance.Limited evaluation beyond commercial buildings, requiring further validation across diverse design typologies.
[97]Case Study & Diagrammatic ReasoningExplores constraint-based parametric diagrams in BIM, investigating their role in conceptual design by mediating between abstract reasoning and physical form.Needs more empirical testing on large-scale architectural projects to validate effectiveness.
[98]Qualitative StudyExplores the role of BIM in conceptual design, focusing on its effectiveness in assisting architects with decision-making related to functionality, aesthetics, and environmental relationships.Further empirical studies required to validate findings beyond student case studies and into professional practice.
[99]Case StudyExamines the role of BIM in early-stage architectural design, highlighting its effectiveness in performance analysis and decision-making rather than as a direct design creation tool.Limited exploration of BIM’s potential as a generative design tool rather than just a support system.
[100]Decision Support System (DSS)Introduces a DSS tool integrated with BIM for high-rise housing envelope design, enabling simulation of zoning regulations and real-time analysis.Lack of real-time integration with evolving design parameters and user adaptability challenges.
[101]Generative Modeling & SimulationProposes a BIM-integrated design dashboard for early-stage analysis, offering real-time structural, cost, and performance data visualization.Challenges in implementing interactive, user-friendly interfaces for architects and real-time decision-making in evolving projects.
[102]Case StudyExplores the integration of emerging digital analytical tools in the conceptual design phase.Lack of a clear framework for integrating digital tools seamlessly in conceptual design.
[103]Qualitative Case StudyExplores BIM as a design tool in the conceptual phase, analyzing student BIM-based design cases to identify knowledge and skill constraints.Need for structured BIM training frameworks to improve conceptual design and performance analysis capabilities.
[104]Literature Review & Secondary Data AnalysisExamines BIM’s role in smart cities, its integration into the construction process, and multidisciplinary collaboration.Unclear transition guidelines for ensuring BIM usability beyond conceptual design into construction phases.
[105]TRIZ & Function ModelingFocuses on conceptual design automation in AEC projects, integrating modern construction software with idea generation techniques. Proposes a TRIZ-based computer-aided BIM approach for innovative conceptual solutions.Needs further validation in diverse architectural contexts to assess practical usability.
[106]Workshops & Industry Case StudyExamine BIM adoption challenges in the AEC/FM industry, identify key barriers, and propose a contingency-based BIM decision support framework.Framework requires refinement through extensive industry applications to improve real-world implementation.
Table 3. Key journal articles identified under theme-2.
Table 3. Key journal articles identified under theme-2.
Ref.MethodologyKey FindingsResearch Gaps
[107]Parametric Design & BIM IntegrationExplores parametric design for conceptual design decision-making, integrating Grasshopper, Revit, and 3D printing for digital fabrication.Needs validation on large-scale projects beyond controlled case studies.
[108]Experimental Design StudioExamines early-stage BIM adoption in the design process through an experimental studio setup, identifying key challenges.Limited real-world application beyond academic settings.
[109]Survey & Conceptual FrameworkInvestigates the integration of BIM and generative design for conceptual design innovation, proposing a virtual generative workspace.Lacks real-world implementation of the proposed generative BIM workspace.
[110]Computational Design StudyProposes a BIM-integrated generative design environment to improve conceptual design iteration and automation.Requires empirical testing and software validation in real projects.
[111]Generative BIM (G-BIM) FrameworkDevelops a G-BIM framework linking parametric tools with BIM applications for better information transition.Limited exploration of industry-wide applicability and user adaptability.
[112]Prototype Development & Focus Group TestingDevelops and tests a G-BIM framework to enhance process integration in construction projects at the conceptual design stage.Further testing in real-life design contexts is needed to assess effectiveness.
[113]BIM & Evolutionary ComputingIntegrates genetic algorithms with BIM to optimize conceptual design, creating a Revit plug-in for interactive design evaluation.Needs industry-scale validation to determine feasibility and scalability.
[114]Generative & Visual ProgrammingExplores automation of urban conceptual design using generative programming and AI-based evaluation.Further AI-driven enhancements are needed to reduce human oversight in decision-making.
Table 5. Key journal articles identified under theme-4.
Table 5. Key journal articles identified under theme-4.
Ref.MethodologyKey FindingsResearch Gaps
[124]Process Model ComparisonExamines how BIM enhances project information flow, fostering collaborative interactions throughout the project lifecycle.Further validation required on BIMs impact in large-scale, multi-disciplinary projects.
[125]Empirical Study & SurveyInvestigates challenges in transitioning from 3D digital design to BIM, focusing on data loss and workflow inefficiencies.Limited generalizability beyond academic environments; industry validation needed.
[126]Interoperability Framework & BIM Adoption ModelIntroduces the BIM Interoperability Adoption Model (BIAM) to address technical, organizational, semantic, and legal interoperability challenges.Needs further industry-wide adoption studies to assess real-world impact.
[127]Web-Based Decision-Making ToolDevelops an online collaborative platform integrating adaptive detailing in BIM for early-stage decision-making.Challenges in shifting traditional communication practices to digital environments.
[128]Smart Building & User Interaction StudyExplores how smart buildings integrate user feedback through a mobile application to enhance occupant comfort and energy efficiency.Limited real-world implementation outside academic and test environments.
[129]AI & Semantic Building FingerprintsProposes a method to store topological building information using knowledge graphs for AI applications in design and construction.Further research needed to standardize AI-driven spatial analysis in BIM workflows.
[130]Cloud-Based BIM Collaboration StudyExamines cloud-based collaboration in early architectural design, integrating tactile interfaces with BIM workflows.Requires further exploration of integration across different BIM platforms and team structures.
[131]Interdisciplinary BIM Usability StudyCompares traditional analog tools with BIM in preliminary design to assess usability and efficiency in cooperative workflows.Needs broader validation across different project types and scales.
[132]BIM-Assisted Workflow StudyAnalyzes BIM-assisted workflows in China’s AEC industry, showing efficiency improvements over traditional methods.Further studies required to evaluate long-term adoption and scalability in complex projects.
[133]Multi-LOD BIM Model & Uncertainty ManagementDevelops a multi-LOD meta-model to improve early-stage design evaluation and uncertainty management in BIM.Requires validation in large-scale projects and integration with other BIM performance assessment tools.
Table 6. Key journal articles identified under theme-5.
Table 6. Key journal articles identified under theme-5.
Ref.MethodologyKey FindingsResearch Gaps
[134]Software Development & Usability StudyIntroduces Topologic, a non-manifold topology (NMT) modeling library to support hierarchical spatial representation in early architectural design.Limited empirical validation of Topological impact on BIM workflows in real-world projects.
[135]Graph Theory & BIM IntegrationExplores the use of graph theory in BIM for circulation analysis, proposing a tool that abstracts building layouts into topology graphs for quantitative evaluation.Needs broader validation across different building typologies beyond case studies.
[136]Web-Based Topology & BIM WorkflowProposes TopoBIM as a lightweight, topology-driven workflow for early design participation, reducing BIM authoring complexity.Further research is needed on its usability and adoption by stakeholders in real-world projects.
[137]Experimental Design StudioExplores BIM integration across parametric design, digital fabrication, and interactive technology through an experimental studio.Further validation needed in real-world architectural projects beyond academic settings.
[138]BIM in Interior Decoration DesignAnalyzes BIM’s role in interior decoration for public buildings, highlighting improvements in design management and efficiency.Challenges remain in adapting BIM workflows to diverse interior design project requirements.
[139]Scenario-Based Design & BIMInvestigates BIMâEURTMs role in future-proof healthcare design, using scenario-based design to develop flexible infrastructure solutions.Needs broader validation on balancing flexibility and standardization in healthcare facilities.
[140]BIM-Based Decision Support SystemExamines early-stage design for high-rise residential buildings, proposing a BIM-based tool for optimizing envelope designs.Requires further testing on the scalability and adaptability of the decision support system.
Table 7. Classification of EEG Frequency Bands with Typical Power Ranges and Associated Mental States.
Table 7. Classification of EEG Frequency Bands with Typical Power Ranges and Associated Mental States.
BandFrequency Range (Hz)Typical Power Range (µV2)Associated Mental States
Delta0.5–4 Hz0.5–5 µV2Deep sleep, unconsciousness (not typically active during wakefulness)
Theta4–8 Hz2–10 µV2Relaxation, meditation, creativity, internal focus
Alpha8–12 Hz5–15 µV2Calm wakefulness, relaxed alertness, mental coordination
Low Beta12–15 Hz4–12 µV2Quiet focus, low engagement, active thinking
High Beta15–30 Hz6–20 µV2Alertness, stress, high engagement, active concentration
Gamma30–100 Hz3–12 µV2Higher cognitive functions, learning, memory, and perception
Table 8. Average EEG Band Power (µV2) Across Different VR Room Environments.
Table 8. Average EEG Band Power (µV2) Across Different VR Room Environments.
S. NoRoomsTheta
µV2
Alpha
µV2
Low Beta
µV2
High Beta
µV2
Gamma
µV2
1ROOM1 (Simple Square)7.373,746.279.184.85
2ROOM2 (Artisan Print)11.798.137.148.143.78
3ROOM3 (Numerous Flowers)8.127.376.5810.254.53
4ROOM4 (Checkers)5.345.075.334.714.54
5ROOM5 (4 Square)6.76.216.057.89.02
6ROOM6 (Complex Floral)9.1278.058.277.135.57
Note: The EEG power values presented in the table represent absolute band power measured in microvolts squared (µV2). Each value is the average across 10 participants for the corresponding rooms.
Table 9. Summary of Dominant Experiences, EEG Indicators, and Design Implications Across Different Room Types.
Table 9. Summary of Dominant Experiences, EEG Indicators, and Design Implications Across Different Room Types.
S.NoRoomDominant ExperienceEEG IndicatorsDesign Implication
1Simple SquareCognitive EngagementHigh Beta dominanceSuitable for focused, attention-demanding spaces
2Artisan PrintDeep RelaxationHigh Theta, Low GammaIdeal for meditation rooms, calm environments
3Numerous FlowersCognitive StimulationHigh Beta, Low ThetaUse in interactive galleries, learning spaces
4CheckersNeutral/Mild RelaxationLow overall activityCan be avoided; lacks stimulation or relaxation benefit
54 SquareHigher-Order Cognitive ProcessingGamma dominanceSuitable for problem-solving spaces, learning environments
6Complex FloralRelaxation with Positive EngagementHigh Theta and GammaIdeal for wellness spaces that require subtle engagement
Table 10. Results from Question 1: Participant Room Preferences and Subjective reasoning.
Table 10. Results from Question 1: Participant Room Preferences and Subjective reasoning.
ParticipantStandout RoomSubjective Description
P1Room 3Engaging and clear.
P2Room 5Cognitive clarity and balance.
P3Room 2Calming and repetitive.
P4Room 4Practical flow but lacked emotion.
P5Room 6Emotionally grounded.
P6Room 5Definitive arrangement.
P7Room 1Minimalist and less engaging.
P8Room 3Balanced, not too complex.
P9Room 4Familiar but emotionally flat.
P10Room 6Positive ambiance and sensory feedback.
Table 11. Results from Question 1: Participant room preferences, Corresponding EEG-Based Spatial Design Matches.
Table 11. Results from Question 1: Participant room preferences, Corresponding EEG-Based Spatial Design Matches.
RoomEEG Pattern ObservedSuggested Design Use
Room 1High Beta >> Cognitive EngagementFocus/Attention-heavy spaces
Room 2High Theta & Low Gamma >> Deep RelaxationCalm zones or meditation areas
Room 3High Beta & Low Theta >> Cognitive StimulationInteractive/learning spaces
Room 4Low Overall Activity >> Neutral/Mild RelaxationLeast stimulating or neutral environments
Room 5Gamma Dominance >> Higher-Order CognitionProblem-solving or educational settings
Room 6High Theta & Gamma >> Relaxation + Positive EngagementWellness or reflective environments
Table 12. Results from Question 2: Participant Feedback on Design Refinements and Resulting Spatial Alignment.
Table 12. Results from Question 2: Participant Feedback on Design Refinements and Resulting Spatial Alignment.
ParticipantChanges Made as Refinement to the Existing ModelDesign Alignment
P1Enhanced spatial proportions.Refined Room 3 felt more engaging and cognitively stimulating.
P2Adjusted enclosure and openness.Refined Room 5 better supported deeper cognitive tasks.
P3Improved flow and calming transitions.Room 2 became more immersive for relaxation purposes.
P4Accentuate hierarchy and spatial rhythm.Room 4 remained less stimulating; preferred more cognitive engagement.
P5Better materiality and ambient effects.Room 6 felt richer in multisensory cues, improving positive engagement.
P6Better zoning and clarity in layout.Room 5 supported clearer problem-solving and cognitive focus.
P7Retained minimal abstraction.Room 1 remained suitable for attention-heavy environments.
P8Need for Stronger behavioral cues and transitions.Room 3 fostered more interactive engagement, as desired.
P9More performance feedback is integrated to reduce monotony.Room 4 improved in function but still lacked emotional depth.
P10Need to add texture to enhance sensory balance and user engagement.Room 6 was closest to wellness-based experiential intent.
Disclaimer/Publisher’s Note: The statements, opinions and data contained in all publications are solely those of the individual author(s) and contributor(s) and not of MDPI and/or the editor(s). MDPI and/or the editor(s) disclaim responsibility for any injury to people or property resulting from any ideas, methods, instructions or products referred to in the content.

Share and Cite

MDPI and ACS Style

Renganathan, B.; Shanthi Priya, R.; Kumar, G.R.; Thiruvengadam, J.; Senthil, R. Intuitive and Experiential Approaches to Enhance Conceptual Design in Architecture Using Building Information Modeling and Virtual Reality. Infrastructures 2025, 10, 127. https://doi.org/10.3390/infrastructures10060127

AMA Style

Renganathan B, Shanthi Priya R, Kumar GR, Thiruvengadam J, Senthil R. Intuitive and Experiential Approaches to Enhance Conceptual Design in Architecture Using Building Information Modeling and Virtual Reality. Infrastructures. 2025; 10(6):127. https://doi.org/10.3390/infrastructures10060127

Chicago/Turabian Style

Renganathan, Balamaheshwaran, Radhakrishnan Shanthi Priya, Geetha Ramesh Kumar, Jayanthi Thiruvengadam, and Ramalingam Senthil. 2025. "Intuitive and Experiential Approaches to Enhance Conceptual Design in Architecture Using Building Information Modeling and Virtual Reality" Infrastructures 10, no. 6: 127. https://doi.org/10.3390/infrastructures10060127

APA Style

Renganathan, B., Shanthi Priya, R., Kumar, G. R., Thiruvengadam, J., & Senthil, R. (2025). Intuitive and Experiential Approaches to Enhance Conceptual Design in Architecture Using Building Information Modeling and Virtual Reality. Infrastructures, 10(6), 127. https://doi.org/10.3390/infrastructures10060127

Article Metrics

Back to TopTop