Circulating Biomarkers to Predict Diabetic Retinopathy in Patients with Diabetic Kidney Disease
Abstract
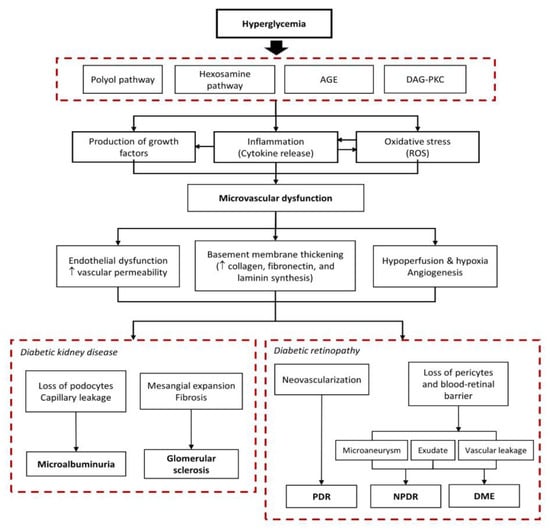
1. Introduction
2. Association between Diabetic Retinopathy and Diabetic Kidney Disease
3. Current Technologies to Detect Retinopathy
4. Biomarkers to Predict Retinopathy in Patients with Diabetic Kidney Disease
4.1. Biomarkers Related to Glycation and Oxidative Stress
4.2. Biomarkers Related to Inflammation and Endothelial Dysfunction
4.3. Biomarkers of Basement Membrane Thickening
4.4. Biomarkers of Angiogenesis and Thrombosis
4.5. Other Novel Molecular Biomarkers
5. Limitations and Future Directions
6. Conclusions
Author Contributions
Funding
Institutional Review Board Statement
Informed Consent Statement
Data Availability Statement
Conflicts of Interest
References
- Trikkalinou, A.; Papazafiropoulou, A.K.; Melidonis, A. Type 2 diabetes and quality of life. World J. Diabetes 2017, 8, 120. [Google Scholar] [CrossRef]
- Tuttle, K.R.; Bakris, G.L.; Bilous, R.W.; Chiang, J.L.; De Boer, I.H.; Goldstein-Fuchs, J.; Hirsch, I.B.; Kalantar-Zadeh, K.; Narva, A.S.; Navaneethan, S.D.; et al. Diabetic kidney disease: A report from an ADA consensus conference. Diabetes Care 2014, 37, 2864–2883. [Google Scholar] [CrossRef] [PubMed]
- Yau, J.W.Y.; Rogers, S.L.; Kawasaki, R.; Lamoureux, E.L.; Kowalski, J.W.; Bek, T.; Chen, S.J.; Dekker, J.M.; Fletcher, A.; Grauslund, J.; et al. Global prevalence and major risk factors of diabetic retinopathy. Diabetes Care 2012, 35, 556–564. [Google Scholar] [CrossRef] [PubMed]
- Müller, M.; Schönfeld, C.L.; Grammer, T.; Krane, V.; Drechsler, C.; Genser, B.; Kohnen, T.; Wanner, C.; Marz, W. Risk factors for retinopathy in hemodialysis patients with type 2 diabetes mellitus. Sci. Rep. 2020, 10, 14158. [Google Scholar] [CrossRef]
- Rice, J. Cataract and diabetic retinopathy. Community Eye Health J. 2011, 24, 9. [Google Scholar]
- Squirrell, D.; Bhola, R.; Bush, J.; Winder, S.; Talbot, J.F. A prospective, case controlled study of the natural history of diabetic retinopathy and maculopathy after uncomplicated phacoemulsification cataract surgery in patients with type 2 diabetes. Br. J. Ophthalmol. 2002, 86, 565–571. [Google Scholar] [CrossRef] [PubMed]
- Tham, Y.C.; Liu, L.; Rim, T.H.; Zhang, L.; Majithia, S.; Chee, M.L.; Tan, N.Y.Q.; Wong, K.H.; Ting, D.S.W.; Sabanayagam, C.; et al. Association of Cataract Surgery with Risk of Diabetic Retinopathy Among Asian Participants in the Singapore Epidemiology of Eye Diseases Study. JAMA 2020, 3, e208035. [Google Scholar] [CrossRef]
- Tokuyama, T.; Ikeda, T.; Sato, K. Effects of haemodialysis on diabetic macular leakage. Br. J. Ophthalmol. 2000, 84, 1397–1400. [Google Scholar] [CrossRef]
- Barrett, E.J.; Liu, Z.; Khamaisi, M.; King, G.L.; Klein, R.; Klein, B.E.K.; Hughes, T.M.; Craft, S.; Freedman, B.I.; Bowden, D.W.; et al. Diabetic microvascular disease: An endocrine society scientific statement. J. Clin. Endocrinol. Metab. 2017, 102, 4343–4410. [Google Scholar] [CrossRef] [PubMed]
- Vithian, K.; Hurel, S. Microvascular complications: Pathophysiology and management. Clin. Med. 2010, 10, 505–509. [Google Scholar] [CrossRef]
- Venkatesh, P.; Tibrewal, S.; Bhowmik, D.; Tripathi, M.; Ramakrishnan, S.; Vashist, N.; Vohra, R.; Garg, S. Prevalence of Systemic Co-Morbidities in Patients with Various Grades of Diabetic Retinopathy. Indian J. Med. Res. 2014, 140, 77–83. [Google Scholar]
- Pearce, I.; Simó, R.; Lövestam-Adrian, M.; Wong, D.T.; Evans, M. Association between diabetic eye disease and other complications of diabetes: Implications for care. A systematic review. Diabetes Obes. Metab. 2019, 21, 467–478. [Google Scholar] [CrossRef]
- Moriya, T.; Tanaka, S.; Kawasaki, R.; Ohashi, Y.; Akanuma, Y.; Yamada, N.; Sone, H.; Yamashita, H.; Katayama, S. Diabetic retinopathy and microalbuminuria can predict macroalbuminuria and renal function decline in Japanese type 2 diabetic patients: Japan diabetes complications study. Diabetes Care 2013, 36, 2803–2809. [Google Scholar] [CrossRef]
- Romero-Aroca, P.; Mendez-Marin, I.; Baget-Bernaldiz, M.; Fernandez-Ballart, J.; Santos-Blanco, E. Review of the Relationship Between Renal and Retinal Microangiopathy Diabetes Mellitus Patients. Curr. Diabetes Rev. 2010, 6, 88–101. [Google Scholar] [CrossRef]
- Sasso, F.C.; Pafundi, P.C.; Gelso, A.; Bono, V.; Costagliola, C.; Marfella, R.; Sardu, C.; Rinaldi, L.; Galiero, R.; Acierno, C.; et al. Relationship between albuminuric CKD and diabetic retinopathy in a real-world setting of type 2 diabetes: Findings from No blind study. Nutr. Metab. Cardiovasc. Dis. 2019, 29, 923–930. [Google Scholar] [CrossRef]
- Early Treatment Diabetic Retinopathy Study Research Group. Grading Diabetic Retinopathy from Stereoscopic Color Fundus Photographs—An Extension of the Modified Airlie House Classification: ETDRS Report Number 10. Ophthalmology 2020, 127, S99–S119. [Google Scholar] [CrossRef] [PubMed]
- Kanclerz, P.; Tuuminen, R.; Khoramnia, R. Imaging modalities employed in diabetic retinopathy screening: A review and meta-analysis. Diagnostics 2021, 11, 1802. [Google Scholar] [CrossRef] [PubMed]
- Gulshan, V.; Peng, L.; Coram, M.; Stumpe, M.C.; Wu, D.; Narayanaswamy, A.; Venugopalan, S.; Widner, K.; Madams, T.; Cuadros, J.; et al. Development and validation of a deep learning algorithm for detection of diabetic retinopathy in retinal fundus photographs. JAMA 2016, 316, 2402–2410. [Google Scholar] [CrossRef]
- Ghasemi Falavarjani, K.; Wang, K.; Khadamy, J.; Sadda, S.R. Ultra-wide-field imaging in diabetic retinopathy; An overview. J. Curr. Ophthalmol. 2016, 28, 57–60. [Google Scholar] [CrossRef] [PubMed]
- Markan, A.; Agarwal, A.; Arora, A.; Bazgain, K.; Rana, V.; Gupta, V. Novel imaging biomarkers in diabetic retinopathy and diabetic macular edema. Ther. Adv. Ophthalmol. 2020, 12, 251584142095051. [Google Scholar] [CrossRef]
- Chen, Y.H.; Chen, H.S.; Tarng, D.C. More impact of microalbuminuria on retinopathy than moderately reduced GFR among type 2 diabetic patients. Diabetes Care 2012, 35, 803–808. [Google Scholar] [CrossRef] [PubMed]
- Hsieh, Y.T.; Tsai, M.J.; Tu STe Hsieh, M.C. Association of abnormal renal profiles and proliferative diabetic retinopathy and diabetic macular edema in an asian population with type 2 diabetes. JAMA Ophthalmol. 2018, 136, 68–74. [Google Scholar] [CrossRef] [PubMed]
- Ghanem, A.A.; Elewa, A.; Arafa, L.F. Pentosidine and N-carboxymethyl-lysine: Biomarkers for type 2 diabetic retinopathy. Eur. J. Ophthalmol. 2011, 21, 48–54. [Google Scholar] [CrossRef]
- Hernández, C.; Porta, M.; Bandello, F.; Grauslund, J.; Harding, S.P.; Aldington, S.J.; Egan, C.; Frydkjaer-Olsen, U.; Garcia-Arumi, J.; Gibson, J.; et al. The usefulness of serum biomarkers in the early stages of diabetic retinopathy: Results of the EUROCONDOR clinical trial. J. Clin. Med. 2020, 9, 1233. [Google Scholar] [CrossRef]
- Ng, Z.X.; Chua, K.H.; Iqbal, T.; Kuppusamy, U.R. Soluble receptor for advanced glycation end-product (sRAGE)/pentosidine ratio: A potential risk factor determinant for type 2 diabetic retinopathy. Int. J. Mol. Sci. 2013, 14, 7480–7491. [Google Scholar] [CrossRef] [PubMed]
- Rao, H.; Jalali, J.A.; Johnston, T.P.; Koulen, P. Emerging Roles of Dyslipidemia and Hyperglycemia in Diabetic Retinopathy: Molecular Mechanisms and Clinical Perspectives. Front. Endocrinol. 2021, 12, 106. [Google Scholar] [CrossRef]
- Soedarman, S.; Kurnia, K.H.; Prasetya, A.D.B.; Sasongko, M.B. Cholesterols, Apolipoproteins, and Their Associations with the Presence and Severity of Diabetic Retinopathy: A Systematic Review. Vision 2022, 6, 77. [Google Scholar] [CrossRef]
- Zhang, Q.; Hu, J.; Hu, Y.; Ding, Y.; Zhu, J.; Zhuang, C. Relationship between serum apolipoproteins levels and retinopathy risk in subjects with type 2 diabetes mellitus. Acta Diabetol. 2018, 55, 681–689. [Google Scholar] [CrossRef]
- Lopes-Virella, M.F.; Jenkins, A.J.; Baker, N.L.; Virella, G.; Hunt, K.J.; Lyons, T.J. High concentrations of AGE-LDL and oxidized LDL in circulating immune complexes are associated with progression of retinopathy in type 1 diabetes. Diabetes Care 2012, 35, 1333–1340. [Google Scholar] [CrossRef] [PubMed]
- Abhary, S.; Kasmeridis, N.; Burdon, K.P.; Kuot, A.; Whiting, M.J.; Wai, P.Y.; Petrovsky, N.; Craig, J.E. Diabetic retinopathy is associated with elevated serum asymmetric and symmetric dimethylarginines. Diabetes Care 2009, 32, 2084–2086. [Google Scholar] [CrossRef] [PubMed]
- Dong, Q.Y.; Cui, Y.; Chen, L.; Song, J.; Sun, L. Urinary 8-hydroxydeoxyguanosine levels in diabetic retinopathy patients. Eur. J. Ophthalmol. 2008, 18, 94–98. [Google Scholar] [CrossRef]
- Rovira-Llopis, S.; Rocha, M.; Falcon, R.; De Pablo, C.; Alvarez, A.; Jover, A.; Hernandez-Mijares, A.; Victor, M.V. Is myeloperoxidase a key component in the ROS-induced vascular damage related to nephropathy in type 2 diabetes? Antioxid. Redox Signal. 2013, 19, 1452–1458. [Google Scholar] [CrossRef] [PubMed]
- Sinha, S.; Saxena, S.; Das, S.; Prasad, S. Antimyeloperoxidase antibody is a biomarker for progression of diabetic retinopathy. J. Diabetes Complicat. 2016, 30, 700–704. [Google Scholar] [CrossRef]
- Matteucci, E.; Giampietro, O. Thiol signalling network with an eye to diabetes. Molecules 2010, 15, 8890–8903. [Google Scholar] [CrossRef] [PubMed]
- Dong, N.; Shi, H.; Xu, B.; Cai, Y. Increased plasma S100A12 levels are associated with diabetic retinopathy and prognostic biomarkers of macrovascular events in type 2 diabetic patients. Investig. Ophthalmol. Vis. Sci. 2015, 56, 4177–4185. [Google Scholar] [CrossRef]
- Storti, F.; Pulley, J.; Kuner, P.; Abt, M.; Luhmann, U.F.O. Circulating Biomarkers of Inflammation and Endothelial Activation in Diabetic Retinopathy. Transl. Vis. Sci. Technol. 2021, 10, 8. [Google Scholar] [CrossRef] [PubMed]
- Araújo, L.S.; Torquato, B.G.S.; Da Silva, C.A.; Dos Reis Monteiro, M.L.G.; Dos Santos Martins, A.L.M.; Da Silva, M.V.; Dos Reis, M.A.; Machado, J.R. Renal expression of cytokines and chemokines in diabetic nephropathy. BMC Nephrol. 2020, 21, 308. [Google Scholar] [CrossRef] [PubMed]
- Klein, B.E.K.; Knudtson, M.D.; Tsai, M.Y.; Klein, R. The relation of markers of inflammation and endothelial dysfunction to the prevalence and progression of diabetic retinopathy: Wisconsin epidemiologic study of diabetic retinopathy. Arch. Ophthalmol. 2009, 127, 1175–1182. [Google Scholar] [CrossRef]
- Kuo, J.Z.; Guo, X.; Klein, R.; Klein, B.E.; Cui, J.; Rotter, J.I.; Ipp, E.; Chen, Y.I. Systemic soluble tumor necrosis factor receptors 1 and 2 are associated with severity of diabetic retinopathy in Hispanics. Ophthalmology 2012, 119, 1041–1046. [Google Scholar] [CrossRef]
- Li, X.Q.; Chang, D.Y.; Chen, M.; Zhao, M.H. Complement activation in patients with diabetic nephropathy. Diabetes Metab. 2019, 45, 248–253. [Google Scholar] [CrossRef]
- Huang, Q.; Shang, G.; Deng, H.; Liu, J.; Mei, Y.; Xu, Y. High mannose-binding lectin serum levels are associated with diabetic retinopathy in Chinese patients with type 2 diabetes. PLoS ONE 2015, 10, e0130665. [Google Scholar] [CrossRef] [PubMed]
- Zhang, L.; Li, Y.; Payne, J.; Srivastava, S.; Fan, X.; Fung, J.; Li, X.; Kern, T.S.L.; Lin, F. Presence of retinal pericyte-reactive autoantibodies in diabetic retinopathy patients. Sci. Rep. 2016, 6, 20341. [Google Scholar] [CrossRef]
- Muzurović, E.; Kraljević, I.; Solak, M.; Dragnić, S.; Mikhailidis, D.P. Homocysteine and diabetes: Role in macrovascular and microvascular complications. J. Diabetes Its Complicat. 2021, 35, 107384. [Google Scholar] [CrossRef] [PubMed]
- Malaguarnera, G.; Gagliano, C.; Giordano, M.; Salomone, S.; Vacante, M.; Bucolo, C.; Caraci, F.; Reibaldi, M.; Drago, F.; Avitabile, T.; et al. Homocysteine serum levels in diabetic patients with non proliferative, proliferative and without retinopathy. Biomed. Res. Int. 2014, 2014, 19147. [Google Scholar] [CrossRef] [PubMed]
- Domingos, M.A.M.; Moreira, S.R.; Gomez, L.; Goulart, A.; Lotufo, P.A.; Benseñor, I.; Titan, S. Urinary retinol-binding protein: Relationship to renal function and cardiovascular risk factors in chronic kidney disease. PLoS ONE 2016, 11, e0162782. [Google Scholar] [CrossRef] [PubMed]
- Li, J.Y.; Chen, X.X.; Lu, X.H.; Zhang, C.B.; Shi, Q.P.; Feng, L. Elevated RBP4 plasma levels were associated with diabetic retinopathy in type 2 diabetes. Biosci. Rep. 2018, 38, 20181100. [Google Scholar] [CrossRef]
- Song, J.; Chen, S.; Liu, X.; Duan, H.; Kong, J.; Li, Z. Relationship between C-reactive protein level and diabetic retinopathy: A systematic review and meta-analysis. PLoS ONE 2015, 10, e0144406. [Google Scholar] [CrossRef]
- Donate-Correa, J.; Martín-Núñez, E.; Muros-De-Fuentes, M.; Mora-Fernández, C.; Navarro-González, J.F. Inflammatory cytokines in diabetic nephropathy. J. Diabetes Res. 2015, 2015, 948417. [Google Scholar] [CrossRef]
- Sharma, S.; Purohit, S.; Sharma, A.; Hopkins, D.; Steed, L.; Bode, B.; Anderson, S.W.; Caldwell, R.; She, J. Elevated serum levels of soluble TNF receptors and adhesion molecules are associated with diabetic retinopathy in patients with type-1 diabetes. Mediat. Inflamm. 2015, 2015, 279393. [Google Scholar] [CrossRef]
- Li, B.; Tian, X.; Guo, S.; Zhang, M.; Li, J.; Zhai, N.; Wang, H.; Zhang, Y. Pentraxin-3 and adropin as inflammatory markers of early renal damage in type 2 diabetes patients. Int. Urol. Nephrol. 2020, 52, 2145–2152. [Google Scholar] [CrossRef]
- Yang, H.S.; Woo, J.E.; Lee, S.J.; Park, S.H.; Woo, J.M. Elevated plasma pentraxin 3 levels are associated with development and progression of diabetic retinopathy in korean patients with type 2 diabetes mellitus. Investig. Ophthalmol. Vis. Sci. 2014, 55, 5989–5997. [Google Scholar] [CrossRef]
- Sakaue, T.; Fujishima, Y.; Fukushima, Y.; Tsugawa-Shimizu, Y.; Fukuda, S.; Kita, S.; Nishizawa, H.; Ranscht, B.; Nishida, K.; Maeda, N.; et al. Adiponectin accumulation in the retinal vascular endothelium and its possible role in preventing early diabetic microvascular damage. Sci. Rep. 2022, 12, 4159. [Google Scholar] [CrossRef]
- Omae, T.; Nagaoka, T.; Yoshida, A. Relationship between retinal blood flow and serum adiponectin concentrations in patients with type 2 diabetes mellitus. Investig. Ophthalmol. Vis. Sci. 2015, 56, 4143–4149. [Google Scholar] [CrossRef]
- Yan, Z.; Zhao, J.; Gan, L.; Zhang, Y.; Guo, R.; Cao, X.; Lau, W.B.; Ma, X.; Wang, Y. CTRP3 is a novel biomarker for diabetic retinopathy and inhibits HGHL-induced VCAM-1 expression in an AMPK-dependent manner. PLoS ONE 2017, 12, e0178253. [Google Scholar] [CrossRef]
- Li, S.; Sun, J.; Hu, W.; Liu, Y.; Lin, D.; Duan, H.; Liu, F. The association of serum and vitreous adropin concentrations with diabetic retinopathy. Ann. Clin. Biochem. 2019, 56, 253–258. [Google Scholar] [CrossRef]
- Kaviarasan, K.; Jithu, M.; Arif Mulla, M.; Sharma, T.; Sivasankar, S.; Das, U.N.; Angayarkanni, N. Low blood and vitreal BDNF, LXA4 and altered Th1/Th2 cytokine balance are potential risk factors for diabetic retinopathy. Metabolism 2015, 64, 958–966. [Google Scholar] [CrossRef]
- Masmiquel, L.; Segura, R.M.; Mateo, C.; Calatayud, M.; Martí, R.; Mesa, J.; Simo, R. Serum laminin as a marker of diabetic retinopathy development: A 4-year follow-up study. Am. J. Ophthalmol. 2000, 129, 347–352. [Google Scholar] [CrossRef] [PubMed]
- Kotajima, N.; Kanda, T.; Yuuki, N.; Kimura, T.; Kishi, S.; Fukumura, Y.; Tamura, I.; Kobayashi, I. Type IV collagen serum and vitreous fluid levels in patients with diabetic retinopathy. J. Int. Med. Res. 2001, 29, 292–296. [Google Scholar] [CrossRef] [PubMed]
- Jacqueminet, S.; Ben Abdesselam, O.; Chapman, M.J.; Nicolay, N.; Foglietti, M.J.; Grimaldi, A. Elevated circulating levels of matrix metalloproteinase-9 in type 1 diabetic patients with and without retinopathy. Clin. Chim. Acta 2006, 367, 103–107. [Google Scholar] [CrossRef] [PubMed]
- Beránek, M.; Kolar, P.; Tschoplova, S.; Kankova, K.; Vasku, A. Genetic variations and plasma levels of gelatinase A (matrix metalloproteinase-2) and gelatinase B (matrix metalloproteinase-9) in proliferative diabetic retinopathy. Mol. Vis. 2008, 14, 1114–1121. [Google Scholar]
- Peeters, S.A.; Engelen, L.; Buijs, J.; Chaturvedi, N.; Fuller, J.H.; Schalkwijk, C.G.; Stehouwer, C.D. Plasma levels of matrix metalloproteinase-2, -3, -10, and tissue inhibitor of metalloproteinase-1 are associated with vascular complications in patients with type 1 diabetes: The EURODIAB Prospective Complications Study. Cardiovasc. Diabetol. 2015, 14, 31. [Google Scholar] [CrossRef] [PubMed]
- Zhou, Z.; Ju, H.; Sun, M.; Chen, H. Serum vascular endothelial growth factor levels correlate with severity of retinopathy in diabetic patients: A systematic review and meta-analysis. Dis. Markers 2019, 2019, 9401628. [Google Scholar] [CrossRef] [PubMed]
- Ahuja, S.; Saxena, S.; Akduman, L.; Meyer, C.H.; Kruzliak, P.; Khanna, V.K. Serum vascular endothelial growth factor is a biomolecular biomarker of severity of diabetic retinopathy. Int. J. Retin. Vitr. 2019, 5, 29. [Google Scholar] [CrossRef]
- Davidović, S.; Babić, N.; Jovanović, S.; Barišić, S.; Grković, D.; Miljković, A. Serum erythropoietin concentration and its correlation with stage of diabetic retinopathy. BMC Ophthalmol. 2019, 19, 227. [Google Scholar] [CrossRef]
- Shao, Y.; Lv, C.; Yuan, Q.; Wang, Q. Levels of Serum 25(OH)VD3, HIF-1 α, VEGF, VWF, and IGF-1 and Their Correlation in Type 2 Diabetes Patients with Different Urine Albumin Creatinine Ratio. J. Diabetes Res. 2016, 2016, 1925424. [Google Scholar] [CrossRef]
- Öberg, D.; Salemyr, J.; Örtqvist, E.; Juul, A.; Bang, P. A longitudinal study of serum insulin-like growth factor-I levels over 6 years in a large cohort of children and adolescents with type 1 diabetes mellitus: A marker reflecting diabetic retinopathy. Pediatr. Diabetes. 2018, 19, 972–978. [Google Scholar] [CrossRef]
- Esteghamati, A.; Momeni, A.; Abdollahi, A.; Khandan, A.; Afarideh, M.; Noshad, S.; Nakhjavani, M. Serum fibroblast growth factor 21 concentrations in type 2 diabetic retinopathy patients. Ann. Endocrinol. 2016, 77, 586–592. [Google Scholar] [CrossRef]
- Zorena, K.; Malinowska, E.; Raczyńska, D.; Myśliwiec, M.; Raczyńska, K. Serum concentrations of transforming growth factor-beta 1 in predicting the occurrence of diabetic retinopathy in juvenile patients with type 1 diabetes mellitus. J. Diabetes Res. 2013, 2013, 614908. [Google Scholar] [CrossRef]
- Sayed, K.M.; Mahmoud, A.A. Heat shock protein-70 and hypoxia inducible factor-1α in type 2 diabetes mellitus patients complicated with retinopathy. Acta Ophthalmol. 2016, 94, e361–e366. [Google Scholar] [CrossRef]
- Wong, C.W.; Teo, B.W.; Lamoureux, E.; Ikram, M.K.; Wang, J.J.; Tai, E.S.; Sethi, S.; Wong, T.Y.; Sabanayagam, C. Serum Cystatin C, Markers of Chronic Kidney Disease, and Retinopathy in Persons with Diabetes. J. Diabetes Res. 2015, 2015, 404280. [Google Scholar] [CrossRef] [PubMed]
- Chen, H.; Zheng, Z.; Li, R.; Lu, J.; Bao, Y.; Ying, X.; Zeng, R.; Jia, W. Urinary pigment epithelium-derived factor as a marker of diabetic nephropathy. Am. J. Nephrol. 2010, 32, 47–56. [Google Scholar] [CrossRef] [PubMed]
- Yuan, J.; Zhou, J.B.; Zhao, W.; Zhang, R.H.; Cai, Y.H.; Shu, L.P.; Qi, L.; Yang, J. Could Vitamin D be Associated with Proliferative Diabetic Retinopathy? Evidence from Pooling Studies. Horm. Metab. Res. 2019, 51, 729–734. [Google Scholar] [CrossRef]
- Polat, S.B.; Ugurlu, N.; Yulek, F.; Simavli, H.; Ersoy, R.; Cakir, B.; Erel, O. Evaluation of serum fibrinogen, plasminogen, α 2-anti-plasmin, and plasminogen activator inhibitor levels (PAI) and their correlation with presence of retinopathy in patients with type 1 DM. J. Diabetes Res. 2014, 2014, 317292. [Google Scholar] [CrossRef]
- Azad, N.; Agrawal, L.; Emanuele, N.V.; Klein, R.; Bahn, G.D.; McCarren, M.; Reaven, P.; Hayward, R.; Duckworth, W. Association of PAI-1 and fibrinogen with diabetic retinopathy in the veterans affairs diabetes trial (VADT). Diabetes Care 2014, 37, 501–506. [Google Scholar] [CrossRef] [PubMed]
- Hamaoui, K.; Butt, A.; Powrie, J.; Swaminathan, R. Real-time quantitative PCR measurement of circulatory rhodopsin mRNA in healthy subjects and patients with diabetic retinopathy. Ann. N. Y. Acad. Sci. 2004, 1022, 152–156. [Google Scholar] [CrossRef] [PubMed]
- Butt, A.; Ahmad, M.S.; Powrie, J.; Swaminathan, R. Assessment of diabetic retinopathy by measuring retina-specific mRNA in blood. Expert Opin. Biol. Ther. 2012, 12 (Suppl. 1), S79–S84. [Google Scholar] [CrossRef]
- Shalchi, Z.; Sandhu, H.S.; Butt, A.N.; Smith, S.; Powrie, J.; Swaminathan, R. Retina-specific mRNA in the assessment of diabetic retinopathy. Ann. N. Y. Acad. Sci. 2008, 1137, 253–257. [Google Scholar] [CrossRef]
- De la Torre, N.G.; Fernández-Durango, R.; Gómez, R.; Fuentes, M.; Roldán-Pallarés, M.; Donate, J.; Barabash, A.; Alonso, B.; Runkle, I.; Duran, A.; et al. Expression of angiogenic MicroRNAs in endothelial progenitor cells from type 1 diabetic patients with and without diabetic retinopathy. Investig. Ophthalmol. Vis. Sci. 2015, 56, 4090–4098. [Google Scholar] [CrossRef]
- Liu, H.N.; Li, X.; Wu, N.; Tong, M.M.; Chen, S.; Zhu, S.S.; Qian, W.; Chen, X. Serum microRNA-221 as a biomarker for diabetic retinopathy in patients associated with type 2 diabetes. Int. J. Ophthalmol. 2018, 11, 1889–1894. [Google Scholar]
- Wang, J.; Wang, G.; Liang, Y.; Zhou, X. Expression profiling and clinical significance of plasma micrornas in diabetic nephropathy. J. Diabetes Res. 2019, 2019, 5204394. [Google Scholar] [CrossRef]
- Milluzzo, A.; Maugeri, A.; Barchitta, M.; Sciacca, L.; Agodi, A. Epigenetic mechanisms in type 2 diabetes retinopathy: A systematic review. Int. J. Mol. Sci. 2021, 22, 10502. [Google Scholar] [CrossRef] [PubMed]
- Shaker, O.G.; Abdelaleem, O.O.; Mahmoud, R.H.; Abdelghaffar, N.K.; Ahmed, T.I.; Said, O.M.; Zaki, O.M. Diagnostic and prognostic role of serum miR-20b, miR-17-3p, HOTAIR, and MALAT1 in diabetic retinopathy. IUBMB Life 2019, 71, 310–320. [Google Scholar] [CrossRef] [PubMed]
- Toraih, E.A.; Abdelghany, A.A.; Abd El Fadeal, N.M.; Al Ageeli, E.; Fawzy, M.S. Deciphering the role of circulating lncRNAs: RNCR2, NEAT2, CDKN2B-AS1, and PVT1 and the possible prediction of anti-VEGF treatment outcomes in diabetic retinopathy patients. Graefe’s Arch. Clin. Exp. Ophthalmol. 2019, 257, 1897–1913. [Google Scholar] [CrossRef] [PubMed]
- Zha, T.; Su, F.; Liu, X.; Yang, C.; Liu, L. Role of long non-coding RNA (lncRNA) linc-pint downregulation in cardiomyopathy and retinopathy progression among patients with type 2 diabetes. Med. Sci. Monit. 2019, 25, 8509–8514. [Google Scholar] [CrossRef]
- Koskela, U.E.; Kuusisto, S.M.; Nissinen, A.E.; Savolainen, M.J.; Liinamaa, M.J. High vitreous concentration of IL-6 and IL-8, but not of adhesion molecules in relation to plasma concentrations in proliferative diabetic retinopathy. Ophthalmic Res. 2013, 49, 108–114. [Google Scholar] [CrossRef] [PubMed]
- Wang, J.; Chen, S.; Jiang, F.; You, C.; Mao, C.; Yu, J.; Han, J.; Zhang, Z.; Yan, H. Vitreous and plasma VEGF levels as predictive factors in the progression of proliferative diabetic retinopathy after vitrectomy. PLoS ONE 2014, 9, e110531. [Google Scholar] [CrossRef] [PubMed]

| Categories | Biomarkers | References |
|---|---|---|
| Biomarkers related to glycation and oxidative stress | Total Advanced glycation end-products (AGEs) | [9,10] |
| N-epsilon-carboxy methyl lysine (CML) | [23,24] | |
| Pentosidine | [23] | |
| Soluble AGE receptors (sRAGE) | [25] | |
| Apolipoprotein (Apo)-A1, Apo-B | [26,27,28] | |
| AGE-low density lipoprotein (AGE-LDL) | [29] | |
| Oxidized LDL (Apo-B100) | [29] | |
| Reactive oxygen species (ROS) | [9,10] | |
| Asymmetric and symmetric dimethylarginine (ADMA, SDMA) | [30] | |
| I-arginine | [30] | |
| 8-hydroxy-2′-deoxyguanosine (8-OHdG) | [31] | |
| Anti-myeloperoxidase (MPO) antibody | [32,33] | |
| Thiols, reduced glutathione (GSH) | [34] | |
| S100A12 protein (Calgranulin C) | [35] | |
| Biomarkers related to inflammation and endothelial dysfunction | Interleukins (IL-1β, IL-6, IL-8) | [36,37] |
| Chemokine C-C Motif Ligand 5 (RANTES/CCL5) | [36] | |
| E-selectin, P-selectin | [37] | |
| Monocyte chemoattractant protein (MCP)-1 | [37] | |
| Tumor necrosis factor-α (TNF-α) | [38] | |
| Intracellular adhesion molecule (ICAM)-1 | [36,38] | |
| Vascular adhesion molecule (VCAM)-1 | [36,38] | |
| Soluble TNF receptors (sTNF-R1, sTNF-R2) | [39] | |
| Mannose-binding lectin (MBL) | [40,41] | |
| Complement components (C1q, C3a, C4d, C5a) | [40,42] | |
| Homocysteine | [38,43,44] | |
| Retinol binding protein 4 (RBP4) | [45,46] | |
| C-reactive protein (CRP) | [47,48] | |
| Serum amyloid A (SAA) | [49] | |
| Pentraxin (PTX)-3 | [50,51] | |
| Adiponectin (APN) | [52,53] | |
| C1q complement/TNF-related proteins (CTRP)-3 | [54] | |
| Adropin, Lipoxin A4 (LXA4) | [55,56] | |
| Biomarkers of basement membrane thickening | Laminin-P1 | [24,57] |
| Collagen type IV | [58] | |
| Metalloproteinases (MMPs) | [59,60,61] | |
| Biomarkers related to angiogenesis and thrombosis | Vascular endothelial growth factor (VEGF) | [62,63] |
| Erythropoietin (EPO) | [64] | |
| Insulin-like growth factor (IGF)-1 | [65,66] | |
| Fibroblast growth factor (FGF)-21 | [67] | |
| Transforming growth factor-β (TGF-β) | [68] | |
| Hypoxia inducible factor (HIF)-1α | [65,69] | |
| Cystatin C | [70] | |
| Pigment epithelium derived factor (PEDF) | [71] | |
| 25-hydroxyvitamin D3 [25(OH)VD3] | [65,72] | |
| Serum α2 antiplasmin | [73] | |
| Fibrinogen, plasminogen | [73] | |
| Plasminogen activator inhibitor (PAI)-1 | [73,74] | |
| Novel molecular biomarkers | Messenger RNA (mRNAs)—Rhodopsin (RHO), Retinal amine oxidase (RAO), Retinal pigment epithelium-specific 65 (RPE65), Retinoschisin | [75,76,77] |
| MicroRNA (miRNAs)—miR-221, miR-93, miR-21, miR-15a, miR-122, miR-126, miR-17-3-p, miR-423, miR-200b, miR-20b | [78,79,80,81] | |
| Long-coding RNA (lncRNAs)—homebox antisense intergenic RNA (HOTAIR), metastasis-associated lung adenocarcinoma transcript (MALAT)-1, retinal non-coding RNA (RNCR)-2, long intergenic non-protein coding RNA p53 induced transcript (LINC-PINT) | [82,83,84] | |
| DNA methylation—Global DNA, 5,10-methylenetetrahydrofolate reductase (MTHFR) gene-promoter, miR-9-3 gene promoter | [81] |
Disclaimer/Publisher’s Note: The statements, opinions and data contained in all publications are solely those of the individual author(s) and contributor(s) and not of MDPI and/or the editor(s). MDPI and/or the editor(s) disclaim responsibility for any injury to people or property resulting from any ideas, methods, instructions or products referred to in the content. |
© 2023 by the authors. Licensee MDPI, Basel, Switzerland. This article is an open access article distributed under the terms and conditions of the Creative Commons Attribution (CC BY) license (https://creativecommons.org/licenses/by/4.0/).
Share and Cite
Jonny; Violetta, L.; Kartasasmita, A.S.; Supriyadi, R.; Rita, C. Circulating Biomarkers to Predict Diabetic Retinopathy in Patients with Diabetic Kidney Disease. Vision 2023, 7, 34. https://doi.org/10.3390/vision7020034
Jonny, Violetta L, Kartasasmita AS, Supriyadi R, Rita C. Circulating Biomarkers to Predict Diabetic Retinopathy in Patients with Diabetic Kidney Disease. Vision. 2023; 7(2):34. https://doi.org/10.3390/vision7020034
Chicago/Turabian StyleJonny, Laurencia Violetta, Arief S. Kartasasmita, Rudi Supriyadi, and Coriejati Rita. 2023. "Circulating Biomarkers to Predict Diabetic Retinopathy in Patients with Diabetic Kidney Disease" Vision 7, no. 2: 34. https://doi.org/10.3390/vision7020034
APA StyleJonny, Violetta, L., Kartasasmita, A. S., Supriyadi, R., & Rita, C. (2023). Circulating Biomarkers to Predict Diabetic Retinopathy in Patients with Diabetic Kidney Disease. Vision, 7(2), 34. https://doi.org/10.3390/vision7020034

