The Role of Velocity Based Training in the Strength Periodization for Modern Athletes
Abstract
:1. Introduction
2. Materials and Methods
2.1. Experimental Approach to the Problem
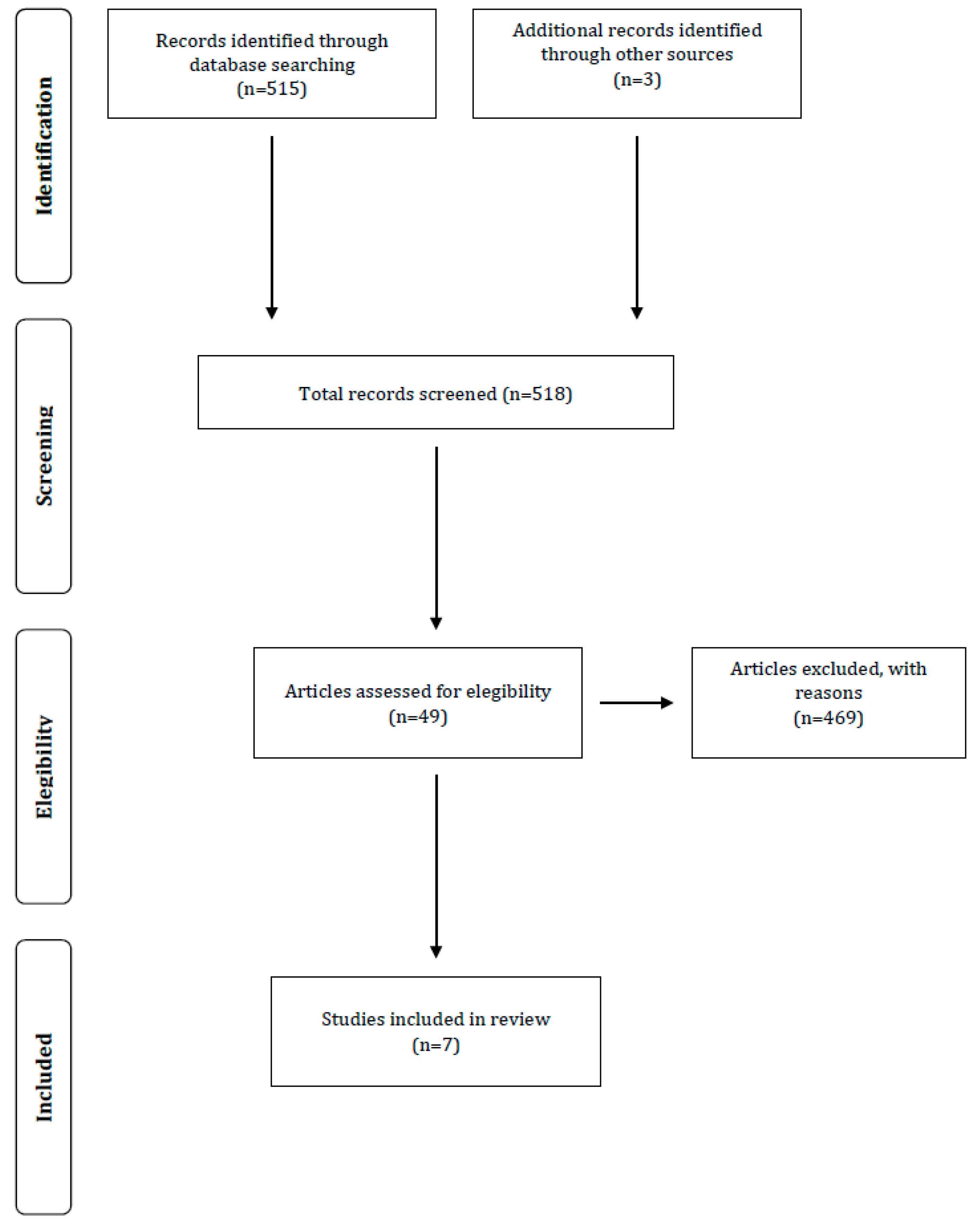
2.2. Screening Process and Inclusion Criteria
3. Results
4. Discussion
5. Practical Applications
- Resistance training with loads that elicit the velocity of the movement of ≈1.00 m·s−1 are the most appropriate loads to improve mean propulsive power.
 - Resistance training for lower body exercises with a loss of movement velocity in the set of 15%–10% of the fastest repetitions (normally the first of the set) is recommended, while 5%–10% is sufficient for upper body exercises.
 - Combining resistance training with maximal movement velocity (≥1.00 m·s−1) and plyometric exercises is an effective method to better transfer the strength gains into sport performance (in particular jumping and acceleration).
 - The use of low repetitions with low load has no interference with aerobic endurance and induces specific explosive strength training adaptations. However, RT needs to be performed prior to the endurance training sessions according to the training final goals.
 
Funding
Conflicts of Interest
References
- González-Badillo, J.J.; Sánchez-Medina, L. Movement velocity as a measure of loading intensity in resistance training. Int. J. Sport Med. 2010, 31, 347–352. [Google Scholar] [CrossRef] [PubMed]
 - Jovanovic, M.; Flanagan, E. Researched applications of velocity based strength training. J. Aust. Strength Cond. 2014, 22, 58–68. [Google Scholar]
 - González-Badillo, J.J.; Pareja-Blanco, F.; Rodríguez-Rosell, D.; Abad-Herencia, J.L.; Del Ojo-Lopez, J.J.; Sanchez-Medina, L. Effects of velocity- based resistance training on young soccer players of different ages. J. Strength Cond. Res. 2015, 29, 1329–1338. [Google Scholar] [CrossRef] [PubMed]
 - Maffiuletti, N.A.; Aagaard, P.; Blazevich, A.J.; Folland, J.; Tillins, N.; Duchateau, J. Rate of force development: Physiological and methodological considerations. Eur. J. Appl. Physiol. 2016, 116, 1091–1116. [Google Scholar] [CrossRef] [PubMed]
 - Hackett, D.A.; Davies, D.B.; Orr, R.; Kuang, K.; Halaki, M. Effect of movement velocity during resistance training on muscle-specific hypertrophy: A systematic review. Eur. J. Sport Sci. 2018, 18, 473–482. [Google Scholar] [CrossRef] [PubMed]
 - Pareja-Blanco, F.; Rodriguez-Rosell, D.; Sanchez-Medina, L.; Gorostiaga, E.M.; Gonzalez-Badillo, J.J. Effect of movement velocity during resistance training on neuromuscular performance. Int. J. Sports Med. 2014, 35, 916–924. [Google Scholar] [CrossRef] [PubMed]
 - Loturco, I.; Ugrinowitsch, C.; Tricoli, V.; Pivetti, B.; Roschel, H. Different loading schemes in power training during the preseason promote similar performance improvements in Brazilian elite soccer players. J. Strength Cond. Res. 2013, 27, 1791–1797. [Google Scholar] [CrossRef] [PubMed]
 - Picerno, P.; Iannetta, D.; Comotto, S.; Donati, M.; Pecoraro, F.; Zok, M.; Tollis, G.; Figura, M.; Varalda, C.; Di Muzio, D.; et al. 1RM prediction: A novel methodology based on the force-velocity and load-velocity relationships. Eur. J. Apll. Physiol. 2016, 116, 2035–2043. [Google Scholar] [CrossRef] [PubMed]
 - Pareja-Blanco, F.; Sanchez-Medina, L.; Suarez-Arrones, L.; Gonzalez-Badillo, J.J. Effects of velocity loss during resistance training on performance in professional soccer players. Int. J. Sports Physiol. Perform. 2017, 12, 512–519. [Google Scholar] [CrossRef] [PubMed]
 - Gonzalez-Badillo, J.J.; Marques, M.C.; Sanchez-Medina, L. The importance of movement velocity as a measure to control resistance training intensity. J. Hum. Kinet. 2011, 29, 15–19. [Google Scholar] [CrossRef] [PubMed]
 - Loturco, I.; Kobal, R.; Moraes, E.J.; Kitamura, K.; Abad, C.C.C.; Pereira, A.L.; Nakamura, Y.F. Predicting the maximum dynamic strength in bench press: The high precision of the bar velocity approach. J. Strength Cond. Res. 2016, 31, 1127–1131. [Google Scholar] [CrossRef] [PubMed]
 - Sanchez-Medina, L.; Gonzalez-Badillo, J.J. Velocity as an indicator of neuromuscular fatigue during resistance training. Med. Sci. Sports Exerc. 2011, 43, 1725–1734. [Google Scholar] [CrossRef] [PubMed]
 - Orange, T.S.; Metcalfe, W.J.; Marshall, P.; Vince, V.R.; Madden, A.L.; Liefeith, A. Test-Retest Reliability of a commercial linaer position transducer (GymAware PowerTool) to measure velocity and power in the back squat and bench press. J. Strength Cond. Res. 2018. [Google Scholar] [CrossRef]
 - Garcia-Pallares, J.; Sanchez-Medina, L.; Carrasco, L.; Diaz, A.; Izquierdo, M. Endurance and neuromuscular changes in world-class level kayakers during a periodized training cycle. Eur. J. Appl. Physiol. 2009, 106, 629–638. [Google Scholar] [CrossRef] [PubMed]
 - Izquierdo-Gabarren, M.; González de Txabarri Expósito, R.; Garcia-Pallares, J.; Sanchez-Medina, L.; De Villarreal, E.S.; Izquierdo, M. Concurrent endurance and strength training not to failure optimizes performance gains. Med. Sci. Sport Exerc. 2010, 42, 1191–1199. [Google Scholar] [CrossRef] [PubMed]
 - Lopez-Segovia, M.; Andres Palao, M.J.; Gonzalez-Badillo, J.J. Effect of 4 months of training on aerobic power, strength, and acceleration in two under-19 soccer teams. J. Strength Cond. Res. 2010, 24, 2705–2714. [Google Scholar] [CrossRef] [PubMed]
 - Rodriguez-Rosell, D.; Torres-Torrelo, J.; Franco-Marquez, F.; Gonzalez-Suarez, J.M.; Gonzalez-Badillo, J.J. Effects of light-load maximal lifting velocity weight training vs. combined weight training and plyometrics on sprint, vertical jump and strength performance in adult soccer players. J. Sci. Med. Sport 2017, 20, 695–699. [Google Scholar] [PubMed]
 - Loturco, I.; Ugrinowitsch, C.; Roschel, H.; Tricoli, V.; Gonzalez-Badillo, J.J. Training at the optimum power zone produces similar performance improvements to traditional strength training. J. Sports Sci. Med. 2013, 12, 109–115. [Google Scholar] [PubMed]
 - McGrath, A.G.; Flanagan, P.E.; O’Donovan, P.; Collins, D.J.; Kenny, C.I. Velocity based training: Validity of monitoring devices to assess mean concentric velocity in the bench press exercise. J. Aust. Strength Cond. 2018, 26, 23–30. [Google Scholar]
 - Loturco, I.; Nakamura, F.Y.; Kobal, R.; Gil, S.; Pivetti, B.; Pereira, L.A.; Roschel, H. Traditional Periodization versus Optimum Training Load Applied to Soccer Players: Effects on Neuromuscular Abilities. Int. J. Sport Med. 2016, 37, 1051–1059. [Google Scholar] [CrossRef] [PubMed]
 - Loturco, I.; Nakamura, Y.F.; Tricoli, V.; Kobal, R.; Abad, C.C.A.; Kitamura, K.; Ugrinowitsch, C.; Gil, S.; Pereira, A.L.; Gonzalez-Badillo, J.J. Determining the Optimum Power Load in Jump Squat Using the Mean Propulsive Velocity. PLoS ONE 2015, 10, e0140102. [Google Scholar] [CrossRef] [PubMed]
 

| Study | Participants | Training Comparison Groups | Set × Repetition | Resistance Training Exercise (s) | Duration of Intervention; Weekly Training Frequency | Periodization Model | Equipment | 
|---|---|---|---|---|---|---|---|
| Garcia-Pallares et al. (2009) [14] | Kayakers world class men (n = 11) | K: resistance training, fitness sport specific; | 4–5 × 8–10; 3–4 × 3–4; 4–5 × 5–8 | Bench Press and Prone Bench Pull | 12 weeks; 3× | Linear Periodization | LPT | 
| Gonzalez-Badillo et al. (2015) [3] | Young elite soccer players men (n = 44) | U16-U18 (EXP): resistance training, power, speed/agility technical/tactical; U21 (CG): technical/tactical training;  | 2 × 8; 3 × 8; 3 × 6; 2 × 6; 3 × 4; 4 × 6 | Squat | 26 weeks; 2× | Not specified | LPT | 
| Izquierdo-Gabarren et al. (2010) [15] | Rowers men (n = 43) | 4RF- 4RNF-2RNF (EXP): resistance training, fitness sport specific; CG: none;  | 3 × 5; 4 × 5; 3 × 4; 4 × 4; 3 × 3; 4 × 3; 3 × 2; 4 × 2; | Prone Bench Pull | 8 weeks; 2× | Linear Periodization | LPT | 
| Lopez-Segovia et al. (2010) [16] | U19 soccer players men (n = 37) | Team A (EXP): resistance training, power, technical/tactical, speed; Team B (CG): technical/tactical, power;  | 8 × 4; 6 × 6; 3 × 6; 4 × 4; 2 × 4; 3 × 4; 4 × 4; 2 × 4; 7 × 4; 5 × 4; | Squat | 16 weeks; 2× | Not specified | LPT | 
| Loturco et al. (2016) [7] | Professional soccer players men (n = 23) | TSP (CG): resistance training, power, technical/tactical; OPL (EXP): resistance training, power, technical/tactical;  | 6 × 10; 6 × 8; 6 × 6; 6 × 4 | Squat and Squat Jump | 6 weeks; 3× | Traditional Periodization/Optimum Load | LPT | 
| Pareja-Blanco et al. (2017) [9] | Professional soccer players men (n = 20) | VL15: resistance training, training sport specific (not specified); VL30: resistance training, training sport specific (not specified); | 2 × 3; | Squat | 6 weeks; 3× | Not specified | LPT | 
| Rodriguez-Rosell et al. (2017) [17] | Semiprofessional soccer players men (n = 30) | FSG (EXP): resistance training; COM (EXP): resistance training, power, speed; CG: none; | 2 × 6; 3 × 6; 3 × 5; 2 × 5; 3 × 4; 2 × 4; | Squat | 6 weeks; 3× | Not specified | LPT | 
| Study | Exercises | Strength Test (Pre-Post) | Power Test (Pre-Post) | Speed Test (Pre-Post) | Fitness Test (Pre-Post) | 
|---|---|---|---|---|---|
| Garcia-Pallares et al. (2009) [14] K  | Prone Bench Pull/Bench Press | 1RM BP (4.2% ⇑; p < 0.05) 1RM PBP (5.3% ⇑; p < 0.05)  | V45% BP (14.4% ⇑; p < 0.0001) V45% PBP (10% ⇑; p < 0.0001)  | NA | KE VO2max (9.5% ⇑; p < 0.05) | 
| Gonzalez-Badillo et al. (2015) [3] U16 (EXP)  | Squat | V1LOAD (41.7.4 ± 9.3 − 69.9 ± 12.5 ⇑; p < 0.000) | CMJ (35.4 ± 3.9 − 39.1 ± 4.9 ⇑;  p < 0.000)  | T20 (2.99 ± 0.10 − 2.97 ± 0.09 ⇑; p < 0.14) | MAS (15.9 ± 0.7 − 16.2 ± 0.8 ⇑; p < 0.02) | 
| U18 (EXP) | V1LOAD (51.6 ± 10.7 − 66.6 ± 10.1 ⇑; p < 0.000) | CMJ (38.4 ± 3.0 − 41.3 ± 4.5 ⇑; p < 0.000) | T20 (2.96 ± 0.10 − 2.92 ± 0.10 ⇑; p < 0.02) | MAS (15.8 ± 1.0 − 16.0 ± 0.8 ⇑; p < 0.12) | |
| U21 (CG) | V1LOAD (53.1 ± 4.9 − 65.9 ± 2.2 ⇑; p < 0.000) | CMJ (37.1 ± 3.7 − 38.1 ± 3.5 ⇑; p < 0.36) | T20 (2.97 ± 0.09 − 2.96 ± 0.10 ⇑; p < 0.36) | MAS (15.9 ± 0.7 – 15.9 ± 0.8 ⇔; p < 0.91) | |
| Izquierdo-Gabarren et al. (2010) [15] 4RF (EXP)  | Bench Press | 1RM BP (2.1% ⇑) | MPO 75–85% (−3.1% and −2.7% ⇓) | NA | W4 mmol⋅L−1 (5.3% ⇑; p < 0.05) W20 min (4.6% ⇑; p < 0.05) W10 strokes (−0.1% ⇓; p < 0.05)  | 
| 4NRF (EXP) | 1RM BP (4.6% ⇑) | MPO 75–85% (6.6% and 6.7% ⇑) | NA | W4 mmol⋅L−1 (6.2% ⇑; p < 0.05) W20 min (7.6% ⇑; p < 0.05) W10 strokes (3.6% ⇑; p < 0.05)  | |
| 2NRF (EXP) | 1RM BP (0.6% ⇑) | MPO 75–85% (6.6% and 6.7% ⇑) | NA | W4 mmol⋅L−1 (6.8% ⇑; p < 0.05 W20 min (9.0% ⇑; p < 0.05) W10 strokes (5% ⇑; p < 0.05)  | |
| CG | 1RM BP (−2.6% ⇓) | NA | NA | W4 mmol⋅L−1 (4.5% ⇑; p < 0.05) W20 min (4.5% ⇑; p < 0.05) W10 strokes (−0.8% ⇓; p < 0.05)  | |
| Lopez-Segovia et al. (2010) [16] Team A (EXP)  | Squat | FS30 (1.27 ± 0.13 − 1.36 ± 0.12 ⇑; SE 0.72) FS50 (1.06 ± 0.12 − 3.15± 0.10 ⇑; SE 0.12) FS70 (0.78 ± 0.14 − 0.82 ± 0.16 ⇑; SE 0.27)  | CMJ (35.37 ± 5.1 − 37.12 ± 4.5 ⇑; SE 0.34) CMJ20 (22.78 ± 3.6 − 24.33 ± 3.4 ⇑; SE 0.44)  | T10 (1.82 ± 0.06 − 1.85 ± 0.1 ⇓; SE 0.36) T20 (3.08 ± 0.11 − 3.15 ± 0.13 ⇓; SE 0.58) T30 (4.25 ± 0.15 − 4.35 ± 0.19 ⇓; SE 0.58)  | MAS (16.39 ± 0.28 − 16.291 ± 0.9 ⇑; SE 0.78) | 
| Team B (CG) | FS30 (1.25 ± 0.1 − 1.29 ± 0.08 ⇑; SE 0.36) FS50 (0.89 ± 0.19 − 1.01 ± 0.12 ⇑; SE 0.76) FS70 (0.74 ± 0.11 – 0.87 ± 0.10 ⇑; SE 1.24)  | CMJ (34.2 ± 5.1 − 35.44 ± 5.2 ⇑; SE 0.24) CMJ20 (18.93 ± 2.9 − 22.9 ± 4 ⇑; SE 1.14)  | T10 (1.88 ± 0.05 − 1.85 ± 0.06 ⇑; SE-0.54) T20 (3.16 ± 0.1 − 3.15 ± 0.09 ⇑; SE-0.21) T30 (4.40 ± 0.15 − 4.36 ± 0.17 ⇑; SE-0.25)  | MAS (15.72 ± 1.3 − 15.66.± 1.1 ⇑; SE-0,05) | |
| Loturco et al. (2016) [7] TSP (CG)  | Squat/Squat Jump | 1RM SQ (8.1 ± 2.8% ⇑; p < 0.0001) | CMJ (11.4 ± 4.3% ⇑; p < 0.0001) SJ (13.4 ± 4.7% ⇑; p < 0.0001) MPP40 (3.0 ± 4.4% ⇑; p < 0.10)  | T5 (7.2 ± 3.3% ⇑; p < 0.0001) T10 (3.3 ± 2.7%⇑; p < 0.0001) T20 (2.3 ± 2.4%⇑; p < 0.0001) COD (6.6 ± 1.8% ⇑; p < 0.0001)  | NA | 
| OPL (EXP) | 1RM SQ (7.5 ± 1.9% ⇑; p < 0.0001) | CMJ (11.4 ± 4.3% ⇑; p < 0.0001) SJ (13.8.1 ± 4.2% ⇑; p < 0.0001) MPP40 (13.0 ± 3.5% ⇑; p < 0.0001)  | T5 (8.0 ± 2.1% ⇑; p < 0.0001) T10 (7.1 ± 1.5%⇑; p < 0.0001) T20 (5.9 ± 0.9%⇑; p < 0.0001) COD (6.8 ± 2.6% ⇑; p < 0.0001)  | NA | |
| Pareja-Blanco et al. (2017) [9] VL15  | Squat | 1RM SQ (101.3 ± 18.8 − 110.3 ± 14.3 ⇑; SE 0.43) AMPV (1.19 ± 0.12 − 1.23 ± 0.09 ⇑; SE 0.35)  | CMJ (33.7 ± 3.6 − 35.5 ± 5.1 ⇑; SE 0.45) | T30 (4.32 ± 0.19 − 4.30 ± 0.20 ⇑; SE 0.10) | YIRT (1390 ± 417 – 1862 ± 639 ⇑; SE 1.01) | 
| VL30 | 1RM SQ (100 ± 20.3 − 106 ± 28.5 ⇑; SE 0.28) AMPV (1.16 ± 0.12 − 1.18 ± 0.13 ⇑; SE 0.16)  | CMJ (34.4 ± 3.5 − 33.5 ± 3.1 ⇓; SE-0.24) | T30 (4.28 ± 0.14 – 4.27 ± 0.10 ⇑; SE 0.06) | YIRT (1611 ± 639 – 2043 ± 842 ⇑; SE 0.97) | |
| Rodriguez-Rosell et al. (2017) [17] FSG (EXP)  | Squat | 1RM SQ (86.9 ± 14.2 − 101.2 ± 10.3 ⇑; 17.3%) | CMJ (37.8 ± 3.9 − 39.8 ± 4.2 ⇑; 5.15%) | T10 (1.77 ± 0.08 − 1.72 ± 0.06 ⇑; −2.67%) T20 (3.04 ± 0.11 − 2.99 ± 0.09 ⇑; −1.50%)  | NA | 
| COM (EXP) | 1RM SQ (91.8 ± 14.7 − 104.4 ± 17.8 ⇑; 13.36%) | CMJ (36.3 ± 4.1 − 38.9 ± 4.7 ⇑; 7.10%) | T10 (1.78 ± 0.09 − 1.71 ± 0.08 ⇑; −3.61%) T20 (3.06 ± 0.13 − 2.97 ± 0.14 ⇑; −2.93%)  | NA | |
| CG | 1RM SQ (92.5 ± 20.7 − 91.6 ± 17.9 ⇓; −0.45%) | CMJ (37.1 ± 3.8 − 37.0 ± 4.2 ⇓; −0.56) | T10 (1.77 ± 0.06 − 1.78 ± 0.06 ⇓; 0.69) T20 (3.04 ± 0.08 − 3.06 ± 0.07 ⇓; 0.67)  | NA | 
© 2018 by the authors. Licensee MDPI, Basel, Switzerland. This article is an open access article distributed under the terms and conditions of the Creative Commons Attribution (CC BY) license (http://creativecommons.org/licenses/by/4.0/).
Share and Cite
Guerriero, A.; Varalda, C.; Piacentini, M.F. The Role of Velocity Based Training in the Strength Periodization for Modern Athletes. J. Funct. Morphol. Kinesiol. 2018, 3, 55. https://doi.org/10.3390/jfmk3040055
Guerriero A, Varalda C, Piacentini MF. The Role of Velocity Based Training in the Strength Periodization for Modern Athletes. Journal of Functional Morphology and Kinesiology. 2018; 3(4):55. https://doi.org/10.3390/jfmk3040055
Chicago/Turabian StyleGuerriero, Aristide, Carlo Varalda, and Maria Francesca Piacentini. 2018. "The Role of Velocity Based Training in the Strength Periodization for Modern Athletes" Journal of Functional Morphology and Kinesiology 3, no. 4: 55. https://doi.org/10.3390/jfmk3040055
APA StyleGuerriero, A., Varalda, C., & Piacentini, M. F. (2018). The Role of Velocity Based Training in the Strength Periodization for Modern Athletes. Journal of Functional Morphology and Kinesiology, 3(4), 55. https://doi.org/10.3390/jfmk3040055
        
