Comparative Economic Analysis of Transmission Lines Adopted for Energy-Saving Conductors Considering Life Cycle Cost
Abstract
1. Introduction
2. Materials and Methods
2.1. Life Cycle Cost Analysis
- (1)
- Investment cost ICL
- (2)
- Operation cost OCL
- (3)
- Maintenance cost MCL
- (4)
- Disposal and recycling cost DCL
2.2. Load Forecasting Models
2.2.1. Linear Regression Analysis
2.2.2. Grey Model
2.2.3. Autoregressive Integrated Moving Average Model
2.2.4. Combination Forecasting Model
2.3. Economic Evaluation
2.3.1. Economic Benefit
- (1).
- Electricity sales
- (2).
- Carbon reduction
2.3.2. Evaluation Indicators
3. Results
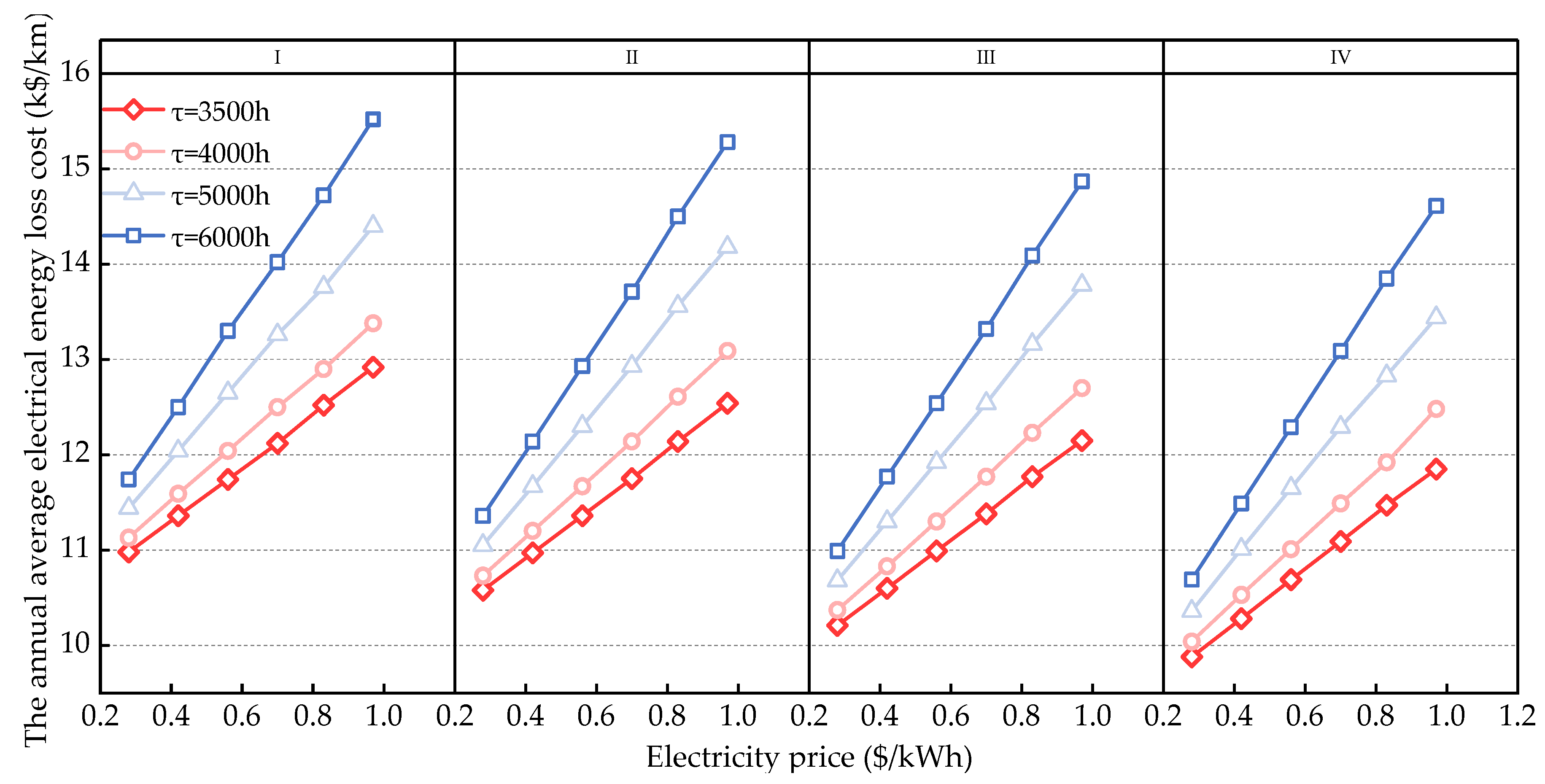
3.1. Life Cycle Cost
- (1)
- The project’s lifespan is 30 years, with a two-year construction period and a 6:4 investment ratio during construction.
- (2)
- The maximum annual loss hours for transmission lines are 3500 h, 4000 h, 5000 h, and 6000 h.
- (3)
- The discount rates are 8%, 10%, and 12%.
3.2. Electricity Sales Forecasting
3.3. Economic Evaluations
4. Discussion
5. Conclusions
- (1)
- In the life cycle cost analysis of transmission lines, operating costs account for the highest proportion, as much as 65% to 66.2%, with energy loss costs particularly significant. Specifically, the annual average cost of energy loss is influenced by several parameters; increases in electricity prices, discount rates, and the maximum number of loss hours per year will all lead to higher energy loss costs. Among the different types of conductor schemes, JL/G1A-400/35 has the highest life cycle cost (23,681.37 k$), followed by JL(GD)/G1A-400/35 (23,490.91 k$), JL/LHA1-210/220 (23,095.87 k$), and JLHA3-425 (22,891.66 k$). Therefore, energy-saving conductors can effectively reduce energy losses and have lower costs.
- (2)
- The electricity sales after the transmission line was put into service were predicted using a linear regression model, GM (1, 1) model, and ARIMA model. The three methods’ prediction error and fitting effect were compared, and the benefits of electricity sales of the transmission line were assessed through the combination analysis. After adopting energy-saving conductors, the reduction in line losses increases the carbon reduction benefit and economic benefits of the transmission line.
- (3)
- This study analyzes the operation of 220 kV transmission lines in the Jilin Province Power Grid of China from 2018 to 2022. It provides a new direction for the low-carbon construction of transmission lines. By comprehensively considering the costs and benefits of different schemes and comparing three economic indicators: ENPV, EIRR, and DPP, it is verified that the JLHA3-425 type conductor is the most economical among the three energy-saving conductors. Based on its better energy-saving effect and economy, the JLHA3-425 medium-strength aluminum alloy stranded wire emerged as the most economically viable option among the evaluated schemes, holding substantial promise for fostering economic and environmental sustainability in electrical power transmission.
- (4)
- This paper does not consider the cost implications of variations in carbon emission factors, and further research is needed to quantify the benefits of carbon emissions.
Author Contributions
Funding
Data Availability Statement
Acknowledgments
Conflicts of Interest
References
- Li, D.; Gong, Y. The design of power grid data management system based on blockchain technology and construction of system security evaluation model. Energy Rep. 2022, 8, 466–479. [Google Scholar] [CrossRef]
- Liu, J.; Song, D.; Li, Q.; Yang, J.; Hu, Y.; Fang, F.; Hoon Joo, Y. Life cycle cost modelling and economic analysis of wind power: A state of art review. Energy Convers. Manag. 2023, 277, 116628. [Google Scholar] [CrossRef]
- Acosta, J.S.; Tavares, M.C. Optimal selection and positioning of conductors in multi-circuit overhead transmission lines using evolutionary computing. Electr. Pow. Syst. Res. 2020, 180, 106174. [Google Scholar] [CrossRef]
- Liu, X.; Zhang, J.; Hu, Y.; Liu, J.; Ding, S.; Zhao, G.; Zhang, Y.; Li, J.; Nie, Z. Carbon Emission Evaluation Method and Comparison Study of Transformer Substations Using Different Data Sources. Buildings 2023, 13, 1106. [Google Scholar] [CrossRef]
- Gan, J.; Li, L. Research on the Technical Reliability of the Overhead Transmission Lines Based on the Life Cycle Technology. IOP Conf. Ser. 2020, 558, 52037. [Google Scholar] [CrossRef]
- Zhu, Z.; Lu, S.; Gao, B.; Tao, Y.; Chen, B. Life Cycle Cost Analysis of Three Types of Power Lines in 10 kV Distribution Network. Inventions 2016, 1, 20. [Google Scholar] [CrossRef]
- Acaroğlu, H.; García Márquez, F.P. A life-cycle cost analysis of High Voltage Direct Current utilization for solar energy systems: The case study in Turkey. J. Clean. Prod. 2022, 360, 132128. [Google Scholar] [CrossRef]
- Chen, X.; Ou, Y. Carbon emission accounting for power transmission and transformation equipment: An extended life cycle approach. Energy Rep. 2023, 10, 1369–1378. [Google Scholar] [CrossRef]
- Zeng, W.; Fan, J.; Zhang, W.; Li, Y.; Zou, B.; Huang, R.; Xu, X.; Liu, J. Whole Life Cycle Cost Analysis of Transmission Lines Using the Economic Life Interval Method. Energies 2023, 16, 7804. [Google Scholar] [CrossRef]
- Farkash, H.M.; Sahly, E.M.; El-Werfalli, A.A.; El-Agori, R.A. Medium-Term Load Forecasting for The City of Benghazi Using an Artificial Neural Network Based Time Series Approach. In Proceedings of the 2023 IEEE 3rd International Maghreb Meeting of the Conference on Sciences and Techniques of Automatic Control and Computer Engineering (MI-STA), Benghazi, Libya, 21–23 May 2023; pp. 341–347. [Google Scholar]
- Cao, G.; Wu, L. Support vector regression with fruit fly optimization algorithm for seasonal electricity consumption forecasting. Energy 2016, 115, 734–745. [Google Scholar] [CrossRef]
- Treeratanaporn, T.; Rochananak, P.; Srichaikij, C. Data Analytics for Electricity Revenue Forecasting by using Linear Regression and Classification Method. In Proceedings of the 2021 9th International Electrical Engineering Congress (iEECON), Pattaya, Thailand, 10–12 March 2021; pp. 468–471. [Google Scholar]
- Hadjout, D.; Torres, J.F.; Troncoso, A.; Sebaa, A.; Martínez-Álvarez, F. Electricity consumption forecasting based on ensemble deep learning with application to the Algerian market. Energy 2022, 243, 123060. [Google Scholar] [CrossRef]
- Hadi, E.; Setiabudy, R. Analysis of Technical and Economics Overhead Transmission Line 150 kV Construction from Mine Mouth Coal Fired Power Plant to External Customer Substation. J. Pendidik. Teknol. Kejuru. 2023, 6, 64–69. [Google Scholar] [CrossRef]
- Kuusela, A.O.; Peltoketo, S.; Nikkilä, A. Economic feasibility assessment of on-demand flexibility utilization in a transmission system. Energy Rep. 2024, 11, 1874–1893. [Google Scholar] [CrossRef]
- Jia, Z.; Wen, S.; Wang, Y. Power coming from the sky: Economic benefits of inter-regional power transmission in China. Energy Econ. 2023, 119, 106544. [Google Scholar] [CrossRef]
- Salci, S. A framework for assessing economic and environmental benefits from transmission line rehabilitation investments. Electr. J. 2018, 31, 75–81. [Google Scholar] [CrossRef]
- Jian, M. Research on Procurement of 220kV Power Transformers Based on the Theory of Full Lifecycle Cost; South China University of Technology: Taipei, Taiwan, 2017. [Google Scholar]
- Chen, Z.; Wang, C.; Li, J.; Song, F.; Zhang, Z. Conductor selection and economic analysis of D.R. congo-guinea ±800 kV UHVDC transmission project. Glob. Energy Interconnect. 2020, 3, 385–397. [Google Scholar] [CrossRef]
- Han, X.; Li, Y.; Nie, L.; Huang, X.; Deng, Y.; Yan, J.; Kourkoumpas, D.; Karellas, S. Comparative life cycle greenhouse gas emissions assessment of battery energy storage technologies for grid applications. J. Clean. Prod. 2023, 392, 136251. [Google Scholar] [CrossRef]
- Li, N.; Wang, X.; Zhu, Z.; Wang, Y.; Han, J.; Xu, R. The Research on the LCC Modelling and Economic Life Evaluation of Power Transformers. IOP Conf. Ser. Mater. Sci. Eng. 2019, 486, 12030. [Google Scholar] [CrossRef]
- Zhao, X.; Gui, F.; Chen, H.; Fan, L.; Pan, P. Life Cycle Cost Estimation and Analysis of Transformers Based on Failure Rate. Appl. Sci. 2024, 14, 1210. [Google Scholar] [CrossRef]
- Zhang, Y.; Zhenliang, W.; Zhu, Y.; Huang, X.; Wang, Y. Life cycle cost assessment method considering multiple factors for economic evaluation of cable line steel brackets. IET Gener. Transm. Distrib. 2021, 15, 2488–2498. [Google Scholar] [CrossRef]
- Harrison, G.P.; Maclean, E.N.J.; Karamanlis, S.; Ochoa, L.F. Life cycle assessment of the transmission network in Great Britain. Energy Policy 2010, 38, 3622–3631. [Google Scholar] [CrossRef]
- Living, O.; Nnamchi, S.N.; Mundu, M.M.; Ukagwu, K.J.; Abdulkarim, A. Coupled modelling and simulation of power transmission lines: A systematic analysis of line losses. Electr. Power Syst. Res. 2024, 226, 109954. [Google Scholar] [CrossRef]
- Oyewo, A.S.; Bogdanov, D.; Aghahosseini, A.; Mensah, T.N.O.; Breyer, C. Contextualizing the scope, scale, and speed of energy pathways toward sustainable development in Africa. Iscience 2022, 25, 104965. [Google Scholar] [CrossRef] [PubMed]
- Sanyal, S.; Kim, T.; Seok, C.; Yi, J.; Koo, J.; Son, J.; Choi, I. Replacement Strategy of Insulators Established by Probability of Failure. Energies 2020, 13, 2043. [Google Scholar] [CrossRef]
- Hu, B.; Chen, Q.; Rao, W.; Qiao, J. Economic Life Prediction of Transformer Based on Repairing Profit and Decommissioning Profit. J. Phys. Conf. Ser. 2019, 1314, 12113. [Google Scholar] [CrossRef]
- Orioli, A.; Di Gangi, A. Six-years-long effects of the Italian policies for photovoltaics on the pay-back period of grid-connected PV systems installed in urban contexts. Energy 2017, 122, 458–470. [Google Scholar] [CrossRef]
- Kalhori, M.R.N.; Emami, I.T.; Fallahi, F.; Tabarzadi, M. A data-driven knowledge-based system with reasoning under uncertain evidence for regional long-term hourly load forecasting. Appl. Energy 2022, 314, 118975. [Google Scholar] [CrossRef]
- Mohammed, N.A.; Al-Bazi, A. An adaptive backpropagation algorithm for long-term electricity load forecasting. Neural Comput. Appl. 2022, 34, 477–491. [Google Scholar] [CrossRef] [PubMed]
- Wang, Y.; Chen, H.; Zhao, S.; Fan, L.; Xin, C.; Jiang, X.; Yao, F. Benefit Evaluation of Carbon Reduction in Power Transmission and Transformation Projects Based on the Modified TOPSIS-RSR Method. Energies 2024, 17, 2988. [Google Scholar] [CrossRef]
- Song, L.; Joo, I.; Gunawan, S. Next-Day Daily Energy Consumption Forecast Model Development and Model Implementation. J. Sol. Energy Eng. Sol. Energy Eng. 2012, 134, 031002. [Google Scholar] [CrossRef]
- Di Persio, L.; Cecchin, A.; Cordoni, F.G. Novel approaches to the energy load unbalance forecasting in the Italian electricity market. J. Math. Ind. 2017, 7, 1–15. [Google Scholar] [CrossRef]
- Lee, C.; Ko, C. Short-term load forecasting using lifting scheme and ARIMA models. Expert. Syst. Appl. 2011, 38, 5902–5911. [Google Scholar] [CrossRef]
- Liu, J.; Wang, P.; Chen, H.; Zhu, J. A combination forecasting model based on hybrid interval multi-scale decomposition: Application to interval-valued carbon price forecasting. Expert. Syst. Appl. 2022, 191, 116267. [Google Scholar] [CrossRef]
- Ding, Y.; Wei, X. Bi-level optimization model for regional energy system planning under demand response scenarios. J. Clean. Prod. 2021, 323, 129009. [Google Scholar] [CrossRef]
- Chen, H.; Pei, L.; Zhao, Y. Forecasting seasonal variations in electricity consumption and electricity usage efficiency of industrial sectors using a grey modeling approach. Energy 2021, 222, 119952. [Google Scholar] [CrossRef]
- Bingran, S.; Jin, L.; Yingmin, F.; Guangsheng, C.; Bo, Y.; Guoqi, R. Analysis on selecting application of energy-saving conductors in overhead transmission line construction. In Proceedings of the 2016 China International Conference on Electricity Distribution (CICED), Xi’an, China, 10–13 August 2016; pp. 1–8. [Google Scholar]
- Peng, Y.; Chong, T.F.; Zhang, X.; Chen, S.Q.; Xie, G. Calculation of Emission Factors of the Northwest Regional Grid Based on Linear Support Vector Machines. J. Phys. Conf. Ser. 2023, 2474, 012083. [Google Scholar] [CrossRef]
- Chandra, A.; Hartley, P.R.; Nair, G.M. Multiple Volatility Real Options Approach to Investment Decisions Under Uncertainty. Decis. Anal. 2022, 19, 79–98. [Google Scholar] [CrossRef]
- Wu, H.; Chen, H.; Fan, L.; Pan, P.; Xu, G.; Wu, L. Performance analysis of a novel co-generation system integrating a small modular reactor and multiple hydrogen production equipment considering peak shaving. Energy 2024, 302, 131887. [Google Scholar] [CrossRef]
- Fujimori, S.; Oshiro, K.; Shiraki, H.; Hasegawa, T. Energy transformation cost for the Japanese mid-century strategy. Nat. Commun. 2019, 10, 4737. [Google Scholar] [CrossRef]
- Moradi-Sarvestani, S.; Jooshaki, M.; Fotuhi-Firuzabad, M.; Lehtonen, M. Incorporating direct load control demand response into active distribution system planning. Appl. Energy 2023, 339, 120897. [Google Scholar] [CrossRef]
- Xu, Y.; Ren, Z.; Zhan, X.L.; Geng, J.H.; Xie, Q. Life cycle cost model and comprehensive sensitivity analysis of power transformer. J. North China Electr. Power Univ. 2014, 41, 80–87. [Google Scholar]














| Operating Condition | Temperature (°C) | Wind Speed (m/s) |
|---|---|---|
| Low temperature | −20 | 0 |
| Annual average | 5 | 0 |
| Strong wind | −5 | 24 |
| Ice coating | −5 | 10 |
| High temperature | 40 | 0 |
| Installation | −10 | 10 |
| No wind outside | 15 | 0 |
| Windy outside | 15 | 10 |
| Inside | 10 | 15 |
| 70 °C high temperature | 70 | 0 |
| Parameter | JL/G1A-400/35 | JL(GD)/G1A-400/35 | JL/LHA1-210/220 | JLHA3-425 |
|---|---|---|---|---|
| Core wire section (mm2) | 34.36 | 34.36 | 218.9 | 0.00 |
| Outer cross section (mm2) | 390.88 | 390.88 | 207.38 | 426.28 |
| Total cross section (mm2) | 425.24 | 425.24 | 426.28 | 426.28 |
| Diameter (mm) | 26.82 | 26.82 | 26.81 | 26.81 |
| 20 °C DC resistance (Ω/km) | 0.074 | 0.072 | 0.073 | 0.071 |
| Number of splitting roots | 2.00 | 2.00 | 2.00 | 2.00 |
| Splitting spacing (mm) | 400.00 | 400.00 | 400.00 | 400.00 |
| Total weight of wire (t/km) | 8.09 | 8.09 | 7.06 | 7.07 |
| Critical electric field strength (MV/m) | 2.14 | 2.14 | 2.14 | 2.14 |
| Conductor operating temperature (°C) | 29.79 | 29.78 | 29.78 | 29.77 |
| AC resistance (Ω) | 0.04 | 0.04 | 0.04 | 0.04 |
| Transmission power (MW) | 2154.87 | 2187.39 | 2214.77 | 2246.67 |
| The field strength of A-phase surface conductor at average height (MV/m) | 4.036 | 4.036 | 4.038 | 4.038 |
| The field strength of B-phase surface conductor at average height (MV/m) | 4.157 | 4.157 | 4.158 | 4.158 |
| The field strength of C-phase surface conductor at average height (MV/m) | 3.913 | 3.913 | 3.915 | 3.915 |
| Conductor surface coefficient | 0.82 | 0.82 | 0.82 | 0.82 |
| Unit price (k$/t) | 2.36 | 2.70 | 2.80 | 2.95 |
| Wire cost (k$/km) | 19.12 | 21.41 | 19.77 | 20.83 |
| Steel quantity for tower (t/km) | 49.21 | 49.21 | 48.84 | 48.72 |
| Unit price of steel (k$/t) | 1.32 | 1.32 | 1.32 | 1.32 |
| Good weather calculation hours (h) | 6310.00 | 6310.00 | 6310.00 | 6310.00 |
| Calculation hours in rainy days (h) | 1160.00 | 1160.00 | 1160.00 | 1160.00 |
| Calculation hours of snow days (h) | 640.00 | 640.00 | 640.00 | 640.00 |
| Calculation hours of rime days (h) | 420.00 | 420.00 | 420.00 | 420.00 |
| Relative air density | 1.09 | 1.09 | 1.09 | 1.09 |
| Air pressure (Pa) | 101,325.00 | 101,325.00 | 101,325.00 | 101,325.00 |
| Parameter | JL/G1A-400/35 | JL(GD)/G1A-400/35 | JL/LHA1-210/220 | JLHA3-425 |
|---|---|---|---|---|
| Construction and installation cost (k$) | 3947.62 | 3947.62 | 3947.62 | 3947.62 |
| Original equipment cost (k$) | 2296.54 | 2300.46 | 2289.62 | 2294.18 |
| Conductor investment cost (k$) | 611.81 | 615.73 | 604.89 | 609.45 |
| Other component costs (k$) | 1684.73 | 1684.73 | 1684.73 | 1684.73 |
| Other costs (k$) | 1309.23 | 1309.82 | 1309.37 | 1309.55 |
| Total static investment cost (k$) | 7553.39 | 7557.89 | 7546.60 | 7551.34 |
| Dynamic cost (k$) | 151.07 | 152.55 | 151.22 | 151.80 |
| Total initial investment cost (k$) | 7704.45 | 7710.44 | 7697.82 | 7703.15 |
| Parameter | Value |
|---|---|
| Minor maintenance cost (k$) | 1.39 |
| Minor maintenance cycle (year/times) | 1 |
| Major maintenance cost (k$) | 11.4 |
| Major maintenance life (year/times) | 7 |
| Parameter | LRA | GM(1,1) | ARIMA |
|---|---|---|---|
| Mean relative deviation | −0.043% | 0.003% | 0.042% |
| Mean absolute percentage error | 1.55% | 1.31% | 1.52% |
| R2 value | 0.987 | 0.998 | 0.971 |
| Parameter | Scheme I | Scheme II | Scheme III | Scheme IV |
|---|---|---|---|---|
| ENPV | −446.489 | 233.305 | 494.217 | 661.847 |
| EIRR (%) | 7.85% | 9.65 | 10% | 11.28% |
| DPP (year) | 12.89 | 12.51 | 12.43 | 12.39 |
Disclaimer/Publisher’s Note: The statements, opinions and data contained in all publications are solely those of the individual author(s) and contributor(s) and not of MDPI and/or the editor(s). MDPI and/or the editor(s) disclaim responsibility for any injury to people or property resulting from any ideas, methods, instructions or products referred to in the content. |
© 2024 by the authors. Licensee MDPI, Basel, Switzerland. This article is an open access article distributed under the terms and conditions of the Creative Commons Attribution (CC BY) license (https://creativecommons.org/licenses/by/4.0/).
Share and Cite
Fan, L.; Chen, H.; Zhao, S.; Wang, Y. Comparative Economic Analysis of Transmission Lines Adopted for Energy-Saving Conductors Considering Life Cycle Cost. Inventions 2024, 9, 75. https://doi.org/10.3390/inventions9040075
Fan L, Chen H, Zhao S, Wang Y. Comparative Economic Analysis of Transmission Lines Adopted for Energy-Saving Conductors Considering Life Cycle Cost. Inventions. 2024; 9(4):75. https://doi.org/10.3390/inventions9040075
Chicago/Turabian StyleFan, Lanxin, Heng Chen, Shuyuan Zhao, and Yinan Wang. 2024. "Comparative Economic Analysis of Transmission Lines Adopted for Energy-Saving Conductors Considering Life Cycle Cost" Inventions 9, no. 4: 75. https://doi.org/10.3390/inventions9040075
APA StyleFan, L., Chen, H., Zhao, S., & Wang, Y. (2024). Comparative Economic Analysis of Transmission Lines Adopted for Energy-Saving Conductors Considering Life Cycle Cost. Inventions, 9(4), 75. https://doi.org/10.3390/inventions9040075

