A Novel Solution for Day-Ahead Scheduling Problems Using the IoT-Based Bald Eagle Search Optimization Algorithm
Abstract
:1. Introduction
- Firstly, the proposal of a new low-cost smart system design that ensures power quality for consumers’ appliances through smart monitoring and control with the help of IoT;
- The implementation of a DSM program for smart microgrids with a variety of electrical loads. This load variation is rare in other articles;
- This paper solves the DSM problem by considering different objective functions, including reducing consumer bills and reducing power losses;
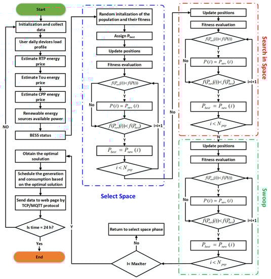
- This research proposes a bald eagle search optimization algorithm (BES)-based real-time optimal schedule controller for EMS;
- Two-layer hierarchical communication architecture is implemented based on the MQTT protocol, leveraging a cloud server named ThingSpeak to enable global and local communication for neighborhood device controllers;
- The utility authority will have control over individual consumers’ electrical loads and peak demand through IoT and smart meters. Finally, consumers will be able to track their real-time energy consumption, and related measures could be taken to reduce demand.
2. Problem Formulation
2.1. Modeling of the Renewable Resources and Energy Storage Devices
2.1.1. Photovoltaic
- is reversed leakage current;
- is the photocurrent (A) of the photovoltaic cell;
- k is the constant of Boltzmann’s ();
- q is the electron charge ();
- is parallel resistance (Ω).
- is the series resistance (Ω);
- T is diode temperature.
2.1.2. Battery
2.2. Shifting of Loads
3. Proposed Methodology
3.1. Suggested Communication Platform
3.1.1. The MQTT Knowledge
3.1.2. Proposed Architecture
4. Results of the Proposed Method
5. Discussion of Results
6. Conclusions
Author Contributions
Funding
Institutional Review Board Statement
Informed Consent Statement
Data Availability Statement
Conflicts of Interest
References
- Shewale, A.; Mokhade, A.; Funde, N.; Bokde, N.D. A Survey of Efficient Demand-Side Management Techniques for the Residential Appliance Scheduling Problem in Smart Homes. Energies 2022, 15, 2863. [Google Scholar] [CrossRef]
- Youssef, H.M.M. A Control Strategy for a Microgrid Integrated with Multiple Solar-PV Units and a Large-Scale Battery Energy Storage System. Master’s Thesis, University of Toronto, Toronto, ON, Canada, 2018. [Google Scholar]
- Alhasnawi, B.N.; Jasim, B.H.; Anvari-Moghaddam, A.; Blaabjerg, F. A New Robust Control Strategy for Parallel Operated Inverters in Green Energy Applications. Energies 2020, 13, 3480. [Google Scholar] [CrossRef]
- Khalid, A.; Javaid, N. Coalition based game theoretic energy management system of a building asservice over fog. Sustain. Cities Soc. 2019, 48, 101509. [Google Scholar] [CrossRef]
- Javidsharifi, M.; Arabani, H.P.; Kerekes, T.; Sera, D.; Guerrero, J.M. Stochastic Optimal Strategy for Power Management in Interconnected Multi-Microgrid Systems. Electronics 2022, 11, 1424. [Google Scholar] [CrossRef]
- Sefidgar-Dezfouli, A.; Joorabian, M.; Mashhour, E. A multiple chance-constrained model for optimal scheduling of microgrids considering normal and emergency operation. Int. J. Electr. Power Energy Syst. 2019, 112, 370–380. [Google Scholar] [CrossRef]
- Park, S.H.; Hussain, A.; Kim, H.M. Impact analysis of survivability-oriented demand response on islanded operation of networked microgrids with high penetration of renewables. Energies 2019, 12, 452. [Google Scholar] [CrossRef] [Green Version]
- Pakdel, M.J.V.; Sohrabi, F.; Mohammadi-Ivatloo, B. Multi-objective optimization of energy and water management in networked hubs considering transactive energy. J. Clean. Prod. 2020, 266, 121936. [Google Scholar] [CrossRef]
- Paul, S.; Padhy, N.P. Real Time Energy Management for Smart Homes. IEEE Syst. J. 2020, 16, 1–12. [Google Scholar] [CrossRef]
- Sedhom, B.E.; El-Saadawi, M.M.; El Moursi, M.; Hassan, M.; Eladl, A.A. IoT-based optimal demand side management and control scheme for smart microgrid. Int. J. Electr. Power Energy Syst. 2021, 127, 106674. [Google Scholar] [CrossRef]
- Bahmanyar, D.; Razmjooy, N.; Mirjalili, S. Multi-objective scheduling of IoT-enabled smart homes for energy management based on Arithmetic Optimization Algorithm: A Node-RED and NodeMCU module-based technique. Knowl. Based Syst. 2022, 247, 108762. [Google Scholar] [CrossRef]
- Ahammed, M.T.; Khan, I. Ensuring power quality and demand-side management through IoT-based smart meters in a developing country. Energy 2022, 250, 123747. [Google Scholar] [CrossRef]
- Ebrahimi, J.; Abedini, M. A two-stage framework for demand-side management and energy savings of various buildings in multi smart grid using robust optimization algorithms. J. Build. Eng. 2022, 53, 104486. [Google Scholar] [CrossRef]
- Tostado-Véliz, M.; Arévalo, P.; Kamel, S.; Zawbaa, H.M.; Jurado, F. Home energy management system considering effective demand response strategies and uncertainties. Energy Rep. 2022, 8, 5256–5271. [Google Scholar] [CrossRef]
- Alhasnawi, B.; Jasim, B.; Rahman, Z.-A.; Siano, P. A Novel Robust Smart Energy Management and Demand Reduction for Smart Homes Based on Internet of Energy. Sensors 2021, 21, 4756. [Google Scholar] [CrossRef]
- Dinh, H.T.; Yun, J.; Kim, D.M.; Lee, K.-H.; Kim, D. A Home Energy Management System with Renewable Energy and Energy Storage Utilizing Main Grid and Electricity Selling. IEEE Access 2020, 8, 49436–49450. [Google Scholar] [CrossRef]
- Alhasnawi, B.N.; Jasim, B.H. SCADA controlled smart home using Raspberry Pi3. In Proceedings of the 2018 International Conference on Advance of Sustainable Engineering and Its Application (ICASEA), Wasit-Kut, Iraq, 14–15 March 2018. [Google Scholar] [CrossRef]
- Li, G.; Li, Q.; Liu, Y.; Liu, H.; Song, W.; Ding, R. A cooperative Stackelberg game based energy management considering price discrimination and risk assessment. Int. J. Electr. Power Energy Syst. 2022, 135, 107461. [Google Scholar] [CrossRef]
- Alhasnawi, B.N.; Jasim, B.H. A New Energy Management System of On-Grid/off-Grid Using Adaptive Neuro-Fuzzy In-Ference System. J. Eng. Sci. Technol. 2020, 15, 3903–3919. [Google Scholar]
- Alhasnawi, B.N.; Jasim, B.H. A Novel Hierarchical Energy Management System Based on Optimization for Multi-Microgrid. Int. J. Electr. Eng. Inform. 2020, 12, 586–606. [Google Scholar] [CrossRef]
- Rocha, H.R.; Honorato, I.H.; Fiorotti, R.; Celeste, W.C.; Silvestre, L.J.; Silva, J.A. An Artificial Intelligence based scheduling algorithm for demand-side energy management in Smart Homes. Appl. Energy 2021, 282, 116145. [Google Scholar] [CrossRef]
- Cao, W.; Pan, X.; Sobhani, B. Integrated demand response based on household and photovoltaic load and oscillations effects. Int. J. Hydrogen Energy 2021, 46, 39523–39535. [Google Scholar] [CrossRef]
- Alhasnawi, B.N.; Jasim, B.H.; Esteban, M.D.; Guerrero, J.M. A Novel Smart Energy Management as a Service over a Cloud Computing Platform for Nanogrid Appliances. Sustain. J. Rec. 2020, 12, 9686. [Google Scholar] [CrossRef]
- Rehman, A.U.; Wadud, Z.; Elavarasan, R.M.; Hafeez, G.; Khan, I.; Shafiq, Z.; Alhelou, H.H. An Optimal Power Usage Scheduling in Smart Grid Integrated with Renewable Energy Sources for Energy Management. IEEE Access 2021, 9, 84619–84638. [Google Scholar] [CrossRef]
- Alhasnawi, B.N.; Jasim, B.H. A new internet of things enabled trust distributed demand side management system. Sustain. Energy Technol. Assess. 2021, 46, 101272. [Google Scholar] [CrossRef]
- Abbasi, A.; Sultan, K.; Aziz, M.A.; Khan, A.U.; Khalid, H.A.; Guerrero, J.M.; Zafar, B.A. A Novel Dynamic Appliance Clustering Scheme in a Community Home Energy Management System for Improved Stability and Resiliency of Microgrids. IEEE Access 2021, 9, 142276–142288. [Google Scholar] [CrossRef]
- Alhasnawi, B.N.; Jasim, B.H. Adaptive Energy Management System for Smart Hybrid Microgrids. In Proceedings of the 3rd Scientific Conference of Electrical and Electronic Engineering Researches (SCEEER), Basrah, Iraq, 15–16 June 2020. [Google Scholar] [CrossRef]
- Sodhro, A.H.; Pirbhulal, S.; Sodhro, G.H.; Muzammal, M.; Zongwei, L.; Gurtov, A.; de Macedo, A.R.L.; Wang, L.; Garcia, N.M.; de Albuquerque, V.H.C. Towards 5G-Enabled Self Adaptive Green and Reliable Communication in Intelligent Transportation System. IEEE Trans. Intell. Transp. Syst. 2021, 22, 5223–5231. [Google Scholar] [CrossRef]
- Lakhan, A.; Li, J.; Groenli, T.M.; Sodhro, A.H.; Zardari, N.A.; Imran, A.S.; Thinnukool, O.; Khuwuthyakorn, P. Dynamic Application Partitioning and Task-Scheduling Secure Schemes for Biosensor HealthcareWorkload in Mobile Edge Cloud. Electronics 2021, 10, 2797. [Google Scholar] [CrossRef]
- Forcan, M.; Maksimović, M. Cloud-Fog-based approach for Smart Grid monitoring. Simul. Model. Pract. Theory 2019, 101, 101988. [Google Scholar] [CrossRef]
- Alhasnawi, B.; Jasim, B.; Siano, P.; Guerrero, J. A Novel Real-Time Electricity Scheduling for Home Energy Management System Using the Internet of Energy. Energies 2021, 14, 3191. [Google Scholar] [CrossRef]
- Alhasnawi, B.N.; Jasim, B.H.; Esteban, M.D. A New Robust Energy Management and Control Strategy for a Hybrid Microgrid System Based on Green Energy. Sustain. J. Rec. 2020, 12, 5724. [Google Scholar] [CrossRef]
- Ouramdane, O.; Elbouchikhi, E.; Amirat, Y.; Le Gall, F.; Gooya, E.S. Home Energy Management Considering Renewable Resources, Energy Storage, and an Electric Vehicle as a Backup. Energies 2022, 15, 2830. [Google Scholar] [CrossRef]
- Iqbal, M.M.; Zia, M.F.; Beddiar, K.; Benbouzid, M. Optimal Scheduling of Grid Transactive Home Demand Re-sponsive Appliances Using Polar Bear Optimization Algorithm. IEEE Access 2020, 8, 222285–222296. [Google Scholar] [CrossRef]
- Khalid, A.; Javaid, N.; Guizani, M.; Alhussein, M.; Aurangzeb, K.; Ilahi, M. Towards Dynamic Coordination Among Home Appliances Using Multi-Objective Energy Optimization for Demand Side Management in Smart Buildings. IEEE Access 2018, 6, 19509–19529. [Google Scholar] [CrossRef]
- Khalid, A.; Javaid, N.; Mateen, A.; Khalid, B.; Khan, Z.A.; Qasim, U. Demand Side Management using Hybrid Bacterial Foraging and Genetic Algorithm Optimization Techniques. In Proceedings of the 2016 10th International Conference on Complex, Intelligent, and Software Intensive Systems (CISIS), Fukuoka, Japan, 6–8 July 2016. [Google Scholar] [CrossRef]
- Khalid, A. Towards Energy Effciency in Smart Buildings Exploiting Dynamic Coordination among Appliances and Homes. Ph.D. Thesis, Computer Science COMSATS University Islamabad, Islamabad, Pakistan, 2018. [Google Scholar]
- Alhasnawi, B.N.; Jasim, B.H.; Mansoor, R.; Alhasnawi, A.N.; Rahman, Z.-A.S.A.; Haes Alhelou, H.; Guerrero, J.M.; Dakhil, A.M.; Siano, P. A new Internet of Things based optimization scheme of residential demand side management system. IET Renew. Power Gener. 2022, 1–15. [Google Scholar] [CrossRef]
- Ferahtia, S.; Rezk, H.; Abdelkareem, M.A.; Olabi, A. Optimal techno-economic energy management strategy for building’s microgrids based bald eagle search optimization algorithm. Appl. Energy 2022, 306, 118069. [Google Scholar] [CrossRef]
- Alsattar, H.A.; Zaidan, A.A.; Zaidan, B.B. Novel meta-heuristic bald eagle search optimisation algorithm. Artif. Intell. Rev. 2020, 53, 2237–2264. [Google Scholar] [CrossRef]
- Alhasnawi, B.N.; Jasim, B.H.; Sedhom, B.E.; Guerrero, J.M. Consensus Algorithm-based Coalition Game Theory for Demand Management Scheme in Smart Microgrid. Sustain. Cities Soc. 2021, 74, 103248. [Google Scholar] [CrossRef]
- Tajalli, S.Z.; Mardaneh, M.; Taherian-Fard, E.; Izadian, A.; Kavousi-Fard, A.; Dabbaghjamanesh, M.; Niknam, T. DoS-Resilient Distributed Optimal Scheduling in a Fog Supporting IIoT-Based Smart Microgrid. IEEE Trans. Ind. Appl. 2020, 56, 2968–2977. [Google Scholar] [CrossRef]
- Franco, P.; Martinez, J.M.; Kim, Y.-C.; Ahmed, M.A. A Framework for IoT Based Appliance Recognition in Smart Homes. IEEE Access 2021, 9, 133940–133960. [Google Scholar] [CrossRef]
- Marzal, S.; Gonzalez-Medina, R.; Salas-Puente, R.; Garcera, G.; Figueres, E. An Embedded Internet of Energy Communication Platform for the Future Smart Microgrids Management. IEEE Internet Things J. 2019, 6, 7241–7252. [Google Scholar] [CrossRef] [Green Version]
- Jamborsalamati, P.; Fernandez, E.; Moghimi, M.; Hossain, M.J.; Heidari, A.; Lu, J. MQTT-Based Resource Allocation of Smart Buildings for Grid Demand Reduction Considering Unreliable Communication Links. IEEE Syst. J. 2019, 13, 3304–3315. [Google Scholar] [CrossRef]
- Alhasnawi, B.; Jasim, B.; Rahman, Z.-A.; Guerrero, J.; Esteban, M. A Novel Internet of Energy Based Optimal Multi-Agent Control Scheme for Microgrid including Renewable Energy Resources. Int. J. Environ. Res. Public Health 2021, 18, 8146. [Google Scholar] [CrossRef] [PubMed]
- Alhasnawi, B.N.; Jasim, B.H.; Sedhom, B.E.; Hossain, E.; Guerrero, J.M. A New Decentralized Control Strategy of Microgrids in the Internet of Energy Paradigm. Energies 2021, 14, 2183. [Google Scholar] [CrossRef]
- Hafeez, G.; Islam, N.; Ali, A.; Ahmad, S.; Alimgeer, M.U.A.K.S. A Modular Framework for Optimal Load Scheduling under Price-Based Demand Response Scheme in Smart Grid. Processes 2019, 7, 499. [Google Scholar] [CrossRef] [Green Version]














| Reference | Contributions | Shortcomings |
|---|---|---|
| [5] | Introduced a strategy for solving the problem of the optimal power management of a microgrid system. |
|
| [11] | The authors introduced the multi-objective scheduling of IoT-enabled intelligent houses for energy management based on the arithmetic optimization algorithm. |
|
| [12] | Proposed a low-cost smart meter design that ensures power quality for consumers’ appliances through smart monitoring and control with the help of IoT. |
|
| [13] | Introduced a two-stage framework for demand-side management and energy savings for various buildings in a multi smart grid using the improved grey wolf optimization (IGWO) algorithm. |
|
| [14] | Developed a home energy management system (HEMS) that included three novel demand response (DR) routines focused on peak clipping and demand-flattening strategies. |
|
| [15] |
|
|
| [16] |
|
|
| [17] |
|
|
| [18] |
|
|
| [19] |
|
|
| [20] |
|
|
| [21] |
|
|
| [22] |
|
|
| [23] |
|
|
| [24] |
|
|
| [25] |
|
|
| [26] |
|
|
| [27] |
|
|
| [28] |
|
|
| [29] |
|
|
| Parameters | Value |
|---|---|
| ) | |
| ) | |
| 269.5934 Ω | |
| 0.37152 Ω | |
| Diode ideality factor | 0.945 |
| (A) | |
| PV type | SPR-305E-WHT-D |
|
| Categories | Type | Power (kW) | Length of Operational Time (hour) |
|---|---|---|---|
| Shiftable appliances | Washing machine | 1.4 | 1–3 |
| Dish washer | 1.32 | 1–3 | |
| Hair straightener | 0.0055 | 1–2 | |
| Hair dryer | 1.8 | 1–2 | |
| Microwave | 1.2 | 3–5 | |
| Computer | 0.15 | 6–12 | |
| Oven | 2.4 | 1–3 | |
| Iron | 2.4 | 2–4 | |
| Toaster | 0.8 | 3–5 | |
| Electric kettle | 2 | 1–2 | |
| Printer | 0.011 | 1–2 | |
| Non-shiftable appliances | TV | 0.095 | 6–14 |
| Refrigerator | 1.75 | 0–23 | |
| Controllable appliances | Air conditioner | 1.14 | 6–8 |
| Lightning | 0.1 | 12–20 |
Publisher’s Note: MDPI stays neutral with regard to jurisdictional claims in published maps and institutional affiliations. |
© 2022 by the authors. Licensee MDPI, Basel, Switzerland. This article is an open access article distributed under the terms and conditions of the Creative Commons Attribution (CC BY) license (https://creativecommons.org/licenses/by/4.0/).
Share and Cite
Alhasnawi, B.N.; Jasim, B.H.; Siano, P.; Alhelou, H.H.; Al-Hinai, A. A Novel Solution for Day-Ahead Scheduling Problems Using the IoT-Based Bald Eagle Search Optimization Algorithm. Inventions 2022, 7, 48. https://doi.org/10.3390/inventions7030048
Alhasnawi BN, Jasim BH, Siano P, Alhelou HH, Al-Hinai A. A Novel Solution for Day-Ahead Scheduling Problems Using the IoT-Based Bald Eagle Search Optimization Algorithm. Inventions. 2022; 7(3):48. https://doi.org/10.3390/inventions7030048
Chicago/Turabian StyleAlhasnawi, Bilal Naji, Basil H. Jasim, Pierluigi Siano, Hassan Haes Alhelou, and Amer Al-Hinai. 2022. "A Novel Solution for Day-Ahead Scheduling Problems Using the IoT-Based Bald Eagle Search Optimization Algorithm" Inventions 7, no. 3: 48. https://doi.org/10.3390/inventions7030048
APA StyleAlhasnawi, B. N., Jasim, B. H., Siano, P., Alhelou, H. H., & Al-Hinai, A. (2022). A Novel Solution for Day-Ahead Scheduling Problems Using the IoT-Based Bald Eagle Search Optimization Algorithm. Inventions, 7(3), 48. https://doi.org/10.3390/inventions7030048

