Next Article in Journal
Biopreservation and the Safety of Fish and Fish Products, the Case of Lactic Acid Bacteria: A Basic Perspective
Next Article in Special Issue
When Mediterranean Artisanal Fishers Protect Coastal Ecosystems
Previous Article in Journal
A Comparison of Polyvalent Passive Immunoprotection from Antibodies with Different Immunity Models of Live or Inactivated Vibrio fluvialis in Fish
Previous Article in Special Issue
Impact of Digital Development and Technology Innovation on the Marine Fishery Economy Quality
 
 
Font Type:
Arial Georgia Verdana
Font Size:
Aa Aa Aa
Line Spacing:
Column Width:
Background:
Article

Prediction of Determinants Affecting Consumer Purchase Intentions for Mackerel in the Korean Domestic Market

Department of Agricultural and Resource Economics, Kangwon National University, Chuncheon 24341, Republic of Korea
Fishes 2024, 9(8), 301; https://doi.org/10.3390/fishes9080301
Submission received: 19 June 2024 / Revised: 18 July 2024 / Accepted: 28 July 2024 / Published: 1 August 2024
(This article belongs to the Special Issue Fisheries Policies and Management)

Abstract

Mackerel is one of the most popular fish in Korea. However, the determinants of consumer purchase behaviors have not been identified, even though mackerel is an important fish to Korean consumers. This study aims to predict the determinants affecting consumer purchase intentions for mackerel in the Korean domestic market. For this, the author conducted a questionnaire survey, predicted the consumers’ purchase intentions for mackerel using PLS-SEM (partial least squares structural equation modeling), and evaluated the predictions using the TPB (theory of planned behavior) model. Moreover, this study examined whether there is a difference in consumers’ purchase intentions between Korean and Norwegian mackerel. As a result, it is identified that the quality and utility of exogenous constructs indirectly affected the purchase intention (PI) through attitude toward the behavior (AB). In addition, the PI was affected by the subject norm (SN), which was affected considerably by the industrial conditions (IC) of exogenous constructs. Furthermore, the PI was also influenced by perceived behavioral control (PBC), which has the strongest impact on the PI. However, the purchase determinants of consumers were not different between Korean and Norwegian mackerel. In conclusion, Korean consumers consider quality and utility when they purchase mackerel, and their positive attitude can help them make a purchasing decision. Moreover, the more they recognize the conditions of production, business, and culture, the higher their intention is to purchase mackerel because they are forming a positive social atmosphere. Furthermore, whether they have the financial leeway and repulsion also represents factors in their purchase intention for mackerel. Finally, although Korean consumers prefer domestic seafood, they do not have different preferences when purchasing mackerel.
Key Contribution: This study contributed to identifying consumer purchasing behavior for mackerel in the Korean domestic market. Korea has a big market related to mackerel, which competes with Norwegian mackerel. Consumers in Korea do not rarely have a preference for mackerel from the two countries of origin.

1. Introduction

Mackerel is one of the most popular fish in Korea. It is the traditional soul food for Koreans, who enjoy eating it with rice. According to the KMI (Korea Maritime Institute) [1], mackerel is Korean consumers’ most popular seafood. Approximately 12.3% of Korean consumers prefer mackerel over squid (11.3%) and hairtail (9.9%).
Meanwhile, mackerel has a large volume of production off the coast of Korea. Total mackerel production was 120,337 tons, the second most after anchovies and twice as much as hairtail and squid as of 2023 [2]. However, mackerel caught off coast areas is gradually decreasing due to reductions in fishery resources and changes in the sea ecosystem, which has been reduced by approximately 35.9% from 187,240 tons in 2008 to 120,089 tons in 2023 [2]. On the other hand, Mackerel imports are rapidly increasing by approximately 93.5% from 30,219 tons to 58,475 tons at the same time [2]. Korea imports the most mackerel from Norway; Norwegian mackerel imports represent approximately 87.7% of the mackerel supply as of 2023 [2]. This figure increased by 73.0% compared with approximately 14.8% in 2008 [2]. In addition, Norwegian mackerel accounts for an overwhelming proportion (75.8%) of the mackerel domestic supply in contrast to Korean domestic production of 13.6% [2]. The reason for the growth of Norwegian mackerel in the Korean domestic market is that consumers accept Norwegian mackerel, and the domestic production volume has also been reduced.
Although the Korean domestic market surrounding mackerel has been changing, little research is related to the Korean mackerel market. Furthermore, in the situation where consumer preference for mackerel is invariably maintained, and preference is increased for Norwegian mackerel, the factors that influence purchase decisions by consumers have not yet been identified.
In this regard, several studies identified the behavioral factors to purchase fish. Zheng et al. [3] assessed the demand for imported wild salmon and Alaskan salmon fillets in the Chinese market regarding consumer purchase intentions. They used the ordinal logit model and determined the significant factors that Chinese consumers prefer wild and farmed seafood; often buy frozen fish; and eat salmon at home, restaurants, and other venues. Moreover, they also identified that Chinese consumers perceive that Alaska wild seafood is of high quality, safe, produced in a clean sea, and tastes better than farmed seafood. Novita and Rowena [4] measured the factors influencing Indonesians’ purchase intentions toward fish. They found that individual and environmental characteristics (habit, preference, culture, reference groups, purchase channel) affected the Indonesian’s purchase intention. Moreover, Budhathoki et al. [5] synthesized the literature on factors influencing Asian aquatic food consumption behaviors to identify patterns. Using 113 studies in a scoping review, they identified five clusters of publications: ① product attributes, availability, and accessibility; ② willingness to pay for aquatic foods; ③ psychosocial factors; ④ sociodemographic and lifestyle factors; and ⑤ miscellaneous factors, including food safety and social status. They indicated the essential factors influencing aquatic food consumption behaviors, such as knowledge of and attitudes toward the perceived quality and safety of aquatic food. In addition, using best-west scaling, Sajiki and Lu [6] clarified the relative degree of importance of Japanese consumers’ purchase attributes. As a result, they found that consumers prioritize freshness, price, taste, appearance, safety, seasonality, ease of cooking and eating, nutrition, origin, wild fish, and effect on the natural environment and ecosystem as selection attributes. Aminizadeh et al. [7] evaluated the determinants of purchase intention toward seafood consumption in Iran using the theory of planned behavior. They used an expanded theoretical model that added COVID-19, health involvement, moral obligation, and psychological risk. As a result, health involvement and moral obligation turned out to be the factors that influenced consumers’ purchase intention for seafood. However, psychological risk had a negative effect on purchase intention, and COVID-19 did not have an effect.
Thus, the above studies determined the purchase behaviors for fish. These studies indicated various factors affecting Asian consumers’ purchase behaviors, such as environmental characteristics, knowledge and attitude of perceived quality and safety, product attributes and personal preference, and health and social involvement.
Meanwhile, some studies identified the difference in consumer purchase behaviors between wild fish and farmed fish. Wongprawmas et al. [8] examined the influence of Italian consumers’ perceptions and knowledge on their purchase intentions to purchase farmed and wild fish. As a result, Italian consumers perceived wild fish as more tasty, more nutritious, cheaper, safer, and more ethical than farmed fish. In addition, several factors affecting their purchase intentions were fish preference, attitude, subjective knowledge, and information. As a similar study, Menozzi et al. [9] evaluated whether objective and subjective knowledge affects Italian consumers’ intention to purchase farmed or wild fish. They found that both objective and subjective knowledge affected the attitude toward wild and farmed fish, and the purchase intention was correlated with fish purchasing frequency.
Even though these previous studies examine the factors influencing consumers’ purchase behaviors, they did not explain the determinants of purchase intentions for mackerel because they broadly evaluated the behaviors of purchasing fish. Moreover, these studies overlooked that consumer purchase behavior can differ by nation. These studies do not reflect the situation of the Korean mackerel market, and the Korean mackerel market differs from that of other Asian and European countries. Therefore, examining the following studies of purchase behavior limited to mackerel in Korea is essential.
Studies related to the mackerel industry are rare. The studies can be divided into 3 parts: production, distribution, and consumption. First of all, regarding the production part, Cho and Hong [10] estimated the optimal harvest rate over time for mackerel fishery using a bioeconomic model in Korea. As a result, the optimal harvest was 70 kilo tons, and the optimal fleet size was 13 fleets. However, their study has the limitation that it dealt with only the harvest rate in the field with mackerel fishing and does not reflect the current fishery situation as the study was performed 22 years ago.
Regarding distribution, Kim and Kang [11] compared the distribution competitiveness of the mackerel industry between Korea and Norway and suggested the implications for the Korean mackerel industry. They stated that Norway has special landing and distribution features, such as transportation costs and transportation time reduction through E-auctions, fish pumps, and freshness management using state-of-the-art equipment and technology. They suggested that efficiency must be improved throughout the phases of landing, processing, and distribution systems, as observed in the case of Norway. This study compared mackerel distribution competitiveness between Korea and Norway but had a limitation that it did not reflect consumer preferences and behaviors.
Lastly, regarding consumption, Lee and Joo [12] estimated consumers’ marginal WTP (willingness to pay) for cold chain systems of mackerel using the choice experiment model. They found that consumers are willing to pay 2.5 times higher than the base price (2500 won/kg) for fresh and safe fish products using a cold chain. This study dealt with consumer preference for mackerel but has limitations in that it did not consider various purchasing factors because it focuses only on WTP for a cold chain. Moreover, Jang and Lee [13] investigated the influence of brand influence on consumers’ attitudes and purchase intentions for salty mackerel and dried yellow corvina, which are branded and sold as popular items. As a result, the seafood brand’s popularity, image, and recognized quality indirectly affected consumers’ purchase intention through consumers’ attitudes. Furthermore, Kim [14] analyzed the characteristics of Korean and Norwegian mackerel consumption by restaurants and consumers in the Korean market. He pointed out that non-price factors such as taste and quality prevailed over price as a reason for the choice of origin. Norwegian mackerel is relatively important for supply stability, while Korean one is important for reliability. This study is meant to compare Korean and Norwegian mackerel consumer preferences directly, but he only considered several commodity characteristics such as price, taste, quality, and reliability. However, he did not reflect on factors that could explain why consumers purchase the mackerel.
As mentioned above, previous studies dealt with various perspectives, such as production, distribution, and consumption characteristics, and two studies [11,14] dealt with Norwegian mackerel. However, Lee and Joo [12], Jang and Lee [13], and Kim [14] evaluated consumer preference for mackerel, and Kim [14] compared the preference between Korean and Norwegian mackerel but did not identify the determinants of purchase behaviors by consumers. In addition, although mackerel is a crucial seafood that Koreans like the most in Korea, the purchase intention has not been identified yet, and a related study does not exist.
Therefore, this study aims to find out the determinants affecting consumer purchase behaviors for mackerel. It is important to determine and manage the purchasing determinants to maintain the Korean mackerel market. For this, this study predicted consumer purchase intentions using the expanded theory of planned behavior (TPB) model and also testified whether Korean and Norwegian mackerel are different, considering that Norwegian mackerel has a higher supply proportion than Korean mackerel in the domestic market.

2. Literature Review

2.1. Status of the Korean Mackerel Market

As shown in Figure 1, in Korea, 120,337 tons of mackerel were produced as of 2023. Production generally leveled downward after 2008. Although it was relatively high at 138,804 tons in 2011 and 141,810 tons in 2018, it has declined since 2008. Mackerel’s production decreased by 15.1% between 2018 and 2023. The lowest production was in 2020.
The value of production decreased after 2011, as shown in Figure 1. As of 2023, it had decreased by 198,861 million KRW since peaking at 288,559 million KRW in 2011, and the decrease rate was 31.1% for this period.
As shown in Figure 2, both exports and imports have increased substantially from 2021. In particular, exports reached 111,118 tons, and the value surged to 110 million dollars in 2023. This means that the exports increased by 46.7%, and the value increased by 60.2% year-on-year. At the same time, imports have also increased, showing gradual growth. In particular, the value of imports was over 100 million dollars in 2021 and surged to 147.3 million dollars in 2023. The ratio was 67.3% compared to 2020.
Norwegian mackerel accounts for the top proportion (87.7%) of imported mackerel in the Korean domestic market, as shown in Figure 3. Even though the imports of Norway mackerel have increased slowly, the proportion has surged dramatically. As compared to 2008, the imports increased by 73.0%. Moreover, the value of imported mackerel from Norway surged to 131,546 thousand dollars in 2023.
The total domestic supply of mackerel was 67,694 tons in Figure 4. Interestingly, Norwegian mackerels accounted for a high penetration rate of 75.8% in the Korean domestic market. Otherwise, only 13.6% of the mackerels are domestic. This ratio means that Norwegian mackerels are essential in the Korean domestic market.

2.2. Theoretical Frame

This study employed the TPB proposed by Ajzen [15] to predict consumer purchase intentions systematically. The TPB is the consumer behavior model derived from the theory of reasoned action (TRA) proposed by Fishbein and Ajen [16]. The TRA explains volitional behavior and predicts an individual’s intentions [17] (p. 259). The principal factor in the TRA is the individual’s intentions to perform a given behavior [18] (p. 181). Here, the individual’s intentions are assumed to apprehend the motivational factors influencing behavior [18] (p. 181). The motivational factors indicate an individual’s effort and willingness to perform the behaviors [18] (p. 181). Generally, the stronger the intention toward behavior, the more likely the behaviors are performed [18] (p. 181). That is, the reasonable action is that the more reasonable and positively a person thinks about the behavior, the more likely a person is to perform the action when a person decides whether to perform a behavior or not.
The TRA estimates the behavior intentions, which are the individual’s intentions for a behavior. Behavior intention indicates the results of an individual and a normative influence [17] (p. 260). Individual influence suggests a person’s attitude toward performing volitional behaviors, and normative influence indicates the influence of the reference group [17] (p. 260). Fishbein and Ajzen [16] referred to the former as attitude and the latter as the subjective norm [17] (p. 260).
Meanwhile, the TRA was expanded to the TPB, adding the perceived behavioral control by Ajzen [15]. The perceived behavioral control indicates the availability of requisite opportunities and resources as non-motivational factors (e.g., time, money, skills, and cooperation of others) [15,18] (p. 182). The combination of these factors can be represented as the formula below:
B I = w 1 A B + w 2 S N + w 3 P B C
where BI means the behavior intentions. The behavior intention consists of three factors: one is AB (attitude toward the behavior), another is SN (subjective norm), and the other is PBC (perceived behavioral control). Here, w means the weight that is the salience or importance of either AB or SN [17] (p. 260).
The AB has favorable or unfavorable behavior appraisals, consisting of behavioral beliefs and outcome evaluations [19]. The SN is social pressure to perform or not perform a given behavior, and it is constituted by normative beliefs and motivation [19]. Lastly, PBC means people’s perception of the ease or difficulty of performing the behavior [19].
This study used the TPB model to systematically measure the rationale for consumer purchase intentions. In terms of psychological and perceptive science, the TPB is the most optimal model for predicting multifaceted consumer behavior.

2.3. Variables and Hypothesis

This study follows the TPB structure consisting of AB, SN, and PBC. However, using only the TPB to explain the consumer purchase behavior in the Korean mackerel market is insufficient. Accordingly, this study added the four constructs (latent variables) to complement the explanation reflecting the Korean market situation. The constructs were the quality, safety, and utility that were extracted by exploratory factor analysis; these were set that affected AB as exogenous latent variables. The reason is that consumer’s attribution may be changed by their favorable or unfavorable appraisals of purchase behavior for mackerel [19]. In Maslow’s hierarchy of needs, these constructs are a part of safety needs [20]. Consumers in Korea must fulfill their safety needs rather than physiological needs to eat fish. Korean consumers do not lack eating food, so they pursue the safety of the food.
To extract the exogenous constructs as quality, safety, and utility, this study selected the indicators (measurement variables) such as price, taste, nutrient ingredients, appearance, packaging, storage status, processing status, food safety, freshness, country of origin, quality assurances, brand, ease of purchase, and quality management during distribution based on previous research [12,13,14,21,22,23,24,25]. Therefore, this study establishes the alternative hypothesis below.
H1: 
The quality of mackerel affects attitude toward the behavior (AB) significantly.
H2: 
The safety of mackerel affects attitude toward the behavior (AB) significantly.
H3: 
The utility of mackerel affects the attitude toward the behavior (AB) significantly.
Moreover, this study set mackerel’s industrial conditions (IC) as the exogenous construct and supposed this construct affects SN significantly. The reason is that consumers are influenced potentially by fostering industry and pushing ahead policy by the government. When exposed to promotion and marketing by industrial conditions, the probability of consuming it will be higher than otherwise. Thus, this study selected indicators of industrial conditions such as clean sea production, advanced processing and distribution industries, trust in fishery policy, advanced business, and advanced food culture concerning mackerel from prior research [11,25,26,27]. Therefore, this study added the alternative hypothesis below.
H4: 
The mackerel’s industrial conditions affect the subject norm (SN) significantly.
In addition, this study set the indicators of AB, SN, PBC, and BI depending on the TPB model. First, the AB means the degree to which a person has favorable or unfavorable evaluations or appraisals of the behavior [28] (p. 12). Thus, this study set popularity, good feeling, intimacy, fun, and love for mackerel as indicators based on prior research [22,24,26,29]. Second, the SN means the perceived social pressure to comply with expectations about engaging in the behavior, which influences the individual’s intention to perform the behavior or not [28] (p. 13). The SN has a relationship with Belongingness needs in Maslow’s hierarchy of needs. Belongingness needs refer to the need the be part of a group and the need to love and be loved [20]. Consumers are affected significantly by the reference group or society in terms of food culture and lifestyle [4]. Thus, this study set the indicators based on whether the reference group is favorable to mackerel, whether they also want to purchase it and recommend it to someone, and whether mackerel purchases are common or not [22,24,30,31]. Third, the PBC is the extent to which a person can engage in the behavior [18,28] (p. 13). The PBC indicates the required skills and abilities and a person’s subjective probability for given behaviors [32] (p. 315). Based on prior research, this study set the indicators of the PBC, such as time, financial leeway, repulsion, experience, and will [22,30,31]. Lastly, the term BI is substituted by purchase intention (PI) because the behavior in this study means purchasing mackerel. Thus, this study uses the term PI to align with this objective. Intention indicates future behavior and can strongly connect the actual behavior [19]. Thus, PI in this study means the intention to purchase mackerel. The indicators of PI included willingness to buy, purchasing plan, and recommendation to others based on prior research [22,24,30]. According to TPB structure, this study formulated the hypotheses below.
H5: 
Attitude toward the behavior (AB) affects purchase intention (PI) significantly.
H6: 
Subjective norm (SN) affects the purchase intention (PI) significantly.
H7: 
Perceived behavioral control (PBC) affects the purchase intention (PI) significantly.

3. Methods

3.1. Data Collection

This study conducted a survey using a questionnaire by requesting a specialized agency to measure consumer purchasing intention for mackerel. The survey was conducted face-to-face between respondents and surveyors. The questionnaire items were rated using a five-point Likert scale (strongly disagree, disagree, neutral, agree, and strongly agree), and the self-administered questionnaires were completed by respondents. These questionnaire items comprised 6 categories and 36 items, as shown in Table A1. This study guaranteed the confidentiality and anonymity of respondents. All respondents in this study were voluntary participants, and all their data were anonymous. Moreover, this study did not collect respondents’ sensitive information and notified them in advance of the confidentiality, anonymity, and the use of the data for the study. The period was for one month in October 2022, and the place was the capital area, including Seoul. This study collected information from 506 respondents but used 478, except for 28 careless respondents.
A description of the data is provided in Table 1. First, there were more women respondents (54.8%) than men (45.2%), and the respondents aged 31 to 60 years accounted for 73.9% of the total. The rate of married respondents was 82.6%, which overwhelmed the number of single respondents. Moreover, for education level, 46.0% of respondents had a university-level education, and 31.2% had a high school-level education. Regarding occupation, office workers accounted for the most at 47.7%, followed by self-employed (19.3%) and full-time housewives (16.3%). Regarding income, the rate of ‘from 60 million won or more to less than 80 million won’ was the highest at 36.6%, followed by ‘from 40 million won or more to less than 60 million won’, which accounted for 23.4%. Therefore, the respondents in these data have the following main characteristics: married women in their 30s to 60s with financial power, office workers, self-employed persons, and full-time housewives with a high school education or higher. Regarding consumer preference for the country of origin of mackerel, Norwegian mackerel preference is the highest at 50.4% and accounts for a greater percentage than that of Korean mackerel. Lastly, we can refer to Table A2 in Appendix A for the indicators’ mean and standard deviation.

3.2. Research Model Using PLS-SEM

Partial least squares structural equation modeling (PLS-SEM) was initially developed by Wold [33,34,35] and Lohmoeller [36] to maximize dependent variables’ explained variance using an ordinary least squares estimation method [37] (p. 1). PLS-SEM is a nonparametric method that does not need the distributional assumption [37] (pp. 1–2). Moreover, PLS-SEM has the advantage that it can work efficiently with small sample sizes and complex models with many observed variables and relationships compared to CB-SEM [37,38,39,40]. In addition, PLS-SEM can estimate the path without assuming normal data distribution, contrary to CB-SEM. CB-SEM has a strong assumption of normal data distribution based on the maximum likelihood estimation method, but PLS-SEM does not follow the assumption of normal data distribution [40] (p. 11). Meanwhile, PLS-SEM can handle single-item constructs without identification problems and construct reflective and formative measurement models according to the research objective [40] (p. 11). Therefore, PLS-SEM is a proper statistical method that can be applied in various research situations without CB-SEM constraints [40].
Accordingly, this study adopted the PLS-SEM, considering sample sizes, the number of indicators, data distribution, etc. The measurement model of this study in PLS-SEM can be expressed as the relationship between indicators and constructs, as shown in the formulas below.
x i , j = λ i , j Y i + δ i , j
In Formula (1), generally, Y i indicates each construct (here, PI, AB, SN, PBC, IC, safety, utility, and quality), x i , j means the indicator that is affected by each Y i , λ i , j is outer loading, and δ i , j represents the error terms.
The structural model of this study consisted of 3 formulas as noted below. Formulas (2) and (3) show the causal relationships between exogenous and endogenous constructs. AB and SN are endogenous constructs affected by exogenous constructs such as quality, safety, utility, and industrial conditions (IC). Formula (4) shows the causal relationship of the exogenous and endogenous constructs. PI is the final endogenous construct, and it is affected by two endogenous constructs (AB, SN) and one exogenous construct (PBC).
A B = β i Q u a l i t y + β i S a f e t y + β i U t i l i t y + ε i
S N = β i I C + ε i
P I = β i A B + β i S N + β i P B C + ε i
In addition, β i means the path coefficients, and ε i indicates the error terms in the structural model. This study used the {seminr} package in the R 4.3.3 version to analyze PLS-SEM [41]. For this, the data in this study were used to construct an R data set using data.frame function and named the indicators (quality_1, safey_1, utility_1, ic_1, ab_1, sn_1, pbc_1, pi_1, etc.) in fit using the {seminr} package.

4. Results

4.1. Exploratory Factor Analysis

This study conducted exploratory factor analysis (EFA) to identify factors as exogenous constructs affecting AB. EFA is performed using a factor analysis that assumes latent variables and highlights the correlation pattern [42]. It reduces the complexity of the data and provides an explanation for the correlated data [42,43]. Using EFA, we can explore the results of factor loadings and other criteria to refine the measure [44]. Depending on the EFA technique, this study used the principal axis method based on the eigenvalue one and extracted the three factors using the varimax rotation.
As noted in Table 2, the factors were extracted from three categories: quality, safety, and utility. The indicators (measurement variables) such as price, nutrient ingredients, country of origin, and ease of purchase channel suggested by prior research were removed because factor loading was less than 0.4. The first factor called “quality” comprises packaging, appearance, brand, quality assurance, quality management, and storage status indicators.
Quality is the most important component of goods, and its symbol includes the components that determine the consumer’s purchase. Consumers are determined to purchase the goods when they confirm and trust in quality. Thus, this study named “quality” as the first factor because these indicators represent the characteristics of the quality of goods. In addition, food safety and freshness are related to safety. Fishery products require the strongest safety. Thus, this study named “safety” as the second factor because these indicators represent the safety of mackerel that consumers perceived. This study named “utility” as the last factor because these indicators revealed the closest components when consumers purchase the mackerel. Based on common sense, consumers prefer the taste to be satisfying and the processing status to allow the fish to be easy to cook. Thus, this study assessed “utility,” a combination of taste and processing status. Among these constructs, quality has the most explanatory power because it has the most indicators.

4.2. Measurement Model

PLS-SEM analysis consists of measurement and structure models [45]. Of these, the measurement model evaluates the reliability and validity of PLS-SEM [40] (p. 76). Moreover, this model distinguishes between reflective and formative models according to the measurement method. The reflective measurement model evaluates the indicator reliability and internal consistency reliability as the reliability of measures, and the average variance extracted (AVE) and discriminant validity as the measure’s convergent validity [40] (p. 76).
First, in CFA (confirmatory factor analysis), this study evaluated how much of each indicator’s variance is explained by its construct to indicate reliability, as shown in Table 3 [40] (p. 77). According to Hair et al. [40], indicator reliability means the communality of an indicator, and the loadings should be above 0.708. However, indicator loadings between 0.40 and 0.708 should be deleted depending on whether the internal consistency reliability or convergent validity increases [40] (p. 77). Following these criteria, nine indicators in this study were deleted from each construct: packaging, storage status, good feeling, purchase recommendation, advancement of processing and distribution industries, trust in fishery policy, time ability, experience, and one’s will.
Second, internal consistency reliability and convergent validity should be considered. The internal consistency reliability can be considered based on Cronbach’s alpha, r h o C , and r h o A . Even though all reliability indices must be above 0.6, some indicators in alpha and r h o A do not meet the criterion for a minimum of 0.6. However, Cronbach’s alpha assumes that all indicators are equally reliable, while PLS results in a more reliable composite to prioritize indicators according to their reliability [46] (pp. 298–299). Cronbach’s alpha tends to underestimate the internal consistency reliability of a latent variable, so it is more appropriate to apply the composite reliability ( r h o C ) [46,47] (p. 299). Consequently, this study secured internal consistency reliability because the r h o C in this study is 0.7 or greater. For reference, r h o A means the reliability coefficient, which has a value between Cronbach’s alpha and r h o C and is considered an acceptable compromise between these two indices [40] (p. 78).
Third, convergent validity must be considered using the average variance extracted (AVE). Convergent validity means that the construct converges to explain the variance of its indicators. AVE is defined as the grand mean value of the squared loadings of the indicators related to the construct [40] (p. 78). The AVE criteria are above 0.5. All constructs in this study secured values of 0.5 or more, as shown in Table 4.
Lastly, discriminant validity should be checked. According to the Fornell–Larcker criterion, if the square root of the AVE of each construct is higher than the construct’s highest correlation with any other, the discriminant validity can be secured [40,48] (p. 85). In this study, each square root of the AVE is 0.735~0.844, and the correlation of each construct is 0.156~0.690 in Table 5. Therefore, the discriminant validity in this study was secured.

4.3. Structural Model

This study estimated the structural model using the bootstrap method. Before estimating it, collinearity, explanatory power, and predictive power must be checked. First of all, we can judge that there is no collinearity issue since the range of the variance inflation factor (VIF) values was 0.000~1.986, which is smaller than the threshold of 0.5, as shown in Table 4.
Next, the endogenous constructs’ coefficient of determination ( R 2 ) is considered moderate since the rage was 0.303~0.476, as shown in Table 6 [40]. The R 2 represents the variance explained by each endogenous construct and the explanatory power of structural model [40,49] (p. 118). R 2 ranges from 0 to 1, and the higher value means the explanatory power. Generally, R 2 values are interpreted as follows: 0.75 (substantial), 0.50 (moderate), and 0.25 (weak), respectively [40,50] (p. 118).
Lastly, this study needs to check the out-of-sample predictive power. R 2 also represents the predictive power, but it only indicates in-sample predictive power, which does not explain the model’s predictive power [40,51,52,53] (p. 118). Regarding this concern, Shmueli et al. [54] introduce a procedure for out-of-sample prediction of PLS [40] (p. 119). PLS can estimate out-sample predictive power using k-fold cross-validation, and the fold is a subgroup of the total sample, for which k means the number of subgroups [40] (p. 119). To evaluate the predictive power, this study can adopt a prediction statistic that quantifies the amount of prediction error in the indicators of a particular endogenous construct, and the metric to quantify the degree of prediction error is the root mean square error (RMSE) and mean absolute error (MAE), as shown in Table 7 [40] (p. 120). We can evaluate the out-sample predictive power by comparing each indicator’s RMSE (or MAE) with a naïve linear regression model (LM) benchmark [40] (p. 120). In this study, although the RMSE or MSE of one indicator (pi_3) in PLS-SEM is slightly higher than the LM benchmark, two indicators’ RMSE or MSE (pi_1, pi_2) is lower than LM benchmark in the out-sample metrics. Thus, we can regard the middle, and the predictive power is secured according to Shmueli et al. [55].
The result of the structural model is shown in Table 8. All constructs except for safety were significant at the 1% significance level. Therefore, all hypotheses (H1, H3, H4, H5, H6, and H7) except for H2 are confirmed.
The constructs that affected AB were both quality and utility. Of the two constructs, quality has a solid and positive impact, but safety was not significant, contrary to our expectations. This means that consumers strongly consider the product quality but do not consider the safety when they purchase mackerel. The reason is that consumers have confidence in the safety of mackerel since most fresh mackerel is sold in refrigerated and frozen conditions, and the country of origin is marked. Moreover, consumers consider the taste and processing status to maximize satisfaction and cook it conveniently.
Mackerel’s industrial conditions (IC) have the most substantial impact on SN in this model. This means that production conditions, the degree of business development, and food culture affect the reference group and social mood. Mackerel is the most favorite and popular fish in Korea, and Koreans have their unique recipes and culture. This path between the two constructs is reflected in the consumers’ perception of mackerel in Korea.
Meanwhile, factors such as AB, SB, and PBC in TPB significantly affect the PI. Accordingly, consumers’ attitudes, influence from reference groups, and availability of opportunities and resources for mackerel affect the purchase intention.
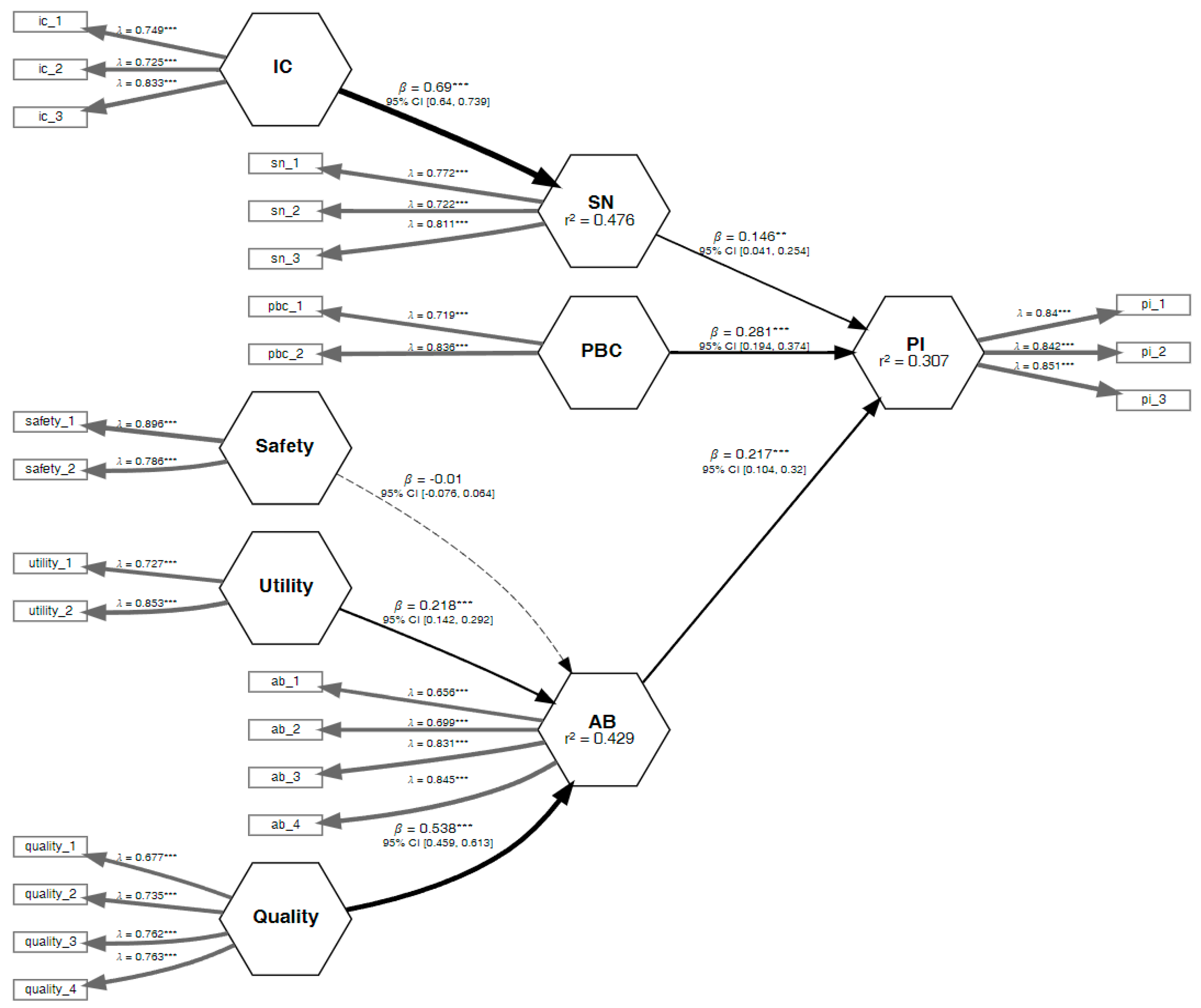
The paths between each construct are described in Figure 5. Statistically, four paths toward PI were significant: ① Quality → AB → PI; ② Utility → AB → PI; ③ PBC → PI; and ④ IC → SN → PI. The paths had values of ① 0.117, ② 0.047, ③ 0.281, and ④ 0.101, respectively. Among these, ③ PBC → PI had the strongest bootstrapped coefficient, and ① Quality → AB → PI had a second most significant influence between exogenous constructs and PI.

4.4. Comparison of Mackerel Preference Groups

This study compared the preference groups of Korean and Norwegian mackerel in Table 9. As a result, only the path from IC to SN had a significant difference at 10% of the level. This means that consumer preference can have a gap according to mackerel industrial conditions and the country of origin. Moreover, Korean consumers perceive the Norwegian mackerel industry as affecting SN more strongly than Korean mackerel. However, the significance is not great.
Moreover, this study conducted a cross-analysis to grasp the demographic differences between Korean and Norwegian preference groups. However, all demographic variables (gender, age, marriage, education, occupation, and income) were insignificant, so we could not determine the demographic difference.

5. Discussion and Conclusions

This study aims to predict the determinants affecting consumer purchase intentions for mackerel in the Korean domestic market. To this end, the consumers’ purchase intentions for mackerel were predicted using the TPB model. Moreover, this study examined whether there is a difference in consumers’ purchase intentions between Korean and Norwegian mackerel, considering that Norwegian mackerel has a high supply proportion.
As a result, it is identified that the quality and utility of exogenous constructs affected the AB, and the AB also affected the PI significantly. Of these, it appears that quality has a stronger impact than utility. However, the AB was not influenced by safety. Moreover, the PI was affected by the SN, which was affected considerably by the IC of exogenous constructs. Furthermore, the PI was also influenced by PBC, which indicates the respondent’s ability, opportunities, and resources. PBC has the strongest impact on the PI. Lastly, the relationship between IC and SN has weak significance, but most purchase determinants of consumers were not different between Korean and Norwegian mackerel.
Therefore, the exogenous factors that influence consumers’ purchase intentions regarding mackerel in the Korean domestic market are quality (appearance, brand, quality assurance, and quality management), utility (tastes and processing status), and IC (clean sea, advanced business, and food culture). Among these, it is confirmed that quality is a crucial factor that determines the purchase of mackerel repeatedly. Kim [14] stated that quality is a non-price factor that prevails over price, and Kim and Kang [11] highlighted the necessity of quality management in comparison to Norwegian mackerel. Sajiki and Lu [6] also indicated that appearance is a determinant when purchasing fish. Moreover, utility is a valid determinant of consumers’ purchase intentions based on previous studies. Several previous studies (Sajiki and Lu [6], Wongprawmas et al. [8], and Kim [14]) mentioned that taste is a crucial factor in determining whether to purchase fish. Sajiki and Lu [6] pointed out the ease of cooking and eating as a determinant; thus, processing status in utility is also valid because it is related to cooking and eating. In addition, Zheng et al. [3] stated that a clean seafood production environment is crucial, and Novita and Rowena [4] indicated the food culture as a factor of the purchase intention of Indonesians. Kim and Kang [11] mentioned that it is necessary to advance business, including production, landing, and distribution. These previous results fit with the clean sea, advanced business, and food culture in the IC. Thus, we can confirm the IC as a factor involved in purchasing mackerel.
Among the endogenous factors, AB (popularity, intimacy, fun, and love), SN (favorability and purchasing of reference group, and social atmosphere), and PBC (financial leeway and repulsion) can be regarded as purchase determinants. Several previous studies (Novita and Rowena [4], Budhathoki et al. [5], and Wongprawmas et al. [8]) regarded attitude as an important factor in purchasing fish. Attitude stands for favorable or unfavorable appraisals of purchase behaviors [19]. Thus, the higher the consumer’s appraisals were, the more positive the consumers’ attitude. Moreover, Novita and Rowena [4] pointed out the role of social pressure, such as reference groups and moral obligation, when purchasing fish. Similar to these studies, Korean consumers in this study are affected by the social pressure to purchase mackerel from reference groups and society. The PBC is the extent to which a person feels able to engage in the behavior [28] (p. 13). This study identified that Korean consumers have financial leeway and are not repelled by purchasing mackerel. That means that Korean consumers have control over buying mackerel through their financial ability and have the confidence that they feel optimistic about purchasing mackerel [28]. In Korea, mackerel is a public fish. Koreans have a food culture related to it, so they feel optimistic about buying and eating it and are willing to pay for it properly.
Based on the results, this study has some implications for business. First, the mackerel business should manage the quality of goods thoroughly. To do this, businesses should secure quality certifications and construct quality management systems like cold chains. Kim and Kang [11] highlighted the quality management of the mackerel distribution system. In accordance with their opinions, a cold chain system must be constructed for mackerel distribution. Moreover, a brand that consumers prefer should be developed to control and manage the quality sustainably. In addition, consumers consider the appearance of mackerel. This is an exciting feature. Consumers cannot help but judge the quality based only the appearance. Therefore, businesses should highlight the superior quality of their mackerel goods in the consumer’s view.
Second, even though safety was not significant, safety is very important. In this study, safety did not affect AB. However, the result means that Korean consumers perceive safety universally. According to the KMI [56], Korean consumers are highly conscious of seafood safety. Therefore, it is correct to interpret that consumers take for granted safety rather than not caring about it when they buy the mackerel.
Third, the mackerel business should show its marketability. In this study, marketability means utility in terms of taste and processing status. Taste is essential in consumers’ purchasing decisions because they want satisfaction. In association with taste, Verbeke and Vackier [57] stated that taste was a more crucial determinant of purchasing fish than health. Moreover, processing status is an important factor that allows the fish to be cooked easily. According to Sajiki and Lu [6], ease of cooking is one of the important factors when consumers choose raw fish. Therefore, the processing status of mackerel is a crucial factor because it is easily cooked.
Fourth, industrial conditions, such as production, business, and food culture, are important. Moreover, these industrial conditions can foster a friendly and intimate mood for mackerel and be connected to purchase behaviors. Furthermore, a positive social mood can foster mackerel consumption in society. Therefore, businesses and policymakers need to encourage events for mackerel consumption and support the policy.
Fifth, if Korean consumers have financial leeway, they intend to purchase mackerel. As mentioned above, mackerel is a public fish in Korea; therefore, companies should release goods of various price ranges. Moreover, they do not have any repulsion for mackerel, so the market is likely to be sustainable.
Lastly, there is no difference in consumer purchase behaviors between Korean and Norwegian mackerel. This means that Korean consumers prefer Norwegian on par with Korean mackerel. According to the KMI [56], Korean consumers consider Korean seafood superior to imported seafood. Therefore, Korean consumers evaluate Norwegian mackerel as excellent as Korean mackerel.
As mentioned above, this study has significant implications but some limitations. First, this study does not suggest the selection attribution of mackerel. Even though this study identified the determinants of consumer purchase intentions, it did not investigate selection attributes, such as price range, weight, volume, origin of country, etc. In particular, this study did not consider demographic factors, which serves as a limitation of the model; however, it is important to determine the purchase behaviors.
Second, we need to consider complexity and interdisciplinary approaches when investigating why consumers choose mackerel. According to Köster [58], human behaviors regarding food choices need interdisciplinary approaches because of the complexity. However, many studies have been conducted with little methodological progress and easy mono-disciplinary research. Moreover, he stated that past behavior, habit, and hedonic appreciation are better predictors of actual behaviors related to food choice compared with psychological theories like TRA or TPB. Therefore, consumer research is needed to determine sensory, past behavior, habit, and hedonic appreciation in the future.
Lastly, this study compared consumer preference between Korean and Norwegian mackerel but did not use the measurement invariance of composite models (MICOM). The reason is that Korean and Norwegian mackerel preference groups rarely differ, so this information did not need to be assessed using the MICOM. However, future research needs to consider the MICOM test when comparing consumer groups. These two limitations will be addressed in future research.

Funding

This study was supported by 2022 Research Grant from Kangwon National University. (No. 202202740001).

Institutional Review Board Statement

Not applicable.

Informed Consent Statement

Informed consent was obtained from all subjects involved in the study.

Data Availability Statement

The data sources collected in this study are illustrated in the context. The data collected cannot be shared due to the respondent’s privacy.

Acknowledgments

I appreciate Kangwon National University for supporting this study.

Conflicts of Interest

The author declares no conflicts of interest.

Appendix A

Table A1. Questionnaire items.
Table A1. Questionnaire items.
CategoriesQuestionnaire Items
What is important when you purchase mackerel?I consider price necessary when purchasing mackerel.
I consider tastes necessary when purchasing mackerel.
I consider nutrient ingredients necessary when purchasing mackerel.
I consider appearance (shape, size, color) necessary when purchasing mackerel.
I consider packaging (design, standard) necessary when purchasing mackerel.
I consider storage status (freeze, refrigeration) necessary when purchasing mackerel.
I consider processing status (removing guts, trimming, cutting off, ease of intake) necessary when purchasing mackerel.
I consider food safety necessary when purchasing mackerel.
I consider freshness necessary when purchasing mackerel.
I consider the country of origin (countries and region of production) necessary when purchasing mackerel.
I consider quality assurance necessary when purchasing mackerel.
I consider brand (or trademark) necessary when purchasing mackerel.
I consider ease of purchase (large supermarket, traditional market) necessary when purchasing mackerel.
I consider quality management (low-temperature vehicle and warehouse) in the distribution necessary when purchasing mackerel.
Industry and policy on mackerelMackerel was produced in a clean sea.
The processing and distribution industry of mackerel was advanced.
The policy related to mackerel can be in trust.
The business related to mackerel is well-developed.
A food culture using mackerel is developed.
Attitude on mackerel Mackerel is a popular fish.
Mackerel is fish feeling good.
It is intimate to purchase mackerel.
It is fun to purchase mackerel.
I love to purchase mackerel.
People’s thoughts on purchasing mackerelPeople around me are in favor of purchasing mackerel.
People around me are also purchasing mackerel.
People around me recommend purchasing mackerel.
It is common to purchase mackerel in a social atmosphere.
Willingness and conditions to purchase mackerelI have the time leeway to purchase mackerel.
I have the financial leeway to purchase mackerel.
I have no repulsion to purchasing mackerel.
I have experience purchasing mackerel.
Purchasing mackerel totally depends on my wiliness.
Purchasing intention of mackerelI want to purchase mackerel in the future.
I will continue to purchase more mackerel.
I want to recommend purchasing mackerel to others in the future.
Table A2. Mean and standard deviation of indicators.
Table A2. Mean and standard deviation of indicators.
ConstructsIndicatorsQuestionnaire ItemsMeanSD
Quality quality_1I consider appearance (shape, size, color) necessary when purchasing mackerel.4.13390.6928
quality_2I consider brand (or trademark) necessary when purchasing mackerel.3.88910.6801
quality_3I consider quality assurance necessary when purchasing mackerel.4.05440.6669
quality_4I consider quality management (low-temperature vehicle and warehouse) in the distribution necessary when purchasing mackerel.4.23220.5625
Safetysafety_1I consider food safety necessary when purchasing mackerel.4.46230.6048
safety_2I consider freshness necessary when purchasing mackerel.4.72380.4517
Utilityutility_1I consider tastes necessary when purchasing mackerel.4.51880.5438
utility_2I consider processing status (removing guts, trimming, cutting off, ease of intake) necessary when purchasing mackerel.4.37870.5901
ICic_1Mackerel was produced in a clean sea.4.56280.5287
ic_2The business related to mackerel is well-developed.4.19250.5532
ic_3A food culture using mackerel is developed.4.01050.6860
ABab_1Mackerel is a popular fish.4.10460.5541
ab_2It is intimate to purchase mackerel.4.22180.5185
ab_3It is fun to purchase mackerel.4.00000.6846
ab_4I love to purchase mackerel.4.30540.6491
SNsn_1People around me are in favor of purchasing mackerel.4.29290.5392
sn_2People around me are also purchasing mackerel. 4.32640.5841
sn_3It is common to purchase mackerel in a social atmosphere. 4.26990.5716
PBCpbc_1I have the financial leeway to purchase mackerel.4.25100.6236
pbc_2I have no repulsion to purchasing mackerel.4.19460.6515
PIpi_1I want to purchase mackerel in the future.4.29710.5485
pi_2I will continue to purchase more mackerel. 3.89330.4655
pi_3I want to recommend purchasing mackerel to others in the future.3.45190.5720

References

  1. KMI (Korea Maritime Institute). National Fish: The Economy of Mackerel; KIM Infographic: Busan, Republic of Korea, 2019. [Google Scholar]
  2. Fishery Information Portal. Available online: https://www.fips.go.kr (accessed on 11 June 2024).
  3. Zheng, Q.; Wang, H.H.; Lu, Y. Consumer Purchase Intentions for Sustainable Wild Salmon in the Chinese Market and Implications for Agribusiness Decisions. Sustainability 2018, 10, 1377. [Google Scholar] [CrossRef]
  4. Novita, N.; Rowena, J. Determinant factors of Indonesian people’s fish purchase intention. Br. Food J. 2021, 123, 2272–2277. [Google Scholar] [CrossRef]
  5. Budhathoki, M.; Campbell, D.; Belton, B.; Newton, R.; Li, S.; Zhang, W.; Little, D. Factors Influencing Consumption Behaviour towards Aquatic Food among Asian Consumers: A Systematic Scoping Review. Foods 2022, 11, 4043. [Google Scholar] [CrossRef] [PubMed]
  6. Sajiki, T.; Lu, Y. Japanese Consumer Preference For Raw Fish: Best–Worst Scaling Method Japanese Consumer Preference For Raw Fish: Best–Worst Scaling Method. J. Mar. Sci. Technol. 2022, 29, 810–818. [Google Scholar] [CrossRef]
  7. Aminizadeh, M.; Mohammadi, H.; Karbasi, A.; Rafiee, H. Predicting consumers’ intention towards seafood products: An extended theory of planned behavior. Food Qual. Prefer. 2024, 113, 105061. [Google Scholar] [CrossRef]
  8. Wongprawmas, R.; Sogari, G.; Gai, F.; Parisi, G.; Menozzi, D.; Mora, C. How information influences consumers’ perception and purchasing intention for farmed and wild fish. Aquaculture 2022, 547, 737504. [Google Scholar] [CrossRef]
  9. Menozzi, D.; Wongprawmas, R.; Sogari, G.; Gai, F.; Parisi, G.; Mora, C. The role of objective and subjective knowledge on the attitude and intention of Italian consumers to purchase farmed and wild fish. Agric. Econ. 2023, 11, 47. [Google Scholar] [CrossRef]
  10. Cho, J.; Hong, S.G. Optimal Harvest of Mackerel Stocks in Korea: An Application of Bioeconomic Model. Korean J. Agric. Econ. 2002, 43, 35–54. [Google Scholar]
  11. Kim, D.; Kang, J. Comparison of Distribution Competitiveness of the Mackerel Industry between Korea and Norway. J. Fish. Mar. Sci. Educ. 2015, 27, 1685–1692. [Google Scholar]
  12. Lee, H.; Joo, M. Measuring the Willingness to Pay for Cold Chain System Attributes of Fresh Fish: Focusing on the mackerel. J. Fish. Bus. Adm. 2009, 40, 27–49. [Google Scholar]
  13. Jang, Y.; Lee, Y. A Study of the Seafood Brand Influence on Purchase Intention focus on the Mediating Effects of Attitude. J. Fish. Bus. Adm. 2011, 42, 97–112. [Google Scholar]
  14. Kim, B. A Study on the Consumption Characteristics of Mackerel by Origin. Ocean Policy Res. 2017, 32, 185–207. [Google Scholar]
  15. Ajzen, I. From intentions to actions: A theory of planned behavior. In Action-Control: From Cognition To Behavior, 1st ed.; Kuhl, J., Beckman., J., Eds.; Springer: Berlin/Heidelberg, Germany, 1985; pp. 11–39. [Google Scholar]
  16. Fishbein, M.; Ajzen, I. Belief, Attitude, Intention, and Behavior: An Introduction to Theory and Research; Addison-Wesley: Reading, MA, USA, 1975. [Google Scholar]
  17. Hale, J.L.; Householder, B.J.; Greene, K.L. The Theory of Reasoned Action. In The Persuasion Handbook: Developments in Theory and Practice, 1st ed.; Dillard, J.P., Pfau, M., Eds.; SAGE Publications: Thousand Oaks, CA, USA, 2002; pp. 259–286. [Google Scholar]
  18. Ajzen, I. The Theory of Planned Behavior. Organ. Behav. Hum. Decis. Process. 1991, 50, 179–211. [Google Scholar] [CrossRef]
  19. Asare, M. Using the Theory of Planned Behavior to Determine the Condom Use Behavior Among College Students. Am. J. Health Stud. 2015, 30, 43–50. [Google Scholar] [CrossRef] [PubMed]
  20. Rouse, K.A. Beyond Maslow’s hierarchy of needs what do people strive for? Perform. Improv. 2004, 43, 27–31. [Google Scholar] [CrossRef]
  21. Zhang, C.; Jang, Y. A Study on the Seafood Consumer’s Value Analysis and Market Segmentation. J. Fish. Bus. Adm. 2011, 42, 47–68. [Google Scholar]
  22. Kim, G.; Jang, Y. The Influence of Consumer Knowledge on Seafood Attitude and Purchase Intentions: Focus on Consumers Visiting to Discount Stores. J. Fish. Bus. Adm. 2013, 44, 91–103. [Google Scholar] [CrossRef]
  23. Jung, Y.H.; Kim, G.; Im, J. Analysis of Seafood Preference According to Food Related Lifestyle. J. Rural Dev. 2016, 39, 143–168. [Google Scholar]
  24. Vabø, M.; Hansen, H. Purchase intentions for domestic food: A moderated TPB-explanation. Br. Food J. 2016, 118, 2372–2387. [Google Scholar] [CrossRef]
  25. Wu, W.; Zhang, A.; van Klinken, R.D.; Schrobback, P.; Muller, J.M. Consumer Trust in Food and the Food System: A Critical Review. Foods 2021, 10, 2490. [Google Scholar] [CrossRef]
  26. Lee, Y.; Lee, S. Influences of Globalization Strategy Factors of Korean Food on Country Image, Attitudes toward Korea and Product Buying Intention of Chinese and Japanese Consumers. Korean J. Hosp. Tour. 2008, 17, 117–135. [Google Scholar]
  27. Love, D.C.; Pinto da Silva, P.; Olson, J.; Fry, J.P.; Clay, P.M. Fisheries, food, and health in the USA: The importance of aligning fisheries and health policies. Agric. Food Secur. 2017, 6, 16. [Google Scholar] [CrossRef]
  28. Shah Alam, S.; Mohamed Sayuti, N. Applying the Theory of Planned Behavior (TPB) in halal food purchasing. Int. J. Commer. Manag. 2011, 21, 8–20. [Google Scholar] [CrossRef]
  29. Mirkarimi, K.; Mansourian, M.; Kabir, M.J.; Davaji, R.B.; Eri, M.; Hosseini, S.G.; Qorbani, M.; Safari, O.; Mehr, B.R.; Noroozi, M.; et al. Fast food consumption behaviors in high-school students based on the Theory of Planned Behavior (TPB). Int. J. Pediatr. 2016, 4, 2131–2142. [Google Scholar]
  30. Suleman, S.; Sibghatullah, A.; Azam, M. Religiosity, halal food consumption, and physical well-being: An extension of the TPB. Cogent Bus. Manag. 2021, 8, 1860385. [Google Scholar] [CrossRef]
  31. Qi, X.; Mou, J.; Meng, C.; Ploeger, A. Factors Influencing Consumers’ Organic Food Continuous Purchase Intentions during the Post-Pandemic Era: An Empirical Investigation in China. Foods 2023, 12, 1636. [Google Scholar] [CrossRef]
  32. Ajzen, I. The theory of planned behavior: Frequently asked questions. Hum. Behav. Emerg. Technol. 2020, 2, 314–324. [Google Scholar] [CrossRef]
  33. Wold, H. Estimation of principal components and related models by iterative least squares. In Multivariate Analysis, 1st ed.; Krishnajah, P.R., Ed.; Academic Press: New York, NY, USA, 1966; pp. 391–420. [Google Scholar]
  34. Wold, H. Soft modeling: The basic design and some extensions. In Systems under Indirect Observations: Part II, 1st ed.; Joreskog, K.G., Wold, H., Eds.; North-Holland: Amsterdam, The Netherlands, 1982; pp. 1–54. [Google Scholar]
  35. Wold, H. Partial least squares. In Encyclopedia of Statistical Sciences, 1st ed.; Kotz, S., Johnson, N.L., Eds.; John Wiley: New York, NY, USA, 1985; Volume 6, pp. 581–591. [Google Scholar]
  36. Lohmoeller, J.B. Latent Variable Path Modeling with Partial Least Squares, 1st ed.; Physica: Heidelberg, Germany, 1989. [Google Scholar]
  37. Ravand, H.; Baghaei, P. Partial Least Squares Structural Equation Modeling with R. Practical Assessment. Res. Eval. 2016, 21, 1–16. [Google Scholar]
  38. Cassel, C.; Hackl, P.; Westlund, A.H. Robustness of partial least squares method for estimating latent variable quality structures. J. Appl. Stat. 1999, 26, 435–446. [Google Scholar] [CrossRef]
  39. Hair, J.F.; Sarstedt, M.; Ringle, C.M. Rethinking some of the rethinking of partial least squares. Eur. J. Mark. 2019, 53, 566–584. [Google Scholar] [CrossRef]
  40. Hair, J.F.; Hult, G.T.M.; Ringle, C.M.; Sarstedt, M.; Danks, N.P.; Ray, S. Partial Least Squares Structural Equation Modeling (PLS-SEM) Using R: A Workbook; Springer Nature: Cham, Switzerland, 2021. [Google Scholar]
  41. Ray, S.; Danks, N.; Calero Valdez, A. Seminr: Building and Estimating Structural Equation Models. 2022. Available online: https://CRAN.R-project.org/package=seminr (accessed on 1 April 2024).
  42. Yim, M. A Study on Factor Analytical Methods and Procedures for PLS-SEM (Partial Least Squares Structural Equation Modeling). Int. J. Ind. Distrib. Bus. 2019, 10, 7–20. [Google Scholar] [CrossRef]
  43. Haig, B.D. Exploratory factor analysis, theory generation, and scientific method. Multivar. Behav. Res. 2005, 40, 303–329. [Google Scholar] [CrossRef]
  44. Tavakol, M.; Wetzel, A. Factor Analysis: A means for theory and instrument development in support of construct validity. Int. J. Med. Educ. 2020, 11, 245–247. [Google Scholar] [CrossRef] [PubMed]
  45. Sarstedt, M.; Ringle, C.M.; Smith, D.; Reams, R.; Hair, J.F. Partial least squares structural equation modeling (PLS-SEM): A useful tool for family business researchers. J. Fam. Bus. Strategy 2014, 5, 105–115. [Google Scholar] [CrossRef]
  46. Henseler, J.; Ringle, C.M.; Sinkovics, R.R. The Use of Partial Least Squares Path Modeling in International Marketing. In New Challenges to International Marketing (Advances in International Marketing); Sinkovics, R.R., Ghauri, P.N., Eds.; Emerald Group Publishing Limited: Leeds, UK, 2009; Volume 20, pp. 277–319. [Google Scholar]
  47. Werts, C.E.; Linn, R.L.; Joreskog, K.G. Intraclass reliability estimates: Testing structural assumptions. Educ. Psychol. Meas. 1974, 34, 25–33. [Google Scholar] [CrossRef]
  48. Fornell, C.; Larcker, D.F. Evaluating structural equation models with unobservable variables and measurement error. J. Mark. Res. 1981, 18, 39–50. [Google Scholar] [CrossRef]
  49. Shmueli, G.; Koppius, O.R. Predictive analytics in information systems research. MIS Q. 2011, 35, 553–572. [Google Scholar] [CrossRef]
  50. Hair, J.F.; Ringle, C.M.; Sarstedt, M. PLS-SEM: Indeed a Silver Bullet. J. Mark. Theory Pract. 2011, 19, 139–152. [Google Scholar] [CrossRef]
  51. Rigdon, E.E. Rethinking partial least squares path modeling: In praise of simple methods. Long Range Plan. 2012, 45, 341–358. [Google Scholar] [CrossRef]
  52. Chin, W.; Cheah, J.-H.; Liu, Y.; Ting, H.; Lim, X.-J.; Cham, T.H. Demystifying the role of causal-predictive modeling using partial least squares structural equation modeling in information systems research. Ind. Manag. Data Syst. 2020, 120, 2161–2209. [Google Scholar] [CrossRef]
  53. Hair, J.F.; Sarstedt, M. Explanation Plus Prediction: The Logical Focus of Project Management Research. Proj. Manag. J. 2021, 52, 319–322. [Google Scholar] [CrossRef]
  54. Shmueli, G.; Ray, S.; Estrada, J.M.V.; Chatla, S.B. The elephant in the room: Predictive performance of PLS models. J. Bus. Res. 2016, 69, 4552–4564. [Google Scholar] [CrossRef]
  55. Shmueli, G.; Sarstedt, M.; Hair, J.F.; Cheah, J.-H.; Ting, H.; Vaithilingam, S.; Ringle, C.M. Predictive model assessment in PLS-SEM: Guidelines for using PLSpredict. Eur. J. Mark. 2019, 53, 2322–2347. [Google Scholar] [CrossRef]
  56. KMI (Korea Maritime Institute). Results of Public Perception Survey to Ocean and Fishery; KIM Trend Analysis: Busan, Republic of Korea, 2024. [Google Scholar]
  57. Verbeke, W.; Vackier, I. Individual determinants of fish consumption: Application of the theory of planned behaviour. Appetite 2005, 44, 67–82. [Google Scholar] [CrossRef]
  58. Köster, E.P. Diversity in the determinants of food choice: A psychological perspective. Food Qual. Prefer. 2009, 20, 70–82. [Google Scholar]
Figure 1. Production and value of mackerel (Source: Fishery Information Portal [2]).
Figure 1. Production and value of mackerel (Source: Fishery Information Portal [2]).
Fishes 09 00301 g001
Figure 2. Status of exports and imports of mackerel (Source: Fishery Information Portal [2]).
Figure 2. Status of exports and imports of mackerel (Source: Fishery Information Portal [2]).
Fishes 09 00301 g002
Figure 3. Status of mackerel imports from Norway (Source: Fishery Information Portal [2]). Note: The proportion means the proportion of Norwegian mackerel in the total volume of imports.
Figure 3. Status of mackerel imports from Norway (Source: Fishery Information Portal [2]). Note: The proportion means the proportion of Norwegian mackerel in the total volume of imports.
Fishes 09 00301 g003
Figure 4. Status of the mackerel domestic supply (Source: Fishery Information Portal [2]). Note: Domestic supply = production + imports − exports.
Figure 4. Status of the mackerel domestic supply (Source: Fishery Information Portal [2]). Note: Domestic supply = production + imports − exports.
Fishes 09 00301 g004
Figure 5. Graphic of bootstrapped structural paths (Source: Graphics of {seminr} package in R 4.3.3. [24]). Note: Here, *** and ** indicate below 1% and 5% of the significance level, respectively.
Figure 5. Graphic of bootstrapped structural paths (Source: Graphics of {seminr} package in R 4.3.3. [24]). Note: Here, *** and ** indicate below 1% and 5% of the significance level, respectively.
Fishes 09 00301 g005
Table 1. Data description.
Table 1. Data description.
VariablesLevelFrequencyProportion
GenderMale21645.2%
Female26254.8%
Age30 years and younger5311.1%
31 years~40 years11724.5%
41 years~50 years12626.4%
51 years~60 years11023.0%
61 years~70 years5912.3%
71 years and older132.7%
MarriageUnmarried8317.36%
married39582.64%
EducationHigh school14931.17%
Junior college7716.11%
University22046.03%
Graduate school326.69%
OccupationPublic official439.00%
Employee22847.70%
Specialized job153.14%
Self-employed9219.25%
Full-time housewives7816.32%
Students61.26%
Not employed163.35%
IncomeLess than 20 million won61.26
20 million won or more~less than 40 million won6714.02
40 million won or more~less than 60 million won11223.43
60 million won or more~less than 80 million won17536.61
80 million won or more~less than 100 million won6914.44
100 million won and more4910.25
Preference
Groups
Norwegian mackerel preference24150.42
Korean mackerel preference23749.58
Table 2. Results of factor analysis. Note: KMO = 0.8, Bartlett x 2 = 97.23562 (p < 0.01).
Table 2. Results of factor analysis. Note: KMO = 0.8, Bartlett x 2 = 97.23562 (p < 0.01).
IndicatorsFactor 1
(Quality)
Factor 2
(Safety)
Factor 2
(Utility)
Communality
Packaging0.6320.0010.0580.403
Appearance0.5810.208−0.0180.381
Brand0.566−0.0090.2230.370
Quality assurance0.565−0.0180.3630.451
Quality management0.5370.2700.4020.523
Storage status0.4170.0770.3800.324
Food safety0.0240.8160.1680.695
Freshness0.0780.5050.0730.267
Taste0.0300.1310.5750.348
Processing status0.3120.1230.4140.284
SS loadings1.9431.0761.026
Proportion var0.1940.1080.103
Cumulative var0.1940.3020.405
Table 3. Indicator loadings.
Table 3. Indicator loadings.
IndicatorsQualitySafetyUtilityICABSNPBCPI
quality_10.6770000000
quality_20.7350000000
quality_30.7620000000
quality_40.7630000000
safety_100.896000000
safety_200.786000000
utility_1000.72700000
utility_2000.85300000
ic_10000.7490000
ic_20000.7250000
ic_30000.8330000
ab_100000.656000
ab_200000.699000
ab_300000.831000
ab_400000.845000
sn_1000000.77200
sn_2000000.72200
sn_3000000.81100
pbc_10000000.7190
pbc_20000000.8360
pi_100000000.84
pi_200000000.842
pi_300000000.851
Table 4. Internal consistency reliability and VIF. Note: AVE means the average variance extracted, and VIF means the variance inflation factor.
Table 4. Internal consistency reliability and VIF. Note: AVE means the average variance extracted, and VIF means the variance inflation factor.
ConstructsCronbach’s Alpha r h o C AVE r h o A VIF
ABPISN
Quality0.7150.8240.5400.7171.230
Safety0.6000.8300.7100.6441.077
Utility0.4140.7700.6280.4331.229
IC0.6590.8130.5930.677 0.000
AB0.7530.8460.5810.756 1.880
SN0.6540.8130.5920.660 1.986
PBC0.3600.7550.6080.372 1.707
PI0.7990.8820.7130.803
Table 5. Discriminant validity. Note: Bold indicates the value of square root of AVE.
Table 5. Discriminant validity. Note: Bold indicates the value of square root of AVE.
ConstructsQualitySafetyUtilityICABPBCSNPI
Quality0.735
Safety0.2240.843
Utility0.4100.2240.792
IC0.6290.1560.4140.770
AB0.6250.1600.4360.6340.762
SN0.6060.2320.4120.6900.6460.769
PBC0.5420.2220.4380.5430.5670.5980.780
PI0.3730.2510.3580.4050.4710.4550.4920.844
Table 6. R 2 values of endogenous constructs.
Table 6. R 2 values of endogenous constructs.
ConstructsABSNPI
R 2 0.4290.4760.307
Adjusted R 2 0.4260.4750.303
Table 7. Out-of-sample predictive power estimation. Note: RMSE means the root mean square error, and MAE means the mean absolute error.
Table 7. Out-of-sample predictive power estimation. Note: RMSE means the root mean square error, and MAE means the mean absolute error.
PLS Out-of-Sample Metrics
Indicatorsab_1ab_2ab_3ab_4sn_1sn_2sn_3pi_1pi_2pi_3
RMSE0.4740.5020.5930.4550.4620.5190.4620.4990.4060.514
MAE0.4080.4100.4610.3490.3760.4360.3800.4360.2800.454
LM out-of-sample metrics
Indicatorsab_1ab_2ab_3ab_4sn_1sn_2sn_3pi_1pi_2pi_3
RMSE0.4520.4880.5440.4180.4510.4940.4480.5030.4010.501
MAE0.3670.4040.4290.3200.3700.4180.3810.4400.2870.430
Table 8. Bootstrapped structural paths. Note: the number of bootstrap samples is 2000. Here, *** and ** indicate below 1% and 5% of the significance level, respectively.
Table 8. Bootstrapped structural paths. Note: the number of bootstrap samples is 2000. Here, *** and ** indicate below 1% and 5% of the significance level, respectively.
Hypothesis and PathsOriginal Est.Bootstrap MeanBootstrap SDt Value2.5% CI97.5% CI
H1: Quality → AB0.538 ***0.5380.04013.5130.4590.613
H2: Safety → AB−0.010−0.0060.037−0.261−0.0760.064
H3: Utility → AB0.218 ***0.2180.0395.6450.1420.292
H4: IC → SN0.690 ***0.6920.02626.9770.6400.739
H5: AB → PI0.217 ***0.2150.0573.8200.1040.320
H6: SN → PI0.146 **0.1480.0542.7060.0410.254
H7: PBC → PI0.281 ***0.2840.0456.1840.1940.374
Table 9. Comparison between mackerel preference groups. Note: The number of bootstrap samples is 2000, and * indicates below 10% of the significance level.
Table 9. Comparison between mackerel preference groups. Note: The number of bootstrap samples is 2000, and * indicates below 10% of the significance level.
Hypothesis and PathsNorwegian Mackerel Preference GroupKorean Mackerel Preference GroupP Value
H1: Quality → AB0.55650.51800.3207
H2: Safety → AB−0.00950.00240.5379
H3: Utility → AB0.21020.22540.5581
H4: IC → SN0.73560.65460.0526 *
H5: AB → PI0.26100.16230.2107
H6: SN → PI0.15070.15320.5163
H7: PBC → PI0.25450.30410.6799
Disclaimer/Publisher’s Note: The statements, opinions and data contained in all publications are solely those of the individual author(s) and contributor(s) and not of MDPI and/or the editor(s). MDPI and/or the editor(s) disclaim responsibility for any injury to people or property resulting from any ideas, methods, instructions or products referred to in the content.

Share and Cite

MDPI and ACS Style

Kim, J. Prediction of Determinants Affecting Consumer Purchase Intentions for Mackerel in the Korean Domestic Market. Fishes 2024, 9, 301. https://doi.org/10.3390/fishes9080301

AMA Style

Kim J. Prediction of Determinants Affecting Consumer Purchase Intentions for Mackerel in the Korean Domestic Market. Fishes. 2024; 9(8):301. https://doi.org/10.3390/fishes9080301

Chicago/Turabian Style

Kim, Jonghwa. 2024. "Prediction of Determinants Affecting Consumer Purchase Intentions for Mackerel in the Korean Domestic Market" Fishes 9, no. 8: 301. https://doi.org/10.3390/fishes9080301

APA Style

Kim, J. (2024). Prediction of Determinants Affecting Consumer Purchase Intentions for Mackerel in the Korean Domestic Market. Fishes, 9(8), 301. https://doi.org/10.3390/fishes9080301

Article Metrics

Back to TopTop