Hepatic Transcriptomic Responsiveness of Polar Cod, Boreogadus saida, to Ocean Acidification and Warming
Abstract
1. Introduction
2. Materials and Methods
2.1. Animal Maintenance
2.2. Experimental Setup: BIOACID Incubations
2.3. Whole Animal Energetics
2.3.1. Growth Experiment
Specific Growth Rate (SGR)
2.3.2. Physiological Condition before Sampling
2.4. RNA Extraction and Hybridization
2.5. Array Design and Hybridization
2.6. Statistical Analyses of Gene Expression
2.6.1. Differentially Expressed Genes
2.6.2. Hierarchical Clustering
2.6.3. fiNOG Annotation of DEG
2.7. Statistical Analyses of Physiological Parameters and DEG Patterns
3. Results
3.1. Whole-Animal Energetics
3.1.1. Growth during Acclimation
3.1.2. Physiological Condition at the End of Acclimation
3.2. Whole Transcriptome
3.2.1. Gene Annotation
3.2.2. Redundancy Analysis (RDA)
3.3. Differentially Expressed Genes (DEGs) and Their Function
3.3.1. DEGs
3.3.2. Fish-Specific Orthologous Functions (fiNOGs)
Transcriptomic Signatures and Pathway Shifts
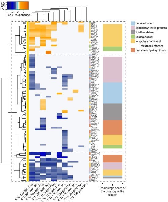
- Lipid Transport and Metabolism
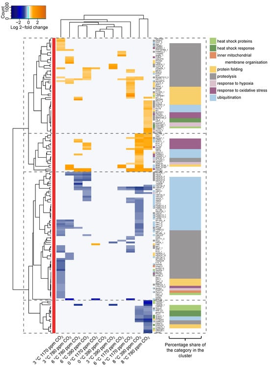
- Post-translational Modification, Protein Turnover, and Chaperones
- Amino Acid Transport and Metabolism
- Carbohydrate Transport and Metabolism
4. Discussion
4.1. General Response to Temperature
4.2. General Response to PCO2
4.3. Whole-Animal Effects and Metabolic Adjustments
4.4. Carbohydrate Metabolism
4.5. Mitochondrial Functioning
4.6. Lipid Metabolism
4.7. Protein Degradation and Mobilization of Essential Amino Acids
5. Conclusions
Supplementary Materials
Author Contributions
Funding
Institutional Review Board Statement
Informed Consent Statement
Data Availability Statement
Acknowledgments
Conflicts of Interest
References
- Collins, M.; Knutti, R.; Arblaster, J.; Dufresne, J.-L.; Fichefet, T.; Friedlingstein, P.; Gao, X.; Gutowski, W.J.; Johns, T.; Krinner, G. Long-term climate change: Projections, commitments and irreversibility. In Climate Change 2013-The Physical Science Basis: Contribution of Working Group I to the Fifth Assessment Report of the Intergovernmental Panel on Climate Change; Cambridge University Press: Cambridge, UK, 2013; pp. 1029–1136. [Google Scholar]
- Kwok, R.; Untersteiner, N. The thinning of Arctic sea ice. Phys. Today 2011, 64, 36–41. [Google Scholar] [CrossRef]
- Overland, J.E.; Wang, M. When will the summer Arctic be nearly sea ice free? Geophys. Res. Lett. 2013, 40, 2097–2101. [Google Scholar] [CrossRef]
- Crawford, A.; Stroeve, J.; Smith, A.; Jahn, A. Arctic open-water periods are projected to lengthen dramatically by 2100. Commun. Earth Environ. 2021, 2, 109. [Google Scholar] [CrossRef]
- Doney, S.C.; Fabry, V.J.; Feely, R.A.; Kleypas, J.A. Ocean Acidification: The Other CO2 Problem. Annu. Rev. Mar. Sci. 2009, 1, 169–192. [Google Scholar] [CrossRef] [PubMed]
- Schnoor, J.L. Ocean Acidification: The Other Problem with CO2. Environ. Sci. Technol. 2014, 48, 10529–10530. [Google Scholar] [CrossRef] [PubMed]
- Figueres, C.; Le Quere, C.; Mahindra, A.; Bate, O.; Whiteman, G.; Peters, G.; Guan, D. Emissions are still rising: Ramp up the cuts. Nature 2018, 564, 27–30. [Google Scholar] [CrossRef] [PubMed]
- Griffith, G.P.; Hop, H.; Vihtakari, M.; Wold, A.; Kalhagen, K.; Gabrielsen, G.W. Ecological resilience of Arctic marine food webs to climate change. Nat. Clim. Chang. 2019, 9, 868–872. [Google Scholar] [CrossRef]
- Rantanen, M.; Karpechko, A.Y.; Lipponen, A.; Nordling, K.; Hyvarinen, O.; Ruosteenoja, K.; Vihma, T.; Laaksonen, A. The Arctic has warmed nearly four times faster than the globe since 1979. Commun. Earth Environ. 2022, 3, 168. [Google Scholar] [CrossRef]
- Friedlingstein, P.; Jones, M.W.; O’Sullivan, M.; Andrew, R.M.; Bakker, D.C.E.; Hauck, J.; Le Quere, C.; Peters, G.P.; Peters, W.; Pongratz, J.; et al. Global Carbon Budget 2021. Earth Syst. Sci. Data 2022, 14, 1917–2005. [Google Scholar] [CrossRef]
- Stiasny, M.H.; Mittermayer, F.H.; Sswat, M.; Voss, R.; Jutfelt, F.; Chierici, M.; Puvanendran, V.; Mortensen, A.; Reusch, T.B.H.; Clemmesen, C. Ocean Acidification Effects on Atlantic Cod Larval Survival and Recruitment to the Fished Population. PLoS ONE 2016, 11, e0155448. [Google Scholar] [CrossRef]
- Dahlke, F.T.; Leo, E.; Mark, F.C.; Pörtner, H.O.; Bickmeyer, U.; Frickenhaus, S.; Storch, D. Effects of ocean acidification increase embryonic sensitivity to thermal extremes in Atlantic cod, Gadus morhua. Glob. Chang. Biol. 2017, 23, 1499–1510. [Google Scholar] [CrossRef]
- Dahlke, F.T.; Wohlrab, S.; Butzin, M.; Pörtner, H.O. Thermal bottlenecks in the life cycle define climate vulnerability of fish. Science 2020, 369, 65–70. [Google Scholar] [CrossRef]
- Green, H.L.; Findlay, H.S.; Shutler, J.D.; Land, P.E.; Bellerby, R.G.J. Satellite Observations Are Needed to Understand Ocean Acidification and Multi-Stressor Impacts on Fish Stocks in a Changing Arctic Ocean. Front. Mar. Sci. 2021, 8, 635797. [Google Scholar] [CrossRef]
- Lacoue-Labarthe, T.; Nunes, P.A.L.D.; Ziveri, P.; Cinar, M.; Gazeau, F.; Hall-Spencer, J.M.; Hilmi, N.; Moschella, P.; Safa, A.; Sauzade, D.; et al. Impacts of ocean acidification in a warming Mediterranean Sea: An overview. Reg. Stud. Mar. Sci. 2016, 5, 1–11. [Google Scholar] [CrossRef]
- Cattano, C.; Claudet, J.; Domenici, P.; Milazzo, M. Living in a high CO2 world: A global meta-analysis shows multiple trait-mediated fish responses to ocean acidification. Ecol. Monogr. 2018, 88, 320–335. [Google Scholar] [CrossRef]
- Alter, K.; Jacquemont, J.; Claudet, J.; Lattuca, M.E.; Barrantes, M.E.; Marras, S.; Manríquez, P.H.; González, C.P.; Fernández, D.A.; Peck, M.A. Hidden impacts of ocean warming and acidification on biological responses of marine animals revealed through meta-analysis. Nat. Commun. 2024, 15, 2885. [Google Scholar] [CrossRef] [PubMed]
- Pörtner, H.-O. Integrating climate-related stressor effects on marine organisms: Unifying principles linking molecule to ecosystem-level changes. Mar. Ecol. Prog. Ser. 2012, 470, 273–290. [Google Scholar] [CrossRef]
- Flynn, E.E.; Bjelde, B.E.; Miller, N.A.; Todgham, A.E. Ocean acidification exerts negative effects during warming conditions in a developing Antarctic fish. Conserv. Physiol. 2015, 3, cov033. [Google Scholar] [CrossRef]
- Pimentel, M.S.; Faleiro, F.; Dionísio, G.; Repolho, T.; Pousao-Ferreira, P.; Machado, J.; Rosa, R. Defective skeletogenesis and oversized otoliths in fish early stages in a changing ocean. J. Exp. Biol. 2014, 217, 2062–2070. [Google Scholar] [CrossRef]
- Coutant, C.C. Compilation of temperature preference data. J. Fish. Board. Can. 1977, 34, 739–745. [Google Scholar] [CrossRef]
- Pörtner, H.-O. Climate variations and the physiological basis of temperature dependent biogeography: Systemic to molecular hierarchy of thermal tolerance in animals. Comp. Biochem. Phys. A 2002, 132, 739–761. [Google Scholar] [CrossRef]
- Pörtner, H.-O.; Knust, R. Climate change affects marine fishes through the oxygen limitation of thermal tolerance. Science 2007, 315, 95–97. [Google Scholar] [CrossRef] [PubMed]
- Pörtner, H.-O. Oxygen-and capacity-limitation of thermal tolerance: A matrix for integrating climate-related stressor effects in marine ecosystems. J. Exp. Biol. 2010, 213, 881–893. [Google Scholar] [CrossRef]
- Enzor, L.A.; Zippay, M.L.; Place, S.P. High latitude fish in a high CO2 world: Synergistic effects of elevated temperature and carbon dioxide on the metabolic rates of Antarctic notothenioids. Comp. Biochem. Phys. A 2013, 164, 154–161. [Google Scholar] [CrossRef]
- Enzor, L.A.; Hunter, E.M.; Place, S.P. The effects of elevated temperature and ocean acidification on the metabolic pathways of notothenioid fish. Conserv. Physiol. 2017, 5, cox019. [Google Scholar] [CrossRef] [PubMed]
- Franklin, C.E.; Farrell, A.P.; Altimiras, J.; Axelsson, M. Thermal dependence of cardiac function in arctic fish: Implications of a warming world. J. Exp. Biol. 2013, 216, 4251–4255. [Google Scholar] [CrossRef]
- Righton, D.A.; Andersen, K.H.; Neat, F.; Thorsteinsson, V.; Steingrund, P.; Svedang, H.; Michalsen, K.; Hinrichsen, H.H.; Bendall, V.; Neuenfeldt, S.; et al. Thermal niche of Atlantic cod Gadus morhua: Limits, tolerance and optima. Mar. Ecol. Prog. Ser. 2010, 420, 1–13. [Google Scholar] [CrossRef]
- Gokturk, E.N.; Bartlett, B.S.; Erisman, B.; Heyman, W.; Asch, R.G. Loss of suitable ocean habitat and phenological shifts among grouper and snapper spawning aggregations in the Greater Caribbean under climate change. Mar. Ecol. Prog. Ser. 2022, 699, 91–115. [Google Scholar] [CrossRef]
- Dahlke, F.T.; Butzin, M.; Nahrgang, J.; Puvanendran, V.; Mortensen, A.; Pörtner, H.O.; Storch, D. Northern cod species face spawning habitat losses if global warming exceeds 1.5 °C. Sci. Adv. 2018, 4, eaas8821. [Google Scholar] [CrossRef]
- Kanamori, Y.; Takasuka, A.; Nishijima, S.; Okamura, H. Climate change shifts the spawning ground northward and extends the spawning period of chub mackerel in the western North Pacific. Mar. Ecol. Prog. Ser. 2019, 624, 155–166. [Google Scholar] [CrossRef]
- Fossheim, M.; Primicerio, R.; Johannesen, E.; Ingvaldsen, R.B.; Aschan, M.M.; Dolgov, A.V. Recent warming leads to a rapid borealization of fish communities in the Arctic. Nat. Clim. Chang. 2015, 5, 673. [Google Scholar] [CrossRef]
- Simpson, S.D.; Jennings, S.; Johnson, M.P.; Blanchard, J.L.; Schön, P.-J.; Sims, D.W.; Genner, M.J. Continental shelf-wide response of a fish assemblage to rapid warming of the sea. Curr. Biol. 2011, 21, 1565–1570. [Google Scholar] [CrossRef] [PubMed]
- Renaud, P.E.; Berge, J.; Varpe, Ø.; Lønne, O.J.; Nahrgang, J.; Ottesen, C.; Hallanger, I. Is the poleward expansion by Atlantic cod and haddock threatening native polar cod, Boreogadus saida? Polar Biol. 2012, 35, 401–412. [Google Scholar] [CrossRef]
- Kjesbu, O.S.; Bogstad, B.; Devine, J.A.; Gjøsæter, H.; Howell, D.; Ingvaldsen, R.B.; Nash, R.D.M.; Skjæraasen, J.E. Synergies between climate and management for Atlantic cod fisheries at high latitudes. Proc. Natl. Acad. Sci. USA 2014, 111, 3478–3483. [Google Scholar] [CrossRef] [PubMed]
- Berge, J.; Daase, M.; Renaud, P.E.; Ambrose, W.G.; Darnis, G.; Last, K.S.; Leu, E.; Cohen, J.H.; Johnsen, G.; Moline, M.A.; et al. Unexpected Levels of Biological Activity during the Polar Night Offer New Perspectives on a Warming Arctic. Curr. Biol. 2015, 25, 2555–2561. [Google Scholar] [CrossRef] [PubMed]
- Dolgov, A.; Benzik, A. Feeding of Greenland halibut Reinhardtius hippoglossoides (Pleuronectidae) in the Kara sea. J. Ichthyol. 2017, 57, 402–409. [Google Scholar] [CrossRef]
- Haug, T.; Bogstad, B.; Chierici, M.; Gjosæter, H.; Hallfredsson, E.H.; Hoines, A.S.; Håkon-Hoel, A.; Ingvaldsen, R.B.; Jorgensen, L.L.; Knutsen, T.; et al. Future harvest of living resources in the Arctic Ocean north of the Nordic and Barents Seas: A review of possibilities and constraints. Fish. Res. 2017, 188, 38–57. [Google Scholar] [CrossRef]
- Scott, W.B.; Scott, M.G. Atlantic Fishes of Canada Canadian Bulletin of Fisheries and Aquatic Science, 219; University of Toronto Press: Toronto, ON, Canada, 1988. [Google Scholar]
- Hop, H.; Gjosæter, H. Polar cod (Boreogadus saida) and capelin (Mallotus villosus) as key species in marine food webs of the Arctic and the Barents Sea. Mar. Biol. Res. 2013, 9, 878–894. [Google Scholar] [CrossRef]
- Crawford, R.E.; Jorgenson, J.K. Quantitative studies of Arctic cod (Boreogadus saida) schools: Important energy stores in the Arctic food web. Arctic 1996, 49, 181–193. [Google Scholar] [CrossRef]
- Crawford, R.E.; Vagle, S.; Carmack, E.C. Water mass and bathymetric characteristics of polar cod habitat along the continental shelf and slope of the Beaufort and Chukchi seas. Polar Biol. 2012, 35, 179–190. [Google Scholar] [CrossRef]
- Ponomarenko, V.P. Some data on the distribution and migrations of polar cod in the seas of the Soviet Arctic. Rapp. PV Reun. Cons. Perm. Int. Explor. Mer. 1968, 158, 131–135. [Google Scholar]
- Cohen, D.M.; Inada, T.; Iwamoto, T.; Scialabba, N. Gadiform fishes of the world. FAO Fish. Synop. 1990, 10, I. [Google Scholar]
- Bouchard, C.; Fortier, L. The importance of Calanus glacialis for the feeding success of young polar cod: A circumpolar synthesis. Polar Biol. 2020, 43, 1095–1107. [Google Scholar] [CrossRef] [PubMed]
- Geoffroy, M.; Bouchard, C.; Flores, H.; Robert, D.; Gjosaeter, H.; Hoover, C.; Hop, H.; Hussey, N.E.; Nahrgang, J.; Steiner, N.; et al. The circumpolar impacts of climate change and anthropogenic stressors on Arctic cod and its ecosystem. Elem.-Sci. Anthr. 2023, 11, 00097. [Google Scholar] [CrossRef]
- Bradstreet, M.S.W. Occurrence, habitat use, and behavior of seabirds, marine mammals, and Arctic cod at the Pond Inlet ice edge. Arctic 1982, 35, 28–40. [Google Scholar] [CrossRef][Green Version]
- Welch, H.E.; Crawford, R.E.; Hop, H. Occurrence of Arctic cod (Boreogadus saida) schools and their vulnerability to predation in the Canadian High Arctic. Arctic 1993, 46, 331–339. [Google Scholar] [CrossRef]
- Sora, K.J.; Wabnitz, C.C.C.; Steiner, N.S.; Sumaila, U.R.; Cheung, W.W.L.; Niemi, A.; Loseto, L.L.; Hoover, C. Evaluation of the Beaufort Sea shelf structure and function in support of the Tarium Niryutait Marine Protected Area. Arct. Sci. 2022, 8, 1252–1275. [Google Scholar] [CrossRef]
- Pedro, S.; Lemire, M.; Hoover, C.; Saint-Beat, B.; Janjua, M.Y.; Herbig, J.; Geoffroy, M.; Yunda-Guarin, G.; Moisan, M.A.; Boissinot, J.; et al. Structure and function of the western Baffin Bay coastal and shelf ecosystem. Elem.-Sci. Anthr. 2023, 11, 00015. [Google Scholar] [CrossRef]
- Drost, H.E.; Carmack, E.C.; Farrell, A.P. Upper thermal limits of cardiac function for Arctic cod Boreogadus saida, a key food web fish species in the Arctic Ocean. J. Fish. Biol. 2014, 84, 1781–1792. [Google Scholar] [CrossRef]
- Aune, M.; Raskhozheva, E.; Andrade, H.; Augustine, S.; Bambulyak, A.; Camus, L.; Carroll, J.; Dolgov, A.V.; Hop, H.; Moiseev, D.; et al. Distribution and ecology of polar cod (Boreogadus saida) in the eastern Barents Sea: A review of historical literature. Mar. Environ. Res. 2021, 166, 105262. [Google Scholar] [CrossRef]
- Dupont, N.; Durant, J.M.; Langangen, O.; Gjosaeter, H.; Stige, L.C. Sea ice, temperature, and prey effects on annual variations in mean lengths of a key Arctic fish, Boreogadus saida, in the Barents Sea. Ices J. Mar. Sci. 2020, 77, 1796–1805. [Google Scholar] [CrossRef]
- Herbig, J.; Fisher, J.; Bouchard, C.; Niemi, A.; LeBlanc, M.; Majewski, A.; Gauthier, S.; Geoffroy, M. Climate and juvenile recruitment as drivers of Arctic cod (Boreogadus saida) dynamics in two Canadian Arctic seas. Elem.-Sci. Anthr. 2023, 11, 00033. [Google Scholar] [CrossRef]
- Maes, S.M.; Christiansen, H.; Mark, F.C.; Lucassen, M.; Van de Putte, A.; Volckaert, F.A.M.; Flores, H. High gene flow in polar cod (Boreogadus saida) from West-Svalbard and the Eurasian Basin. J. Fish. Biol. 2021, 99, 49–60. [Google Scholar] [CrossRef] [PubMed]
- Kunz, K.L.; Frickenhaus, S.; Hardenberg, S.; Johansen, T.; Leo, E.; Pörtner, H.-O.; Schmidt, M.; Windisch, H.S.; Knust, R.; Mark, F.C. New encounters in Arctic waters: A comparison of metabolism and performance of polar cod (Boreogadus saida) and Atlantic cod (Gadus morhua) under ocean acidification and warming. Polar Biol. 2016, 39, 1137–1153. [Google Scholar] [CrossRef]
- Kunz, K.L.; Claireaux, G.; Pörtner, H.-O.; Knust, R.; Mark, F.C. Aerobic capacities and swimming performance of polar cod (Boreogadus saida) under ocean acidification and warming conditions. J. Exp. Biol. 2018, 221, jeb184473. [Google Scholar]
- Leo, E.; Kunz, K.L.; Schmidt, M.; Storch, D.; Portner, H.O.; Mark, F.C. Mitochondrial acclimation potential to ocean acidification and warming of Polar cod (Boreogadus saida) and Atlantic cod (Gadus morhua). Front. Zool. 2017, 14, 21. [Google Scholar] [CrossRef] [PubMed]
- Leo, E.; Graeve, M.; Storch, D.; Portner, H.O.; Mark, F.C. Impact of ocean acidification and warming on mitochondrial enzymes and membrane lipids in two Gadoid species. Polar Biol. 2020, 43, 1109–1120. [Google Scholar] [CrossRef]
- Schmidt, M.; Gerlach, G.; Leo, E.; Kunz, K.L.; Swoboda, S.; Pörtner, H.-O.; Bock, C.; Storch, D. Impact of ocean warming and acidification on the behaviour of two co-occurring gadid species, Boreogadus saida and Gadus morhua, from Svalbard. Mar. Ecol. Prog. Ser. 2017, 571, 183–191. [Google Scholar] [CrossRef]
- Schmidt, M.; Windisch, H.S.; Ludwichowski, K.-U.; Seegert, S.L.L.; Pörtner, H.-O.; Storch, D.; Bock, C. Differences in neurochemical profiles of two gadid species under ocean warming and acidification. Front. Zool. 2017, 14, 49. [Google Scholar] [CrossRef]
- Kempf, S.; Neven, C.J.; Timpe, A.; Seibel, B.; Mark, F.C. Low Pcrit but no hypoxia tolerance? Hypoxia regulation in the Arctic keystone species Boreogadus saida under ocean warming. 2024; manuscript submitted for publication. [Google Scholar]
- Pörtner, H.-O.; Karl, D.M.; Boyd, P.W.; Cheung, W.; Lluch-Cota, S.E.; Nojiri, Y.; Schmidt, D.N.; Zavialov, P.O.; Alheit, J.; Aristegui, J. Ocean systems. In Climate Change 2014: Impacts, Adaptation, and Vulnerability. Part A: Global and Sectoral Aspects. Contribution of Working Group II to the Fifth Assessment Report of the Intergovernmental Panel on Climate Change; Cambridge University Press: Cambridge, UK, 2014; pp. 411–484. [Google Scholar]
- Schmidt, M.; Leo, E.; Kunz, K.L.; Lucassen, M.; Windisch, H.S.; Storch, D.; Bock, C.; Pörtner, H.-O.; Mark, F.C. (Table 1 + Table 2) Time series of seawater carbonate chemistry calculated throughout incubation periods of Boreogadus saida and Gadus morhua during exposure to different CO2 and temperature conditions. PANGAEA 2016. In supplement to: Kunz, K.L.; Frickenhaus, S.; Hardenberg, S.; Torild, J.; Leo, E.; Pörtner, H.-O.; Schmidt, M.; Windisch, H.S.; Knust, R.; Mark, F.C. New encounters in Arctic waters: A comparison of metabolism and performance of polar cod (Boreogadus saida) and Atlantic cod (Gadus morhua) under ocean acidification and warming. Polar Biol. 2016, 39, 1137–1153. https://doi.org/10.1007/s00300-016-1932-z. [Google Scholar] [CrossRef]
- Jobling, M. A review of the physiological and nutritional energetics of cod, Gadus morhua L., with particular reference to growth under farmed conditions. Aquaculture 1988, 70, 1–19. [Google Scholar] [CrossRef]
- Fulton, T.W. The rate of growth of fishes. In Twenty-Second Annual Report, Part III; Fisheries Board of Scotland: Edinburgh, UK, 1904; pp. 141–241. [Google Scholar]
- Fulton, T.W. The Sovereignty of the Sea: An Historical Account of the Claims of England to the Domination of the British Seas and of the Evolution of the Theoretical Waters: With Special Reference to the Rights of the Fishing and the Naval Salute; W. Blackwood and Sons: Edinburgh and London, UK, 1911; 799p. [Google Scholar]
- Meien, V.A. Observations on the yearly variations of the ovaries of the perch (Perca fluviatilis L.) Russk. Zool. Zh 1927, 7. [Google Scholar]
- Campbell, S.; Love, R.M. Energy reserves of male and female haddock (Melanogrammus aeglefinus L.) from the Moray Firth. ICES J. Mar. Sci. 1978, 38, 120–121. [Google Scholar] [CrossRef]
- Wootton, R.J.; Evans, G.W.; Mills, L. Annual cycle in female three-spined sticklebacks (Gasterosteus aculeatus L.) from an upland and lowland population. J. Fish. Biol. 1978, 12, 331–343. [Google Scholar] [CrossRef]
- Htun-Han, M. The reproductive biology of the dab Limanda limanda (L.) in the North Sea: Gonosomatic index, hepatosomatic index and condition factor. J. Fish. Biol. 1978, 13, 369–378. [Google Scholar] [CrossRef]
- Michael, K. Molekulare Mechanismen der Lonen- und pH-Regulation in Marinen Fischen unter dem Einfluss der Klimafaktoren CO2 und Temperatur. Ph.D. Thesis, University of Bremen, Bremen, Germany, 2017; pp. 55–125. [Google Scholar]
- Bolstad, B.M.; Irizarry, R.A.; Åstrand, M.; Speed, T.P. A comparison of normalization methods for high density oligonucleotide array data based on variance and bias. Bioinformatics 2003, 19, 185–193. [Google Scholar] [CrossRef]
- Ritchie, M.E.; Phipson, B.; Wu, D.; Hu, Y.F.; Law, C.W.; Shi, W.; Smyth, G.K. limma powers differential expression analyses for RNA-sequencing and microarray studies. Nucleic Acids Res. 2015, 43, 47. [Google Scholar] [CrossRef]
- Phipson, B.; Lee, S.; Majewski, I.J.; Alexander, W.S.; Smyth, G.K. Robust Hyperparameter Estimation Protects against Hypervariable Genes and Improves Power to Detect Differential Expression. Ann. Appl. Stat. 2016, 10, 946–963. [Google Scholar] [CrossRef]
- Law, C.W.; Chen, Y.S.; Shi, W.; Smyth, G.K. voom: Precision weights unlock linear model analysis tools for RNA-seq read counts. Genome Biol. 2014, 15, 1–7. [Google Scholar] [CrossRef]
- R Core Team. R: A Language and Environment for Statistical Computing; R Core Team: Vienna, Austria, 2022; Available online: www.r-project.org (accessed on 17 February 2022).
- Powell, S.; Szklarczyk, D.; Trachana, K.; Roth, A.; Kuhn, M.; Muller, J.; Arnold, R.; Rattei, T.; Letunic, I.; Doerks, T.; et al. eggNOG v3.0: Orthologous groups covering 1133 organisms at 41 different taxonomic ranges. Nucleic Acids Res. 2012, 40, D284–D289. [Google Scholar] [CrossRef]
- Mi, H.Y.; Muruganujan, A.; Thomas, P.D. PANTHER in 2013: Modeling the evolution of gene function, and other gene attributes, in the context of phylogenetic trees. Nucleic Acids Res. 2013, 41, D377–D386. [Google Scholar] [CrossRef]
- Thomas, P.D.; Ebert, D.; Muruganujan, A.; Mushayahama, T.; Albou, L.P.; Mi, H.Y. PANTHER: Making genome-scale phylogenetics accessible to all. Protein Sci. 2022, 31, 8–22. [Google Scholar] [CrossRef]
- Muff, S.; Nilsen, E.B.; O’Hara, R.B.; Nater, C.R. Rewriting results sections in the language of evidence. Trends Ecol. Evol. 2022, 37, 203–210. [Google Scholar] [CrossRef]
- Marijanovic, Z.; Laubner, D.; Moller, G.; Gege, C.; Husen, B.; Adamski, J.; Breitling, R. Closing the gap: Identification of human 3-ketosteroid reductase, the last unknown enzyme of mammalian cholesterol biosynthesis. Mol. Endocrinol. 2003, 17, 1715–1725. [Google Scholar] [CrossRef]
- Ern, R.; Andreassen, A.H.; Jutfelt, F. Physiological Mechanisms of Acute Upper Thermal Tolerance in Fish. Physiology 2023, 38, 141–158. [Google Scholar] [CrossRef]
- Ikeda, M.; Kondo, Y.; Matsumiya, M. Purification, characterization, and molecular cloning of chitinases from the stomach of the threeline grunt. Process Biochem. 2013, 48, 1324–1334. [Google Scholar] [CrossRef]
- Kakizaki, H.; Ikeda, M.; Fukushima, H.; Matsumiya, M. Distribution of chitinolytic enzymes in the organs and cDNA cloning of chitinase isozymes from the stomach of two species of fish, chub mackerel (Scomber japonicus) and silver croaker (Pennahia argentata). Open J. Mar. Sci. 2015, 5, 398. [Google Scholar] [CrossRef]
- Gao, C.B.; Cai, X.; Zhang, Y.; Su, B.F.; Song, H.H.; Wang, W.Q.; Li, C. Characterization and expression analysis of chitinase genes (CHIT1, CHIT2 and CHIT3) in turbot (Scophthalmus maximus L.) following bacterial challenge. Fish Shellfish Immun. 2017, 64, 357–366. [Google Scholar] [CrossRef]
- Windisch, H.S.; Frickenhaus, S.; John, U.; Knust, R.; Pörtner, H.O.; Lucassen, M. Stress response or beneficial temperature acclimation: Transcriptomic signatures in A ntarctic fish (Pachycara brachycephalum). Mol. Ecol. 2014, 23, 3469–3482. [Google Scholar] [CrossRef]
- Kültz, D. Molecular and evolutionary basis of the cellular stress response. Annu. Rev. Physiol. 2005, 67, 225–257. [Google Scholar] [CrossRef]
- Zakhartsev, M.; De Wachter, B.; Johansen, T.; Pörtner, H.; Blust, R. Hsp70 is not a sensitive indicator of thermal limitation in Gadus morhua. J. Fish. Biol. 2005, 67, 767–778. [Google Scholar] [CrossRef]
- Afonso, L.O.B.; Hosoya, S.; Osborne, J.; Gamperl, A.K.; Johnson, S. Lack of glucose and hsp70 responses in haddock Melanogrammus aeglefinus (L.) subjected to handling and heat shock. J. Fish. Biol. 2008, 72, 157–167. [Google Scholar] [CrossRef]
- Buckley, B.A.; Somero, G.N. cDNA microarray analysis reveals the capacity of the cold-adapted Antarctic fish Trematomus bernacchii to alter gene expression in response to heat stress. Polar Biol. 2009, 32, 403–415. [Google Scholar] [CrossRef]
- Huth, T.J.; Place, S.P. De novo assembly and characterization of tissue specific transcriptomes in the emerald notothen, Trematomus bernacchii. BMC Genom. 2013, 14, 805. [Google Scholar] [CrossRef]
- Hofmann, G.E.; Lund, S.G.; Place, S.P.; Whitmer, A.C. Some like it hot, some like it cold: The heat shock response is found in New Zealand but not Antarctic notothenioid fishes. J. Exp. Mar. Biol. Ecol. 2005, 316, 79–89. [Google Scholar] [CrossRef]
- Promińska, A.; Falck, E.; Walczowski, W. Interannual variability in hydrography and water mass distribution in Hornsund, an Arctic fjord in Svalbard. Polar Res. 2018, 37, 1495546. [Google Scholar] [CrossRef]
- Cottier, F.; Tverberg, V.; Inall, M.; Svendsen, H.; Nilsen, F.; Griffiths, C. Water mass modification in an Arctic fjord through cross-shelf exchange: The seasonal hydrography of Kongsfjorden, Svalbard. J. Geophys. Res. Ocean. 2005, 110, C12005. [Google Scholar] [CrossRef]
- Matear, R.J.; Hirst, A.C. Long-term changes in dissolved oxygen concentrations in the ocean caused by protracted global warming. Glob. Biogeochem. Cycles 2003, 17, 1125. [Google Scholar] [CrossRef]
- Keeling, R.F.; Kortzinger, A.; Gruber, N. Ocean Deoxygenation in a Warming World. Annu. Rev. Mar. Sci. 2010, 2, 199–229. [Google Scholar] [CrossRef]
- Wunsch, C. What is the thermohaline circulation? Science 2002, 298, 1179–1181. [Google Scholar] [CrossRef]
- Spinks, R.K.; Bonzi, L.C.; Ravasi, T.; Munday, P.L.; Donelson, J.M. Sex- and time-specific parental effects of warming on reproduction and offspring quality in a coral reef fish. Evol. Appl. 2021, 14, 1145–1158. [Google Scholar] [CrossRef]
- Piferrer, F. Endocrine sex control strategies for the feminization of teleost fish. Aquaculture 2001, 197, 229–281. [Google Scholar] [CrossRef]
- Wang, C.C.; Chen, X.H.; Dai, Y.; Zhang, Y.F.; Sun, Y.D.; Cui, X.J. Comparative transcriptome analysis of heat-induced domesticated zebrafish during gonadal differentiation. BMC Genom. Data 2022, 23, 39. [Google Scholar] [CrossRef]
- Teng, J.; Zhao, Y.; Chen, H.J.; Wang, H.; Ji, X.S. Transcriptome Profiling and Analysis of Genes Associated with High Temperature-Induced Masculinization in Sex-Undifferentiated Nile Tilapia Gonad. Mar. Biotechnol. 2020, 22, 367–379. [Google Scholar] [CrossRef]
- Li, T.; Chen, Q.W.; Zhang, Q.; Feng, T.; Zhang, J.Y.; Lin, Y.Q.; Yang, P.S.; He, S.F.; Zhang, H. Transcriptomic Analysis on the Effects of Altered Water Temperature Regime on the Fish Ovarian Development of Coreius guichenoti under the Impact of River Damming. Biology 2022, 11, 1829. [Google Scholar] [CrossRef]
- Lopes, A.F.; Faria, A.M.; Dupont, S. Elevated temperature, but not decreased pH, impairs reproduction in a temperate fish. Sci. Rep. 2020, 10, 20805. [Google Scholar] [CrossRef]
- Kunz, K.L. Energy Budget, Growth and Exercise as Proxies for Performance Capacity and Fitness in Arctic Fishes. Ph.D. Thesis, University of Bremen, Bremen, Germany, 2019; p. 133. [Google Scholar]
- Schurmann, H.; Christiansen, J.S. Behavioral thermoregulation and swimming activity of two Arctic teleosts (subfamily Gadinae)—The polar cod (Boreogadus saida) and the navaga (Eleginus navaga). J. Therm. Biol. 1994, 19, 207–212. [Google Scholar] [CrossRef]
- Drost, H.E.; Fisher, J.; Randall, F.; Kent, D.; Carmack, E.C.; Farrell, A.P. Upper thermal limits of the hearts of Arctic cod Boreogadus saida: Adults compared with larvae. J. Fish. Biol. 2016, 88, 718–726. [Google Scholar] [CrossRef]
- Laurel, B.J.; Spencer, M.; Iseri, P.; Copeman, L.A. Temperature-dependent growth and behavior of juvenile Arctic cod (Boreogadus saida) and co-occurring North Pacific gadids. Polar Biol. 2016, 39, 1127–1135. [Google Scholar] [CrossRef]
- Windisch, H.S.; Kathöver, R.; Pörtner, H.-O.; Frickenhaus, S.; Lucassen, M. Thermal acclimation in Antarctic fish: Transcriptomic profiling of metabolic pathways. Am. J. Physiol.-Regul. Integr. Comp. Physiol. 2011, 301, R1453–R1466. [Google Scholar] [CrossRef]
- Gess, B.; Hofbauer, K.H.; Wenger, R.H.; Lohaus, C.; Meyer, H.E.; Kurtz, A. The cellular oxygen tension regulates expression of the endoplasmic oxidoreductase ERO1-Lα. Eur. J. Biochem. 2003, 270, 2228–2235. [Google Scholar] [CrossRef] [PubMed]
- Lee, H.C.; Wei, Y.H. Mitochondria and Aging. Adv. Exp. Med. Biol. 2012, 942, 311–327. [Google Scholar] [CrossRef] [PubMed]
- Terova, G.; Rimoldi, S.; Brambilla, F.; Gornati, R.; Bernardini, G.; Saroglia, M. regulation of GLUT2 mRNA in sea bass (Dicentrarchus labrax) in response to acute and chronic hypoxia. Comp. Biochem. Phys. B 2009, 152, 306–316. [Google Scholar] [CrossRef] [PubMed]
- Schunter, C.; Welch, M.J.; Nilsson, G.E.; Rummer, J.L.; Munday, P.L.; Ravasi, T. An interplay between plasticity and parental phenotype determines impacts of ocean acidification on a reef fish. Nat. Ecol. Evol. 2018, 2, 334–342. [Google Scholar] [CrossRef] [PubMed]
- Dalmolin, C.; Almeida, D.V.; Figueiredo, M.A.; Marins, L.F. Expression profile of glucose transport-related genes under chronic and acute exposure to growth hormone in zebrafish. Comp. Biochem. Phys. A 2018, 221, 1–6. [Google Scholar] [CrossRef] [PubMed]
- Panserat, S.; Kamalam, B.S.; Fournier, J.; Plagnes-Juan, E.; Woodward, K.; Devlin, R.H. Glucose metabolic gene expression in growth hormone transgenic coho salmon. Comp. Biochem. Phys. A 2014, 170, 38–45. [Google Scholar] [CrossRef] [PubMed]
- Yu, B.P. Cellular Defenses against Damage from Reactive Oxygen Species. Physiol. Rev. 1994, 74, 139–162. [Google Scholar] [CrossRef] [PubMed]
- Godahewa, G.I.; Kim, Y.; Dananjaya, S.H.S.; Jayasooriya, R.G.P.T.; Noh, J.K.; Lee, J.; De Zoysa, M. Mitochondrial peroxiredoxin 3 (Prx3) from rock bream (Oplegnathus fasciatus): Immune responses and role of recombinant Prx3 in protecting cells from hydrogen peroxide induced oxidative stress. Fish Shellfish Immun. 2015, 43, 131–141. [Google Scholar] [CrossRef] [PubMed]
- Tolomeo, A.M.; Carraro, A.; Bakiu, R.; Toppo, S.; Garofalo, F.; Pellegrino, D.; Gerdol, M.; Ferro, D.; Place, S.P.; Santovito, G. Molecular characterization of novel mitochondrial peroxiredoxins from the Antarctic emerald rockcod and their gene expression in response to environmental warming. Comp. Biochem. Phys. C 2019, 225, 108580. [Google Scholar] [CrossRef]
- dos Santos, S.L.; Petropoulos, I.; Friguet, B. The Oxidized Protein Repair Enzymes Methionine Sulfoxide Reductases and Their Roles in Protecting against Oxidative Stress, in Ageing and in Regulating Protein Function. Antioxidants 2018, 7, 191. [Google Scholar] [CrossRef]
- Halliwell, B. Free-Radicals, Antioxidants, and Human-Disease—Curiosity, Cause, or Consequence. Lancet 1994, 344, 721–724. [Google Scholar] [CrossRef]
- Abele, D.; Heise, K.; Portner, H.; Puntarulo, S. Temperature-dependence of mitochondrial function and production of reactive oxygen species in the intertidal mud clam Mya arenaria. J. Exp. Biol. 2002, 205, 1831–1841. [Google Scholar] [CrossRef]
- Palma, F.R.; Gantner, B.N.; Sakiyama, M.J.; Kayzuka, C.; Shukla, S.; Lacchini, R.; Cunniff, B.; Bonini, M.G. ROS production by mitochondria: Function or dysfunction? Oncogene 2024, 43, 295–303. [Google Scholar] [CrossRef]
- Sinensky, M. Homeoviscous adaptation—A homeostatic process that regulates the viscosity of membrane lipids in Escherichia coli. Proc. Natl. Acad. Sci. USA 1974, 71, 522–525. [Google Scholar] [CrossRef] [PubMed]
- Farkas, T.; Fodor, E.; Kitajka, K.; Halver, J.E. Response of fish membranes to environmental temperature. Aquac. Res. 2001, 32, 645–655. [Google Scholar] [CrossRef]
- Cossins, A.R. Adaptive Responses of Fish Membranes to Altered Environmental-Temperature. Biochem. Soc. T 1983, 11, 332–333. [Google Scholar] [CrossRef]
- Robertson, J.C.; Hazel, J.R. Cholesterol Content of Trout Plasma-Membranes Varies with Acclimation Temperature. Am. J. Physiol.-Reg. I 1995, 269, R1113–R1119. [Google Scholar] [CrossRef]
- Robertson, J.C.; Hazel, J.R. Membrane constraints to physiological function at different temperatures: Does cholesterol stabilize membranes. Glob. Warm. Implic. Freshw. Mar. Fish. 1997, 61, 25–50. [Google Scholar]
- Calder, P.C. n-3 polyunsaturated fatty acids, inflammation, and inflammatory diseases. Am. J. Clin. Nutr. 2006, 83, 1505S–1519S. [Google Scholar] [CrossRef] [PubMed]
- Tocher, D.R. Fatty acid requirements in ontogeny of marine and freshwater fish. Aquac. Res. 2010, 41, 717–732. [Google Scholar] [CrossRef]
- Sun, S.X.; Ren, T.Y.; Li, X.; Cao, X.J.; Gao, J. Polyunsaturated fatty acids synthesized by freshwater fish: A new insight to the roles of elovl2 and elovl5 in vivo. Biochem. Biophys. Res. Commun. 2020, 532, 414–419. [Google Scholar] [CrossRef] [PubMed]
- Holdway, D.; Beamish, F. Specific growth rate and proximate body composition of Atlantic cod (Gadus morhua L.). J. Exp. Mar. Biol. Ecol. 1984, 81, 147–170. [Google Scholar] [CrossRef]
- Borensztajn, J.; Robinson, D. The effect of fasting on the utilization of chylomicron triglyceride fatty acids in relation to clearing factor lipase (lipoprotein lipase) releasable by heparin in the perfused rat heart. J. Lipid Res. 1970, 11, 111–117. [Google Scholar] [CrossRef] [PubMed]
- Coleman, R.A.; Lee, D.P. Enzymes of triacylglycerol synthesis and their regulation. Prog. Lipid Res. 2004, 43, 134–176. [Google Scholar] [CrossRef]
- Solaesa, A.G.; Bucio, S.L.; Sanz, M.T.; Beltrán, S.; Rebolleda, S. Characterization of Triacylglycerol Composition of Fish Oils by Using Chromatographic Techniques. J. Oleo Sci. 2014, 63, 449–460. [Google Scholar] [CrossRef] [PubMed]
- Liu, Q.; Siloto, R.M.P.; Lehner, R.; Stone, S.J.; Weselake, R.J. Acyl-CoA:diacylglycerol acyltransferase: Molecular biology, biochemistry and biotechnology. Prog. Lipid Res. 2012, 51, 350–377. [Google Scholar] [CrossRef] [PubMed]
- Nelson, D.W.; Yen, C.L.E. Triacylglycerol synthesis and energy metabolism: A gut reaction? Clin. Lipidol. 2009, 4, 683–686. [Google Scholar] [CrossRef]
- Karantonis, H.C.; Nomikos, T.; Demopoulos, C.A. Triacylglycerol Metabolism. Curr. Drug Targets 2009, 10, 302–319. [Google Scholar] [CrossRef]
- Watkins, P.A.; Maiguel, D.; Jia, Z.Z.; Pevsner, J. Evidence for 26 distinct acyl-coenzyme A synthetase genes in the human genome. J. Lipid Res. 2007, 48, 2736–2750. [Google Scholar] [CrossRef]
- Mellery, J.; Geay, F.; Tocher, D.R.; Kestemont, P.; Debier, C.; Rollin, X.; Larondelle, Y. Temperature Increase Negatively Affects the Fatty Acid Bioconversion Capacity of Rainbow Trout (Oncorhynchus mykiss) Fed a Linseed Oil-Based Diet. PLoS ONE 2016, 11, e0164478. [Google Scholar] [CrossRef]
- Sissener, N.H.; Torstensen, B.E.; Owen, M.A.G.; Liland, N.S.; Stubhaug, I.; Rosenlund, G. Temperature modulates liver lipid accumulation in Atlantic salmon (Salmo salar L.) fed low dietary levels of long-chain n-3 fatty acids. Aquac. Nutr. 2017, 23, 865–878. [Google Scholar] [CrossRef]
- Nuez-Ortín, W.G.; Carter, C.G.; Nichols, P.D.; Cooke, I.R.; Wilson, R. Liver proteome response of pre-harvest Atlantic salmon following exposure to elevated temperature. BMC Genom. 2018, 19, 1–13. [Google Scholar] [CrossRef] [PubMed]
- Reid, S.D.; Dockray, J.J.; Linton, T.K.; McDonald, D.G.; Wood, C.M. Effects of chronic environmental acidification and a summer global warming scenario: Protein synthesis in juvenile rainbow trout (Oncorhynchus mykiss). Can. J. Fish. Aquat. Sci. 1997, 54, 2014–2024. [Google Scholar] [CrossRef]
- Morgan, I.J.; D’Cruz, L.M.; Dockray, J.J.; Linton, T.K.; Wood, C.M. The effects of elevated summer temperature and sublethal pollutants (ammonia, low pH) on protein turnover in the gill and liver of rainbow trout (Oncorhynchus mykiss) on a limited food ration. Comp. Biochem. Phys. A 1999, 123, 43–53. [Google Scholar] [CrossRef] [PubMed]
- Bohley, P. Intracellular proteolysis. In New Comprehensive Biochemistry; Elsevier: Amsterdam, The Netherlands, 1987; Volume 16, pp. 307–332. [Google Scholar]
- Finn, P.F.; Dice, J.F. Proteolytic and lipolytic responses to starvation. Nutrition 2006, 22, 830–844. [Google Scholar] [CrossRef] [PubMed]
- Aguilar, A.; Mattos, H.; Carnicero, B.; Sanhueza, N.; Munoz, D.; Teles, M.; Tort, L.; Boltana, S. Metabolomic Profiling Reveals Changes in Amino Acid and Energy Metabolism Pathways in Liver, Intestine and Brain of Zebrafish Exposed to Different Thermal Conditions. Front. Mar. Sci. 2022, 9, 835379. [Google Scholar] [CrossRef]
- Rebelein, A.; Pörtner, H.O.; Bock, C. Untargeted metabolic profiling reveals distinct patterns of thermal sensitivity in two related notothenioids. Comp. Biochem. Phys. A 2018, 217, 43–54. [Google Scholar] [CrossRef] [PubMed]
- Bermúdez, R.; Feng, Y.Y.; Roleda, M.Y.; Tatters, A.O.; Hutchins, D.A.; Larsen, T.; Boyd, P.W.; Hurd, C.L.; Riebesell, U.; Winder, M. Long-Term Conditioning to Elevated pCO2 and Warming Influences the Fatty and Amino Acid Composition of the Diatom Cylindrotheca fusiformis. PLoS ONE 2015, 10, e0123945. [Google Scholar] [CrossRef]
- Kunz, K.L.; Frickenhaus, S.; Hardenberg, S.; Torild, J.; Leo, E.; Pörtner, H.-O.; Schmidt, M.; Windisch, H.S.; Knust, R.; Mark, F.C. Individual whole-animal parameters of Polar cod (Boreogadus saida) and Atlantic cod (Gadus morhua) acclimated to ocean acidification and warming conditions. PANGAEA 2016. In supplement to: Kunz, K.L.; Frickenhaus, S.; Hardenberg, S.; Torild, J.; Leo, E.; Pörtner, H.-O.; Schmidt, M.; Windisch, H.S.; Knust, R.; Mark, F.C. New encounters in Arctic waters: A comparison of metabolism and performance of polar cod (Boreogadus saida) and Atlantic cod (Gadus morhua) under ocean acidification and warming. Polar Biol. 2016, 39, 1137–1153. https://doi.org/10.1007/s00300-016-1932-z. [Google Scholar] [CrossRef]











Disclaimer/Publisher’s Note: The statements, opinions and data contained in all publications are solely those of the individual author(s) and contributor(s) and not of MDPI and/or the editor(s). MDPI and/or the editor(s) disclaim responsibility for any injury to people or property resulting from any ideas, methods, instructions or products referred to in the content. |
© 2024 by the authors. Licensee MDPI, Basel, Switzerland. This article is an open access article distributed under the terms and conditions of the Creative Commons Attribution (CC BY) license (https://creativecommons.org/licenses/by/4.0/).
Share and Cite
Kempf, S.; Windisch, H.S.; Kunz, K.L.; Pörtner, H.-O.; Mark, F.C.; Lucassen, M. Hepatic Transcriptomic Responsiveness of Polar Cod, Boreogadus saida, to Ocean Acidification and Warming. Fishes 2024, 9, 271. https://doi.org/10.3390/fishes9070271
Kempf S, Windisch HS, Kunz KL, Pörtner H-O, Mark FC, Lucassen M. Hepatic Transcriptomic Responsiveness of Polar Cod, Boreogadus saida, to Ocean Acidification and Warming. Fishes. 2024; 9(7):271. https://doi.org/10.3390/fishes9070271
Chicago/Turabian StyleKempf, Sarah, Heidrun Sigrid Windisch, Kristina Lore Kunz, Hans-Otto Pörtner, Felix Christopher Mark, and Magnus Lucassen. 2024. "Hepatic Transcriptomic Responsiveness of Polar Cod, Boreogadus saida, to Ocean Acidification and Warming" Fishes 9, no. 7: 271. https://doi.org/10.3390/fishes9070271
APA StyleKempf, S., Windisch, H. S., Kunz, K. L., Pörtner, H.-O., Mark, F. C., & Lucassen, M. (2024). Hepatic Transcriptomic Responsiveness of Polar Cod, Boreogadus saida, to Ocean Acidification and Warming. Fishes, 9(7), 271. https://doi.org/10.3390/fishes9070271

