Transcriptomic Analysis of Non-Specific Immune Responses in the Rice Field Eel (Monopterus albus) Infected with Pallisentis (Neosentis) celatus
Abstract
1. Introduction
2. Materials and Methods
2.1. Ethics Statement
2.2. Sampling and Collection of M. albus
2.3. Histological Observations of the M. albus Intestine
2.4. Transcriptome Analysis
2.4.1. RNA Extraction and Sequencing
2.4.2. GO and KEGG Enrichment Analyses of Differentially Expressed Genes (DEGs)
2.5. Real-Time Quantitative PCR
3. Results
3.1. Histopathological Findings
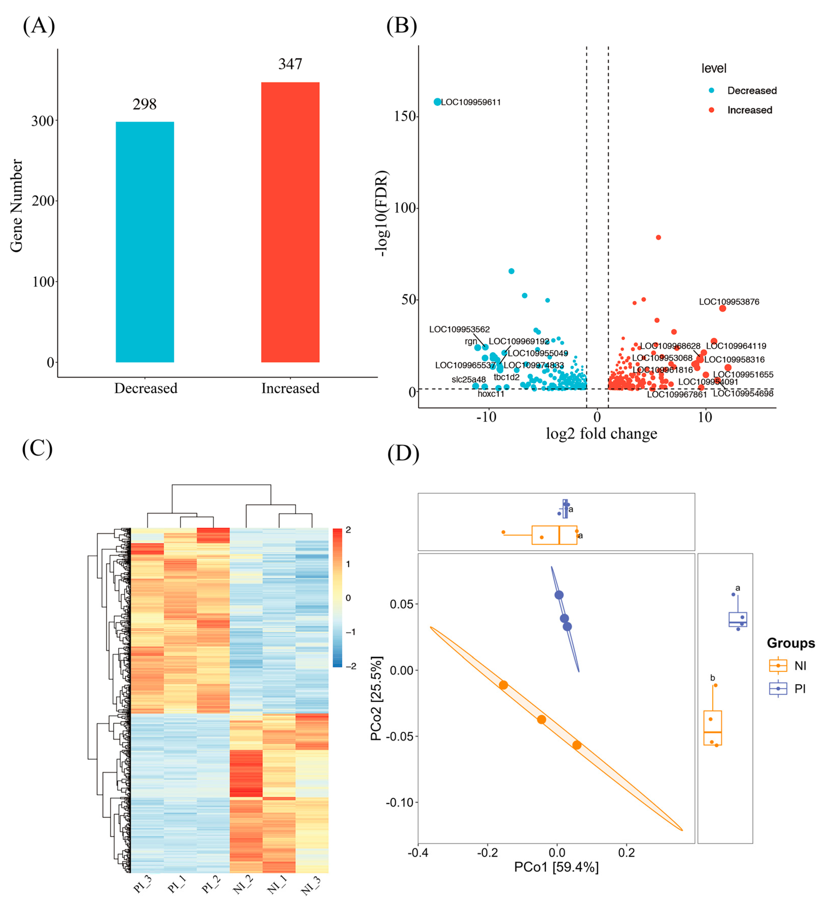
3.2. Transcriptome Sequencing and Classification of DEGs
3.3. GO and KEGG Enrichment Analyses of DEGS
3.4. Gene Expression of the Complement Pathway
3.5. qRT-PCR Quantification Results
4. Discussion
4.1. Histopathological Effects of Infection
4.2. Pathways of Non-Immune Response
4.3. Complement System Dynamics: Immune Evasion and Downregulation
5. Conclusions
Supplementary Materials
Author Contributions
Funding
Institutional Review Board Statement
Informed Consent Statement
Data Availability Statement
Conflicts of Interest
References
- Hu, Y.J.; Zhang, J.Z.; Xue, J.J.; Chu, W.Y.; Hu, Y. Effects of dietary soy isoflavone and soy saponin on growth performance, intestinal structure, intestinal immunity and gut microbiota community on rice field eel (Monopterus albus). Aquaculture 2021, 537, 736506. [Google Scholar] [CrossRef]
- Reite, O.B. The rodlet cells of teleostean fish: Their potential role in host defence in relation to the role of mast cells/eosinophilic granule cells. Fish Shellfish Immunol. 2005, 19, 253–267. [Google Scholar] [CrossRef] [PubMed]
- Taraschewski, H. Host-parasite interactions in Acanthocephala: A morphological approach. Adv. Parasitol. 2000, 46, 1–179. [Google Scholar] [PubMed]
- Li, C.; Li, X.; Zhao, Y.; Zeng, B. Morphological characteristics of Pallisentis celatus and pathological changes in the intestinal tissue of swamp eels infected by the parasite. J. South. Agric. 2014, 45, 1881–1885. [Google Scholar]
- Song, R.; Li, W.X.; Zou, H.; Wang, G.T. Seasonal dynamics and frequency distribution of the endoparasites Pallisentis (Neosentis) celatus and Eustrongylides sp. in the rice field eel Monopterus albus. Acta Hydrobiol. Sin. 2013, 37, 1044–1050. [Google Scholar]
- Wang, W.; Zeng, B.; Luo, Y.; Shuang, L.Y.; Han, Q.; Wang, J.R. Epidemiological investigation of Pallisentis celatus in swamp eels in the Dongting Lake area. J. Hunan Agric. Univ. 2009, 35, 403–405, 432. [Google Scholar]
- He, C.W.; Zhou, Y.H.; Li, Y.H.; Wei, Q.Q.; Zhao, X.S.; Zhang, S.L. Investigation of parasites in live swamp eels imported through Sino-Vietnamese border trade. Chin. Anim. Quarantine 1998, 15, 10. [Google Scholar]
- Jia, P.; Junaid, M.; Wen, P.; Yang, Y.; Li, W.; Yang, X.; Pei, D. Role of germ-free animal models in understanding interactions of gut microbiota to host and environmental health: A special reference to zebrafish. Environ. Pollut. 2021, 279, 116925. [Google Scholar] [CrossRef]
- Lupien-Meilleur, J.; Andrich, D.E.; Quinn, S.; Micaelli-Baret, C.; St-Amand, R.; Roy, D.; St-Pierre, D.H. Interplay between gut microbiota and gastrointestinal peptides: Potential outcomes on the regulation of glucose control. Can. J. Diabetes 2020, 44, 359–367. [Google Scholar] [CrossRef]
- Nicholson, J.K.; Holmes, E.; Kinross, J.; Burcelin, R.; Gibson, G.; Jia, W.; Pettersson, S. Host-gut microbiota metabolic interactions. Science 2012, 336, 1262–1267. [Google Scholar] [CrossRef]
- Ringø, E.; Myklebust, R.; Mayhew, T.M.; Olsen, R.E. Bacterial translocation and pathogenesis in the digestive tract of larvae and fry. Aquaculture 2007, 268, 251–264. [Google Scholar] [CrossRef]
- Niklasson, L.; Sundh, H.; Fridell, F.; Taranger, G.L.; Sundell, K. Disturbance of the intestinal mucosal immune system of farmed Atlantic salmon (Salmo salar), in response to long-term hypoxic conditions. Fish Shellfish Immunol. 2011, 31, 1072–1080. [Google Scholar] [CrossRef] [PubMed]
- Buchmann, K. Fish immune responses against endoparasitic nematodes–experimental models. J. Fish Dis. 2012, 35, 623–635. [Google Scholar] [CrossRef] [PubMed]
- Peterson, L.W.; Artis, D. Intestinal epithelial cells: Regulators of barrier function and immune homeostasis. Nat. Rev. Immunol. 2014, 14, 141–153. [Google Scholar] [CrossRef]
- Dezfuli, B.S.; Bo, T.; Lorenzoni, M.; Shinn, A.P.; Giari, L. Fine structure and cellular responses at the host-parasite interface in a range of fish-helminth systems. Vet. Parasitol. 2015, 208, 272–279. [Google Scholar] [CrossRef]
- Taggart-Murphy, L.; Alama-Bermejo, G.; Dolan, B.; Takizawa, F.; Bartholomew, J. Differences in inflammatory responses of rainbow trout infected by two genotypes of the myxozoan parasite Ceratonova shasta. Dev. Comp. Immunol. 2021, 114, 103829. [Google Scholar] [CrossRef]
- Zhang, L.; Wang, L.; Huang, J.T.; Jin, Z.; Guan, J.X.; Yu, H.; Zhang, M.; Yu, M.; Jiang, H.X.; Qiao, Z.G. Effects of Aeromonas hydrophila infection on the intestinal microbiota, transcriptome, and metabolomic of common carp (Cyprinus carpio). Fish Shellfish Immunol. 2023, 139, 108876. [Google Scholar] [CrossRef]
- Castro, G.A. Intestinal physiology in the parasitized host: Integration, disintegration, and reconstruction of systems. Ann. N. Y. Acad. Sci. 1992, 664, 369–379. [Google Scholar] [CrossRef]
- Rothwell, T.L.W. Immune expulsion of parasitic nematodes from the alimentary tract. Int. J. Parasitol. 1989, 19, 139–168. [Google Scholar] [CrossRef]
- Sayyaf Dezfuli, B.; Giari, L.; Bosi, G. Survival of metazoan parasites in fish: Putting into context the protective immune responses of teleost fish. Adv. Parasitol. 2021, 112, 77–132. [Google Scholar]
- Williams, M.; Hernandez-Jover, M.; Shamsi, S. Parasites in imported edible fish and a systematic review of the pathophysiology of infection and the potential threat to Australian native aquatic species. Diversity 2023, 15, 470. [Google Scholar] [CrossRef]
- Sharkey, K.A. Substance P and calcitonin gene-related peptide (CGRP) in gastrointestinal inflammation. Ann. N. Y. Acad. Sci. 1992, 664, 425–442. [Google Scholar] [CrossRef] [PubMed]
- Vincendeau, P.; Gobert, A.P.; Daulouède, S.; Moynet, D.; Mossalayi, M.D. Arginases in parasitic diseases. Trends Parasitol. 2003, 19, 9–12. [Google Scholar] [CrossRef] [PubMed]
- Padrós, F.; Knudsen, R.; Blasco-Costa, I. Histopathological characterisation of retinal lesions associated to Diplostomum species (Platyhelminthes: Trematoda) infection in polymorphic Arctic charr Salvelinus alpinus. Int. J. Parasitol. Parasites Wildl. 2018, 7, 68–74. [Google Scholar] [CrossRef]
- Wang, Q.C.; Yu, Y.Y.; Zhang, X.T.; Xu, Z. Immune responses of fish to Ichthyophthirius multifiliis (Ich): A model for understanding immunity against protozoan parasites. Dev. Comp. Immunol. 2019, 93, 93–102. [Google Scholar] [CrossRef]
- Dash, P.; Kar, B.; Mishra, A.; Sahoo, P.K. Effect of Dactylogyrus catlaius (Jain 1961) infection in Labeo rohita (Hamilton 1822): Innate immune responses and expression profile of some immune-related genes. Indian J. Exp. Biol. 2014, 52, 267–280. [Google Scholar]
- Honka, K.I.; Sures, B. Mutual adaptations between hosts and parasites determine stress levels in eels. Int. J. Parasitol. Parasites Wildl. 2021, 14, 179–184. [Google Scholar] [CrossRef]
- Liu, J.; Wang, W.B.; Yan, H.M.; Zeng, B.P. Effects of parasitic infection on intestinal pH of the host Monopterus albus. J. Nat. Sci. Hunan Norm. Univ. 2007, 30, 96–98. [Google Scholar]
- Liu, J.; Zeng, B.P.; Yan, H.M. The effect of infection of Monopterus albus by two species of chief parasites on some biochemical values in the blood. J. Nat. Sci. Hunan Norm. Univ. 2005, 28, 67–69. [Google Scholar]
- Zeng, B.P.; Wang, W.B. Seasonal population dynamics of Pallisentis (Neosentis) celatus (Acanthocephala: Quadrigyridae) in the intestine of the rice-field eel Monopterus albus in China. J. Helminthol. 2007, 81, 415–420. [Google Scholar]
- Xu, D.D.; Han, P.P.; Xia, L.H.; Gan, J.P.; Xu, Q.Q. A comparative transcriptome analysis focusing on immune responses of Asian swamp eel following infection with Aeromonas hydrophila. Aquaculture 2021, 539, 736665. [Google Scholar] [CrossRef]
- Gao, W.H.; Li, S.; Xu, Q.; Zhu, D.; Zhang, Q.; Luo, K.; Zhang, W. Molecular characterization and expression analysis of Asian swamp eel (Monopterus albus) CXC chemokine receptor (CXCR) 1a, CXCR1b, CXCR2, CXCR3a, CXCR3b, and CXCR4 after bacteria and poly I:C challenge. Fish Shellfish Immunol. 2019, 84, 572–586. [Google Scholar] [CrossRef] [PubMed]
- Tang, D.D.; Wu, S.; Luo, K.; Yuan, H.; Gao, W.; Zhu, D. Sequence characterization and expression pattern analysis of six kinds of IL-17 family genes in the Asian swamp eel (Monopterus albus). Fish Shellfish Immunol. 2019, 89, 257–270. [Google Scholar] [CrossRef] [PubMed]
- Yuan, H.W.; Li, Y.; Han, P.; Tian, G.; Zhang, W.; Guo, H.; Xu, Q.Q.; Wang, T.H. Identification and characterization of three CXC chemokines in Asian swamp eel (Monopterus albus) uncovers a third CXCL11-like group in fish. Dev. Comp. Immunol. 2019, 101, 103454. [Google Scholar] [CrossRef] [PubMed]
- Xia, L.H.; Xia, L.; Han, P.; Cheng, X.; Li, Y.; Xu, Q. Aeromonas veronii caused disease and pathological changes in Asian swamp eel Monopterus albus. Aquac. Res. 2019, 50, 2978–2985. [Google Scholar] [CrossRef]
- Lin, C.G.; Fu, J.P.; Liu, L.; Wang, H.; Wei, L.L. Disruption of intestinal structure, tight junction complex, immune response, and microbiota after chronic exposure to copper in swamp eel (Monopterus albus). Fish Shellfish Immunol. 2023, 143, 109182. [Google Scholar] [CrossRef]
- Chen, S.N.; Huo, H.J.; Jin, Y.; Peng, X.Y.; Li, B.; Wu, X.Y.; Zhang, Z.W.; Tian, J.Y.; Wang, Q.; Li, N.; et al. The infectious haemorrhagic syndrome virus (IHSV) from rice-field eel (Monopterus albus): Isolation, genome sequence, cross-infection and induced immune response in Chinese perch (Siniperca chuatsi). Aquaculture 2024, 583, 740561. [Google Scholar] [CrossRef]
- Buchmann, K. Introduction to Fish Parasitological Methods: Classical and Molecular Techniques; Forlaget Samfundslitteratur: Frederiksberg, Denmark, 2007. [Google Scholar]
- Kim, D.; Langmead, B.; Salzberg, S.L. HISAT: A fast spliced aligner with low memory requirements. Nat. Methods 2015, 12, 357–360. [Google Scholar] [CrossRef]
- Love, M.I.; Huber, W.; Anders, S. Moderated estimation of fold change and dispersion for RNA-seq data with DESeq2. Genome Biol. 2014, 15, 550. [Google Scholar] [CrossRef]
- Livak, K.J.; Schmittgen, T.D. Analysis of relative gene expression data using realtime quantitative PCR and the 2−ΔΔC method. Methods 2001, 25, 402–408. [Google Scholar] [CrossRef]
- Plaul, S.E.; Montes, M.M.; Topa, E.; Martorelli, S.R.; Barbeito, C.G. Inflammatory reaction induced by Floridosentis mugilis (Acanthocephala, Neoechinorhynchidae) in the intestine of Mugil liza. Bull. Eur. Assoc. Fish Pathol. 2021, 41, 118–127. [Google Scholar] [CrossRef]
- Sayyaf Dezfuli, B.; Giari, L.; Squerzanti, S.; Lui, A.; Lorenzoni, M.; Sakalli, S.; Shinn, A.P. Histological damage and inflammatory response elicited by Monobothrium wageneri (Cestoda) in the intestine of Tinca tinca (Cyprinidae). Parasites Vectors 2011, 4, 225. [Google Scholar] [CrossRef] [PubMed]
- Liu, T.; Wei, W.Y.; Wang, K.Y.; Yang, Q.; Wang, E.L. Pathological and immunological analyses of Thelohanellus kitauei (Myxozoa: Myxosporea) infection in the scattered mirror carp, Cyprinus carpio. Sci. Rep. 2019, 9, 20014. [Google Scholar] [CrossRef] [PubMed]
- Dezfuli, B.S.; Lui, A.; Giari, L.; Pironi, F.; Manera, M.; Lorenzoni, M.; Noga, E.J. Piscidins in the intestine of European perch, Perca fluviatilis, naturally infected with an enteric worm. Fish Shellfish Immunol. 2013, 35, 1539–1546. [Google Scholar] [CrossRef]
- Xiao, J.; Zhong, H.Y.; Feng, H. Post-translational modifications and regulations of RLR signaling molecules in cytokines-mediated response in fish. Dev. Comp. Immunol. 2023, 141, 104631. [Google Scholar] [CrossRef]
- Liang, B.; Li, W.Q.; Yang, C.R.; Su, J.G. LGP2 Facilitates Bacterial Escape through Binding Peptidoglycan via EEK Motif and Suppressing NOD2–RIP2 Axis in Cyprinidae and Xenocyprididae Families. J. Immunol. 2024, 212, 1791–1806. [Google Scholar] [CrossRef]
- Liu, R.R.; Shan, S.J. Advances in the evasion of innate immunity by fish viruses: A glance at RLRs and cGAS-STING signaling pathways. Aquaculture 2023, 579, 740197. [Google Scholar] [CrossRef]
- Chang, M.X. The negative regulation of retinoic acid-inducible gene I (RIG-I)-like receptors (RLRs) signaling pathway in fish. Dev. Comp. Immunol. 2021, 119, 104038. [Google Scholar] [CrossRef]
- Sayyaf Dezfuli, B.; Lorenzoni, M.; Carosi, A.; Giari, L.; Bosi, G. Teleost innate immunity, an intricate game between immune cells and parasites of fish organs: Who wins, who loses. Front. Immunol. 2023, 14, 1250835. [Google Scholar] [CrossRef]
- Okamura, Y.; Kono, T.; Sakai, M.; Hikima, J.I. Evolutional perspective and functional characteristics of interleukin-17 in teleosts. Fish Shellfish Immunol. 2023, 132, 108496. [Google Scholar] [CrossRef]
- Zhang, X.Y.; Cao, M.; Xue, T.; Yu, H.H.; Yang, T.Z.; Yan, X.; Li, C. Characterization of IL-17/IL-17R gene family in Sebastes schlegelii and their expression profiles under Aeromonas salmonicida and Edwardsiella piscicida infections. Aquaculture 2022, 551, 737901. [Google Scholar] [CrossRef]
- Lv, Z.M.; Guo, M.; Zhao, X.L.; Shao, Y.N.; Zhang, W.W.; Li, C.H. IL-17/IL-17 Receptor Pathway-Mediated Inflammatory Response in Apostichopus japonicus Supports the Conserved Functions of Cytokines in Invertebrates. J. Immunol. 2022, 208, 464–479. [Google Scholar] [CrossRef] [PubMed]
- Campos-Sánchez, J.C.; Guardiola, F.A.; Esteban, M.Á. In vitro immune-depression and anti-inflammatory activities of cantharidin on gilthead seabream (Sparus aurata) leucocytes activated by λ-carrageenan. Fish Shellfish Immunol. 2024, 148, 109470. [Google Scholar] [CrossRef]
- Stoermer, K.; Morrison, T. Complement and viral pathogenesis. Virology 2011, 411, 362–373. [Google Scholar] [CrossRef]
- Wagatsuma, T.; Shimotsuma, K.; Sogo, A.; Sato, R.; Kubo, N.; Ueda, S.; Uchida, Y.; Kinoshita, M.; Kambe, T. Zinc transport via ZNT5–6 and ZNT7 is critical for cell surface glycosylphosphatidylinositol-anchored protein expression. J. Biol. Chem. 2022, 298, 102011. [Google Scholar] [CrossRef]
- Keil, S.; Gupta, M.; Brand, M.; Knopf, F. Heparan sulfate proteoglycan expression in the regenerating zebrafish fin. Dev. Dyn. 2021, 250, 1368–1380. [Google Scholar] [CrossRef]
- Zhang, Z.; Tanaka, I.; Nakahashi-Ouchida, R.; Ernst, P.B.; Kiyono, H.; Kurashima, Y. Glycoprotein 2 as a gut gate keeper for mucosal equilibrium between inflammation and immunity. Semin. Immunopathol. 2024, 45, 493–507. [Google Scholar] [CrossRef]
- Dunkelberger, J.R.; Song, W.C. Complement and its role in innate and adaptive immune responses. Cell Res. 2010, 20, 34–50. [Google Scholar] [CrossRef]
- Gnanagobal, H.; Chakraborty, S.; Vasquez, I.; Chukwu-Osazuwa, J.; Cao, T.; Hossain, A.; Dang, M.; Valderrama, K.; Kumar, S.; Bindea, G.; et al. Transcriptome profiling of lumpfish (Cyclopterus lumpus) head kidney to Renibacterium salmoninarum at early and chronic infection stages. Dev. Comp. Immunol. 2024, 156, 105165. [Google Scholar] [CrossRef]
- Sarma, J.V.; Ward, P.A. The complement system. Cell Tissue Res. 2011, 343, 227–235. [Google Scholar] [CrossRef]
- Nakao, M.; Tsujikura, M.; Ichiki, S.; Vo, T.K.; Somamoto, T. The complement system in teleost fish: Progress of post-homolog-hunting researches. Dev. Comp. Immunol. 2011, 35, 1296–1308. [Google Scholar] [CrossRef] [PubMed]
- Li, M.F.; Zhang, H.Q. An overview of complement systems in teleosts. Dev. Comp. Immunol. 2022, 137, 104520. [Google Scholar] [CrossRef]
- Mortensen, S.A.; Sander, B.; Jensen, R.K.; Pedersen, J.S.; Golas, M.M.; Jensenius, J.C.; Hansen, A.G.; Thiel, S.; Andersen, G.R. Structure and activation of C1, the complex initiating the classical pathway of the complement cascade. Proc. Natl. Acad. Sci. USA 2017, 114, 986–991. [Google Scholar] [CrossRef]
- Barrington, R.; Zhang, M.; Fischer, M.; Carroll, M.C. The role of complement in inflammation and adaptive immunity. Immunol. Rev. 2002, 180, 5–15. [Google Scholar] [CrossRef]
- Smith, J.; Nemerow, G. Complement Seals a Virus to Block Infection. Cell Host Microbe 2019, 25, 482–483. [Google Scholar] [CrossRef]
- Arneth, B. Coevolution of the coagulation and immune systems. Inflamm. Res. 2019, 68, 117–123. [Google Scholar] [CrossRef]
- Liu, Y.; Lv, Z.; Xiao, T.Y.; Zhang, X.W.; Ding, C.H.; Qin, B.B.; Xu, B.H.; Liu, Q.L. Functional and expressional analyses reveal the distinct role of complement factor I in regulating complement system activation during GCRV infection in Ctenopharyngodon idella. Int. J. Mol. Sci. 2022, 23, 11369. [Google Scholar] [CrossRef]
- Huang, Y.H.; Wang, X.D.; Lv, Z.; Hu, X.D.; Xu, B.H.; Yang, H.; Xiao, T.Y.; Liu, Q.L. Comparative Transcriptomics Analysis Reveals Unique Immune Response to Grass Carp Reovirus Infection in Barbel Chub (Squaliobarbus curriculus). Biology 2024, 13, 214. [Google Scholar] [CrossRef]
- Sunyer, J.O.; Tort, L. Natural hemolytic and bactericidal activities of sea bream Sparus aurata serum are affected by the alternative complement pathway. Vet. Immunol. Immunopathol. 1995, 45, 333–345. [Google Scholar] [CrossRef]
- MacKenzie, S.; Iliev, D.; Liarte, C.; Koskinen, H.; Planas, J.V.; Goetz, F.W.; Mölsä, H.; Krasnov, A.; Tort, L. Transcriptional analysis of LPS-stimulated activation of trout (Oncorhynchus mykiss) monocyte/macrophage cells in primary culture treated with cortisol. Mol. Immunol. 2006, 43, 1340–1348. [Google Scholar] [CrossRef]
- Li, J.; Zhang, X.Y.; Xu, J.J.; Pei, X.Y.; Wu, Z.W.; Wang, T.; Yin, S.W. iTRAQ analysis of liver immune-related proteins from darkbarbel catfish (Pelteobagrus vachelli) infected with Edwardsiella ictaluri. Fish Shellfish Immunol. 2019, 87, 695–704. [Google Scholar] [CrossRef] [PubMed]
- Zhou, S.; Li, W.X.; Zou, H.; Zhang, J.; Wu, S.G.; Li, M.; Wang, G.T. Expression analysis of immune genes in goldfish (Carassius auratus) infected with the monogenean parasite Gyrodactylus kobayashii. Fish Shellfish Immunol. 2018, 77, 40–45. [Google Scholar] [CrossRef] [PubMed]
- Zou, J.; Redmond, A.K.; Qi, Z.T.; Dooley, H.; Secombes, C.J. The CXC chemokine receptors of fish: Insights into CXCR evolution in the vertebrates. Gen. Comp. Endocrinol. 2015, 215, 117–131. [Google Scholar] [CrossRef] [PubMed]
- Fu, Q.; Zeng, Q.F.; Li, Y.; Yang, Y.J.; Li, C.; Liu, S.K.; Zhou, T.; Li, N.; Yao, J.; Jiang, C.; et al. The chemokinome superfamily in channel catfish: I. CXC subfamily and their involvement in disease defense and hypoxia responses. Fish Shellfish Immunol. 2017, 60, 380–390. [Google Scholar] [CrossRef]
- Liu, X.X.; Kang, L.S.; Liu, W.; Lou, B.; Wu, C.W.; Jiang, L.H. Molecular characterization and expression analysis of the large yellow croaker (Larimichthys crocea) chemokine receptors CXCR2, CXCR3, and CXCR4 after bacterial and poly I challenge. Fish Shellfish Immunol. 2017, 70, 228–239. [Google Scholar] [CrossRef]
- Moreau, E.; Chauvin, A. Immunity against helminths: Interactions with the host and the intercurrent infections. J. Biomed. Biotechnol. 2010, 2010, 428593. [Google Scholar] [CrossRef]
- Secombes, C.J.; Chappell, L.H. Fish immune responses to experimental and natural infection with helminth parasites. Annu. Rev. Fish Dis. 1996, 6, 167–177. [Google Scholar] [CrossRef]
- Franke, F.; Rahn, A.K.; Dittmar, J.; Erin, N.; Rieger, J.K.; Haase, D.; Samonte-Padilla, I.E.; Lange, J.; Jakobsen, P.J.; Hermida, M.; et al. In vitro leukocyte response of three-spined sticklebacks (Gasterosteus aculeatus) to helminth parasite antigens. Fish Shellfish Immunol. 2014, 36, 130–140. [Google Scholar] [CrossRef]







Disclaimer/Publisher’s Note: The statements, opinions and data contained in all publications are solely those of the individual author(s) and contributor(s) and not of MDPI and/or the editor(s). MDPI and/or the editor(s) disclaim responsibility for any injury to people or property resulting from any ideas, methods, instructions or products referred to in the content. |
© 2024 by the authors. Licensee MDPI, Basel, Switzerland. This article is an open access article distributed under the terms and conditions of the Creative Commons Attribution (CC BY) license (https://creativecommons.org/licenses/by/4.0/).
Share and Cite
Lei, Q.; Li, X.; Wu, H.; Wan, Y.; Xie, Y.; Gao, J.; Suo, W.; Zeng, M.; Liu, L.; Ou, D.; et al. Transcriptomic Analysis of Non-Specific Immune Responses in the Rice Field Eel (Monopterus albus) Infected with Pallisentis (Neosentis) celatus. Fishes 2024, 9, 452. https://doi.org/10.3390/fishes9110452
Lei Q, Li X, Wu H, Wan Y, Xie Y, Gao J, Suo W, Zeng M, Liu L, Ou D, et al. Transcriptomic Analysis of Non-Specific Immune Responses in the Rice Field Eel (Monopterus albus) Infected with Pallisentis (Neosentis) celatus. Fishes. 2024; 9(11):452. https://doi.org/10.3390/fishes9110452
Chicago/Turabian StyleLei, Qin, Xiaoling Li, Hao Wu, Yiwen Wan, Yukun Xie, Jinwei Gao, Wenwen Suo, Ming Zeng, Lingli Liu, Dongsheng Ou, and et al. 2024. "Transcriptomic Analysis of Non-Specific Immune Responses in the Rice Field Eel (Monopterus albus) Infected with Pallisentis (Neosentis) celatus" Fishes 9, no. 11: 452. https://doi.org/10.3390/fishes9110452
APA StyleLei, Q., Li, X., Wu, H., Wan, Y., Xie, Y., Gao, J., Suo, W., Zeng, M., Liu, L., Ou, D., Xie, Z., & Song, R. (2024). Transcriptomic Analysis of Non-Specific Immune Responses in the Rice Field Eel (Monopterus albus) Infected with Pallisentis (Neosentis) celatus. Fishes, 9(11), 452. https://doi.org/10.3390/fishes9110452

