Thyroid-Active Agents Triiodothyronine, Thyroxine and Propylthiouracil Differentially Affect Growth, Intestinal Short Chain Fatty Acids and Microbiota in Little Yellow Croaker Larimichthys polyactis
Abstract
1. Introduction
2. Materials and Methods
2.1. Animal Ethics
2.2. Diets
2.3. Fish Feeding Experiment
2.4. Sample Collection and Zootechnical Parameters
2.5. Serum Biochemical Analysis
2.6. Intestinal SCFA Quantitative Analysis
2.7. Analysis of Intestinal Microbiota
2.8. Statistical Analyses
3. Results
3.1. Growth Performance
3.2. Serum Thyroid Hormone Content
3.3. Intestinal SCFA Profiles
3.4. Composition and Diversity of Intestinal Microbiota
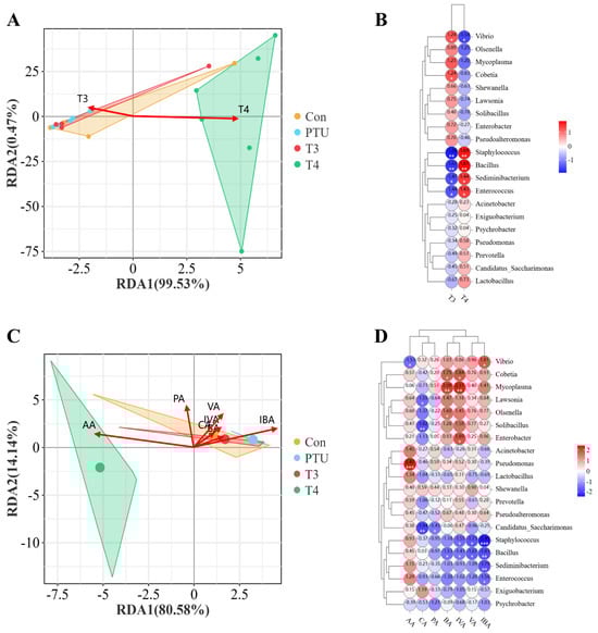
3.5. Redundancy Analysis and Correlation Coefficients Among the Parameters
3.6. Functional Prediction
4. Discussion
5. Conclusions
Author Contributions
Funding
Institutional Review Board Statement
Informed Consent Statement
Data Availability Statement
Conflicts of Interest
References
- Deal, C.K.; Volkoff, H. The role of the thyroid axis in fish. Front. Endo-Crinol. 2020, 11, 596585. [Google Scholar] [CrossRef]
- Quesada-García, A.; Encinas, P.; Valdehita, A.; Baumann, L.; Segner, H.; Coll, J.M.; Navas, J.M. Thyroid active agents T3 and PTU differentially affect immune gene transcripts in the head kidney of rainbow trout (Oncorynchus mykiss). Aquat. Toxicol. 2016, 174, 159–168. [Google Scholar] [CrossRef]
- Van der Geyten, S.; Byamungu, N.; Reyns, G.E.; Kühn, E.R.; Darras, V.M. Iodothyronine deiodinases and the control of plasma and tissue thyroid hormone levels in hyperthyroid tilapia (Oreochromis niloticus). J. Endocrinol. 2005, 184, 467–479. [Google Scholar] [CrossRef]
- Kang, D.Y.; Devlin, R.H. Effects of 3, 5, 3′-triiodo-L-thyronine (T3) and 6-n-propyl-2-thiouracil (PTU) on growth of GH-transgenic coho salmon, Oncorhynchus kitsutch. Fish Physiol. Biochem. 2003, 29, 77–85. [Google Scholar] [CrossRef]
- Dey, S.S.; Medda, A.K. Effect of Triiodothyronine and Thyroxine on Mitochondrial α-Glycerophosphate Dehydrogenase Activity and Mitochondrial Protein Content of Liver, Muscle and Brain of Toad, Bufo melanostictus. Horm. Metab. Res. 1990, 22, 418–422. [Google Scholar] [CrossRef]
- Quesada-García, A.; Valdehita, A.; Kropf, C.; Casanova-Nakayama, A.; Segner, H.; Navas, J.M. Thyroid signaling in immune organs and cells of the teleost fish rainbow trout (Oncorhynchus mykiss). Fish Shellfish Immunol. 2014, 38, 166–174. [Google Scholar] [CrossRef]
- Hodin, R.A.; Shei, A.; Morin, M.; Meng, S. Thyroid hormone and the gut: Selective transcriptional activation of a villus-enterocyte marker. Surgery 1996, 120, 138–143. [Google Scholar] [CrossRef]
- Vítek, L.; Haluzík, M. The role of bile acids in metabolic regulation. J. Endocrinol. 2016, 228, 85. [Google Scholar] [CrossRef]
- Tremaroli, V.; Backhed, F. Functional interactions between the gut microbiota and host metabolism. Nature 2012, 71, 242–249. [Google Scholar] [CrossRef]
- Nicholson, J.K.; Holmes, E.; Kinross, J.; Burcelin, R.; Gibson, G.; Jia, W.; Pettersson, S. Host-gut microbiota metabolic interactions. Science 2012, 336, 1262–1267. [Google Scholar] [CrossRef]
- Lin, L.; Zhang, J. Role of intestinal microbiota and metabolites on gut homeostasis and human diseases. BMC Immunol. 2017, 18, 2. [Google Scholar] [CrossRef] [PubMed]
- Schroeder, B.O.; Bäckhed, F. Signals from the gut microbiota to distant organs in physiology and disease. Nat. Med. 2016, 22, 1079. [Google Scholar] [CrossRef] [PubMed]
- Zhang, Z.; Li, D.; Refaey, M.M.; Xu, W. High spatial and temporal variations of microbial community along the southern catfish gastrointestinal tract: Insights into dynamic food digestion. Front. Microbiol. 2017, 8, 1531. [Google Scholar] [CrossRef]
- Lyte, M.; Miller, V. Microbial endocrinology in the microbiome-gut-brain axis: How bacterial production and utilization of neurochemicals influence behavior. PLoS Pathog. 2013, 9, e1003726. [Google Scholar] [CrossRef]
- Lyte, M. Microbial endocrinology: Host-microbiota neuroendocrine interactions influencing brain and behavior. Gut Microbes 2014, 5, 381–389. [Google Scholar] [CrossRef]
- Foster, J.A.; Lyte, M.; Meyer, E.; Cryan, J.F. Gut microbiota and brain function: An evolving field in neuroscience. Int. J. Neuropsychopharmacol. 2016, 19, 114. [Google Scholar] [CrossRef]
- Kiran, N.S.; Yashaswini, C.; Chatterjee, A. Zebrafish: A trending model for gut-brain axis investigation. Aquat. Toxicol. 2024, 270, 106902. [Google Scholar] [CrossRef]
- Sang, H.R.; Pothoulakis, C.; Mayer, E.A. Principles and clinical implications of the brain-gut-enteric microbiota axis. Nat. Rev. Gastroenterol. Hepatol. 2009, 6, 306–314. [Google Scholar]
- O’Mahony, S.M.; Clarke, G.; Dinan, T.G.; Cryan, J.F. Early-life adversity and brain development: Is the microbiome a missing piece of the puzzle? Neuroscience 2017, 342, 37–54. [Google Scholar] [CrossRef]
- Wang, Y.; Kasper, L.H. The role of microbiome in central nervous system disorders. Brain Behav. Immun. 2014, 38, 1–12. [Google Scholar] [CrossRef]
- Lauritano, E.C.; Bilotta, A.L.; Gabrielli, M.; Scarpellini, E.; Lupascu, A.; Laginestra, A.; Novi, M.; Sottili, S.; Serricchio, M.; Cammarota, G.; et al. Association between hypothyroidism and small intestinal bacterial overgrowth. J. Clin. Endocrinol. Metab. 2007, 92, 4180–4184. [Google Scholar] [CrossRef] [PubMed]
- Zhou, L.; Li, X.; Ahmed, A.; Wu, D.C.; Liu, L.; Qiu, J.J.; Yan, Y.; Jin, M.L.; Xin, Y. Gut microbe analysis between hyperthyroid and healthy individuals. Curr. Microbiol. 2014, 69, 675–680. [Google Scholar] [CrossRef] [PubMed]
- Sa’ad, H.; Peppelenbosch, M.P.; Roelofsen, H.; Vonk, R.J.; Venema, K. Biological effects of propionic acid in humans; metabolism, potential applications and underlying mechanisms. Biochim. Biophys. Acta Mol. Cell Biol. Lipids 2010, 1801, 1175–1183. [Google Scholar]
- Stanley, F.; Samuels, H.H. n-Butyrate effects thyroid hormone stimulation of prolactin production and mRNA levels in GH1 cells. J. Biol. Chem. 1984, 259, 9768–9775. [Google Scholar] [CrossRef]
- Malo, M.S.; Zhang, W.; Alkhoury, F.; Pushpakaran, P.; Abedrapo, M.A.; Mozumder, M.; Fleming, E.; Siddique, A.; Henderson, J.W.; Hodin, R.A. Thyroid hormone positively regulates the enterocyte differentiation marker intestinal alkaline phosphatase gene via an atypical response element. Mol. Endocrinol. 2004, 18, 1941–1962. [Google Scholar] [CrossRef][Green Version]
- Mendoza-León, M.J.; Mangalam, A.K.; Regaldiz, A.; González-Madrid, E.; Rangel-Ramírez, M.A.; Álvarez-Mardonez, O.; Vallejos, O.P.; Méndez, C.; Bueno, S.M.; Melo-González, F.; et al. Gut microbiota short-chain fatty acids and their impact on the host thyroid function and diseases. Front. Endocrinol. 2023, 14, 1192216. [Google Scholar] [CrossRef]
- Hoseinifar, S.H.; Sun, Y.Z.; Caipang, C.M. Short-chain fatty acids as feed supplements for sustainable aquaculture: An updated view. Aquac. Res. 2017, 48, 1380–1391. [Google Scholar] [CrossRef]
- Li, S.; Heng, X.; Guo, L.; Lessing, D.J.; Chu, W. SCFAs improve disease resistance via modulate gut microbiota, enhance immune response and increase antioxidative capacity in the host. Fish Shellfish Immunol. 2022, 120, 560–568. [Google Scholar] [CrossRef]
- Zhu, B.; Shao, C.; Xu, W.; Dai, J.; Fu, G.; Hu, Y. Effects of thyroid powder on tadpole (Lithobates catesbeiana) metamorphosis and growth: The role of lipid metabolism and gut microbiota. Animals 2024, 14, 208. [Google Scholar] [CrossRef]
- Liu, F.; Zhang, T.L.; He, Y.; Zhan, W.; Xie, Q.P.; Lou, B. Integration of transcriptome and proteome analyses reveals the regulation mechanisms of Larimichthys polyactis liver exposed to heat stress. Fish Shellfish Immunol. 2023, 135, 108704. [Google Scholar] [CrossRef]
- Liang, X.; Wang, Y.; Liu, L.; Zhang, X.; Li, L.; Tang, R.; Li, D. Acute nitrite exposure interferes with intestinal thyroid hormone homeostasis in grass carp (Ctenopharyngodon idellus). Ecotoxicol. Environ. Saf. 2022, 237, 113510. [Google Scholar] [CrossRef] [PubMed]
- Ebrahimi, M.; Daeman, N.H.; Chong, C.M.; Karami, A.; Kumar, V.; Hoseinifar, S.H.; Romano, N. Comparing the effects of different dietary organic acids on the growth, intestinal short-chain fatty acids, and liver histopathology of red hybrid tilapia (Oreochromis sp.) and potential use of these as preservatives. Fish Physiol. Biochem. 2017, 43, 1195–1207. [Google Scholar] [CrossRef] [PubMed]
- Yuan, X.Y.; Zhang, X.T.; Xia, Y.T.; Zhang, Y.Q.; Wang, B.; Ye, W.W.; Ye, Z.F.; Qian, S.C.; Huang, M.M.; Yang, S.; et al. Transcriptome and 16S rRNA analyses revealed differences in the responses of largemouth bass (Micropterus salmoides) to early Aeromonas hydrophila infection and immunization. Aquaculture 2021, 541, 736759. [Google Scholar] [CrossRef]
- Sullivan, C.V.; Darling, D.S.; Dickhoff, W.W. Effects of triiodothyronine and propylthiouracil on thyroid function and smoltification of coho salmon (Oncorhynchus kisutch). Fish Physiol. Biochem. 1987, 4, 121–135. [Google Scholar] [CrossRef]
- Ismail, R.F.; Assem, S.S.; Sharaf, H.E.; Zeitoun, A.A.; Srour, T.M. The effect of thyroxine (T4) and goitrogen on growth, liver, thyroid, and gonadal development of red tilapia (O. mossambicus× O. urolepis hornorum). Aquac. Int. 2024, 32, 1151–1168. [Google Scholar] [CrossRef]
- Campinho, M.A.; Morgado, I.; Pinto, P.I.; Silva, N.; Power, D.M. The goitrogenic efficiency of thioamides in a marine teleost, sea bream (Sparus auratus). Gen. Comp. Endocrinol. 2012, 179, 369–375. [Google Scholar] [CrossRef]
- Corpas, E.; Sánchez-Franco, F.; Correa, R.; Vinales, K.; Larrad-Jiménez, Á.; Blackman, M.R. Physiology and diseases of the thyroid gland in the elderly: Physiological changes, hypothyroidism, and hyperthyroidism. In Endocrinology of Aging, Corpas, E; Elsevier: Amsterdam, The Netherlands, 2021; pp. 171–224. [Google Scholar]
- Peter, M.C.; Peter, V.S. Action of thyroid inhibitor propyl thiouracil on thyroid and interrenal axes in the freshwater tilapia Oreochromis mossambicus Peters. J. Endocrinol. Reprod. 2009, 1, 37–44. [Google Scholar]
- Kumar, J.; Rani, K.; Datt, C. Molecular link between dietary fibre, gut microbiota and health. Mol. Biol. Rep. 2020, 47, 6229–6237. [Google Scholar] [CrossRef]
- Meng, S.; Wu, J.T.; Archer, S.Y.; Hodin, R.A. Short-chain fatty acids and thyroid hormone interact in regulating enterocyte gene transcription. Surgery 1999, 126, 293–298. [Google Scholar] [CrossRef]
- Dobrowolska-Iwanek, J.; Zagrodzki, P.; Prochownik, E.; Jarkiewicz, A.; Paśko, P. Influence of brassica sprouts on short chain fatty acids concentration in stools of rats with thyroid dysfunction. Acta Pol. Pharm. Drug Res. 2019, 76, 1005–1014. [Google Scholar] [CrossRef]
- Yan, K.; Sun, X.; Fan, C.; Wang, X.; Yu, H. Unveiling the role of gut microbiota and metabolites in autoimmune thyroid diseases: Emerging perspectives. Int. J. Mol. Sci. 2024, 25, 10918. [Google Scholar] [CrossRef] [PubMed]
- Butt, R.L.; Volkoff, H. Gut microbiota and energy homeostasis in fish. Front. Endocrinol. 2019, 10, 9. [Google Scholar] [CrossRef] [PubMed]
- Zheng, X.; Xu, X.; Liu, M.; Yang, J.; Yuan, M.; Sun, C.; Zhou, Q.; Chen, J.; Liu, B. Bile acid and short chain fatty acid metabolism of gut microbiota mediate high-fat diet induced intestinal barrier damage in Macrobrachium rosenbergii. Fish Shellfish Immunol. 2024, 146, 109376. [Google Scholar] [CrossRef] [PubMed]
- Zhao, H.; Yuan, L.; Zhu, D.; Sun, B.; Du, J.; Wang, J. Alterations and mechanism of gut microbiota in Graves’ disease and Hashimoto’s thyroiditis. Pol. J. Microbiol. 2022, 71, 173–189. [Google Scholar] [CrossRef] [PubMed]
- Chen, J.; Wang, W.; Guo, Z.; Huang, S.; Lei, H.; Zang, P.; Lu, B.; Shao, J.; Gu, P. Associations between gut microbiota and thyroidal function status in Chinese patients with Graves’ disease. J. Endocrinol. Investig. 2021, 44, 1913–1926. [Google Scholar] [CrossRef]
- Deane, E.E.; Li, J.; Woo, N.Y. Hormonal status and phagocytic activity in sea bream infected with vibriosis. Comp. Biochem. Physiol. B Biochem. Mol. Biol. 2001, 129, 687–693. [Google Scholar] [CrossRef]
- Guo, L.; Wang, Z.; Shi, W.; Wang, Y.; Li, Q. Transcriptome analysis reveals roles of polian vesicle in sea cucumber Apostichopus japonicus response to Vibrio splendidus infection. Comp. Biochem. Physiol. D Genom. Proteom. 2021, 40, 100877. [Google Scholar] [CrossRef]
- Zhang, X.; Hao, X.; Ma, W.; Zhu, T.; Zhang, Z.; Wang, Q.; Liu, K.; Shao, C.; Wang, H.Y. Transcriptome analysis indicates immune responses against Vibrio harveyi in Chinese tongue sole (Cynoglossus semilaevis). Animals 2022, 12, 1144. [Google Scholar] [CrossRef]
- Dong, X.; Yao, S.; Deng, L.; Li, H.; Zhang, F.; Xu, J.; Li, Z.; Zhang, L.; Jiang, J.; Wu, W. Alterations in the gut microbiota and its metabolic profile of PM2.5 exposure-induced thyroid dysfunction rats. Sci. Total Environ. 2022, 838, 156402. [Google Scholar] [CrossRef]
- Song, M.; Zhang, Z.; Li, Y.; Xiang, Y.X.; Li, C.H. Midgut microbiota affects the intestinal barrier by producing short-chain fatty acids in Apostichopus japonicus. Front. Microbiol. 2023, 14, 1263731. [Google Scholar] [CrossRef]
- Breen, P.; Winters, A.D.; Theis, K.R.; Withey, J.H. The Vibrio cholerae type six secretion system is dispensable for colonization but affects pathogenesis and the structure of zebrafish intestinal microbiome. Infect. Immun. 2021, 89, e0015121. [Google Scholar] [CrossRef] [PubMed]
- Ma, C.; Guo, H.; Chang, H.; Huang, S.; Jiang, S.; Huo, D.; Zhang, J.; Zhu, X. The effects of exopolysaccharides and exopolysaccharide-producing Lactobacillus on the intestinal microbiome of zebrafish (Danio rerio). BMC Microbiol. 2020, 20, 300. [Google Scholar] [CrossRef] [PubMed]
- Yu, H.; Sun, L.; Fan, W.; Chen, H.; Guo, Y.; Liu, Y.; Gao, W.; Zhang, W.; Mai, K. Effects of dietary arginine on growth, anti-oxidative enzymes, biomarkers of immunity, amino acid metabolism and resistance to Vibrio parahaemolyticus challenge in abalone Haliotis discus hannai. Aquaculture 2022, 549, 737707. [Google Scholar] [CrossRef]
- Cheng, Z.X.; Yang, M.J.; Peng, B.; Peng, X.X.; Lin, X.M.; Li, H. The depressed central carbon and energy metabolisms is associated to the acquisition of levofloxacin resistance in Vibrio alginolyticus. J. Proteom. 2018, 181, 83–91. [Google Scholar] [CrossRef]
- Liu, P.; Wan, Y.; Zhang, Z.; Ji, Q.; Lian, J.; Yang, C.; Wang, X.; Qin, B.; Yu, J. Toxic effects of combined exposure to cadmium and nitrate on intestinal morphology, immune response, and microbiota in juvenile Japanese flounder (Paralichthys olivaceus). Aquat. Toxicol. 2023, 264, 106704. [Google Scholar] [CrossRef]






| Index | Groups | |||
|---|---|---|---|---|
| Con | T3 | T4 | PTU | |
| Initial weight | 23.14 ± 1.08 | 23.14 ± 1.08 | 23.14 ± 1.08 | 23.14 ± 1.08 |
| Final weight | 34.21 ± 0.82 a | 30.32 ± 0.19 b | 28.02 ± 0.20 c | 30.55 ± 0.14 b |
| WG (%) | 47.84 ± 3.53 a | 31.04 ± 0.82 b | 21.10 ± 0.85 c | 32.01 ± 0.62 b |
| SGR (% day−1) | 1.40 ± 0.09 a | 0.97 ± 0.02 b | 0.68 ± 0.03 c | 0.99 ± 0.02 b |
| Feed consumption | 270.62 ± 4.74 a | 274.92 ± 2.96 a | 241.88 ± 3.53 b | 249.77 ± 9.97 b |
Disclaimer/Publisher’s Note: The statements, opinions and data contained in all publications are solely those of the individual author(s) and contributor(s) and not of MDPI and/or the editor(s). MDPI and/or the editor(s) disclaim responsibility for any injury to people or property resulting from any ideas, methods, instructions or products referred to in the content. |
© 2025 by the authors. Licensee MDPI, Basel, Switzerland. This article is an open access article distributed under the terms and conditions of the Creative Commons Attribution (CC BY) license (https://creativecommons.org/licenses/by/4.0/).
Share and Cite
Liang, X.; Zhang, Y.; Ye, T.; Liu, F.; Lou, B. Thyroid-Active Agents Triiodothyronine, Thyroxine and Propylthiouracil Differentially Affect Growth, Intestinal Short Chain Fatty Acids and Microbiota in Little Yellow Croaker Larimichthys polyactis. Fishes 2025, 10, 69. https://doi.org/10.3390/fishes10020069
Liang X, Zhang Y, Ye T, Liu F, Lou B. Thyroid-Active Agents Triiodothyronine, Thyroxine and Propylthiouracil Differentially Affect Growth, Intestinal Short Chain Fatty Acids and Microbiota in Little Yellow Croaker Larimichthys polyactis. Fishes. 2025; 10(2):69. https://doi.org/10.3390/fishes10020069
Chicago/Turabian StyleLiang, Xiao, Yu Zhang, Ting Ye, Feng Liu, and Bao Lou. 2025. "Thyroid-Active Agents Triiodothyronine, Thyroxine and Propylthiouracil Differentially Affect Growth, Intestinal Short Chain Fatty Acids and Microbiota in Little Yellow Croaker Larimichthys polyactis" Fishes 10, no. 2: 69. https://doi.org/10.3390/fishes10020069
APA StyleLiang, X., Zhang, Y., Ye, T., Liu, F., & Lou, B. (2025). Thyroid-Active Agents Triiodothyronine, Thyroxine and Propylthiouracil Differentially Affect Growth, Intestinal Short Chain Fatty Acids and Microbiota in Little Yellow Croaker Larimichthys polyactis. Fishes, 10(2), 69. https://doi.org/10.3390/fishes10020069

