Isolation and Identification of Metanophrys sinensis from Shrimps (Litopenaeus vannamei) and Screening of Chinese Herbal Medicines for Its Control
Abstract
1. Introduction
2. Materials and Methods
2.1. Isolation and In Vitro Culture
2.2. Morphological and Growth Characteristics
2.3. DNA Extraction, Amplification and Phylogenetic Analysis
2.4. Virulence and Reinfection Experiments In Vivo
2.5. Chinese Herbal Medicines Solution Extract
2.6. Screening of Herbs In Vitro
3. Results
3.1. Phenotypic Characteristics
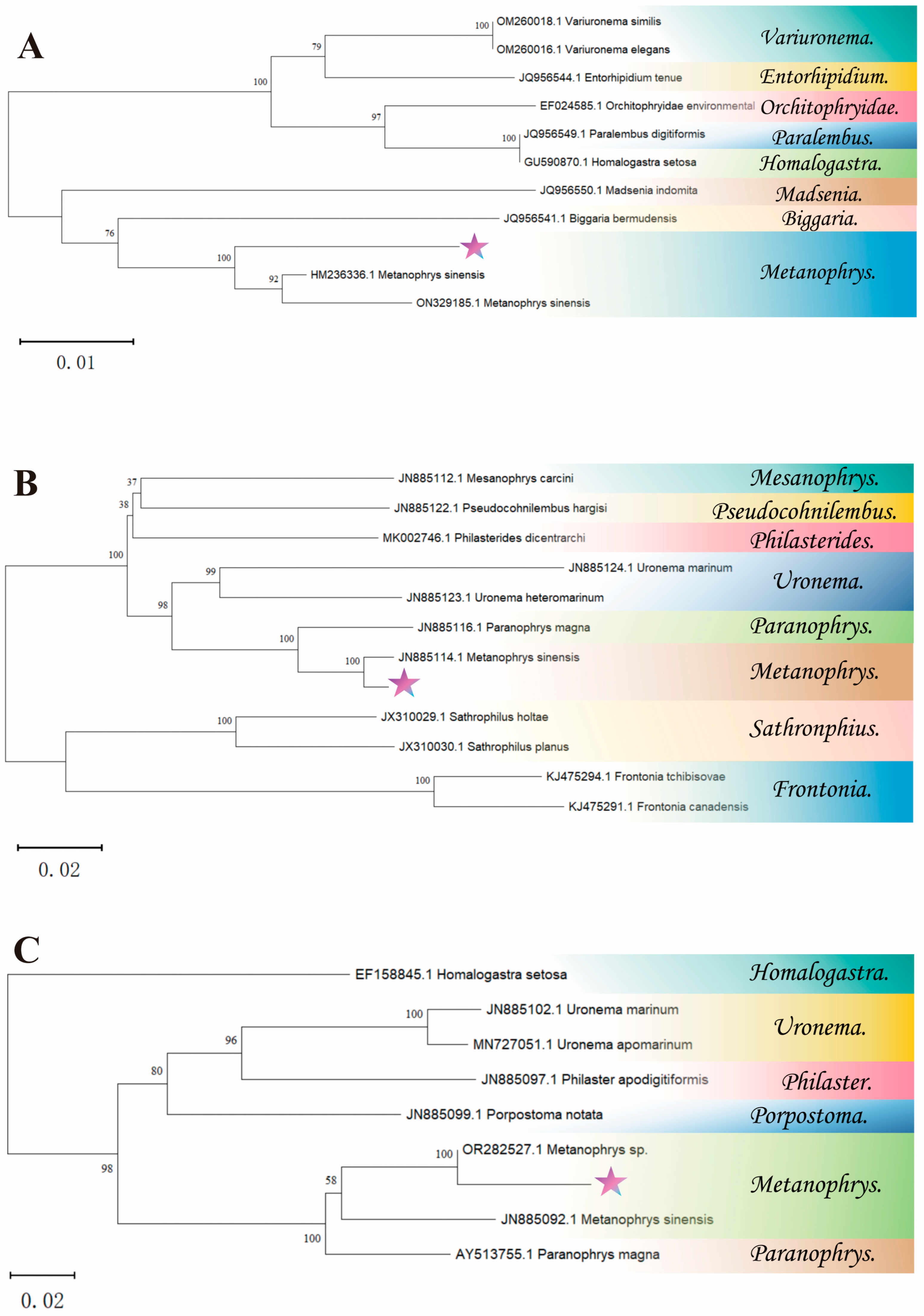
3.2. Molecular Identification
3.3. Life Characteristics
3.4. Virulence and LD50
3.5. Sensitivity of Ciliates to Herbs
4. Discussion
5. Conclusions
Supplementary Materials
Author Contributions
Funding
Institutional Review Board Statement
Data Availability Statement
Conflicts of Interest
References
- Ma, R.; Wu, Y.; Li, G.; Zhao, S.; Li, L.; Fang, W. Pharmacokinetics of sarafloxacin hydrochloride in the pacific white shrimp, Litopenaeus vannamei, following multiple-dose oral administration. Aquaculture 2022, 548, 737662. [Google Scholar] [CrossRef]
- Dong, P.; Guo, H.; Wang, Y.; Wang, R.; Chen, H.; Zhao, Y.; Wang, K.; Zhang, D. Gastrointestinal microbiota imbalance is triggered by the enrichment of Vibrio in subadult Litopenaeus vannamei with acute hepatopancreatic necrosis disease. Aquaculture 2021, 533, 736199. [Google Scholar] [CrossRef]
- Klongklaew, N.; Praiboon, J.; Tamtin, M.; Srisapoome, P. Chemical composition of a hot water crude extract (HWCE) from Ulva intestinalis and its potential effects on growth performance, immune responses, and resistance to white spot syndrome virus and yellowhead virus in Pacific white shrimp (Litopenaeus vannamei). Fish Shellfish Immun. 2021, 112, 8–22. [Google Scholar]
- Landers, S.C.; Lee, R.F.; Walters, T.L.; Walker, A.N.; Powell, S.A.; Patel, M.K.; Frischer, M.E. Hyalophysa lynni n. sp.(Ciliophora, Apostomatida), a new pathogenic ciliate and causative agent of shrimp black gill in penaeid shrimp. Eur. J. Protistol. 2020, 73, 125673. [Google Scholar] [CrossRef]
- Piazzon, M.C.; Leiro, J.; Lamas, J. Reprint of “Fish immunity to scuticociliate parasites”. Dev. Comp. Immunol. 2014, 43, 280–289. [Google Scholar] [CrossRef]
- Sahoo, P.; Pattanayak, S.; Paul, A.; Sahoo, M.; Kumar, P.R.; Panda, D.; Pillai, B. First record of Metanophrys sinensis (Protozoa: Ciliophora: Scuticociliatida) from India causing large scale mortality in a new host Macrobrachium rosenbergii larvae. J. Fish Dis. 2018, 41, 1303–1307. [Google Scholar] [CrossRef] [PubMed]
- Hooper, C.; Debnath, P.P.; Stentiford, G.D.; Bateman, K.S.; Salin, K.R.; Bass, D. Diseases of the giant river prawn Macrobrachium rosenbergii: A review for a growing industry. Rev. Aquac. 2022, 15, 738–758. [Google Scholar] [CrossRef]
- Muznebin, F.; Alfaro, A.C.; Webb, S.C. Occurrence of Perkinsus olseni and other parasites in New Zealand black-footed abalone (Haliotis iris). N. Z. J. Mar. Freshw. Res. 2023, 57, 261–281. [Google Scholar] [CrossRef]
- Pan, X.; Li, W.; Warren, A.; Dong, Z. Tetrahymena pyriformis infection in the tiger barb, Puntius tetrazona: Parasite characterization and pathology of infected fish. Aquaculture 2022, 549, 737725. [Google Scholar] [CrossRef]
- Harikrishnan, R.; Balasundaram, C.; Heo, M.-S. Scuticociliatosis and its recent prophylactic measures in aquaculture with special reference to South Korea: Taxonomy, diversity and diagnosis of scuticociliatosis: Part I Control strategies of scuticociliatosis: Part II. Fish Shellfish Immun. 2010, 29, 15–31. [Google Scholar] [CrossRef]
- Assefa, A.; Abunna, F. Maintenance of fish health in aquaculture: Review of epidemiological approaches for prevention and control of infectious disease of fish. Vet. Med. Int. 2018, 2018, 5432497. [Google Scholar] [CrossRef]
- Scarfe, A.D.; Palić, D. Aquaculture biosecurity: Practical approach to prevent, control, and eradicate diseases. Aquac. Health Manag. 2020, 75–116. [Google Scholar] [CrossRef]
- Kumar, A.; Kumar, A.; MMS, C.-P.; Chaturvedi, A.K.; Shabnam, A.A.; Subrahmanyam, G.; Mondal, R.; Gupta, D.K.; Malyan, S.K.; Kumar, S.S. Lead toxicity: Health hazards, influence on food chain, and sustainable remediation approaches. Int. J. Environ. Res. Public Health 2020, 17, 2179. [Google Scholar] [CrossRef] [PubMed]
- Mamta; Rao, R.; Wani, K.A. Status of organochlorine and organophosphorus pesticides in wetlands and its impact on aquatic organisms. Environ. Claims J. 2019, 31, 44–78. [Google Scholar] [CrossRef]
- Xu, S.; Ma, J.; Ji, R.; Pan, K.; Miao, A.-J. Microplastics in aquatic environments: Occurrence, accumulation, and biological effects. Sci. Total Environ. 2020, 703, 134699. [Google Scholar] [CrossRef] [PubMed]
- Effendi, I.; Yoswaty, D.; Syawal, H.; Austin, B.; Lyndon, A.R.; Kurniawan, R.; Wahyuni, S.; Al-Harbi, A. The Use of Medicinal Herbs in Aquaculture Industry: A Review. Curr. Asp. Pharm. Res. Dev. 2022, 7, 7–20. [Google Scholar]
- Wangkahart, E.; Wachiraamonloed, S.; Lee, P.-T.; Subramani, P.A.; Qi, Z.; Wang, B. Impacts of Aegle marmelos fruit extract as a medicinal herb on growth performance, antioxidant and immune responses, digestive enzymes, and disease resistance against Streptococcus agalactiae in Nile tilapia (Oreochromis niloticus). Fish Shellfish Immun. 2022, 120, 402–410. [Google Scholar] [CrossRef]
- Huang, H.-T.; Lee, P.-T.; Liao, Z.-H.; Chen, H.-Y.; Nan, F.-H. Effects of Phyllanthus amarus extract on nonspecific immune responses, growth, and resistance to Vibrio alginolyticus in white shrimp Litopenaeus vannamei. Fish Shellfish Immun. 2020, 107, 1–8. [Google Scholar]
- Othmen, Z.O.B.; Jerbi, M.A.; Timoumi, R.; Besbes, R.; Haouas, Z.; Achour, L.; Elazomi, A.; Zaet, A.; Zourgui, L.; Kacem, A. Liver histopathological and oxidative stress assessment by a combination of formaldehyde and oxytetracycline in sea bass (Dicentrarchuslabrax L). Open Vet. J. 2024, 14, 630. [Google Scholar] [CrossRef]
- Yıldız, F.; Kaptaner, B. Effects of Formaldehyde on Cytotoxicity and Antioxidant Defense/Oxidative Stress Biomarkers in Hepatocytes Isolated from Rainbow Trout (Oncorhynchus mykiss). Biol. Bull. 2025, 52, 209. [Google Scholar] [CrossRef]
- Zhou, S.; Li, W.X.; Wang, Y.Q.; Zou, H.; Wu, S.G.; Wang, G.T. Anthelmintic efficacies of three common disinfectants and extracts of four traditional Chinese medicinal plants against Gyrodactylus kobayashii (Monogenea) in goldfish (Carassius auratus). Aquaculture 2017, 466, 72–77. [Google Scholar] [CrossRef]
- Bai, D.; RLi, R.; Xing, K.; Guo, Y.; Chen, C.; Qiao, X.; Mao, H.; Zhu, G. In vitro antibacterial activity of herbal medicines and combinations of herbal medicines and antibiotics against Edwardsiella tarda. Isr. J. Aquac.–Bamidgeh 2009, 61, 27–34. [Google Scholar] [CrossRef]
- Mao, W.W.; Zhao, Z.C.; Li, G.H.; Guo, W.L.; Ding, Z.H.; Wang, S.F.; Sun, Y.; Cao, Z.J.; Li, J.L.; Zhou, Y.C. In vitro screening and in vivo evaluation of antiparasitic phytochemicals against Cryptocaryon irritans in pompano, Trachinotus ovatus. J. World Aquac. Soc. 2022, 53, 1084–1100. [Google Scholar] [CrossRef]
- Dan, X.; Li, A.; Lin, X.; Teng, N.; Zhu, X. A standardized method to propagate Cryptocaryon irritans on a susceptible host pompano Trachinotus ovatus. Aquaculture 2006, 258, 127–133. [Google Scholar] [CrossRef]
- Babko, R.; Kuzmina, T. Ciliata (protista, ciliophora) of epiphyton of higher aquatic plants in a small river. Hydrobiol. J. 2004, 40, 17. [Google Scholar] [CrossRef]
- Wang, Z.; Chi, Y.; Li, T.; Song, W.; Wang, Y.; Wu, T.; Zhang, G.; Liu, Y.; Ma, H.; Song, W. Biodiversity of freshwater ciliates (Protista, Ciliophora) in the Lake Weishan Wetland, China: The state of the art. Mar. Life Sci. Technol. 2022, 4, 429–451. [Google Scholar] [CrossRef]
- Gao, F.; Fan, X.; Yi, Z.; Strüder-Kypke, M.; Song, W. Phylogenetic consideration of two scuticociliate genera, Philasterides and Boveria (Protozoa, Ciliophora) based on 18 S rRNA gene sequences. Parasitol. Int. 2010, 59, 549–555. [Google Scholar] [CrossRef]
- Pan, X.; Fan, X.; Al-Farraj, S.A.; Gao, S.; Chen, Y. Taxonomy and morphology of four “ophrys-related” scuticociliates (Protista, Ciliophora, Scuticociliata), with the description of a new genus, Paramesanophrys gen. nov. Eur. J. Taxon. 2016, 191, 1–18. [Google Scholar] [CrossRef]
- Zhang, Y.; Huang, K.; Chen, X.; Wei, M.; Yu, X.; Su, H.; Gan, P.; Yu, K. Inactivation of ciliate Uronema marinum under UV/peroxydisulfate advanced disinfection system in marine water. Sep. Purif. Technol. 2023, 305, 122563. [Google Scholar] [CrossRef]
- Álvarez-Pellitero, M.; Palenzuela, O.; Padrós, F.; Sitjà-Bobadilla, A.; Riaza, A.; Silva, R.; Arán, J. Histophagous scuticociliatids (Ciliophora) parasitizing turbot Scophthalmus maximus: Morphology, in vitro culture and virulence. Folia Parasitol. 2004, 51, 177–187. [Google Scholar] [CrossRef]
- Pan, X.; Zhu, M.; Ma, H.; Al-Rasheid, K.A.; Hu, X. Morphology and small-subunit rRNA gene sequences of two novel marine ciliates, Metanophrys orientalis spec. nov. and Uronemella sinensis spec. nov.(Protista, Ciliophora, Scuticociliatia), with an improved diagnosis of the genus Uronemella. Int. J. Syst. Evol. Microbiol. 2013, 63, 3515–3523. [Google Scholar] [CrossRef]
- Aoki, M.M.; Kisiala, A.B.; Rahman, T.; Morrison, E.N.; Emery, R.N. Cytokinins are pervasive among common in vitro culture media: An analysis of their forms, concentrations and potential sources. J. Biotechnol. 2021, 334, 43–46. [Google Scholar] [CrossRef]
- Gao, Y.; Zhou, H.; Gao, Z.; Jiang, H.; Wang, X.; Mai, K.; He, G. Establishment and characterization of a fibroblast-like cell line from the muscle of turbot (Scophthalmus maximus L.). Fish Physiol. Biochem. 2019, 45, 1129–1139. [Google Scholar] [CrossRef]
- Kang, H.-S.; Whang, I.; Cho, J.-K. First report of Paranophrys marina (Protozoa, Ciliophora, Scuticociliatia) isolated from olive flounder Paralichthys olivaceus in Korea: Morphological and phylogenetic analysis. Fish Pathol. 2021, 34, 47–53. [Google Scholar]
- Lee, J.H.; Park, J.J.; Choi, J.H.; Kang, S.Y.; Kang, Y.J.; Park, K. Effects of clioquinol on the scuticociliatosis-causing protozoan Miamiensis avidus in olive flounder Paralichthys olivaceus. J. Fish Dis. 2018, 41, 451–462. [Google Scholar] [CrossRef]
- Pérez-Bustamante, I.S.; Cáceres-Martínez, J.; Cruz-Flores, R.; Vásquez-Yeomans, R. First record of dark leathery surface of geoduck clams in Panopea globosa. J. Invertebr. Pathol. 2021, 180, 107543. [Google Scholar] [CrossRef]
- Plunket, L.; Hidu, H. The role of Uronema marinum (Protozoa) in oyster hatchery production. Aquaculture 1978, 15, 219–225. [Google Scholar] [CrossRef]
- Gong, X.-P.; Tang, Y.; Song, Y.-Y.; Du, G.; Li, J. Comprehensive review of phytochemical constituents, pharmacological properties, and clinical applications of Prunus mume. Front. Pharmacol. 2021, 12, 679378. [Google Scholar] [CrossRef]
- Seneviratne, C.J.; Wong, R.W.; Hägg, U.; Chen, Y.; Herath, T.D.; Lakshman Samaranayake, P.; Kao, R. Prunus mume extract exhibits antimicrobial activity against pathogenic oral bacteria. Int. J. Paediatr. Dent. 2011, 21, 299–305. [Google Scholar] [CrossRef] [PubMed]
- Debnath, T.; Bak, J.P.; Samad, N.B.; Jin, H.L.; Lee, B.R.; Lim, B.O. Antioxidant activity of mume fructus extract. J. Food Biochem. 2012, 36, 224–232. [Google Scholar] [CrossRef]
- Chen, Y.; Wong, R.W.; Seneviratne, C.; Hägg, U.; Mcgrath, C.; Samaranayake, L.; Kao, R. The antimicrobial efficacy of Fructus mume extract on orthodontic bracket: A monospecies-biofilm model study in vitro. Arch. Oral Biol. 2011, 56, 16–21. [Google Scholar] [CrossRef]
- Yildiz, H.Y.; Yilmaz, B.H. Dietary citric acid decreased the theront number of Cryptocaryon irritans (Ciliata) in seawater-adapted tilapia (Oreochromis niloticus). J. Fish Dis. 2024, 47, e13881. [Google Scholar] [CrossRef]
- Carvalho, A.; Domingues, I.; Carvalho, C.; Silva, A.M.; Soares, A.M.; Marques, C.R. In vitro antiprotozoal activity of Hibiscus sabdariffa extract against a ciliate causing high mortalities in turbot aquaculture. Biology 2023, 12, 912. [Google Scholar] [CrossRef]
- Woo, S.J. Application of Medicinal Herbs and Plants to Control Ciliate Infection in Finfish for Sustainable Aquaculture: A Review. Rev. Aquac. 2025, 17, e70063. [Google Scholar] [CrossRef]
- Coyne, R.S.; Hannick, L.; Shanmugam, D.; Hostetler, J.B.; Brami, D.; Joardar, V.S.; Johnson, J.; Radune, D.; Singh, I.; Badger, J.H. Comparative genomics of the pathogenic ciliate Ichthyophthirius multifiliis, its free-living relatives and a host species provide insights into adoption of a parasitic lifestyle and prospects for disease control. Genome Biol. 2011, 12, R100. [Google Scholar] [CrossRef]
- Kelly, F.D.; Sanchez, M.A.; Landfear, S.M. Touching the surface: Diverse roles for the flagellar membrane in kinetoplastid parasites. Microbiol. Mol. Biol. Rev. 2020, 84, e00079-19. [Google Scholar] [CrossRef] [PubMed]
- Marana, M.H.; Al-Jubury, A.; Mathiessen, H.; Buchmann, K. Lipopeptide surfactant killing of Ichthyophthirius multifiliis: Mode of action. Aquac. Rep. 2023, 30, 101562. [Google Scholar] [CrossRef]
- Zhang, Y.; Tan, X.; Tu, X.; Ling, F.; Wang, G. Efficacy and antiparasitic mechanism of curdione from Curcuma zedoaria against Gyrodactylus kobayashii in goldfish. Aquaculture 2020, 523, 735186. [Google Scholar] [CrossRef]
- Kundu, S.; Roy, S.; Nandi, S.; Ukil, B.; Lyndem, L.M. Senna alexandrina Mill. induced ultrastructural changes on Hymenolepis diminuta. J. Parasit. Dis. 2017, 41, 147–154. [Google Scholar] [CrossRef]
- Mukherjee, N.; Mukherjee, S.; Saini, P.; Roy, P.; Babu, S.P.S. Antifilarial effects of polyphenol rich ethanolic extract from the leaves of Azadirachta indica through molecular and biochemical approaches describing reactive oxygen species (ROS) mediated apoptosis of Setaria cervi. Exp. Parasitol. 2014, 136, 41–58. [Google Scholar] [CrossRef]
- Beshay, E. Therapeutic efficacy of Artemisia absinthium against Hymenolepis nana: In vitro and in vivo studies in comparison with the anthelmintic praziquantel. J. Helminthol. 2018, 92, 298–308. [Google Scholar] [CrossRef] [PubMed]









| Primer Names | Primer Sequences (5′-3′) |
|---|---|
| SSU-F | AACCTGGTTGATCCTGCCAGT |
| SSU-R | TGATCCTTCTGCAGGTTCACCTAC |
| ITS1-F | GTAGGTGAACCTGCGGAAGGATCATTA |
| ITS1-R | TACTGATATGCTTAAGTTCAGCGG |
| LSU-F | ACCCGCTGAATTGCAT |
| LSU-R | AACCTTGGAGACCTGAT |
| Challenge Dose (ind./mL) | 24 h Mortality (%) | 48 h Mortality (%) |
|---|---|---|
| 0 | 0 | 0 |
| 550 | 5 | 10 |
| 1100 | 10 | 20 |
| 2200 | 15 | 35 |
| 4400 | 40 | 55 |
| 8800 | 65 | 90 |
| LD50 (ind./mL) | 6638 | 4258 |
Disclaimer/Publisher’s Note: The statements, opinions and data contained in all publications are solely those of the individual author(s) and contributor(s) and not of MDPI and/or the editor(s). MDPI and/or the editor(s) disclaim responsibility for any injury to people or property resulting from any ideas, methods, instructions or products referred to in the content. |
© 2025 by the authors. Licensee MDPI, Basel, Switzerland. This article is an open access article distributed under the terms and conditions of the Creative Commons Attribution (CC BY) license (https://creativecommons.org/licenses/by/4.0/).
Share and Cite
Ge, M.; Xu, Y.; Feng, J.; Liang, Z.; Cui, H.; Jiang, X.; Wang, J.; Xu, S.; Ma, R. Isolation and Identification of Metanophrys sinensis from Shrimps (Litopenaeus vannamei) and Screening of Chinese Herbal Medicines for Its Control. Fishes 2025, 10, 604. https://doi.org/10.3390/fishes10120604
Ge M, Xu Y, Feng J, Liang Z, Cui H, Jiang X, Wang J, Xu S, Ma R. Isolation and Identification of Metanophrys sinensis from Shrimps (Litopenaeus vannamei) and Screening of Chinese Herbal Medicines for Its Control. Fishes. 2025; 10(12):604. https://doi.org/10.3390/fishes10120604
Chicago/Turabian StyleGe, Mingfeng, Yifan Xu, Juan Feng, Zheng Liang, Hao Cui, Xinxin Jiang, Jianping Wang, Shengwei Xu, and Rongrong Ma. 2025. "Isolation and Identification of Metanophrys sinensis from Shrimps (Litopenaeus vannamei) and Screening of Chinese Herbal Medicines for Its Control" Fishes 10, no. 12: 604. https://doi.org/10.3390/fishes10120604
APA StyleGe, M., Xu, Y., Feng, J., Liang, Z., Cui, H., Jiang, X., Wang, J., Xu, S., & Ma, R. (2025). Isolation and Identification of Metanophrys sinensis from Shrimps (Litopenaeus vannamei) and Screening of Chinese Herbal Medicines for Its Control. Fishes, 10(12), 604. https://doi.org/10.3390/fishes10120604
