A Comparative Transcriptome Analysis Reveals the Effects of Letrozole and 17α-Methyltestosterone on the Expression of Reproductive-Related Genes in Golden Pompano (Trachinotus ovatus)
Abstract
1. Introduction
2. Materials and Methods
2.1. Animals
2.1.1. Fishes
2.1.2. Collection of Samples
2.2. Identification of Genetic Sex
2.3. Transcriptome Analysis
2.3.1. RNA Extraction and Sequencing
2.3.2. Functional Enrichment Analysis
2.4. qRT-PCR
3. Results
3.1. Sequencing Results of Transcriptome Reads
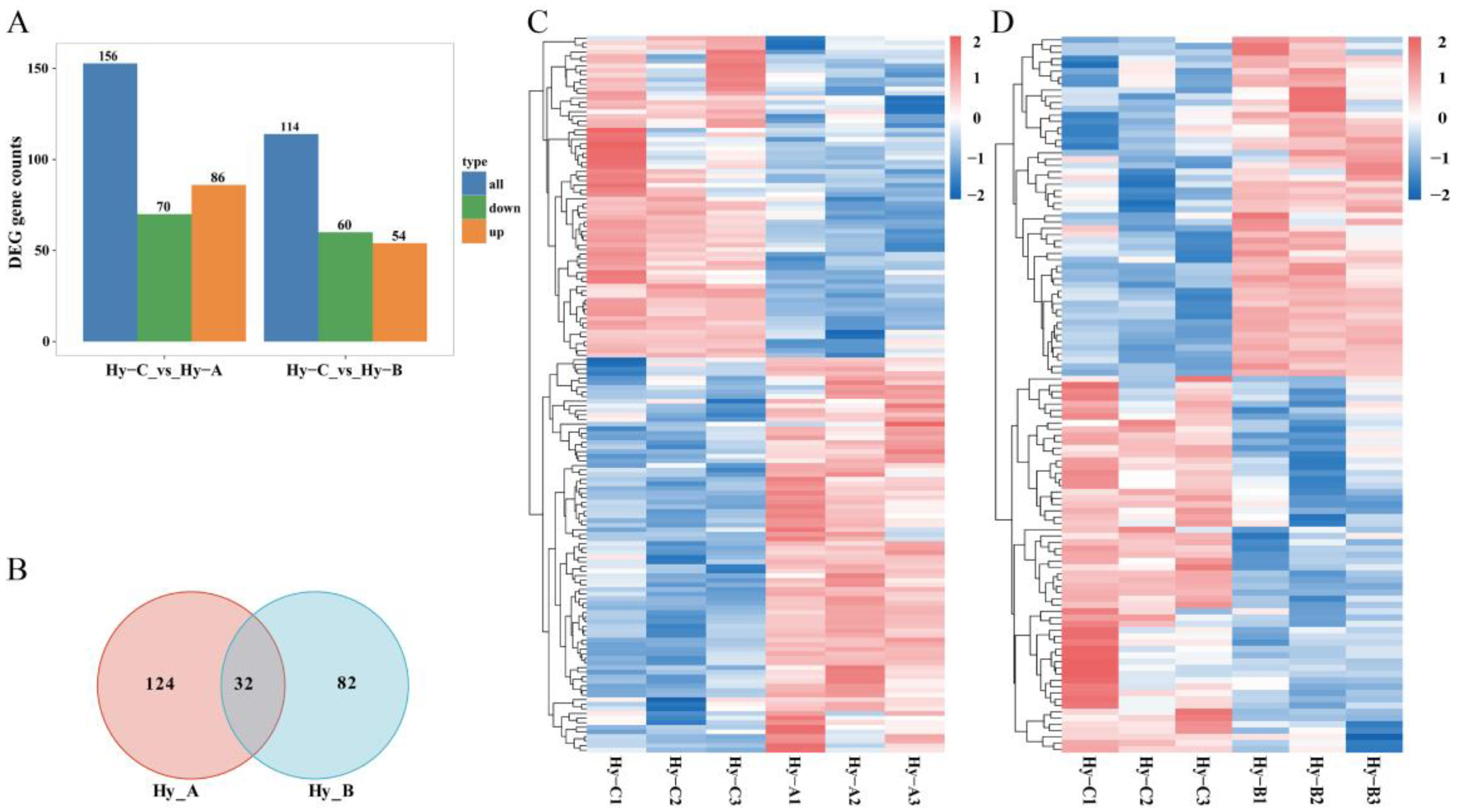
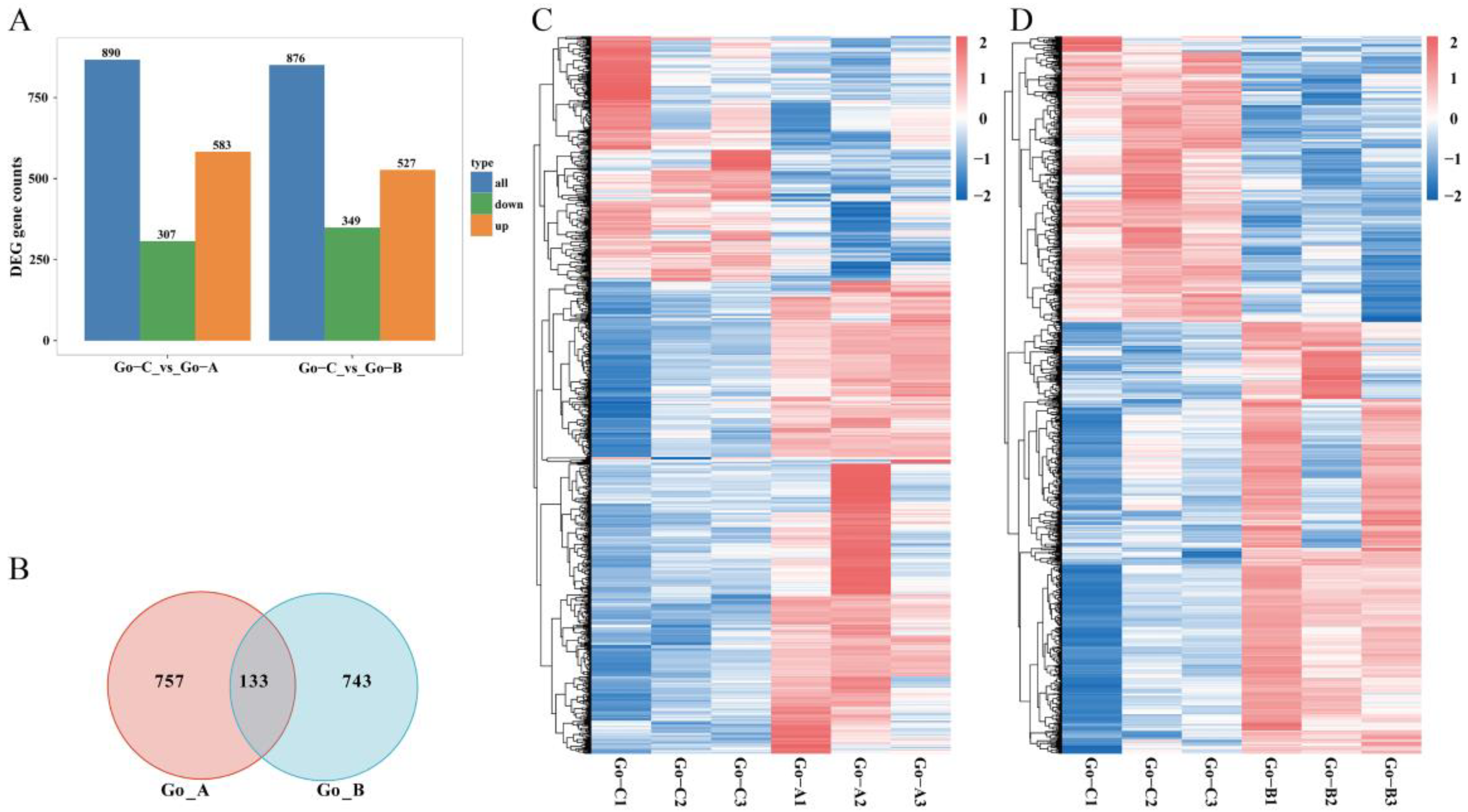
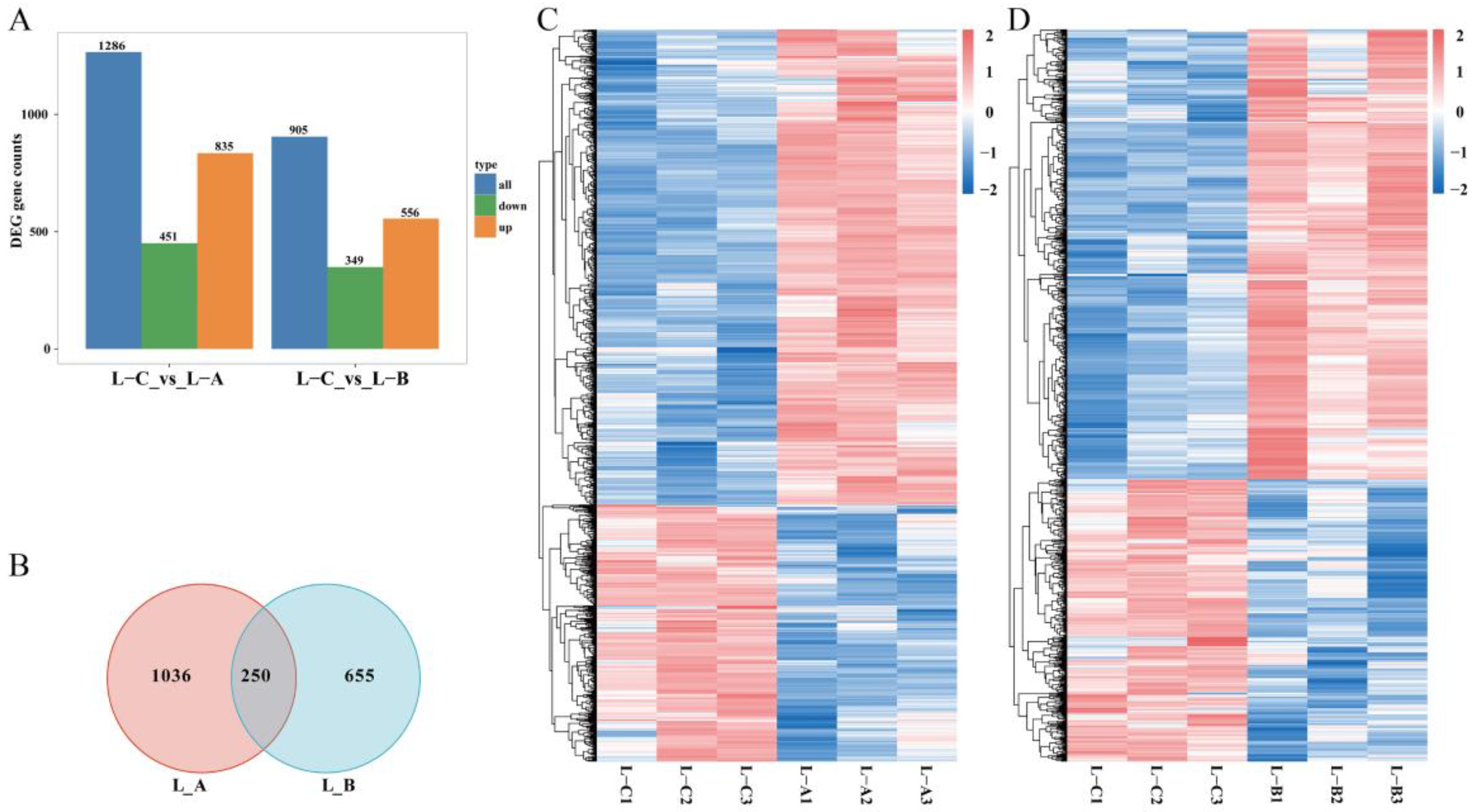
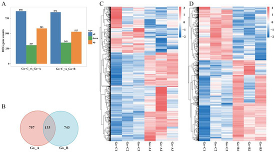
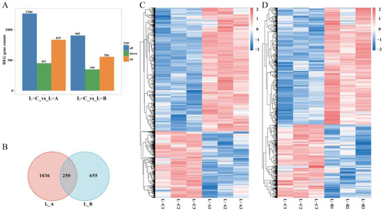
3.2. Differential Expression Analysis
3.3. The Enriched GO Terms Pathways
3.4. The Enriched KEGG Terms Pathways
3.5. qRT-PCR Confirmation of DEGs
3.6. Effects of LZ and MT on Reproduction
4. Discussion
4.1. LZ Can Affect Oocyte Meiosis and Estrogen Metabolism
4.2. MT Affects Amine Synthesis and Sex Hormone Metabolism
5. Conclusions
Supplementary Materials
Author Contributions
Funding
Institutional Review Board Statement
Informed Consent Statement
Data Availability Statement
Conflicts of Interest
References
- Martínez, P.; Viñas, A.M.; Sánchez, L.; Díaz, N.; Ribas, L.; Piferrer, F. Genetic architecture of sex determination in fish: Applications to sex ratio control in aquaculture. Front. Genet. 2014, 5, 340. [Google Scholar] [CrossRef] [PubMed]
- Kitano, J.; Ansai, S.; Takehana, Y.; Yamamoto, Y. Diversity and convergence of sex-determination mechanisms in teleost fish. Annu. Rev. Anim. Biosci. 2024, 12, 233–259. [Google Scholar] [CrossRef] [PubMed]
- Mei, J.; Gui, J.F. Genetic basis and biotechnological manipulation of sexual dimorphism and sex determination in fish. Sci. China Life Sci. 2015, 58, 124–136. [Google Scholar] [CrossRef] [PubMed]
- Li, X.Y.; Mei, J.; Ge, C.T.; Liu, X.L.; Gui, J.F. Sex determination mechanisms and sex control approaches in aquaculture animals. Sci. China Life Sci. 2022, 65, 1091–1122. [Google Scholar] [CrossRef]
- Xiong, Y.; Wang, S.; Gui, J.F.; Mei, J. Artificially induced sex-reversal leads to transition from genetic to temperature-dependent sex determination in fish species. Sci. China Life Sci. 2020, 63, 157–159. [Google Scholar] [CrossRef]
- Shen, Z.G.; Fan, Q.X.; Yang, W.; Zhang, Y.L.; Wang, H.P. Effects of 17α-methyltestosterone and aromatase inhibitor letrozole on sex reversal, gonadal structure, and growth in yellow catfish Pelteobagrus fulvidraco. Biol. Bull. 2015, 228, 108–117. [Google Scholar] [CrossRef]
- Sun, L.N.; Jiang, X.L.; Xie, Q.P.; Yuan, J.; Huang, B.F.; Tao, W.J.; Zhou, L.Y.; Nagahama, Y.; Wang, D.S. Transdifferentiation of differentiated ovary into functional testis by long-term treatment of aromatase inhibitor in Nile tilapia. Endocrinology 2014, 155, 1476–1488. [Google Scholar] [CrossRef]
- Teng, J.; Zhao, Y.; Chen, H.J.; Xue, L.Y.; Ji, X.S. Global expression response of genes in sex-undifferentiated Nile tilapia gonads after exposure to trace letrozole. Ecotoxicol. Environ. Saf. 2021, 217, 112255. [Google Scholar] [CrossRef]
- Karaket, T.; Reungkhajorn, A.; Ponza, P. The optimum dose and period of 17α-methyltestosterone immersion on masculinization of red tilapia (Oreochromis spp.). Aquac. Fish. 2023, 8, 174–179. [Google Scholar] [CrossRef]
- Pandian, T.J.; Sheela, S.G. Hormonal induction of sex reversal in fish. Aquaculture 1995, 138, 1–22. [Google Scholar] [CrossRef]
- Guiguen, Y.; Fostier, A.; Piferrer, F.; Chang, C.F. Ovarian aromatase and estrogens: A pivotal role for gonadal sex differentiation and sex change in fish. Gen. Comp. Endocrinol. 2010, 165, 352–366. [Google Scholar] [CrossRef] [PubMed]
- Piferrer, F.; Blázquez, M. Aromatase distribution and regulation in fish. Fish Physiol. Biochem. 2005, 31, 215–226. [Google Scholar] [CrossRef] [PubMed]
- Zhang, F.C.; Tang, C.; Wang, J.Y.; Lin, T.T.; Ge, W.; He, C.Y.; Yang, C.Y.; Zuo, Z.H. Letrozole induced a polycystic ovary syndrome model in zebrafish by interfering with the hypothalamic-pituitary-gonadal axis. Environ. Pollut. 2024, 347, 123723. [Google Scholar] [CrossRef] [PubMed]
- Singh, A.K.; Srivastava, P.P.; Verma, R.; Srivastava, S.C.; Kumar, D.; Ansari, A. Effect of dietary administration of letrozole and tamoxifen on gonadal development, sex differentiation and biochemical changes in common carp (Cyprinus carpio L.). Reprod. Fertil. Dev. 2015, 27, 449. [Google Scholar] [CrossRef]
- Zhao, C.; Jiang, M.Y.; Jiang, D.N.; Zhang, J.P.; Hou, X.K.; Zhu, C.H. Induction of premature reversal in plectropomus leopardus by letrozole. J. Guangdong Ocean Univ. 2023, 43, 19–25. [Google Scholar] [CrossRef]
- Kwon, J.Y.; Haghpanah, V.; Kogson-Hurtado, L.M.; McAndrew, B.J.; Penman, D.J. Masculinization of genetic female Nile tilapia (Oreochromis niloticus) by dietary administration of an aromatase inhibitor during sexual differentiation. J. Exp. Zool. 2000, 287, 46–53. [Google Scholar] [CrossRef]
- Andriana, D.P.; Thomas, H.U.; Peter, L.G.; Ken, M.B. Effects of 17α-methyltestosterone on uterine morphology and heat shock protein expression are mediated through estrogen and androgen receptors. J. Steroid Biochem. 2002, 82, 305–314. [Google Scholar] [CrossRef]
- Lai, X.J.; Li, Z.Q.; Xie, Y.J.; Chen, S.X.; Wang, Y.L. Androstenedione and 17α-methyltestosterone induce early ovary development of Anguilla japonica. Theriogenology 2018, 15, 16–24. [Google Scholar] [CrossRef]
- Xu, D.D.; Yang, F.; Chen, R.Y.; Lou, B.; Zhan, W.; Takao, H.; Yutaka, T. Production of neo-males from gynogenetic yellow drum through 17α-methyltestosterone immersion and subsequent application for the establishment of all-female populations. Aquaculture 2018, 489, 154–161. [Google Scholar] [CrossRef]
- Farias, R.D.S.; Oliveira, K.R.D.S.; Souza, M.E.D.; Ferreira, D.A.; Silva, A.A.D.N.; Silva, V.A.D.; Dunham, R.; Coimbra, M.R.M. Effect of dosage of orally administered 17α-methyltestosterone on sex reversion of the yellowtail tetra Astyanax lacustris (Lütken, 1875). Anim. Reprod. 2023, 20, e20220080. [Google Scholar] [CrossRef]
- Liu, S.; Wang, L.; Qin, F.; Zheng, Y.; Li, M.; Zhang, Y.; Yuan, C.; Wang, Z. Gonadal development and transcript profiling of steroidogenic enzymes in response to 17α-methyltestosterone in the rare minnow Gobiocypris rarus. J. Steroid Biochem. Mol. Biol. 2014, 143, 223–232. [Google Scholar] [CrossRef] [PubMed]
- Plant, T.M. The hypothalamo-pituitary-gonadal axis. J. Endocrinol. 2015, 226, T41. [Google Scholar] [CrossRef] [PubMed]
- Mathis, G.; Margaret, E.W.; Peter, A.; David, J.H. Reproductive endocrinology of nonalcoholic fatty liver disease. Endocr. Rev. 2019, 40, 417–446. [Google Scholar] [CrossRef]
- Zhang, D.C.; Guo, L.; Guo, H.Y.; Zhu, K.C.; Li, S.Q.; Zhang, Y.; Zhang, N.; Liu, B.S.; Jiang, S.G.; Li, J.T. Chromosome-level genome assembly of golden pompano (Trachinotus Ovatus) in the family carangidae. Sci. Data 2019, 6, 216. [Google Scholar] [CrossRef]
- Fan, B.; Xie, D.; Li, Y.; Wang, X.; Qi, X.; Li, S.; Meng, Z.; Chen, X.; Peng, J.; Yang, Y.; et al. A single intronic single nucleotide polymorphism in splicing site of steroidogenic enzyme hsd17b1 is associated with phenotypic sex in oyster pompano, Trachinotus anak. Proc. Biol. Sci. 2021, 288, 20212245. [Google Scholar] [CrossRef]
- Das, D.; Khan, P.P.; Maitra, S. Endocrine and paracrine regulation of meiotic cell cycle progression in teleost oocytes: cAMP at the centre of complex intra-oocyte signalling events. Gen. Comp. Endocrinol. 2017, 241, 33–40. [Google Scholar] [CrossRef]
- Dai, P.; Xiong, L.; Wei, Y.; Wei, X.; Zhou, X.; Zhao, J.; Tang, H. A pancancer analysis of the oncogenic role of cyclin b1 (CCNB1) in human tumors. Sci. Rep. 2023, 13, 16226. [Google Scholar] [CrossRef]
- Ozturk, S. Molecular determinants of the meiotic arrests in mammalian oocytes at different stages of maturation. Cell Cycle 2022, 21, 547–571. [Google Scholar] [CrossRef]
- Cheng, J.; Liu, Y. Knockout of cyclin b1 in granulosa cells causes female subfertility. Cell Cycle 2022, 21, 1867–1878. [Google Scholar] [CrossRef]
- Pei, L. Genomic organization and identification of an enhancer element containing binding sites for multiple proteins in rat pituitary tumor-transforming gene. J. Biol. Chem. 1998, 273, 5219–5225. [Google Scholar] [CrossRef]
- Pei, L. Pituitary tumor-transforming gene protein associates with ribosomal protein S10 and a novel human homologue of DnaJ in testicular cells. J. Biol. Chem. 1999, 274, 3151–3158. [Google Scholar] [CrossRef] [PubMed]
- LaBaer, J.; Garrett, M.D.; Stevenson, L.F.; Slingerland, J.M.; Sandhu, C.; Chou, H.S.; Fattaey, A.; Harlow, E. New functional activities for the P21 family of CDK inhibitors. Genes Dev. 1997, 11, 847–862. [Google Scholar] [CrossRef] [PubMed]
- Broude, E.V.; Demidenko, Z.N.; Vivo, C.; Swift, M.E.; Davis, B.M.; Blagosklonny, M.V.; Roninson, I.B. P21 (CDKN1A) is a negative regulator of p53 stability. Cell Cycle 2007, 6, 1467–1470. [Google Scholar] [CrossRef]
- Miller, J.J.; Summers, M.K.; Hansen, D.V.; Nachury, M.V.; Lehman, N.L.; Loktev, A.; Jackson, P.K. Emi1 stably binds and inhibits the anaphase-promoting complex/cyclosome as a pseudosubstrate inhibitor. Genes Dev. 2006, 20, 2410–2420. [Google Scholar] [CrossRef] [PubMed]
- Reimann, J.D.R.; Freed, E.; Hsu, J.Y.; Kramer, E.R.; Peters, J.M.; Jackson, P.K. Emi1 is a mitotic regulator that interacts with Cdc20 and inhibits the anaphase promoting complex. Cell 2001, 105, 645–655. [Google Scholar] [CrossRef]
- Zhou, C.J.; Wang, X.Y.; Dong, Y.H.; Wang, D.H.; Han, Z.; Zhang, X.J.; Sun, Q.Y.; Carroll, J.; Liang, C.G. CENP-F-dependent DRP1 function regulates APC/C activity during oocyte meiosis I. Nat. Commun. 2022, 13, 7732. [Google Scholar] [CrossRef]
- Verschuren, E.W.; Ban, K.H.; Masek, M.A.; Lehman, N.L.; Jackson, P.K. Loss of emi1-dependent anaphase-promoting complex/cyclosome inhibition deregulates E2F target expression and elicits DNA damage-induced senescence. Mol. Cell Biol. 2007, 27, 7955–7965. [Google Scholar] [CrossRef]
- Marangos, P.; Verschuren, E.W.; Chen, R.; Jackson, P.K.; Carroll, J. Prophase I arrest and progression to metaphase I in mouse oocytes are controlled by Emi1-dependent regulation of APC (Cdh1). J. Cell Biol. 2007, 176, 65–75. [Google Scholar] [CrossRef]
- Baran, V.; Solc, P.; Kovarikova, V.; Rehak, P.; Sutovsky, P. Polo-like kinase 1 is essential for the first mitotic division in the mouse embryo. Mol. Reprod. 2013, 80, 522–534. [Google Scholar] [CrossRef]
- Liu, Z.X.; Sun, Q.R.; Wang, X.S. PLK1, a potential target for cancer therapy. Transl. Oncol. 2017, 10, 22–32. [Google Scholar] [CrossRef]
- Bruno, S.; Ghelli Luserna di Rorà, A.; Napolitano, R.; Soverini, S.; Martinelli, G.; Simonetti, G. CDC20 in and out of mitosis: A prognostic factor and therapeutic target in hematological malignancies. J. Exp. Clin. Cancer Res. 2022, 41, 159. [Google Scholar] [CrossRef]
- Gao, Y.; Guo, C.; Fu, S.; Cheng, Y.; Song, C. Downregulation of CDC20 suppressed cell proliferation, induced apoptosis, triggered cell cycle arrest in osteosarcoma cells, and enhanced chemosensitivity to cisplatin. Neoplasma 2021, 68, 382–390. [Google Scholar] [CrossRef] [PubMed]
- Gui, Y.; Ma, X.; Xiong, M.; Wen, Y.; Cao, C.; Zhang, L.; Wang, X.; Liu, C.; Zhang, H.; Huang, X.; et al. Transcriptome analysis of meiotic and post-meiotic spermatogenic cells reveals the potential hub genes of aging on the decline of male fertility. Gene 2024, 893, 147883. [Google Scholar] [CrossRef] [PubMed]
- Martin, B.T.; Strebhardt, K. Polo-like kinase 1: Target and regulator of transcriptional control. Cell Cycle 2006, 5, 2881–2885. [Google Scholar] [CrossRef] [PubMed]
- Prevo, R.; Pirovano, G.; Puliyadi, R.; Herbert, K.J.; Rodriguez-Berriguete, G.; O’Docherty, A.; Greaves, W.; McKenna, W.G.; Higgins, G.S. CDK1 inhibition sensitizes normal cells to DNA damage in a cell cycle dependent manner. Cell Cycle 2018, 17, 1513–1523. [Google Scholar] [CrossRef]
- Wang, Z.; Fan, M.; Candas, D.; Zhang, T.Q.; Eldridge, A.; Wachsmann-Hogiu, S.; Ahmed, K.M.; Chromy, B.A.; Nantajit, D.; Duru, N.; et al. CyclinB1/Cdk1 coordinates mitochondrial respiration for cell cycle G2/M progression. Dev. Cell 2014, 29, 217–232. [Google Scholar] [CrossRef]
- Pouwels, J.; Kukkonen, A.M.; Lan, W.; Daum, J.R.; Gorbsky, G.J.; Stukenberg, P.T.; Kallio, M.J. Shugoshin 1 plays a central role in kinetochore assembly and is required for kinetochore targeting of Plk1. Cell Cycle 2007, 6, 1579–1585. [Google Scholar] [CrossRef]
- Cicirò, Y.; Ragusa, D.; Sala, A. Expression of the checkpoint kinase BUB1 is a predictor of response to cancer therapies. Sci. Rep. 2024, 14, 4461. [Google Scholar] [CrossRef]
- Fagerberg, L.; Hallström, B.M.; Oksvold, P.; Kampf, C.; Djureinovic, D.; Odeberg, J.; Habuka, M.; Tahmasebpoor, S.; Danielsson, A.; Edlund, K.; et al. Analysis of the human tissue-specific expression by genome-wide integration of transcriptomics and antibody-based proteomics. Mol. Cell. Proteom. 2014, 13, 397–406. [Google Scholar] [CrossRef]
- Ciana, P.; Raviscioni, M.; Mussi, P.; Vegeto, E.; Que, I.; Parker, M.G.; Lowik, C.; Maggi, A. In vivo imaging of transcriptionally active estrogen receptors. Nat. Med. 2003, 9, 82–86. [Google Scholar] [CrossRef]
- Ngee, K.C.; Hudson, W.C.; Andrew, J.B. Squalene monooxygenase: A journey to the heart of cholesterol synthesis. Prog. Lipid Res. 2020, 79, 101033. [Google Scholar] [CrossRef]
- Kullman, S.W.; Hinton, D.E. Identification, characterization, and ontogeny of a second cytochrome P450 3A gene from the fresh water teleost medaka (Oryzias latipes). Mol. Reprod. Dev. 2001, 58, 149–158. [Google Scholar] [CrossRef] [PubMed]
- Badawi, A.F.; Cavalieri, E.L.; Rogan, E.G. Role of human cytochrome P450 1A1, 1A2, 1B1, and 3A4 in the 2-, 4-, and 16α-hydroxylation of 17β-estradiol. Metabolism 2001, 50, 1001–1003. [Google Scholar] [CrossRef] [PubMed]
- Lee, A.J.; Cai, M.X.; Thomas, P.E.; Conney, A.H.; Zhu, B.T. Characterization of the oxidative metabolites of 17β-estradiol and estrone formed by 15 selectively expressed human cytochrome P450 isoforms. Endocrinology 2003, 144, 3382–3398. [Google Scholar] [CrossRef]
- Itäaho, K.; Mackenzie, P.I.; Ikushiro, S.; Miners, J.O.; Finel, M. The configuration of the 17-hydroxy group variably influences the glucuronidation of beta-estradiol and epiestradiol by human UDP-glucuronosyltransferases. Drug Metab. Dispos. 2008, 36, 2307–2315. [Google Scholar] [CrossRef]
- Sneitz, N.; Court, M.H.; Zhang, X.; Laajanen, K.; Yee, K.K.; Dalton, P.; Ding, X.; Finel, M. Human UDP-glucuronosyltransferase UGT2A2: cDNA construction, expression, and functional characterization in comparison with UGT2A1 and UGT2A3. Pharmacogenet. Genom. 2009, 19, 923. [Google Scholar] [CrossRef]
- Colciago, A.; Celotti, F.; Pravettoni, A.; Mornati, O.; Martini, L.; Negri-Cesi, P. Dimorphic expression of testosterone metabolizing enzymes in the hypothalamic area of developing rats. Dev. Brain Res. 2005, 155, 107–116. [Google Scholar] [CrossRef]
- Hess, R.A.; Bunick, D.; Lee, K.H.; Bahr, J.; Taylor, J.A.; Korach, K.S.; Lubahn, D.B. A role for oestrogens in the male reproductive system. Nature 1997, 390, 509–512. [Google Scholar] [CrossRef]
- Dostalova, P.; Zatecka, E.; Dvorakova-Hortova, K. Of oestrogens and sperm: A review of the roles of oestrogens and oestrogen receptors in male reproduction. Int. J. Mol. Sci. 2017, 18, 904. [Google Scholar] [CrossRef]
- Su, L.; Yang, K.; Li, S.; Liu, C.; Han, J.; Zhang, Y.; Xu, G. Enolase-phosphatase 1 as a novel potential malignant glioma indicator promotes cell proliferation and migration. Oncol. Rep. 2018, 40, 2233–2241. [Google Scholar] [CrossRef]
- Fontecave, M.; Atta, M.; Mulliez, E. S-Adenosylmethionine: Nothing goes to waste. Trends Biochem. Sci. 2004, 29, 243–249. [Google Scholar] [CrossRef] [PubMed]
- González-Montelongo, M.C.; Marín, R.; Pérez, J.A.; Gómez, T.; Díaz, M. Polyamines transduce the nongenomic, androgen-induced calcium sensitization in intestinal smooth muscle. Mol. Endocrinol. 2013, 27, 1603–1616. [Google Scholar] [CrossRef] [PubMed]
- Bachrach, U. The early history of polyamine research. Plant Physiol. Biochem. 2010, 48, 490–495. [Google Scholar] [CrossRef] [PubMed]
- MacIndoe, J.H.; Turkington, R.W. Hormonal regulation of spermidine formation during spermatogenesis in the rat. Endocrinology 1973, 92, 595–605. [Google Scholar] [CrossRef]
- Murakawa, M.; Jung, S.K.; Iijima, K.; Yonehara, S. Apoptosis-inducing protein, AIP, from parasite-infected fish induces apoptosis in mammalian cells by two different molecular mechanisms. Cell Death Differ. 2001, 8, 298–307. [Google Scholar] [CrossRef]
- Ballatori, N.; Krance, S.M.; Notenboom, S.; Shi, S.; Tieu, K.; Hammond, C.L. Glutathione dysregulation and the etiology and progression of human diseases. Biol. Chem. 2009, 390, 191–214. [Google Scholar] [CrossRef]
- Manna, P.R.; Stetson, C.L.; Slominski, A.T.; Pruitt, K. Role of the steroidogenic acute regulatory protein in health and disease. Endocrine 2016, 51, 7–21. [Google Scholar] [CrossRef]
- Chang, H.M.; Cheng, J.C.; Huang, H.F.; Shi, F.T.; Peter, C.K.L. Activin A, B and AB decrease progesterone production by down-regulating StAR in human granulosa cells. Mol. Cell. Endocrinol. 2015, 412, 290–301. [Google Scholar] [CrossRef]
- Elzenaty, R.N.; Toit, T.D.; Flück, C.E. Basics of androgen synthesis and action. Best Pract. Res. Clin. Endocrinol. Metab. 2022, 36, 101665. [Google Scholar] [CrossRef]
- Taraborrelli, S. Physiology, production and action of progesterone. Acta Obstet. Gyn. Scand. 2015, 94, 8–16. [Google Scholar] [CrossRef]
- Zhu, H.P.; Mo, Y.Y.; Lu, M.X.; Gao, F.Y.; Ye, X.; Huang, Z.H.; Ke, X.L. Effects of 17α-methyltestosterone and letrozole on steroidogenic enzyme gene expression in Nile tilapia (Oreochromis niloticus). J. Fish. China 2011, 35, 1302–1309. Available online: https://kns.cnki.net/kcms2/article/abstract (accessed on 12 October 2024).
- Monostory, K.; Pascussi, J.M.; Kóbori, L.; Dvorak, Z. Hormonal regulation of cyp1a expression. Drug Metab. Rev. 2009, 41, 547–572. [Google Scholar] [CrossRef] [PubMed]
- Shehu, A.; Mao, J.; Gibori, G.B.; Halperin, J.; Le, J.; Devi, Y.S.; Merrill, B.; Kiyokawa, H.; Gibori, G. Prolactin receptor-associated protein17β-hydroxysteroid dehydrogenase type 7 gene (hsd17b7) plays a crucial role in embryonic development and fetal survival. Mol. Endocrinol. 2008, 22, 2268–2277. [Google Scholar] [CrossRef] [PubMed]










Disclaimer/Publisher’s Note: The statements, opinions and data contained in all publications are solely those of the individual author(s) and contributor(s) and not of MDPI and/or the editor(s). MDPI and/or the editor(s) disclaim responsibility for any injury to people or property resulting from any ideas, methods, instructions or products referred to in the content. |
© 2025 by the authors. Licensee MDPI, Basel, Switzerland. This article is an open access article distributed under the terms and conditions of the Creative Commons Attribution (CC BY) license (https://creativecommons.org/licenses/by/4.0/).
Share and Cite
Zhou, Q.; Wang, Y.; Guo, Y.; Li, G.; Wang, T.; Chen, H. A Comparative Transcriptome Analysis Reveals the Effects of Letrozole and 17α-Methyltestosterone on the Expression of Reproductive-Related Genes in Golden Pompano (Trachinotus ovatus). Fishes 2025, 10, 21. https://doi.org/10.3390/fishes10010021
Zhou Q, Wang Y, Guo Y, Li G, Wang T, Chen H. A Comparative Transcriptome Analysis Reveals the Effects of Letrozole and 17α-Methyltestosterone on the Expression of Reproductive-Related Genes in Golden Pompano (Trachinotus ovatus). Fishes. 2025; 10(1):21. https://doi.org/10.3390/fishes10010021
Chicago/Turabian StyleZhou, Qi, Yan Wang, Yuwen Guo, Guangli Li, Tao Wang, and Huapu Chen. 2025. "A Comparative Transcriptome Analysis Reveals the Effects of Letrozole and 17α-Methyltestosterone on the Expression of Reproductive-Related Genes in Golden Pompano (Trachinotus ovatus)" Fishes 10, no. 1: 21. https://doi.org/10.3390/fishes10010021
APA StyleZhou, Q., Wang, Y., Guo, Y., Li, G., Wang, T., & Chen, H. (2025). A Comparative Transcriptome Analysis Reveals the Effects of Letrozole and 17α-Methyltestosterone on the Expression of Reproductive-Related Genes in Golden Pompano (Trachinotus ovatus). Fishes, 10(1), 21. https://doi.org/10.3390/fishes10010021

