An Enhanced Red-Billed Blue Magpie Optimizer Based on Superior Data Driven for Numerical Optimization Problems
Abstract
1. Introduction
- (1)
- The ERBMO is proposed, integrating two enhancement techniques: a dominant-group-based two-stage covariance-driven strategy and a Powell mechanism.
- (2)
- The dominant-group-based two-stage covariance-driven strategy captures effective information from dominant individuals to enhance the global search capability and adaptability to complex landscapes.
- (3)
- The Powell mechanism further refines the search around the best solution, accelerating convergence and improving the final solution quality.
- (4)
- Comprehensive evaluations, using the CEC 2017 test suite, and engineering design problems demonstrate that ERBMO outperforms other advanced algorithms in terms of convergence and robustness, with statistical validation confirming its consistent superiority across various optimization challenges.
2. Red-Billed Blue Magpie Optimizer
2.1. Initialization
2.2. Search for Food
2.3. Attacking Prey
2.4. Food Storage
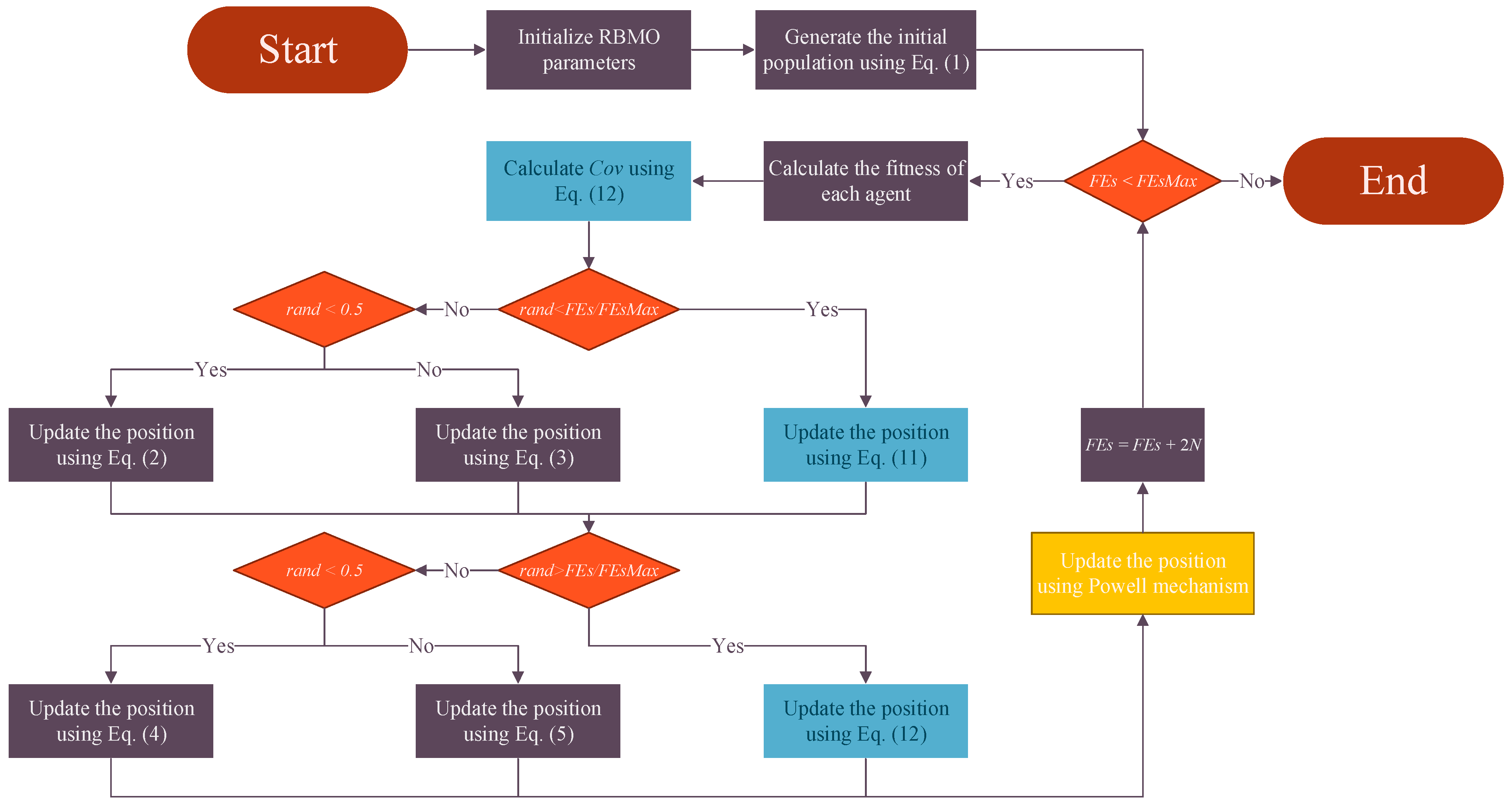
3. The Proposed Enhanced Red-Billed Blue Magpie Optimizer
3.1. Dominant-Group-Based Two-Stage Covariance-Driven Strategy
3.2. Powell Mechanism
3.3. Implementation Steps of Proposed ERBMO Algorithm
| Algorithm 1: Pseudo-code of ERBMO |
| 1: Initialize the RBMO parameters 2: Initialize the population X using Equation (1) 3: While FEs < FEsMax 4: Construct using Equation (8)//DTC 5: For i = 1: N do 6: //Exploration// 7: If rand < Then 8: Update position of ith agent using Equation (11)//DTC 9: Eles 10: If rand < 0.5 Then 11: Update position of ith agent using Equation (2)//Search for food 12: Eles 13: Update position of ith agent using Equation (3)//Search for food 14: End if 15: End if 16: //Exploitation// 17: If rand > Then 18: Update position of ith agent using Equation (12)//DTC 19: Eles 20: If rand < 0.5 Then 21: Update position of ith agent using Equation (4)//Attacking prey 22: Eles 23: Update position of ith agent using Equation (5)//Attacking prey 24: End if 25: End if 26: End for 27: FEs = FEs + 2N 28: If FEs > Then 29: Update position of Xfood (the best agent) using Powell mechanism//PM 30: End if 31: End while 32: Return the best solution Xfood |
4. Performance Analysis Using Benchmark Test Functions
4.1. Review of the CEC 2017 Test Suite
4.2. Experimental Setup
4.3. Parameter Sensitivity Analysis
4.4. Ablation Study
4.5. Comparative Evaluation with Other Algorithms
5. Performance Analysis Using Engineering Optimization Problems
6. Discussion
7. Conclusions
Author Contributions
Funding
Institutional Review Board Statement
Informed Consent Statement
Data Availability Statement
Acknowledgments
Conflicts of Interest
Appendix A
| No. | Index | RBMO | P = 5D | P = 10D | P = 15D | P = 20D | P = 25D | P = 30D |
|---|---|---|---|---|---|---|---|---|
| F1 | Best | 4.8595E+04 | 4.8595E+04 | 1.0763E+02 | 9.4699E+02 | 3.9914E+03 | 1.9278E+04 | 8.4037E+03 |
| Avg | 1.9123E+06 | 1.9123E+06 | 6.1492E+03 | 1.7517E+04 | 4.8399E+05 | 4.9668E+05 | 7.9832E+06 | |
| Std | 4.3461E+06 | 4.3461E+06 | 7.6330E+03 | 4.2886E+04 | 7.7810E+05 | 5.5473E+05 | 9.6802E+06 | |
| Rank | 5 | 5 | 1 | 2 | 3 | 4 | 6 | |
| F2 | Best | 3.0242E+02 | 3.0242E+02 | 3.0000E+02 | 3.0001E+02 | 3.0024E+02 | 3.0190E+02 | 3.0086E+02 |
| Avg | 3.0229E+03 | 3.0229E+03 | 4.0358E+02 | 3.0347E+02 | 7.9393E+02 | 3.5153E+02 | 3.9217E+02 | |
| Std | 3.7665E+03 | 3.7665E+03 | 2.3704E+02 | 1.0456E+01 | 1.8443E+03 | 1.2587E+02 | 1.4431E+02 | |
| Rank | 6 | 6 | 4 | 1 | 5 | 2 | 3 | |
| F3 | Best | 4.0058E+02 | 4.0058E+02 | 4.0180E+02 | 4.0346E+02 | 4.0486E+02 | 4.0285E+02 | 4.0504E+02 |
| Avg | 4.1157E+02 | 4.1157E+02 | 4.0516E+02 | 4.0503E+02 | 4.0560E+02 | 4.0605E+02 | 4.0717E+02 | |
| Std | 2.4411E+01 | 2.4411E+01 | 1.8355E+00 | 9.7697E−01 | 6.1410E−01 | 1.3397E+00 | 2.2543E+00 | |
| Rank | 6 | 6 | 2 | 1 | 3 | 4 | 5 | |
| F4 | Best | 5.0612E+02 | 5.0612E+02 | 5.0301E+02 | 5.1582E+02 | 5.1504E+02 | 5.0594E+02 | 5.1237E+02 |
| Avg | 5.2157E+02 | 5.2157E+02 | 5.1216E+02 | 5.2575E+02 | 5.2907E+02 | 5.2476E+02 | 5.2828E+02 | |
| Std | 8.6368E+00 | 8.6368E+00 | 6.4400E+00 | 5.6800E+00 | 7.4053E+00 | 7.5196E+00 | 9.2499E+00 | |
| Rank | 2 | 2 | 1 | 4 | 6 | 3 | 5 | |
| F5 | Best | 6.0295E+02 | 6.0295E+02 | 6.0001E+02 | 6.0018E+02 | 6.0081E+02 | 6.0061E+02 | 6.0202E+02 |
| Avg | 6.0909E+02 | 6.0909E+02 | 6.0202E+02 | 6.0043E+02 | 6.0183E+02 | 6.0218E+02 | 6.0454E+02 | |
| Std | 4.5711E+00 | 4.5711E+00 | 3.3227E+00 | 3.6358E−01 | 7.7587E−01 | 1.2081E+00 | 1.6609E+00 | |
| Rank | 6 | 6 | 3 | 1 | 2 | 4 | 5 | |
| F6 | Best | 7.1924E+02 | 7.1924E+02 | 7.1620E+02 | 7.2143E+02 | 7.3322E+02 | 7.2249E+02 | 7.2952E+02 |
| Avg | 7.3863E+02 | 7.3863E+02 | 7.2902E+02 | 7.3799E+02 | 7.4284E+02 | 7.4257E+02 | 7.4279E+02 | |
| Std | 1.2719E+01 | 1.2719E+01 | 1.0369E+01 | 7.6167E+00 | 5.5781E+00 | 8.9606E+00 | 1.0005E+01 | |
| Rank | 3 | 3 | 1 | 2 | 6 | 4 | 5 | |
| F7 | Best | 8.0340E+02 | 8.0340E+02 | 8.0510E+02 | 8.1230E+02 | 8.1695E+02 | 8.0941E+02 | 8.2126E+02 |
| Avg | 8.1352E+02 | 8.1352E+02 | 8.1147E+02 | 8.2517E+02 | 8.2651E+02 | 8.2581E+02 | 8.3387E+02 | |
| Std | 6.1569E+00 | 6.1569E+00 | 5.0650E+00 | 5.5161E+00 | 7.0147E+00 | 9.7016E+00 | 8.8162E+00 | |
| Rank | 2 | 2 | 1 | 3 | 5 | 4 | 6 | |
| F8 | Best | 9.1818E+02 | 9.1818E+02 | 9.0000E+02 | 9.0000E+02 | 9.0030E+02 | 9.0003E+02 | 9.0150E+02 |
| Avg | 1.0713E+03 | 1.0713E+03 | 9.0940E+02 | 9.0073E+02 | 9.1313E+02 | 9.0675E+02 | 9.0810E+02 | |
| Std | 1.5316E+02 | 1.5316E+02 | 2.3728E+01 | 1.8366E+00 | 4.6510E+01 | 6.5648E+00 | 9.6271E+00 | |
| Rank | 6 | 6 | 4 | 1 | 5 | 2 | 3 | |
| F9 | Best | 1.4081E+03 | 1.4081E+03 | 1.6475E+03 | 1.7746E+03 | 2.1070E+03 | 1.9598E+03 | 1.5376E+03 |
| Avg | 2.1563E+03 | 2.1563E+03 | 2.1775E+03 | 2.2668E+03 | 2.4329E+03 | 2.4066E+03 | 2.2734E+03 | |
| Std | 4.1512E+02 | 4.1512E+02 | 3.3064E+02 | 2.8930E+02 | 2.5572E+02 | 2.8808E+02 | 3.0560E+02 | |
| Rank | 1 | 1 | 2 | 3 | 6 | 5 | 4 | |
| F10 | Best | 1.1071E+03 | 1.1071E+03 | 1.1048E+03 | 1.1035E+03 | 1.1069E+03 | 1.1068E+03 | 1.1069E+03 |
| Avg | 1.1681E+03 | 1.1681E+03 | 1.1226E+03 | 1.1155E+03 | 1.1132E+03 | 1.1257E+03 | 1.1241E+03 | |
| Std | 5.9867E+01 | 5.9867E+01 | 1.3765E+01 | 1.2798E+01 | 4.7963E+00 | 4.2826E+01 | 1.3995E+01 | |
| Rank | 6 | 6 | 3 | 2 | 1 | 5 | 4 | |
| F11 | Best | 2.3525E+03 | 2.3525E+03 | 1.3422E+03 | 1.5929E+03 | 2.8385E+03 | 3.6268E+03 | 3.6692E+03 |
| Avg | 1.6594E+06 | 1.6594E+06 | 5.8179E+03 | 4.5646E+05 | 1.6254E+05 | 2.1813E+04 | 1.2329E+05 | |
| Std | 5.4052E+06 | 5.4052E+06 | 8.1754E+03 | 1.7416E+06 | 5.6720E+05 | 1.9068E+04 | 2.0884E+05 | |
| Rank | 6 | 6 | 1 | 5 | 4 | 2 | 3 | |
| F12 | Best | 1.3787E+03 | 1.3787E+03 | 1.3516E+03 | 1.3372E+03 | 1.3406E+03 | 1.3669E+03 | 1.6952E+03 |
| Avg | 2.4121E+03 | 2.4121E+03 | 1.6045E+03 | 1.5285E+03 | 1.5196E+03 | 1.7626E+03 | 3.2664E+03 | |
| Std | 1.1576E+03 | 1.1576E+03 | 3.5796E+02 | 2.2942E+02 | 2.1092E+02 | 2.6638E+02 | 2.9867E+03 | |
| Rank | 5 | 5 | 3 | 2 | 1 | 4 | 6 | |
| F13 | Best | 1.4230E+03 | 1.4230E+03 | 1.4041E+03 | 1.4164E+03 | 1.4192E+03 | 1.4225E+03 | 1.4245E+03 |
| Avg | 1.4371E+03 | 1.4371E+03 | 1.4261E+03 | 1.4281E+03 | 1.4287E+03 | 1.4290E+03 | 1.4385E+03 | |
| Std | 1.0260E+01 | 1.0260E+01 | 9.9050E+00 | 6.9769E+00 | 3.9787E+00 | 4.6537E+00 | 7.2611E+00 | |
| Rank | 5 | 5 | 1 | 2 | 3 | 4 | 6 | |
| F14 | Best | 1.5063E+03 | 1.5063E+03 | 1.5002E+03 | 1.5032E+03 | 1.5091E+03 | 1.5095E+03 | 1.5089E+03 |
| Avg | 1.6518E+03 | 1.6518E+03 | 1.5285E+03 | 1.5204E+03 | 1.5216E+03 | 1.5234E+03 | 1.5526E+03 | |
| Std | 1.5990E+02 | 1.5990E+02 | 1.7736E+01 | 1.8269E+01 | 1.0545E+01 | 9.5723E+00 | 4.2394E+01 | |
| Rank | 6 | 6 | 4 | 1 | 2 | 3 | 5 | |
| F15 | Best | 1.6023E+03 | 1.6023E+03 | 1.6049E+03 | 1.6176E+03 | 1.6545E+03 | 1.6148E+03 | 1.6136E+03 |
| Avg | 1.7508E+03 | 1.7508E+03 | 1.6427E+03 | 1.6565E+03 | 1.7184E+03 | 1.6937E+03 | 1.7261E+03 | |
| Std | 2.6290E+02 | 2.6290E+02 | 5.7058E+01 | 3.1351E+01 | 5.3756E+01 | 7.0774E+01 | 7.2044E+01 | |
| Rank | 6 | 6 | 1 | 2 | 4 | 3 | 5 | |
| F16 | Best | 1.7261E+03 | 1.7261E+03 | 1.7287E+03 | 1.7485E+03 | 1.7472E+03 | 1.7590E+03 | 1.7683E+03 |
| Avg | 1.7576E+03 | 1.7576E+03 | 1.7640E+03 | 1.7701E+03 | 1.7858E+03 | 1.7780E+03 | 1.7929E+03 | |
| Std | 4.0995E+01 | 4.0995E+01 | 1.8687E+01 | 1.4271E+01 | 2.1839E+01 | 1.4121E+01 | 2.0678E+01 | |
| Rank | 1 | 1 | 2 | 3 | 5 | 4 | 6 | |
| F17 | Best | 1.8450E+03 | 1.8450E+03 | 1.8279E+03 | 1.8271E+03 | 1.8555E+03 | 1.9132E+03 | 1.9449E+03 |
| Avg | 6.4087E+03 | 6.4087E+03 | 1.8997E+03 | 1.8840E+03 | 1.9201E+03 | 2.0905E+03 | 3.1689E+03 | |
| Std | 7.0102E+03 | 7.0102E+03 | 8.1512E+01 | 8.6589E+01 | 7.1315E+01 | 1.4029E+02 | 2.0460E+03 | |
| Rank | 6 | 6 | 2 | 1 | 3 | 4 | 5 | |
| F18 | Best | 1.9064E+03 | 1.9064E+03 | 1.9025E+03 | 1.9040E+03 | 1.9053E+03 | 1.9059E+03 | 1.9071E+03 |
| Avg | 2.0149E+03 | 2.0149E+03 | 1.9076E+03 | 1.9061E+03 | 1.9073E+03 | 1.9097E+03 | 1.9189E+03 | |
| Std | 3.4349E+02 | 3.4349E+02 | 5.3305E+00 | 2.0609E+00 | 1.3595E+00 | 2.3615E+00 | 9.3895E+00 | |
| Rank | 6 | 6 | 3 | 1 | 2 | 4 | 5 | |
| F19 | Best | 2.0227E+03 | 2.0227E+03 | 2.0264E+03 | 2.0591E+03 | 2.0740E+03 | 2.0266E+03 | 2.0700E+03 |
| Avg | 2.0862E+03 | 2.0862E+03 | 2.0718E+03 | 2.0955E+03 | 2.1293E+03 | 2.1215E+03 | 2.1232E+03 | |
| Std | 4.6870E+01 | 4.6870E+01 | 2.9628E+01 | 3.5544E+01 | 3.6273E+01 | 4.2822E+01 | 4.0521E+01 | |
| Rank | 2 | 2 | 1 | 3 | 6 | 4 | 5 | |
| F20 | Best | 2.2062E+03 | 2.2062E+03 | 2.2056E+03 | 2.2066E+03 | 2.2044E+03 | 2.2089E+03 | 2.2059E+03 |
| Avg | 2.2872E+03 | 2.2872E+03 | 2.3081E+03 | 2.2943E+03 | 2.2911E+03 | 2.2939E+03 | 2.2802E+03 | |
| Std | 4.8298E+01 | 4.8298E+01 | 2.9635E+01 | 4.1245E+01 | 5.7039E+01 | 4.7961E+01 | 5.2861E+01 | |
| Rank | 2 | 2 | 6 | 5 | 3 | 4 | 1 | |
| F21 | Best | 2.2431E+03 | 2.2431E+03 | 2.3000E+03 | 2.2121E+03 | 2.2265E+03 | 2.2157E+03 | 2.2172E+03 |
| Avg | 2.3085E+03 | 2.3085E+03 | 2.3028E+03 | 2.2846E+03 | 2.3037E+03 | 2.2876E+03 | 2.3099E+03 | |
| Std | 2.0642E+01 | 2.0642E+01 | 3.3049E+00 | 3.3724E+01 | 2.1425E+01 | 3.5405E+01 | 2.7207E+01 | |
| Rank | 5 | 5 | 3 | 1 | 4 | 2 | 6 | |
| F22 | Best | 2.6059E+03 | 2.6059E+03 | 2.6053E+03 | 2.6074E+03 | 2.6160E+03 | 2.6156E+03 | 2.6234E+03 |
| Avg | 2.6319E+03 | 2.6319E+03 | 2.6192E+03 | 2.6225E+03 | 2.6286E+03 | 2.6301E+03 | 2.6329E+03 | |
| Std | 2.5433E+01 | 2.5433E+01 | 2.4610E+01 | 1.2546E+01 | 7.2161E+00 | 1.4344E+01 | 7.2166E+00 | |
| Rank | 5 | 5 | 1 | 2 | 3 | 4 | 6 | |
| F23 | Best | 2.7347E+03 | 2.7347E+03 | 2.7295E+03 | 2.6808E+03 | 2.5246E+03 | 2.6111E+03 | 2.5780E+03 |
| Avg | 2.7513E+03 | 2.7513E+03 | 2.7385E+03 | 2.7449E+03 | 2.7381E+03 | 2.7373E+03 | 2.7449E+03 | |
| Std | 1.8318E+01 | 1.8318E+01 | 7.4868E+00 | 1.8709E+01 | 6.0590E+01 | 4.4556E+01 | 5.0939E+01 | |
| Rank | 6 | 6 | 3 | 4 | 2 | 1 | 5 | |
| F24 | Best | 2.8984E+03 | 2.8984E+03 | 2.8978E+03 | 2.8977E+03 | 2.8980E+03 | 2.8990E+03 | 2.8983E+03 |
| Avg | 2.9514E+03 | 2.9514E+03 | 2.9346E+03 | 2.9286E+03 | 2.9213E+03 | 2.9340E+03 | 2.9360E+03 | |
| Std | 4.2770E+01 | 4.2770E+01 | 2.0191E+01 | 3.5185E+01 | 3.5084E+01 | 1.9936E+01 | 1.9592E+01 | |
| Rank | 6 | 6 | 4 | 2 | 1 | 3 | 5 | |
| F25 | Best | 2.9572E+03 | 2.9572E+03 | 2.9000E+03 | 2.9002E+03 | 2.9027E+03 | 2.9024E+03 | 2.9113E+03 |
| Avg | 3.1784E+03 | 3.1784E+03 | 2.9908E+03 | 2.9230E+03 | 2.9129E+03 | 2.9270E+03 | 2.9430E+03 | |
| Std | 1.2692E+02 | 1.2692E+02 | 1.0853E+02 | 3.9557E+01 | 1.2724E+01 | 2.8823E+01 | 2.6207E+01 | |
| Rank | 6 | 6 | 5 | 2 | 1 | 3 | 4 | |
| F26 | Best | 3.0909E+03 | 3.0909E+03 | 3.0894E+03 | 3.0894E+03 | 3.0909E+03 | 3.0911E+03 | 3.0929E+03 |
| Avg | 3.1142E+03 | 3.1142E+03 | 3.1005E+03 | 3.0991E+03 | 3.1041E+03 | 3.0970E+03 | 3.0994E+03 | |
| Std | 2.6483E+01 | 2.6483E+01 | 1.5908E+01 | 1.6515E+01 | 2.4439E+01 | 4.1964E+00 | 7.7354E+00 | |
| Rank | 6 | 6 | 4 | 2 | 5 | 1 | 3 | |
| F27 | Best | 3.2654E+03 | 3.2654E+03 | 3.1778E+03 | 3.1687E+03 | 3.1550E+03 | 3.1859E+03 | 3.3073E+03 |
| Avg | 3.4302E+03 | 3.4302E+03 | 3.3868E+03 | 3.3706E+03 | 3.3722E+03 | 3.3821E+03 | 3.4074E+03 | |
| Std | 6.8223E+01 | 6.8223E+01 | 8.1829E+01 | 9.8072E+01 | 8.3396E+01 | 6.6498E+01 | 3.0778E+01 | |
| Rank | 6 | 6 | 4 | 1 | 2 | 3 | 5 | |
| F28 | Best | 3.1360E+03 | 3.1360E+03 | 3.1509E+03 | 3.1556E+03 | 3.1782E+03 | 3.1633E+03 | 3.1534E+03 |
| Avg | 3.2112E+03 | 3.2112E+03 | 3.1934E+03 | 3.2025E+03 | 3.2137E+03 | 3.2209E+03 | 3.2122E+03 | |
| Std | 6.0581E+01 | 6.0581E+01 | 3.3077E+01 | 3.2331E+01 | 2.1876E+01 | 3.3264E+01 | 3.2422E+01 | |
| Rank | 3 | 3 | 1 | 2 | 5 | 6 | 4 | |
| F29 | Best | 6.2676E+03 | 6.2676E+03 | 3.6511E+03 | 3.7610E+03 | 3.7521E+03 | 3.6571E+03 | 4.0333E+03 |
| Avg | 4.1484E+05 | 4.1484E+05 | 3.2335E+05 | 6.3152E+05 | 5.8273E+05 | 2.8142E+05 | 3.4140E+05 | |
| Std | 3.5198E+05 | 3.5198E+05 | 4.9806E+05 | 1.0372E+06 | 1.1270E+06 | 4.6953E+05 | 5.1143E+05 | |
| Rank | 4 | 4 | 2 | 6 | 5 | 1 | 3 |
| No. | Index | RBMO | P = 5D | P = 10D | P = 15D | P = 20D | P = 25D | P = 30D |
|---|---|---|---|---|---|---|---|---|
| F1 | Best | 4.8595E+04 | 4.8595E+04 | 1.0763E+02 | 9.4699E+02 | 3.9914E+03 | 1.9278E+04 | 8.4037E+03 |
| Avg | 1.9123E+06 | 1.9123E+06 | 6.1492E+03 | 1.7517E+04 | 4.8399E+05 | 4.9668E+05 | 7.9832E+06 | |
| Std | 4.3461E+06 | 4.3461E+06 | 7.6330E+03 | 4.2886E+04 | 7.7810E+05 | 5.5473E+05 | 9.6802E+06 | |
| Rank | 5 | 5 | 1 | 2 | 3 | 4 | 6 | |
| F2 | Best | 3.0242E+02 | 3.0242E+02 | 3.0000E+02 | 3.0001E+02 | 3.0024E+02 | 3.0190E+02 | 3.0086E+02 |
| Avg | 3.0229E+03 | 3.0229E+03 | 4.0358E+02 | 3.0347E+02 | 7.9393E+02 | 3.5153E+02 | 3.9217E+02 | |
| Std | 3.7665E+03 | 3.7665E+03 | 2.3704E+02 | 1.0456E+01 | 1.8443E+03 | 1.2587E+02 | 1.4431E+02 | |
| Rank | 6 | 6 | 4 | 1 | 5 | 2 | 3 | |
| F3 | Best | 4.0058E+02 | 4.0058E+02 | 4.0180E+02 | 4.0346E+02 | 4.0486E+02 | 4.0285E+02 | 4.0504E+02 |
| Avg | 4.1157E+02 | 4.1157E+02 | 4.0516E+02 | 4.0503E+02 | 4.0560E+02 | 4.0605E+02 | 4.0717E+02 | |
| Std | 2.4411E+01 | 2.4411E+01 | 1.8355E+00 | 9.7697E−01 | 6.1410E−01 | 1.3397E+00 | 2.2543E+00 | |
| Rank | 6 | 6 | 2 | 1 | 3 | 4 | 5 | |
| F4 | Best | 5.0612E+02 | 5.0612E+02 | 5.0301E+02 | 5.1582E+02 | 5.1504E+02 | 5.0594E+02 | 5.1237E+02 |
| Avg | 5.2157E+02 | 5.2157E+02 | 5.1216E+02 | 5.2575E+02 | 5.2907E+02 | 5.2476E+02 | 5.2828E+02 | |
| Std | 8.6368E+00 | 8.6368E+00 | 6.4400E+00 | 5.6800E+00 | 7.4053E+00 | 7.5196E+00 | 9.2499E+00 | |
| Rank | 2 | 2 | 1 | 4 | 6 | 3 | 5 | |
| F5 | Best | 6.0295E+02 | 6.0295E+02 | 6.0001E+02 | 6.0018E+02 | 6.0081E+02 | 6.0061E+02 | 6.0202E+02 |
| Avg | 6.0909E+02 | 6.0909E+02 | 6.0202E+02 | 6.0043E+02 | 6.0183E+02 | 6.0218E+02 | 6.0454E+02 | |
| Std | 4.5711E+00 | 4.5711E+00 | 3.3227E+00 | 3.6358E−01 | 7.7587E−01 | 1.2081E+00 | 1.6609E+00 | |
| Rank | 6 | 6 | 3 | 1 | 2 | 4 | 5 | |
| F6 | Best | 7.1924E+02 | 7.1924E+02 | 7.1620E+02 | 7.2143E+02 | 7.3322E+02 | 7.2249E+02 | 7.2952E+02 |
| Avg | 7.3863E+02 | 7.3863E+02 | 7.2902E+02 | 7.3799E+02 | 7.4284E+02 | 7.4257E+02 | 7.4279E+02 | |
| Std | 1.2719E+01 | 1.2719E+01 | 1.0369E+01 | 7.6167E+00 | 5.5781E+00 | 8.9606E+00 | 1.0005E+01 | |
| Rank | 3 | 3 | 1 | 2 | 6 | 4 | 5 | |
| F7 | Best | 8.0340E+02 | 8.0340E+02 | 8.0510E+02 | 8.1230E+02 | 8.1695E+02 | 8.0941E+02 | 8.2126E+02 |
| Avg | 8.1352E+02 | 8.1352E+02 | 8.1147E+02 | 8.2517E+02 | 8.2651E+02 | 8.2581E+02 | 8.3387E+02 | |
| Std | 6.1569E+00 | 6.1569E+00 | 5.0650E+00 | 5.5161E+00 | 7.0147E+00 | 9.7016E+00 | 8.8162E+00 | |
| Rank | 2 | 2 | 1 | 3 | 5 | 4 | 6 | |
| F8 | Best | 9.1818E+02 | 9.1818E+02 | 9.0000E+02 | 9.0000E+02 | 9.0030E+02 | 9.0003E+02 | 9.0150E+02 |
| Avg | 1.0713E+03 | 1.0713E+03 | 9.0940E+02 | 9.0073E+02 | 9.1313E+02 | 9.0675E+02 | 9.0810E+02 | |
| Std | 1.5316E+02 | 1.5316E+02 | 2.3728E+01 | 1.8366E+00 | 4.6510E+01 | 6.5648E+00 | 9.6271E+00 | |
| Rank | 6 | 6 | 4 | 1 | 5 | 2 | 3 | |
| F9 | Best | 1.4081E+03 | 1.4081E+03 | 1.6475E+03 | 1.7746E+03 | 2.1070E+03 | 1.9598E+03 | 1.5376E+03 |
| Avg | 2.1563E+03 | 2.1563E+03 | 2.1775E+03 | 2.2668E+03 | 2.4329E+03 | 2.4066E+03 | 2.2734E+03 | |
| Std | 4.1512E+02 | 4.1512E+02 | 3.3064E+02 | 2.8930E+02 | 2.5572E+02 | 2.8808E+02 | 3.0560E+02 | |
| Rank | 1 | 1 | 2 | 3 | 6 | 5 | 4 | |
| F10 | Best | 1.1071E+03 | 1.1071E+03 | 1.1048E+03 | 1.1035E+03 | 1.1069E+03 | 1.1068E+03 | 1.1069E+03 |
| Avg | 1.1681E+03 | 1.1681E+03 | 1.1226E+03 | 1.1155E+03 | 1.1132E+03 | 1.1257E+03 | 1.1241E+03 | |
| Std | 5.9867E+01 | 5.9867E+01 | 1.3765E+01 | 1.2798E+01 | 4.7963E+00 | 4.2826E+01 | 1.3995E+01 | |
| Rank | 6 | 6 | 3 | 2 | 1 | 5 | 4 | |
| F11 | Best | 2.3525E+03 | 2.3525E+03 | 1.3422E+03 | 1.5929E+03 | 2.8385E+03 | 3.6268E+03 | 3.6692E+03 |
| Avg | 1.6594E+06 | 1.6594E+06 | 5.8179E+03 | 4.5646E+05 | 1.6254E+05 | 2.1813E+04 | 1.2329E+05 | |
| Std | 5.4052E+06 | 5.4052E+06 | 8.1754E+03 | 1.7416E+06 | 5.6720E+05 | 1.9068E+04 | 2.0884E+05 | |
| Rank | 6 | 6 | 1 | 5 | 4 | 2 | 3 | |
| F12 | Best | 1.3787E+03 | 1.3787E+03 | 1.3516E+03 | 1.3372E+03 | 1.3406E+03 | 1.3669E+03 | 1.6952E+03 |
| Avg | 2.4121E+03 | 2.4121E+03 | 1.6045E+03 | 1.5285E+03 | 1.5196E+03 | 1.7626E+03 | 3.2664E+03 | |
| Std | 1.1576E+03 | 1.1576E+03 | 3.5796E+02 | 2.2942E+02 | 2.1092E+02 | 2.6638E+02 | 2.9867E+03 | |
| Rank | 5 | 5 | 3 | 2 | 1 | 4 | 6 | |
| F13 | Best | 1.4230E+03 | 1.4230E+03 | 1.4041E+03 | 1.4164E+03 | 1.4192E+03 | 1.4225E+03 | 1.4245E+03 |
| Avg | 1.4371E+03 | 1.4371E+03 | 1.4261E+03 | 1.4281E+03 | 1.4287E+03 | 1.4290E+03 | 1.4385E+03 | |
| Std | 1.0260E+01 | 1.0260E+01 | 9.9050E+00 | 6.9769E+00 | 3.9787E+00 | 4.6537E+00 | 7.2611E+00 | |
| Rank | 5 | 5 | 1 | 2 | 3 | 4 | 6 | |
| F14 | Best | 1.5063E+03 | 1.5063E+03 | 1.5002E+03 | 1.5032E+03 | 1.5091E+03 | 1.5095E+03 | 1.5089E+03 |
| Avg | 1.6518E+03 | 1.6518E+03 | 1.5285E+03 | 1.5204E+03 | 1.5216E+03 | 1.5234E+03 | 1.5526E+03 | |
| Std | 1.5990E+02 | 1.5990E+02 | 1.7736E+01 | 1.8269E+01 | 1.0545E+01 | 9.5723E+00 | 4.2394E+01 | |
| Rank | 6 | 6 | 4 | 1 | 2 | 3 | 5 | |
| F15 | Best | 1.6023E+03 | 1.6023E+03 | 1.6049E+03 | 1.6176E+03 | 1.6545E+03 | 1.6148E+03 | 1.6136E+03 |
| Avg | 1.7508E+03 | 1.7508E+03 | 1.6427E+03 | 1.6565E+03 | 1.7184E+03 | 1.6937E+03 | 1.7261E+03 | |
| Std | 2.6290E+02 | 2.6290E+02 | 5.7058E+01 | 3.1351E+01 | 5.3756E+01 | 7.0774E+01 | 7.2044E+01 | |
| Rank | 6 | 6 | 1 | 2 | 4 | 3 | 5 | |
| F16 | Best | 1.7261E+03 | 1.7261E+03 | 1.7287E+03 | 1.7485E+03 | 1.7472E+03 | 1.7590E+03 | 1.7683E+03 |
| Avg | 1.7576E+03 | 1.7576E+03 | 1.7640E+03 | 1.7701E+03 | 1.7858E+03 | 1.7780E+03 | 1.7929E+03 | |
| Std | 4.0995E+01 | 4.0995E+01 | 1.8687E+01 | 1.4271E+01 | 2.1839E+01 | 1.4121E+01 | 2.0678E+01 | |
| Rank | 1 | 1 | 2 | 3 | 5 | 4 | 6 | |
| F17 | Best | 1.8450E+03 | 1.8450E+03 | 1.8279E+03 | 1.8271E+03 | 1.8555E+03 | 1.9132E+03 | 1.9449E+03 |
| Avg | 6.4087E+03 | 6.4087E+03 | 1.8997E+03 | 1.8840E+03 | 1.9201E+03 | 2.0905E+03 | 3.1689E+03 | |
| Std | 7.0102E+03 | 7.0102E+03 | 8.1512E+01 | 8.6589E+01 | 7.1315E+01 | 1.4029E+02 | 2.0460E+03 | |
| Rank | 6 | 6 | 2 | 1 | 3 | 4 | 5 | |
| F18 | Best | 1.9064E+03 | 1.9064E+03 | 1.9025E+03 | 1.9040E+03 | 1.9053E+03 | 1.9059E+03 | 1.9071E+03 |
| Avg | 2.0149E+03 | 2.0149E+03 | 1.9076E+03 | 1.9061E+03 | 1.9073E+03 | 1.9097E+03 | 1.9189E+03 | |
| Std | 3.4349E+02 | 3.4349E+02 | 5.3305E+00 | 2.0609E+00 | 1.3595E+00 | 2.3615E+00 | 9.3895E+00 | |
| Rank | 6 | 6 | 3 | 1 | 2 | 4 | 5 | |
| F19 | Best | 2.0227E+03 | 2.0227E+03 | 2.0264E+03 | 2.0591E+03 | 2.0740E+03 | 2.0266E+03 | 2.0700E+03 |
| Avg | 2.0862E+03 | 2.0862E+03 | 2.0718E+03 | 2.0955E+03 | 2.1293E+03 | 2.1215E+03 | 2.1232E+03 | |
| Std | 4.6870E+01 | 4.6870E+01 | 2.9628E+01 | 3.5544E+01 | 3.6273E+01 | 4.2822E+01 | 4.0521E+01 | |
| Rank | 2 | 2 | 1 | 3 | 6 | 4 | 5 | |
| F20 | Best | 2.2062E+03 | 2.2062E+03 | 2.2056E+03 | 2.2066E+03 | 2.2044E+03 | 2.2089E+03 | 2.2059E+03 |
| Avg | 2.2872E+03 | 2.2872E+03 | 2.3081E+03 | 2.2943E+03 | 2.2911E+03 | 2.2939E+03 | 2.2802E+03 | |
| Std | 4.8298E+01 | 4.8298E+01 | 2.9635E+01 | 4.1245E+01 | 5.7039E+01 | 4.7961E+01 | 5.2861E+01 | |
| Rank | 2 | 2 | 6 | 5 | 3 | 4 | 1 | |
| F21 | Best | 2.2431E+03 | 2.2431E+03 | 2.3000E+03 | 2.2121E+03 | 2.2265E+03 | 2.2157E+03 | 2.2172E+03 |
| Avg | 2.3085E+03 | 2.3085E+03 | 2.3028E+03 | 2.2846E+03 | 2.3037E+03 | 2.2876E+03 | 2.3099E+03 | |
| Std | 2.0642E+01 | 2.0642E+01 | 3.3049E+00 | 3.3724E+01 | 2.1425E+01 | 3.5405E+01 | 2.7207E+01 | |
| Rank | 5 | 5 | 3 | 1 | 4 | 2 | 6 | |
| F22 | Best | 2.6059E+03 | 2.6059E+03 | 2.6053E+03 | 2.6074E+03 | 2.6160E+03 | 2.6156E+03 | 2.6234E+03 |
| Avg | 2.6319E+03 | 2.6319E+03 | 2.6192E+03 | 2.6225E+03 | 2.6286E+03 | 2.6301E+03 | 2.6329E+03 | |
| Std | 2.5433E+01 | 2.5433E+01 | 2.4610E+01 | 1.2546E+01 | 7.2161E+00 | 1.4344E+01 | 7.2166E+00 | |
| Rank | 5 | 5 | 1 | 2 | 3 | 4 | 6 | |
| F23 | Best | 2.7347E+03 | 2.7347E+03 | 2.7295E+03 | 2.6808E+03 | 2.5246E+03 | 2.6111E+03 | 2.5780E+03 |
| Avg | 2.7513E+03 | 2.7513E+03 | 2.7385E+03 | 2.7449E+03 | 2.7381E+03 | 2.7373E+03 | 2.7449E+03 | |
| Std | 1.8318E+01 | 1.8318E+01 | 7.4868E+00 | 1.8709E+01 | 6.0590E+01 | 4.4556E+01 | 5.0939E+01 | |
| Rank | 6 | 6 | 3 | 4 | 2 | 1 | 5 | |
| F24 | Best | 2.8984E+03 | 2.8984E+03 | 2.8978E+03 | 2.8977E+03 | 2.8980E+03 | 2.8990E+03 | 2.8983E+03 |
| Avg | 2.9514E+03 | 2.9514E+03 | 2.9346E+03 | 2.9286E+03 | 2.9213E+03 | 2.9340E+03 | 2.9360E+03 | |
| Std | 4.2770E+01 | 4.2770E+01 | 2.0191E+01 | 3.5185E+01 | 3.5084E+01 | 1.9936E+01 | 1.9592E+01 | |
| Rank | 6 | 6 | 4 | 2 | 1 | 3 | 5 | |
| F25 | Best | 2.9572E+03 | 2.9572E+03 | 2.9000E+03 | 2.9002E+03 | 2.9027E+03 | 2.9024E+03 | 2.9113E+03 |
| Avg | 3.1784E+03 | 3.1784E+03 | 2.9908E+03 | 2.9230E+03 | 2.9129E+03 | 2.9270E+03 | 2.9430E+03 | |
| Std | 1.2692E+02 | 1.2692E+02 | 1.0853E+02 | 3.9557E+01 | 1.2724E+01 | 2.8823E+01 | 2.6207E+01 | |
| Rank | 6 | 6 | 5 | 2 | 1 | 3 | 4 | |
| F26 | Best | 3.0909E+03 | 3.0909E+03 | 3.0894E+03 | 3.0894E+03 | 3.0909E+03 | 3.0911E+03 | 3.0929E+03 |
| Avg | 3.1142E+03 | 3.1142E+03 | 3.1005E+03 | 3.0991E+03 | 3.1041E+03 | 3.0970E+03 | 3.0994E+03 | |
| Std | 2.6483E+01 | 2.6483E+01 | 1.5908E+01 | 1.6515E+01 | 2.4439E+01 | 4.1964E+00 | 7.7354E+00 | |
| Rank | 6 | 6 | 4 | 2 | 5 | 1 | 3 | |
| F27 | Best | 3.2654E+03 | 3.2654E+03 | 3.1778E+03 | 3.1687E+03 | 3.1550E+03 | 3.1859E+03 | 3.3073E+03 |
| Avg | 3.4302E+03 | 3.4302E+03 | 3.3868E+03 | 3.3706E+03 | 3.3722E+03 | 3.3821E+03 | 3.4074E+03 | |
| Std | 6.8223E+01 | 6.8223E+01 | 8.1829E+01 | 9.8072E+01 | 8.3396E+01 | 6.6498E+01 | 3.0778E+01 | |
| Rank | 6 | 6 | 4 | 1 | 2 | 3 | 5 | |
| F28 | Best | 3.1360E+03 | 3.1360E+03 | 3.1509E+03 | 3.1556E+03 | 3.1782E+03 | 3.1633E+03 | 3.1534E+03 |
| Avg | 3.2112E+03 | 3.2112E+03 | 3.1934E+03 | 3.2025E+03 | 3.2137E+03 | 3.2209E+03 | 3.2122E+03 | |
| Std | 6.0581E+01 | 6.0581E+01 | 3.3077E+01 | 3.2331E+01 | 2.1876E+01 | 3.3264E+01 | 3.2422E+01 | |
| Rank | 3 | 3 | 1 | 2 | 5 | 6 | 4 | |
| F29 | Best | 6.2676E+03 | 6.2676E+03 | 3.6511E+03 | 3.7610E+03 | 3.7521E+03 | 3.6571E+03 | 4.0333E+03 |
| Avg | 4.1484E+05 | 4.1484E+05 | 3.2335E+05 | 6.3152E+05 | 5.8273E+05 | 2.8142E+05 | 3.4140E+05 | |
| Std | 3.5198E+05 | 3.5198E+05 | 4.9806E+05 | 1.0372E+06 | 1.1270E+06 | 4.6953E+05 | 5.1143E+05 | |
| Rank | 4 | 4 | 2 | 6 | 5 | 1 | 3 |
| No. | Index | RBMO | P = 5D | P = 10D | P = 15D | P = 20D | P = 25D | P = 30D |
|---|---|---|---|---|---|---|---|---|
| F1 | Best | 4.8595E+04 | 4.8595E+04 | 1.0763E+02 | 9.4699E+02 | 3.9914E+03 | 1.9278E+04 | 8.4037E+03 |
| Avg | 1.9123E+06 | 1.9123E+06 | 6.1492E+03 | 1.7517E+04 | 4.8399E+05 | 4.9668E+05 | 7.9832E+06 | |
| Std | 4.3461E+06 | 4.3461E+06 | 7.6330E+03 | 4.2886E+04 | 7.7810E+05 | 5.5473E+05 | 9.6802E+06 | |
| Rank | 5 | 5 | 1 | 2 | 3 | 4 | 6 | |
| F2 | Best | 3.0242E+02 | 3.0242E+02 | 3.0000E+02 | 3.0001E+02 | 3.0024E+02 | 3.0190E+02 | 3.0086E+02 |
| Avg | 3.0229E+03 | 3.0229E+03 | 4.0358E+02 | 3.0347E+02 | 7.9393E+02 | 3.5153E+02 | 3.9217E+02 | |
| Std | 3.7665E+03 | 3.7665E+03 | 2.3704E+02 | 1.0456E+01 | 1.8443E+03 | 1.2587E+02 | 1.4431E+02 | |
| Rank | 6 | 6 | 4 | 1 | 5 | 2 | 3 | |
| F3 | Best | 4.0058E+02 | 4.0058E+02 | 4.0180E+02 | 4.0346E+02 | 4.0486E+02 | 4.0285E+02 | 4.0504E+02 |
| Avg | 4.1157E+02 | 4.1157E+02 | 4.0516E+02 | 4.0503E+02 | 4.0560E+02 | 4.0605E+02 | 4.0717E+02 | |
| Std | 2.4411E+01 | 2.4411E+01 | 1.8355E+00 | 9.7697E−01 | 6.1410E−01 | 1.3397E+00 | 2.2543E+00 | |
| Rank | 6 | 6 | 2 | 1 | 3 | 4 | 5 | |
| F4 | Best | 5.0612E+02 | 5.0612E+02 | 5.0301E+02 | 5.1582E+02 | 5.1504E+02 | 5.0594E+02 | 5.1237E+02 |
| Avg | 5.2157E+02 | 5.2157E+02 | 5.1216E+02 | 5.2575E+02 | 5.2907E+02 | 5.2476E+02 | 5.2828E+02 | |
| Std | 8.6368E+00 | 8.6368E+00 | 6.4400E+00 | 5.6800E+00 | 7.4053E+00 | 7.5196E+00 | 9.2499E+00 | |
| Rank | 2 | 2 | 1 | 4 | 6 | 3 | 5 | |
| F5 | Best | 6.0295E+02 | 6.0295E+02 | 6.0001E+02 | 6.0018E+02 | 6.0081E+02 | 6.0061E+02 | 6.0202E+02 |
| Avg | 6.0909E+02 | 6.0909E+02 | 6.0202E+02 | 6.0043E+02 | 6.0183E+02 | 6.0218E+02 | 6.0454E+02 | |
| Std | 4.5711E+00 | 4.5711E+00 | 3.3227E+00 | 3.6358E−01 | 7.7587E−01 | 1.2081E+00 | 1.6609E+00 | |
| Rank | 6 | 6 | 3 | 1 | 2 | 4 | 5 | |
| F6 | Best | 7.1924E+02 | 7.1924E+02 | 7.1620E+02 | 7.2143E+02 | 7.3322E+02 | 7.2249E+02 | 7.2952E+02 |
| Avg | 7.3863E+02 | 7.3863E+02 | 7.2902E+02 | 7.3799E+02 | 7.4284E+02 | 7.4257E+02 | 7.4279E+02 | |
| Std | 1.2719E+01 | 1.2719E+01 | 1.0369E+01 | 7.6167E+00 | 5.5781E+00 | 8.9606E+00 | 1.0005E+01 | |
| Rank | 3 | 3 | 1 | 2 | 6 | 4 | 5 | |
| F7 | Best | 8.0340E+02 | 8.0340E+02 | 8.0510E+02 | 8.1230E+02 | 8.1695E+02 | 8.0941E+02 | 8.2126E+02 |
| Avg | 8.1352E+02 | 8.1352E+02 | 8.1147E+02 | 8.2517E+02 | 8.2651E+02 | 8.2581E+02 | 8.3387E+02 | |
| Std | 6.1569E+00 | 6.1569E+00 | 5.0650E+00 | 5.5161E+00 | 7.0147E+00 | 9.7016E+00 | 8.8162E+00 | |
| Rank | 2 | 2 | 1 | 3 | 5 | 4 | 6 | |
| F8 | Best | 9.1818E+02 | 9.1818E+02 | 9.0000E+02 | 9.0000E+02 | 9.0030E+02 | 9.0003E+02 | 9.0150E+02 |
| Avg | 1.0713E+03 | 1.0713E+03 | 9.0940E+02 | 9.0073E+02 | 9.1313E+02 | 9.0675E+02 | 9.0810E+02 | |
| Std | 1.5316E+02 | 1.5316E+02 | 2.3728E+01 | 1.8366E+00 | 4.6510E+01 | 6.5648E+00 | 9.6271E+00 | |
| Rank | 6 | 6 | 4 | 1 | 5 | 2 | 3 | |
| F9 | Best | 1.4081E+03 | 1.4081E+03 | 1.6475E+03 | 1.7746E+03 | 2.1070E+03 | 1.9598E+03 | 1.5376E+03 |
| Avg | 2.1563E+03 | 2.1563E+03 | 2.1775E+03 | 2.2668E+03 | 2.4329E+03 | 2.4066E+03 | 2.2734E+03 | |
| Std | 4.1512E+02 | 4.1512E+02 | 3.3064E+02 | 2.8930E+02 | 2.5572E+02 | 2.8808E+02 | 3.0560E+02 | |
| Rank | 1 | 1 | 2 | 3 | 6 | 5 | 4 | |
| F10 | Best | 1.1071E+03 | 1.1071E+03 | 1.1048E+03 | 1.1035E+03 | 1.1069E+03 | 1.1068E+03 | 1.1069E+03 |
| Avg | 1.1681E+03 | 1.1681E+03 | 1.1226E+03 | 1.1155E+03 | 1.1132E+03 | 1.1257E+03 | 1.1241E+03 | |
| Std | 5.9867E+01 | 5.9867E+01 | 1.3765E+01 | 1.2798E+01 | 4.7963E+00 | 4.2826E+01 | 1.3995E+01 | |
| Rank | 6 | 6 | 3 | 2 | 1 | 5 | 4 | |
| F11 | Best | 2.3525E+03 | 2.3525E+03 | 1.3422E+03 | 1.5929E+03 | 2.8385E+03 | 3.6268E+03 | 3.6692E+03 |
| Avg | 1.6594E+06 | 1.6594E+06 | 5.8179E+03 | 4.5646E+05 | 1.6254E+05 | 2.1813E+04 | 1.2329E+05 | |
| Std | 5.4052E+06 | 5.4052E+06 | 8.1754E+03 | 1.7416E+06 | 5.6720E+05 | 1.9068E+04 | 2.0884E+05 | |
| Rank | 6 | 6 | 1 | 5 | 4 | 2 | 3 | |
| F12 | Best | 1.3787E+03 | 1.3787E+03 | 1.3516E+03 | 1.3372E+03 | 1.3406E+03 | 1.3669E+03 | 1.6952E+03 |
| Avg | 2.4121E+03 | 2.4121E+03 | 1.6045E+03 | 1.5285E+03 | 1.5196E+03 | 1.7626E+03 | 3.2664E+03 | |
| Std | 1.1576E+03 | 1.1576E+03 | 3.5796E+02 | 2.2942E+02 | 2.1092E+02 | 2.6638E+02 | 2.9867E+03 | |
| Rank | 5 | 5 | 3 | 2 | 1 | 4 | 6 | |
| F13 | Best | 1.4230E+03 | 1.4230E+03 | 1.4041E+03 | 1.4164E+03 | 1.4192E+03 | 1.4225E+03 | 1.4245E+03 |
| Avg | 1.4371E+03 | 1.4371E+03 | 1.4261E+03 | 1.4281E+03 | 1.4287E+03 | 1.4290E+03 | 1.4385E+03 | |
| Std | 1.0260E+01 | 1.0260E+01 | 9.9050E+00 | 6.9769E+00 | 3.9787E+00 | 4.6537E+00 | 7.2611E+00 | |
| Rank | 5 | 5 | 1 | 2 | 3 | 4 | 6 | |
| F14 | Best | 1.5063E+03 | 1.5063E+03 | 1.5002E+03 | 1.5032E+03 | 1.5091E+03 | 1.5095E+03 | 1.5089E+03 |
| Avg | 1.6518E+03 | 1.6518E+03 | 1.5285E+03 | 1.5204E+03 | 1.5216E+03 | 1.5234E+03 | 1.5526E+03 | |
| Std | 1.5990E+02 | 1.5990E+02 | 1.7736E+01 | 1.8269E+01 | 1.0545E+01 | 9.5723E+00 | 4.2394E+01 | |
| Rank | 6 | 6 | 4 | 1 | 2 | 3 | 5 | |
| F15 | Best | 1.6023E+03 | 1.6023E+03 | 1.6049E+03 | 1.6176E+03 | 1.6545E+03 | 1.6148E+03 | 1.6136E+03 |
| Avg | 1.7508E+03 | 1.7508E+03 | 1.6427E+03 | 1.6565E+03 | 1.7184E+03 | 1.6937E+03 | 1.7261E+03 | |
| Std | 2.6290E+02 | 2.6290E+02 | 5.7058E+01 | 3.1351E+01 | 5.3756E+01 | 7.0774E+01 | 7.2044E+01 | |
| Rank | 6 | 6 | 1 | 2 | 4 | 3 | 5 | |
| F16 | Best | 1.7261E+03 | 1.7261E+03 | 1.7287E+03 | 1.7485E+03 | 1.7472E+03 | 1.7590E+03 | 1.7683E+03 |
| Avg | 1.7576E+03 | 1.7576E+03 | 1.7640E+03 | 1.7701E+03 | 1.7858E+03 | 1.7780E+03 | 1.7929E+03 | |
| Std | 4.0995E+01 | 4.0995E+01 | 1.8687E+01 | 1.4271E+01 | 2.1839E+01 | 1.4121E+01 | 2.0678E+01 | |
| Rank | 1 | 1 | 2 | 3 | 5 | 4 | 6 | |
| F17 | Best | 1.8450E+03 | 1.8450E+03 | 1.8279E+03 | 1.8271E+03 | 1.8555E+03 | 1.9132E+03 | 1.9449E+03 |
| Avg | 6.4087E+03 | 6.4087E+03 | 1.8997E+03 | 1.8840E+03 | 1.9201E+03 | 2.0905E+03 | 3.1689E+03 | |
| Std | 7.0102E+03 | 7.0102E+03 | 8.1512E+01 | 8.6589E+01 | 7.1315E+01 | 1.4029E+02 | 2.0460E+03 | |
| Rank | 6 | 6 | 2 | 1 | 3 | 4 | 5 | |
| F18 | Best | 1.9064E+03 | 1.9064E+03 | 1.9025E+03 | 1.9040E+03 | 1.9053E+03 | 1.9059E+03 | 1.9071E+03 |
| Avg | 2.0149E+03 | 2.0149E+03 | 1.9076E+03 | 1.9061E+03 | 1.9073E+03 | 1.9097E+03 | 1.9189E+03 | |
| Std | 3.4349E+02 | 3.4349E+02 | 5.3305E+00 | 2.0609E+00 | 1.3595E+00 | 2.3615E+00 | 9.3895E+00 | |
| Rank | 6 | 6 | 3 | 1 | 2 | 4 | 5 | |
| F19 | Best | 2.0227E+03 | 2.0227E+03 | 2.0264E+03 | 2.0591E+03 | 2.0740E+03 | 2.0266E+03 | 2.0700E+03 |
| Avg | 2.0862E+03 | 2.0862E+03 | 2.0718E+03 | 2.0955E+03 | 2.1293E+03 | 2.1215E+03 | 2.1232E+03 | |
| Std | 4.6870E+01 | 4.6870E+01 | 2.9628E+01 | 3.5544E+01 | 3.6273E+01 | 4.2822E+01 | 4.0521E+01 | |
| Rank | 2 | 2 | 1 | 3 | 6 | 4 | 5 | |
| F20 | Best | 2.2062E+03 | 2.2062E+03 | 2.2056E+03 | 2.2066E+03 | 2.2044E+03 | 2.2089E+03 | 2.2059E+03 |
| Avg | 2.2872E+03 | 2.2872E+03 | 2.3081E+03 | 2.2943E+03 | 2.2911E+03 | 2.2939E+03 | 2.2802E+03 | |
| Std | 4.8298E+01 | 4.8298E+01 | 2.9635E+01 | 4.1245E+01 | 5.7039E+01 | 4.7961E+01 | 5.2861E+01 | |
| Rank | 2 | 2 | 6 | 5 | 3 | 4 | 1 | |
| F21 | Best | 2.2431E+03 | 2.2431E+03 | 2.3000E+03 | 2.2121E+03 | 2.2265E+03 | 2.2157E+03 | 2.2172E+03 |
| Avg | 2.3085E+03 | 2.3085E+03 | 2.3028E+03 | 2.2846E+03 | 2.3037E+03 | 2.2876E+03 | 2.3099E+03 | |
| Std | 2.0642E+01 | 2.0642E+01 | 3.3049E+00 | 3.3724E+01 | 2.1425E+01 | 3.5405E+01 | 2.7207E+01 | |
| Rank | 5 | 5 | 3 | 1 | 4 | 2 | 6 | |
| F22 | Best | 2.6059E+03 | 2.6059E+03 | 2.6053E+03 | 2.6074E+03 | 2.6160E+03 | 2.6156E+03 | 2.6234E+03 |
| Avg | 2.6319E+03 | 2.6319E+03 | 2.6192E+03 | 2.6225E+03 | 2.6286E+03 | 2.6301E+03 | 2.6329E+03 | |
| Std | 2.5433E+01 | 2.5433E+01 | 2.4610E+01 | 1.2546E+01 | 7.2161E+00 | 1.4344E+01 | 7.2166E+00 | |
| Rank | 5 | 5 | 1 | 2 | 3 | 4 | 6 | |
| F23 | Best | 2.7347E+03 | 2.7347E+03 | 2.7295E+03 | 2.6808E+03 | 2.5246E+03 | 2.6111E+03 | 2.5780E+03 |
| Avg | 2.7513E+03 | 2.7513E+03 | 2.7385E+03 | 2.7449E+03 | 2.7381E+03 | 2.7373E+03 | 2.7449E+03 | |
| Std | 1.8318E+01 | 1.8318E+01 | 7.4868E+00 | 1.8709E+01 | 6.0590E+01 | 4.4556E+01 | 5.0939E+01 | |
| Rank | 6 | 6 | 3 | 4 | 2 | 1 | 5 | |
| F24 | Best | 2.8984E+03 | 2.8984E+03 | 2.8978E+03 | 2.8977E+03 | 2.8980E+03 | 2.8990E+03 | 2.8983E+03 |
| Avg | 2.9514E+03 | 2.9514E+03 | 2.9346E+03 | 2.9286E+03 | 2.9213E+03 | 2.9340E+03 | 2.9360E+03 | |
| Std | 4.2770E+01 | 4.2770E+01 | 2.0191E+01 | 3.5185E+01 | 3.5084E+01 | 1.9936E+01 | 1.9592E+01 | |
| Rank | 6 | 6 | 4 | 2 | 1 | 3 | 5 | |
| F25 | Best | 2.9572E+03 | 2.9572E+03 | 2.9000E+03 | 2.9002E+03 | 2.9027E+03 | 2.9024E+03 | 2.9113E+03 |
| Avg | 3.1784E+03 | 3.1784E+03 | 2.9908E+03 | 2.9230E+03 | 2.9129E+03 | 2.9270E+03 | 2.9430E+03 | |
| Std | 1.2692E+02 | 1.2692E+02 | 1.0853E+02 | 3.9557E+01 | 1.2724E+01 | 2.8823E+01 | 2.6207E+01 | |
| Rank | 6 | 6 | 5 | 2 | 1 | 3 | 4 | |
| F26 | Best | 3.0909E+03 | 3.0909E+03 | 3.0894E+03 | 3.0894E+03 | 3.0909E+03 | 3.0911E+03 | 3.0929E+03 |
| Avg | 3.1142E+03 | 3.1142E+03 | 3.1005E+03 | 3.0991E+03 | 3.1041E+03 | 3.0970E+03 | 3.0994E+03 | |
| Std | 2.6483E+01 | 2.6483E+01 | 1.5908E+01 | 1.6515E+01 | 2.4439E+01 | 4.1964E+00 | 7.7354E+00 | |
| Rank | 6 | 6 | 4 | 2 | 5 | 1 | 3 | |
| F27 | Best | 3.2654E+03 | 3.2654E+03 | 3.1778E+03 | 3.1687E+03 | 3.1550E+03 | 3.1859E+03 | 3.3073E+03 |
| Avg | 3.4302E+03 | 3.4302E+03 | 3.3868E+03 | 3.3706E+03 | 3.3722E+03 | 3.3821E+03 | 3.4074E+03 | |
| Std | 6.8223E+01 | 6.8223E+01 | 8.1829E+01 | 9.8072E+01 | 8.3396E+01 | 6.6498E+01 | 3.0778E+01 | |
| Rank | 6 | 6 | 4 | 1 | 2 | 3 | 5 | |
| F28 | Best | 3.1360E+03 | 3.1360E+03 | 3.1509E+03 | 3.1556E+03 | 3.1782E+03 | 3.1633E+03 | 3.1534E+03 |
| Avg | 3.2112E+03 | 3.2112E+03 | 3.1934E+03 | 3.2025E+03 | 3.2137E+03 | 3.2209E+03 | 3.2122E+03 | |
| Std | 6.0581E+01 | 6.0581E+01 | 3.3077E+01 | 3.2331E+01 | 2.1876E+01 | 3.3264E+01 | 3.2422E+01 | |
| Rank | 3 | 3 | 1 | 2 | 5 | 6 | 4 | |
| F29 | Best | 6.2676E+03 | 6.2676E+03 | 3.6511E+03 | 3.7610E+03 | 3.7521E+03 | 3.6571E+03 | 4.0333E+03 |
| Avg | 4.1484E+05 | 4.1484E+05 | 3.2335E+05 | 6.3152E+05 | 5.8273E+05 | 2.8142E+05 | 3.4140E+05 | |
| Std | 3.5198E+05 | 3.5198E+05 | 4.9806E+05 | 1.0372E+06 | 1.1270E+06 | 4.6953E+05 | 5.1143E+05 | |
| Rank | 4 | 4 | 2 | 6 | 5 | 1 | 3 |
| No. | Index | RBMO | P = 5D | P = 10D | P = 15D | P = 20D | P = 25D | P = 30D |
|---|---|---|---|---|---|---|---|---|
| F1 | Best | 4.8595E+04 | 4.8595E+04 | 1.0763E+02 | 9.4699E+02 | 3.9914E+03 | 1.9278E+04 | 8.4037E+03 |
| Avg | 1.9123E+06 | 1.9123E+06 | 6.1492E+03 | 1.7517E+04 | 4.8399E+05 | 4.9668E+05 | 7.9832E+06 | |
| Std | 4.3461E+06 | 4.3461E+06 | 7.6330E+03 | 4.2886E+04 | 7.7810E+05 | 5.5473E+05 | 9.6802E+06 | |
| Rank | 5 | 5 | 1 | 2 | 3 | 4 | 6 | |
| F2 | Best | 3.0242E+02 | 3.0242E+02 | 3.0000E+02 | 3.0001E+02 | 3.0024E+02 | 3.0190E+02 | 3.0086E+02 |
| Avg | 3.0229E+03 | 3.0229E+03 | 4.0358E+02 | 3.0347E+02 | 7.9393E+02 | 3.5153E+02 | 3.9217E+02 | |
| Std | 3.7665E+03 | 3.7665E+03 | 2.3704E+02 | 1.0456E+01 | 1.8443E+03 | 1.2587E+02 | 1.4431E+02 | |
| Rank | 6 | 6 | 4 | 1 | 5 | 2 | 3 | |
| F3 | Best | 4.0058E+02 | 4.0058E+02 | 4.0180E+02 | 4.0346E+02 | 4.0486E+02 | 4.0285E+02 | 4.0504E+02 |
| Avg | 4.1157E+02 | 4.1157E+02 | 4.0516E+02 | 4.0503E+02 | 4.0560E+02 | 4.0605E+02 | 4.0717E+02 | |
| Std | 2.4411E+01 | 2.4411E+01 | 1.8355E+00 | 9.7697E−01 | 6.1410E−01 | 1.3397E+00 | 2.2543E+00 | |
| Rank | 6 | 6 | 2 | 1 | 3 | 4 | 5 | |
| F4 | Best | 5.0612E+02 | 5.0612E+02 | 5.0301E+02 | 5.1582E+02 | 5.1504E+02 | 5.0594E+02 | 5.1237E+02 |
| Avg | 5.2157E+02 | 5.2157E+02 | 5.1216E+02 | 5.2575E+02 | 5.2907E+02 | 5.2476E+02 | 5.2828E+02 | |
| Std | 8.6368E+00 | 8.6368E+00 | 6.4400E+00 | 5.6800E+00 | 7.4053E+00 | 7.5196E+00 | 9.2499E+00 | |
| Rank | 2 | 2 | 1 | 4 | 6 | 3 | 5 | |
| F5 | Best | 6.0295E+02 | 6.0295E+02 | 6.0001E+02 | 6.0018E+02 | 6.0081E+02 | 6.0061E+02 | 6.0202E+02 |
| Avg | 6.0909E+02 | 6.0909E+02 | 6.0202E+02 | 6.0043E+02 | 6.0183E+02 | 6.0218E+02 | 6.0454E+02 | |
| Std | 4.5711E+00 | 4.5711E+00 | 3.3227E+00 | 3.6358E−01 | 7.7587E−01 | 1.2081E+00 | 1.6609E+00 | |
| Rank | 6 | 6 | 3 | 1 | 2 | 4 | 5 | |
| F6 | Best | 7.1924E+02 | 7.1924E+02 | 7.1620E+02 | 7.2143E+02 | 7.3322E+02 | 7.2249E+02 | 7.2952E+02 |
| Avg | 7.3863E+02 | 7.3863E+02 | 7.2902E+02 | 7.3799E+02 | 7.4284E+02 | 7.4257E+02 | 7.4279E+02 | |
| Std | 1.2719E+01 | 1.2719E+01 | 1.0369E+01 | 7.6167E+00 | 5.5781E+00 | 8.9606E+00 | 1.0005E+01 | |
| Rank | 3 | 3 | 1 | 2 | 6 | 4 | 5 | |
| F7 | Best | 8.0340E+02 | 8.0340E+02 | 8.0510E+02 | 8.1230E+02 | 8.1695E+02 | 8.0941E+02 | 8.2126E+02 |
| Avg | 8.1352E+02 | 8.1352E+02 | 8.1147E+02 | 8.2517E+02 | 8.2651E+02 | 8.2581E+02 | 8.3387E+02 | |
| Std | 6.1569E+00 | 6.1569E+00 | 5.0650E+00 | 5.5161E+00 | 7.0147E+00 | 9.7016E+00 | 8.8162E+00 | |
| Rank | 2 | 2 | 1 | 3 | 5 | 4 | 6 | |
| F8 | Best | 9.1818E+02 | 9.1818E+02 | 9.0000E+02 | 9.0000E+02 | 9.0030E+02 | 9.0003E+02 | 9.0150E+02 |
| Avg | 1.0713E+03 | 1.0713E+03 | 9.0940E+02 | 9.0073E+02 | 9.1313E+02 | 9.0675E+02 | 9.0810E+02 | |
| Std | 1.5316E+02 | 1.5316E+02 | 2.3728E+01 | 1.8366E+00 | 4.6510E+01 | 6.5648E+00 | 9.6271E+00 | |
| Rank | 6 | 6 | 4 | 1 | 5 | 2 | 3 | |
| F9 | Best | 1.4081E+03 | 1.4081E+03 | 1.6475E+03 | 1.7746E+03 | 2.1070E+03 | 1.9598E+03 | 1.5376E+03 |
| Avg | 2.1563E+03 | 2.1563E+03 | 2.1775E+03 | 2.2668E+03 | 2.4329E+03 | 2.4066E+03 | 2.2734E+03 | |
| Std | 4.1512E+02 | 4.1512E+02 | 3.3064E+02 | 2.8930E+02 | 2.5572E+02 | 2.8808E+02 | 3.0560E+02 | |
| Rank | 1 | 1 | 2 | 3 | 6 | 5 | 4 | |
| F10 | Best | 1.1071E+03 | 1.1071E+03 | 1.1048E+03 | 1.1035E+03 | 1.1069E+03 | 1.1068E+03 | 1.1069E+03 |
| Avg | 1.1681E+03 | 1.1681E+03 | 1.1226E+03 | 1.1155E+03 | 1.1132E+03 | 1.1257E+03 | 1.1241E+03 | |
| Std | 5.9867E+01 | 5.9867E+01 | 1.3765E+01 | 1.2798E+01 | 4.7963E+00 | 4.2826E+01 | 1.3995E+01 | |
| Rank | 6 | 6 | 3 | 2 | 1 | 5 | 4 | |
| F11 | Best | 2.3525E+03 | 2.3525E+03 | 1.3422E+03 | 1.5929E+03 | 2.8385E+03 | 3.6268E+03 | 3.6692E+03 |
| Avg | 1.6594E+06 | 1.6594E+06 | 5.8179E+03 | 4.5646E+05 | 1.6254E+05 | 2.1813E+04 | 1.2329E+05 | |
| Std | 5.4052E+06 | 5.4052E+06 | 8.1754E+03 | 1.7416E+06 | 5.6720E+05 | 1.9068E+04 | 2.0884E+05 | |
| Rank | 6 | 6 | 1 | 5 | 4 | 2 | 3 | |
| F12 | Best | 1.3787E+03 | 1.3787E+03 | 1.3516E+03 | 1.3372E+03 | 1.3406E+03 | 1.3669E+03 | 1.6952E+03 |
| Avg | 2.4121E+03 | 2.4121E+03 | 1.6045E+03 | 1.5285E+03 | 1.5196E+03 | 1.7626E+03 | 3.2664E+03 | |
| Std | 1.1576E+03 | 1.1576E+03 | 3.5796E+02 | 2.2942E+02 | 2.1092E+02 | 2.6638E+02 | 2.9867E+03 | |
| Rank | 5 | 5 | 3 | 2 | 1 | 4 | 6 | |
| F13 | Best | 1.4230E+03 | 1.4230E+03 | 1.4041E+03 | 1.4164E+03 | 1.4192E+03 | 1.4225E+03 | 1.4245E+03 |
| Avg | 1.4371E+03 | 1.4371E+03 | 1.4261E+03 | 1.4281E+03 | 1.4287E+03 | 1.4290E+03 | 1.4385E+03 | |
| Std | 1.0260E+01 | 1.0260E+01 | 9.9050E+00 | 6.9769E+00 | 3.9787E+00 | 4.6537E+00 | 7.2611E+00 | |
| Rank | 5 | 5 | 1 | 2 | 3 | 4 | 6 | |
| F14 | Best | 1.5063E+03 | 1.5063E+03 | 1.5002E+03 | 1.5032E+03 | 1.5091E+03 | 1.5095E+03 | 1.5089E+03 |
| Avg | 1.6518E+03 | 1.6518E+03 | 1.5285E+03 | 1.5204E+03 | 1.5216E+03 | 1.5234E+03 | 1.5526E+03 | |
| Std | 1.5990E+02 | 1.5990E+02 | 1.7736E+01 | 1.8269E+01 | 1.0545E+01 | 9.5723E+00 | 4.2394E+01 | |
| Rank | 6 | 6 | 4 | 1 | 2 | 3 | 5 | |
| F15 | Best | 1.6023E+03 | 1.6023E+03 | 1.6049E+03 | 1.6176E+03 | 1.6545E+03 | 1.6148E+03 | 1.6136E+03 |
| Avg | 1.7508E+03 | 1.7508E+03 | 1.6427E+03 | 1.6565E+03 | 1.7184E+03 | 1.6937E+03 | 1.7261E+03 | |
| Std | 2.6290E+02 | 2.6290E+02 | 5.7058E+01 | 3.1351E+01 | 5.3756E+01 | 7.0774E+01 | 7.2044E+01 | |
| Rank | 6 | 6 | 1 | 2 | 4 | 3 | 5 | |
| F16 | Best | 1.7261E+03 | 1.7261E+03 | 1.7287E+03 | 1.7485E+03 | 1.7472E+03 | 1.7590E+03 | 1.7683E+03 |
| Avg | 1.7576E+03 | 1.7576E+03 | 1.7640E+03 | 1.7701E+03 | 1.7858E+03 | 1.7780E+03 | 1.7929E+03 | |
| Std | 4.0995E+01 | 4.0995E+01 | 1.8687E+01 | 1.4271E+01 | 2.1839E+01 | 1.4121E+01 | 2.0678E+01 | |
| Rank | 1 | 1 | 2 | 3 | 5 | 4 | 6 | |
| F17 | Best | 1.8450E+03 | 1.8450E+03 | 1.8279E+03 | 1.8271E+03 | 1.8555E+03 | 1.9132E+03 | 1.9449E+03 |
| Avg | 6.4087E+03 | 6.4087E+03 | 1.8997E+03 | 1.8840E+03 | 1.9201E+03 | 2.0905E+03 | 3.1689E+03 | |
| Std | 7.0102E+03 | 7.0102E+03 | 8.1512E+01 | 8.6589E+01 | 7.1315E+01 | 1.4029E+02 | 2.0460E+03 | |
| Rank | 6 | 6 | 2 | 1 | 3 | 4 | 5 | |
| F18 | Best | 1.9064E+03 | 1.9064E+03 | 1.9025E+03 | 1.9040E+03 | 1.9053E+03 | 1.9059E+03 | 1.9071E+03 |
| Avg | 2.0149E+03 | 2.0149E+03 | 1.9076E+03 | 1.9061E+03 | 1.9073E+03 | 1.9097E+03 | 1.9189E+03 | |
| Std | 3.4349E+02 | 3.4349E+02 | 5.3305E+00 | 2.0609E+00 | 1.3595E+00 | 2.3615E+00 | 9.3895E+00 | |
| Rank | 6 | 6 | 3 | 1 | 2 | 4 | 5 | |
| F19 | Best | 2.0227E+03 | 2.0227E+03 | 2.0264E+03 | 2.0591E+03 | 2.0740E+03 | 2.0266E+03 | 2.0700E+03 |
| Avg | 2.0862E+03 | 2.0862E+03 | 2.0718E+03 | 2.0955E+03 | 2.1293E+03 | 2.1215E+03 | 2.1232E+03 | |
| Std | 4.6870E+01 | 4.6870E+01 | 2.9628E+01 | 3.5544E+01 | 3.6273E+01 | 4.2822E+01 | 4.0521E+01 | |
| Rank | 2 | 2 | 1 | 3 | 6 | 4 | 5 | |
| F20 | Best | 2.2062E+03 | 2.2062E+03 | 2.2056E+03 | 2.2066E+03 | 2.2044E+03 | 2.2089E+03 | 2.2059E+03 |
| Avg | 2.2872E+03 | 2.2872E+03 | 2.3081E+03 | 2.2943E+03 | 2.2911E+03 | 2.2939E+03 | 2.2802E+03 | |
| Std | 4.8298E+01 | 4.8298E+01 | 2.9635E+01 | 4.1245E+01 | 5.7039E+01 | 4.7961E+01 | 5.2861E+01 | |
| Rank | 2 | 2 | 6 | 5 | 3 | 4 | 1 | |
| F21 | Best | 2.2431E+03 | 2.2431E+03 | 2.3000E+03 | 2.2121E+03 | 2.2265E+03 | 2.2157E+03 | 2.2172E+03 |
| Avg | 2.3085E+03 | 2.3085E+03 | 2.3028E+03 | 2.2846E+03 | 2.3037E+03 | 2.2876E+03 | 2.3099E+03 | |
| Std | 2.0642E+01 | 2.0642E+01 | 3.3049E+00 | 3.3724E+01 | 2.1425E+01 | 3.5405E+01 | 2.7207E+01 | |
| Rank | 5 | 5 | 3 | 1 | 4 | 2 | 6 | |
| F22 | Best | 2.6059E+03 | 2.6059E+03 | 2.6053E+03 | 2.6074E+03 | 2.6160E+03 | 2.6156E+03 | 2.6234E+03 |
| Avg | 2.6319E+03 | 2.6319E+03 | 2.6192E+03 | 2.6225E+03 | 2.6286E+03 | 2.6301E+03 | 2.6329E+03 | |
| Std | 2.5433E+01 | 2.5433E+01 | 2.4610E+01 | 1.2546E+01 | 7.2161E+00 | 1.4344E+01 | 7.2166E+00 | |
| Rank | 5 | 5 | 1 | 2 | 3 | 4 | 6 | |
| F23 | Best | 2.7347E+03 | 2.7347E+03 | 2.7295E+03 | 2.6808E+03 | 2.5246E+03 | 2.6111E+03 | 2.5780E+03 |
| Avg | 2.7513E+03 | 2.7513E+03 | 2.7385E+03 | 2.7449E+03 | 2.7381E+03 | 2.7373E+03 | 2.7449E+03 | |
| Std | 1.8318E+01 | 1.8318E+01 | 7.4868E+00 | 1.8709E+01 | 6.0590E+01 | 4.4556E+01 | 5.0939E+01 | |
| Rank | 6 | 6 | 3 | 4 | 2 | 1 | 5 | |
| F24 | Best | 2.8984E+03 | 2.8984E+03 | 2.8978E+03 | 2.8977E+03 | 2.8980E+03 | 2.8990E+03 | 2.8983E+03 |
| Avg | 2.9514E+03 | 2.9514E+03 | 2.9346E+03 | 2.9286E+03 | 2.9213E+03 | 2.9340E+03 | 2.9360E+03 | |
| Std | 4.2770E+01 | 4.2770E+01 | 2.0191E+01 | 3.5185E+01 | 3.5084E+01 | 1.9936E+01 | 1.9592E+01 | |
| Rank | 6 | 6 | 4 | 2 | 1 | 3 | 5 | |
| F25 | Best | 2.9572E+03 | 2.9572E+03 | 2.9000E+03 | 2.9002E+03 | 2.9027E+03 | 2.9024E+03 | 2.9113E+03 |
| Avg | 3.1784E+03 | 3.1784E+03 | 2.9908E+03 | 2.9230E+03 | 2.9129E+03 | 2.9270E+03 | 2.9430E+03 | |
| Std | 1.2692E+02 | 1.2692E+02 | 1.0853E+02 | 3.9557E+01 | 1.2724E+01 | 2.8823E+01 | 2.6207E+01 | |
| Rank | 6 | 6 | 5 | 2 | 1 | 3 | 4 | |
| F26 | Best | 3.0909E+03 | 3.0909E+03 | 3.0894E+03 | 3.0894E+03 | 3.0909E+03 | 3.0911E+03 | 3.0929E+03 |
| Avg | 3.1142E+03 | 3.1142E+03 | 3.1005E+03 | 3.0991E+03 | 3.1041E+03 | 3.0970E+03 | 3.0994E+03 | |
| Std | 2.6483E+01 | 2.6483E+01 | 1.5908E+01 | 1.6515E+01 | 2.4439E+01 | 4.1964E+00 | 7.7354E+00 | |
| Rank | 6 | 6 | 4 | 2 | 5 | 1 | 3 | |
| F27 | Best | 3.2654E+03 | 3.2654E+03 | 3.1778E+03 | 3.1687E+03 | 3.1550E+03 | 3.1859E+03 | 3.3073E+03 |
| Avg | 3.4302E+03 | 3.4302E+03 | 3.3868E+03 | 3.3706E+03 | 3.3722E+03 | 3.3821E+03 | 3.4074E+03 | |
| Std | 6.8223E+01 | 6.8223E+01 | 8.1829E+01 | 9.8072E+01 | 8.3396E+01 | 6.6498E+01 | 3.0778E+01 | |
| Rank | 6 | 6 | 4 | 1 | 2 | 3 | 5 | |
| F28 | Best | 3.1360E+03 | 3.1360E+03 | 3.1509E+03 | 3.1556E+03 | 3.1782E+03 | 3.1633E+03 | 3.1534E+03 |
| Avg | 3.2112E+03 | 3.2112E+03 | 3.1934E+03 | 3.2025E+03 | 3.2137E+03 | 3.2209E+03 | 3.2122E+03 | |
| Std | 6.0581E+01 | 6.0581E+01 | 3.3077E+01 | 3.2331E+01 | 2.1876E+01 | 3.3264E+01 | 3.2422E+01 | |
| Rank | 3 | 3 | 1 | 2 | 5 | 6 | 4 | |
| F29 | Best | 6.2676E+03 | 6.2676E+03 | 3.6511E+03 | 3.7610E+03 | 3.7521E+03 | 3.6571E+03 | 4.0333E+03 |
| Avg | 4.1484E+05 | 4.1484E+05 | 3.2335E+05 | 6.3152E+05 | 5.8273E+05 | 2.8142E+05 | 3.4140E+05 | |
| Std | 3.5198E+05 | 3.5198E+05 | 4.9806E+05 | 1.0372E+06 | 1.1270E+06 | 4.6953E+05 | 5.1143E+05 | |
| Rank | 4 | 4 | 2 | 6 | 5 | 1 | 3 |
| No. | Index | RBMO | DRBMO | PRBMO | ERBMO |
|---|---|---|---|---|---|
| F1 | Min | 7.1002E+03 | 1.1708E+02 | 1.0000E+02 | 1.0000E+02 |
| Avg | 1.1200E+05 | 1.6527E+03 | 1.0017E+02 | 1.0004E+02 | |
| Std | 1.4890E+05 | 1.7843E+03 | 9.3064E−01 | 2.4024E−01 | |
| Rank | 4 | 3 | 2 | 1 | |
| F2 | Best | 3.0218E+02 | 3.0000E+02 | 3.0000E+02 | 3.0000E+02 |
| Avg | 4.7568E+02 | 3.0001E+02 | 3.0000E+02 | 3.0000E+02 | |
| Std | 1.2889E+02 | 1.1697E−02 | 1.5404E−10 | 9.3142E−09 | |
| Rank | 4 | 3 | 1 | 2 | |
| F3 | Best | 4.0303E+02 | 4.0000E+02 | 4.0000E+02 | 4.0000E+02 |
| Avg | 4.0953E+02 | 4.0449E+02 | 4.0013E+02 | 4.0000E+02 | |
| Std | 1.0640E+01 | 1.3602E+00 | 7.2785E−01 | 1.7662E−12 | |
| Rank | 4 | 3 | 2 | 1 | |
| F4 | Best | 5.0505E+02 | 5.0303E+02 | 5.0497E+02 | 5.0298E+02 |
| Avg | 5.1769E+02 | 5.1138E+02 | 5.1685E+02 | 5.1078E+02 | |
| Std | 8.5445E+00 | 5.7685E+00 | 8.1960E+00 | 5.6951E+00 | |
| Rank | 4 | 2 | 3 | 1 | |
| F5 | Best | 6.0016E+02 | 6.0004E+02 | 6.0016E+02 | 6.0002E+02 |
| Avg | 6.0110E+02 | 6.0019E+02 | 6.0103E+02 | 6.0017E+02 | |
| Std | 9.5631E−01 | 1.0506E−01 | 8.8274E−01 | 1.0257E−01 | |
| Rank | 4 | 2 | 3 | 1 | |
| F6 | Best | 7.1329E+02 | 7.1310E+02 | 7.1286E+02 | 7.1072E+02 |
| Avg | 7.2679E+02 | 7.2121E+02 | 7.2569E+02 | 7.1951E+02 | |
| Std | 6.0918E+00 | 4.5164E+00 | 6.0832E+00 | 4.6670E+00 | |
| Rank | 4 | 2 | 3 | 1 | |
| F7 | Best | 8.0972E+02 | 8.0558E+02 | 8.0895E+02 | 8.0398E+02 |
| Avg | 8.1907E+02 | 8.1154E+02 | 8.1798E+02 | 8.1104E+02 | |
| Std | 7.7645E+00 | 4.2171E+00 | 6.6149E+00 | 4.4138E+00 | |
| Rank | 4 | 2 | 3 | 1 | |
| F8 | Best | 9.0027E+02 | 9.0000E+02 | 9.0000E+02 | 9.0000E+02 |
| Avg | 9.0491E+02 | 9.0006E+02 | 9.0440E+02 | 9.0004E+02 | |
| Std | 4.8763E+00 | 1.0959E−01 | 4.6523E+00 | 9.1327E−02 | |
| Rank | 4 | 2 | 3 | 1 | |
| F9 | Best | 1.0659E+03 | 1.1909E+03 | 1.0219E+03 | 1.1584E+03 |
| Avg | 1.7605E+03 | 1.7498E+03 | 1.6884E+03 | 1.6804E+03 | |
| Std | 2.6692E+02 | 2.3358E+02 | 2.5713E+02 | 2.1666E+02 | |
| Rank | 4 | 3 | 2 | 1 | |
| F10 | Best | 1.1028E+03 | 1.1012E+03 | 1.1020E+03 | 1.1000E+03 |
| Avg | 1.1203E+03 | 1.1051E+03 | 1.1172E+03 | 1.1023E+03 | |
| Std | 1.6984E+01 | 1.9034E+00 | 1.7136E+01 | 1.5750E+00 | |
| Rank | 4 | 2 | 3 | 1 | |
| F11 | Best | 3.0566E+03 | 1.2142E+03 | 1.3349E+03 | 1.2002E+03 |
| Avg | 1.5166E+05 | 1.4241E+03 | 1.6757E+03 | 1.3987E+03 | |
| Std | 7.2602E+05 | 1.5771E+02 | 2.1927E+02 | 1.6017E+02 | |
| Rank | 4 | 2 | 3 | 1 | |
| F12 | Best | 1.3980E+03 | 1.3041E+03 | 1.3405E+03 | 1.3010E+03 |
| Avg | 1.8712E+03 | 1.3107E+03 | 1.6999E+03 | 1.3070E+03 | |
| Std | 2.9972E+02 | 3.7774E+00 | 2.4182E+02 | 4.0517E+00 | |
| Rank | 4 | 2 | 3 | 1 | |
| F13 | Best | 1.4192E+03 | 1.4034E+03 | 1.4120E+03 | 1.4015E+03 |
| Avg | 1.4459E+03 | 1.4144E+03 | 1.4404E+03 | 1.4133E+03 | |
| Std | 1.2674E+01 | 8.5524E+00 | 1.2822E+01 | 9.1865E+00 | |
| Rank | 4 | 2 | 3 | 1 | |
| F14 | Best | 1.5324E+03 | 1.5006E+03 | 1.5017E+03 | 1.5001E+03 |
| Avg | 1.6123E+03 | 1.5042E+03 | 1.5653E+03 | 1.5027E+03 | |
| Std | 4.9701E+01 | 5.4503E+00 | 4.8430E+01 | 5.5833E+00 | |
| Rank | 4 | 2 | 3 | 1 | |
| F15 | Best | 1.6017E+03 | 1.6021E+03 | 1.6012E+03 | 1.6012E+03 |
| Avg | 1.6619E+03 | 1.6231E+03 | 1.6387E+03 | 1.6106E+03 | |
| Std | 6.5476E+01 | 2.8606E+01 | 6.3068E+01 | 2.3817E+01 | |
| Rank | 4 | 2 | 3 | 1 | |
| F16 | Best | 1.7240E+03 | 1.7245E+03 | 1.7227E+03 | 1.7212E+03 |
| Avg | 1.7555E+03 | 1.7439E+03 | 1.7521E+03 | 1.7419E+03 | |
| Std | 2.1439E+01 | 1.4873E+01 | 2.1232E+01 | 1.5076E+01 | |
| Rank | 4 | 2 | 3 | 1 | |
| F17 | Best | 1.9194E+03 | 1.8025E+03 | 1.8217E+03 | 1.8011E+03 |
| Avg | 2.7894E+03 | 1.8190E+03 | 1.8908E+03 | 1.8171E+03 | |
| Std | 1.0332E+03 | 7.8932E+00 | 7.3157E+01 | 7.8714E+00 | |
| Rank | 4 | 2 | 3 | 1 | |
| F18 | Best | 1.9112E+03 | 1.9012E+03 | 1.9057E+03 | 1.9012E+03 |
| Avg | 1.9351E+03 | 1.9030E+03 | 1.9307E+03 | 1.9028E+03 | |
| Std | 1.7186E+01 | 9.3929E−01 | 1.8796E+01 | 9.6429E−01 | |
| Rank | 4 | 2 | 3 | 1 | |
| F19 | Best | 2.0217E+03 | 2.0215E+03 | 2.0207E+03 | 2.0209E+03 |
| Avg | 2.0615E+03 | 2.0441E+03 | 2.0584E+03 | 2.0427E+03 | |
| Std | 4.3580E+01 | 1.7493E+01 | 4.3519E+01 | 1.7319E+01 | |
| Rank | 4 | 2 | 3 | 1 | |
| F20 | Best | 2.2024E+03 | 2.2000E+03 | 2.2000E+03 | 2.2000E+03 |
| Avg | 2.2757E+03 | 2.2462E+03 | 2.2732E+03 | 2.2458E+03 | |
| Std | 5.8810E+01 | 5.7657E+01 | 6.0122E+01 | 5.7394E+01 | |
| Rank | 4 | 2 | 3 | 1 | |
| F21 | Best | 2.2221E+03 | 2.2001E+03 | 2.2200E+03 | 2.2000E+03 |
| Avg | 2.3009E+03 | 2.2982E+03 | 2.3003E+03 | 2.2979E+03 | |
| Std | 1.4971E+01 | 1.8537E+01 | 1.5258E+01 | 1.8491E+01 | |
| Rank | 4 | 2 | 3 | 1 | |
| F22 | Best | 2.6048E+03 | 2.6045E+03 | 2.6048E+03 | 2.6044E+03 |
| Avg | 2.6224E+03 | 2.6179E+03 | 2.6190E+03 | 2.6160E+03 | |
| Std | 7.6667E+00 | 7.6482E+00 | 7.5340E+00 | 7.5567E+00 | |
| Rank | 4 | 2 | 3 | 1 | |
| F23 | Best | 2.5082E+03 | 2.5002E+03 | 2.5000E+03 | 2.5000E+03 |
| Avg | 2.7345E+03 | 2.7096E+03 | 2.7319E+03 | 2.7089E+03 | |
| Std | 5.9540E+01 | 8.3554E+01 | 6.3397E+01 | 8.3482E+01 | |
| Rank | 4 | 2 | 3 | 1 | |
| F24 | Best | 2.8983E+03 | 2.8977E+03 | 2.8980E+03 | 2.8977E+03 |
| Avg | 2.9372E+03 | 2.9088E+03 | 2.9370E+03 | 2.9088E+03 | |
| Std | 2.2128E+01 | 1.9639E+01 | 2.2277E+01 | 1.9632E+01 | |
| Rank | 4 | 2 | 3 | 1 | |
| F25 | Best | 2.9007E+03 | 2.9001E+03 | 2.8000E+03 | 2.9000E+03 |
| Avg | 2.9817E+03 | 2.9031E+03 | 2.9472E+03 | 2.9028E+03 | |
| Std | 1.2520E+02 | 1.5661E+01 | 5.7171E+01 | 1.5377E+01 | |
| Rank | 4 | 2 | 3 | 1 | |
| F26 | Best | 3.0897E+03 | 3.0890E+03 | 3.0884E+03 | 3.0884E+03 |
| Avg | 3.0948E+03 | 3.0920E+03 | 3.0932E+03 | 3.0912E+03 | |
| Std | 5.3588E+00 | 5.3996E+00 | 4.4834E+00 | 5.4627E+00 | |
| Rank | 4 | 2 | 3 | 1 | |
| F27 | Best | 3.1529E+03 | 3.1001E+03 | 3.1000E+03 | 3.1000E+03 |
| Avg | 3.3255E+03 | 3.1810E+03 | 3.2075E+03 | 3.1355E+03 | |
| Std | 1.0843E+02 | 1.2315E+02 | 8.1564E+01 | 6.4819E+01 | |
| Rank | 4 | 2 | 3 | 1 | |
| F28 | Best | 3.1438E+03 | 3.1401E+03 | 3.1377E+03 | 3.1362E+03 |
| Avg | 3.1868E+03 | 3.1676E+03 | 3.1801E+03 | 3.1604E+03 | |
| Std | 3.2361E+01 | 2.1425E+01 | 3.1560E+01 | 2.0189E+01 | |
| Rank | 4 | 2 | 3 | 1 | |
| F29 | Best | 3.7905E+03 | 3.4075E+03 | 3.2588E+03 | 3.2377E+03 |
| Avg | 4.7647E+05 | 3.1212E+04 | 3.5650E+03 | 3.3417E+03 | |
| Std | 6.1227E+05 | 1.4926E+05 | 6.5659E+02 | 7.2574E+01 | |
| Rank | 4 | 3 | 2 | 1 |
| No. | Index | RBMO | DRBMO | PRBMO | ERBMO |
|---|---|---|---|---|---|
| F1 | Min | 2.7381E+08 | 3.6999E+06 | 1.0000E+02 | 1.0000E+02 |
| Avg | 8.6658E+08 | 1.9816E+07 | 1.0001E+02 | 1.0008E+02 | |
| Std | 4.9476E+08 | 1.2950E+07 | 6.5667E−02 | 4.3531E−01 | |
| Rank | 4 | 3 | 1 | 2 | |
| F2 | Best | 1.6133E+04 | 3.8464E+02 | 3.0000E+02 | 3.0000E+02 |
| Avg | 2.7655E+04 | 7.4576E+02 | 3.0000E+02 | 3.0000E+02 | |
| Std | 5.7764E+03 | 3.1544E+02 | 9.6955E−05 | 6.8726E−06 | |
| Rank | 4 | 3 | 2 | 1 | |
| F3 | Best | 5.4586E+02 | 4.7382E+02 | 4.0000E+02 | 4.0000E+02 |
| Avg | 6.2965E+02 | 5.2062E+02 | 4.0106E+02 | 4.0133E+02 | |
| Std | 5.5968E+01 | 1.9350E+01 | 1.7931E+00 | 1.9114E+00 | |
| Rank | 4 | 3 | 1 | 2 | |
| F4 | Best | 5.9414E+02 | 5.7438E+02 | 5.4179E+02 | 5.2885E+02 |
| Avg | 6.2756E+02 | 6.0193E+02 | 5.8640E+02 | 5.5562E+02 | |
| Std | 2.0109E+01 | 1.3533E+01 | 2.0996E+01 | 1.2777E+01 | |
| Rank | 4 | 3 | 2 | 1 | |
| F5 | Best | 6.0885E+02 | 6.0286E+02 | 6.0792E+02 | 6.0239E+02 |
| Avg | 6.1664E+02 | 6.0522E+02 | 6.1472E+02 | 6.0441E+02 | |
| Std | 4.8735E+00 | 1.5166E+00 | 4.6151E+00 | 1.3659E+00 | |
| Rank | 4 | 2 | 3 | 1 | |
| F6 | Best | 8.5194E+02 | 7.9908E+02 | 8.1083E+02 | 7.5036E+02 |
| Avg | 9.0557E+02 | 8.2608E+02 | 8.5769E+02 | 7.7545E+02 | |
| Std | 3.2731E+01 | 1.7591E+01 | 3.3525E+01 | 1.5416E+01 | |
| Rank | 4 | 2 | 3 | 1 | |
| F7 | Best | 8.9450E+02 | 8.6485E+02 | 8.5373E+02 | 8.2487E+02 |
| Avg | 9.2970E+02 | 8.9787E+02 | 8.8848E+02 | 8.5097E+02 | |
| Std | 2.0750E+01 | 1.8674E+01 | 2.1967E+01 | 1.4867E+01 | |
| Rank | 4 | 3 | 2 | 1 | |
| F8 | Best | 1.2349E+03 | 9.1353E+02 | 1.1657E+03 | 9.0836E+02 |
| Avg | 1.9336E+03 | 9.5399E+02 | 1.6704E+03 | 9.3898E+02 | |
| Std | 3.5516E+02 | 3.6803E+01 | 2.6486E+02 | 2.6321E+01 | |
| Rank | 4 | 2 | 3 | 1 | |
| F9 | Best | 4.2557E+03 | 4.5456E+03 | 3.3720E+03 | 3.5113E+03 |
| Avg | 5.7211E+03 | 6.2292E+03 | 4.6662E+03 | 4.8199E+03 | |
| Std | 7.8239E+02 | 6.3952E+02 | 6.6079E+02 | 6.8165E+02 | |
| Rank | 3 | 4 | 1 | 2 | |
| F10 | Best | 1.3031E+03 | 1.1510E+03 | 1.1627E+03 | 1.1249E+03 |
| Avg | 1.4244E+03 | 1.1949E+03 | 1.2455E+03 | 1.1372E+03 | |
| Std | 8.9461E+01 | 2.7097E+01 | 5.6090E+01 | 1.0465E+01 | |
| Rank | 4 | 2 | 3 | 1 | |
| F11 | Best | 2.1413E+06 | 1.2778E+04 | 1.7580E+03 | 1.5608E+03 |
| Avg | 2.8943E+07 | 2.9143E+05 | 2.9852E+03 | 2.5382E+03 | |
| Std | 3.4161E+07 | 3.3738E+05 | 6.8049E+02 | 4.8067E+02 | |
| Rank | 4 | 3 | 2 | 1 | |
| F12 | Best | 2.8591E+04 | 3.2870E+03 | 2.2883E+03 | 1.9505E+03 |
| Avg | 2.2092E+05 | 6.4935E+03 | 7.5322E+03 | 3.7281E+03 | |
| Std | 3.2469E+05 | 2.0132E+03 | 8.7551E+03 | 9.3293E+02 | |
| Rank | 4 | 2 | 3 | 1 | |
| F13 | Best | 1.6721E+03 | 1.4422E+03 | 1.4853E+03 | 1.4330E+03 |
| Avg | 3.2024E+03 | 1.4691E+03 | 1.6090E+03 | 1.4499E+03 | |
| Std | 1.8831E+03 | 1.3487E+01 | 1.0815E+02 | 1.1778E+01 | |
| Rank | 4 | 2 | 3 | 1 | |
| F14 | Best | 2.0534E+04 | 1.6497E+03 | 1.6378E+03 | 1.5347E+03 |
| Avg | 5.8458E+04 | 1.7752E+03 | 2.8040E+03 | 1.6192E+03 | |
| Std | 2.6361E+04 | 6.5385E+01 | 1.7747E+03 | 4.7566E+01 | |
| Rank | 4 | 2 | 3 | 1 | |
| F15 | Best | 2.0231E+03 | 1.9417E+03 | 1.7387E+03 | 1.6147E+03 |
| Avg | 2.8015E+03 | 2.5645E+03 | 2.4187E+03 | 2.1752E+03 | |
| Std | 3.8976E+02 | 3.2524E+02 | 3.4478E+02 | 3.0958E+02 | |
| Rank | 4 | 3 | 2 | 1 | |
| F16 | Best | 1.9069E+03 | 1.8151E+03 | 1.8138E+03 | 1.7818E+03 |
| Avg | 2.1690E+03 | 2.0582E+03 | 2.1102E+03 | 2.0087E+03 | |
| Std | 1.7306E+02 | 1.4995E+02 | 1.8338E+02 | 1.4009E+02 | |
| Rank | 4 | 2 | 3 | 1 | |
| F17 | Best | 4.2829E+04 | 1.8584E+03 | 2.0207E+03 | 1.8249E+03 |
| Avg | 1.3088E+05 | 1.9583E+03 | 9.2005E+03 | 1.8878E+03 | |
| Std | 5.9776E+04 | 5.5559E+01 | 9.6577E+03 | 3.5274E+01 | |
| Rank | 4 | 2 | 3 | 1 | |
| F18 | Best | 2.8416E+03 | 1.9460E+03 | 2.1873E+03 | 1.9321E+03 |
| Avg | 3.3074E+04 | 1.9771E+03 | 7.3161E+03 | 1.9642E+03 | |
| Std | 4.0581E+04 | 2.2063E+01 | 7.2640E+03 | 2.0407E+01 | |
| Rank | 4 | 2 | 3 | 1 | |
| F19 | Best | 2.1259E+03 | 2.1814E+03 | 2.0771E+03 | 2.1543E+03 |
| Avg | 2.4398E+03 | 2.4028E+03 | 2.3900E+03 | 2.3544E+03 | |
| Std | 1.5885E+02 | 1.2640E+02 | 1.5131E+02 | 1.2178E+02 | |
| Rank | 4 | 3 | 2 | 1 | |
| F20 | Best | 2.3831E+03 | 2.3666E+03 | 2.3501E+03 | 2.3312E+03 |
| Avg | 2.4276E+03 | 2.3900E+03 | 2.3862E+03 | 2.3497E+03 | |
| Std | 1.9662E+01 | 1.6139E+01 | 1.8554E+01 | 1.5804E+01 | |
| Rank | 4 | 3 | 2 | 1 | |
| F21 | Best | 2.4273E+03 | 2.3218E+03 | 2.3000E+03 | 2.3000E+03 |
| Avg | 3.6277E+03 | 2.5279E+03 | 3.0892E+03 | 2.4347E+03 | |
| Std | 1.8795E+03 | 9.5503E+02 | 1.6171E+03 | 7.3108E+02 | |
| Rank | 4 | 2 | 3 | 1 | |
| F22 | Best | 2.7329E+03 | 2.7104E+03 | 2.7023E+03 | 2.6730E+03 |
| Avg | 2.7840E+03 | 2.7514E+03 | 2.7404E+03 | 2.7050E+03 | |
| Std | 2.4955E+01 | 2.1167E+01 | 2.2654E+01 | 1.8020E+01 | |
| Rank | 4 | 3 | 2 | 1 | |
| F23 | Best | 2.9068E+03 | 2.8862E+03 | 2.8717E+03 | 2.8422E+03 |
| Avg | 2.9497E+03 | 2.9179E+03 | 2.9042E+03 | 2.8723E+03 | |
| Std | 2.3477E+01 | 2.2337E+01 | 1.8877E+01 | 1.6534E+01 | |
| Rank | 4 | 3 | 2 | 1 | |
| F24 | Best | 2.9403E+03 | 2.8926E+03 | 2.8757E+03 | 2.8754E+03 |
| Avg | 2.9921E+03 | 2.9070E+03 | 2.8847E+03 | 2.8802E+03 | |
| Std | 3.9076E+01 | 1.2482E+01 | 1.7108E+01 | 2.4133E+00 | |
| Rank | 4 | 3 | 2 | 1 | |
| F25 | Best | 3.7132E+03 | 3.1102E+03 | 2.9000E+03 | 2.9000E+03 |
| Avg | 5.1770E+03 | 4.3159E+03 | 4.6323E+03 | 3.9343E+03 | |
| Std | 3.8724E+02 | 5.0296E+02 | 4.0693E+02 | 5.0521E+02 | |
| Rank | 4 | 2 | 3 | 1 | |
| F26 | Best | 3.2169E+03 | 3.2066E+03 | 3.1645E+03 | 3.1194E+03 |
| Avg | 3.2462E+03 | 3.2199E+03 | 3.1855E+03 | 3.1724E+03 | |
| Std | 1.9480E+01 | 9.7124E+00 | 1.3506E+01 | 1.2133E+01 | |
| Rank | 4 | 3 | 2 | 1 | |
| F27 | Best | 3.3389E+03 | 3.2248E+03 | 3.1000E+03 | 3.1000E+03 |
| Avg | 3.4808E+03 | 3.2661E+03 | 3.1791E+03 | 3.1507E+03 | |
| Std | 1.8192E+02 | 2.2817E+01 | 7.4568E+01 | 6.0538E+01 | |
| Rank | 4 | 3 | 2 | 1 | |
| F28 | Best | 3.5916E+03 | 3.5233E+03 | 3.4056E+03 | 3.2093E+03 |
| Avg | 3.9322E+03 | 3.7814E+03 | 3.8097E+03 | 3.6819E+03 | |
| Std | 2.1825E+02 | 1.6129E+02 | 2.0788E+02 | 1.7866E+02 | |
| Rank | 4 | 2 | 3 | 1 | |
| F29 | Best | 6.5026E+04 | 7.1501E+03 | 3.3978E+03 | 3.3716E+03 |
| Avg | 5.2510E+05 | 1.2005E+04 | 4.2787E+03 | 3.8919E+03 | |
| Std | 3.5853E+05 | 7.0467E+03 | 1.2792E+03 | 5.4254E+02 | |
| Rank | 4 | 3 | 2 | 1 |
| No. | Index | RBMO | DRBMO | PRBMO | ERBMO |
|---|---|---|---|---|---|
| F1 | Min | 6.0331E+09 | 3.3773E+08 | 1.0000E+02 | 1.0000E+02 |
| Avg | 9.4115E+09 | 7.1869E+08 | 1.0000E+02 | 1.0061E+02 | |
| Std | 1.9344E+09 | 2.1537E+08 | 2.4574E−03 | 2.6101E+00 | |
| Rank | 4 | 3 | 1 | 2 | |
| F2 | Best | 5.8864E+04 | 4.2541E+03 | 3.0001E+02 | 3.0000E+02 |
| Avg | 8.8086E+04 | 1.0378E+04 | 3.2824E+02 | 3.0192E+02 | |
| Std | 1.5224E+04 | 3.7998E+03 | 7.3493E+01 | 9.9523E+00 | |
| Rank | 4 | 3 | 2 | 1 | |
| F3 | Best | 9.9116E+02 | 6.4432E+02 | 4.0000E+02 | 4.0000E+02 |
| Avg | 1.3552E+03 | 7.2370E+02 | 4.1023E+02 | 4.0574E+02 | |
| Std | 2.2177E+02 | 4.0796E+01 | 1.4169E+01 | 7.5705E+00 | |
| Rank | 4 | 3 | 2 | 1 | |
| F4 | Best | 7.5406E+02 | 6.9771E+02 | 6.1541E+02 | 5.5771E+02 |
| Avg | 8.2023E+02 | 7.3761E+02 | 6.9806E+02 | 6.0361E+02 | |
| Std | 3.8181E+01 | 2.0022E+01 | 4.3788E+01 | 1.8110E+01 | |
| Rank | 4 | 3 | 2 | 1 | |
| F5 | Best | 6.1958E+02 | 6.0771E+02 | 6.1483E+02 | 6.0607E+02 |
| Avg | 6.3039E+02 | 6.1221E+02 | 6.2463E+02 | 6.0972E+02 | |
| Std | 7.6101E+00 | 2.9763E+00 | 6.2291E+00 | 2.2628E+00 | |
| Rank | 4 | 2 | 3 | 1 | |
| F6 | Best | 1.0884E+03 | 9.3415E+02 | 1.0018E+03 | 7.8687E+02 |
| Avg | 1.3111E+03 | 9.8446E+02 | 1.1671E+03 | 8.3890E+02 | |
| Std | 1.0891E+02 | 2.7279E+01 | 1.0292E+02 | 2.4067E+01 | |
| Rank | 4 | 2 | 3 | 1 | |
| F7 | Best | 1.0351E+03 | 9.6968E+02 | 9.1243E+02 | 8.5970E+02 |
| Avg | 1.1228E+03 | 1.0314E+03 | 9.9458E+02 | 8.9724E+02 | |
| Std | 3.5855E+01 | 2.5817E+01 | 4.0128E+01 | 2.0849E+01 | |
| Rank | 4 | 3 | 2 | 1 | |
| F8 | Best | 3.7765E+03 | 1.2941E+03 | 2.3347E+03 | 1.1532E+03 |
| Avg | 6.5377E+03 | 1.7660E+03 | 4.3391E+03 | 1.4005E+03 | |
| Std | 2.0190E+03 | 3.9625E+02 | 1.3097E+03 | 2.2722E+02 | |
| Rank | 4 | 2 | 3 | 1 | |
| F9 | Best | 9.9778E+03 | 8.4887E+03 | 5.9182E+03 | 5.4831E+03 |
| Avg | 1.1309E+04 | 1.1217E+04 | 7.9591E+03 | 7.7795E+03 | |
| Std | 9.8513E+02 | 8.1240E+02 | 1.1166E+03 | 9.3272E+02 | |
| Rank | 4 | 3 | 2 | 1 | |
| F10 | Best | 1.7881E+03 | 1.2715E+03 | 1.2274E+03 | 1.1527E+03 |
| Avg | 2.1319E+03 | 1.3562E+03 | 1.3300E+03 | 1.2128E+03 | |
| Std | 2.0001E+02 | 5.2641E+01 | 6.7027E+01 | 4.1216E+01 | |
| Rank | 4 | 3 | 2 | 1 | |
| F11 | Best | 1.4041E+08 | 6.8945E+06 | 2.7940E+03 | 4.1327E+03 |
| Avg | 4.8286E+08 | 2.1737E+07 | 4.7765E+04 | 1.5975E+04 | |
| Std | 2.8754E+08 | 1.0257E+07 | 5.1218E+04 | 1.1160E+04 | |
| Rank | 4 | 3 | 2 | 1 | |
| F12 | Best | 3.6295E+05 | 4.1590E+04 | 2.8223E+03 | 3.0936E+03 |
| Avg | 1.6642E+06 | 7.9114E+04 | 7.3454E+03 | 5.3383E+03 | |
| Std | 1.0710E+06 | 3.2822E+04 | 5.8072E+03 | 1.2717E+03 | |
| Rank | 4 | 3 | 2 | 1 | |
| F13 | Best | 1.7389E+04 | 1.5735E+03 | 1.6015E+03 | 1.4856E+03 |
| Avg | 8.9412E+04 | 1.6390E+03 | 6.3425E+03 | 1.5356E+03 | |
| Std | 5.1102E+04 | 3.3141E+01 | 1.1487E+04 | 3.0610E+01 | |
| Rank | 4 | 2 | 3 | 1 | |
| F14 | Best | 3.7181E+04 | 2.8876E+03 | 2.0592E+03 | 1.6909E+03 |
| Avg | 1.1255E+05 | 5.4574E+03 | 6.5099E+03 | 1.9934E+03 | |
| Std | 4.9934E+04 | 2.4046E+03 | 7.5176E+03 | 3.7555E+02 | |
| Rank | 4 | 2 | 3 | 1 | |
| F15 | Best | 2.9759E+03 | 2.7105E+03 | 2.1970E+03 | 1.9951E+03 |
| Avg | 3.6347E+03 | 3.4912E+03 | 2.9689E+03 | 2.8382E+03 | |
| Std | 4.1664E+02 | 3.9127E+02 | 3.9824E+02 | 3.2203E+02 | |
| Rank | 4 | 3 | 2 | 1 | |
| F16 | Best | 2.4935E+03 | 2.2980E+03 | 2.4352E+03 | 2.1565E+03 |
| Avg | 3.3451E+03 | 2.9045E+03 | 3.2025E+03 | 2.7520E+03 | |
| Std | 3.5810E+02 | 2.9639E+02 | 3.5740E+02 | 2.9992E+02 | |
| Rank | 4 | 2 | 3 | 1 | |
| F17 | Best | 2.8243E+05 | 2.3109E+03 | 2.1151E+03 | 1.9177E+03 |
| Avg | 1.2801E+06 | 2.5223E+03 | 1.6403E+04 | 2.0624E+03 | |
| Std | 1.2393E+06 | 1.4627E+02 | 1.5293E+04 | 8.4575E+01 | |
| Rank | 4 | 2 | 3 | 1 | |
| F18 | Best | 4.7014E+04 | 2.1690E+03 | 2.4878E+03 | 2.0790E+03 |
| Avg | 7.2180E+05 | 4.0444E+03 | 1.0994E+04 | 3.2304E+03 | |
| Std | 9.7924E+05 | 4.3045E+03 | 9.7495E+03 | 1.9629E+03 | |
| Rank | 4 | 2 | 3 | 1 | |
| F19 | Best | 2.5566E+03 | 2.6992E+03 | 2.4553E+03 | 2.6044E+03 |
| Avg | 3.3377E+03 | 3.2167E+03 | 3.1775E+03 | 3.0635E+03 | |
| Std | 3.8043E+02 | 2.2747E+02 | 3.8183E+02 | 2.1865E+02 | |
| Rank | 4 | 3 | 2 | 1 | |
| F20 | Best | 2.5496E+03 | 2.5092E+03 | 2.4190E+03 | 2.3694E+03 |
| Avg | 2.5968E+03 | 2.5454E+03 | 2.4660E+03 | 2.4097E+03 | |
| Std | 3.3005E+01 | 2.7836E+01 | 3.2274E+01 | 2.4251E+01 | |
| Rank | 4 | 3 | 2 | 1 | |
| F21 | Best | 1.0211E+04 | 1.0652E+04 | 7.3574E+03 | 6.8831E+03 |
| Avg | 1.2394E+04 | 1.2771E+04 | 9.2005E+03 | 9.2190E+03 | |
| Std | 1.0235E+03 | 8.4468E+02 | 1.0346E+03 | 9.0983E+02 | |
| Rank | 3 | 4 | 1 | 2 | |
| F22 | Best | 2.9971E+03 | 2.9314E+03 | 2.8699E+03 | 2.7956E+03 |
| Avg | 3.0880E+03 | 2.9789E+03 | 2.9529E+03 | 2.8426E+03 | |
| Std | 4.1045E+01 | 2.8823E+01 | 4.2158E+01 | 3.0601E+01 | |
| Rank | 4 | 3 | 2 | 1 | |
| F23 | Best | 3.1492E+03 | 3.0968E+03 | 3.0148E+03 | 2.9756E+03 |
| Avg | 3.2546E+03 | 3.1550E+03 | 3.1214E+03 | 3.0240E+03 | |
| Std | 5.7388E+01 | 2.9093E+01 | 5.5210E+01 | 2.6631E+01 | |
| Rank | 4 | 3 | 2 | 1 | |
| F24 | Best | 3.3920E+03 | 3.1121E+03 | 2.9312E+03 | 2.9312E+03 |
| Avg | 3.8937E+03 | 3.1558E+03 | 2.9508E+03 | 2.9591E+03 | |
| Std | 2.8965E+02 | 2.9339E+01 | 1.9186E+01 | 2.5971E+01 | |
| Rank | 4 | 3 | 1 | 2 | |
| F25 | Best | 6.5093E+03 | 5.6291E+03 | 5.4409E+03 | 4.5226E+03 |
| Avg | 7.5054E+03 | 6.1546E+03 | 6.1714E+03 | 4.9901E+03 | |
| Std | 6.8584E+02 | 2.5020E+02 | 6.3425E+02 | 2.5223E+02 | |
| Rank | 4 | 2 | 3 | 1 | |
| F26 | Best | 3.3941E+03 | 3.3253E+03 | 3.1407E+03 | 3.1248E+03 |
| Avg | 3.5723E+03 | 3.4673E+03 | 3.2466E+03 | 3.2457E+03 | |
| Std | 1.0277E+02 | 9.9072E+01 | 1.1530E+02 | 7.7985E+01 | |
| Rank | 4 | 3 | 2 | 1 | |
| F27 | Best | 3.8491E+03 | 3.3782E+03 | 3.2709E+03 | 3.2393E+03 |
| Avg | 5.4813E+03 | 3.4497E+03 | 3.2990E+03 | 3.2776E+03 | |
| Std | 1.2630E+03 | 6.7619E+01 | 5.3081E+00 | 2.5224E+01 | |
| Rank | 4 | 3 | 2 | 1 | |
| F28 | Best | 4.3527E+03 | 3.9920E+03 | 3.8470E+03 | 3.4621E+03 |
| Avg | 4.9837E+03 | 4.5116E+03 | 4.3621E+03 | 3.9035E+03 | |
| Std | 3.6870E+02 | 2.6028E+02 | 3.2239E+02 | 2.5257E+02 | |
| Rank | 4 | 3 | 2 | 1 | |
| F29 | Best | 1.4680E+07 | 4.1167E+06 | 3.5242E+03 | 3.4058E+03 |
| Avg | 3.7992E+07 | 6.7810E+06 | 7.0962E+03 | 4.7423E+03 | |
| Std | 1.7559E+07 | 1.7294E+06 | 3.3999E+03 | 1.3096E+03 | |
| Rank | 4 | 3 | 2 | 1 |
| No. | Index | RBMO | DRBMO | PRBMO | ERBMO |
|---|---|---|---|---|---|
| F1 | Min | 6.4004E+10 | 1.1980E+10 | 1.0000E+02 | 1.0000E+02 |
| Avg | 7.7533E+10 | 1.6102E+10 | 1.0006E+02 | 1.0015E+02 | |
| Std | 1.1181E+10 | 3.0678E+09 | 3.4260E−01 | 7.6732E−01 | |
| Rank | 4 | 3 | 1 | 2 | |
| F2 | Best | 2.2049E+05 | 9.4000E+04 | 6.3357E+02 | 4.6408E+02 |
| Avg | 2.7225E+05 | 1.2597E+05 | 1.6236E+03 | 1.1585E+03 | |
| Std | 2.5224E+04 | 1.5426E+04 | 9.7497E+02 | 8.4385E+02 | |
| Rank | 4 | 3 | 2 | 1 | |
| F3 | Best | 5.8067E+03 | 1.6677E+03 | 4.0004E+02 | 4.0000E+02 |
| Avg | 9.0835E+03 | 2.2173E+03 | 4.5896E+02 | 4.2287E+02 | |
| Std | 2.0074E+03 | 3.0261E+02 | 3.7001E+01 | 3.1363E+01 | |
| Rank | 4 | 3 | 2 | 1 | |
| F4 | Best | 1.3255E+03 | 1.0874E+03 | 9.0196E+02 | 6.6317E+02 |
| Avg | 1.4353E+03 | 1.1833E+03 | 1.0216E+03 | 7.4907E+02 | |
| Std | 5.5471E+01 | 5.0708E+01 | 6.4094E+01 | 4.1101E+01 | |
| Rank | 4 | 3 | 2 | 1 | |
| F5 | Best | 6.4482E+02 | 6.2221E+02 | 6.2996E+02 | 6.1613E+02 |
| Avg | 6.5708E+02 | 6.2805E+02 | 6.4170E+02 | 6.2022E+02 | |
| Std | 7.4802E+00 | 3.1013E+00 | 5.7337E+00 | 2.3057E+00 | |
| Rank | 4 | 2 | 3 | 1 | |
| F6 | Best | 2.5144E+03 | 1.4108E+03 | 1.9872E+03 | 9.5490E+02 |
| Avg | 2.9404E+03 | 1.5382E+03 | 2.4639E+03 | 1.0910E+03 | |
| Std | 2.6348E+02 | 5.9182E+01 | 2.6229E+02 | 5.8696E+01 | |
| Rank | 4 | 2 | 3 | 1 | |
| F7 | Best | 1.6161E+03 | 1.3901E+03 | 1.2189E+03 | 9.9800E+02 |
| Avg | 1.7576E+03 | 1.4921E+03 | 1.3435E+03 | 1.0656E+03 | |
| Std | 7.2348E+01 | 4.8800E+01 | 7.0144E+01 | 4.0584E+01 | |
| Rank | 4 | 3 | 2 | 1 | |
| F8 | Best | 1.8162E+04 | 5.6359E+03 | 8.2256E+03 | 2.8378E+03 |
| Avg | 3.1021E+04 | 7.6800E+03 | 1.4600E+04 | 3.8257E+03 | |
| Std | 6.4737E+03 | 1.3079E+03 | 2.7271E+03 | 6.9294E+02 | |
| Rank | 4 | 2 | 3 | 1 | |
| F9 | Best | 2.3380E+04 | 2.2395E+04 | 1.1988E+04 | 1.2538E+04 |
| Avg | 2.5570E+04 | 2.5615E+04 | 1.5624E+04 | 1.5526E+04 | |
| Std | 1.3376E+03 | 1.2410E+03 | 1.4279E+03 | 1.3225E+03 | |
| Rank | 3 | 4 | 2 | 1 | |
| F10 | Best | 2.2241E+04 | 2.7723E+03 | 1.8273E+03 | 1.7001E+03 |
| Avg | 3.3267E+04 | 3.6379E+03 | 2.3284E+03 | 1.9874E+03 | |
| Std | 8.0844E+03 | 4.3123E+02 | 5.5257E+02 | 1.4249E+02 | |
| Rank | 4 | 3 | 2 | 1 | |
| F11 | Best | 6.4645E+09 | 6.1661E+08 | 1.1950E+04 | 6.7055E+03 |
| Avg | 8.8429E+09 | 9.3083E+08 | 1.0638E+05 | 3.7651E+04 | |
| Std | 1.7410E+09 | 2.2250E+08 | 1.2780E+05 | 3.7894E+04 | |
| Rank | 4 | 3 | 2 | 1 | |
| F12 | Best | 4.6843E+07 | 1.4017E+06 | 6.1158E+03 | 5.3695E+03 |
| Avg | 2.1165E+08 | 4.4236E+06 | 1.3597E+04 | 7.7289E+03 | |
| Std | 1.4035E+08 | 1.4865E+06 | 6.8629E+03 | 2.0210E+03 | |
| Rank | 4 | 3 | 2 | 1 | |
| F13 | Best | 3.6439E+05 | 2.3829E+03 | 3.4672E+03 | 1.7030E+03 |
| Avg | 2.0695E+06 | 2.8524E+03 | 4.6736E+04 | 1.9115E+03 | |
| Std | 9.5729E+05 | 3.6145E+02 | 3.6214E+04 | 1.2877E+02 | |
| Rank | 4 | 2 | 3 | 1 | |
| F14 | Best | 5.3399E+05 | 7.7685E+04 | 2.0382E+03 | 1.7502E+03 |
| Avg | 1.0002E+07 | 1.4196E+05 | 8.7070E+03 | 4.6081E+03 | |
| Std | 2.0410E+07 | 5.7193E+04 | 9.2621E+03 | 4.2235E+03 | |
| Rank | 4 | 3 | 2 | 1 | |
| F15 | Best | 5.9416E+03 | 5.6567E+03 | 3.9399E+03 | 3.5791E+03 |
| Avg | 7.6010E+03 | 6.9640E+03 | 5.2599E+03 | 4.8452E+03 | |
| Std | 8.4885E+02 | 6.3314E+02 | 6.7337E+02 | 6.3060E+02 | |
| Rank | 4 | 3 | 2 | 1 | |
| F16 | Best | 4.5737E+03 | 4.4959E+03 | 4.2514E+03 | 3.9440E+03 |
| Avg | 6.0029E+03 | 5.1982E+03 | 5.5174E+03 | 4.6359E+03 | |
| Std | 6.1800E+02 | 4.6472E+02 | 6.2685E+02 | 4.2266E+02 | |
| Rank | 4 | 2 | 3 | 1 | |
| F17 | Best | 1.6493E+06 | 1.3300E+04 | 1.2225E+04 | 2.1322E+03 |
| Avg | 4.0486E+06 | 2.2821E+04 | 5.0673E+04 | 4.1820E+03 | |
| Std | 1.4349E+06 | 5.7478E+03 | 2.8364E+04 | 1.4149E+03 | |
| Rank | 4 | 2 | 3 | 1 | |
| F18 | Best | 4.6066E+06 | 3.4270E+05 | 2.6514E+03 | 2.5730E+03 |
| Avg | 2.7036E+07 | 8.2545E+05 | 7.8382E+03 | 6.7707E+03 | |
| Std | 1.3367E+07 | 5.1750E+05 | 5.6383E+03 | 3.9798E+03 | |
| Rank | 4 | 3 | 2 | 1 | |
| F19 | Best | 4.8187E+03 | 4.8372E+03 | 4.3413E+03 | 3.8702E+03 |
| Avg | 5.8825E+03 | 5.4780E+03 | 5.2733E+03 | 4.8614E+03 | |
| Std | 5.1798E+02 | 3.9441E+02 | 5.0945E+02 | 4.0840E+02 | |
| Rank | 4 | 3 | 2 | 1 | |
| F20 | Best | 3.2207E+03 | 2.9083E+03 | 2.7709E+03 | 2.4894E+03 |
| Avg | 3.3150E+03 | 3.0226E+03 | 2.9023E+03 | 2.5887E+03 | |
| Std | 5.7105E+01 | 5.4054E+01 | 7.1008E+01 | 4.4524E+01 | |
| Rank | 4 | 3 | 2 | 1 | |
| F21 | Best | 2.5472E+04 | 2.5705E+04 | 1.6063E+04 | 1.5187E+04 |
| Avg | 2.7532E+04 | 2.7960E+04 | 1.7943E+04 | 1.7757E+04 | |
| Std | 1.3447E+03 | 1.0384E+03 | 1.2775E+03 | 1.3806E+03 | |
| Rank | 3 | 4 | 2 | 1 | |
| F22 | Best | 3.7979E+03 | 3.5175E+03 | 3.4127E+03 | 3.1471E+03 |
| Avg | 3.9378E+03 | 3.6305E+03 | 3.5497E+03 | 3.2389E+03 | |
| Std | 8.7157E+01 | 6.1277E+01 | 8.5468E+01 | 5.7527E+01 | |
| Rank | 4 | 3 | 2 | 1 | |
| F23 | Best | 4.4315E+03 | 4.0482E+03 | 3.9662E+03 | 3.6283E+03 |
| Avg | 4.6327E+03 | 4.2661E+03 | 4.2036E+03 | 3.8502E+03 | |
| Std | 1.2860E+02 | 1.0030E+02 | 1.2706E+02 | 9.6198E+01 | |
| Rank | 4 | 3 | 2 | 1 | |
| F24 | Best | 7.1903E+03 | 4.2770E+03 | 3.1062E+03 | 3.1056E+03 |
| Avg | 1.0068E+04 | 4.6653E+03 | 3.2434E+03 | 3.2137E+03 | |
| Std | 1.3363E+03 | 2.3893E+02 | 6.5652E+01 | 5.8221E+01 | |
| Rank | 4 | 3 | 2 | 1 | |
| F25 | Best | 1.5960E+04 | 1.2438E+04 | 1.2237E+04 | 8.3505E+03 |
| Avg | 1.9351E+04 | 1.3899E+04 | 1.5214E+04 | 9.7972E+03 | |
| Std | 1.5640E+03 | 5.7689E+02 | 1.5245E+03 | 5.9085E+02 | |
| Rank | 4 | 2 | 3 | 1 | |
| F26 | Best | 3.8458E+03 | 3.6632E+03 | 3.2000E+03 | 3.2000E+03 |
| Avg | 4.0876E+03 | 3.7997E+03 | 3.5117E+03 | 3.5255E+03 | |
| Std | 1.2576E+02 | 7.1043E+01 | 2.3827E+02 | 1.1163E+02 | |
| Rank | 4 | 3 | 1 | 2 | |
| F27 | Best | 9.3188E+03 | 4.0891E+03 | 3.2618E+03 | 3.2344E+03 |
| Avg | 1.4892E+04 | 4.8212E+03 | 3.2962E+03 | 3.2951E+03 | |
| Std | 3.6113E+03 | 4.5144E+02 | 1.2897E+01 | 1.7467E+01 | |
| Rank | 4 | 3 | 2 | 1 | |
| F28 | Best | 7.8634E+03 | 6.7059E+03 | 6.1036E+03 | 4.8663E+03 |
| Avg | 9.2607E+03 | 7.5913E+03 | 6.9328E+03 | 5.8272E+03 | |
| Std | 7.2004E+02 | 4.9423E+02 | 5.2131E+02 | 4.6625E+02 | |
| Rank | 4 | 3 | 2 | 1 | |
| F29 | Best | 5.6716E+07 | 7.5145E+06 | 4.2342E+03 | 3.9250E+03 |
| Avg | 1.7473E+08 | 1.7235E+07 | 9.2773E+03 | 5.5812E+03 | |
| Std | 1.0212E+08 | 7.7226E+06 | 4.4851E+03 | 1.3954E+03 | |
| Rank | 4 | 3 | 2 | 1 |
| No. | Index | ERBMO | AE | LSHADE-SPACMA | SAO | ACGRIME | QIO | EPSCA | CFOA | EPSCA | CFOA | CFOA |
|---|---|---|---|---|---|---|---|---|---|---|---|---|
| F1 | Min | 1.0000E+02 | 8.7626E+03 | 9.9849E+03 | 9.6795E+06 | 1.8422E+03 | 1.0166E+05 | 1.4641E+02 | 1.6826E+07 | 2.7342E+02 | 8.0087E+06 | 6.8101E+05 |
| Avg | 1.0004E+02 | 3.4021E+04 | 3.3073E+04 | 3.1200E+07 | 5.0537E+04 | 5.9250E+05 | 2.6645E+03 | 1.5933E+08 | 2.6356E+03 | 1.5354E+08 | 2.9322E+06 | |
| Std | 2.4024E−01 | 1.8702E+04 | 1.4866E+04 | 1.3280E+07 | 1.0192E+05 | 5.4654E+05 | 2.9650E+03 | 1.5054E+08 | 2.9658E+03 | 1.7581E+08 | 2.2236E+06 | |
| Rank | 1 | 5 | 4 | 9 | 6 | 7 | 3 | 11 | 2 | 10 | 8 | |
| F2 | Min | 3.0000E+02 | 6.1794E+02 | 3.0000E+02 | 6.1555E+02 | 3.4388E+02 | 6.5273E+02 | 3.1987E+02 | 5.9274E+02 | 8.2691E+02 | 7.0110E+02 | 8.2010E+02 |
| Avg | 3.0000E+02 | 1.1874E+03 | 3.0104E+02 | 1.3116E+03 | 1.1183E+03 | 1.3868E+03 | 1.1140E+03 | 2.2425E+03 | 1.6012E+03 | 4.3447E+03 | 1.8638E+03 | |
| Std | 9.3142E−09 | 3.3857E+02 | 3.2456E+00 | 5.2871E+02 | 5.4262E+02 | 7.0350E+02 | 1.1726E+03 | 1.6145E+03 | 5.3491E+02 | 2.2826E+03 | 7.8426E+02 | |
| Rank | 1 | 5 | 2 | 6 | 4 | 7 | 3 | 10 | 8 | 11 | 9 | |
| F3 | Min | 4.0000E+02 | 4.0577E+02 | 4.0326E+02 | 4.0675E+02 | 4.0264E+02 | 4.0078E+02 | 4.0588E+02 | 4.0807E+02 | 4.0002E+02 | 4.0692E+02 | 4.0398E+02 |
| Avg | 4.0000E+02 | 4.0631E+02 | 4.0417E+02 | 4.0861E+02 | 4.0715E+02 | 4.1054E+02 | 4.0901E+02 | 4.2362E+02 | 4.0567E+02 | 4.2631E+02 | 4.0690E+02 | |
| Std | 1.7662E−12 | 2.7777E−01 | 4.5597E−01 | 5.6142E−01 | 1.9867E+00 | 1.6186E+01 | 1.0263E+01 | 1.5239E+01 | 1.8633E+00 | 2.1077E+01 | 8.9873E−01 | |
| Rank | 1 | 4 | 2 | 7 | 6 | 9 | 8 | 10 | 3 | 11 | 5 | |
| F4 | Min | 5.0298E+02 | 5.1036E+02 | 5.2017E+02 | 5.1622E+02 | 5.0199E+02 | 5.1071E+02 | 5.0001E+02 | 5.0941E+02 | 5.0707E+02 | 5.1804E+02 | 5.1004E+02 |
| Avg | 5.1078E+02 | 5.2910E+02 | 5.2756E+02 | 5.3877E+02 | 5.1556E+02 | 5.2844E+02 | 5.0970E+02 | 5.2298E+02 | 5.2321E+02 | 5.3464E+02 | 5.2311E+02 | |
| Std | 5.6951E+00 | 6.4744E+00 | 4.4897E+00 | 8.3720E+00 | 6.5061E+00 | 8.5895E+00 | 7.2428E+00 | 8.5082E+00 | 7.8352E+00 | 1.0360E+01 | 7.0930E+00 | |
| Rank | 2 | 9 | 7 | 11 | 3 | 8 | 1 | 4 | 6 | 10 | 5 | |
| F5 | Min | 6.0002E+02 | 6.0013E+02 | 6.0046E+02 | 6.0274E+02 | 6.0004E+02 | 6.0068E+02 | 6.0000E+02 | 6.0587E+02 | 6.0002E+02 | 6.0639E+02 | 6.0070E+02 |
| Avg | 6.0017E+02 | 6.0023E+02 | 6.0107E+02 | 6.0397E+02 | 6.0051E+02 | 6.0168E+02 | 6.0001E+02 | 6.1542E+02 | 6.0011E+02 | 6.1371E+02 | 6.0176E+02 | |
| Std | 1.0257E−01 | 6.2402E−02 | 2.7348E−01 | 8.0155E−01 | 5.0704E−01 | 6.8327E−01 | 1.9164E−02 | 4.9757E+00 | 1.5621E−01 | 5.8246E+00 | 8.1023E−01 | |
| Rank | 3 | 4 | 6 | 9 | 5 | 7 | 1 | 11 | 2 | 10 | 8 | |
| F6 | Min | 7.1072E+02 | 7.3282E+02 | 7.3000E+02 | 7.4410E+02 | 7.1762E+02 | 7.3438E+02 | 7.1455E+02 | 7.2014E+02 | 7.2074E+02 | 7.2200E+02 | 7.2592E+02 |
| Avg | 7.1951E+02 | 7.4136E+02 | 7.4336E+02 | 7.5677E+02 | 7.2629E+02 | 7.4684E+02 | 7.1961E+02 | 7.3484E+02 | 7.4311E+02 | 7.4416E+02 | 7.3887E+02 | |
| Std | 4.6670E+00 | 4.6647E+00 | 6.9261E+00 | 7.4088E+00 | 6.7336E+00 | 6.1477E+00 | 3.7103E+00 | 8.9816E+00 | 9.1558E+00 | 1.2796E+01 | 6.4404E+00 | |
| Rank | 1 | 6 | 8 | 11 | 3 | 10 | 2 | 4 | 7 | 9 | 5 | |
| F7 | Min | 8.0398E+02 | 8.1638E+02 | 8.1149E+02 | 8.1902E+02 | 8.0697E+02 | 8.1031E+02 | 8.0298E+02 | 8.0924E+02 | 8.0733E+02 | 8.1105E+02 | 8.1176E+02 |
| Avg | 8.1104E+02 | 8.2786E+02 | 8.2885E+02 | 8.3091E+02 | 8.1651E+02 | 8.2149E+02 | 8.1019E+02 | 8.1831E+02 | 8.2567E+02 | 8.2810E+02 | 8.2153E+02 | |
| Std | 4.4138E+00 | 5.6623E+00 | 6.5405E+00 | 7.8644E+00 | 6.4412E+00 | 7.2380E+00 | 4.8627E+00 | 5.2511E+00 | 8.8941E+00 | 7.5282E+00 | 4.9614E+00 | |
| Rank | 2 | 8 | 10 | 11 | 3 | 5 | 1 | 4 | 7 | 9 | 6 | |
| F8 | Min | 9.0000E+02 | 9.0001E+02 | 9.0006E+02 | 9.0248E+02 | 9.0003E+02 | 9.0015E+02 | 9.0000E+02 | 9.0768E+02 | 9.0000E+02 | 9.1249E+02 | 9.0034E+02 |
| Avg | 9.0004E+02 | 9.0005E+02 | 9.0053E+02 | 9.0570E+02 | 9.0369E+02 | 9.0076E+02 | 9.0024E+02 | 9.5988E+02 | 9.0004E+02 | 1.0155E+03 | 9.0255E+02 | |
| Std | 9.1327E−02 | 2.7097E−02 | 3.5611E−01 | 2.8828E+00 | 5.8632E+00 | 4.4637E−01 | 6.2761E−01 | 3.2584E+01 | 1.0963E−01 | 7.3932E+01 | 3.0046E+00 | |
| Rank | 2 | 3 | 5 | 9 | 8 | 6 | 4 | 10 | 1 | 11 | 7 | |
| F9 | Min | 1.1584E+03 | 1.9643E+03 | 1.6722E+03 | 1.4834E+03 | 1.0565E+03 | 1.8615E+03 | 1.0517E+03 | 1.3750E+03 | 1.6520E+03 | 1.3799E+03 | 1.7835E+03 |
| Avg | 1.6804E+03 | 2.5550E+03 | 2.1581E+03 | 2.1611E+03 | 1.5137E+03 | 2.5106E+03 | 1.6433E+03 | 1.9486E+03 | 2.0742E+03 | 2.0117E+03 | 2.2085E+03 | |
| Std | 2.1666E+02 | 2.0079E+02 | 2.1576E+02 | 3.6027E+02 | 2.2576E+02 | 2.4094E+02 | 2.8742E+02 | 2.6743E+02 | 2.3988E+02 | 2.9047E+02 | 1.9841E+02 | |
| Rank | 3 | 11 | 7 | 8 | 1 | 10 | 2 | 4 | 6 | 5 | 9 | |
| F10 | Min | 1.1000E+03 | 1.1086E+03 | 1.1058E+03 | 1.1197E+03 | 1.1050E+03 | 1.1069E+03 | 1.1021E+03 | 1.1131E+03 | 1.1073E+03 | 1.1128E+03 | 1.1094E+03 |
| Avg | 1.1023E+03 | 1.1128E+03 | 1.1116E+03 | 1.1321E+03 | 1.1204E+03 | 1.1142E+03 | 1.1133E+03 | 1.1785E+03 | 1.1137E+03 | 1.1897E+03 | 1.1192E+03 | |
| Std | 1.5750E+00 | 2.1400E+00 | 3.1231E+00 | 6.9992E+00 | 1.0561E+01 | 3.4890E+00 | 4.0840E+01 | 7.4731E+01 | 4.4698E+00 | 4.5982E+01 | 7.3135E+00 | |
| Rank | 1 | 3 | 2 | 9 | 8 | 6 | 4 | 10 | 5 | 11 | 7 | |
| F11 | Min | 1.2002E+03 | 4.2460E+04 | 3.0674E+03 | 1.2892E+05 | 1.8607E+04 | 2.6696E+04 | 2.8828E+03 | 8.9757E+03 | 8.4867E+03 | 7.5710E+03 | 1.0665E+05 |
| Avg | 1.3987E+03 | 1.1048E+05 | 7.3378E+03 | 1.5774E+06 | 1.2975E+06 | 4.0815E+05 | 2.6234E+04 | 9.1623E+05 | 1.2733E+05 | 4.9252E+06 | 5.2996E+05 | |
| Std | 1.6017E+02 | 5.0410E+04 | 2.6726E+03 | 1.8860E+06 | 1.6991E+06 | 7.0829E+05 | 2.0969E+04 | 9.0534E+05 | 1.6888E+05 | 4.6075E+06 | 3.2333E+05 | |
| Rank | 1 | 4 | 2 | 10 | 9 | 6 | 3 | 8 | 5 | 11 | 7 | |
| F12 | Min | 1.3010E+03 | 1.7230E+03 | 1.3274E+03 | 2.8930E+03 | 1.5361E+03 | 1.4212E+03 | 1.3157E+03 | 1.7980E+03 | 1.4170E+03 | 1.9795E+03 | 1.9112E+03 |
| Avg | 1.3070E+03 | 3.1968E+03 | 1.3639E+03 | 1.5743E+04 | 9.9025E+03 | 1.5837E+03 | 1.2068E+04 | 7.7430E+03 | 3.6232E+03 | 7.7778E+03 | 3.9235E+03 | |
| Std | 4.0517E+00 | 9.2401E+02 | 1.8358E+01 | 1.1539E+04 | 8.9077E+03 | 1.4613E+02 | 1.0116E+04 | 5.7220E+03 | 1.4070E+03 | 6.3959E+03 | 1.5274E+03 | |
| Rank | 1 | 4 | 2 | 11 | 9 | 3 | 10 | 7 | 5 | 8 | 6 | |
| F13 | Min | 1.4015E+03 | 1.4526E+03 | 1.4237E+03 | 1.4826E+03 | 1.4249E+03 | 1.4242E+03 | 1.4126E+03 | 1.4656E+03 | 1.4452E+03 | 1.4505E+03 | 1.4394E+03 |
| Avg | 1.4133E+03 | 1.4911E+03 | 1.4304E+03 | 2.1885E+03 | 1.7619E+03 | 1.4308E+03 | 3.5884E+03 | 1.5289E+03 | 1.4681E+03 | 1.4854E+03 | 1.4814E+03 | |
| Std | 9.1865E+00 | 1.7371E+01 | 3.5543E+00 | 1.0068E+03 | 6.1621E+02 | 2.8454E+00 | 3.8576E+03 | 4.1378E+01 | 1.4277E+01 | 2.9436E+01 | 1.5280E+01 | |
| Rank | 1 | 7 | 2 | 10 | 9 | 3 | 11 | 8 | 4 | 6 | 5 | |
| F14 | Min | 1.5001E+03 | 1.5703E+03 | 1.5057E+03 | 1.7288E+03 | 1.5101E+03 | 1.5091E+03 | 1.5229E+03 | 1.6158E+03 | 1.5789E+03 | 1.5841E+03 | 1.5966E+03 |
| Avg | 1.5027E+03 | 1.7683E+03 | 1.5099E+03 | 2.4891E+03 | 1.6644E+03 | 1.5194E+03 | 5.7867E+03 | 2.2352E+03 | 1.7732E+03 | 1.7702E+03 | 1.7654E+03 | |
| Std | 5.5833E+00 | 1.3618E+02 | 2.8875E+00 | 9.4365E+02 | 1.6689E+02 | 6.6691E+00 | 6.5779E+03 | 4.3312E+02 | 1.7020E+02 | 2.4225E+02 | 1.4698E+02 | |
| Rank | 1 | 6 | 2 | 10 | 4 | 3 | 11 | 9 | 8 | 7 | 5 | |
| F15 | Min | 1.6012E+03 | 1.6396E+03 | 1.6287E+03 | 1.6133E+03 | 1.6020E+03 | 1.6092E+03 | 1.6014E+03 | 1.6113E+03 | 1.6063E+03 | 1.6052E+03 | 1.6114E+03 |
| Avg | 1.6106E+03 | 1.7118E+03 | 1.6598E+03 | 1.6768E+03 | 1.6519E+03 | 1.6847E+03 | 1.6654E+03 | 1.7289E+03 | 1.6726E+03 | 1.7772E+03 | 1.6467E+03 | |
| Std | 2.3817E+01 | 4.5827E+01 | 1.8899E+01 | 5.7653E+01 | 7.2970E+01 | 7.5834E+01 | 8.0531E+01 | 1.0419E+02 | 6.6855E+01 | 1.0634E+02 | 2.9222E+01 | |
| Rank | 1 | 9 | 4 | 7 | 3 | 8 | 5 | 10 | 6 | 11 | 2 | |
| F16 | Min | 1.7212E+03 | 1.7588E+03 | 1.7421E+03 | 1.7482E+03 | 1.7078E+03 | 1.7339E+03 | 1.7037E+03 | 1.7355E+03 | 1.7402E+03 | 1.7315E+03 | 1.7307E+03 |
| Avg | 1.7419E+03 | 1.7873E+03 | 1.7616E+03 | 1.7684E+03 | 1.7313E+03 | 1.7617E+03 | 1.7439E+03 | 1.7616E+03 | 1.7607E+03 | 1.7557E+03 | 1.7614E+03 | |
| Std | 1.5076E+01 | 1.3806E+01 | 1.0023E+01 | 1.5261E+01 | 1.2574E+01 | 1.5928E+01 | 3.7500E+01 | 2.0662E+01 | 1.3132E+01 | 1.5808E+01 | 1.4986E+01 | |
| Rank | 2 | 11 | 7 | 10 | 1 | 9 | 3 | 8 | 5 | 4 | 6 | |
| F17 | Min | 1.8011E+03 | 2.6144E+03 | 1.8466E+03 | 6.5864E+03 | 1.9105E+03 | 1.8677E+03 | 1.9491E+03 | 2.4556E+03 | 2.2688E+03 | 2.0135E+03 | 2.8614E+03 |
| Avg | 1.8171E+03 | 6.3476E+03 | 1.8809E+03 | 3.8657E+04 | 1.8594E+04 | 2.1602E+03 | 2.1340E+04 | 1.4286E+04 | 8.7029E+03 | 1.9578E+04 | 9.8111E+03 | |
| Std | 7.8714E+00 | 2.3316E+03 | 3.6423E+01 | 1.8677E+04 | 1.5521E+04 | 4.1721E+02 | 1.6781E+04 | 1.1927E+04 | 6.4955E+03 | 1.3699E+04 | 6.2814E+03 | |
| Rank | 1 | 4 | 2 | 11 | 8 | 3 | 10 | 7 | 5 | 9 | 6 | |
| F18 | Min | 1.9012E+03 | 1.9428E+03 | 1.9051E+03 | 1.9503E+03 | 1.9073E+03 | 1.9058E+03 | 1.9056E+03 | 1.9267E+03 | 1.9228E+03 | 1.9170E+03 | 1.9493E+03 |
| Avg | 1.9028E+03 | 2.0887E+03 | 1.9078E+03 | 8.4059E+03 | 2.4790E+03 | 1.9091E+03 | 6.7428E+03 | 2.5352E+03 | 2.3559E+03 | 2.0247E+03 | 2.0832E+03 | |
| Std | 9.6429E−01 | 1.1742E+02 | 1.2892E+00 | 6.2283E+03 | 8.2008E+02 | 1.9800E+00 | 6.5177E+03 | 6.9147E+02 | 1.5190E+03 | 8.4778E+01 | 1.0993E+02 | |
| Rank | 1 | 6 | 2 | 11 | 8 | 3 | 10 | 9 | 7 | 4 | 5 | |
| F19 | Min | 2.0209E+03 | 2.0415E+03 | 2.0343E+03 | 2.0311E+03 | 2.0186E+03 | 2.0396E+03 | 2.0000E+03 | 2.0268E+03 | 2.0280E+03 | 2.0310E+03 | 2.0279E+03 |
| Avg | 2.0427E+03 | 2.0790E+03 | 2.0510E+03 | 2.0671E+03 | 2.0247E+03 | 2.0694E+03 | 2.0583E+03 | 2.0740E+03 | 2.0562E+03 | 2.0817E+03 | 2.0569E+03 | |
| Std | 1.7319E+01 | 1.3076E+01 | 9.4392E+00 | 1.7398E+01 | 5.2007E+00 | 1.5124E+01 | 5.5260E+01 | 3.3914E+01 | 2.0683E+01 | 2.8728E+01 | 1.5020E+01 | |
| Rank | 2 | 10 | 3 | 7 | 1 | 8 | 6 | 9 | 4 | 11 | 5 | |
| F20 | Min | 2.2000E+03 | 2.2175E+03 | 2.2023E+03 | 2.2029E+03 | 2.2020E+03 | 2.2010E+03 | 2.2026E+03 | 2.2038E+03 | 2.2014E+03 | 2.2049E+03 | 2.2023E+03 |
| Avg | 2.2458E+03 | 2.2991E+03 | 2.2382E+03 | 2.2697E+03 | 2.2421E+03 | 2.2097E+03 | 2.2803E+03 | 2.2307E+03 | 2.2730E+03 | 2.2136E+03 | 2.2195E+03 | |
| Std | 5.7394E+01 | 4.6206E+01 | 4.4731E+01 | 6.5891E+01 | 4.7620E+01 | 2.2804E+01 | 5.0668E+01 | 3.2587E+01 | 6.1275E+01 | 7.3464E+00 | 3.5468E+01 | |
| Rank | 7 | 11 | 5 | 8 | 6 | 1 | 10 | 4 | 9 | 2 | 3 | |
| F21 | Min | 2.2000E+03 | 2.3024E+03 | 2.3043E+03 | 2.2325E+03 | 2.2206E+03 | 2.2376E+03 | 2.2116E+03 | 2.2400E+03 | 2.2114E+03 | 2.2691E+03 | 2.2140E+03 |
| Avg | 2.2979E+03 | 2.3048E+03 | 2.3061E+03 | 2.3041E+03 | 2.2905E+03 | 2.3058E+03 | 2.2958E+03 | 2.3181E+03 | 2.2972E+03 | 2.3225E+03 | 2.2886E+03 | |
| Std | 1.8491E+01 | 1.1752E+00 | 9.6956E−01 | 2.4091E+01 | 2.8245E+01 | 1.2993E+01 | 2.1484E+01 | 1.9882E+01 | 2.1253E+01 | 2.0735E+01 | 3.4296E+01 | |
| Rank | 5 | 7 | 9 | 6 | 2 | 8 | 3 | 10 | 4 | 11 | 1 | |
| F22 | Min | 2.6044E+03 | 2.6136E+03 | 2.6154E+03 | 2.6228E+03 | 2.6083E+03 | 2.6104E+03 | 2.6063E+03 | 2.6154E+03 | 2.6116E+03 | 2.6130E+03 | 2.6097E+03 |
| Avg | 2.6160E+03 | 2.6265E+03 | 2.6255E+03 | 2.6383E+03 | 2.6171E+03 | 2.6235E+03 | 2.6163E+03 | 2.6311E+03 | 2.6244E+03 | 2.6330E+03 | 2.6215E+03 | |
| Std | 7.5567E+00 | 6.3421E+00 | 5.2719E+00 | 6.3690E+00 | 6.2089E+00 | 8.2103E+00 | 7.0100E+00 | 9.4801E+00 | 8.8440E+00 | 1.2392E+01 | 7.2683E+00 | |
| Rank | 1 | 8 | 7 | 11 | 3 | 5 | 2 | 9 | 6 | 10 | 4 | |
| F23 | Min | 2.5000E+03 | 2.6734E+03 | 2.5575E+03 | 2.5073E+03 | 2.5001E+03 | 2.5037E+03 | 2.5006E+03 | 2.5248E+03 | 2.5025E+03 | 2.5290E+03 | 2.5193E+03 |
| Avg | 2.7089E+03 | 2.7493E+03 | 2.7326E+03 | 2.7307E+03 | 2.6877E+03 | 2.6731E+03 | 2.7362E+03 | 2.6738E+03 | 2.7357E+03 | 2.6199E+03 | 2.6153E+03 | |
| Std | 8.3482E+01 | 1.6311E+01 | 5.5786E+01 | 8.9468E+01 | 1.0520E+02 | 1.1540E+02 | 4.5155E+01 | 8.9026E+01 | 6.2530E+01 | 8.1470E+01 | 7.9714E+01 | |
| Rank | 6 | 11 | 8 | 7 | 5 | 3 | 10 | 4 | 9 | 2 | 1 | |
| F24 | Min | 2.8977E+03 | 2.8994E+03 | 2.8986E+03 | 2.9083E+03 | 2.8980E+03 | 2.8995E+03 | 2.8985E+03 | 2.9064E+03 | 2.8977E+03 | 2.9097E+03 | 2.8995E+03 |
| Avg | 2.9088E+03 | 2.9447E+03 | 2.9323E+03 | 2.9432E+03 | 2.9282E+03 | 2.9262E+03 | 2.9285E+03 | 2.9473E+03 | 2.9234E+03 | 2.9526E+03 | 2.9195E+03 | |
| Std | 1.9632E+01 | 8.6282E+00 | 2.0075E+01 | 1.3716E+01 | 2.2284E+01 | 2.2696E+01 | 2.3724E+01 | 1.5333E+01 | 2.3382E+01 | 1.6514E+01 | 1.9585E+01 | |
| Rank | 1 | 9 | 7 | 8 | 5 | 4 | 6 | 10 | 3 | 11 | 2 | |
| F25 | Min | 2.9000E+03 | 2.9004E+03 | 2.9004E+03 | 2.8881E+03 | 2.9002E+03 | 2.9037E+03 | 2.9000E+03 | 2.9385E+03 | 2.8003E+03 | 2.9156E+03 | 2.9071E+03 |
| Avg | 2.9028E+03 | 2.9014E+03 | 2.9007E+03 | 2.9521E+03 | 2.9399E+03 | 2.9172E+03 | 2.9821E+03 | 3.0373E+03 | 2.9253E+03 | 3.0268E+03 | 2.9286E+03 | |
| Std | 1.5377E+01 | 9.0652E−01 | 2.4032E−01 | 2.2809E+01 | 3.1014E+01 | 1.3031E+01 | 2.1078E+02 | 5.9112E+01 | 5.0556E+01 | 5.3244E+01 | 1.8238E+01 | |
| Rank | 3 | 2 | 1 | 8 | 7 | 4 | 9 | 11 | 5 | 10 | 6 | |
| F26 | Min | 3.0884E+03 | 3.0915E+03 | 3.0898E+03 | 3.0927E+03 | 3.0897E+03 | 3.0931E+03 | 3.0890E+03 | 3.0913E+03 | 3.0893E+03 | 3.0930E+03 | 3.0901E+03 |
| Avg | 3.0912E+03 | 3.0948E+03 | 3.0909E+03 | 3.0957E+03 | 3.0920E+03 | 3.0998E+03 | 3.0918E+03 | 3.0986E+03 | 3.0919E+03 | 3.0986E+03 | 3.0935E+03 | |
| Std | 5.4627E+00 | 1.2491E+00 | 7.8545E−01 | 1.7629E+00 | 1.8831E+00 | 3.0894E+00 | 2.7522E+00 | 4.1809E+00 | 2.3787E+00 | 3.7061E+00 | 2.2323E+00 | |
| Rank | 2 | 7 | 1 | 8 | 5 | 11 | 3 | 10 | 4 | 9 | 6 | |
| F27 | Min | 3.1000E+03 | 3.1141E+03 | 3.1020E+03 | 3.1723E+03 | 3.1001E+03 | 3.1093E+03 | 3.1705E+03 | 3.1216E+03 | 3.1115E+03 | 3.1887E+03 | 3.1285E+03 |
| Avg | 3.1355E+03 | 3.2379E+03 | 3.1425E+03 | 3.2798E+03 | 3.2413E+03 | 3.1902E+03 | 3.3447E+03 | 3.2463E+03 | 3.2769E+03 | 3.2546E+03 | 3.1728E+03 | |
| Std | 6.4819E+01 | 1.0768E+02 | 7.5876E+01 | 1.0380E+02 | 1.0376E+02 | 8.9554E+01 | 9.2866E+01 | 6.1892E+01 | 1.1831E+02 | 6.2508E+01 | 1.3378E+01 | |
| Rank | 1 | 5 | 2 | 10 | 6 | 4 | 11 | 7 | 9 | 8 | 3 | |
| F28 | Min | 3.1362E+03 | 3.1864E+03 | 3.1593E+03 | 3.1724E+03 | 3.1461E+03 | 3.1777E+03 | 3.1360E+03 | 3.1572E+03 | 3.1661E+03 | 3.1517E+03 | 3.1585E+03 |
| Avg | 3.1604E+03 | 3.2163E+03 | 3.2159E+03 | 3.2314E+03 | 3.1824E+03 | 3.2204E+03 | 3.1997E+03 | 3.2111E+03 | 3.2099E+03 | 3.2075E+03 | 3.2017E+03 | |
| Std | 2.0189E+01 | 1.6112E+01 | 1.8789E+01 | 3.9051E+01 | 2.7484E+01 | 2.2763E+01 | 4.8544E+01 | 2.5878E+01 | 2.7987E+01 | 4.0325E+01 | 1.9602E+01 | |
| Rank | 1 | 9 | 8 | 11 | 2 | 10 | 3 | 7 | 6 | 5 | 4 | |
| F29 | Min | 3.2377E+03 | 5.3278E+04 | 3.6320E+03 | 1.8046E+04 | 3.9008E+03 | 1.4733E+04 | 5.4352E+03 | 4.7797E+03 | 6.6980E+03 | 4.6003E+03 | 1.1901E+04 |
| Avg | 3.3417E+03 | 3.8369E+05 | 6.6092E+04 | 5.7088E+05 | 4.0480E+05 | 2.8430E+05 | 5.7058E+05 | 3.5802E+05 | 5.0761E+05 | 3.7757E+05 | 1.3663E+05 | |
| Std | 7.2574E+01 | 3.1207E+05 | 2.1741E+05 | 6.7634E+05 | 4.3521E+05 | 5.2254E+05 | 4.3337E+05 | 4.9146E+05 | 3.0622E+05 | 5.0902E+05 | 1.1289E+05 | |
| Rank | 1 | 7 | 2 | 11 | 8 | 4 | 10 | 5 | 9 | 6 | 3 |
| No. | Index | ERBMO | AE | LSHADE-SPACMA | SAO | ACGRIME | QIO | EPSCA | CFOA | EPSCA | CFOA | CFOA |
|---|---|---|---|---|---|---|---|---|---|---|---|---|
| F1 | Min | 1.0000E+02 | 1.3641E+07 | 1.2549E+06 | 3.0437E+09 | 1.3449E+08 | 4.7464E+07 | 1.3915E+06 | 6.3210E+09 | 2.3236E+05 | 3.3003E+09 | 1.8358E+08 |
| Avg | 1.0008E+02 | 2.1465E+07 | 2.4187E+06 | 4.2792E+09 | 4.3181E+08 | 1.8419E+08 | 5.1654E+06 | 1.0753E+10 | 1.2973E+06 | 8.9827E+09 | 4.4113E+08 | |
| Std | 4.3531E−01 | 5.7086E+06 | 6.7761E+05 | 7.6752E+08 | 2.1443E+08 | 7.8950E+07 | 4.5185E+06 | 2.1835E+09 | 8.7728E+05 | 2.6231E+09 | 1.5860E+08 | |
| Rank | 1 | 5 | 3 | 9 | 7 | 6 | 4 | 11 | 2 | 10 | 8 | |
| F2 | Min | 3.0000E+02 | 4.3734E+04 | 2.5595E+03 | 5.4658E+04 | 2.4045E+04 | 4.4551E+04 | 3.1258E+04 | 3.2880E+04 | 2.4934E+04 | 3.8200E+04 | 3.6009E+04 |
| Avg | 3.0000E+02 | 6.0787E+04 | 1.5729E+04 | 6.4927E+04 | 3.4548E+04 | 6.5759E+04 | 7.5324E+04 | 4.6434E+04 | 4.7659E+04 | 5.8552E+04 | 5.6417E+04 | |
| Std | 6.8726E−06 | 1.0421E+04 | 2.6154E+04 | 5.8617E+03 | 6.1625E+03 | 1.2661E+04 | 2.1161E+04 | 7.7863E+03 | 9.6956E+03 | 1.2003E+04 | 1.1636E+04 | |
| Rank | 1 | 8 | 2 | 9 | 3 | 10 | 11 | 4 | 5 | 7 | 6 | |
| F3 | Min | 4.0000E+02 | 5.2246E+02 | 4.8867E+02 | 6.6055E+02 | 5.2710E+02 | 5.2702E+02 | 4.9007E+02 | 1.2041E+03 | 4.7700E+02 | 7.7686E+02 | 5.4313E+02 |
| Avg | 4.0133E+02 | 5.3360E+02 | 4.9214E+02 | 8.2610E+02 | 5.8607E+02 | 5.8802E+02 | 5.2096E+02 | 2.0742E+03 | 5.1890E+02 | 1.1599E+03 | 5.9956E+02 | |
| Std | 1.9114E+00 | 6.5803E+00 | 2.4529E+00 | 7.8458E+01 | 3.2688E+01 | 3.5989E+01 | 1.9944E+01 | 5.0388E+02 | 2.4009E+01 | 3.2834E+02 | 2.5866E+01 | |
| Rank | 1 | 5 | 2 | 9 | 6 | 7 | 4 | 11 | 3 | 10 | 8 | |
| F4 | Min | 5.2885E+02 | 6.6413E+02 | 6.6459E+02 | 7.2330E+02 | 5.7203E+02 | 6.4935E+02 | 5.2185E+02 | 6.6545E+02 | 5.9916E+02 | 6.5063E+02 | 6.1688E+02 |
| Avg | 5.5562E+02 | 6.8507E+02 | 6.9042E+02 | 7.5047E+02 | 6.1346E+02 | 6.9203E+02 | 5.4522E+02 | 7.1110E+02 | 6.6830E+02 | 7.1830E+02 | 6.4985E+02 | |
| Std | 1.2777E+01 | 9.6851E+00 | 1.0928E+01 | 1.4522E+01 | 2.1790E+01 | 2.3444E+01 | 1.1546E+01 | 2.8542E+01 | 3.3376E+01 | 3.4260E+01 | 2.0545E+01 | |
| Rank | 2 | 6 | 7 | 11 | 3 | 8 | 1 | 9 | 5 | 10 | 4 | |
| F5 | Min | 6.0239E+02 | 6.0206E+02 | 6.0183E+02 | 6.2326E+02 | 6.0353E+02 | 6.1119E+02 | 6.0051E+02 | 6.3563E+02 | 6.0203E+02 | 6.3336E+02 | 6.0641E+02 |
| Avg | 6.0441E+02 | 6.0310E+02 | 6.0257E+02 | 6.2906E+02 | 6.0877E+02 | 6.1756E+02 | 6.0131E+02 | 6.4614E+02 | 6.0530E+02 | 6.4547E+02 | 6.1127E+02 | |
| Std | 1.3659E+00 | 6.9252E−01 | 3.6010E−01 | 3.3637E+00 | 2.8469E+00 | 4.4747E+00 | 5.5821E−01 | 4.7282E+00 | 2.4850E+00 | 6.8662E+00 | 2.2402E+00 | |
| Rank | 4 | 3 | 2 | 9 | 6 | 8 | 1 | 11 | 5 | 10 | 7 | |
| F6 | Min | 7.5036E+02 | 8.8210E+02 | 9.0597E+02 | 1.0028E+03 | 8.0651E+02 | 9.1096E+02 | 7.6401E+02 | 9.5148E+02 | 8.6526E+02 | 9.3472E+02 | 8.8282E+02 |
| Avg | 7.7545E+02 | 9.1994E+02 | 9.2905E+02 | 1.0396E+03 | 8.5239E+02 | 9.5723E+02 | 7.8975E+02 | 1.0171E+03 | 9.3307E+02 | 1.0434E+03 | 9.1928E+02 | |
| Std | 1.5416E+01 | 1.4103E+01 | 1.1073E+01 | 2.3158E+01 | 2.5430E+01 | 1.9953E+01 | 1.8543E+01 | 3.5760E+01 | 2.6426E+01 | 5.7607E+01 | 1.9565E+01 | |
| Rank | 1 | 5 | 6 | 10 | 3 | 8 | 2 | 9 | 7 | 11 | 4 | |
| F7 | Min | 8.2487E+02 | 9.6529E+02 | 9.6642E+02 | 1.0197E+03 | 8.7029E+02 | 9.3578E+02 | 8.3021E+02 | 9.1487E+02 | 8.8725E+02 | 9.4385E+02 | 8.9651E+02 |
| Avg | 8.5097E+02 | 9.8695E+02 | 9.9423E+02 | 1.0365E+03 | 8.9917E+02 | 9.7431E+02 | 8.4886E+02 | 9.8025E+02 | 9.6447E+02 | 1.0016E+03 | 9.4143E+02 | |
| Std | 1.4867E+01 | 8.8385E+00 | 1.0205E+01 | 1.2319E+01 | 1.6416E+01 | 2.4877E+01 | 1.2963E+01 | 2.6944E+01 | 3.1397E+01 | 2.9829E+01 | 1.9587E+01 | |
| Rank | 2 | 8 | 9 | 11 | 3 | 6 | 1 | 7 | 5 | 10 | 4 | |
| F8 | Min | 9.0836E+02 | 9.1032E+02 | 9.0828E+02 | 2.1061E+03 | 1.1255E+03 | 1.1276E+03 | 9.0628E+02 | 3.0914E+03 | 9.1427E+02 | 2.4518E+03 | 1.0615E+03 |
| Avg | 9.3898E+02 | 9.2673E+02 | 9.1330E+02 | 2.8442E+03 | 1.9059E+03 | 1.5107E+03 | 9.4250E+02 | 4.0821E+03 | 1.0938E+03 | 4.3583E+03 | 1.3337E+03 | |
| Std | 2.6321E+01 | 1.0321E+01 | 3.6323E+00 | 4.9130E+02 | 5.9411E+02 | 3.7612E+02 | 2.8864E+01 | 7.7461E+02 | 1.2889E+02 | 8.9237E+02 | 1.7523E+02 | |
| Rank | 3 | 2 | 1 | 9 | 8 | 7 | 4 | 10 | 5 | 11 | 6 | |
| F9 | Min | 3.5113E+03 | 7.7933E+03 | 7.5691E+03 | 7.6160E+03 | 3.9934E+03 | 8.0431E+03 | 3.2367E+03 | 4.9824E+03 | 6.1614E+03 | 5.1172E+03 | 6.9196E+03 |
| Avg | 4.8199E+03 | 8.4282E+03 | 8.3696E+03 | 8.4291E+03 | 5.0527E+03 | 8.5582E+03 | 4.6454E+03 | 6.5559E+03 | 7.9751E+03 | 6.0609E+03 | 7.8270E+03 | |
| Std | 6.8165E+02 | 3.0452E+02 | 3.3899E+02 | 3.4244E+02 | 5.6653E+02 | 2.6010E+02 | 5.3147E+02 | 7.5312E+02 | 7.4707E+02 | 5.2211E+02 | 3.8341E+02 | |
| Rank | 2 | 9 | 8 | 10 | 3 | 11 | 1 | 5 | 7 | 4 | 6 | |
| F10 | Min | 1.1249E+03 | 1.4121E+03 | 1.2012E+03 | 1.6507E+03 | 1.2344E+03 | 1.3498E+03 | 1.1442E+03 | 1.4945E+03 | 1.4446E+03 | 1.6631E+03 | 1.3824E+03 |
| Avg | 1.1372E+03 | 1.4903E+03 | 1.2453E+03 | 1.9046E+03 | 1.3641E+03 | 1.4364E+03 | 1.2350E+03 | 2.7056E+03 | 1.5258E+03 | 2.6051E+03 | 1.5747E+03 | |
| Std | 1.0465E+01 | 4.9036E+01 | 2.2048E+01 | 1.5085E+02 | 7.1431E+01 | 5.5688E+01 | 4.7289E+01 | 8.6701E+02 | 5.9850E+01 | 5.7256E+02 | 8.3923E+01 | |
| Rank | 1 | 6 | 3 | 9 | 4 | 5 | 2 | 11 | 7 | 10 | 8 | |
| F11 | Min | 1.5608E+03 | 1.8991E+06 | 3.0841E+05 | 1.5343E+08 | 4.8347E+06 | 3.9818E+06 | 1.6005E+05 | 1.1979E+08 | 1.6348E+05 | 8.0616E+07 | 3.9584E+06 |
| Avg | 2.5382E+03 | 3.4631E+06 | 5.7019E+05 | 4.1529E+08 | 2.2296E+07 | 1.2718E+07 | 1.6822E+06 | 5.6387E+08 | 2.0279E+06 | 4.2894E+08 | 1.5204E+07 | |
| Std | 4.8067E+02 | 7.3166E+05 | 1.4804E+05 | 1.3002E+08 | 1.8368E+07 | 7.5761E+06 | 1.5979E+06 | 2.8971E+08 | 1.4010E+06 | 3.2555E+08 | 9.4590E+06 | |
| Rank | 1 | 5 | 2 | 9 | 8 | 6 | 3 | 11 | 4 | 10 | 7 | |
| F12 | Min | 1.9505E+03 | 3.9817E+04 | 5.4506E+04 | 4.1257E+07 | 1.5205E+04 | 6.1968E+04 | 1.5730E+03 | 1.3983E+06 | 1.3684E+04 | 9.3125E+05 | 1.7260E+05 |
| Avg | 3.7281E+03 | 5.6006E+04 | 9.7889E+04 | 1.2264E+08 | 8.7467E+04 | 1.4509E+05 | 2.0469E+04 | 5.3866E+07 | 4.5182E+04 | 3.1211E+07 | 5.8321E+05 | |
| Std | 9.3293E+02 | 1.0506E+04 | 2.8594E+04 | 5.0355E+07 | 5.8701E+04 | 6.6706E+04 | 2.2711E+04 | 6.5712E+07 | 2.7982E+04 | 5.5791E+07 | 4.5680E+05 | |
| Rank | 1 | 4 | 6 | 11 | 5 | 7 | 2 | 10 | 3 | 9 | 8 | |
| F13 | Min | 1.4330E+03 | 5.6331E+03 | 1.6792E+03 | 3.0032E+04 | 5.8621E+03 | 5.7658E+03 | 2.8589E+03 | 3.2084E+03 | 3.3277E+03 | 2.2130E+03 | 5.1521E+03 |
| Avg | 1.4499E+03 | 2.0205E+04 | 1.8412E+03 | 1.6128E+05 | 9.7674E+04 | 3.5155E+04 | 6.5903E+04 | 5.0531E+04 | 2.2545E+04 | 7.3427E+04 | 2.2429E+04 | |
| Std | 1.1778E+01 | 8.7941E+03 | 1.1127E+02 | 1.1436E+05 | 1.0409E+05 | 1.9411E+04 | 8.3860E+04 | 5.5591E+04 | 1.6803E+04 | 6.6578E+04 | 1.1634E+04 | |
| Rank | 1 | 3 | 2 | 11 | 10 | 6 | 8 | 7 | 5 | 9 | 4 | |
| F14 | Min | 1.5347E+03 | 1.3238E+04 | 7.7559E+03 | 4.3698E+05 | 5.9460E+03 | 7.4198E+03 | 1.5905E+03 | 1.7199E+04 | 9.7630E+03 | 1.2169E+04 | 1.6868E+04 |
| Avg | 1.6192E+03 | 1.8814E+04 | 1.4087E+04 | 2.5043E+06 | 1.8714E+04 | 2.5508E+04 | 8.5890E+03 | 2.9073E+05 | 2.5495E+04 | 3.1665E+05 | 1.0508E+05 | |
| Std | 4.7566E+01 | 4.3462E+03 | 4.4625E+03 | 2.0087E+06 | 1.4466E+04 | 1.0728E+04 | 1.0765E+04 | 4.0114E+05 | 1.2942E+04 | 9.3085E+05 | 8.0962E+04 | |
| Rank | 1 | 5 | 3 | 11 | 4 | 7 | 2 | 9 | 6 | 10 | 8 | |
| F15 | Min | 1.6147E+03 | 2.9066E+03 | 2.6247E+03 | 2.9538E+03 | 1.8899E+03 | 2.2876E+03 | 1.7921E+03 | 2.2168E+03 | 2.0615E+03 | 2.2938E+03 | 2.4269E+03 |
| Avg | 2.1752E+03 | 3.2710E+03 | 3.1977E+03 | 3.5054E+03 | 2.4699E+03 | 3.0809E+03 | 2.2302E+03 | 2.8143E+03 | 2.9939E+03 | 3.1535E+03 | 2.9028E+03 | |
| Std | 3.0958E+02 | 1.7429E+02 | 1.9072E+02 | 2.0213E+02 | 2.4386E+02 | 3.4831E+02 | 3.3466E+02 | 3.2440E+02 | 3.3273E+02 | 3.7406E+02 | 2.1375E+02 | |
| Rank | 1 | 10 | 9 | 11 | 3 | 7 | 2 | 4 | 6 | 8 | 5 | |
| F16 | Min | 1.7818E+03 | 2.1089E+03 | 2.0173E+03 | 1.9319E+03 | 1.7751E+03 | 1.8330E+03 | 1.7478E+03 | 1.8697E+03 | 1.9244E+03 | 1.9947E+03 | 1.8453E+03 |
| Avg | 2.0087E+03 | 2.3354E+03 | 2.2976E+03 | 2.2587E+03 | 1.9621E+03 | 2.0275E+03 | 2.0296E+03 | 2.2730E+03 | 2.0947E+03 | 2.3222E+03 | 2.0131E+03 | |
| Std | 1.4009E+02 | 7.7385E+01 | 1.3091E+02 | 1.9275E+02 | 1.1107E+02 | 1.1755E+02 | 2.1783E+02 | 1.9770E+02 | 1.1047E+02 | 1.8322E+02 | 1.2107E+02 | |
| Rank | 2 | 11 | 9 | 7 | 1 | 4 | 5 | 8 | 6 | 10 | 3 | |
| F17 | Min | 1.8249E+03 | 1.3064E+05 | 8.8787E+03 | 4.3005E+05 | 5.8233E+04 | 2.1953E+05 | 9.1897E+04 | 1.0060E+05 | 9.0439E+04 | 9.2361E+04 | 1.6583E+05 |
| Avg | 1.8878E+03 | 3.0806E+05 | 2.0571E+04 | 2.3060E+06 | 5.4857E+05 | 8.8079E+05 | 1.4805E+06 | 7.2876E+05 | 4.7512E+05 | 7.8722E+05 | 6.4520E+05 | |
| Std | 3.5274E+01 | 1.0697E+05 | 5.5701E+03 | 1.4587E+06 | 3.5196E+05 | 5.4780E+05 | 1.4522E+06 | 6.3727E+05 | 3.5012E+05 | 6.1225E+05 | 5.0280E+05 | |
| Rank | 1 | 3 | 2 | 11 | 5 | 9 | 10 | 7 | 4 | 8 | 6 | |
| F18 | Min | 1.9321E+03 | 1.3676E+04 | 3.5507E+03 | 1.8843E+06 | 3.7821E+03 | 1.1654E+04 | 1.9173E+03 | 1.1807E+04 | 3.3412E+03 | 5.9999E+04 | 9.6290E+03 |
| Avg | 1.9642E+03 | 2.8839E+04 | 7.7444E+03 | 8.5866E+06 | 6.7758E+04 | 3.3063E+04 | 9.5838E+03 | 1.5210E+06 | 1.3325E+04 | 4.1182E+06 | 2.7313E+05 | |
| Std | 2.0407E+01 | 1.2419E+04 | 2.0437E+03 | 4.6899E+06 | 6.4094E+04 | 1.7914E+04 | 1.1145E+04 | 2.8794E+06 | 1.0701E+04 | 4.2039E+06 | 2.2920E+05 | |
| Rank | 1 | 5 | 2 | 11 | 7 | 6 | 3 | 9 | 4 | 10 | 8 | |
| F19 | Min | 2.1543E+03 | 2.4857E+03 | 2.4772E+03 | 2.3310E+03 | 2.0863E+03 | 2.3536E+03 | 2.0363E+03 | 2.2305E+03 | 2.2421E+03 | 2.2264E+03 | 2.2387E+03 |
| Avg | 2.3544E+03 | 2.7345E+03 | 2.7750E+03 | 2.5567E+03 | 2.2938E+03 | 2.6591E+03 | 2.3787E+03 | 2.4648E+03 | 2.6116E+03 | 2.5876E+03 | 2.4340E+03 | |
| Std | 1.2178E+02 | 8.9035E+01 | 1.2188E+02 | 1.6518E+02 | 1.2441E+02 | 1.5048E+02 | 1.8710E+02 | 1.2963E+02 | 1.8062E+02 | 1.1666E+02 | 1.0789E+02 | |
| Rank | 2 | 10 | 11 | 6 | 1 | 9 | 3 | 5 | 8 | 7 | 4 | |
| F20 | Min | 2.3312E+03 | 2.4584E+03 | 2.4579E+03 | 2.4930E+03 | 2.3597E+03 | 2.4435E+03 | 2.3303E+03 | 2.4146E+03 | 2.3876E+03 | 2.4381E+03 | 2.4104E+03 |
| Avg | 2.3497E+03 | 2.4798E+03 | 2.4824E+03 | 2.5287E+03 | 2.3911E+03 | 2.4825E+03 | 2.3474E+03 | 2.4884E+03 | 2.4619E+03 | 2.5073E+03 | 2.4356E+03 | |
| Std | 1.5804E+01 | 1.1522E+01 | 1.2025E+01 | 1.2781E+01 | 1.8528E+01 | 2.2069E+01 | 1.2869E+01 | 2.8223E+01 | 3.2174E+01 | 2.9620E+01 | 1.5466E+01 | |
| Rank | 2 | 6 | 7 | 11 | 3 | 8 | 1 | 9 | 5 | 10 | 4 | |
| F21 | Min | 2.3000E+03 | 2.3222E+03 | 2.3151E+03 | 2.6613E+03 | 2.3704E+03 | 2.3563E+03 | 2.3145E+03 | 3.2506E+03 | 2.3062E+03 | 3.0211E+03 | 2.3534E+03 |
| Avg | 2.4347E+03 | 2.3276E+03 | 2.3185E+03 | 2.8569E+03 | 2.4331E+03 | 2.3729E+03 | 3.9983E+03 | 3.8448E+03 | 2.5664E+03 | 3.6388E+03 | 2.4134E+03 | |
| Std | 7.3108E+02 | 3.8123E+00 | 1.4123E+00 | 1.0238E+02 | 3.5950E+01 | 1.2519E+01 | 1.7631E+03 | 4.1746E+02 | 1.3540E+03 | 3.7450E+02 | 2.5799E+01 | |
| Rank | 6 | 2 | 1 | 8 | 5 | 3 | 11 | 10 | 7 | 9 | 4 | |
| F22 | Min | 2.6730E+03 | 2.7479E+03 | 2.8076E+03 | 2.8652E+03 | 2.7151E+03 | 2.8135E+03 | 2.6761E+03 | 2.8053E+03 | 2.7383E+03 | 2.8241E+03 | 2.7642E+03 |
| Avg | 2.7050E+03 | 2.8279E+03 | 2.8360E+03 | 2.9094E+03 | 2.7523E+03 | 2.8757E+03 | 2.6997E+03 | 2.9270E+03 | 2.8058E+03 | 2.9203E+03 | 2.7938E+03 | |
| Std | 1.8020E+01 | 2.7132E+01 | 1.2196E+01 | 1.8040E+01 | 2.0773E+01 | 3.2016E+01 | 1.5041E+01 | 5.2193E+01 | 3.6351E+01 | 4.9784E+01 | 2.1394E+01 | |
| Rank | 2 | 6 | 7 | 9 | 3 | 8 | 1 | 11 | 5 | 10 | 4 | |
| F23 | Min | 2.8422E+03 | 2.9057E+03 | 2.9673E+03 | 3.0451E+03 | 2.8957E+03 | 2.9781E+03 | 2.8385E+03 | 3.0162E+03 | 2.8885E+03 | 2.9891E+03 | 2.9074E+03 |
| Avg | 2.8723E+03 | 2.9894E+03 | 3.0044E+03 | 3.0713E+03 | 2.9329E+03 | 3.0351E+03 | 2.8700E+03 | 3.0809E+03 | 2.9547E+03 | 3.0874E+03 | 2.9569E+03 | |
| Std | 1.6534E+01 | 2.9542E+01 | 1.1375E+01 | 1.4991E+01 | 2.4261E+01 | 3.3610E+01 | 1.7263E+01 | 3.4881E+01 | 4.7911E+01 | 5.3514E+01 | 2.0102E+01 | |
| Rank | 2 | 6 | 7 | 9 | 3 | 8 | 1 | 10 | 4 | 11 | 5 | |
| F24 | Min | 2.8754E+03 | 2.9004E+03 | 2.8875E+03 | 2.9986E+03 | 2.9433E+03 | 2.9092E+03 | 2.8901E+03 | 3.1774E+03 | 2.8886E+03 | 3.1303E+03 | 2.9281E+03 |
| Avg | 2.8802E+03 | 2.9250E+03 | 2.8890E+03 | 3.0529E+03 | 2.9968E+03 | 2.9564E+03 | 2.9092E+03 | 3.2927E+03 | 2.9222E+03 | 3.2781E+03 | 2.9729E+03 | |
| Std | 2.4133E+00 | 1.1211E+01 | 8.2534E−01 | 3.1976E+01 | 2.5194E+01 | 2.2044E+01 | 1.3159E+01 | 5.7002E+01 | 2.3739E+01 | 8.5517E+01 | 2.1906E+01 | |
| Rank | 1 | 5 | 2 | 9 | 8 | 6 | 3 | 11 | 4 | 10 | 7 | |
| F25 | Min | 2.9000E+03 | 4.9235E+03 | 5.1767E+03 | 5.7550E+03 | 3.4099E+03 | 3.0321E+03 | 3.8666E+03 | 3.8389E+03 | 3.2593E+03 | 3.8667E+03 | 4.5698E+03 |
| Avg | 3.9343E+03 | 5.3682E+03 | 5.4273E+03 | 6.2228E+03 | 4.3781E+03 | 5.1637E+03 | 4.1531E+03 | 6.4405E+03 | 4.9096E+03 | 5.6757E+03 | 5.0793E+03 | |
| Std | 5.0521E+02 | 1.6113E+02 | 1.0444E+02 | 2.1366E+02 | 4.8342E+02 | 1.0872E+03 | 2.1965E+02 | 7.8966E+02 | 5.9087E+02 | 8.6922E+02 | 2.2783E+02 | |
| Rank | 1 | 7 | 8 | 10 | 3 | 6 | 2 | 11 | 4 | 9 | 5 | |
| F26 | Min | 3.1194E+03 | 3.2322E+03 | 3.2137E+03 | 3.2410E+03 | 3.2205E+03 | 3.2975E+03 | 3.2023E+03 | 3.2739E+03 | 3.2051E+03 | 3.2624E+03 | 3.2394E+03 |
| Avg | 3.1724E+03 | 3.2492E+03 | 3.2240E+03 | 3.2703E+03 | 3.2352E+03 | 3.3585E+03 | 3.2209E+03 | 3.3573E+03 | 3.2279E+03 | 3.3340E+03 | 3.2733E+03 | |
| Std | 1.2133E+01 | 8.4142E+00 | 5.0896E+00 | 1.6980E+01 | 1.0001E+01 | 3.6782E+01 | 1.0812E+01 | 4.0035E+01 | 1.2498E+01 | 3.8521E+01 | 1.8683E+01 | |
| Rank | 1 | 6 | 3 | 7 | 5 | 11 | 2 | 10 | 4 | 9 | 8 | |
| F27 | Min | 3.1000E+03 | 3.2761E+03 | 3.2200E+03 | 3.4805E+03 | 3.2931E+03 | 3.2823E+03 | 3.2603E+03 | 3.6433E+03 | 3.2236E+03 | 3.5557E+03 | 3.2648E+03 |
| Avg | 3.1507E+03 | 3.2987E+03 | 3.2353E+03 | 3.5448E+03 | 3.3578E+03 | 3.3490E+03 | 3.2921E+03 | 3.9314E+03 | 3.2678E+03 | 3.8142E+03 | 3.3469E+03 | |
| Std | 6.0538E+01 | 1.1860E+01 | 1.1686E+01 | 4.8712E+01 | 3.4571E+01 | 3.9448E+01 | 2.8746E+01 | 2.0559E+02 | 2.2990E+01 | 2.0102E+02 | 3.7372E+01 | |
| Rank | 1 | 5 | 2 | 9 | 8 | 7 | 4 | 11 | 3 | 10 | 6 | |
| F28 | Min | 3.2093E+03 | 3.8819E+03 | 3.8195E+03 | 4.0371E+03 | 3.5468E+03 | 3.6969E+03 | 3.3149E+03 | 3.9742E+03 | 3.7639E+03 | 3.6742E+03 | 3.5898E+03 |
| Avg | 3.6819E+03 | 4.1404E+03 | 4.0404E+03 | 4.4233E+03 | 3.7734E+03 | 4.0197E+03 | 3.7049E+03 | 4.4172E+03 | 3.9916E+03 | 4.1927E+03 | 3.9098E+03 | |
| Std | 1.7866E+02 | 1.1850E+02 | 1.2931E+02 | 2.1413E+02 | 1.3726E+02 | 2.0809E+02 | 2.3157E+02 | 1.9857E+02 | 1.4246E+02 | 2.3473E+02 | 1.6017E+02 | |
| Rank | 1 | 8 | 7 | 11 | 3 | 6 | 2 | 10 | 5 | 9 | 4 | |
| F29 | Min | 3.3716E+03 | 1.1347E+05 | 2.4643E+04 | 8.0575E+06 | 6.7421E+04 | 2.3598E+05 | 7.1409E+03 | 1.9710E+06 | 2.0814E+04 | 2.2402E+06 | 1.2635E+05 |
| Avg | 3.8919E+03 | 2.6078E+05 | 4.3814E+04 | 2.4794E+07 | 1.2587E+06 | 9.9136E+05 | 1.6271E+04 | 7.1492E+06 | 1.2665E+05 | 1.7755E+07 | 2.3463E+06 | |
| Std | 5.4254E+02 | 1.1195E+05 | 1.2528E+04 | 1.0477E+07 | 1.0153E+06 | 6.5063E+05 | 5.7157E+03 | 4.0119E+06 | 1.1058E+05 | 1.8171E+07 | 1.7544E+06 | |
| Rank | 1 | 5 | 3 | 11 | 7 | 6 | 2 | 9 | 4 | 10 | 8 |
| No. | Index | ERBMO | AE | LSHADE-SPACMA | SAO | ACGRIME | QIO | EPSCA | CFOA | EPSCA | CFOA | CFOA |
|---|---|---|---|---|---|---|---|---|---|---|---|---|
| F1 | Min | 1.0000E+02 | 1.8236E+08 | 8.6586E+06 | 1.2680E+10 | 2.3778E+09 | 7.5777E+08 | 1.0603E+08 | 2.1376E+10 | 4.1704E+07 | 1.6136E+10 | 1.7270E+09 |
| Avg | 1.0061E+02 | 2.7227E+08 | 1.2702E+07 | 1.7084E+10 | 5.5197E+09 | 1.3227E+09 | 3.4295E+08 | 3.8500E+10 | 1.2502E+08 | 2.9296E+10 | 3.3787E+09 | |
| Std | 2.6101E+00 | 6.1078E+07 | 1.8111E+06 | 2.2468E+09 | 2.0447E+09 | 3.4529E+08 | 2.1934E+08 | 5.3931E+09 | 6.0019E+07 | 6.4440E+09 | 1.0130E+09 | |
| Rank | 1 | 4 | 2 | 9 | 8 | 6 | 5 | 11 | 3 | 10 | 7 | |
| F2 | Min | 3.0000E+02 | 1.0928E+05 | 1.8325E+04 | 1.0385E+05 | 6.7809E+04 | 1.1304E+05 | 7.8595E+04 | 8.4171E+04 | 9.2870E+04 | 9.0907E+04 | 1.0432E+05 |
| Avg | 3.0192E+02 | 1.4294E+05 | 4.6201E+04 | 1.4107E+05 | 9.4995E+04 | 1.5037E+05 | 1.7696E+05 | 1.0622E+05 | 1.1617E+05 | 1.2611E+05 | 1.3473E+05 | |
| Std | 9.9523E+00 | 1.6003E+04 | 2.7359E+04 | 1.4450E+04 | 1.5369E+04 | 1.9297E+04 | 5.1296E+04 | 1.4629E+04 | 1.1267E+04 | 1.9610E+04 | 1.7977E+04 | |
| Rank | 1 | 9 | 2 | 8 | 3 | 10 | 11 | 4 | 5 | 6 | 7 | |
| F3 | Min | 4.0000E+02 | 6.8843E+02 | 5.5140E+02 | 1.5125E+03 | 8.0686E+02 | 7.8643E+02 | 6.0322E+02 | 5.0595E+03 | 5.8203E+02 | 2.0765E+03 | 8.4391E+02 |
| Avg | 4.0574E+02 | 7.2376E+02 | 6.1607E+02 | 2.4138E+03 | 1.1410E+03 | 9.2463E+02 | 6.7570E+02 | 6.9198E+03 | 6.8196E+02 | 4.2923E+03 | 9.9964E+02 | |
| Std | 7.5705E+00 | 2.0575E+01 | 2.1510E+01 | 4.3102E+02 | 2.5978E+02 | 7.1598E+01 | 3.3559E+01 | 1.0300E+03 | 5.9834E+01 | 1.6162E+03 | 1.1334E+02 | |
| Rank | 1 | 5 | 2 | 9 | 8 | 6 | 3 | 11 | 4 | 10 | 7 | |
| F4 | Min | 5.5771E+02 | 8.4495E+02 | 8.2782E+02 | 9.4505E+02 | 7.1142E+02 | 8.0250E+02 | 5.9788E+02 | 8.4623E+02 | 7.1108E+02 | 8.8382E+02 | 7.7478E+02 |
| Avg | 6.0361E+02 | 8.7932E+02 | 8.6858E+02 | 9.9748E+02 | 7.9725E+02 | 8.7977E+02 | 6.3386E+02 | 9.1669E+02 | 8.6003E+02 | 9.6717E+02 | 8.1865E+02 | |
| Std | 1.8110E+01 | 1.3444E+01 | 1.4100E+01 | 2.4604E+01 | 4.8135E+01 | 3.2667E+01 | 2.0973E+01 | 3.3235E+01 | 5.9483E+01 | 4.1275E+01 | 2.9216E+01 | |
| Rank | 1 | 7 | 6 | 11 | 3 | 8 | 2 | 9 | 5 | 10 | 4 | |
| F5 | Min | 6.0607E+02 | 6.0449E+02 | 6.0278E+02 | 6.3144E+02 | 6.1246E+02 | 6.2067E+02 | 6.0295E+02 | 6.5142E+02 | 6.0974E+02 | 6.4828E+02 | 6.1761E+02 |
| Avg | 6.0972E+02 | 6.0629E+02 | 6.0314E+02 | 6.4408E+02 | 6.2037E+02 | 6.3233E+02 | 6.0503E+02 | 6.6419E+02 | 6.1713E+02 | 6.6142E+02 | 6.2241E+02 | |
| Std | 2.2628E+00 | 7.9388E−01 | 2.8713E−01 | 5.4041E+00 | 5.3920E+00 | 5.7245E+00 | 1.3874E+00 | 4.7213E+00 | 3.2061E+00 | 7.3327E+00 | 3.0349E+00 | |
| Rank | 4 | 3 | 1 | 9 | 6 | 8 | 2 | 11 | 5 | 10 | 7 | |
| F6 | Min | 7.8687E+02 | 1.1136E+03 | 1.0588E+03 | 1.3328E+03 | 1.0151E+03 | 1.1688E+03 | 8.6765E+02 | 1.2987E+03 | 1.0837E+03 | 1.3070E+03 | 1.0951E+03 |
| Avg | 8.3890E+02 | 1.1537E+03 | 1.1200E+03 | 1.3990E+03 | 1.0773E+03 | 1.2524E+03 | 9.2777E+02 | 1.4329E+03 | 1.1923E+03 | 1.5399E+03 | 1.1631E+03 | |
| Std | 2.4067E+01 | 1.8846E+01 | 2.0559E+01 | 3.0173E+01 | 3.9778E+01 | 3.7338E+01 | 3.9884E+01 | 5.1707E+01 | 4.1754E+01 | 1.0245E+02 | 3.5505E+01 | |
| Rank | 1 | 5 | 4 | 9 | 3 | 8 | 2 | 10 | 7 | 11 | 6 | |
| F7 | Min | 8.5970E+02 | 1.1207E+03 | 1.1362E+03 | 1.2540E+03 | 1.0413E+03 | 1.1108E+03 | 8.8683E+02 | 1.1599E+03 | 9.9045E+02 | 1.1559E+03 | 1.0787E+03 |
| Avg | 8.9724E+02 | 1.1799E+03 | 1.1687E+03 | 1.3065E+03 | 1.0967E+03 | 1.1823E+03 | 9.2346E+02 | 1.2392E+03 | 1.1647E+03 | 1.2646E+03 | 1.1293E+03 | |
| Std | 2.0849E+01 | 1.9706E+01 | 1.0645E+01 | 2.4493E+01 | 3.5409E+01 | 4.0366E+01 | 1.9229E+01 | 3.4294E+01 | 6.5248E+01 | 4.9349E+01 | 2.7634E+01 | |
| Rank | 1 | 7 | 6 | 11 | 3 | 8 | 2 | 9 | 5 | 10 | 4 | |
| F8 | Min | 1.1532E+03 | 1.1652E+03 | 9.2442E+02 | 7.2093E+03 | 2.8911E+03 | 3.2912E+03 | 1.0998E+03 | 1.0706E+04 | 1.7811E+03 | 1.0192E+04 | 1.9994E+03 |
| Avg | 1.4005E+03 | 1.3122E+03 | 9.3858E+02 | 1.1264E+04 | 8.0266E+03 | 7.3626E+03 | 1.4455E+03 | 1.6311E+04 | 4.0613E+03 | 1.6320E+04 | 4.5035E+03 | |
| Std | 2.2722E+02 | 9.7517E+01 | 7.8686E+00 | 2.2868E+03 | 3.1844E+03 | 2.0235E+03 | 2.1524E+02 | 3.8825E+03 | 1.3272E+03 | 3.4737E+03 | 1.5437E+03 | |
| Rank | 3 | 2 | 1 | 9 | 8 | 7 | 4 | 10 | 5 | 11 | 6 | |
| F9 | Min | 5.4831E+03 | 1.3688E+04 | 1.3368E+04 | 1.2275E+04 | 6.9070E+03 | 1.3960E+04 | 5.0110E+03 | 9.1960E+03 | 1.2560E+04 | 9.8892E+03 | 1.2606E+04 |
| Avg | 7.7795E+03 | 1.4609E+04 | 1.4741E+04 | 1.4345E+04 | 8.9908E+03 | 1.4745E+04 | 7.8802E+03 | 1.1606E+04 | 1.4592E+04 | 1.0980E+04 | 1.3648E+04 | |
| Std | 9.3272E+02 | 4.7301E+02 | 4.9679E+02 | 6.0709E+02 | 8.5393E+02 | 3.9849E+02 | 1.0900E+03 | 1.1181E+03 | 7.2185E+02 | 5.8959E+02 | 4.9391E+02 | |
| Rank | 1 | 9 | 10 | 7 | 3 | 11 | 2 | 5 | 8 | 4 | 6 | |
| F10 | Min | 1.1527E+03 | 2.4290E+03 | 1.3434E+03 | 4.3660E+03 | 1.6290E+03 | 1.7592E+03 | 1.3358E+03 | 3.6685E+03 | 2.6599E+03 | 4.1721E+03 | 2.4299E+03 |
| Avg | 1.2128E+03 | 3.1285E+03 | 1.4086E+03 | 6.1266E+03 | 2.2397E+03 | 2.1448E+03 | 1.6567E+03 | 7.6786E+03 | 4.0830E+03 | 7.8565E+03 | 3.5748E+03 | |
| Std | 4.1216E+01 | 3.6063E+02 | 2.8705E+01 | 8.9433E+02 | 3.9474E+02 | 1.9388E+02 | 3.0601E+02 | 2.7035E+03 | 7.7664E+02 | 2.1019E+03 | 7.5354E+02 | |
| Rank | 1 | 6 | 2 | 9 | 5 | 4 | 3 | 10 | 8 | 11 | 7 | |
| F11 | Min | 4.1327E+03 | 2.4905E+07 | 4.3417E+06 | 1.7574E+09 | 5.2523E+07 | 7.1995E+07 | 3.1817E+06 | 3.9370E+09 | 3.8324E+06 | 1.2361E+09 | 9.7089E+07 |
| Avg | 1.5975E+04 | 3.9748E+07 | 7.2307E+06 | 4.0642E+09 | 2.0270E+08 | 1.5353E+08 | 1.9194E+07 | 8.1728E+09 | 2.0224E+07 | 4.3781E+09 | 2.0590E+08 | |
| Std | 1.1160E+04 | 8.3975E+06 | 2.1540E+06 | 1.1401E+09 | 1.0847E+08 | 5.4730E+07 | 1.1756E+07 | 2.3844E+09 | 1.3925E+07 | 2.1469E+09 | 7.8709E+07 | |
| Rank | 1 | 5 | 2 | 9 | 7 | 6 | 3 | 11 | 4 | 10 | 8 | |
| F12 | Min | 3.0936E+03 | 4.3898E+05 | 3.2898E+05 | 4.9875E+08 | 1.0990E+05 | 1.1112E+06 | 4.2596E+03 | 1.5549E+08 | 3.3841E+04 | 1.2178E+08 | 1.7137E+06 |
| Avg | 5.3383E+03 | 8.1050E+05 | 5.7119E+05 | 9.4631E+08 | 2.2065E+06 | 3.7811E+06 | 1.4201E+04 | 1.2695E+09 | 7.6559E+04 | 8.7903E+08 | 6.6443E+06 | |
| Std | 1.2717E+03 | 2.2713E+05 | 1.6559E+05 | 2.7691E+08 | 4.7844E+06 | 1.9995E+06 | 8.6170E+03 | 8.6283E+08 | 3.9887E+04 | 5.8253E+08 | 3.0385E+06 | |
| Rank | 1 | 5 | 4 | 10 | 6 | 7 | 2 | 11 | 3 | 9 | 8 | |
| F13 | Min | 1.4856E+03 | 6.7796E+04 | 2.9628E+03 | 5.0741E+05 | 1.7925E+05 | 6.9827E+04 | 2.4015E+04 | 5.2213E+04 | 3.5262E+04 | 7.3886E+04 | 5.9348E+04 |
| Avg | 1.5356E+03 | 1.6892E+05 | 5.8202E+03 | 1.9762E+06 | 6.9782E+05 | 3.6615E+05 | 3.3279E+05 | 9.3149E+05 | 1.6890E+05 | 1.2316E+06 | 2.3437E+05 | |
| Std | 3.0610E+01 | 5.5783E+04 | 1.6298E+03 | 8.0761E+05 | 4.3947E+05 | 3.1268E+05 | 3.5580E+05 | 5.8157E+05 | 9.7399E+04 | 9.3847E+05 | 1.3731E+05 | |
| Rank | 1 | 4 | 2 | 11 | 8 | 7 | 6 | 9 | 3 | 10 | 5 | |
| F14 | Min | 1.6909E+03 | 4.9670E+04 | 5.9094E+04 | 3.6354E+07 | 9.3477E+03 | 6.1985E+04 | 1.7479E+03 | 6.8299E+05 | 6.5813E+03 | 1.1386E+06 | 9.0802E+04 |
| Avg | 1.9934E+03 | 9.3808E+04 | 1.1287E+05 | 8.5701E+07 | 4.4796E+04 | 1.2517E+05 | 8.4787E+03 | 6.7106E+07 | 2.3140E+04 | 2.5612E+07 | 3.7724E+05 | |
| Std | 3.7555E+02 | 2.9406E+04 | 3.3123E+04 | 2.9674E+07 | 3.3307E+04 | 4.1307E+04 | 6.5134E+03 | 6.5916E+07 | 1.1175E+04 | 3.3869E+07 | 2.7759E+05 | |
| Rank | 1 | 5 | 6 | 11 | 4 | 7 | 2 | 10 | 3 | 9 | 8 | |
| F15 | Min | 1.9951E+03 | 3.7938E+03 | 4.2969E+03 | 4.5739E+03 | 2.4809E+03 | 2.8151E+03 | 1.8559E+03 | 3.2401E+03 | 2.8977E+03 | 3.7065E+03 | 3.1613E+03 |
| Avg | 2.8382E+03 | 4.3544E+03 | 4.7648E+03 | 5.2951E+03 | 3.0935E+03 | 3.6244E+03 | 3.0155E+03 | 4.0829E+03 | 3.9700E+03 | 4.4020E+03 | 3.6451E+03 | |
| Std | 3.2203E+02 | 2.5821E+02 | 2.1861E+02 | 2.9398E+02 | 3.6866E+02 | 4.7788E+02 | 4.3291E+02 | 3.7533E+02 | 5.4737E+02 | 3.5934E+02 | 3.0558E+02 | |
| Rank | 1 | 8 | 10 | 11 | 3 | 4 | 2 | 7 | 6 | 9 | 5 | |
| F16 | Min | 2.1565E+03 | 3.2775E+03 | 3.4285E+03 | 3.3220E+03 | 2.4880E+03 | 2.4115E+03 | 2.0801E+03 | 3.2691E+03 | 2.5903E+03 | 2.7426E+03 | 2.4186E+03 |
| Avg | 2.7520E+03 | 3.7283E+03 | 3.7512E+03 | 4.2021E+03 | 2.8738E+03 | 3.2034E+03 | 2.7036E+03 | 3.7880E+03 | 3.5534E+03 | 3.6387E+03 | 3.1272E+03 | |
| Std | 2.9992E+02 | 1.9686E+02 | 1.4787E+02 | 3.0164E+02 | 2.2226E+02 | 3.5736E+02 | 3.5405E+02 | 3.3724E+02 | 4.0156E+02 | 3.9729E+02 | 3.0252E+02 | |
| Rank | 2 | 8 | 9 | 11 | 3 | 5 | 1 | 10 | 6 | 7 | 4 | |
| F17 | Min | 1.9177E+03 | 9.7479E+05 | 4.2163E+04 | 2.3653E+06 | 7.6707E+05 | 7.2172E+05 | 2.0671E+05 | 9.6672E+05 | 4.0011E+05 | 1.0758E+06 | 6.1031E+05 |
| Avg | 2.0624E+03 | 1.9789E+06 | 7.4142E+04 | 1.1661E+07 | 3.3200E+06 | 3.0333E+06 | 3.5099E+06 | 5.7399E+06 | 2.4948E+06 | 5.8972E+06 | 2.6888E+06 | |
| Std | 8.4575E+01 | 5.3327E+05 | 1.6304E+04 | 6.4526E+06 | 2.4313E+06 | 1.7728E+06 | 3.0976E+06 | 4.3882E+06 | 1.4558E+06 | 4.1609E+06 | 1.5400E+06 | |
| Rank | 1 | 3 | 2 | 11 | 7 | 6 | 8 | 9 | 4 | 10 | 5 | |
| F18 | Min | 2.0790E+03 | 5.2902E+04 | 2.7110E+04 | 2.8178E+07 | 3.4713E+03 | 5.5710E+04 | 2.0252E+03 | 6.1788E+05 | 3.3044E+03 | 3.1299E+06 | 6.4917E+04 |
| Avg | 3.2304E+03 | 1.0164E+05 | 5.6441E+04 | 7.3144E+07 | 3.2233E+05 | 1.1908E+05 | 1.2873E+04 | 3.0769E+07 | 1.6478E+04 | 3.5702E+07 | 7.7785E+05 | |
| Std | 1.9629E+03 | 2.1584E+04 | 1.5530E+04 | 3.0208E+07 | 3.3709E+05 | 4.1635E+04 | 8.9188E+03 | 3.8770E+07 | 8.5618E+03 | 2.4237E+07 | 5.3374E+05 | |
| Rank | 1 | 5 | 4 | 11 | 7 | 6 | 2 | 9 | 3 | 10 | 8 | |
| F19 | Min | 2.6044E+03 | 3.4344E+03 | 3.4456E+03 | 3.2202E+03 | 2.5556E+03 | 3.0143E+03 | 2.3438E+03 | 2.7613E+03 | 3.1107E+03 | 2.8067E+03 | 2.7905E+03 |
| Avg | 3.0635E+03 | 3.8898E+03 | 3.9864E+03 | 3.6955E+03 | 2.8707E+03 | 3.7924E+03 | 2.7739E+03 | 3.3609E+03 | 3.6991E+03 | 3.3072E+03 | 3.3510E+03 | |
| Std | 2.1865E+02 | 1.5170E+02 | 1.6242E+02 | 2.5285E+02 | 1.8570E+02 | 3.0056E+02 | 2.8055E+02 | 2.5830E+02 | 2.8009E+02 | 2.2162E+02 | 2.3224E+02 | |
| Rank | 3 | 10 | 11 | 7 | 2 | 9 | 1 | 6 | 8 | 4 | 5 | |
| F20 | Min | 2.3694E+03 | 2.6165E+03 | 2.6313E+03 | 2.7062E+03 | 2.4520E+03 | 2.6067E+03 | 2.3893E+03 | 2.6867E+03 | 2.5090E+03 | 2.7013E+03 | 2.5383E+03 |
| Avg | 2.4097E+03 | 2.6660E+03 | 2.6714E+03 | 2.7780E+03 | 2.5230E+03 | 2.6694E+03 | 2.4210E+03 | 2.7595E+03 | 2.6277E+03 | 2.7777E+03 | 2.6081E+03 | |
| Std | 2.4251E+01 | 1.8364E+01 | 1.6453E+01 | 2.4449E+01 | 4.1097E+01 | 3.6782E+01 | 2.1271E+01 | 4.2627E+01 | 6.1915E+01 | 5.0433E+01 | 2.8291E+01 | |
| Rank | 1 | 6 | 8 | 11 | 3 | 7 | 2 | 9 | 5 | 10 | 4 | |
| F21 | Min | 6.8831E+03 | 5.8281E+03 | 5.9983E+03 | 4.2239E+03 | 3.4985E+03 | 2.6894E+03 | 7.7050E+03 | 9.1647E+03 | 1.3807E+04 | 7.1087E+03 | 4.8876E+03 |
| Avg | 9.2190E+03 | 1.5880E+04 | 1.5848E+04 | 8.9031E+03 | 1.0578E+04 | 1.0629E+04 | 9.4253E+03 | 1.2757E+04 | 1.5871E+04 | 1.1955E+04 | 1.4565E+04 | |
| Std | 9.0983E+02 | 1.9842E+03 | 2.0404E+03 | 5.6226E+03 | 1.4766E+03 | 5.7369E+03 | 7.6808E+02 | 1.2737E+03 | 8.6224E+02 | 2.2077E+03 | 2.3184E+03 | |
| Rank | 2 | 11 | 9 | 1 | 4 | 5 | 3 | 7 | 10 | 6 | 8 | |
| F22 | Min | 2.7956E+03 | 2.9938E+03 | 3.0519E+03 | 3.1860E+03 | 2.9243E+03 | 3.1253E+03 | 2.8078E+03 | 3.2427E+03 | 2.9291E+03 | 3.2391E+03 | 2.9961E+03 |
| Avg | 2.8426E+03 | 3.1059E+03 | 3.0961E+03 | 3.2669E+03 | 2.9799E+03 | 3.2512E+03 | 2.8577E+03 | 3.3701E+03 | 3.0800E+03 | 3.3488E+03 | 3.0649E+03 | |
| Std | 3.0601E+01 | 2.8390E+01 | 1.6622E+01 | 2.9369E+01 | 3.1614E+01 | 6.0502E+01 | 2.0247E+01 | 7.5236E+01 | 5.6817E+01 | 7.6936E+01 | 3.3763E+01 | |
| Rank | 1 | 7 | 6 | 9 | 3 | 8 | 2 | 11 | 5 | 10 | 4 | |
| F23 | Min | 2.9756E+03 | 3.1426E+03 | 3.2082E+03 | 3.3530E+03 | 3.0446E+03 | 3.3360E+03 | 2.9925E+03 | 3.3249E+03 | 3.0532E+03 | 3.3275E+03 | 3.1277E+03 |
| Avg | 3.0240E+03 | 3.2304E+03 | 3.2578E+03 | 3.4060E+03 | 3.1439E+03 | 3.4343E+03 | 3.0206E+03 | 3.5210E+03 | 3.2266E+03 | 3.5365E+03 | 3.2037E+03 | |
| Std | 2.6631E+01 | 3.6795E+01 | 1.4930E+01 | 2.6397E+01 | 4.5616E+01 | 5.3958E+01 | 1.9096E+01 | 8.5592E+01 | 6.9686E+01 | 9.4501E+01 | 2.9246E+01 | |
| Rank | 2 | 6 | 7 | 8 | 3 | 9 | 1 | 10 | 5 | 11 | 4 | |
| F24 | Min | 2.9312E+03 | 3.1595E+03 | 3.0341E+03 | 4.1211E+03 | 3.4182E+03 | 3.2402E+03 | 3.0990E+03 | 4.8272E+03 | 3.0999E+03 | 4.8465E+03 | 3.2955E+03 |
| Avg | 2.9591E+03 | 3.2100E+03 | 3.0495E+03 | 4.4592E+03 | 3.6402E+03 | 3.3830E+03 | 3.1635E+03 | 6.6238E+03 | 3.1859E+03 | 6.1537E+03 | 3.5107E+03 | |
| Std | 2.5971E+01 | 2.3759E+01 | 5.9714E+00 | 1.8557E+02 | 1.6559E+02 | 9.1183E+01 | 4.0847E+01 | 6.3731E+02 | 5.6779E+01 | 1.0040E+03 | 1.4307E+02 | |
| Rank | 1 | 5 | 2 | 9 | 8 | 6 | 3 | 11 | 4 | 10 | 7 | |
| F25 | Min | 4.5226E+03 | 6.5201E+03 | 6.9350E+03 | 8.2376E+03 | 4.4811E+03 | 4.3150E+03 | 4.4772E+03 | 1.0172E+04 | 4.4408E+03 | 7.0541E+03 | 6.3987E+03 |
| Avg | 4.9901E+03 | 7.4808E+03 | 7.2078E+03 | 9.2391E+03 | 5.5138E+03 | 7.3174E+03 | 5.0619E+03 | 1.2076E+04 | 6.9818E+03 | 9.4360E+03 | 7.0269E+03 | |
| Std | 2.5223E+02 | 2.4238E+02 | 1.4525E+02 | 3.5022E+02 | 6.4256E+02 | 1.9064E+03 | 2.8763E+02 | 8.1218E+02 | 9.0721E+02 | 1.0625E+03 | 3.3182E+02 | |
| Rank | 1 | 8 | 6 | 9 | 3 | 7 | 2 | 11 | 4 | 10 | 5 | |
| F26 | Min | 3.1248E+03 | 3.4402E+03 | 3.2584E+03 | 3.5521E+03 | 3.4212E+03 | 3.8648E+03 | 3.3103E+03 | 3.7015E+03 | 3.3133E+03 | 3.6698E+03 | 3.5101E+03 |
| Avg | 3.2457E+03 | 3.5300E+03 | 3.3007E+03 | 3.6680E+03 | 3.5465E+03 | 4.0767E+03 | 3.4290E+03 | 4.0888E+03 | 3.4596E+03 | 3.9199E+03 | 3.6518E+03 | |
| Std | 7.7985E+01 | 4.4535E+01 | 3.2904E+01 | 6.2281E+01 | 7.5861E+01 | 1.4808E+02 | 8.1444E+01 | 1.6802E+02 | 1.0015E+02 | 1.9569E+02 | 6.9491E+01 | |
| Rank | 1 | 5 | 2 | 8 | 6 | 10 | 3 | 11 | 4 | 9 | 7 | |
| F27 | Min | 3.2393E+03 | 3.4696E+03 | 3.2942E+03 | 4.1266E+03 | 3.7629E+03 | 3.5682E+03 | 3.4476E+03 | 5.4391E+03 | 3.3948E+03 | 4.6914E+03 | 3.7207E+03 |
| Avg | 3.2776E+03 | 3.5633E+03 | 3.3227E+03 | 4.7011E+03 | 4.2981E+03 | 3.8730E+03 | 3.6060E+03 | 6.6486E+03 | 3.5263E+03 | 5.9314E+03 | 4.1410E+03 | |
| Std | 2.5224E+01 | 5.1547E+01 | 1.5981E+01 | 2.8296E+02 | 2.9004E+02 | 1.3656E+02 | 1.2241E+02 | 5.1273E+02 | 6.0625E+01 | 6.2909E+02 | 2.2348E+02 | |
| Rank | 1 | 4 | 2 | 9 | 8 | 6 | 5 | 11 | 3 | 10 | 7 | |
| F28 | Min | 3.4621E+03 | 4.8516E+03 | 4.6973E+03 | 5.5879E+03 | 3.8873E+03 | 4.3546E+03 | 3.6585E+03 | 5.4254E+03 | 4.1075E+03 | 5.3291E+03 | 4.0276E+03 |
| Avg | 3.9035E+03 | 5.2563E+03 | 4.9086E+03 | 6.2528E+03 | 4.4656E+03 | 5.1013E+03 | 3.9983E+03 | 6.7942E+03 | 4.7547E+03 | 6.2869E+03 | 4.7416E+03 | |
| Std | 2.5257E+02 | 1.6137E+02 | 1.2593E+02 | 2.9460E+02 | 3.0675E+02 | 3.6064E+02 | 2.0154E+02 | 8.1901E+02 | 4.3329E+02 | 7.3600E+02 | 3.1469E+02 | |
| Rank | 1 | 8 | 6 | 9 | 3 | 7 | 2 | 11 | 5 | 10 | 4 | |
| F29 | Min | 3.4058E+03 | 1.0176E+07 | 3.0986E+06 | 1.3373E+08 | 2.5735E+07 | 2.2555E+07 | 9.7596E+05 | 8.5344E+07 | 4.4570E+06 | 8.7991E+07 | 4.4545E+07 |
| Avg | 4.7423E+03 | 1.6403E+07 | 4.3744E+06 | 2.6909E+08 | 6.1553E+07 | 3.7415E+07 | 1.6991E+06 | 2.1215E+08 | 8.6560E+06 | 1.9241E+08 | 8.2111E+07 | |
| Std | 1.3096E+03 | 2.4829E+06 | 7.5768E+05 | 7.6641E+07 | 2.7071E+07 | 9.5130E+06 | 5.5509E+05 | 7.4930E+07 | 2.4807E+06 | 8.1199E+07 | 2.1762E+07 | |
| Rank | 1 | 5 | 3 | 11 | 7 | 6 | 2 | 10 | 4 | 9 | 8 |
| No. | Index | ERBMO | AE | LSHADE-SPACMA | SAO | ACGRIME | QIO | EPSCA | CFOA | EPSCA | CFOA | CFOA |
|---|---|---|---|---|---|---|---|---|---|---|---|---|
| F1 | Min | 1.0000E+02 | 2.3911E+09 | 8.7455E+07 | 6.0688E+10 | 3.1476E+10 | 1.0502E+10 | 4.9398E+09 | 1.2251E+11 | 3.0634E+09 | 1.0467E+11 | 2.0888E+10 |
| Avg | 1.0015E+02 | 3.6438E+09 | 1.2124E+08 | 7.8419E+10 | 4.7111E+10 | 1.4546E+10 | 9.1598E+09 | 1.4191E+11 | 5.6622E+09 | 1.3359E+11 | 3.1580E+10 | |
| Std | 7.6732E−01 | 4.8619E+08 | 1.8355E+07 | 8.6176E+09 | 8.5150E+09 | 2.2202E+09 | 2.1333E+09 | 8.6902E+09 | 1.5277E+09 | 1.7636E+10 | 5.2299E+09 | |
| Rank | 1 | 3 | 2 | 9 | 8 | 6 | 5 | 11 | 4 | 10 | 7 | |
| F2 | Min | 4.6408E+02 | 3.0273E+05 | 1.4269E+05 | 2.6783E+05 | 2.3581E+05 | 3.0977E+05 | 2.7598E+05 | 2.1301E+05 | 2.2005E+05 | 2.5097E+05 | 2.8819E+05 |
| Avg | 1.1585E+03 | 3.3027E+05 | 3.2620E+05 | 3.2187E+05 | 2.5531E+05 | 3.6368E+05 | 5.1712E+05 | 2.7041E+05 | 2.8546E+05 | 3.0062E+05 | 3.6458E+05 | |
| Std | 8.4385E+02 | 1.3988E+04 | 8.2633E+04 | 1.8558E+04 | 1.2889E+04 | 2.8931E+04 | 8.6227E+04 | 2.3057E+04 | 2.2239E+04 | 2.7003E+04 | 3.3404E+04 | |
| Rank | 1 | 8 | 7 | 6 | 2 | 9 | 11 | 3 | 4 | 5 | 10 | |
| F3 | Min | 4.0000E+02 | 1.2403E+03 | 7.1199E+02 | 7.6380E+03 | 3.2207E+03 | 2.1421E+03 | 1.2393E+03 | 1.8432E+04 | 1.2707E+03 | 1.4837E+04 | 2.4501E+03 |
| Avg | 4.2287E+02 | 1.3702E+03 | 7.4742E+02 | 1.0376E+04 | 5.4324E+03 | 2.8423E+03 | 1.5508E+03 | 2.5478E+04 | 1.5085E+03 | 2.3271E+04 | 3.5667E+03 | |
| Std | 3.1363E+01 | 5.8931E+01 | 1.6790E+01 | 1.2175E+03 | 1.1120E+03 | 3.7873E+02 | 1.6978E+02 | 3.7718E+03 | 1.3139E+02 | 4.2224E+03 | 6.1670E+02 | |
| Rank | 1 | 3 | 2 | 9 | 8 | 6 | 5 | 11 | 4 | 10 | 7 | |
| F4 | Min | 6.6317E+02 | 1.3527E+03 | 1.2776E+03 | 1.6429E+03 | 1.2307E+03 | 1.3866E+03 | 8.6692E+02 | 1.5845E+03 | 1.0943E+03 | 1.5570E+03 | 1.2709E+03 |
| Avg | 7.4907E+02 | 1.4503E+03 | 1.3168E+03 | 1.7249E+03 | 1.3755E+03 | 1.4934E+03 | 9.5620E+02 | 1.6575E+03 | 1.4125E+03 | 1.7093E+03 | 1.3776E+03 | |
| Std | 4.1101E+01 | 3.4117E+01 | 1.9819E+01 | 4.0556E+01 | 8.6661E+01 | 6.8537E+01 | 4.7821E+01 | 4.1056E+01 | 1.2430E+02 | 8.9629E+01 | 5.4374E+01 | |
| Rank | 1 | 7 | 3 | 11 | 4 | 8 | 2 | 9 | 6 | 10 | 5 | |
| F5 | Min | 6.1613E+02 | 6.1231E+02 | 6.0368E+02 | 6.6061E+02 | 6.3431E+02 | 6.4499E+02 | 6.1186E+02 | 6.7517E+02 | 6.3084E+02 | 6.6807E+02 | 6.3626E+02 |
| Avg | 6.2022E+02 | 6.1471E+02 | 6.0438E+02 | 6.6707E+02 | 6.4435E+02 | 6.5498E+02 | 6.1636E+02 | 6.8227E+02 | 6.4345E+02 | 6.7766E+02 | 6.4286E+02 | |
| Std | 2.3057E+00 | 1.2739E+00 | 2.3452E−01 | 3.8553E+00 | 6.2253E+00 | 4.5066E+00 | 2.3721E+00 | 3.8539E+00 | 5.9509E+00 | 5.2629E+00 | 3.3247E+00 | |
| Rank | 4 | 2 | 1 | 9 | 7 | 8 | 3 | 11 | 6 | 10 | 5 | |
| F6 | Min | 9.5490E+02 | 1.6964E+03 | 1.5770E+03 | 2.4794E+03 | 1.8153E+03 | 2.0080E+03 | 1.3794E+03 | 2.6854E+03 | 1.7996E+03 | 2.9310E+03 | 1.9156E+03 |
| Avg | 1.0910E+03 | 1.7382E+03 | 1.6293E+03 | 2.6764E+03 | 2.1251E+03 | 2.1260E+03 | 1.5485E+03 | 2.9831E+03 | 2.0560E+03 | 3.2196E+03 | 2.1528E+03 | |
| Std | 5.8696E+01 | 2.2758E+01 | 2.1794E+01 | 8.7136E+01 | 1.7317E+02 | 6.7407E+01 | 7.7303E+01 | 1.1507E+02 | 7.7763E+01 | 1.6284E+02 | 1.0659E+02 | |
| Rank | 1 | 4 | 3 | 9 | 6 | 7 | 2 | 10 | 5 | 11 | 8 | |
| F7 | Min | 9.9800E+02 | 1.7036E+03 | 1.5839E+03 | 1.8819E+03 | 1.5117E+03 | 1.7011E+03 | 1.1955E+03 | 1.9016E+03 | 1.3685E+03 | 1.8538E+03 | 1.5755E+03 |
| Avg | 1.0656E+03 | 1.7575E+03 | 1.6221E+03 | 2.0173E+03 | 1.6373E+03 | 1.7931E+03 | 1.2706E+03 | 2.0217E+03 | 1.7072E+03 | 2.0168E+03 | 1.6702E+03 | |
| Std | 4.0584E+01 | 2.1257E+01 | 1.8255E+01 | 4.1911E+01 | 6.5220E+01 | 5.2119E+01 | 3.8764E+01 | 5.7425E+01 | 1.5048E+02 | 8.7828E+01 | 5.1616E+01 | |
| Rank | 1 | 7 | 3 | 10 | 4 | 8 | 2 | 11 | 6 | 9 | 5 | |
| F8 | Min | 2.8378E+03 | 4.4494E+03 | 1.0560E+03 | 3.7823E+04 | 2.1893E+04 | 2.3893E+04 | 4.4333E+03 | 3.7188E+04 | 1.8729E+04 | 3.4145E+04 | 1.6698E+04 |
| Avg | 3.8257E+03 | 5.5266E+03 | 1.1222E+03 | 5.1121E+04 | 3.5775E+04 | 3.8936E+04 | 6.5607E+03 | 4.7629E+04 | 3.0394E+04 | 4.7862E+04 | 2.7270E+04 | |
| Std | 6.9294E+02 | 7.3635E+02 | 4.0073E+01 | 5.0580E+03 | 5.9411E+03 | 7.7511E+03 | 1.1877E+03 | 8.1231E+03 | 5.7389E+03 | 6.8308E+03 | 6.0175E+03 | |
| Rank | 2 | 3 | 1 | 11 | 7 | 8 | 4 | 9 | 6 | 10 | 5 | |
| F9 | Min | 1.2538E+04 | 3.0419E+04 | 3.1131E+04 | 3.0346E+04 | 1.9104E+04 | 3.0408E+04 | 1.5134E+04 | 2.4093E+04 | 2.8918E+04 | 2.3636E+04 | 2.8809E+04 |
| Avg | 1.5526E+04 | 3.1653E+04 | 3.2064E+04 | 3.1372E+04 | 2.0960E+04 | 3.1656E+04 | 1.8543E+04 | 2.6258E+04 | 3.1309E+04 | 2.5166E+04 | 2.9989E+04 | |
| Std | 1.3225E+03 | 5.0112E+02 | 4.1796E+02 | 4.9760E+02 | 1.0709E+03 | 6.2966E+02 | 1.3921E+03 | 1.3518E+03 | 8.7534E+02 | 9.1882E+02 | 6.5361E+02 | |
| Rank | 1 | 9 | 11 | 8 | 3 | 10 | 2 | 5 | 7 | 4 | 6 | |
| F10 | Min | 1.7001E+03 | 5.2551E+04 | 4.3400E+03 | 5.0906E+04 | 2.3406E+04 | 5.7158E+04 | 1.0456E+04 | 3.9034E+04 | 5.5690E+04 | 6.2751E+04 | 5.3771E+04 |
| Avg | 1.9874E+03 | 7.4548E+04 | 5.8008E+03 | 8.0486E+04 | 3.7732E+04 | 8.2637E+04 | 2.2335E+04 | 6.4008E+04 | 7.6940E+04 | 9.0395E+04 | 7.3249E+04 | |
| Std | 1.4249E+02 | 9.4467E+03 | 1.5670E+03 | 1.2234E+04 | 8.7712E+03 | 1.1468E+04 | 7.7952E+03 | 1.1168E+04 | 1.0719E+04 | 2.1368E+04 | 1.2024E+04 | |
| Rank | 1 | 7 | 2 | 9 | 4 | 10 | 3 | 5 | 8 | 11 | 6 | |
| F11 | Min | 6.7055E+03 | 6.0692E+08 | 6.3539E+07 | 1.3949E+10 | 1.3764E+09 | 1.0350E+09 | 2.7476E+08 | 3.3246E+10 | 2.1187E+08 | 2.1277E+10 | 1.6318E+09 |
| Avg | 3.7651E+04 | 7.7740E+08 | 1.0210E+08 | 1.9823E+10 | 4.3143E+09 | 1.9506E+09 | 5.7617E+08 | 5.0489E+10 | 4.6274E+08 | 3.5651E+10 | 2.6324E+09 | |
| Std | 3.7894E+04 | 7.3625E+07 | 1.9896E+07 | 2.9259E+09 | 1.7583E+09 | 5.1383E+08 | 1.8051E+08 | 8.7552E+09 | 1.5552E+08 | 8.3613E+09 | 6.4965E+08 | |
| Rank | 1 | 5 | 2 | 9 | 8 | 6 | 4 | 11 | 3 | 10 | 7 | |
| F12 | Min | 5.3695E+03 | 4.0310E+06 | 9.8269E+05 | 2.1453E+09 | 1.1119E+07 | 1.5788E+07 | 4.1447E+04 | 3.9259E+09 | 4.2401E+04 | 1.3900E+09 | 2.1192E+07 |
| Avg | 7.7289E+03 | 6.1658E+06 | 1.3388E+06 | 2.9769E+09 | 1.0885E+08 | 2.7336E+07 | 1.4435E+05 | 8.1425E+09 | 9.5632E+04 | 3.0609E+09 | 4.2227E+07 | |
| Std | 2.0210E+03 | 1.5380E+06 | 2.5429E+05 | 4.1199E+08 | 1.2074E+08 | 7.8748E+06 | 1.2279E+05 | 2.1103E+09 | 2.5569E+04 | 1.0400E+09 | 1.1683E+07 | |
| Rank | 1 | 5 | 4 | 9 | 8 | 6 | 3 | 11 | 2 | 10 | 7 | |
| F13 | Min | 1.7030E+03 | 1.3872E+06 | 6.8978E+04 | 4.1631E+06 | 2.2709E+06 | 1.0853E+06 | 6.6247E+05 | 1.1975E+06 | 1.3042E+06 | 2.6970E+06 | 1.4886E+06 |
| Avg | 1.9115E+03 | 2.9427E+06 | 1.2551E+05 | 1.2978E+07 | 5.9662E+06 | 3.3571E+06 | 2.9075E+06 | 9.7907E+06 | 3.3275E+06 | 1.0481E+07 | 4.7958E+06 | |
| Std | 1.2877E+02 | 7.2146E+05 | 2.3110E+04 | 4.7374E+06 | 2.6014E+06 | 1.5878E+06 | 1.5133E+06 | 3.7745E+06 | 1.3185E+06 | 6.5477E+06 | 1.7105E+06 | |
| Rank | 1 | 4 | 2 | 11 | 8 | 6 | 3 | 9 | 5 | 10 | 7 | |
| F14 | Min | 1.7502E+03 | 3.4028E+05 | 2.8511E+05 | 3.4710E+08 | 7.1551E+04 | 7.2798E+05 | 4.6098E+03 | 6.8468E+08 | 1.8741E+04 | 2.3202E+08 | 5.4953E+05 |
| Avg | 4.6081E+03 | 7.4588E+05 | 5.1086E+05 | 7.5819E+08 | 6.6898E+06 | 2.0921E+06 | 1.0398E+04 | 1.7063E+09 | 4.7657E+04 | 6.3984E+08 | 3.8709E+06 | |
| Std | 4.2235E+03 | 2.1366E+05 | 1.0385E+05 | 1.9205E+08 | 2.6457E+07 | 6.2969E+05 | 5.3930E+03 | 6.1793E+08 | 1.6332E+04 | 3.4981E+08 | 2.0790E+06 | |
| Rank | 1 | 5 | 4 | 10 | 8 | 6 | 2 | 11 | 3 | 9 | 7 | |
| F15 | Min | 3.5791E+03 | 8.4095E+03 | 8.8620E+03 | 1.0157E+04 | 5.0350E+03 | 6.2430E+03 | 4.4349E+03 | 9.3330E+03 | 5.4542E+03 | 8.7891E+03 | 6.4157E+03 |
| Avg | 4.8452E+03 | 9.5644E+03 | 9.6179E+03 | 1.1453E+04 | 6.3747E+03 | 7.6007E+03 | 5.2204E+03 | 1.0734E+04 | 7.1909E+03 | 1.0088E+04 | 7.5584E+03 | |
| Std | 6.3060E+02 | 4.0867E+02 | 2.9028E+02 | 4.1547E+02 | 6.2952E+02 | 8.4998E+02 | 5.6119E+02 | 6.7744E+02 | 1.1174E+03 | 8.0216E+02 | 6.1389E+02 | |
| Rank | 1 | 7 | 8 | 11 | 3 | 6 | 2 | 10 | 4 | 9 | 5 | |
| F16 | Min | 3.9440E+03 | 5.3142E+03 | 6.3172E+03 | 7.8852E+03 | 3.5160E+03 | 4.7991E+03 | 3.3306E+03 | 6.8607E+03 | 4.0466E+03 | 6.7722E+03 | 4.8283E+03 |
| Avg | 4.6359E+03 | 6.7501E+03 | 6.8528E+03 | 9.0637E+03 | 5.0840E+03 | 6.2540E+03 | 4.3951E+03 | 1.3263E+04 | 5.6436E+03 | 8.4148E+03 | 5.5667E+03 | |
| Std | 4.2266E+02 | 3.7151E+02 | 2.2504E+02 | 4.0497E+02 | 5.8503E+02 | 8.4690E+02 | 5.3664E+02 | 6.8242E+03 | 7.5510E+02 | 1.3432E+03 | 3.8936E+02 | |
| Rank | 2 | 7 | 8 | 10 | 3 | 6 | 1 | 11 | 5 | 9 | 4 | |
| F17 | Min | 2.1322E+03 | 2.2425E+06 | 2.1830E+05 | 1.0364E+07 | 1.6010E+06 | 2.2379E+06 | 1.1980E+06 | 2.3932E+06 | 1.5863E+06 | 3.3058E+06 | 3.1638E+06 |
| Avg | 4.1820E+03 | 3.4351E+06 | 2.9837E+05 | 2.1624E+07 | 6.1244E+06 | 4.1342E+06 | 6.6348E+06 | 9.6484E+06 | 4.0786E+06 | 1.5381E+07 | 6.4965E+06 | |
| Std | 1.4149E+03 | 4.2681E+05 | 4.5623E+04 | 4.9905E+06 | 2.5606E+06 | 1.2364E+06 | 5.2728E+06 | 5.4984E+06 | 1.5605E+06 | 6.8002E+06 | 2.6789E+06 | |
| Rank | 1 | 3 | 2 | 11 | 6 | 5 | 8 | 9 | 4 | 10 | 7 | |
| F18 | Min | 2.5730E+03 | 1.3948E+06 | 5.2712E+05 | 5.1915E+08 | 7.8054E+05 | 1.6931E+06 | 2.9973E+03 | 7.6875E+08 | 8.8741E+04 | 1.7645E+08 | 3.7636E+06 |
| Avg | 6.7707E+03 | 1.9965E+06 | 7.2985E+05 | 7.2337E+08 | 9.0274E+06 | 3.6529E+06 | 7.4964E+03 | 1.7302E+09 | 3.1477E+05 | 7.2326E+08 | 8.6202E+06 | |
| Std | 3.9798E+03 | 3.0779E+05 | 1.1209E+05 | 1.4187E+08 | 1.5783E+07 | 1.2356E+06 | 3.8398E+03 | 7.4318E+08 | 1.7473E+05 | 4.1106E+08 | 3.5374E+06 | |
| Rank | 1 | 5 | 4 | 10 | 8 | 6 | 2 | 11 | 3 | 9 | 7 | |
| F19 | Min | 3.8702E+03 | 6.5924E+03 | 6.8374E+03 | 6.2686E+03 | 4.2247E+03 | 6.2682E+03 | 2.9747E+03 | 5.0242E+03 | 5.4118E+03 | 5.1595E+03 | 5.4032E+03 |
| Avg | 4.8614E+03 | 7.1607E+03 | 7.4560E+03 | 7.2279E+03 | 5.0679E+03 | 7.2603E+03 | 4.5179E+03 | 5.9202E+03 | 7.0700E+03 | 5.9992E+03 | 6.4086E+03 | |
| Std | 4.0840E+02 | 2.1249E+02 | 2.1432E+02 | 2.9938E+02 | 4.8671E+02 | 3.9275E+02 | 5.0190E+02 | 3.8750E+02 | 4.7700E+02 | 3.8439E+02 | 4.9377E+02 | |
| Rank | 2 | 8 | 11 | 9 | 3 | 10 | 1 | 4 | 7 | 5 | 6 | |
| F20 | Min | 2.4894E+03 | 3.1709E+03 | 3.1095E+03 | 3.4564E+03 | 2.9358E+03 | 3.2647E+03 | 2.6617E+03 | 3.5779E+03 | 3.0425E+03 | 3.4882E+03 | 3.0426E+03 |
| Avg | 2.5887E+03 | 3.2276E+03 | 3.1451E+03 | 3.5235E+03 | 3.0733E+03 | 3.3936E+03 | 2.7775E+03 | 3.7263E+03 | 3.2870E+03 | 3.6483E+03 | 3.1472E+03 | |
| Std | 4.4524E+01 | 2.6184E+01 | 1.8198E+01 | 4.1158E+01 | 6.6858E+01 | 6.0700E+01 | 5.3462E+01 | 1.0382E+02 | 1.0616E+02 | 8.8378E+01 | 4.5695E+01 | |
| Rank | 1 | 6 | 4 | 9 | 3 | 8 | 2 | 11 | 7 | 10 | 5 | |
| F21 | Min | 1.5187E+04 | 3.2825E+04 | 3.3344E+04 | 1.0709E+04 | 7.6792E+03 | 3.1311E+04 | 1.9002E+04 | 2.5546E+04 | 3.1531E+04 | 2.6152E+04 | 2.9960E+04 |
| Avg | 1.7757E+04 | 3.3967E+04 | 3.4284E+04 | 3.1120E+04 | 2.3444E+04 | 3.4005E+04 | 2.1211E+04 | 2.8555E+04 | 3.3495E+04 | 2.7764E+04 | 3.2198E+04 | |
| Std | 1.3806E+03 | 5.0751E+02 | 5.2948E+02 | 6.7872E+03 | 3.2115E+03 | 1.0238E+03 | 9.2178E+02 | 1.9925E+03 | 7.1353E+02 | 7.9724E+02 | 9.9034E+02 | |
| Rank | 1 | 9 | 11 | 6 | 3 | 10 | 2 | 5 | 8 | 4 | 7 | |
| F22 | Min | 3.1471E+03 | 3.6800E+03 | 3.6405E+03 | 3.9775E+03 | 3.3607E+03 | 4.2180E+03 | 3.1361E+03 | 4.3409E+03 | 3.5372E+03 | 4.3105E+03 | 3.6621E+03 |
| Avg | 3.2389E+03 | 3.7537E+03 | 3.6859E+03 | 4.1316E+03 | 3.5360E+03 | 4.4538E+03 | 3.2685E+03 | 4.5391E+03 | 3.7276E+03 | 4.6370E+03 | 3.7618E+03 | |
| Std | 5.7527E+01 | 3.6219E+01 | 2.0736E+01 | 5.0525E+01 | 7.2694E+01 | 1.1268E+02 | 5.3618E+01 | 1.1186E+02 | 1.1626E+02 | 1.2816E+02 | 5.2952E+01 | |
| Rank | 1 | 6 | 4 | 8 | 3 | 9 | 2 | 10 | 5 | 11 | 7 | |
| F23 | Min | 3.6283E+03 | 4.1171E+03 | 4.0318E+03 | 4.6488E+03 | 4.0017E+03 | 4.9881E+03 | 3.6922E+03 | 5.3198E+03 | 4.0647E+03 | 5.0984E+03 | 4.1877E+03 |
| Avg | 3.8502E+03 | 4.1792E+03 | 4.1077E+03 | 4.7804E+03 | 4.1327E+03 | 5.4103E+03 | 3.7991E+03 | 5.7721E+03 | 4.3078E+03 | 5.7392E+03 | 4.3233E+03 | |
| Std | 9.6198E+01 | 3.1842E+01 | 2.6113E+01 | 6.4043E+01 | 8.0294E+01 | 2.1648E+02 | 5.6084E+01 | 2.1718E+02 | 1.2324E+02 | 2.6453E+02 | 6.2001E+01 | |
| Rank | 2 | 5 | 3 | 8 | 4 | 9 | 1 | 11 | 6 | 10 | 7 | |
| F24 | Min | 3.1056E+03 | 4.0264E+03 | 3.4864E+03 | 7.8337E+03 | 5.5937E+03 | 4.4938E+03 | 4.1948E+03 | 1.1468E+04 | 3.9807E+03 | 1.0442E+04 | 5.3623E+03 |
| Avg | 3.2137E+03 | 4.2088E+03 | 3.5359E+03 | 9.4348E+03 | 6.6505E+03 | 5.0254E+03 | 4.4459E+03 | 1.3228E+04 | 4.2218E+03 | 1.3124E+04 | 5.8947E+03 | |
| Std | 5.8221E+01 | 1.0854E+02 | 2.1125E+01 | 6.6578E+02 | 6.2672E+02 | 2.4358E+02 | 1.5482E+02 | 9.2884E+02 | 1.5509E+02 | 1.3659E+03 | 3.5744E+02 | |
| Rank | 1 | 3 | 2 | 9 | 8 | 6 | 5 | 11 | 4 | 10 | 7 | |
| F25 | Min | 8.3505E+03 | 1.4092E+04 | 1.3577E+04 | 1.9881E+04 | 1.4033E+04 | 1.4063E+04 | 9.5010E+03 | 2.6309E+04 | 1.3457E+04 | 2.1162E+04 | 1.5103E+04 |
| Avg | 9.7972E+03 | 1.4816E+04 | 1.3961E+04 | 2.0947E+04 | 1.8646E+04 | 2.0223E+04 | 1.0738E+04 | 3.2072E+04 | 1.5813E+04 | 2.6010E+04 | 1.6910E+04 | |
| Std | 5.9085E+02 | 3.4461E+02 | 2.0927E+02 | 6.7607E+02 | 3.0105E+03 | 1.7812E+03 | 5.1083E+02 | 2.2491E+03 | 1.2971E+03 | 2.9748E+03 | 1.3079E+03 | |
| Rank | 1 | 4 | 3 | 9 | 7 | 8 | 2 | 11 | 5 | 10 | 6 | |
| F26 | Min | 3.2000E+03 | 3.6199E+03 | 3.3783E+03 | 4.2860E+03 | 3.6027E+03 | 4.4790E+03 | 3.4930E+03 | 4.6917E+03 | 3.5152E+03 | 4.7203E+03 | 4.0329E+03 |
| Avg | 3.5255E+03 | 3.7227E+03 | 3.4185E+03 | 4.5518E+03 | 3.9114E+03 | 4.9672E+03 | 3.6128E+03 | 5.5050E+03 | 3.7853E+03 | 5.3412E+03 | 4.2085E+03 | |
| Std | 1.1163E+02 | 6.2166E+01 | 1.6875E+01 | 1.4835E+02 | 1.3603E+02 | 3.0775E+02 | 7.8399E+01 | 2.9465E+02 | 1.2279E+02 | 3.4983E+02 | 1.0153E+02 | |
| Rank | 2 | 4 | 1 | 8 | 6 | 9 | 3 | 11 | 5 | 10 | 7 | |
| F27 | Min | 3.2344E+03 | 4.5412E+03 | 3.5172E+03 | 1.0628E+04 | 7.2589E+03 | 5.3633E+03 | 4.8277E+03 | 1.6301E+04 | 4.2645E+03 | 1.2267E+04 | 6.6247E+03 |
| Avg | 3.2951E+03 | 4.8676E+03 | 3.5636E+03 | 1.2247E+04 | 8.7724E+03 | 5.8548E+03 | 6.1929E+03 | 1.8490E+04 | 4.9666E+03 | 1.6932E+04 | 7.8766E+03 | |
| Std | 1.7467E+01 | 2.0410E+02 | 2.1920E+01 | 6.8272E+02 | 9.0443E+02 | 4.3017E+02 | 2.0029E+03 | 1.0456E+03 | 4.4698E+02 | 2.0735E+03 | 7.1597E+02 | |
| Rank | 1 | 3 | 2 | 9 | 8 | 5 | 6 | 11 | 4 | 10 | 7 | |
| F28 | Min | 4.8663E+03 | 9.0457E+03 | 8.2191E+03 | 1.0692E+04 | 7.1605E+03 | 8.3679E+03 | 5.5291E+03 | 1.2771E+04 | 7.2867E+03 | 1.0302E+04 | 7.6773E+03 |
| Avg | 5.8272E+03 | 9.7321E+03 | 8.7596E+03 | 1.2429E+04 | 8.4749E+03 | 9.5723E+03 | 6.2923E+03 | 1.5952E+04 | 8.4619E+03 | 1.3596E+04 | 8.5603E+03 | |
| Std | 4.6625E+02 | 2.9632E+02 | 2.5066E+02 | 6.7872E+02 | 6.8799E+02 | 6.2666E+02 | 5.2094E+02 | 2.1277E+03 | 5.9942E+02 | 2.0855E+03 | 4.9847E+02 | |
| Rank | 1 | 8 | 6 | 9 | 4 | 7 | 2 | 11 | 3 | 10 | 5 | |
| F29 | Min | 3.9250E+03 | 1.7493E+07 | 1.8040E+06 | 1.4654E+09 | 8.2437E+07 | 3.6324E+07 | 3.8460E+05 | 1.7071E+09 | 4.6388E+06 | 6.3400E+08 | 3.3205E+07 |
| Avg | 5.5812E+03 | 2.8239E+07 | 3.0420E+06 | 2.3636E+09 | 1.6764E+08 | 6.1361E+07 | 1.2782E+06 | 5.8808E+09 | 1.2073E+07 | 2.1427E+09 | 1.1459E+08 | |
| Std | 1.3954E+03 | 4.9238E+06 | 6.0811E+05 | 4.5615E+08 | 7.2228E+07 | 1.7517E+07 | 7.1330E+05 | 2.5769E+09 | 4.2901E+06 | 8.0010E+08 | 4.6165E+07 | |
| Rank | 1 | 5 | 3 | 10 | 8 | 6 | 2 | 11 | 4 | 9 | 7 |
References
- Nadimi-Shahraki, M.H.; Taghian, S.; Javaheri, D.; Sadiq, A.S.; Khodadadi, N.; Mirjalili, S. MTV-SCA: Multi-Trial Vector-Based Sine Cosine Algorithm. Clust. Comput. 2024, 27, 13471–13515. [Google Scholar] [CrossRef]
- Tang, A.; Zhou, H.; Han, T.; Xie, L. A Modified Manta Ray Foraging Optimization for Global Optimization Problems. IEEE Access 2021, 9, 128702–128721. [Google Scholar] [CrossRef]
- Tang, A.D.; Tang, S.Q.; Han, T.; Zhou, H.; Xie, L. A Modified Slime Mould Algorithm for Global Optimization. Comput. Intell. Neurosci. 2021, 2021, 2298215. [Google Scholar] [CrossRef]
- Li, Y.; Zhi, J.; Wang, X.; Shi, B. Multi-Strategy Improved Red-Billed Blue Magpie Optimization Algorithm and Its Applications. Biomimetics 2025, 10, 592. [Google Scholar] [CrossRef] [PubMed]
- Tang, A.D.; Han, T.; Zhou, H.; Xie, L. An Improved Equilibrium Optimizer with Application in Unmanned Aerial Vehicle Path Planning. Sensors 2021, 21, 1814. [Google Scholar] [CrossRef]
- Huang, L.; Guo, S.S.; Zhang, W.; Tang, H.T.; Wang, G.S.; Cui, J.Y. A Hybrid Optimization Algorithm for Large-Scale Flexible Job-Shop Scheduling Problems. Eng. Optim. 2025. [Google Scholar] [CrossRef]
- Shi, J.E.; Chen, Y.; Cai, Z.N.; Heidari, A.A.; Chen, H.L.; He, Q.X. Multi-Threshold Image Segmentation Using a Boosted Whale Optimization: Case Study of Breast Invasive Ductal Carcinomas. Clust. Comput. 2024, 27, 14891–14949. [Google Scholar] [CrossRef]
- Pan, H.; Chen, S.; Xiong, H. A High-Dimensional Feature Selection Method Based on Modified Gray Wolf Optimization. Appl. Soft Comput. 2023, 135, 110031. [Google Scholar] [CrossRef]
- Huang, W.; Xu, J. Particle Swarm Optimization. In Springer Tracts in Civil Engineering; Springer: Berlin/Heidelberg, Germany, 2023. [Google Scholar]
- Dorigo, M.; Di Caro, G. Ant Colony Optimization: A New Meta-Heuristic. In Proceedings of the 1999 Congress on Evolutionary Computation, CEC 1999, Washington, DC, USA, 6–9 July 1999. [Google Scholar]
- Mirjalili, S.; Mirjalili, S.M.; Lewis, A. Grey Wolf Optimizer. Adv. Eng. Softw. 2014, 69, 46–61. [Google Scholar] [CrossRef]
- Mirjalili, S.; Lewis, A. The Whale Optimization Algorithm. Adv. Eng. Softw. 2016, 95, 51–67. [Google Scholar] [CrossRef]
- Heidari, A.A.; Mirjalili, S.; Faris, H.; Aljarah, I.; Mafarja, M.; Chen, H. Harris Hawks Optimization: Algorithm and Applications. Futur. Gener. Comput. Syst. 2019, 97, 849–887. [Google Scholar] [CrossRef]
- Xie, L.; Han, T.; Zhou, H.; Zhang, Z.-R.; Han, B.; Tang, A. Tuna Swarm Optimization: A Novel Swarm-Based Metaheuristic Algorithm for Global Optimization. Comput. Intell. Neurosci. 2021, 2021, 9210050. [Google Scholar] [CrossRef]
- Lian, J.; Hui, G.; Ma, L.; Zhu, T.; Wu, X.; Heidari, A.A.; Chen, Y.; Chen, H. Parrot Optimizer: Algorithm and Applications to Medical Problems. Comput. Biol. Med. 2024, 172, 108064. [Google Scholar] [CrossRef]
- Tian, A.Q.; Liu, F.F.; Lv, H.X. Snow Geese Algorithm: A Novel Migration-Inspired Meta-Heuristic Algorithm for Constrained Engineering Optimization Problems. Appl. Math. Model. 2024, 126, 327–347. [Google Scholar] [CrossRef]
- Jia, H.; Rao, H.; Wen, C.; Mirjalili, S. Crayfish Optimization Algorithm. Artif. Intell. Rev. 2023, 56, 1919–1979. [Google Scholar] [CrossRef]
- Holland, J.H. Genetic Algorithms. Sci. Am. 1992, 267, 66–72. [Google Scholar] [CrossRef]
- Ahvanooey, M.T.; Li, Q.; Wu, M.; Wang, S. A Survey of Genetic Programming and Its Applications. KSII Trans. Internet Inf. Syst. 2019, 13, 1765–1794. [Google Scholar] [CrossRef]
- Opara, K.R.; Arabas, J. Differential Evolution: A Survey of Theoretical Analyses. Swarm Evol. Comput. 2019, 44, 546–558. [Google Scholar] [CrossRef]
- Kirkpatrick, S.; Gelatt, C.D.; Vecchi, M.P. Optimization by Simulated Annealing. Science 1983, 220, 671–680. [Google Scholar] [CrossRef]
- Yuan, C.; Zhao, D.; Heidari, A.A.; Liu, L.; Chen, Y.; Chen, H. Polar Lights Optimizer: Algorithm and Applications in Image Segmentation and Feature Selection. Neurocomputing 2024, 607, 128427. [Google Scholar] [CrossRef]
- Rashedi, E.; Nezamabadi-pour, H.; Saryazdi, S. GSA: A Gravitational Search Algorithm. Inf. Sci. 2009, 179, 2232–2248. [Google Scholar] [CrossRef]
- Mirjalili, S. SCA: A Sine Cosine Algorithm for Solving Optimization Problems. Knowl.-Based Syst. 2016, 96, 120–133. [Google Scholar] [CrossRef]
- Abualigah, L.; Diabat, A.; Mirjalili, S.; Abd Elaziz, M.; Gandomi, A.H. The Arithmetic Optimization Algorithm. Comput. Methods Appl. Mech. Eng. 2021, 376, 113609. [Google Scholar] [CrossRef]
- Dong, Y.C.; Zhang, S.H.; Zhang, H.L.; Zhou, X.J.; Jiang, J.D. Chaotic Evolution Optimization: A Novel Metaheuristic Algorithm Inspired by Chaotic Dynamics. Chaos Solitons Fractals 2025, 192, 116049. [Google Scholar] [CrossRef]
- Jia, H.; Wen, Q.; Wang, Y.; Mirjalili, S. Catch Fish Optimization Algorithm: A New Human Behavior Algorithm for Solving Clustering Problems. Cluster Comput. 2024, 27, 13295–13332. [Google Scholar] [CrossRef]
- Tian, Z.; Gai, M. Football Team Training Algorithm: A Novel Sport-Inspired Meta-Heuristic Optimization Algorithm for Global Optimization. Expert Syst. Appl. 2024, 245, 123088. [Google Scholar] [CrossRef]
- Ouyang, K.; Fu, S.; Chen, Y.; Cai, Q.; Heidari, A.A.; Chen, H. Escape: An Optimization Method Based on Crowd Evacuation Behaviors. Artif. Intell. Rev. 2024, 58, 19. [Google Scholar] [CrossRef]
- Fu, S.; Li, K.; Huang, H.; Ma, C.; Fan, Q.; Zhu, Y. Red-Billed Blue Magpie Optimizer: A Novel Metaheuristic Algorithm for 2D/3D UAV Path Planning and Engineering Design Problems. Artif. Intell. Rev. 2024, 57, 134. [Google Scholar] [CrossRef]
- Wang, Q.L.; Zhang, M.; Li, L.; Yan, W.B.; Liu, B.; Xia, Z.Y.; Tseng, M.L. Optimal Capacity Configuration of Coupled Photovoltaic and Energy Storage System: Multi-Objective Red-Billed Blue-Magpie Optimizer. J. Ind. Prod. Eng. 2025, 42, 495–515. [Google Scholar] [CrossRef]
- Liu, J.; Huang, X.A.; Deng, Y.H.; Xiao, C.J.; Li, Z.B. Robotic Positioning Accuracy Enhancement via Memory Red Billed Blue Magpie Optimizer and Adaptive Momentum PSO Tuned Graph Neural Network. Machines 2025, 13, 526. [Google Scholar] [CrossRef]
- Zhou, N.; Zhu, Z.B.; Qin, H.D.; Zhou, L.; Xue, Y.F.; Mu, X.K.; Bai, G.Q. Drift Trajectory Prediction and Search Area Optimization of Marine Targets Based on Hybrid Optimization Algorithm. Ocean Eng. 2025, 337, 121874. [Google Scholar] [CrossRef]
- Huang, X.Y.; Bie, F.F.; Li, Q.Q.; Su, W.S.; Ding, X.P.; Xing, Y.; Huang, W.Q. A Fault Feature Extraction Method for a Reciprocating Compressor Based on Optimized SVMD and CMFBSIE. J. Mech. Sci. Technol. 2025, 39, 5835–5849. [Google Scholar] [CrossRef]
- Wolpert, D.H.; Macready, W.G. No Free Lunch Theorems for Optimization. IEEE Trans. Evol. Comput. 1997, 1, 67–82. [Google Scholar] [CrossRef]
- Ye, M.J.; Wang, X.; Guo, Z.H.; Hu, B.; Wang, L. A Multi-Strategy Improved Red-Billed Blue Magpie Optimizer for Global Optimization. Biomimetics 2025, 10, 557. [Google Scholar] [CrossRef] [PubMed]
- Kong, W.L.; Zhou, M.R.; Hu, F.; Zhu, Z.W. Manuscript Title:Thermal-Electrical Scheduling of Low-Carbon Industrial Energy Systems with Rooftop PV: An Improved Red-Billed Blue Magpie Optimization Approach. Therm. Sci. Eng. Prog. 2025, 61, 103599. [Google Scholar] [CrossRef]
- Gao, H.; Zhang, Q.K. Alpha Evolution: An Efficient Evolutionary Algorithm with Evolution Path Adaptation and Matrix Generation. Eng. Appl. Artif. Intell. 2024, 137, 109202. [Google Scholar] [CrossRef]
- Mohamed, A.W.; Hadi, A.A.; Fattouh, A.M.; Jambi, K.M. LSHADE with Semi-Parameter Adaptation Hybrid with CMA-ES for Solving CEC 2017 Benchmark Problems. In Proceedings of the 2017 IEEE Congress on Evolutionary Computation, CEC 2017, Donostia–San Sebastián, Spain, 5–8 June 2017. [Google Scholar]
- Deng, L.; Liu, S. Snow Ablation Optimizer: A Novel Metaheuristic Technique for Numerical Optimization and Engineering Design. Expert Syst. Appl. 2023, 225, 120069. [Google Scholar] [CrossRef]
- Batis, M.; Chen, Y.; Wang, M.J.; Liu, L.; Heidari, A.A.; Chen, H.L. ACGRIME: Adaptive Chaotic Gaussian RIME Optimizer for Global Optimization and Feature Selection. Clust. Comput. 2025, 28, 61. [Google Scholar] [CrossRef]
- Zhao, W.; Wang, L.; Zhang, Z.; Mirjalili, S.; Khodadadi, N.; Ge, Q. Quadratic Interpolation Optimization (QIO): A New Optimization Algorithm Based on Generalized Quadratic Interpolation and Its Applications to Real-World Engineering Problems. Comput. Methods Appl. Mech. Eng. 2023, 417, 116446. [Google Scholar] [CrossRef]
- Deng, L.Y.; Liu, S.Y. A Sine Cosine Algorithm Guided by Elite Pool Strategy for Global Optimization. Appl. Soft Comput. 2024, 164, 111946. [Google Scholar] [CrossRef]
- Zhang, Y.; Chi, A. Group Teaching Optimization Algorithm with Information Sharing for Numerical Optimization and Engineering Optimization. J. Intell. Manuf. 2023, 34, 1547–1571. [Google Scholar] [CrossRef]
- Faramarzi, A.; Heidarinejad, M.; Mirjalili, S.; Gandomi, A.H. Marine Predators Algorithm: A Nature-Inspired Metaheuristic. Expert Syst. Appl. 2020, 152, 113377. [Google Scholar] [CrossRef]
- Yin, S.; Luo, Q.; Zhou, Y. EOSMA: An Equilibrium Optimizer Slime Mould Algorithm for Engineering Design Problems. Arab. J. Sci. Eng. 2022, 47, 10115–10146. [Google Scholar] [CrossRef]
- Pratticò, D.; Laganà, F. Infrared Thermographic Signal Analysis of Bioactive Edible Oils Using CNNs for Quality Assessment. Signals 2025, 6, 38. [Google Scholar] [CrossRef]
- Lagana, F.; Pellicano, D.; Arruzzo, M.; Pratticò, D.; Pullano, S.A.; Fiorillo, A.S. FEM-Based Modelling and AI-Enhanced Monitoring System for Upper Limb Rehabilitation. Electronics 2025, 14, 2268. [Google Scholar] [CrossRef]
- Bibbò, L.; Angiulli, G.; Laganà, F.; Pratticò, D.; Cotroneo, F.; La Foresta, F.; Versaci, M. MEMS and IoT in HAR: Effective Monitoring for the Health of Older People. Appl. Sci. 2025, 15, 4306. [Google Scholar] [CrossRef]
- Laganà, F.; Bibbò, L.; Calcagno, S.; De Carlo, D.; Pullano, S.A.; Pratticò, D.; Angiulli, G. Smart Electronic Device-Based Monitoring of SAR and Temperature Variations in Indoor Human Tissue Interaction. Appl. Sci. 2025, 15, 2439. [Google Scholar] [CrossRef]
















| Type | No. | Functions Name | Min |
|---|---|---|---|
| Unimodal functions | F1 | Shifted and Rotated Bent Cigar Function | 100 |
| F3 | Shifted and Rotated Zakharov Function | 300 | |
| Multimodal functions | F4 | Shifted and Rotated Rosenbrock’s Function | 400 |
| F5 | Shifted and Rotated Rastrigin’s Function | 500 | |
| F6 | Shifted and Rotated Expanded Scaffer’s F6 Function | 600 | |
| F7 | Shifted and Rotated Lunacek Bi_Rastrigin Function | 700 | |
| F8 | Shifted and Rotated Non-Continuous Rastrigin’s Function | 800 | |
| F9 | Shifted and Rotated Levy Function | 900 | |
| F10 | Shifted and Rotated Schwefel’s Function | 1000 | |
| Hybrid functions | F11 | Hybrid Function 1 (N=3) | 1100 |
| F12 | Hybrid Function 2 (N = 3) | 1200 | |
| F13 | Hybrid Function 3 (N = 3) | 1300 | |
| F14 | Hybrid Function 4 (N = 4) | 1400 | |
| F15 | Hybrid Function 5 (N = 4) | 1500 | |
| F16 | Hybrid Function 6 (N = 4) | 1600 | |
| F17 | Hybrid Function 6 (N = 5) | 1700 | |
| F18 | Hybrid Function 6 (N = 5) | 1800 | |
| F19 | Hybrid Function 6 (N = 5) | 1900 | |
| F20 | Hybrid Function 6 (N = 6) | 2000 | |
| Composition functions | F21 | Composition Function 1 (N = 3) | 2100 |
| F22 | Composition Function 2 (N = 3) | 2200 | |
| F23 | Composition Function 3 (N = 4) | 2300 | |
| F24 | Composition Function 4 (N = 4) | 2400 | |
| F25 | Composition Function 5 (N = 5) | 2500 | |
| F26 | Composition Function 6 (N = 5) | 2600 | |
| F27 | Composition Function 7 (N = 6) | 2700 | |
| F28 | Composition Function 8 (N = 6) | 2800 | |
| F29 | Composition Function 9 (N = 3) | 2900 | |
| F30 | Composition Function 10 (N = 3) | 3000 |
| Algorithm Setting | |
|---|---|
| ERBMO | |
| RBMO | |
| AE | |
| LSHADE-SPACMA | |
| SAO | |
| ACGRIME | |
| QIO | |
| EPSCA | |
| CFOA | |
| ISGTOA | |
| MPA | |
| EOSMA | |
| Test Suite | Dimension | RBMO | DRBMO | PRBMO | ERBMO | p-Value |
|---|---|---|---|---|---|---|
| CEC 2017 | 10 | 4.000 | 2.172 | 2.793 | 1.034 | 3.25E-17 |
| 30 | 3.966 | 2.586 | 2.345 | 1.103 | 1.71E-15 | |
| 50 | 3.966 | 2.724 | 2.207 | 1.103 | 6.96E-16 | |
| 100 | 3.931 | 2.828 | 2.172 | 1.069 | 3.62E-16 | |
| Average rank | 3.966 | 2.578 | 2.379 | 1.078 | ||
| Overall rank | 4 | 3 | 2 | 1 | ||
| ERBMO vs. (+/=/−) | Dimension | AE | LSHADE-SPACMA | SAO | ACGRIME | QIO | EPSCA | CFOA | ISGTOA | MPA | EOSMA |
|---|---|---|---|---|---|---|---|---|---|---|---|
| CEC 2017 test suite | 10D | 28/0/1 | 26/0/3 | 29/0/0 | 22/2/5 | 27/2/0 | 19/9/1 | 27/2/0 | 26/0/3 | 27/1/1 | 26/1/2 |
| 30D | 26/1/2 | 26/0/3 | 29/0/0 | 25/3/1 | 27/1/1 | 16/11/2 | 29/0/0 | 28/1/0 | 29/0/0 | 27/1/1 | |
| 50D | 27/1/1 | 27/0/2 | 28/1/0 | 27/1/1 | 28/1/0 | 20/7/2 | 29/0/0 | 29/0/0 | 29/0/0 | 29/0/0 | |
| 100D | 28/0/1 | 26/0/3 | 29/0/0 | 28/1/0 | 29/0/0 | 24/1/4 | 29/0/0 | 29/0/0 | 29/0/0 | 29/0/0 |
| Test Suite | Dimension | ERBMO | AE | LSHADE-SPACMA | SAO | ACGRIME | QIO | EPSCA | CFOA | ISGTOA | MPA | EOSMA | p-Value |
|---|---|---|---|---|---|---|---|---|---|---|---|---|---|
| CEC 2017 | 10 | 1.931 | 6.724 | 4.448 | 9.138 | 5.103 | 6.034 | 5.690 | 7.931 | 5.517 | 8.345 | 5.138 | 2.57E−18 |
| 30 | 1.621 | 5.828 | 4.690 | 9.586 | 4.759 | 7.103 | 3.379 | 8.966 | 4.897 | 9.345 | 5.828 | 2.27E−31 | |
| 50 | 1.345 | 6.034 | 4.724 | 9.207 | 5.000 | 7.034 | 3.034 | 9.448 | 4.966 | 9.172 | 6.034 | 6.43E−33 | |
| 100 | 1.276 | 5.345 | 4.103 | 9.172 | 5.586 | 7.379 | 3.172 | 9.483 | 4.931 | 9.138 | 6.414 | 3.57E−34 | |
| Average rank | 1.543 | 5.983 | 4.491 | 9.276 | 5.112 | 6.888 | 3.819 | 8.957 | 5.078 | 9.000 | 5.853 | ||
| Overall rank | 1 | 7 | 3 | 10 | 4 | 8 | 2 | 9 | 5 | 11 | 6 | ||
| Problem | Name | D | g | h |
|---|---|---|---|---|
| RW01 | Tension/compression spring design problem | 3 | 3 | 0 |
| RW02 | Pressure vessel design problem | 4 | 4 | 0 |
| RW03 | Three-bar truss design problem | 2 | 3 | 0 |
| RW04 | Welded beam design problem | 4 | 5 | 0 |
| RW05 | Gear train design problem | 4 | 1 | 1 |
| RW06 | Cantilever beam design problem | 5 | 1 | 0 |
| RW07 | Step-cone pulley problem | 5 | 8 | 3 |
| No. | Index | ERBMO | AE | LSHADE-SPACMA | SAO | ACGRIME | QIO | EPSCA | CFOA | ISGTOA | MPA | EOSMA |
|---|---|---|---|---|---|---|---|---|---|---|---|---|
| RW1 | Best | 1.2665E−02 | 1.2706E−02 | 1.2678E−02 | 1.2684E−02 | 1.2666E−02 | 1.2739E−02 | 1.2668E−02 | 1.2689E−02 | 1.2684E−02 | 1.2669E−02 | 1.2668E−02 |
| Mean | 1.2789E−02 | 1.2894E−02 | 1.2802E−02 | 1.3560E−02 | 1.3570E−02 | 1.2992E−02 | 1.4256E−02 | 1.2832E−02 | 1.2889E−02 | 1.3210E−02 | 1.2843E−02 | |
| Std | 2.7743E−04 | 1.2984E−04 | 1.6821E−04 | 1.0424E−03 | 1.0615E−03 | 1.7389E−04 | 1.9198E−03 | 1.0249E−04 | 1.7816E−04 | 6.0253E−04 | 2.4980E−04 | |
| Rank | 1 | 6 | 2 | 9 | 10 | 7 | 11 | 3 | 5 | 8 | 4 | |
| RW2 | Best | 5.8699E+03 | 5.9464E+03 | 6.3145E+03 | 5.8702E+03 | 5.9176E+03 | 5.9953E+03 | 5.8701E+03 | 5.9155E+03 | 5.8822E+03 | 5.9294E+03 | 6.0259E+03 |
| Mean | 5.9842E+03 | 6.1549E+03 | 6.6197E+03 | 6.3589E+03 | 6.5246E+03 | 6.3715E+03 | 6.3287E+03 | 8.6562E+03 | 6.2676E+03 | 8.1353E+03 | 6.4180E+03 | |
| Std | 1.9772E+02 | 1.3423E+02 | 3.6078E+02 | 4.4269E+02 | 4.2925E+02 | 2.3362E+02 | 4.9684E+02 | 4.8209E+03 | 3.8940E+02 | 1.8246E+03 | 2.8060E+02 | |
| Rank | 1 | 2 | 9 | 5 | 8 | 6 | 4 | 11 | 3 | 10 | 7 | |
| RW3 | Best | 2.6389E+02 | 2.6389E+02 | 2.6389E+02 | 2.6389E+02 | 2.6389E+02 | 2.6389E+02 | 2.6389E+02 | 2.6389E+02 | 2.6389E+02 | 2.6389E+02 | 2.6389E+02 |
| Mean | 2.6389E+02 | 2.6389E+02 | 2.6389E+02 | 2.6393E+02 | 2.6428E+02 | 2.6389E+02 | 2.6407E+02 | 2.6392E+02 | 2.6389E+02 | 2.6404E+02 | 2.6390E+02 | |
| Std | 9.8456E−14 | 5.0411E−05 | 7.4121E−09 | 1.6411E−01 | 9.4923E−01 | 1.5163E−04 | 4.5541E−01 | 4.4870E−02 | 1.3866E−03 | 1.8984E−01 | 1.5036E−02 | |
| Rank | 1 | 3 | 2 | 8 | 11 | 4 | 10 | 7 | 5 | 9 | 6 | |
| RW4 | Best | 1.6928E+00 | 1.6976E+00 | 1.6957E+00 | 1.6941E+00 | 1.7013E+00 | 1.7053E+00 | 1.6929E+00 | 1.7049E+00 | 1.6974E+00 | 1.7144E+00 | 1.6970E+00 |
| Mean | 1.6936E+00 | 1.7017E+00 | 1.7014E+00 | 1.7081E+00 | 1.9321E+00 | 1.7361E+00 | 1.7558E+00 | 1.9629E+00 | 1.7112E+00 | 1.9481E+00 | 1.7228E+00 | |
| Std | 2.1452E−03 | 3.1584E−03 | 5.4591E−03 | 3.0299E−02 | 2.5899E−01 | 2.4166E−02 | 1.0001E−01 | 1.9417E−01 | 8.7424E−03 | 1.7113E−01 | 3.0107E−02 | |
| Rank | 1 | 3 | 2 | 4 | 9 | 7 | 8 | 11 | 5 | 10 | 6 | |
| RW5 | Best | 2.7009E−12 | 2.7009E−12 | 2.7009E−12 | 2.3078E−11 | 2.7009E−12 | 2.7009E−12 | 2.3078E−11 | 2.3078E−11 | 2.7009E−12 | 2.3078E−11 | 2.7009E−12 |
| Mean | 2.8642E−10 | 2.8945E−10 | 1.1750E−10 | 3.5673E−09 | 3.8317E−09 | 8.9422E−10 | 1.0833E−08 | 1.4412E−09 | 9.4150E−10 | 6.5431E−09 | 7.0914E−10 | |
| Std | 5.6256E−10 | 6.3717E−10 | 4.2655E−10 | 6.3578E−09 | 6.6441E−09 | 1.0004E−09 | 3.2254E−08 | 2.4419E−09 | 1.0243E−09 | 8.1094E−09 | 7.7716E−10 | |
| Rank | 2 | 3 | 1 | 8 | 9 | 5 | 11 | 7 | 6 | 10 | 4 | |
| RW6 | Best | 1.3400E+00 | 1.3401E+00 | 1.3401E+00 | 1.3401E+00 | 1.3401E+00 | 1.3401E+00 | 1.3400E+00 | 1.3472E+00 | 1.3405E+00 | 1.4232E+00 | 1.3402E+00 |
| Mean | 1.3400E+00 | 1.3407E+00 | 1.3414E+00 | 1.3411E+00 | 1.3426E+00 | 1.3424E+00 | 1.3404E+00 | 2.0288E+00 | 1.3421E+00 | 1.7357E+00 | 1.3438E+00 | |
| Std | 2.1173E−04 | 3.7131E−04 | 9.0396E−04 | 8.1788E−04 | 3.2244E−03 | 1.6931E−03 | 5.5173E−04 | 4.8095E−01 | 1.3801E−03 | 2.3342E−01 | 3.8196E−03 | |
| Rank | 1 | 3 | 5 | 4 | 8 | 7 | 2 | 11 | 6 | 10 | 9 | |
| RW7 | Best | 1.6086E+01 | 1.6275E+01 | 1.6110E+01 | 1.6166E+01 | 1.6378E+01 | 1.6422E+01 | 1.6086E+01 | 1.6290E+01 | 1.6120E+01 | 1.6244E+01 | 1.6471E+01 |
| Mean | 1.6136E+01 | 1.6537E+01 | 1.6205E+01 | 1.6869E+01 | 1.6819E+01 | 1.6719E+01 | 1.6473E+01 | 2.1216E+01 | 1.6751E+01 | 1.7836E+01 | 1.6974E+01 | |
| Std | 1.8206E−01 | 1.4733E−01 | 1.2652E−01 | 2.4615E−01 | 1.9114E−01 | 1.8381E−01 | 2.3611E−01 | 7.0197E+00 | 2.4848E−01 | 3.6928E+00 | 3.0791E−01 | |
| Rank | 1 | 4 | 2 | 8 | 7 | 5 | 3 | 11 | 6 | 10 | 9 | |
| Friedman Rank | 1.143 | 3.429 | 3.286 | 6.571 | 8.857 | 5.857 | 7.000 | 8.714 | 5.143 | 9.571 | 6.429 | |
| Wilcoxon rank−sum test (+/=/−) | N/A | 6/1/0 | 6/1/0 | 7/0/0 | 7/0/0 | 7/0/0 | 7/0/0 | 7/0/0 | 7/0/0 | 7/0/0 | 6/1/0 | |
Disclaimer/Publisher’s Note: The statements, opinions and data contained in all publications are solely those of the individual author(s) and contributor(s) and not of MDPI and/or the editor(s). MDPI and/or the editor(s) disclaim responsibility for any injury to people or property resulting from any ideas, methods, instructions or products referred to in the content. |
© 2025 by the authors. Licensee MDPI, Basel, Switzerland. This article is an open access article distributed under the terms and conditions of the Creative Commons Attribution (CC BY) license (https://creativecommons.org/licenses/by/4.0/).
Share and Cite
Li, S.; Kou, L. An Enhanced Red-Billed Blue Magpie Optimizer Based on Superior Data Driven for Numerical Optimization Problems. Biomimetics 2025, 10, 780. https://doi.org/10.3390/biomimetics10110780
Li S, Kou L. An Enhanced Red-Billed Blue Magpie Optimizer Based on Superior Data Driven for Numerical Optimization Problems. Biomimetics. 2025; 10(11):780. https://doi.org/10.3390/biomimetics10110780
Chicago/Turabian StyleLi, Siyan, and Lei Kou. 2025. "An Enhanced Red-Billed Blue Magpie Optimizer Based on Superior Data Driven for Numerical Optimization Problems" Biomimetics 10, no. 11: 780. https://doi.org/10.3390/biomimetics10110780
APA StyleLi, S., & Kou, L. (2025). An Enhanced Red-Billed Blue Magpie Optimizer Based on Superior Data Driven for Numerical Optimization Problems. Biomimetics, 10(11), 780. https://doi.org/10.3390/biomimetics10110780

