Learning from Nature: Bio-Inspired Designs and Strategies for Efficient On-Earth and Off-Earth Ventilation Systems
Abstract
1. Introduction
2. Methodology
2.1. Data Identification
2.2. Data Screening and Inclusion
2.3. Data Analysis
2.3.1. Research Trend and Bibliometric Analysis
2.3.2. Comparative Analysis
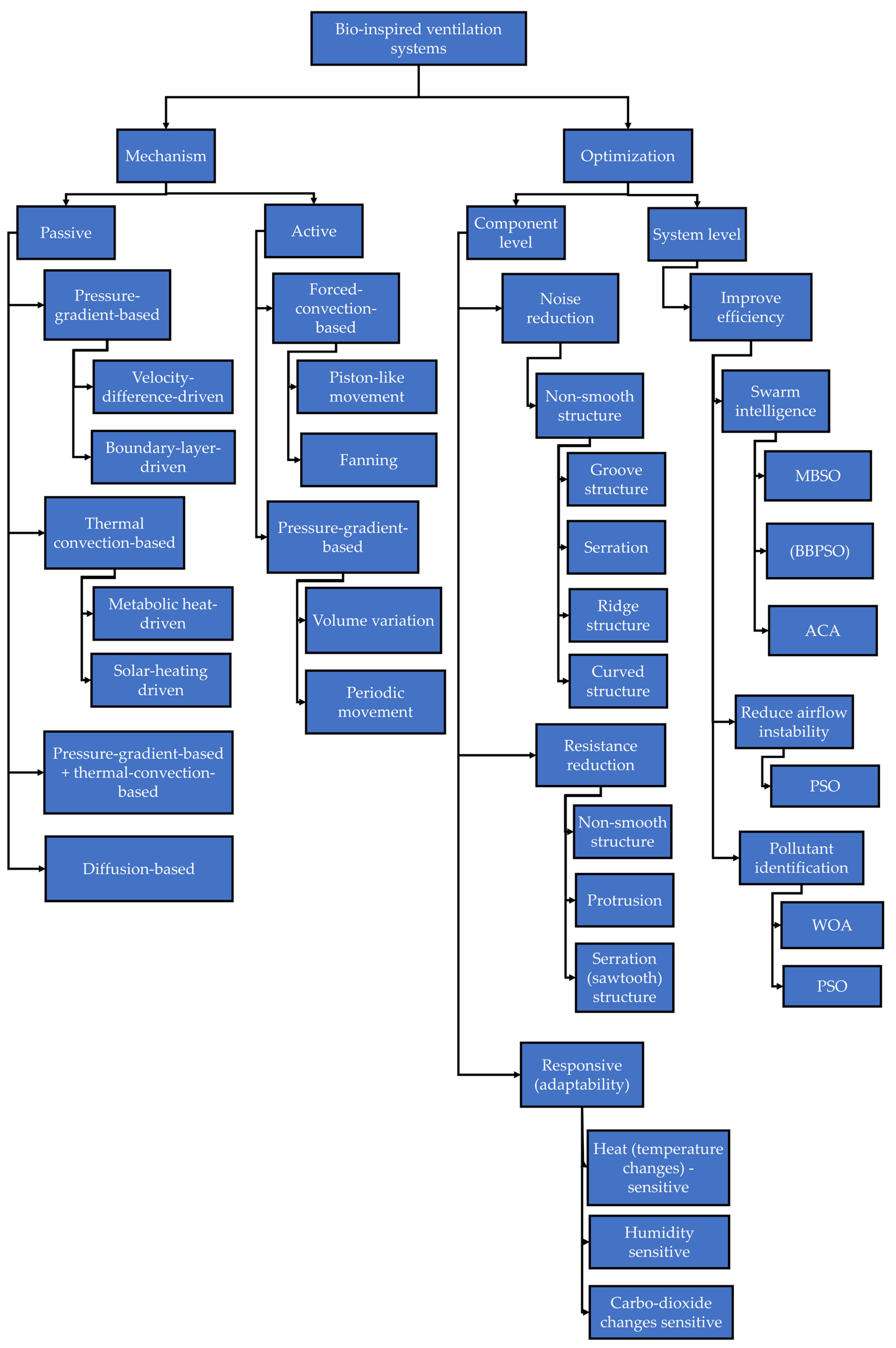
3. Bio-Inspired Passive Ventilation
3.1. Ventilation Mechanism
3.1.1. Pressure-Gradient-Based Mechanism
- Velocity-difference-induced pressure gradient
- b.
- Boundary-layer-driven pressure gradient
3.1.2. Convection-Based Mechanism
- Metabolic-heat-driven thermal convection
- b.
- Solar-heating-driven thermal convection

3.1.3. Combined Pressure-Driven and Convection-Driven Ventilation Mechanisms
3.1.4. Diffusion-Based Mechanism
3.2. Application of Bio-Inspired Passive Ventilation Mechanisms to the Built Environment
3.2.1. Macroscale Application
- Buildings

- b.
- Underground structure
3.2.2. Microscale Application
3.3. Comparative Summary of the Advantages and Limitations of Bio-Inspired Passive Ventilation Across Different Applications
4. Bio-Inspired Active Ventilation
4.1. Ventilation Mechanism
4.1.1. Forced Convection Induced by Piston-like Movement
4.1.2. Wing Fanning Induced Forced Airflow
4.1.3. Volume Variation Induced Pressure Gradient
4.2. Application of Bio-Inspired Active Ventilation Mechanisms to the Built Environment
4.3. Comparative Summary of the Advantages and Limitations of Active Ventilation Across Different Applications
5. Bio-Inspired Design and Strategies for the Optimization of Ventilation Systems
5.1. Component Optimization
5.1.1. Duct
5.1.2. Fan
5.1.3. Envelope
- Humidity (hydro) responsive and adaptive component
- b.
- Temperature-, humidity- and air-velocity-adaptive components
- c.
- Heat-responsive and -adaptive component
5.2. System Optimization
5.3. Comparative Summary Bio-Inspired Designs and Strategies for Optimizing Ventilation Systems and Components
6. Applications and Integration of Bio-Inspired Ventilation in Off-Earth Habitats and Underground Mines
6.1. Ventilation Challenges in Off-Earth Habitats and Underground Mines
6.2. Bio-Inspired Solutions for Ventilation in Off-Earth Habitats and Underground Mines
7. Research Gaps and Future Directions
- Occupant comfort and indoor air quality (IAQ): Most bio-inspired ventilation studies, particularly those based on passive mechanisms or adaptive components, do not account for occupant comfort and indoor environmental quality, even though these are key requirements of ventilation systems. Future studies should quantify thermal comfort and IAQ by reporting metrics such as predicted mean vote (PMV), predicted percentage of dissatisfied (PPD), draft rate, age of air, humidity, CO2, and noise. These metrics can be evaluated in CFD (with coupled heat and contaminant transport) and verified through experiments or full-scale/prototype testing.
- Laboratory or experimental testing coupled with CFD study: A much smaller proportion of studies conducted both experiments and a CFD study rather than CFD-only work. To increase reliability, future research should start with a CFD study for the design of experiments and sensitivity analysis, then reproduce the most optimized case as a prototype for experimental testing.
- Increase the confidence (credibility) of CFD study: While some studies justify their use of assumptions and report grid-independence tests, others lack this. The credibility of the CFD study can be improved by performing and reporting mesh-independence/GCI studies, clearly justifying all assumptions, and validating the CFD result with experimental testing. Where new experiments are not feasible, validation should be carried out against high-quality existing experimental datasets.
- Upscaling. Many experimental studies remain at a small scale, which may not reflect the performance at larger scales. Future research should progress to intermediate and larger scales (even if not yet full scale) to demonstrate consistency across scales and to identify scale-dependent behaviors. A small-scale study should also explicitly apply similarity criteria to ensure that the scaled-down physical models or simulations accurately represent their behavior at full scale.
- Optimization and cost effectiveness: Very few studies explicitly optimize designs or evaluate the cost-effectiveness of the models. More structured designs of experiments and multi-objective optimization should be used to identify balanced solutions and to estimate the costs required to build and operate the prototype.
- Translation to real-world applications: Only a small number of models have been translated from laboratory settings to real-world applications, with bio-inspired fans being a notable exception. Structural limits and scaling challenges can hinder performance in complex real environments. For concepts that are well tested in the lab and after adequate upscaling, the next step can be pilot installation and evaluation in real-world settings if feasible.
- Integration of multiple strategies. Although single strategies are simpler to study and more reliable in general, combining several compatible bio-inspired mechanisms can, in some cases, deliver better performance. Few papers attempt such integration, possibly due to time or scope constraints. Future studies should integrate well-understood strategies and report how such an integration affects airflow, comfort, energy use, and noise.
- Links to space-habitat applications. No studies explicitly consider bio-inspired ventilation for space habitats, despite its clear potential. Future research can investigate the relevant bio-inspired ventilation for space applications, even at the component level, to see how it can improve the habitable environment. In particular, low-noise bio-inspired fans are worth exploring for space habitat applications, where noise can significantly affect occupant comfort and safety. Prototypes can also be tested with lunar dust simulants under relevant environmental conditions to see how quickly parts wear, clog, or degrade.
- Reliability testing. Reliability is rarely assessed, likely because most work is at an early stage. Future research should include reliability and durability testing, such as dust/fouling cycles, thermal/humidity cycling, and prolonged operation to quantify performance stability and the probability of failure over time.
- To better evaluate the efficiency and performance of the bio-inspired ventilation systems and components, certain metrics can be used, which are summarized in Table 8.
8. Conclusions
Author Contributions
Funding
Institutional Review Board Statement
Conflicts of Interest
Appendix A

References
- González-Torres, M.; Pérez-Lombard, L.; Coronel, J.F.; Maestre, I.R.; Yan, D. A Review on Buildings Energy Information: Trends, End-Uses, Fuels and Drivers. Energy Rep. 2022, 8, 626–637. [Google Scholar] [CrossRef]
- Sara, K.; Noureddine, Z. A Bio Problem-Solver for Supporting the Design, towards the Optimization of the Energy Efficiency. In Proceedings of the 2015 6th International Conference on Modeling, Simulation, and Applied Optimization (ICMSAO), Istanbul, Turkey, 27–29 May 2015; IEEE: Piscataway, NJ, USA, 2015; pp. 1–6. [Google Scholar]
- Li, Y.; Wang, W.; Wang, Y.; Xin, Y.; He, T.; Zhao, G. A Review of Studies Involving the Effects of Climate Change on the Energy Consumption for Building Heating and Cooling. Int. J. Environ. Res. Public Health 2020, 18, 40. [Google Scholar] [CrossRef]
- Ahmed, T.; Kumar, P.; Mottet, L. Natural Ventilation in Warm Climates: The Challenges of Thermal Comfort, Heatwave Resilience and Indoor Air Quality. Renew. Sustain. Energy Rev. 2021, 138, 110669. [Google Scholar] [CrossRef]
- Zhang, H.; Yang, D.; Tam, V.W.Y.; Tao, Y.; Zhang, G.; Setunge, S.; Shi, L. A Critical Review of Combined Natural Ventilation Techniques in Sustainable Buildings. Renew. Sustain. Energy Rev. 2021, 141, 110795. [Google Scholar] [CrossRef]
- McPherson, M.J. Subsurface Ventilation and Environmental Engineering, Mine Ventilation Services; Springer: Dordrecht, The Netherlands, 1993; ISBN 978-94-011-1550-6. [Google Scholar]
- Wen, J.; Zuo, J.; Wang, Z.; Wen, Z.; Wang, J. Failure Mechanism Analysis and Support Strength Determination of Deep Coal Mine Roadways—A Case Study. Constr. Build. Mater. 2024, 443, 137704. [Google Scholar] [CrossRef]
- de Villiers, D.J.; Mathews, M.J.; Maré, P.; Kleingeld, M.; Arndt, D. Evaluating the Impact of Auxiliary Fan Practices on Localised Subsurface Ventilation. Int. J. Min. Sci. Technol. 2019, 29, 933–941. [Google Scholar] [CrossRef]
- Wang, J.; Xiao, J.; Xue, Y.; Wen, L.; Shi, D. Optimization of Airflow Distribution in Mine Ventilation Networks Using the Modified Sooty Tern Optimization Algorithm. Min. Metall. Explor. 2024, 41, 239–257. [Google Scholar] [CrossRef]
- Wallace, K.; Prosser, B.; Stinnette, J.D. The Practice of Mine Ventilation Engineering. Int. J. Min. Sci. Technol. 2015, 25, 165–169. [Google Scholar] [CrossRef]
- Halim, A. Ventilation Requirements for Diesel Equipment in Underground Mines–Are We Using the Correct Values. In Proceedings of the 16th North American Mine Ventilation Symposium, Golden, CO, USA, 17–22 June 2017; SME: Colorado, OH, USA; Volume 27, pp. 1–7. [Google Scholar]
- Hardcastle, S.G.; Kocsis, C.K. The Ventilation Challenge. Canadian Institute of Mining, Metallurgy & Petroleum. 2004. Available online: https://www.researchgate.net/profile/Charles-Kocsis/publication/295574832_The_ventilation_challenge/links/59b2fba70f7e9b37434eac73/The-ventilation-challenge.pdf (accessed on 3 November 2025).
- von Einem, M.; Groll, R.; Heinicke, C. Computational Modeling of a Ventilation Concept for a Lunar Habitat Laboratory. J. Space Saf. Eng. 2022, 9, 145–153. [Google Scholar] [CrossRef]
- Georgescu, M.-R.; Meslem, A.; Nastase, I.; Sandu, M.; Bode, F. Experimental Study of Carbon Dioxide Accumulation on a Model of the Crew Quarters on the ISS. In Proceedings of the 2019 International Conference on Energy and Environment (CIEM), Timisoara, Romania, 17–18 October 2019; IEEE: Piscataway, NJ, USA, 2019; pp. 269–273. [Google Scholar]
- Georgescu, M.R.; Meslem, A.; Nastase, I.; Tacutu, L. An Alternative Air Distribution Solution for Better Environmental Quality in the ISS Crew Quarters. Int. J. Vent. 2023, 22, 24–39. [Google Scholar] [CrossRef]
- James, J.T. The Headache of Carbon Dioxide Exposures. In Proceedings of the 37th International Conference on Environmental Systems (ICES), Chicago, IL, USA, 9–12 July 2007; SAE International: Warrendale, PA, USA, 2007; pp. 411–416. [Google Scholar]
- Son, C.H.; Zapata, J.L.; Lin, C.-H. Investigation of Airflow and Accumulation of Carbon Dioxide in the Service Module Crew Quarters. In Proceedings of the 32nd International Conference on Environmental Systems (ICES), San Antonio, TX, USA, 15–18 July 2002; SAE International: Warrendale, PA, USA, 2002. [Google Scholar]
- Broyan, J.L.; Borrego, M.A.; Bahr, J.F. International Space Station USOS Crew Quarters Development. In Proceedings of the 38th International Conference on Environmental Systems (ICES), San Francisco, CA, USA, 29 June–3 July 2008; SAE International: Warrendale, PA, USA, 2008. [Google Scholar]
- Georgescu, M.-R.; Nastase, I.; Meslem, A.; Sandu, M.; Bode, F. Design of a Small-Scale Experimental Model of the International Space Station Crew Quarters for a PIV Flow Field Study. In E3S Web of Conferences; EDP Sciences: Les Ulis, France, 2019; Volume 111, p. 01045. [Google Scholar]
- Sandu, M.; Nastase, I.; Bode, F.; Croitoru, C.; Tacutu, L. Preliminary Study on a Reduced Scaled Model Regarding the Air Diffusion inside a Crew Quarter on Board of the ISS. E3S Web Conf. 2018, 32, 01015. [Google Scholar] [CrossRef]
- Bode, F.; Nastase, I.; Croitoru, C.; Sandu, M.; Dogeanu, A.; Ursu, I. Preliminary Numerical Studies for the Improvement of the Ventilation System of the Crew Quarters on Board of the International Space Station. INCAS Bull. 2018, 10, 137–143. [Google Scholar] [CrossRef]
- Jernigan, M.; Gatens, R.; Perry, J.; Joshi, J. The next Steps for Environmental Control and Life Support Systems Development for Deep Space Exploration. In Proceedings of the 48th International Conference on Environmental Systems (ICES), Albuquerque, NM, USA, 8–12 July 2018; ICES: Emmaus, PA, USA, 2018. [Google Scholar]
- Shaw, L.; Garr, J.; Gavin, L.; Hornyak, D.; Matty, C.; Ridley, A.; Salopek, M.; Toon, K. International Space Station as a Testbed for Exploration Environmental Control and Life Support Systems 2021 Status. In Proceedings of the 50th International Conference on Environmental Systems (ICES), Lisbon, Portugal, 11–15 July 2021. [Google Scholar]
- Karaarslan-Semiz, G. Education for Sustainable Development in Primary and Secondary Schools: Pedagogical and Practical Approaches for Teachers; Springer Nature: Berlin/Heidelberg, Germany, 2022; ISBN 978-3-031-09112-4. [Google Scholar]
- Pawlyn, M. Biomimicry in Architecture; Riba Publishing: London, UK, 2019; ISBN 0-429-34677-8. [Google Scholar]
- Khelil, S.; Zemmouri, N. Biomimetic: A New Strategy for a Passive Sustainable Ventilation System Design in Hot and Arid Regions. Int. J. Environ. Sci. Technol. 2019, 16, 2821–2830. [Google Scholar] [CrossRef]
- Mahmoud, E. Biomimicry: A New Approach to Enhance the Efficiency of Natural Ventilation Systems in Hot Climate. In International Seminar Arquitectonics Network, Architecture and Research, Barcelona; 2010; Available online: https://scholar.google.com.hk/scholar?hl=en&as_sdt=0%2C5&q=Biomimicry%3A+A+New+Approach+to+Enhance+the+Efficienc&btnG= (accessed on 3 November 2025).
- Fu, S.C.; Zhong, X.L.; Zhang, Y.; Lai, T.W.; Chan, K.C.; Lee, K.Y.; Chao, C.Y.H. Bio-Inspired Cooling Technologies and the Applications in Buildings. Energy Build. 2020, 225, 110313. [Google Scholar] [CrossRef]
- Shashwat, S.; Zingre, K.T.; Thurairajah, N.; Kumar, D.K.; Panicker, K.; Anand, P.; Wan, M.P. A Review on Bioinspired Strategies for an Energy-Efficient Built Environment. Energy Build. 2023, 296, 113382. [Google Scholar] [CrossRef]
- An, S.; Shi, B.; Jiang, M.; Fu, B.; Song, C.; Tao, P.; Shang, W.; Deng, T. Biological and Bioinspired Thermal Energy Regulation and Utilization. Chem. Rev. 2023, 123, 7081–7118. [Google Scholar] [CrossRef] [PubMed]
- Abdullah, A.; Said, I.; Ossen, D.R. Applications of Thermoregulation Adaptive Technique of Form in Nature into Architecture: A Review. Int. J. Eng. Technol. 2018, 7, 719–724. [Google Scholar] [CrossRef]
- Donthu, N.; Kumar, S.; Mukherjee, D.; Pandey, N.; Lim, W.M. How to Conduct a Bibliometric Analysis: An Overview and Guidelines. J. Bus. Res. 2021, 133, 285–296. [Google Scholar] [CrossRef]
- Canuckguy World Map (BlankMap-World). Wikimedia Commons. 2006. Available online: https://commons.wikimedia.org/wiki/File:BlankMap-World.svg (accessed on 5 July 2025).
- Paar, M.J.; Petutschnigg, A. Biomimetic Inspired, Natural Ventilated Façade—A Conceptual Study. J. Facade Des. Eng. 2017, 4, 131–142. [Google Scholar] [CrossRef]
- AbdUllah, A.; Said, I.B.; Ossen, D.R. Cooling Strategies in The Biological Systems and Termite Mound: The Potential of Emulating Them to Sustainable Architecture and Bionic Engineering. ARPN J. Eng. Appl. Sci. 2018, 13, 8127–8141. [Google Scholar]
- Kleineidam, C.; Ernst, R.; Roces, F. Wind-Induced Ventilation of the Giant Nests of the Leaf-Cutting Ant Atta Vollenweideri. Naturwissenschaften 2001, 88, 301–305. [Google Scholar] [CrossRef]
- Zhao, Y.; Sun, H.; Tu, D. Effect of Mechanical Ventilation and Natural Ventilation on Indoor Climates in Urumqi Residential Buildings. Build. Environ. 2018, 144, 108–118. [Google Scholar] [CrossRef]
- Ren, Z.; Fu, Y.; Dong, Y.; Zhang, P.; He, X. Rapid Urbanization and Climate Change Significantly Contribute to Worsening Urban Human Thermal Comfort: A National 183-City, 26-Year Study in China. Urban Clim. 2022, 43, 101154. [Google Scholar] [CrossRef]
- Liu, Z.; Yu, C.; Qian, Q.K.; Huang, R.; You, K.; Visscher, H.; Zhang, G. Incentive Initiatives on Energy-Efficient Renovation of Existing Buildings towards Carbon–Neutral Blueprints in China: Advancements, Challenges and Prospects. Energy Build. 2023, 296, 113343. [Google Scholar] [CrossRef]
- Ding, Y.; Xu, J.; Wang, X.; Cai, H.; Zhou, Z.; Sun, Y.; Shi, H. Propagation of Meteorological to Hydrological Drought for Different Climate Regions in China. J. Environ. Manag. 2021, 283, 111980. [Google Scholar] [CrossRef]
- Tong, S.; Wen, J.; Wong, N.H.; Tan, E. Impact of Façade Design on Indoor Air Temperatures and Cooling Loads in Residential Buildings in the Tropical Climate. Energy Build. 2021, 243, 110972. [Google Scholar] [CrossRef]
- Rahman, N.M.A.; Haw, L.C.; Fazlizan, A. A Literature Review of Naturally Ventilated Public Hospital Wards in Tropical Climate Countries for Thermal Comfort and Energy Saving Improvements. Energies 2021, 14, 435. [Google Scholar] [CrossRef]
- Sari, D.P. A Review of How Building Mitigates the Urban Heat Island in Indonesia and Tropical Cities. Earth 2021, 2, 653–666. [Google Scholar] [CrossRef]
- Yuan, C.; Zhu, R.; Tong, S.; Mei, S.; Zhu, W. Impact of Anthropogenic Heat from Air-Conditioning on Air Temperature of Naturally Ventilated Apartments at High-Density Tropical Cities. Energy Build. 2022, 268, 112171. [Google Scholar] [CrossRef]
- Taherian, H.; Peters, R.W. Advanced Active and Passive Methods in Residential Energy Efficiency. Energies 2023, 16, 3905. [Google Scholar] [CrossRef]
- Al-Shamkhee, D.; Al-Aasam, A.B.; Al-Waeli, A.H.; Abusaibaa, G.Y.; Moria, H. Passive Cooling Techniques for Ventilation: An Updated Review. Renew. Energy Environ. Sustain. 2022, 7, 23. [Google Scholar] [CrossRef]
- Laurini, E.; De Vita, M.; De Berardinis, P.; Friedman, A. Passive Ventilation for Indoor Comfort: A Comparison of Results from Monitoring and Simulation for a Historical Building in a Temperate Climate. Sustainability 2018, 10, 1565. [Google Scholar] [CrossRef]
- Linden, P.F. The Fluid Mechanics of Natural Ventilation. Annu. Rev. Fluid Mech. 1999, 31, 201–238. [Google Scholar] [CrossRef]
- Khanal, R.; Lei, C. Solar Chimney—A Passive Strategy for Natural Ventilation. Energy Build. 2011, 43, 1811–1819. [Google Scholar] [CrossRef]
- Roetzel, A.; Tsangrassoulis, A.; Dietrich, U.; Busching, S. A Review of Occupant Control on Natural Ventilation. Renew. Sustain. Energy Rev. 2010, 14, 1001–1013. [Google Scholar] [CrossRef]
- Khan, N.; Su, Y.; Riffat, S.B. A Review on Wind Driven Ventilation Techniques. Energy Build. 2008, 40, 1586–1604. [Google Scholar] [CrossRef]
- Ali, A.; Yecko, P. Bio-Inspired Passive Ventilation for Underground Networks. In Proceedings of the 11th International Conference on Mathematical Modeling in Physical Sciences, Belgrade, Serbia, 5–8 September 2022; AIP Publishing: Melville, NY, USA, 2022. [Google Scholar]
- Vogel, S. Organisms That Capture Currents. Sci. Am. 1978, 239, 128–139. [Google Scholar] [CrossRef]
- Vogel, S.; Ellington, C.P.; Kilgore, D.L. Wind-Induced Ventilation of the Burrow of the Prairie-Dog, Cynomys ludovicianus. J. Comp. Physiol. 1973, 85, 1–14. [Google Scholar] [CrossRef]
- Stoeckel, J.A.; Szoka, M.; Abdelrahman, H.A.; Davis, J.D.; Blersch, D.M.; Helms, B.S. Crayfish Chimneys Function as Burrow-Ventilation Structures. J. Crustac. Biol. 2021, 41, ruab045. [Google Scholar] [CrossRef]
- Korb, J.; Linsenmair, K.E. Ventilation of Termite Mounds: New Results Require a New Model. Behav. Ecol. 2000, 11, 486–494. [Google Scholar] [CrossRef]
- Bignell, D.E.; Roisin, Y.; Lo, N. Biology of Termites: A Modern Synthesis; Springer Science & Business Media: Berlin/Heidelberg, Germany, 2010. [Google Scholar]
- Worall, M. Homeostasis in Nature: Nest Building Termites and Intelligent Buildings. Intell. Build. Int. 2011, 3, 87–95. [Google Scholar]
- Noirot, C.; Darlington, J.P.E.C. Termite Nests: Architecture, Regulation and Defence. In Termites: Evolution, Sociality, Symbioses, Ecology; Abe, T., Bignell, D.E., Higashi, M., Eds.; Springer: Dordrecht, The Netherlands, 2000; pp. 121–139. ISBN 978-90-481-5476-0. [Google Scholar]
- Darlington, J.P. Two Types of Mound Built by the Termite Macrotermes Subhyalinus in Kenya. Int. J. Trop. Insect Sci. 1984, 5, 481–492. [Google Scholar] [CrossRef]
- Geiger, R.; Aron, R.H.; Todhunter, P. The Climate near the Ground; Rowman & Littlefield: Lanham, MD, USA, 2009. [Google Scholar]
- Weir, J.S. Air Flow, Evaporation and Mineral Accumulation in Mounds of Macrotermes Subhyalinus (Rambur). J. Anim. Ecol. 1973, 42, 509–520. [Google Scholar] [CrossRef]
- Turner, J.S.; Soar, R.C. Beyond Biomimicry: What Termites Can Tell Us about Realizing the Living Building. In Proceedings of the 1st International Conference on Industrialized, Intelligent Construction (I3CON), Loughborough, UK, 14–16 May 2008; Loughborough University: Loughborough, UK, 2008; pp. 1–18. [Google Scholar]
- Brickner-Braun, I.; Zucker-Milwerger, D.; Braun, A.; Turner, J.S.; Pinshow, B.; Berliner, P. Ventilation of Multi-Entranced Rodent Burrows by Boundary Layer Eddies. J. Exp. Biol. 2014, 217, 4141–4148. [Google Scholar] [CrossRef][Green Version]
- Turner, J.S.; Pinshow, B. Transient-State Mechanisms of Wind-Induced Burrow Ventilation. J. Exp. Biol. 2015, 218, 170–175. [Google Scholar] [CrossRef][Green Version]
- Turner, J.S. Architecture and Morphogenesis in the Mound of Macrotermes Michaelseni (Sjöstedt)(Isoptera: Termitidae, Macrotermitinae) in Northern Namibia. Cimbebasia 2000, 16, 143–175. [Google Scholar]
- White, C.R.; Seymour, R.S. The Roles of Diffusion and Convection in Ventilation of Animal Burrows. J. Comp. Physiol. B 2021, 191, 1047–1058. [Google Scholar] [CrossRef]
- Ganot, Y.; Dragila, M.I.; Weisbrod, N. Impact of Thermal Convection on Air Circulation in a Mammalian Burrow under Arid Conditions. J. Arid Environ. 2012, 84, 51–62. [Google Scholar] [CrossRef]
- Lüscher, M. Air-Conditioned Termite Nests. Sci. Am. 1961, 205, 138–147. [Google Scholar] [CrossRef]
- Howe, S.; Kilgore, D.L. Convective and Diffusive Gas Exchange in Nest Cavities of the Northern Flicker (Colaptes Auratus). Physiol. Zool. 1987, 60, 707–712. [Google Scholar] [CrossRef]
- Howe, S.; Kilgore, D.L., Jr.; Colby, C. Respiratory Gas Concentrations and Temperatures within Nest Cavities of the Northern Flicker (Colaptes Auratus). Can. J. Zool. 1987, 65, 1541–1547. [Google Scholar] [CrossRef]
- Roper, T.J.; Moore, J.A.H. Ventilation of Badger Meles Meles Setts. Mamm. Biol. 2003, 68, 277–283. [Google Scholar] [CrossRef]
- Ocko, S.A.; King, H.; Andreen, D.; Bardunias, P.; Turner, J.S.; Soar, R.; Mahadevan, L. Solar-Powered Ventilation of African Termite Mounds. J. Exp. Biol. 2017, 220, 3260–3269. [Google Scholar] [CrossRef] [PubMed]
- King, H.; Ocko, S.; Mahadevan, L. Termite Mounds Harness Diurnal Temperature Oscillations for Ventilation. Proc. Natl. Acad. Sci. USA 2015, 112, 11589–11593. [Google Scholar] [CrossRef] [PubMed]
- Hölldobler, B.; Wilson, E.O. The Ants; Belknap Press of Harvard University Press: Cambridge, MA, USA, 1990. [Google Scholar]
- Jonkman, J.C.M. The External and Internal Structure and Growth of Nests of the Leaf-cutting Ant Atta Vollenweideri Forel, 1893 (Hym.: Formicidae): Part I. Z. Angew. Entomol. 1980, 89, 158–173. [Google Scholar] [CrossRef]
- Moreira, A.; Forti, L.C.; Andrade, A.P.; Boaretto, M.A.; Lopes, J. Nest Architecture of Atta Laevigata (F. Smith, 1858) (Hymenoptera: Formicidae). Stud. Neotrop. Fauna Environ. 2004, 39, 109–116. [Google Scholar] [CrossRef]
- Bollazzi, M.; Forti, L.C.; Roces, F. Ventilation of the Giant Nests of Atta Leaf-Cutting Ants: Does Underground Circulating Air Enter the Fungus Chambers? Insectes Sociaux 2012, 59, 487–498. [Google Scholar] [CrossRef]
- Bollazzi, M.; Römer, D.; Roces, F. Carbon Dioxide Levels and Ventilation in Acromyrmex Nests: Significance and Evolution of Architectural Innovations in Leaf-Cutting Ants. R. Soc. Open Sci. 2021, 8, 210907. [Google Scholar] [CrossRef]
- Halboth, F.; Roces, F. The Construction of Ventilation Turrets in Atta Vollenweideri Leaf-Cutting Ants: Carbon Dioxide Levels in the Nest Tunnels, but Not Airflow or Air Humidity, Influence Turret Structure. PLoS ONE 2017, 12, e0188162. [Google Scholar] [CrossRef]
- Kleineidam, C.; Roces, F. Carbon Dioxide Concentrations and Nest Ventilation in Nests of the Leaf-Cutting Ant Atta Vollenweideri. Insectes Sociaux 2000, 47, 241–248. [Google Scholar] [CrossRef]
- Quinlan, R.J.; Cherrett, J.M. Aspects of the Symbiosis of the Leaf-cutting Ant Acromyrmex Octospinosus (Reich) and Its Food Fungus. Ecol. Entomol. 1978, 3, 221–230. [Google Scholar] [CrossRef]
- Cosarinsky, M.I.; Roces, F. The Construction of Turrets for Nest Ventilation in the Grass-Cutting Ant Atta Vollenweideri: Import and Assembly of Building Materials. J. Insect Behav. 2012, 25, 222–241. [Google Scholar] [CrossRef]
- Weber, N.A. Gardening Ants, the Attines; American Philosophical Society: Philadelphia, PA, USA, 1972; Available online: https://cir.nii.ac.jp/crid/1970867909802180356 (accessed on 3 November 2025).
- Powell, R.J.; Stradling, D.J. Factors Influencing the Growth of Attamyces Bromatificus, a Symbiont of Attine Ants. Trans. Br. Mycol. Soc. 1986, 87, 205–213. [Google Scholar] [CrossRef]
- Cussler, E.L. Diffusion: Mass Transfer in Fluid Systems; Cambridge University Press: Cambridge, UK, 2009. [Google Scholar]
- Chen, Y.; Wang, J.; Flanagan, D.R. Fundamental of Diffusion and Dissolution. In Developing Solid Oral Dosage Forms; Elsevier: Amsterdam, The Netherlands, 2017; pp. 253–270. [Google Scholar]
- Pillow, J.J. High-Frequency Oscillatory Ventilation: Mechanisms of Gas Exchange and Lung Mechanics. Crit. Care Med. 2005, 33, S135–S141. [Google Scholar] [CrossRef]
- Haddad, M.; Sharma, S. Physiology, Lung; StatPearls Publishing: Treasure Island, FL, USA, 2023; Available online: https://www.ncbi.nlm.nih.gov/books/NBK545177/ (accessed on 25 July 2025).
- Petersson, J.; Glenny, R.W. Gas Exchange and Ventilation–Perfusion Relationships in the Lung. Eur. Respir. J. 2014, 44, 1023–1041. [Google Scholar] [CrossRef] [PubMed]
- Pallone, T.L.; Turner, M.R.; Edwards, A.; Jamison, R.L. Countercurrent Exchange in the Renal Medulla. Am. J. Physiol.-Regul. Integr. Comp. Physiol. 2003, 284, R1153–R1175. [Google Scholar] [CrossRef] [PubMed]
- Imai, M.; Taniguchi, J.; Tabei, K. Function of Thin Loops of Henle. Kidney Int. 1987, 31, 565–579. [Google Scholar] [CrossRef]
- Mount, D.B. Thick Ascending Limb of the Loop of Henle. Clin. J. Am. Soc. Nephrol. 2014, 9, 1974–1986. [Google Scholar] [CrossRef] [PubMed]
- Hetherington, A.M.; Woodward, F.I. The Role of Stomata in Sensing and Driving Environmental Change. Nature 2003, 424, 901–908. [Google Scholar] [CrossRef]
- Lawson, T.; Vialet-Chabrand, S. Speedy Stomata, Photosynthesis and Plant Water Use Efficiency. New Phytol. 2019, 221, 93–98. [Google Scholar] [CrossRef]
- Lawson, T.; Von Caemmerer, S.; Baroli, I. Photosynthesis and Stomatal Behaviour. In Progress in Botany 72; Lüttge, U.E., Beyschlag, W., Büdel, B., Francis, D., Eds.; Springer: Berlin/Heidelberg, Germany, 2010; Volume 72, pp. 265–304. ISBN 978-3-642-13144-8. [Google Scholar]
- Doheny-Adams, T.; Hunt, L.; Franks, P.J.; Beerling, D.J.; Gray, J.E. Genetic Manipulation of Stomatal Density Influences Stomatal Size, Plant Growth and Tolerance to Restricted Water Supply across a Growth Carbon Dioxide Gradient. Philos. Trans. R. Soc. B Biol. Sci. 2012, 367, 547–555. [Google Scholar] [CrossRef]
- Franks, P.J.; Beerling, D.J. Maximum Leaf Conductance Driven by CO2 Effects on Stomatal Size and Density over Geologic Time. Proc. Natl. Acad. Sci. USA 2009, 106, 10343–10347. [Google Scholar] [CrossRef] [PubMed]
- Wei, Y.; Lin, Z.; Wang, Y.; Wang, X. Simulation and Optimization Study on the Ventilation Performance of High-Rise Buildings Inspired by the White Termite Mound Chamber Structure. Biomimetics 2023, 8, 607. [Google Scholar] [CrossRef] [PubMed]
- Verbrugghe, N.; Rubinacci, E.; Khan, A.Z. Biomimicry in Architecture: A Review of Definitions, Case Studies, and Design Methods. Biomimetics 2023, 8, 107. [Google Scholar] [CrossRef] [PubMed]
- Yuan, Y.; Yu, X.; Yang, X.; Xiao, Y.; Xiang, B.; Wang, Y. Bionic Building Energy Efficiency and Bionic Green Architecture: A Review. Renew. Sustain. Energy Rev. 2017, 74, 771–787. [Google Scholar] [CrossRef]
- Claggett, N.; Surovek, A.; Capehart, W.; Shahbazi, K. Termite Mounds: Bioinspired Examination of the Role of Material and Environment in Multifunctional Structural Forms. J. Struct. Eng. 2018, 144, 02518001. [Google Scholar] [CrossRef]
- Yahaya Andrew, N.; Nanlop Uwa, J.; Odion, A. Passive Cooling Techniques in Historical Building Versus Contemporary Bio Mimic Concepts: An Overview. Am. J. Civ. Eng. Archit. 2023, 11, 111–119. [Google Scholar] [CrossRef]
- Brazier, D. Eastgate Centre, Harare, Zimbabwe. Wikimedia Commons 2008. Available online: https://commons.wikimedia.org/wiki/File:Eastgate_Centre,_Harare,_Zimbabwe.jpg (accessed on 25 July 2025).
- ElDin, N.N.; Abdou, A.; ElGawad, I.A. Biomimetic Potentials for Building Envelope Adaptation in Egypt. Procedia Environ. Sci. 2016, 34, 375–386. [Google Scholar] [CrossRef]
- Waheeb, M.I.; Hemeida, F.A.; Mohamed, A.F. Improving Thermal Comfort Using Biomimicry in the Urban Residential Districts in New Aswan City, Egypt. Environ. Dev. Sustain. 2024, 1–23. [Google Scholar] [CrossRef]
- Wei, Y.; He, W.; Zhang, S.; Wang, X.; Peng, Y. CFD Simulation and Optimization of Ventilation for the Layout of Community Architecture Inspired by Fishbone Form. Int. J. Model. Simul. Sci. Comput. 2023, 14, 2350049. [Google Scholar] [CrossRef]
- Hou, Y. Effect of Wind Speed on Human Thermal Sensation and Thermal Comfort. In Proceedings of the Materials Science, Energy Technology and Power Engineering II (MEP2018), Hangzhou, China, 14–15 April 2018; AIP Publishing: Melville, NY, USA, 2018; Volume 1971, p. 030012. [Google Scholar]
- Ramasam, N.G.; Kaviarasu, V.; Adarsh, V.; Rohithraman, R. Termite Mould Building—A Comparative Study on Bio-Memetics Model. In Proceedings of the Advancements in Materials for Civil Engineering Applications, Kattankulathur, India, 9–11 March 2023; AIP Publishing: Melville, NY, USA, 2024; p. 030017. [Google Scholar]
- Nývlt, V.; Musílek, J.; Čejka, J.; Stopka, O. The Study of Derinkuyu Underground City in Cappadocia Located in Pyroclastic Rock Materials. Procedia Eng. 2016, 161, 2253–2258. [Google Scholar] [CrossRef]
- Tsui, E.; Wei, H.D.; Hua, Z.L.; Jie, S.; Su, B.; Tao, H.J. The Global Health Community (Termite’s Nest-Based Apartment Complex Design) Guangzhou, China. World Arch. 2010. Available online: https://warearthissue2010.blogspot.com/2010/08/global-health-community-termites-nest.html (accessed on 5 July 2025).
- Yang, G.; Zhou, W.; Qu, W.; Yao, W.; Zhu, P.; Xu, J. A Review of Ant Nests and Their Implications for Architecture. Buildings 2022, 12, 2225. [Google Scholar] [CrossRef]
- Caldwell, L.M. Nature Carved Rock Cappadocia. Wikimedia Commons. 2018. Available online: https://commons.wikimedia.org/wiki/File:Nature_carved_rock_Cappadocia_03.jpg (accessed on 5 July 2025).
- Alyahya, A.; Lannon, S.; Jabi, W. Biomimetic Opaque Ventilated Façade for Low-Rise Buildings in Hot Arid Climate. Buildings 2025, 15, 2491. [Google Scholar] [CrossRef]
- Lee, J.; Lee, H. Pneumatic Skin with Adaptive Openings—Adaptive Façade with Opening Control Integrated with CFD for Natural Ventilation. In Proceedings of the 23rd International Conference on Computer-Aided Architectural Design Research in Asia: Learning, Prototyping and Adapting (CAADRIA), Beijing, China, 17–19 May 2018; CAADRIA: Hongkong, China, 2018; pp. 143–151. [Google Scholar]
- Andréen, D.; Soar, R. Termite-Inspired Metamaterials for Flow-Active Building Envelopes. Front. Mater. 2023, 10, 1126974. [Google Scholar] [CrossRef]
- Cuce, P.M.; Riffat, S. A Comprehensive Review of Heat Recovery Systems for Building Applications. Renew. Sustain. Energy Rev. 2015, 47, 665–682. [Google Scholar] [CrossRef]
- Kragh, J.; Rose, J.; Nielsen, T.R.; Svendsen, S. New Counter Flow Heat Exchanger Designed for Ventilation Systems in Cold Climates. Energy Build. 2007, 39, 1151–1158. [Google Scholar] [CrossRef]
- Zender–Świercz, E. A Review of Heat Recovery in Ventilation. Energies 2021, 14, 1759. [Google Scholar] [CrossRef]
- Adamu, Z.; Price, A. Natural Ventilation with Heat Recovery: A Biomimetic Concept. Buildings 2015, 5, 405–423. [Google Scholar] [CrossRef]
- Alleyne, M. The Termite Mound: A Not-Quite-True Popular Bioinspiration Story. 2013. Available online: https://insectsdiditfirst.com/2013/09/18/the-termite-mound-a-not-quite-true-popular-bioinspiration-story/ (accessed on 5 July 2025).
- Ar, A.; Barnea, A.; Yom-Tov, Y.; Mersten-Katz, C. Woodpecker Cavity Aeration: A Predictive Model. Respir. Physiol. Neurobiol. 2004, 144, 237–249. [Google Scholar] [CrossRef]
- Ar, A.; Piontkewitz, Y. Nest Ventilation Explains Gas Composition in the Nest-Chamber of the European Bee-Eater. Respir. Physiol. 1992, 87, 407–418. [Google Scholar] [CrossRef] [PubMed]
- Peters, J.M.; Gravish, N.; Combes, S.A. Wings as Impellers: Honey Bees Co-Opt Flight System to Induce Nest Ventilation and Disperse Pheromones. J. Exp. Biol. 2017, 220, 2203–2209. [Google Scholar] [CrossRef] [PubMed]
- Simpson, J. Nest Climate Regulation in Honey Bee Colonies: Honey Bees Control Their Domestic Environment by Methods Based on Their Habit of Clustering Together. Science 1961, 133, 1327–1333. [Google Scholar] [CrossRef] [PubMed]
- Southwick, E.E.; Moritz, R.F. Social Control of Air Ventilation in Colonies of Honey Bees, Apis Mellifera. J. Insect Physiol. 1987, 33, 623–626. [Google Scholar] [CrossRef]
- Moritz, R.F.A.; Crewe, R.M. Air Ventilation in Nests of Two African Stingless bees Trigona Denoiti and Trigona Gribodoi. Experientia 1988, 44, 1024–1027. [Google Scholar] [CrossRef]
- Kastberger, G.; Waddoup, D.; Weihmann, F.; Hoetzl, T. Evidence for Ventilation through Collective Respiratory Movements in Giant Honeybee (Apis Dorsata) Nests. PLoS ONE 2016, 11, e0157882. [Google Scholar] [CrossRef]
- Meikle, W.G.; Barg, A.; Weiss, M. Honey Bee Colonies Maintain CO2 and Temperature Regimes in Spite of Change in Hive Ventilation Characteristics. Apidologie 2022, 53, 51. [Google Scholar] [CrossRef]
- Peters, J.M.; Peleg, O.; Mahadevan, L. Collective Ventilation in Honeybee Nests. J. R. Soc. Interface 2019, 16, 20180561. [Google Scholar] [CrossRef]
- Marom, G.; Grossbard, S.; Bodek, M.; Neuman, E.; Elad, D. Computational Analysis of a New Biomimetic Active Ventilation Paradigm for Indoor Spaces. Int. J. Numer. Methods Heat Fluid Flow 2023, 33, 2710–2729. [Google Scholar] [CrossRef]
- Lessa, T.B.; de Abreu, D.K.; Bertassoli, B.M.; Ambrósio, C.E. Diaphragm: A Vital Respiratory Muscle in Mammals. Ann. Anat.-Anat. Anz. 2016, 205, 122–127. [Google Scholar] [CrossRef]
- Kocjan, J.; Adamek, M.; Gzik-Zroska, B.; Czyżewski, D.; Rydel, M. Network of Breathing. Multifunctional Role of the Diaphragm: A Review. Adv. Respir. Med. 2017, 85, 224–232. [Google Scholar] [CrossRef] [PubMed]
- Nelson, N. Diaphragmatic Breathing: The Foundation of Core Stability. Strength Cond. J. 2012, 34, 34–40. [Google Scholar] [CrossRef]
- Maish, M.S. The Diaphragm. Surg. Clin. 2010, 90, 955–968. [Google Scholar] [CrossRef] [PubMed]
- Wallden, M. The Diaphragm–More than an Inspired Design. J. Bodyw. Mov. Ther. 2017, 21, 342–349. [Google Scholar] [CrossRef]
- Klabunde, R. Cardiovascular Physiology Concepts; Lippincott Williams & Wilkins: Philadelphia, PA, USA, 2011. [Google Scholar]
- Levick, J.R. An Introduction to Cardiovascular Physiology; Butterworth-Heinemann: Oxford, UK, 2013. [Google Scholar]
- Pollock, J.D.; Makaryus, A.N. Physiology, Cardiac Cycle. In StatPearls; StatPearls Publishing: Tampa, FA, USA, 2022. [Google Scholar]
- Fukuta, H.; Little, W.C. The Cardiac Cycle and the Physiologic Basis of Left Ventricular Contraction, Ejection, Relaxation, and Filling. Heart Fail. Clin. 2008, 4, 1–11. [Google Scholar] [CrossRef]
- Carlsson, M.; Cain, P.; Holmqvist, C.; Stahlberg, F.; Lundback, S.; Arheden, H. Total Heart Volume Variation throughout the Cardiac Cycle in Humans. Am. J. Physiol.-Heart Circ. Physiol. 2004, 287, H243–H250. [Google Scholar] [CrossRef]
- Chan-Dewar, F. The Cardiac Cycle. Anaesth. Intensive Care Med. 2012, 13, 391–396. [Google Scholar] [CrossRef]
- Deep-Sea Sponge Grounds: Reservoirs of Biodiversity; United Nations Environment Programme, World Conservation Monitoring Centre, World Wide Fund for Nature, Eds.; UNEP Regional Seas Report and Studies, World Conservation Monitoring Centre: Cambridge, UK, 2010; ISBN 978-92-807-3081-4. [Google Scholar]
- Badarnah, L.; Knaack, U. Bio-Inspired Ventilating System for Building Envelopes. In Proceedings of the International Conference of 21st Century: Building Stock Activation, Tokyo, Japan, 5–7 November 2007; TIHEI: Tokyo, Japan; pp. 431–438. [Google Scholar]
- Zhang, H.-L.; Li, B.; Shang, J.; Wang, W.-W.; Zhao, F.-Y. Airborne Pollutant Removal Effectiveness and Hidden Pollutant Source Identification of Bionic Ventilation Systems: Direct and Inverse CFD Demonstrations. Indoor Air 2023, 2023, 5522169. [Google Scholar] [CrossRef]
- Badarnah, L.; Kadri, U.; Knaack, U. A Bio-Inspired Ventilating Envelope Optimized by Air-Flow Simulations. In Proceedings of the 2008 World Sustainable Building Conference (SB08), Melbourne, Australia, 21–25 September 2008; CSIRO: Melbourne, Australia; pp. 230–237. [Google Scholar]
- Wang, H.; Li, X.; Tang, Y.; Chen, X.; Shen, H.; Cao, X.; Gao, H. Simulation and Experimental Study on the Elbow Pressure Loss of Large Air Duct with Different Internal Guide Vanes. Build. Serv. Eng. Res. Technol. 2022, 43, 725–739. [Google Scholar] [CrossRef]
- Zhang, C.; Li, A.; Che, J.; Li, Y.; Liu, Q.; Zhao, Y. A Low-Resistance Elbow with a Bionic Sawtooth Guide Vane in Ventilation and Air Conditioning Systems. Build. Simul. 2022, 15, 117–128. [Google Scholar] [CrossRef]
- Gao, R.; Liu, K.; Li, A.; Fang, Z.; Yang, Z.; Cong, B. Biomimetic Duct Tee for Reducing the Local Resistance of a Ventilation and Air-Conditioning System. Build. Environ. 2018, 129, 130–141. [Google Scholar] [CrossRef]
- Liu, S.; Zhang, L.; Lu, J.; Liu, Z.; Jing, Z.; Zhang, X.; Cui, X.; Wang, H. A Novel Bio-Inspired Ducted Wind Turbine: From Prairie Dog Burrow Architecture to Aerodynamic Performance Optimization. Renew. Energy 2026, 256, 123941. [Google Scholar] [CrossRef]
- Liu, S.; Zhang, L.; Jiao, L.; Lu, J.; Liu, Z.; Jing, Z.; Zhang, X.; Cui, X.; Wang, H. Optimized Empty Duct Geometry for Ducted Wind Turbines: A Prairie Dog Burrow-Inspired Approach. Energy 2025, 335, 137950. [Google Scholar] [CrossRef]
- Harvie-Clark, J.; Conlan, N.; Wei, W.; Siddall, M. How Loud Is Too Loud? Noise from Domestic Mechanical Ventilation Systems. Int. J. Vent. 2019, 18, 303–312. [Google Scholar] [CrossRef]
- Wang, S.; Yu, X.; Shen, L.; Yang, A.; Chen, E.; Fieldhouse, J.; Barton, D.; Kosarieh, S. Noise Reduction of Automobile Cooling Fan Based on Bio-Inspired Design. Proc. Inst. Mech. Eng. Part J. Automob. Eng. 2021, 235, 465–478. [Google Scholar] [CrossRef]
- Lei, J.; Cui, Q.; Qin, G. Performance Improvement and Noise Reduction Analysis of Multi-Blade Centrifugal Fan Imitating Long-Eared Owl Wing Surface. Phys. Fluids 2023, 35, 125147. [Google Scholar] [CrossRef]
- Han, Z.; Mu, Z.; Yin, W.; Li, W.; Niu, S.; Zhang, J.; Ren, L. Biomimetic Multifunctional Surfaces Inspired from Animals. Adv. Colloid Interface Sci. 2016, 234, 27–50. [Google Scholar] [CrossRef]
- Jaworski, J.W.; Peake, N. Aeroacoustics of Silent Owl Flight. Annu. Rev. Fluid Mech. 2020, 52, 395–420. [Google Scholar] [CrossRef]
- Wang, Y.; Zhao, K.; Lu, X.-Y.; Song, Y.-B.; Bennett, G.J. Bio-Inspired Aerodynamic Noise Control: A Bibliographic Review. Appl. Sci. 2019, 9, 2224. [Google Scholar] [CrossRef]
- Fish, F.E.; Weber, P.W.; Murray, M.M.; Howle, L.E. The Tubercles on Humpback Whales’ Flippers: Application of Bio-Inspired Technology. Integr. Comp. Biol. 2011, 51, 203–213. [Google Scholar] [CrossRef]
- Miklosovic, D.S.; Murray, M.M.; Howle, L.E.; Fish, F.E. Leading-Edge Tubercles Delay Stall on Humpback Whale (Megaptera Novaeangliae) Flippers. Phys. Fluids 2004, 16, L39–L42. [Google Scholar] [CrossRef]
- Watts, P.; Fish, F.E. The Influence of Passive, Leading Edge Tubercles on Wing Performance. In Proceedings of the 12th International Symposium on Unmanned Untethered Submersible Technology, Durham, NH, USA, 19–22 August 2001; AUSI: Lee, NH, USA, 2001; pp. 2–9. [Google Scholar]
- Gu, Y.; Xia, K.; Zhang, W.; Mou, J.; Wu, D.; Liu, W.; Xu, M.; Zhou, P.; Ren, Y. Airfoil Profile Surface Drag Reduction Characteristics Based on the Structure of the Mantis Shrimp Abdominal Segment. Arch. Appl. Mech. 2021, 91, 919–932. [Google Scholar] [CrossRef]
- Zhang, J.; Han, Z.; Yin, W.; Wang, H.; Ge, C.; Jiang, J. Numerical Experiment of the Solid Particle Erosion of Bionic Configuration Blade of Centrifugal Fan. Acta Metall. Sin. Engl. Lett. 2013, 26, 16–24. [Google Scholar] [CrossRef]
- Sun, Y.; Li, R.; Wang, L.; Liu, C.; Yang, Z.; Ma, F. Bionic Noise Reduction Design of Axial Fan Impeller. J. Phys. Appl. Phys. 2024, 57, 345501. [Google Scholar] [CrossRef]
- Tieghi, L.; Czwielong, F.; Barnabei, V.F.; Ocker, C.; Delibra, G.; Becker, S.; Corsini, A. Aerodynamics and Aeroacoustics of Leading Edge Serration in Low-Speed Axial Fans with Forward Skewed Blades. J. Eng. Gas Turbines Power 2024, 146, 021007. [Google Scholar] [CrossRef]
- Ye, X.; Zheng, N.; Zhang, R.; Li, C. Effect of Serrated Trailing-Edge Blades on Aerodynamic Noise of an Axial Fan. J. Mech. Sci. Technol. 2022, 36, 2937–2948. [Google Scholar] [CrossRef]
- Le Roy, C.; Debat, V.; Llaurens, V. Adaptive Evolution of Butterfly Wing Shape: From Morphology to Behaviour. Biol. Rev. 2019, 94, 1261–1281. [Google Scholar] [CrossRef] [PubMed]
- Zhang, Y.; Wang, X.; Wang, S.; Huang, W.; Weng, Q. Kinematic and Aerodynamic Investigation of the Butterfly in Forward Free Flight for the Butterfly-Inspired Flapping Wing Air Vehicle. Appl. Sci. 2021, 11, 2620. [Google Scholar] [CrossRef]
- Tian, C.; Liu, X.; Wang, J.; Xi, G. Effects of Bionic Blades Inspired by the Butterfly Wing on the Aerodynamic Performance and Noise of the Axial Flow Fan Used in Air Conditioner. Int. J. Refrig. 2022, 140, 17–28. [Google Scholar] [CrossRef]
- Minami, S.; Azuma, A. Various Flying Modes of Wind-Dispersal Seeds. J. Theor. Biol. 2003, 225, 1–14. [Google Scholar] [CrossRef]
- Azuma, A.; Okuno, Y. Flight of a Samara, Alsomitra Macrocarpa. J. Theor. Biol. 1987, 129, 263–274. [Google Scholar] [CrossRef]
- Volkov, A.G.; Foster, J.C.; Ashby, T.A.; Walker, R.K.; Johnson, J.A.; Markin, V.S. Mimosa Pudica: Electrical and Mechanical Stimulation of Plant Movements. Plant Cell Environ. 2010, 33, 163–173. [Google Scholar] [CrossRef]
- Ladera, C.L.; Pineda, P.A. The Physics of the Spectacular Flight of the Triplaris Samaras. Lat.-Am. J. Phys. Educ. 2009, 3, 11. [Google Scholar]
- Green, D.S. The Terminal Velocity and Dispersal of Spinning Samaras. Am. J. Bot. 1980, 67, 1218–1224. [Google Scholar] [CrossRef]
- McCutchen, C.W. The Spinning Rotation of Ash and Tulip Tree Samaras. Science 1977, 197, 691–692. [Google Scholar] [CrossRef]
- Gururaj, F.; Vijayakumar, N.; Satish, J.; Madhusudhana, H.K.; Aakash, C.; Siddhi, R. Design and Analysis of Nature-Inspired Design for Ceiling Fan Inspired by Sycamore Seeds to Ensure a More Optimal Air Flow. In Proceedings of the 4th International Conference on Advances in Physical Sciences and Materials (ICAPSM), Coimbatore, India, 17–18 August 2023; AIP Publishing: Melville, NY, USA, 2024; p. 100039. [Google Scholar]
- Su, L.; Qiang, X.; Zheng, T.; Teng, J. Effect of Undulating Blades on Highly Loaded Compressor Cascade Performance. Proc. Inst. Mech. Eng. Part J. Power Energy 2020, 235, 17–28. [Google Scholar] [CrossRef]
- Fan, M.; Dong, X.; Li, Z.; Sun, Z.; Feng, L. Numerical and Experimental Study on Flow Separation Control of Airfoils with Various Leading-Edge Tubercles. Ocean Eng. 2022, 252, 111046. [Google Scholar] [CrossRef]
- Xu, Z.; Liu, X.; Liu, Y.; Qin, W.; Xi, G. Flow Control Mechanism of Blade Tip Bionic Grooves and Their Influence on Aerodynamic Performance and Noise of Multi-Blade Centrifugal Fan. Energies 2022, 15, 3431. [Google Scholar] [CrossRef]
- Weger, M.; Wagner, H. Morphological Variations of Leading-Edge Serrations in Owls (Strigiformes). PLoS ONE 2016, 11, e0149236. [Google Scholar] [CrossRef]
- Jung, B.K.; Rezgui, D. Sectional Leading Edge Vortex Lift and Drag Coefficients of Autorotating Samaras. Aerospace 2023, 10, 414. [Google Scholar] [CrossRef]
- Ahamed, M.K.; Wang, H.; Hazell, P.J. From Biology to Biomimicry: Using Nature to Build Better Structures—A Review. Constr. Build. Mater. 2022, 320, 126195. [Google Scholar] [CrossRef]
- Dawson, C.; Vincent, J.F.; Rocca, A.-M. How Pine Cones Open. Nature 1997, 390, 668. [Google Scholar] [CrossRef]
- Reyssat, E.; Mahadevan, L. Hygromorphs: From Pine Cones to Biomimetic Bilayers. J. R. Soc. Interface 2009, 6, 951–957. [Google Scholar] [CrossRef]
- Quan, H.; Pirosa, A.; Yang, W.; Ritchie, R.O.; Meyers, M.A. Hydration-Induced Reversible Deformation of the Pine Cone. Acta Biomater. 2021, 128, 370–383. [Google Scholar] [CrossRef]
- Zhan, T.; Li, R.; Liu, Z.; Peng, H.; Lyu, J. From Adaptive Plant Materials toward Hygro-Actuated Wooden Building Systems: A Review. Constr. Build. Mater. 2023, 369, 130479. [Google Scholar] [CrossRef]
- Correa, D.; Papadopoulou, A.; Guberan, C.; Jhaveri, N.; Reichert, S.; Menges, A.; Tibbits, S. 3D-Printed Wood: Programming Hygroscopic Material Transformations. 3D Print. Addit. Manuf. 2015, 2, 106–116. [Google Scholar] [CrossRef]
- Pelliccia, G.; Baldinelli, G.; Bianconi, F.; Filippucci, M.; Fioravanti, M.; Goli, G.; Rotili, A.; Togni, M. Characterisation of Wood Hygromorphic Panels for Relative Humidity Passive Control. J. Build. Eng. 2020, 32, 101829. [Google Scholar] [CrossRef]
- Reichert, S.; Menges, A.; Correa, D. Meteorosensitive Architecture: Biomimetic Building Skins Based on Materially Embedded and Hygroscopically Enabled Responsiveness. Comput.-Aided Des. 2015, 60, 50–69. [Google Scholar] [CrossRef]
- Vailati, C.; Hass, P.; Burgert, I.; Rüggeberg, M. Upscaling of Wood Bilayers: Design Principles for Controlling Shape Change and Increasing Moisture Change Rate. Mater. Struct. 2017, 50, 250. [Google Scholar] [CrossRef]
- López, M.; Rubio, R.; Martín, S.; Croxford, B. How Plants Inspire Façades. From Plants to Architecture: Biomimetic Principles for the Development of Adaptive Architectural Envelopes. Renew. Sustain. Energy Rev. 2017, 67, 692–703. [Google Scholar] [CrossRef]
- Krieg, O.D. HygroSkin–Meteorosensitive Pavilion. In Advancing Wood Architecture; Routledge: New York, NY, USA, 2016; pp. 125–138. [Google Scholar]
- Menges, A.; Reichert, S. Performative Wood: Physically Programming the Responsive Architecture of the HygroScope and HygroSkin Projects. Archit. Des. 2015, 85, 66–73. [Google Scholar] [CrossRef]
- Guiducci, L.; Razghandi, K.; Bertinetti, L.; Turcaud, S.; Rüggeberg, M.; Weaver, J.C.; Fratzl, P.; Burgert, I.; Dunlop, J.W.C. Honeycomb Actuators Inspired by the Unfolding of Ice Plant Seed Capsules. PLoS ONE 2016, 11, e0163506. [Google Scholar] [CrossRef]
- Harrington, M.J.; Razghandi, K.; Ditsch, F.; Guiducci, L.; Rueggeberg, M.; Dunlop, J.W.C.; Fratzl, P.; Neinhuis, C.; Burgert, I. Origami-like Unfolding of Hydro-Actuated Ice Plant Seed Capsules. Nat. Commun. 2011, 2, 337. [Google Scholar] [CrossRef]
- Khosromanesh, R.; Asefi, M. Form-Finding Mechanism Derived from Plant Movement in Response to Environmental Conditions for Building Envelopes. Sustain. Cities Soc. 2019, 51, 101782. [Google Scholar] [CrossRef]
- Khosromanesh, R.; Asefi, M. Towards an Implementation of Bio-Inspired Hydro-Actuated Building Façade. Intell. Build. Int. 2022, 14, 151–171. [Google Scholar] [CrossRef]
- Sankaewthong, S.; Miyata, K.; Horanont, T.; Xie, H.; Karnjana, J. Mimosa Kinetic Façade: Bio-Inspired Ventilation Leveraging the Mimosa Pudica Mechanism for Enhanced Indoor Air Quality. Biomimetics 2023, 8, 603. [Google Scholar] [CrossRef]
- Andrews, F.M. The Effect of Temperature on Flowers. Plant Physiol. 1929, 4, 281–284. [Google Scholar] [CrossRef]
- Payne, A. The Air Flower (ER). LIFT Archit. 2007. Available online: https://www.liftarchitects.com/air-flower (accessed on 5 July 2025).
- Wei, G. Optimization of Mine Ventilation System Based on Bionics Algorithm. Procedia Eng. 2011, 26, 1614–1619. [Google Scholar] [CrossRef]
- Lu, F.; Wang, K.; Wang, J.; Wang, Z.; Ma, Y. Research on Optimization and Regulation of Air Volume in Mine Ventilation Network Based on Multi-Strategy Beetle Swarm Optimization. Adv. Eng. Inform. 2025, 68, 103654. [Google Scholar] [CrossRef]
- Li, J.; Li, Y.; Zhang, W.; Dong, J.; Cui, Y. Multi-Objective Intelligent Decision and Linkage Control Algorithm for Mine Ventilation. Energies 2022, 15, 7980. [Google Scholar] [CrossRef]
- Babu, V.R.; Maity, T.; Burman, S. Energy Saving Possibilities of Mine Ventilation Fan Using Particle Swarm Optimization. In Proceedings of the 2016 International Conference on Electrical, Electronics, and Optimization Techniques (ICEEOT), Chennai, India, 3–5 March 2016; IEEE: Piscataway, NJ, USA, 2016; pp. 676–681. [Google Scholar]
- Babu, V.R.; Maity, T.; Burman, S. Optimization of Energy Use for Mine Ventilation Fan with Variable Speed Drive. In Proceedings of the 2016 International Conference on Intelligent Control Power and Instrumentation (ICICPI), Kolkata, India, 21–23 October 2016; IEEE: Piscataway, NJ, USA, 2016; pp. 148–151. [Google Scholar]
- Lei, B.; Zhao, C.; He, B.; Wu, B. A Study on Source Identification of Gas Explosion in Coal Mines Based on Gas Concentration. Fuel 2021, 290, 120053. [Google Scholar] [CrossRef]
- Ge, H.; Xu, G.; Huang, J.; Ma, X. A Mine Main Fans Switchover System with Lower Air Flow Volatility Based on Improved Particle Swarm Optimization Algorithm. Adv. Mech. Eng. 2019, 11, 1687814019829281. [Google Scholar] [CrossRef]
- Chen, A.; Liao, Y.; Cai, H.; Guo, X.; Zhang, B.; Lin, B.; Zhang, W.; Wei, L.; Tong, Y. Experimental Study on 3D Source Localization in Indoor Environments with Weak Airflow Based on Two Bionic Swarm Intelligence Algorithms. Build. Environ. 2023, 230, 110020. [Google Scholar] [CrossRef]
- Gao, R.; Fang, Z.; Li, A.; Liu, K.; Yang, Z.; Cong, B. A Novel Low-Resistance Tee of Ventilation and Air Conditioning Duct Based on Energy Dissipation Control. Appl. Therm. Eng. 2018, 132, 790–800. [Google Scholar] [CrossRef]
- Zhang, J.-Q.; Han, Z.-W.; Cao, H.-N.; Yin, W.; Niu, S.-C.; Wang, H.-Y. Numerical Analysis of Erosion Caused by Biomimetic Axial Fan Blade. Adv. Mater. Sci. Eng. 2013, 2013, 254305. [Google Scholar] [CrossRef]
- Lin, J.; Chen, K.; Liu, W.; Lu, X. Analysis of Flow Field and Temperature Distribution in Granary under Novel Ventilation Systems Based on Fractal Structure. Therm. Sci. 2024, 28, 1545–1559. [Google Scholar] [CrossRef]
- Berville, C.; Georgescu, M.-R.; Năstase, I. Numerical Study of the Air Distribution in the Crew Quarters on Board of the International Space Station. E3S Web Conf. 2019, 85, 02015. [Google Scholar] [CrossRef]
- Bode, F.; Nastase, I.; Croitoru, C.V.; Sandu, M.; Dogeanu, A. A Numerical Analysis of the Air Distribution System for the Ventilation of the Crew Quarters on Board of the International Space Station. E3S Web Conf. 2018, 32, 01006. [Google Scholar] [CrossRef]
- Allen, C.S. International Space Station Acoustics-A Status Report. In Proceedings of the 45th International Conference on Environmental Systems (ICES), Bellevue, WA, USA, 12–16 July 2015; ICES: Toronto, ON, Canada, 2015. ICES-2015-286. [Google Scholar]
- Goodman, J.R.; Grosveld, F.W. Acoustics and Noise Control in Space Crew Compartments. 2015, JSC-CN-34152. Available online: https://ntrs.nasa.gov/api/citations/20160000818/downloads/20160000818.pdf (accessed on 3 November 2025).
- Broyan, J.; Welsh, D.; Cady, S. International Space Station Crew Quarters Ventilation and Acoustic Design Implementation. In Proceedings of the 40th International Conference on Environmental Systems, Barcelona, Spain, 11–15 July 2010; AIAA: Reston, VA, USA, 2010. AIAA 2010-6018 J. [Google Scholar][Green Version]
- Koch, L.D.; Stephens, D.; Goodman, J.M.; Mirhashemi, A.; Buerhle, R.; Sutliff, D.L.; Allen, C.S. Spacecraft Cabin Ventilation Fan Research at NASA. In Proceedings of the 30th AIAA/CEAS Aeroacoustics Conference, Rome, Italy, 4–7 June 2024; AIAA: Reston, VA, USA, 2024. [Google Scholar]
- Law, J.; Watkins, S.; Alexander, D. In-Flight Carbon Dioxide Exposures and Related Symptoms: Association, Susceptibility, and Operational Implications. NASA Tech. Pap. 2010, 216126, 2010. [Google Scholar]
- Wagner, S.; Thomas, G.; Laws, B. An Assessment of Dust Effects on Planetary Surface Systems to Support Exploration Requirements; Lyndon, B., Ed.; NASA JSC Report CTSD-AIM-0029; Johnson Space Center: Houston, TX, USA, 2004. [Google Scholar]
- Kobrick, R.L.; Agui, J.H. Preparing for Planetary Surface Exploration by Measuring Habitat Dust Intrusion with Filter Tests during an Analogue Mars Mission. Acta Astronaut. 2019, 160, 297–309. [Google Scholar] [CrossRef]
- He, M.C.; Guo, P.Y. Deep Rock Mass Thermodynamic Effect and Temperature Control Measures. Chin. J. Rock Mech. Eng. 2013, 32, 2377–2393. [Google Scholar]
- Nie, X.; Wei, X.; Li, X.; Lu, C. Heat Treatment and Ventilation Optimization in a Deep Mine. Adv. Civ. Eng. 2018, 2018, 1529490. [Google Scholar] [CrossRef]
- Ranjith, P.G.; Zhao, J.; Ju, M.; De Silva, R.V.; Rathnaweera, T.D.; Bandara, A.K. Opportunities and Challenges in Deep Mining: A Brief Review. Engineering 2017, 3, 546–551. [Google Scholar] [CrossRef]
- Demirel, N. Energy-Efficient Mine Ventilation Practices. In Energy Efficiency in the Minerals Industry; Awuah-Offei, K., Ed.; Green Energy and Technology; Springer International Publishing: Cham, Switzerland, 2018; pp. 287–299. ISBN 978-3-319-54198-3. [Google Scholar]
- Costa, L.d.V.; Silva, J.M.d. Strategies Used to Control the Costs of Underground Ventilation in Some Brazilian Mines. REM-Int. Eng. J. 2020, 73, 555–560. [Google Scholar] [CrossRef]
- Kamyar, A.; Aminossadati, S.M.; Leonardi, C.; Sasmito, A. Current Developments and Challenges of Underground Mine Ventilation and Cooling Methods. In Proceedings of the 2016 Coal Operators’ Conference, Wollongong, Australia, 18–20 February 2019; University of Wollongong: Wollongong, Australia; pp. 277–287. [Google Scholar]
- Acuña, E.I.; Lowndes, I.S. A Review of Primary Mine Ventilation System Optimization. Interfaces 2014, 44, 163–175. [Google Scholar] [CrossRef]
- Pouresmaieli, M.; Ataei, M.; Qarahasanlou, A.N.; Barabadi, A. Integration of Renewable Energy and Sustainable Development with Strategic Planning in the Mining Industry. Results Eng. 2023, 20, 101412. [Google Scholar] [CrossRef]
- De Souza, E. Cost Saving Strategies in Mine Ventilation. CIM J. 2018, 9, 2018. [Google Scholar] [CrossRef]
- De Vilhena Costa, L.; Margarida Da Silva, J. Cost-Saving Electrical Energy Consumption in Underground Ventilation by the Use of Ventilation on Demand. Min. Technol. 2020, 129, 1–8. [Google Scholar] [CrossRef]
- Palchak, D.; Cochran, J.; Deshmukh, R.; Ehlen, A.; Soonee, R.; Narasimhan, S.; Joshi, M.; McBennett, B.; Milligan, M.; Sreedharan, P. Greening the Grid: Pathways to Integrate 175 Gigawatts of Renewable Energy into India’s Electric Grid, Vol. I—National Study. 2017. Available online: https://escholarship.org/uc/item/91n393jd (accessed on 3 November 2025).
- Stockman, B.; Boyle, J.; Bacon, J. International Space Station Systems Engineering Case Study; Defense Technical Information Center: Fort Belvoir, VA, USA, 2010. [Google Scholar]
- Georgescu, M.R.; Meslem, A.; Nastase, I. Accumulation and Spatial Distribution of CO2 in the Astronaut’s Crew Quarters on the International Space Station. Build. Environ. 2020, 185, 107278. [Google Scholar] [CrossRef]




























| Biomimicry-Related Keywords | Boolean | Subject-Related Keywords |
|---|---|---|
| bio-inspired* OR bioinspired* OR biomimetic* OR bioinspiration* OR bio-inspiration* OR nature-inspired* OR nature-based* OR biomimicry* OR bio-design* OR bionic* OR organism-inspired* OR plant-inspired* | AND | vent* OR fan* |
| duct* | ||
| air AND regulat* | ||
| wall* OR envelope* | ||
| air AND circulat* HVAC* OR “heating ventilation and air conditioning” |
| Criteria for Inclusion | Criteria for Exclusion |
|---|---|
| Documents published between 2000 and 2025 inclusive | Duplicate studies or multiple reports from the same research with no additional data or insights |
| Studies on ventilation for the indoor and outdoor environment | Studies lacking bio-inspired designs/strategies |
| Studies relevant to ventilation systems and their components | Documents written in other languages or containing a significant portion of confusing and unintelligible discussions |
| Studies considered important for improving the ventilation systems, even if they are not solely focused on ventilation | Pure review studies that do not present new conceptual designs |
| Written in the English language | Only a small portion of the study is relevant to ventilation systems, or it is not deemed significant for the improvement of ventilation systems. |
| Ventilation Mechanism | Implementation Strategy | Applications | Advantages | Challenges/Limitations | Study |
|---|---|---|---|---|---|
| Pressure-gradient-based. | Multi-chamber systems connected to occupied spaces and external air. | High-rise buildings. | Improved airflow for the indoor space; enhanced the performance of natural ventilation. | Sensitive to wind availability; performance depends heavily on geometry and weather conditions. | [99] |
| Pressure-gradient-based. | Asymmetric height, shape, and size of tunnel entrances and exits. | Underground tunnels. | Higher air exchange and flow rate; improved natural ventilation. | Implementation for complex, interconnected tunnel networks is challenging and may be less effective in practice; the effect of urban microclimate is overlooked. | [52] |
| Pressure-gradient-based. | Strategic building reorientation and rearrangement to generate pressure differences. | Medium to high-rise buildings. | Improved natural ventilation and thermal comfort; reduced cooling load and energy consumption. | Ineffective in extreme cold; unsuitable for buildings with multiple attached blocks. | [106] |
| Pressure-gradient-based. | Optimum building height and layout to generate pressure differences between buildings. | Medium to high-rise buildings. | Improved pedestrian wind conditions; reduced the static air zones; enhanced the natural ventilation; and decreased the wind pressure on the windward side of the buildings. | Improved wind speed might affect occupant comfort; sensitive to building spacing and surrounding structures. | [107] |
| Combined pressure-gradient-based and convection-based. | Buildings with chimneys and lower openings, using heat produced by occupants. | High-rise buildings. | Reduced cooling load and reliance on air conditioning; lower energy consumption; cooler indoor temperatures; increased airflow rate and speed. | Application in high-rise buildings still relies on fans; sensitive to wind availability; performance depends heavily on geometry and weather conditions. | [26,35,63,100,101,109,121] |
| Combined pressure-gradient-based and convection-based. | Central chimney(s) or shaft(s) combined with lower-level ventilation openings, using heat produced by occupants and cool heat sinks. | Underground or buried habitat. | Enhanced passive ventilation; more stable indoor thermal conditions. | Construction complexity; high maintenance; risk of flooding. | [78,80,110,112] |
| Pressure-gradient-based. | Ventilated façade with upper and lower openings or with random extruded openings. | Low-rise buildings. | Improved airflow speed within the slot; reduced wall surface temperature; reduced cooling load; improved energy saving. | Climate/wind dependency; manufacturing and upscaling challenges of the complex extruded openings; unverified across building types/heights. | [34,114] |
| Pressure-gradient-based. | Artificial surface conduits or reticulated tunnels that connect the indoor and outdoor environment. | Any type of building. | Improved natural ventilation and cooling of living spaces using wind. | Dependence on wind availability and weather conditions; limited control over airflow may cause drafts and discomfort (in a fully passive system); manufacturing challenges for real-scale buildings. | [63,116] |
| Diffusion-based mechanism due to concentration gradient | Natural ventilation with a heat recovery system. | Any type of building. | Lower heating load, improved airflow and reduced CO2 when coupled with stack ventilation. | Does not meet thermal comfort needs in rooms with single occupancy; performance is influenced by the closing/opening of doors. | [120] |
| Ventilation Mechanism | Implementation Strategy | Applications | Advantages | Challenges/Limitations | Study |
|---|---|---|---|---|---|
| Piston-like-movement-induced forced convection. | Piston-like components capable of performing periodic movements within openings that connect the internal and external environments | Any enclosed space. | Promotes mixing of indoor and outdoor air; can be designed with simple mechanical motion. | Requires actuation and energy input; potential issues with noise, maintenance, and synchronization in large-scale applications; the air mixing might not be significant unless there is another natural force such as wind. | [122,128,130] |
| Periodic inhalation-exhalation. | Time-periodic ventilation system with single or dual inlets. | Rooms or any enclosed space. | More uniform velocity distribution; reduced pollutants in stagnant zones; higher ventilation efficiency; lower age of air. | Computationally demanding to simulate; impact on occupants’ thermal comfort not investigated; the performance is dependent on the period and amplitude used. | [145] |
| Volume variation induced pressure gradient. | Biomimetic active ventilation (BAV) modules that separate indoor and outdoor environments. | Rooms or any enclosed space. | Faster air exchange rate between indoor and outdoor environments. | The model assumes advection-dominated transport; natural ventilation is only effective with wind inflow; the impact on occupants’ thermal comfort is not considered. | [131] |
| Volume variation induced pressure gradient. | Components capable of active breathing or pumping in and out. | Façade with components that inhale and exhale. | Improved permeability of envelope but still controllable; improved air velocity distribution and reduced age of air in optimized case. | Complex to manufacture and operate; the use of piezoelectric wire to generate a pressure difference may be inefficient and costly for large-scale buildings. | [144,146] |
| Source of Inspiration | Mimicked Features | Applications | Advantages | Challenges/Limitations | Study |
|---|---|---|---|---|---|
| Bat wings and whale pectoral fins. | Sawtooth structures. | Guide vanes for ventilation ducts. | Reduced local resistance coefficient; improved uniformity of the velocity distribution; reduced energy dissipation rate. | Resistance reduction depends on duct dimensions; local resistance is based on the average value; the noise effect is not considered. | [148] |
| Tree branch. | Protrusions. | Ventilation ducts. | Reduced resistance and energy consumption; smaller energy dissipation rate. | Excessive protrusions can cause flow deformation and increase resistance instead of reducing it. | [149,208] |
| Owl wings, whale fins, mantis shrimp, desert scorpion. | Wavy/sinusoidal/non-smooth structures. | Ventilation fans. | Reduced flow resistance; lower turbulent kinetic energy; reduced noise. | Performance and effectiveness depend on fan types, placement, and component types. | [153,154,155,156,158,160,161,164,209] |
| Prairie dog burrow geometry. | Elevated entrance and convergent-divergent channels. | Duct with contraction–expansion sections and protrusions. | Increased mass flow rate; accelerated airflow; reduced turbulent kinetic energy. | Structural complexity; protrusions and sudden geometric changes may cause noise, vibration, and flow instability. | [150,151] |
| Fractal structures. | Self-repeating branching patterns. | Fractal ventilation networks. | Improved airflow and cooling uniformity; enhanced cooling in weakly ventilated areas. | Reduced upward penetration; slower air diffusion and cooling rate. | [210] |
| Pine cone. | Opening and closing of scales. | Adaptive envelope components for ventilation. | Energy-free operation due to autonomous response to humidity changes; lightweight construction; dynamic environmental adaptation. | Limited user control; reduced sensitivity over time from material fatigue; response time influenced by material thickness and size; performance dependent on geometric shape and arrangement. | [187,188,191,192] |
| Ice plant. | Opening and closing of its seed capsules. | Adaptive envelope components for ventilation. | Dynamic environmental adaptation; responsive to changing conditions. | Manufacturing/upscaling challenges for large structures; precise synchronization of movements is challenging; risk of malfunction. | [195,196] |
| Mimosa pudica. | Sensitivity and automatic response to external stimuli. | Kinetic façade that facilitates ventilation. | Enhanced ventilation efficiency; improved indoor air quality and airflow. | Difficult to balance between comfort and air quality. | [197] |
| Crocus flower. | Opening and closing of petals. | Smart and responsive (adaptive). ventilation panels. | Improved natural ventilation; reduced energy use with smart materials. | Requires maintenance; effectiveness decreases with material fatigue; limited temperature response range. | [199] |
| Beetle (swarm). | Behavioral patterns. | Algorithm for underground mine ventilation optimization. | Reduced energy use; high accuracy; stable convergence; improved volumetric flow. | Requires a longer time for convergence or optimization. | [201] |
| Animal social behavior. | Collective behavior, such as the flocking of birds or schooling of fish. | Algorithm for underground mine ventilation optimization. | Balanced convergence accuracy and efficiency; suitable for large-scale ventilation systems. | Complex real mine conditions and sensor errors may reduce the reliability of the algorithm. | [202] |
| Animal social behavior. | Collective behavior, such as the flocking of birds or schooling of fish. | Optimization of mine fan switchover. | Reduced airflow volatility; improved safety and efficiency during the switchover. | Airflow fluctuations still occur during the switchover when some doors are almost fully closed or open. | [206] |
| Ant colony. | The foraging mechanism of ant colonies to find the shortest path to food. | Algorithm for underground mine ventilation optimization. | Applicable to new and old mines; reduced ventilation cost; optimizes airway use. | Limited validation in real mines; simplified assumptions. | [200] |
| Humpback whale behavior. | Hunting behavior. | Algorithm for pollutant source identification. | Higher success rate; can prevent robots from getting stuck in a local extremum area. | Required more localization steps; prone to premature convergence. | [207] |
| Design/ Strategy | Component/ System | Feasibility | Reliability | Efficiency |
|---|---|---|---|---|
| Sawtooth structures | Duct elbow | Manufacturing the sawtooth structure requires precision equipment and accurate forming, especially at larger scales. | Reliability tends to increase with the increase in the width of serrations but still largely depends on the installation environment. | Resistance reduction is more significant at a larger scale of dimensionless height of the sawtooth structure. |
| Protrusion | Duct tee | Easy to fabricate using standard duct manufacturing methods, but precision in the transition angle is important to maintain consistent performance. | Protrusion, regardless of the scales, may face issues with wear and accumulation of dust or debris, potentially affecting long-term performance. | The efficiency of the protrusion tends to increase with scale, but excessive protrusion can cause fluid deformation in certain flow directions. |
| Non-smooth structures | Fan | The scalability depends on the type of fans and the location the bio-inspired structure is being applied to, but larger fans require more manufacturing cost. | Smaller fans tend to be more reliable because they have been more widely tested compared to larger fans. | The efficiency of the bio-inspired structure is dependent on fan types and the type of non-smooth structure, regardless of the scale. |
| Contraction–expansion sections and protrusions | Duct. | Relatively costly and difficult to manufacture, particularly as scale increases, since larger sizes lead to higher manufacturing costs. | Dust deposition and erosion can occur in various regions of the duct, particularly along surface irregularities, reducing reliability for long-term operation unless regular maintenance is performed. | The efficiency of the features appears randomly at different scales of protrusion height and length of the contraction–expansion section. |
| Fractal pattern | Ventilation system network. | The pattern is relatively easy to replicate, particularly at smaller scales with less complex branching patterns. | The intricate branching pattern can be difficult to inspect and maintain, which increases the likelihood of blockage over time, reducing overall system reliability. | At larger-scale implementation, the efficiency may decrease because the flow length and branching complexity increase significantly, leading to greater pressure loss due to bending or obstruction. |
| Responsive to temperature, humidity and airflow condition | Envelope Element. | Scaling up requires advanced fabrication to synchronize the response of the elements; integration with sensors and actuators increases system complexity and maintenance needs. | The use of complex systems with multiple components and parts reduces reliability since each added element introduces additional potential points of failure. | If the system is perfectly calibrated, it can efficiently regulate multiple environmental parameters at once, though practical implementation remains complex. |
| Responsive to heat | Envelope element. | Scaling up to large panel sizes requires more material, complicating manufacture and cost; the material must be calibrated to the correct activation temperature for particular building conditions. | Reliability benefits from minimal mechanical and electrical complexity but is limited by material fatigue for long-term use. | Responsive efficiency depends on the activation temperature of the material to the local climate. If the activation temperature is too high or low, ventilation performance may be reduced. |
| Responsive to humidity | Envelope element. | The length of the responsive element is limited by the commonly available veneer size, hence limiting the scaling-up size. | Large fluctuations in humidity and temperature increase material degradation; uneven wetting across the grain leads to reduced long-term responsiveness. | Thinner material reacts rapidly to humidity changes, but with shorter response duration. Thicker samples respond more slowly, but they maintain deformation for a longer period once activated. |
| MBSO | System optimization | Perform well on large-scale optimization problems. | High accuracy and stable convergence. | Achieved the greatest reduction but at the expense of a longer convergence time |
| ACA | System optimization. | Perform well on large-scale optimization problems. | Stable convergence and effective global search ability. | May require more computational resources due to complex path updating |
| BBPSO | System optimization. | Less suitable for large-scale problems. | High convergence speed but may risk premature convergence. | Fast convergence in early iterations with a good balance between exploration and exploitation |
| PSO | System optimization. | Performs well in moderate-scale problems. | Fast initial convergence but may get trapped in local optima. | Highly efficient for continuous parameter tuning but less effective in highly nonlinear or multi-modal spaces. |
| WOA | System optimization. | Strong global search capability and good adaptability. | Moderate accuracy with slower convergence at later stages. | Performs well for complex nonlinear problems but may require parameter tuning to avoid stagnation. |
| Challenges | Context | Relevant Solutions | Integration/Application |
|---|---|---|---|
| Thermal comfort issue—heat | Off-Earth habitats | Temperature-responsive ventilation panels that open or close autonomously with the increase or decrease in temperature levels. | Integrated into habitat walls or panels to regulate airflow and heat autonomously. |
| Thermal comfort issue—humidity | Off-Earth habitats | Humidity-sensitive components or wall systems that adjust permeability depending on the humidity levels. | Integrated into wall panels or habitat envelopes for passive humidity regulation. |
| Air mixing issue | Off-Earth habitats | Manipulating the height and shape differences between the inlet and outlet openings so that a greater pressure difference can be generated to increase the airflow; using a time-periodic ventilation supply instead of a steady supply. | Incorporated into the habitat duct layouts or the inlet and outlet openings. |
| CO2 build-up issue | Off-Earth habitats | Ventilation system or components that are responsive to the CO2 level. | Sensor-actuator system integrated into adaptive ventilation to detect regions with low CO2 concentration and supply air based on demand. |
| Air mixing issue | Underground mines | Height, size, and shape differences between tunnel entry/exit; venturi-shaped openings at tunnel entrances or exits located at higher elevations; time-periodic ventilation supply. | Integrated into mine tunnel designs and auxiliary ventilation systems to enhance airflow. |
| Air mixing and power consumption issue | Underground mines | Nature-inspired algorithms to balance ventilation demand, safety, and energy use. | Implemented in real-time mine ventilation control systems or in fan operation systems. |
| Power consumption issue | Underground mines | Heat recovery ventilation to capture waste heat from the exhaust air and reuse it to warm the intake air in cold regions. | Integrated into mine HVAC and heating systems. |
| Resistance issue | Underground mines and off-Earth habitats | Duct geometry modifications (protrusions and sawtooth guide vanes). | Applied in junctions, tees, and bends to reduce airflow resistance and save more energy (power). |
| Noise issue | Underground mines and off-Earth habitats | Sawtooth or non-smooth structures in ventilation fans. | Incorporated into appropriate components and locations of ventilation fans. |
| Dust issue | Underground mines and off-Earth habitat | Lotus-inspired dust-repellent surface materials. | Applied to duct linings and filter housings to minimize dust accumulation. |
| System or Component Level | Criteria | Index or Metrics |
|---|---|---|
| Ventilation system | Ventilation efficiency and indoor air quality | Air change per hour (ACH); air exchange (ventilation) effectiveness; age of air; nominal time constant ; contaminant removal effectiveness (CRE); contaminant concentration distribution; relative humidity. |
| Ventilation system | Thermal comfort | Draught rate; facial-area speed ratio; predicted mean vote (PMV); predicted percentage of dissatisfied (PPD). |
| Fan | Aerodynamic and aeroacoustics performance | Volumetric flow rate; pressure fluctuations; sound pressure level (SPL); power consumption; specific fan power (SFP). |
| Duct | Resistance reduction | Energy dissipation rate; power consumption; local resistance coefficient; velocity distribution; turbulent kinetic energy; pressure drop per length. |
| Adaptive or responsive component | Responsivity and adaptivity | Response time; energy consumption for components that use mechanical and electrical systems; actuation energy. |
Disclaimer/Publisher’s Note: The statements, opinions and data contained in all publications are solely those of the individual author(s) and contributor(s) and not of MDPI and/or the editor(s). MDPI and/or the editor(s) disclaim responsibility for any injury to people or property resulting from any ideas, methods, instructions or products referred to in the content. |
© 2025 by the authors. Licensee MDPI, Basel, Switzerland. This article is an open access article distributed under the terms and conditions of the Creative Commons Attribution (CC BY) license (https://creativecommons.org/licenses/by/4.0/).
Share and Cite
Riani, U.; Melkoumian, N.; Harvey, D.; Akmeliawati, R. Learning from Nature: Bio-Inspired Designs and Strategies for Efficient On-Earth and Off-Earth Ventilation Systems. Biomimetics 2025, 10, 754. https://doi.org/10.3390/biomimetics10110754
Riani U, Melkoumian N, Harvey D, Akmeliawati R. Learning from Nature: Bio-Inspired Designs and Strategies for Efficient On-Earth and Off-Earth Ventilation Systems. Biomimetics. 2025; 10(11):754. https://doi.org/10.3390/biomimetics10110754
Chicago/Turabian StyleRiani, Ulfa, Noune Melkoumian, David Harvey, and Rini Akmeliawati. 2025. "Learning from Nature: Bio-Inspired Designs and Strategies for Efficient On-Earth and Off-Earth Ventilation Systems" Biomimetics 10, no. 11: 754. https://doi.org/10.3390/biomimetics10110754
APA StyleRiani, U., Melkoumian, N., Harvey, D., & Akmeliawati, R. (2025). Learning from Nature: Bio-Inspired Designs and Strategies for Efficient On-Earth and Off-Earth Ventilation Systems. Biomimetics, 10(11), 754. https://doi.org/10.3390/biomimetics10110754

