You are currently viewing a new version of our website. To view the old version click .
Allergies
  • Article
  • Open Access

3 November 2025

A Treatment-Resistant Severe Asthma Phenotype with Dysregulated Hippo Pathway as Shown by Sputum Transcriptomics and Proteomics

,
,
,
,
,
,
,
,
and
1
Post-Graduate Program in Immunology, Federal University of Bahia (UFBA), Salvador 40231-300, BA, Brazil
2
Laboratory of Allergy and Acarology, Institute of Health Sciences, Federal University of Bahia (UFBA), Salvador 40231-300, BA, Brazil
3
Respiratory Research Unit, University of Nottingham, Nottingham NG5 1PB, UK
4
ProAR Foundation, Salvador 41940-455, BA, Brazil
This article belongs to the Section Asthma/Respiratory

Abstract

Severe asthma is a heterogeneous condition often resistant to conventional corticosteroid therapy, necessitating the identification of novel biomarkers and therapeutic targets. This study investigates immunological, transcriptional, and proteomic biomarkers in severe asthma patients from the Brazilian ProAR cohort. Cytokines were measured using a multiplex technology and the differential sputum cell count was performed by cytospin preparations. Sputum transcriptomics was performed by RNA-seq using Ion S5 next-generation sequencing platform. The proteomic study of sputum was performed by liquid chromatography–tandem mass spectrometry (LC-MS/MS) using Q Exactive Orbitrap technology. Compared to mild-to-moderate asthma (MMA) and treatment-controlled severe asthma (SAC), the treatment-resistant severe asthma (SAR) group exhibited increased sputum neutrophilia, eosinophilia, and elevated IL-6 and TNF levels, correlating with impaired lung function. Transcriptomic and proteomic analyses revealed a Th2-independent molecular signature characterized by downregulation of the Hippo signaling pathway and upregulation of JAK–STAT inflammatory cascades. Distinctive microRNA profiles suggest regulatory involvement in inflammatory and proliferative processes. These findings align with prior studies, reinforcing the presence of an IL-6- and TNF-high severe asthma phenotype across diverse populations. Our results highlight key inflammatory pathways that may underlie corticosteroid resistance, offering potential targets for personalized therapeutic interventions in severe asthma.

1. Introduction

Bronchial asthma is a non-communicable chronic inflammatory disease with a heterogeneous, multifactorial nature, with a strong interaction between genetic, nutritional, and environmental factors [1,2]. The estimated prevalence is 339 million people worldwide and the mortality rate is approximately 420,000 individuals [3]. Asthma is a disease that produces clinical symptoms, structural and functional changes in the airways with variable obstruction, and bronchial hyperresponsiveness [4].
Asthma encompasses multiple phenotypes, classified based on clinical profiles, lung function, inflammatory patterns, and immune-response dominance [3,5,6]. The most prevalent phenotype, type 2 (T2-high) asthma—commonly termed allergic asthma—is driven by allergen-specific IgE (sIgE), a Th2/ILC2-mediated cytokine profile (IL-4, IL-5, IL-13), and eosinophil- and basophil-rich inflammation [7,8,9]. In contrast, the non-allergic (T2-low) phenotype exhibits diverse immunopathological mechanisms, involving innate and adaptive immunity. This phenotype may lack Th2 activity entirely, instead featuring Th1/Th17 responses (T1/T2 or T2/T17 subtypes) with neutrophil-predominant airway inflammation [2,10].
Severe asthma is a clinical phenotype of asthma that requires treatment with high doses of inhaled corticosteroids in addition to at least one other controller medication (long-acting β2 agonist, montelukast, or theophylline or oral corticosteroids for longer than 6 months/year) [11,12]; however, control is still suboptimal, exacerbations are frequent and morbidity and health costs are high [10,13]. A critical challenge in low- and middle-income countries is the underdiagnosis and undertreatment of asthma, leading many patients to seek care only during acute exacerbations. This pattern drives up emergency department visits and hospitalization rates, further straining healthcare resources. In Latin America, including Brazil, asthma prevalence mirrors that of English-speaking nations, exceeding 10% of the population [3,5]. Brazil, in particular, faces a high burden of childhood and adolescent asthma, with a notable prevalence of severe cases [13]. According to data from the Brazilian Unified Health System (DATASUS, Ministry of Health), asthma accounts for over 106 million BRL annually in hospitalization costs alone [14].
Asthmatic patients with the T2 profile have greater and better responses to the current therapeutic approach. The T2-low and mixed profiles are associated with impaired response to treatment, justifying the search for new biomarkers and new therapeutic targets [7,8]. Advances in molecular biology and omics technologies have enabled significant progress in understanding the mechanisms underlying asthma heterogeneity [15,16,17]. The Unbiased Biomarkers for the Prediction of Respiratory Disease Outcomes (U-BIOPRED) consortium (European Union) suggested the presence of a new severe asthma phenotype with involvement of the IL-6TS-dependent pulmonary epithelial signaling cascade, activation of the innate immune cascade, frequent disease exacerbations, and eosinophilia independent of the T2-response pathway [18]. Furthermore, sputum IL-6 showed a positive correlation with TNF-alpha (TNF-α), IFN-γ, IL-17A, IL-8, and a deficiency of mucosa-associated invariant T (MAIT) cells [19]. Clinical phenotypic similarities have been described when comparing cohorts of the Program for Control of Asthma in Bahia (ProAR) (Brazil) and U-BIOPRED (Europe) cohorts, despite significant ethnic, economic, and environmental differences between the populations of the two studies [3]. In the present study, we describe immunological and transcriptional sputum biomarkers of treatment resistance in severe asthmatic patients followed from the ProAR cohort, in Salvador, Bahia, Brazil.

2. Materials and Methods

2.1. Study Design and Sample Selection

This is an evaluation of a subgroup of patients who took part in a case–control study of patients of the severe asthma cohort of the Program for Control of Asthma in Bahia (ProAR), Brazil, which aimed to identify previous exposures and assess current conditions associated with the risk of severe asthma, described elsewhere in detail [3]. The case group was composed of patients with severe asthma, which could be treatment-resistant severe asthma (SAR) or treatment-controlled severe asthma (SAC), and two control groups: the (i) mild-to-moderate asthma (MMA) group and (ii) non-asthma (NA) group. Patients with severe asthma were followed longitudinally at ProAR since 2003 and, as previously described by Fernandes et al. (2019) [20], individuals in the SAC group were classified by the Global Initiative for Asthma (GINA, 2006) criteria [21] and in the SAR group by the American Thoracic Society (ATS) [22] major and minor criteria. At the time of blood collection, all subjects with severe asthma (SA) were using medium- or high-dose ICS (800–1600 mcg budesonide or equivalent) combined with a long-acting β2-agonist (12–24 mcg formoterol or 100 mcg salmeterol). Subjects were not included if they had ≥1 exacerbation episode in the previous month.
The participants with mild-to-moderate asthma (GINA classification) [23] and the non-asthma participants were recruited from within the community through publicity in the media, in public areas, and in public transportation. All individuals were older than 18 years, and we did not include smokers, pregnant women, and those with serum positive for Chagas disease, HIV, HTLV-1, hepatitis B and C virus, diabetes and autoimmune diseases, or any other conditions that might interfere with the immune response. The present study included a subsample of 67 individuals: (a) 36 patients with severe asthma—among these, 17 subjects had treatment-resistant severe asthma (SAR) and 19 were patients with treatment-controlled severe asthma (SAC); (b) 22 patients with mild-to-moderate asthma (MMA); and (c) 9 non-asthma (NA) subjects.

2.2. Ethical and Confidentiality Considerations

This project was approved by the Human Research Ethics Committee of MCO–Faculty of Medicine of Bahia, UFBA (case #099/2009, additive #095/2012), as well as by the National Commission for Ethics in Research (case #450/2010). The study volunteers were informed about the project, the potential risks, and the absence of immediate individual benefits before they signed a consent form. As a social return from the study, the volunteers benefited from the eventual diagnosis of various diseases assessed during their evaluation and were referred for treatment at the public health system (SUS) and outpatient services of the Federal University of Bahia.

2.3. Spirometry–Pulmonary Function Test

The spirometric tests were performed by a trained and qualified physiotherapist certified by the Brazilian Society of Pulmonology and Physiology (SBPT), using a KOKO spirometer (PDS Instrumentation Inc., Louisville, CO, USA) and according to the American Thoracic Society (ATS) guidelines. The procedure followed normality standards specific to Brazilians, following previous publications by the ProAR group [24]. Reversibility to bronchodilator (salbutamol spray 400 mcg) inhalation was considered positive when FEV1 increased at least 200 mL and 12% of the prebronchodilator (pre-BD) values. The choice of the best maneuver was performed manually, only when the test presented quality A or B [24].

2.4. Definition of Atopy (SPT and sIgE)

Skin prick tests (SPTs) were performed on each subject’s forearm with puncture sites separated by 2 cm. The antigens tested were extracts of Alternaria alternata, Aspergillus flavus, Aspergillus niger, Aspergillus fumigatus, Cladosporium herbarum, Dermatophagoides pteronyssinus, Dermatophagoides farinae, Blomia tropicalis, German cockroach, American cockroach, Cat and Dog epithelia, Paspalum notatum, Cynodon dactilon (GREER® Labs, Lenoir, NC, USA) (FDA Allergenics, Brazil). Saline and histamine solutions were used as negative and positive controls, respectively. The reactions were read after 15 min and positive reactions were considered when the mean papule diameter size was at least 3 mm larger than the negative control [24]. Specific IgE (sIgE) concentrations were determined using the ImmunoCAP assay [Phadia Top (Phadia Diagnostics AB, Thermo Fisher Uppsala, Sweden)] for the following aerolergens: Blomia tropicalis (d201) and Dermatophagoides pteronissinus (d1). The results were expressed in kU/L (1 KU/L corresponds to 2.4 ng/mL) obtained using a standard curve produced by serial dilutions of human IgE against a World Health Organization (WHO) standard IgE serum. The individuals who had a mean papule diameter ≥ 3 mm than the negative control or a specific IgE ≥ 0.70 kU/L for an aeroallergen tested were defined as atopic. The established cutoff point of sIgE ≥ 0.70 kU/L, to assist in defining atopy, followed criteria and parameters established in previous publications by this research group [25].

2.5. Assessment of Airway Inflammation

2.5.1. Sputum Induction and Preparation for Differential Cytology

Sputum induction was performed by nebulization with hypertonic saline according to previous recommendations [26,27]. The procedure was initiated 10 min after administration by inhalation of 200 µg of inhaled salbutamol. Subsequently, a saline aerosol at increasing concentrations of 0.9%, 3%, 4%, and 5%, was each inhaled for 3 and 4 consecutive minutes until sufficient sputum was obtained for analysis, or until there was a 20% decrease in forced expiratory volume in one second (FEV1) from baseline. Sputum samples were processed and analyzed within the first two hours of collection for the study of molecular markers. The induced sputum was selected by inspection and liquefied in a solution of 5 M NaCl (Cath No. S6546; Sigma/Aldrick, Merck KGaA, Darmstadt, Germany) in distilled water containing ≥98% (HPLC), ≥99% (titration) 1,4-DTT–Dithioerythritol (Cath. Nº. D8255; Sigma-Aldrick, Merck KGaA, Darmstadt, Germany) and 1 M Herpes (Cat No. BE 17-737E; Lonza, Basel, Switzerland), by centrifugations (400× g at 4 °C for 10 min). After centrifugation, the supernatants were collected and cryopreserved at −70 °C for cytokines assays. The cell pellets were diluted, the total cellularity counted in a hemocytometer, and the differential cytology obtained in cytospin slides after Wright–Giemsa staining. Induced sputa were considered appropriated for the study when they had cell viability greater than 50% and oropharyngeal squamous cell contamination less than 20% and the cell count was sufficient to allow differential cytology with a number of ≥400 cells [27].

2.5.2. Dosage of Cytokines and Chemokines

The measurements of cytokines and chemokines in the induced sputum were performed by Luminex (The MILLIPLEX® Human Cytokine/Chemokine, Merck KGaA, Darmstadt, Germany) according to the manufacturer’s guidelines (Merck KGaA, Darmstadt, Germany). The tests were read using Luminex 200 (Total System with the xPONENT 4.2 software). The cytokine and chemokine panel included eotaxin, rantes, MIP1-α, IL-1β, IL1RA, IL-6, TNF-α, Th1-type cytokines (IFN-γ; IL12p40), Th2 (IL-4, IL-5, and IL-13), Th17 (IL-17A), regulatory (IL-10), and a cytokine of the IFN-I family (IFN-α2).

2.6. Statistical Analyses

Statistical analyses and graphics production were performed using R software Version for R-3.5.0 for Macintosh and Graphpad Prism V for Windows (Graphpad Software Inc., San Diego, CA, USA). Clinical data, cellularity, and dosage of cytokines and chemokines of the induced sputum were analyzed using the nonparametric Kruskal–Wallis test, with Dunn’s post-test and Mann–Whitney U-test when appropriate. Correlations were analyzed with the Pearson and Spearman tests. Normality was analyzed prior to between-group analyses by the Shapiro–Wilk test. A difference was considered significant when p-value ≤ 0.05. PCA (principal component analysis) and t-SNE (t-distributed stochastic neighbor embedding) analyses were performed with the aim of assessing whether the pattern of cellularity and cytokine production could distinguish groups of individuals according to their different profiles of asthma. Following TNF detection across study groups, we performed statistical analyses to evaluate the relationship between TNF levels in sputum and lung-function parameters in study participants (Figure S3).

2.7. Transcriptome of Induced Sputum

2.7.1. Total RNA Extractions and Sequencing Using Ion Torrent Technology

Total RNA extraction was performed using the RNeasy Mini Kit (Qiagen, Germantown Road, MD, USA) according to the manufacturer’s recommendations. Quantitation of total extracted RNA was performed by fluorimetry using Qubit equipment (Life Technologies, Thermo Fisher Scientific, Camarillo, CA, USA). Libraries were generated using Ion Total RNA-Seq Kit v2 (Catalog Number: 4475936, Life Technologies, Thermo Fisher Scientific, Camarillo, CA, USA) as recommended by the manufacturer. The library was amplified in emulsified medium using polymerase and deoxynucleotides in the presence of microspheres that have a universal primer attached to their surface. After amplification, ready-to-prepare templates for sequencing-chip preparation and loading (the Ion 540™ Chip Kit-Catalog Number: A27766, Life Technologies, Thermo Fisher Scientific, Camarillo, CA, USA) were inserted into the Ion Torrent Technology Platform.

2.7.2. Functional Annotation of Genes and miRNAs

The genome annotation and gene ontology sets for Homo sapiens were obtained from the ensemble database (https://www.ensembl.org), version GRCh38. Gene ontologies were separated by ontology domains. Data on metabolic pathway annotations were obtained from the KEGG PATHWAY database (https://www.genome.jp/kegg/pathway.html), accessed on 25 January 2020. Gene ontology and metabolic pathway data have been formatted as required to be used as input data for analysis in the gene-set enrichment analysis (GSEA) tool [28] and are available as the go_gene_sets and kegg_gene_sets objects in the aaegdata package. Mature microRNA and precursor sequences were obtained from the miRBase database (http://www.mirbase.org/), version 22.1.

2.7.3. Differential Expression Analysis of Genes and miRNAs

The gene expression quantification data generated by Salmon were imported into the R-analysis environment using tximport [29]. Gene expression was estimated by considering the total transcription of each gene or precursor miRNAs. Differentially expressed genes and miRNAs were determined by fitting the fragment count data to a generalized linear model, GLM, of the negative binomial distribution, considering a significance level of 5% for the Wald test as implemented in the DESeq2 tool [30]. The significance value was corrected by the false positive discovery method by multiple comparison tests with a 20% false-positive discovery rate [31]. The functions of differentially expressed miRNAs were studied through the website (https://ngdc.cncb.ac.cn/databasecommons/database/id/1806, accessed on 25 January 2020).

2.7.4. Gene-Set Enrichment Analysis

Using fold-change-ranked gene expression values for each population, we performed gene-set enrichment analysis (GSEA) following the method described by Subramanian et al. (2005) [28], as implemented in the fgsea package [32]. Resulting gene sets were filtered based on both enrichment significance and magnitude.

2.8. Proteomic Study of Induced Sputum

2.8.1. In-Solution Analysis of Induced Sputum

Induced sputa were digested with the ProteoExtract All-in-One Trypsin Digestion Kit (EMD Millipore, Billerica, MA, USA) and desalted using C18ZipTips (EMD Millipore, Billerica, MA, USA). Peptides were separated by reverse-phase nano-HPLC (Dionex Ultimate 3000, Thermo Fisher Scientific, Bremen, Germany, column: PepSwift Monolithic Nano Column, 100 μM × 25 cm, Dionex). The column was developed with an acetonitrile gradient (Solvent A: 0.1% (v/v) FA/0.01% (v/v) TFA/5% (v/v) ACN; solvent B: 0.1% (v/v) FA/0.01% (v/v) TFA/90% (v/v) ACN; 5–45% B in 60 min) at a flow rate of 1 μL/min at 55 °C. The HPLC was directly coupled via nano-electrospray to a Q Exactive Orbitrap mass spectrometer (Thermo Fisher Scientific). Capillary voltage was 2 kV. For peptide assignment, a top 12 MS/MS method was used with the normalized fragmentation energy set to 27%.

2.8.2. Identification, Functional Classification, and Data Analyses of Induced Sputum

The generated MS/MS data were analyzed with PEAKS Studio X+ (Bioinformatics Solutions, Waterloo, ON, Canada). Searches were conducted with the human sequence subset of UniProt (www.uniprot.org), and FDR was set to 0.5%. Data are available via ProteomeXchange with identifier PXD020576. We conducted searches for total protein content and analyses of biological process, molecular function and cellular localization. The second analysis was performed to identify the differentially enriched pathways between the two asthma groups. The website tools used were UniProt (https://www.uniprot.org/uploadlists/) to acquire the identifier gene and the Gene Ontology-gProfiler (https://biit.cs.ut.ee/gprofiler/gost) for performing functional enrichment analysis, accessed on 11 February 2020. Each group analyzed was composed of five samples with proteomes carried out individually. The pathway enrichment analysis used the following statistical parameters: only annotated genes, threshold (p = 0.05), and subsequent Bonferroni correction. The data sources were the KEEG and Reactome platforms.

3. Results and Discussion

3.1. Phenotypic Characterization of the Studied Population

We analyzed a subsample of a case–control study (n = 67) followed by ProAR, Brazil. The main characteristics of the studied population have been published elsewhere [3,33]. The previous study comparing the ProAR and U-BIOPRED cohorts [3], which found many similarities between the study populations, and subsequent functional and omics studies revealed a profile of severe asthmatics resistant to corticosteroid therapy [18,34]. More recently, a new study was published, including two additional severe asthma cohorts: the Severe Asthma Research Program (SARP) in the United States and the Cohort for Reality and Evolution of Adult Asthma in Korea (COREA) [33]. The new multicenter study comparing the four cohorts (ProAR, U-BIOPRED, SARP, and COREA) revealed that while the American and European cohorts shared similar clinical and epidemiological profiles, the Korean COREA population exhibited distinct determinants compared to the other groups. The SARP, U-BIOPRED, and ProAR groups consisted of early-onset asthma patients, whereas the COREA group included late-onset asthma patients. Another important finding was the relationship between asthma and obesity. Patients in the SARP, U-BIOPRED, and ProAR cohorts had a mean BMI of approximately 30 kg/m2. In contrast, the mean BMI of Korean patients (COREA cohort) was around 24 kg/m2, indicating that obesity was not prevalent in this group [33].
The clinical characteristics of the subsample that constitutes the four studied groups (SAR = 17, SAC = 22, MMA = 19, and NA = 9) are presented in Table 1. The study population was predominantly composed of female non-smoker subjects. No significant differences were observed regarding age at onset of symptoms and presence of atopy when comparing asthma groups (SAR, SAC, MMA) and control without asthma (NA) (Table 1). Pulmonary function, in turn, was significantly more impaired in the severe asthma profiles (SAR and SAC) when compared to both MMA and NA groups (Table 1 and Table S1).
Table 1. Clinical characteristics of the studied subjects.
The induced sputa of subjects in the group with SAR showed lower percentages of macrophages and higher percentages of neutrophils as compared with individuals with mild-to-moderate asthma (MMA) (p = 0.0152; p = 0.0138, respectively) (Figure 1A,B; Table 1 and Table S1); additionally, a significantly higher percentage of eosinophils in sputum was observed in SAR when compared to NA (p = 0.0125) (Figure 1A,B). We evaluated the production of fifteen cytokines and chemokines in the induced sputum of all studied subjects, using Luminex multiplex technology. The complete cytokine and chemokine profiling for all individuals is presented in Table S3. Overall, we found that individuals with SAR have significantly higher TNF and IL-6 productions when compared to phenotypes of the SAC (p-values = 0.0154 and 0.0262, respectively) and MMA groups (p-values = 0.001 and 0.0476, respectively) (Figure 1C,D). Notably, there is a high positive correlation between IL-6 and TNF (r = 0.81, p = 5.7 × 10−16) (Figure 1E) and of these cytokines with IL-1β: IL-6 and IL-1β (r = 0.66, p = 5 × 10−9), and TNF and IL-1β (r = 0.62; p = 5 × 10−8) (Figures S1 and S2).
Figure 1. Phenotypic characterization of the studied population. Radar plot (A,B) box plots showing sputum cellularity data in asthma subgroups and non-asthma control group. (C,D) Cytokine production profiles of induced sputum in asthma groups. (E) Correlation analysis between IL-6 and TNF production in the three asthma subgroups and non-asthma control group; only strong Pearson correlations (|r| ≥ 0.8) observed in the SAR group are highlighted in the figure. The cell count and cytokine dosage of induced sputum were analyzed using the nonparametric and parametric tests (Mann–Whitney tests; Pearson’s correlation, respectively) performed between groups. *** p ≤ 0.001; * p ≤ 0.05. (see Table 1 and Tables S1–S3 for detailed analysis). Groups—SAR: treatment-resistant severe asthma; SAC: treatment-controlled severe asthma; MMA: mild-to-moderate asthma; NA: non-asthma control group.
Additionally, cluster analysis of the different groups based on the profile of sputum cellularity and productions of cytokines and chemokines shows distinctive groupings for SAR patients in comparison to all other studied groups (SAC, MMA, NA), either by principal component analysis (PCA) or t-distributed stochastic neighbor embedding (t-SNE), (Figure 2A,B respectively). A high production of pro-inflammatory cytokines in the sputum seems to be a unifying characteristic of the individuals in the SAR phenotype, whereas the proportions of predominant cell types (eosinophils or macrophages) is an important component contributing to differentiation within the group (Figure 2A). The observed grouping of individuals in the SAC and MMA asthma types with individuals in the NA group might be partially explained by the control of the inflammatory response and symptoms with corticosteroids (Figure 2A,B).
Figure 2. (A) Principal component analysis (PCA) of asthma subgroup subjects and non-asthmatic controls. (B) t-distributed stochastic neighbor embedding (t-SNE) of asthma groups and non-asthma control group. Sixty-two samples were used for these analyses, because the cellularity of the induced sputum was not performed in four patients with asthma (SAC: two; SAR: two) and one of the control group subjects. Groups—SAR: treatment-resistant severe asthma; SAC: treatment-controlled severe asthma; MMA: mild-to-moderate asthma; NA: non-asthma control group.
In our study, individuals with high TNF and IL-6 detected in sputum showed worse lung function before and after the use of bronchodilators (Figures S3–S5). Britt et al. (2019), using an airway smooth muscle (ASM) model, observed that the presence of TNF-α/IFN-γ increased chemokine secretion, expression of NF-κB subunit (p65) and Stat1 phosphorylation, and the effect persisted in the presence of fluticasone propionate [35]. In the U-BIOPRED study, asthma patients with elevated IL-6/STAT3 signaling exhibited frequent exacerbations, eosinophilia, persistent inflammation, and markers of airway remodeling [18]. Corroborating these findings, a Chinese study demonstrated that the severe neutrophilic asthma phenotype was associated with reduced frequencies of mucosa-associated invariant T cells (MAITs) and elevated levels of pro-inflammatory cytokines in both serum and sputum. Notably, sputum IL-6 levels showed a positive correlation with TNF-α, IFN-γ, IL-17A, and IL-8 [19].

3.2. Molecular Signature of Severe Treatment-Resistant Asthma

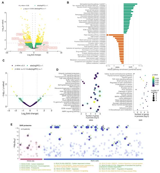
To characterize the molecular signatures associated with the IL-6-high/TNF-high phenotype in our study, we performed transcriptome analysis by next-generation sequencing (RNA-seq) of total RNA extracted from the sputum of a subsample of patients in the severe asthma resistant group (SAR = 2), in comparison to the mild-to-moderate asthma group (MMA = 2) (Figure 3A–D). It is noticeable that gene signatures previously shown to be associated with Th2-molecular phenotypes of asthma [16] are not significantly upregulated in our samples (Figure 3A), similarly to the molecular profiling of the IL-6TS-high subset in the European U-BIOPRED cohort study [18]. Our finding corroborates the hypothesis that the severe asthma phenotype in the IL-6- and TNF-high patients in our study is also Th2-independent. Gene-set enrichment analysis showed distinctive “pathway signatures” of the treatment-resistant severe asthma group when compared to the mild-to-moderate asthma group (Figure 3B). These included over-representation of genes involved in Toll-like-receptors signaling pathways and vascular smooth muscle contraction, besides significant under-representation of the Hippo signaling pathway effectors (Figure 3B). Canonical signaling through the Hippo pathway requires phosphorylation of the MST1/2 or MAP4Ks kinase modules and activation of the LATS1/2 kinases, responsible for phosphorylation-based inhibition of YAP/TAZ co-activators, promoting cytoplasmic sequestration or proteasomal degradation [36,37]. However, if the Hippo pathway is downregulated, the hypo-phosphorylated YAP/TAZ shifts to the nucleus and activates mechanisms of cell proliferation, survival, cell plasticity, pro-inflammatory cytokine production (including IL-6, TNF, and IL1-β) and tissue regeneration [38,39,40,41] (Figure S6). Indeed, we noticed positive regulation of pathways related to the production of pro-inflammatory cytokines and chemokines in patients with the SAR phenotype (Figure 3B).
Figure 3. Transcriptomics and shotgun proteomics of induced sputum. (A) Volcano plot presents the differently expressed genes from libraries of individuals with treatment-resistant severe asthma (SAR = 2 samples) and mild-to-moderate asthma (MMA = 2 samples). (B) Gene-set enrichment analysis between the SAR (in green) and MMA (in orange) groups based on KEGG pathways. (C) Volcano plot of the miRNAs expressed between the two groups of asthmatics (Table S4 for details). Highlighted in yellow are miRNAs differentially expressed with statistical significance. (D) Gene-set enrichment analysis of genes regulated by the miRNAs differently expressed among asthma phenotypes. The number of cells in process (log 2) is represented by the size of the dot, and the significance (p-value) is represented by color intensity. (E) Enrichment of the cascades (KEEG and Reactome) presents the genes identified in the induced sputum proteome (represented in circles). Circles with green labels, cascade of genes most expressed in MMA in relation to the severe asthma (SA) group. In orange, the cascades with the highest gene expression in SA in comparison to MMA (padj: adjusted enrichment p-values in negative log10 scale). The y-axis shows the adjusted enrichment p-values in negative log10 scale. Groups—SAR: treatment-resistant severe asthma; MMA: mild-to-moderate asthma.
Fu et al. (2024) [41] first identified Yes-associated protein (YAP) as a potential asthma biomarker in an ovalbumin-induced chronic asthma model. Through immunohistochemical analysis, they demonstrated significant upregulation of YAP in lung tissues, which correlated with characteristic pathological changes, including prominent inflammatory cell infiltration (predominantly lymphocytes with fewer eosinophils) and airway smooth muscle hyperplasia. These findings were subsequently confirmed by quantitative PCR (qPCR), which showed corresponding YAP-gene upregulation [42]. The mechanistic relationship was further clarified by Choi et al. (2018) [40] through immunoblotting assays, which revealed that TNF-α treatment reduced cytosolic YAP phosphorylation while increasing nuclear YAP accumulation and decreasing cytoplasmic expression of Hippo-pathway regulators (TAZ and Lats1). This suggests that TNF-α mediates YAP activation through Hippo-pathway modulation, promoting YAP nuclear translocation and transcriptional activity in endothelial cells. Most recently, Wei and Hao (2020) [43] identified the TNF-α/TRIP6 axis as a key driver of nuclear YAP activation, which induces airway smooth muscle (ASM) cell proliferation, migration, and bronchial remodeling. These findings highlight the therapeutic potential of targeting this pathway in asthma management.
Highly distinctive miRNA profiles were also observed when comparing small non-coding RNAs of the SAR and MMA groups (Figure 3C). Particularly, two microRNAs (hsa-mir-4508 and hsa-mir-3945) were significantly upregulated in the SAR group (Table S4), whereas five other miRNAs (hsa-let-7b, hsa-mir-451a, hsa-mir-6891, hsa-mir-486, and hsa-mir-181b-2) were significantly downregulated in this group (Table S4). These latter microRNAs are key modulators of important inflammatory mechanisms (see Table S4), and a decreased expression in subjects with severe asthma of, in particular, four of these miRNAs (hsa-let-7b, hsa-mir-451a, hsa-mir-6891, hsa-mir-486) may contribute to modulation of the Hippo signaling pathway and regulatory cascades, such as TGF-β, p53, FoxO (forkhead box O), and MAPK (mitogen-activated protein kinase) [44,45] (Table S4). Indeed, analysis of genes controlled by the miRNAs differently expressed between the asthma groups showed highly significant enrichment to many of these cascades, endorsing their involvement on the observed profiles (Figure 3D). Finally, shotgun proteomic analysis of the induced sputa of these patient subsamples reinforced the transcriptional findings, as fewer proteins associated with the Hippo cascade were detected in sputum of SA patients in comparison to MMA, whereas inflammatory cascades associated with the JAK–STAT signaling pathway and also with autoimmune responses appeared more enriched in severe asthma patients (Figure 3E; Table S5). Corroborating our findings, previous studies suggested the mechanistic involvement of the Hippo cascade in the transformation of CD4+ cells, as well as the association of the molecule with YAP and increased susceptibility to asthma in mouse models [42,46,47]. Furthermore, many studies in animal models for airway inflammation/asthma have shown that the modulating action on the JAK/STAT cascade reduces infiltration into lung tissue and suppresses cell differentiation towards Th1, Th2, and Th17 profiles, resulting in improved inflammatory conditions [48,49,50].
Recent studies have highlighted the therapeutic potential of JAK–STAT pathway inhibitors in modulating asthma immunopathology. Southworth et al. (2016) demonstrated that specific inhibition of JAK (using tofacitinib) or PI3Kδ (using PIK-294) significantly reduced both cytokine production by bronchoalveolar lavage cells and T-cell activation in patients with moderate-to-severe asthma [51]. Recent preclinical studies using murine asthma models revealed that treatment with tofacitinib (TFB) and mycophenolate mofetil (MMF) effectively attenuated asthma pathogenesis through multiple mechanisms: (a) impairment of CD4+ effector T-cell clonal expansion in both lung-draining mediastinal lymph nodes (MLNs) and lung tissue; (b) reduction in inflammatory cell infiltration into pulmonary tissue; and (c) suppression of the IL-33/ST2 signaling pathway—an effect independent of CD4+ T-cell-proliferation inhibition [52].
Notably, our U-BIOPRED-aligned findings reveal a striking paradox; despite high eosinophil percentages, severe asthma patients lacked molecular signatures of T2-response markers in transcriptomic/proteomic analyses, and this observation persisted despite maintained high-dose corticosteroid therapy. These findings could suggest a mixed inflammatory profile involving alarmins, particularly thymic stromal lymphopoietin (TSLP), IL-25, and IL-33 [53]. Previous studies have demonstrated enrichment of IL-33-upregulated gene signatures primarily in sputum samples from asthma patients with neutrophilic inflammation and T2-high molecular endotypes [53,54]. While our results align with U-BIOPRED consortium data, this study has important limitations due to the substantial technical and financial requirements of omics assays and the consequent small sample size in this exploratory investigation. These constraints underscore the need for population-based validation studies to confirm the identified biomarkers and functional mechanistic studies (in vitro and in vivo) to examine TNF and IL-6 modulation of the Hippo pathway and their roles in asthma pathogenesis. Below, we synthesize key immunological and multi-omics evidence supporting the existence of a corticosteroid-resistant severe asthma phenotype independent of Th2 response (Table 2).
Table 2. Key differential biomarkers between severe treatment-resistant asthma and mild-to-moderate asthma clinical profiles.
In summary, observations among subjects of a Brazilian cohort of severe asthma patients strongly corroborates recent findings of other asthma cohort studies in the northern hemisphere and Asia concerning the existence of an IL-6-high severe asthma phenotype with eosinophilia and neutrophilia in sputum, besides reduced expression of genes and immune biomarkers associated with a typical Th2 signature [18,19]. It is important to emphasize that Brazil is a tropical country, with an admixed population with significant African genetic ancestry, unlike European and Asian populations. In addition, the ProAR severe asthma cohort is composed of individuals from underprivileged communities, which differs from the individuals evaluated by U-BIOPRED. In conclusion, our findings corroborate the existence of a severe asthma phenotype with high levels of IL-6 and TNF, resistant to corticosteroid therapy, with a low Th2 profile, downregulation of the Hippo pathway in the lung epithelium, and high activity of the JAK–STAT inflammatory cascade.

Supplementary Materials

The following supporting information can be downloaded at https://www.mdpi.com/article/10.3390/allergies5040038/s1, Table S1. Clinical characteristics of the studied subjects; Table S2. Comparison of cellularity of induced sputum among subjects of three asthma subgroups and a non-asthmatic control group; Table S3. Evaluation of airway inflammation by measuring cytokines and chemokines in induced sputum of subjects with three asthma subgroups and a non-asthmatic group; Table S4. Characterization of miRNAs expressed differently in treatment-resistant severe asthma (SAR) when compared to the mild-to-moderate asthma (MMA); Table S5. Sputum proteomics of asthma groups (severe asthma and mild-to-moderate asthma); Figure S1. Correlation analysis between IL-6 and IL-1β production in the three asthma subgroups and non-asthma control group. Subgroups—Groups—SAR: treatment-resistant severe asthma; SAC: treatment-controlled severe asthma; MMA: mild-to-moderate asthma; NA: non-asthma control group; Figure S2. Correlation analysis between TNF and IL-1β production in the three asthma subgroups and non-asthma control group. Subgroups—Groups—SAR: treatment-resistant severe asthma; SAC: treatment-controlled severe asthma; MMA: mild-to-moderate asthma; NA: non-asthma control group; Figure S3. TNF production in induced sputum and lung function in study subjects. Pulmonary Function: FVC—Forced vital capacity; FEV1—Forced expiratory volume in 1 s; FEF forced expiratory flow. TNF producers were considered as individuals with production above the minimum detection limit plus double the standard deviation (MinDC + 2SD = 1.1 pg/mL). Mann-Whitney test.* p ≤ 0.05; ** p ≤ 0.01; Figure S4. Correlation between IL-6 production in induced sputum and pre-bronchodilator pulmonary function test of subjects with three asthma subgroups and a non-asthmatic control group. Groups—SAR: treatment-resistant severe asthma; SAC: treatment-controlled severe asthma; MMA: mild-to-moderate asthma; NA: non-asthma control group. Pulmonary Function: FVC—forced vital capacity; FEV1—forced expiratory volume in 1 s; FEF forced expiratory flow. Spearman correlation, * p ≤ 0.05; Figure S5. Correlation between IL-6 production in induced sputum and post-bronchodilator pulmonary function test of subjects with three asthma subgroups and a non-asthmatic control group. Groups—SAR: treatment-resistant severe asthma; SAC: treatment-controlled severe asthma; MMA: mild-to-moderate asthma; NA: non-asthma control group. Pulmonary Function: FVC—forced vital capacity; FEV1—forced expiratory volume in 1 s; FEF forced expiratory flow. Spearman correlation, * p ≤ 0.05. Figure S6. Representation of the mechanism involving the reduction of gene expression in the Hippo pathway, the presence of TNF, and the increased inflammatory response in treatment-resistant severe asthma. The reduction in the expression of genes in the Hippo pathway and regulatory cascades (FoxO, P53, MAPK pathways) interfere in the regulation of the cell cycle with reduction of cell apoptosis and increased production of inflammatory cytokines. The Hippo pathway depends on the inhibitory phosphorylation of YAP/TAZ co-activators. The binding of TNF to its receptor induces innumerable intracellular mechanisms: induction of apoptosis (via caspase activation), induction of the inflammatory response (via NF-KB, for example) and reduction of YAP/TAZ phosphorylation.

Author Contributions

N.M.A.-N., L.G.C.P., Á.A.C. and E.M.M.d.A.B. contributed to the design and planning of the study. Á.A.C. led the implementation of the cohort and P.C.A. coordinated the collection and processing of samples. E.M.M.d.A.B., P.C.A., F.A.S., E.S.S., D.J.P.G.R., J.M., C.S.P., P.B., F.F., Á.A.C., L.G.C.P. and N.M.A.-N. were involved in the design and/or execution of the immunological and omics assays. L.G.C.P., E.R.G.R.A., E.M.M.d.A.B., C.S.P. and L.R.Q. contributed to the planning and/or execution of the statistical and bioinformatics analyses. N.M.A.-N., L.G.C.P., E.R.G.R.A. and E.M.M.d.A.B. participated in drafting the manuscript. The study was conducted under the supervision of N.M.A.-N. and L.G.C.P. All authors have read and agreed to the published version of the manuscript.

Funding

This research was funded by Conselho Nacional de Desenvolvimento Científico e Tecnológico (CNPq): CNPq–Grant #471057/2014-2 (to A. Cruz) Universal CNPq–431731/2016-0 (to N. Alcantara-Neves).

Institutional Review Board Statement

The study was conducted in accordance with the Declaration of Helsinki, and approved by the Human Research Ethics Committee of MCO–Faculty of Medicine of Bahia, UFBA (case #099/2009, additive #095/2012 on 18 December 2012, as well as by the National Commission for Ethics in Research (case #450/2010 on 14 April 2010).

Data Availability Statement

The original contributions presented in this study are included in the article/Supplementary Material. Further inquiries can be directed to the corresponding author.

Acknowledgments

The authors want to thank the Brazilian agencies (FAPESB, CNPq, CAPES, and FINEP/CT-INFRA), the ProAR Foundation, as well as the University of Salzburg’s Priority Program Allergy-Cancer-BioNano Research Center that supported this work, and all the individuals and parents or tutors who have agreed to participate in this work. We acknowledge the technical support from the Núcleo de Genômica e Proteômica aplicadas à Saúde (NGP-Saúde, UFBA). Á.A.C., L.G.C.P., and N.M.A.-N. are recipients of research fellowships from CNPq.

Conflicts of Interest

The authors declare that they have no relevant conflicts of interest. The funders had no role in the design of the study; in the collection, analyses, or interpretation of data; in the writing of the manuscript; or in the decision to publish the results.

Abbreviations

ASM—Airway Smooth Muscle; FoxO—Forkhead box O; IFN—Interferon; IL—Interleukin; IL-6TS—IL-6 Trans-Signaling; JAK—Janus Kinase; LATS—Large Tumor Suppressor Kinase; MAIT—Mucosa-Associated Invariant T Cells; MAPK—Mitogen-Activated Protein Kinase; miRNA—MicroRNA; MMA—Mild-to-Moderate Asthma; NA—Non-Asthma; NF-Kb—Nuclear Factor-Kappa B; p53—Tumor Protein; PCA—Principal Component Analysis; ProAr—Program for Asthma Control; RNA—Ribonucleic Acid; SAC—Severe Asthma Controlled with Treatment; SAR—Severe Asthma Resistant to Treatment; STAT—Signal Transducer and Activator of Transcription; T1—Immune Response Type 1; T17—Immune Response Type 17; T2—Immune Response Type 2; TAZ—Transcriptional Co-activator with PDZ-Binding Motif; TGF-β—Transforming Growth Factor Beta; Th2—T Helper Type 2; TNF—Tumor Necrosis Factor; TRIP6—Thyroid Receptor Interactor Protein 6; TSLP—Thymic Stromal Lymphopoietin; t-SNE—t-Distributed Stochastic Neighbor Embedding; U-BIOPRED—Unbiased Biomarkers for the Prediction of Respiratory Disease Outcomes; YAP—Yes-Associated Protein 1.

References

  1. Taylor, S.L.; Leong, L.E.X.; Mobegi, F.M.; Choo, J.M.; Wesselingh, S.; Yang, I.A.; Upham, J.W.; Reynolds, P.N.; Hodge, S.; James, A.L.; et al. Long-Term Azithromycin Reduces Haemophilus influenzae and Increases Antibiotic Resistance in Severe Asthma. Am. J. Respir. Crit. Care Med. 2019, 200, 309–317. [Google Scholar] [CrossRef] [PubMed]
  2. Barcik, W.; Boutin, R.C.T.; Sokolowska, M.; Finlay, B.B. The Role of Lung and Gut Microbiota in the Pathology of Asthma. Immunity 2020, 52, 241–255. [Google Scholar] [CrossRef]
  3. Cruz, A.A.; Riley, J.H.; Bansal, A.T.; Ponte, E.V.; Souza-Machado, A.; Almeida, P.C.A.; Biao-Lima, V.; Davis, M.; Bates, S.; Adcock, I.M.; et al. Asthma similarities across ProAR (Brazil) and U-BIOPRED (Europe) adult cohorts of contrasting locations, ethnicity and socioeconomic status. Respir. Med. 2019, 161, 105817. [Google Scholar] [CrossRef]
  4. Diamant, Z.; Vijverberg, S.; Alving, K.; Bakirtas, A.; Bjermer, L.; Custovic, A.; Dahlen, S.E.; Gaga, M.; Gerth van Wijk, R.; Giacco, S.D.; et al. Toward clinically applicable biomarkers for asthma: An EAACI position paper. Allergy 2019, 74, 1835–1851. [Google Scholar] [CrossRef]
  5. Bateman, E.D.; Hurd, S.S.; Barnes, P.J.; Bousquet, J.; Drazen, J.M.; FitzGerald, J.M.; Gibson, P.; Ohta, K.; O’Byrne, P.; Pedersen, S.E.; et al. Global strategy for asthma management and prevention: GINA executive summary. Eur. Respir. J. 2008, 31, 143–178. [Google Scholar] [CrossRef]
  6. Rajvanshi, N.; Kumar, P.; Goyal, J.P. Global Initiative for Asthma Guidelines 2024: An Update. Indian Pediatr. 2024, 61, 781–786. [Google Scholar] [CrossRef]
  7. Peters, M.C.; Ringel, L.; Dyjack, N.; Herrin, R.; Woodruff, P.G.; Rios, C.; O’Connor, B.; Fahy, J.V.; Seibold, M.A. A Transcriptomic Method to Determine Airway Immune Dysfunction in T2-High and T2-Low Asthma. Am. J. Respir. Crit. Care Med. 2019, 199, 465–477. [Google Scholar] [CrossRef]
  8. Agache, I.; Strasser, D.S.; Pierlot, G.M.; Farine, H.; Izuhara, K.; Akdis, C.A. Monitoring inflammatory heterogeneity with multiple biomarkers for multidimensional endotyping of asthma. J. Allergy Clin. Immunol. 2018, 141, 442–445. [Google Scholar] [CrossRef]
  9. Boonpiyathad, T.; Sozener, Z.C.; Satitsuksanoa, P.; Akdis, C.A. Immunologic mechanisms in asthma. Semin. Immunol. 2019, 46, 101333. [Google Scholar] [CrossRef] [PubMed]
  10. Agache, I. Severe asthma phenotypes and endotypes. Semin. Immunol. 2019, 46, 101301. [Google Scholar] [CrossRef] [PubMed]
  11. Chung, K.F.; Wenzel, S.E.; Brozek, J.L.; Bush, A.; Castro, M.; Sterk, P.J.; Adcock, I.M.; Bateman, E.D.; Bel, E.H.; Bleecker, E.R.; et al. International ERS/ATS guidelines on definition, evaluation and treatment of severe asthma. Eur. Respir. J. 2014, 43, 343–373. [Google Scholar] [CrossRef]
  12. Lommatzsch, M.; Virchow, J.C. Severe asthma: Definition, diagnosis and treatment. Dtsch. Arztebl. Int. 2014, 111, 847–855. [Google Scholar] [CrossRef]
  13. Cardoso, T.d.A.R.; Roncada, C.; Silva, E.R.d.; Pinto, L.A.; Jones, M.H.; Stein, R.T.; Pietrez, P.M. Impacto da asma no Brasil: Análise longitudinal de dados extraídos de um banco de dados governamental brasileiro. J. Bras. Pneumol. 2017, 43, 163–168. [Google Scholar] [CrossRef]
  14. Franco, R.; Nascimento, H.F.; Cruz, A.A.; Santos, A.C.; Souza-Machado, C.; Ponte, E.V.; Souza-Machado, A.; Rodrigues, L.C.; Barreto, M.L. The economic impact of severe asthma to low-income families. Allergy 2009, 64, 478–483. [Google Scholar] [CrossRef]
  15. Gharib, S.A.; Nguyen, E.V.; Lai, Y.; Plampin, J.D.; Goodlett, D.R.; Hallstrand, T.S. Induced sputum proteome in healthy subjects and asthmatic patients. J. Allergy Clin. Immunol. 2011, 128, 1176–1184.e1176. [Google Scholar] [CrossRef]
  16. Kuo, C.S.; Pavlidis, S.; Loza, M.; Baribaud, F.; Rowe, A.; Pandis, I.; Hoda, U.; Rossios, C.; Sousa, A.; Wilson, S.J.; et al. A Transcriptome-driven Analysis of Epithelial Brushings and Bronchial Biopsies to Define Asthma Phenotypes in U-BIOPRED. Am. J. Respir. Crit. Care Med. 2017, 195, 443–455. [Google Scholar] [CrossRef] [PubMed]
  17. Lefaudeux, D.; De Meulder, B.; Loza, M.J.; Peffer, N.; Rowe, A.; Baribaud, F.; Bansal, A.T.; Lutter, R.; Sousa, A.R.; Corfield, J.; et al. U-BIOPRED clinical adult asthma clusters linked to a subset of sputum omics. J. Allergy Clin. Immunol. 2017, 139, 1797–1807. [Google Scholar] [CrossRef] [PubMed]
  18. Jevnikar, Z.; Ostling, J.; Ax, E.; Calven, J.; Thorn, K.; Israelsson, E.; Oberg, L.; Singhania, A.; Lau, L.C.K.; Wilson, S.J.; et al. Epithelial IL-6 trans-signaling defines a new asthma phenotype with increased airway inflammation. J. Allergy Clin. Immunol. 2019, 143, 577–590. [Google Scholar] [CrossRef] [PubMed]
  19. Chen, Q.; Nian, S.; Ye, Y.; Liu, D.; Yu, H.; Xiong, H.; Pan, B.; Xiao, L.; Fan, C.; Yuan, Q. The Emerging Roles of T Helper Cell Subsets and Cytokines in Severe Neutrophilic Asthma. Inflammation 2022, 45, 1007–1022. [Google Scholar] [CrossRef]
  20. Fernandes, J.S.; Araujo, M.I.; de Almeida, T.; Andrade, L.S.; Lopes, D.M.; de Mello, L.M.; Carvalho, E.M.; Cruz, A.A.; Cardoso, L.S. Impaired immunoregulatory network of the CD4 T lymphocytes in refractory asthma. Clin. Exp. Allergy 2019, 49, 644–654. [Google Scholar] [CrossRef]
  21. Kroegel, C. Global Initiative for Asthma Management and Prevention—GINA 2006. Pneumologie 2007, 61, 295–304. [Google Scholar] [CrossRef]
  22. Wenzel, S.E.; Fahy, J.V.; Irvin, C.; Peters, S.P.; Spector, S.; Szefler, S.J.; Casale, T.B.; Cloutier, M.M.; Elias, J.A.; Liu, M.C.; et al. Proceedings of the ATS workshop on refractory asthma: Current understanding, recommendations, and unanswered questions. American Thoracic Society. Am. J. Respir. Crit. Care Med. 2000, 162, 2341–2351. [Google Scholar] [CrossRef]
  23. Boulet, L.P.; FitzGerald, J.M.; Levy, M.L.; Cruz, A.A.; Pedersen, S.; Haahtela, T.; Bateman, E.D. A guide to the translation of the Global Initiative for Asthma (GINA) strategy into improved care. Eur. Respir. J. 2012, 39, 1220–1229. [Google Scholar] [CrossRef]
  24. Almeida, P.C.; Ponte, E.V.; Souza-Machado, A.; Cruz, A.A. Longitudinal trends in clinical characteristics and lung function of patients with severe asthma under treatment in Brazil. BMC Pulm. Med. 2016, 16, 141. [Google Scholar] [CrossRef]
  25. Mendonca, L.R.; Veiga, R.V.; Dattoli, V.C.; Figueiredo, C.A.; Fiaccone, R.; Santos, J.; Cruz, A.A.; Rodrigues, L.C.; Cooper, P.J.; Pontes-de-Carvalho, L.C.; et al. Toxocara seropositivity, atopy and wheezing in children living in poor neighbourhoods in urban Latin American. PLoS Negl. Trop. Dis. 2012, 6, e1886. [Google Scholar] [CrossRef][Green Version]
  26. Pizzichini, E.; Pizzichini, M.M.; Leigh, R.; Djukanovic, R.; Sterk, P.J. Safety of sputum induction. Eur. Respir. J. Suppl. 2002, 37, 9s–18s. [Google Scholar] [CrossRef] [PubMed]
  27. Moritz, P.; Steidle, L.J.; Felisbino, M.B.; Kleveston, T.; Pizzichini, M.M.; Pizzichini, E. Determination of the inflammatory component of airway diseases by induced sputum cell counts: Use in clinical practice. J. Bras. Pneumol. 2008, 34, 913–921. [Google Scholar] [CrossRef] [PubMed]
  28. Subramanian, A.; Tamayo, P.; Mootha, V.K.; Mukherjee, S.; Ebert, B.L.; Gillette, M.A.; Paulovich, A.; Pomeroy, S.L.; Golub, T.R.; Lander, E.S.; et al. Gene set enrichment analysis: A knowledge-based approach for interpreting genome-wide expression profiles. Proc. Natl. Acad. Sci. USA 2005, 102, 15545–15550. [Google Scholar] [CrossRef] [PubMed]
  29. Soneson, C.; Love, M.I.; Robinson, M.D. Differential analyses for RNA-seq: Transcript-level estimates improve gene-level inferences. F1000Research 2016, 4, 1521. [Google Scholar] [CrossRef]
  30. Love, M.I.; Huber, W.; Anders, S. Moderated estimation of fold change and dispersion for RNA-seq data with DESeq2. Genome Biol. 2014, 15, 550. [Google Scholar] [CrossRef]
  31. Benjamini, Y.; Hochberg, Y. Controlling the False Discovery Rate: A Practical and Powerful Approach to Multiple Testing. J. R. Stat. Soc. Ser. B (Methodol.) 1995, 57, 289–300. [Google Scholar] [CrossRef]
  32. Sergushichev, A. An algorithm for fast preranked gene set enrichment analysis using cumulative statistic calculation. bioRxiv 2016. [Google Scholar] [CrossRef]
  33. Park, S.Y.; Fowler, S.; Shaw, D.E.; Adcock, I.M.; Sousa, A.R.; Djukanovic, R.; Dahlen, S.E.; Sterk, P.J.; Kermani, N.Z.; Calhoun, W.; et al. Comparison of Asthma Phenotypes in Severe Asthma Cohorts (SARP, U-BIOPRED, ProAR and COREA) From 4 Continents. Allergy Asthma Immunol. Res. 2024, 16, 338–352. [Google Scholar] [CrossRef]
  34. Belitardo, E.A.P.; Sena, F.; Silva, E.; Rocha, D.; Pinheiro, C.; Briza, P.; Ferreira, F.; Queiroz, L.; Aguiar, E.; Cruz, A.; et al. Pro-inflammatory cytokines (IL-6 and TNF), influence of the JAK-STAT cascade and negative regulation of the hyppo pathway in the severe asthma phenotype. In Proceedings of the EAACI Congress 2024, Valencia, Spain, 31 May–3 June 2024. [Google Scholar]
  35. Britt, R.D., Jr.; Thompson, M.A.; Sasse, S.; Pabelick, C.M.; Gerber, A.N.; Prakash, Y.S. Th1 cytokines TNF-alpha and IFN-gamma promote corticosteroid resistance in developing human airway smooth muscle. Am. J. Physiol. Lung Cell. Mol. Physiol. 2019, 316, L71–L81. [Google Scholar] [CrossRef]
  36. Oceandy, D.; Amanda, B.; Ashari, F.Y.; Faizah, Z.; Azis, M.A.; Stafford, N. The Cross-Talk Between the TNF-alpha and RASSF-Hippo Signalling Pathways. Int. J. Mol. Sci. 2019, 20, 2346. [Google Scholar] [CrossRef]
  37. Yamauchi, T.; Moroishi, T. Hippo Pathway in Mammalian Adaptive Immune System. Cells 2019, 8, 398. [Google Scholar] [CrossRef]
  38. Lu, L.; Li, Y.; Kim, S.M.; Bossuyt, W.; Liu, P.; Qiu, Q.; Wang, Y.; Halder, G.; Finegold, M.J.; Lee, J.S.; et al. Hippo signaling is a potent in vivo growth and tumor suppressor pathway in the mammalian liver. Proc. Natl. Acad. Sci. USA 2010, 107, 1437–1442. [Google Scholar] [CrossRef]
  39. Fodor, L.E.; Gezsi, A.; Ungvari, L.; Semsei, A.F.; Gal, Z.; Nagy, A.; Galffy, G.; Tamasi, L.; Kiss, A.; Antal, P.; et al. Investigation of the Possible Role of the Hippo/YAP1 Pathway in Asthma and Allergy. Allergy Asthma Immunol. Res. 2017, 9, 247–256. [Google Scholar] [CrossRef] [PubMed]
  40. Choi, H.J.; Kim, N.E.; Kim, B.M.; Seo, M.; Heo, J.H. TNF-alpha-Induced YAP/TAZ Activity Mediates Leukocyte-Endothelial Adhesion by Regulating VCAM1 Expression in Endothelial Cells. Int. J. Mol. Sci. 2018, 19, 3428. [Google Scholar] [CrossRef]
  41. Fu, M.; Hu, Y.; Lan, T.; Guan, K.L.; Luo, T.; Luo, M. Correction: The Hippo signalling pathway and its implications in human health and diseases. Signal Transduct. Target. Ther. 2024, 9, 5. [Google Scholar] [CrossRef] [PubMed]
  42. Zhou, J.; Xu, F.; Yu, J.J.; Zhang, W. YAP is up-regulated in the bronchial airway smooth muscle of the chronic asthma mouse model. Int. J. Clin. Exp. Pathol. 2015, 8, 11132–11139. [Google Scholar]
  43. Wei, F.; Hao, Y. TRIP6 accelerates the proliferation and migration of fetal airway smooth muscle cells by enhancing YAP activation. Int. Immunopharmacol. 2020, 82, 106366. [Google Scholar] [CrossRef]
  44. Zhu, J.; Zeng, Y.; Xu, C.; Qin, H.; Lei, Z.; Shen, D.; Liu, Z.; Huang, J.A. Expression profile analysis of microRNAs and downregulated miR-486-5p and miR-30a-5p in non-small cell lung cancer. Oncol. Rep. 2015, 34, 1779–1786. [Google Scholar] [CrossRef]
  45. Ren, H.; Yu, X.; Shen, G.; Zhang, Z.; Shang, Q.; Zhao, W.; Huang, J.; Yu, P.; Zhan, M.; Lu, Y.; et al. miRNA-seq analysis of human vertebrae provides insight into the mechanism underlying GIOP. Bone 2019, 120, 371–386. [Google Scholar] [CrossRef]
  46. Hammad, H.; Lambrecht, B.N. Wnt and Hippo pathways in regulatory T cells: A NOTCH above in asthma. Nat. Immunol. 2020, 21, 1313–1314. [Google Scholar] [CrossRef] [PubMed]
  47. Tang, W.; Li, M.; Yangzhong, X.; Zhang, X.; Zu, A.; Hou, Y.; Li, L.; Sun, S. Hippo signaling pathway and respiratory diseases. Cell Death Discov. 2022, 8, 213. [Google Scholar] [CrossRef] [PubMed]
  48. Lyu, X.; Liu, J.; Liu, Z.; Wu, Y.; Zhu, P.; Liu, C. Anti-inflammatory effects of reticuline on the JAK2/STAT3/SOCS3 and p38 MAPK/NF-kappaB signaling pathway in a mouse model of obesity-associated asthma. Clin. Respir. J. 2024, 18, e13729. [Google Scholar] [CrossRef]
  49. Min, Z.; Zhou, J.; Mao, R.; Cui, B.; Cheng, Y.; Chen, Z. Pyrroloquinoline Quinone Administration Alleviates Allergic Airway Inflammation in Mice by Regulating the JAK-STAT Signaling Pathway. Mediat. Inflamm. 2022, 2022, 1267841. [Google Scholar] [CrossRef]
  50. Chen, X.; Yue, R.; Li, X.; Ye, W.; Gu, W.; Guo, X. Surfactant protein A modulates the activities of the JAK/STAT pathway in suppressing Th1 and Th17 polarization in murine OVA-induced allergic asthma. Lab. Investig. 2021, 101, 1176–1185. [Google Scholar] [CrossRef] [PubMed]
  51. Southworth, T.; Plumb, J.; Gupta, V.; Pearson, J.; Ramis, I.; Lehner, M.D.; Miralpeix, M. Anti-inflammatory potential of PI3Kδ and JAK inhibitors in asthma patients. Respir. Res. 2016, 17, 124. [Google Scholar] [CrossRef]
  52. Kravcenia, B.; Maslanka, T. Mycophenolate Mofetil, an Inhibitor of Inosine Monophosphate Dehydrogenase, and Tofacitinib, a Janus Kinase Inhibitor, Attenuate Airway Inflammation and Hyperresponsiveness in a Mouse Model of Allergic Asthma. Molecules 2024, 29, 5293. [Google Scholar] [CrossRef] [PubMed]
  53. Ricciardolo, F.L.M.; Guida, G.; Bertolini, F.; Di Stefano, A.; Carriero, V. Phenotype overlap in the natural history of asthma. Eur. Respir. Rev. 2023, 32, 220201. [Google Scholar] [CrossRef] [PubMed]
  54. Plewa, P.; Pokwicka, J.; Bakinowska, E.; Kielbowski, K.; Pawlik, A. The Role of Alarmins in the Pathogenesis of Asthma. Biomolecules 2025, 15, 996. [Google Scholar] [CrossRef] [PubMed]
Disclaimer/Publisher’s Note: The statements, opinions and data contained in all publications are solely those of the individual author(s) and contributor(s) and not of MDPI and/or the editor(s). MDPI and/or the editor(s) disclaim responsibility for any injury to people or property resulting from any ideas, methods, instructions or products referred to in the content.

Article Metrics

Citations

Article Access Statistics

Multiple requests from the same IP address are counted as one view.