Next Article in Journal
Investigating Injury Outcomes of Horse-and-Buggy Crashes in Rural Michigan by Mining Crash Reports Using NLP and CNN Algorithms
Previous Article in Journal
The Effects of Temporary Portable Rumble Strips on Vehicle Speeds in Road Work Zones
 
 
Font Type:
Arial Georgia Verdana
Font Size:
Aa Aa Aa
Line Spacing:
Column Width:
Background:
Article

Development and Application of an Integrated Index for Occupational Safety Evaluation

by
Paulo Silva
1,*,
Mariana Carneiro
1,*,
Nélson Costa
1,2,
Isabel Loureiro
1,2,
Paula Carneiro
1,2,
Abel Pires
3 and
Cátia Ferreira
3
1
ALGORITMI Research Center/LASI, Engineering School, University of Minho, 4700-058 Guimarães, Portugal
2
Production and Systems Department, Engineering School, University of Minho, 4700-058 Guimarães, Portugal
3
Competence Center, Ergonomics and Safety Department, MC Sonae, 4464-501 Matosinhos, Portugal
*
Authors to whom correspondence should be addressed.
Safety 2024, 10(4), 106; https://doi.org/10.3390/safety10040106
Submission received: 22 October 2024 / Revised: 11 December 2024 / Accepted: 19 December 2024 / Published: 22 December 2024
(This article belongs to the Topic New Research in Work-Related Diseases, Safety and Health)

Abstract

Occupational safety, reflecting the likelihood of work-related accidents, is crucial in work systems. A risk management model identifies, analyzes, and prioritizes risks, followed by the strategic application of resources to mitigate, monitor, and control the probability and impact of future events. Models integrating safety, ergonomics, and operational efficiency in risk management are non-existent, especially in the food retail sector. The proposed risk management model assigns the risk level to Safety using the Hazard Identification and Risk Assessment index (HIRA), an integral part of the Global Safety Index (GSI), both indices with five risk levels: 1 to 5 (acceptable to very critical). The organizational hierarchy of the evaluated company includes levels from microtask to insignia. The research aims to apply the HIRA index from the microtask to the area level. The HIRA application was conducted in a food retail company, starting with the identification and characterization of tasks in the “food” section and “fresh products” area (butchery, fishmonger, bakery, charcuterie/takeaway, and fruits and vegetables sections). The risk level of each microtask was assessed, then aggregated to higher organizational levels. Results showed that two new solutions reduced the safety risk in the mentioned sections proving the HIRA value as decision-making tool.

1. Introduction

Occupational safety is an attribute of work systems that reflects the (low) likelihood of physical harm to people, property, or the environment during labor [1]. According to Indrawati et al., this area is one of the keywords in the management of any organization [2]. In this sense, the organization shall take the necessary measures to safeguard the safety and health of workers, including professional risk prevention activities [3], which are understood as a set of actions to eliminate, avoid, or reduce professional risks [4]. Risks are adverse factors that cause or may cause organizations to fail to achieve their strategic, financial, or operational objectives [5]. It is the risk management process of coordinate activities to direct and control an organization concerning risks [6]. A risk management model involves identifying hazards, analyzing, and prioritizing risks, followed by a coordinated allocation of resources to reduce, monitor, and control the probability and/or impact of future events [7]. For a company to be successful in implementing a risk management model, it must involve top management, middle management, and workers [8]. Current studies [9,10] identify a growing need to develop enriched tools for managing ergonomic and occupational risks, reinforcing the commitment of all stakeholders towards a safety culture. An example of these tools are visual ones, which can help you better understand the current situation and facilitate the presentation of ideas for change [11,12].
Risk management models are subdivided into four categories: quantitative, based on a given probability from previous safety records; qualitative, that is, based on graphs and diagrams; semi-quantitative, which lies between qualitative and quantitative analysis, producing approximate rather than exact results; and hybrids, which combine quantitative and qualitative analysis [13]. Various methods for risk assessment are applied in different types of management models, as shown in Table 1.
The models in the four mentioned categories can be distributed according to three purposes: for hazard identification and analysis, for risk assessment, and for safety management—the most complete.
In recent years, new methods for assessing occupational risks have emerged. Some of these methods adapted from methods for decision analysis in complex situations with multiple criteria, such as VIKOR [16] applied in situations where there are conflicts between different decision criteria; TOPSIS [17]—used to rank alternatives based on their relative proximity to ideal and anti-ideal solutions; and AHP [18]—able to handle the hierarchy of criteria and sub-criteria, allowing decisions to be made in a structured and logical manner. Artificial intelligence has played a prominent role in recent years, showing rapid and significant growth. Technology has also been recently integrated into the field of risk assessment, such as the emergence of the fuzzy rule-based system applied to occupational safety [19]. In the business world, simpler methods that are easy to interpret, based on risk scores including simple matrices that combine different criteria, are often preferred. An example of these simple methods is the one demonstrated later in this article, the HIRA (Hazard Identification and Risk Analysis) method calculated using matrices including exposure, safety conditions, and severity criteria. In the literature, it is possible to find various methods, including different risk criteria. Liu et al. identified eight risk criteria appearing in at least two distinct scientific publications. These authors also quantified the number of published articles referencing these same methods. Figure 1 shows the results of this research in percentage.
According to the literature review by Liu et al. [15], the “Probability” risk criteria is the most popular one, with 44.89% of the scientific publications referring to it. Additionally, when analyzing by sector of activity, it was possible to conclude that it is uncommon to use risk-criteria in the food retail, as shown in Figure 2.
Retail is the largest sector of the non-financial market economy in the EU in terms of the number of companies and people employed, generating 4.5% of the added value of the European economy and 8.6% of total jobs in the EU [20]. The food retail market is expected to grow annually in Europe by 5.71% until 2028 [21]. According to Anderson e Chun [22], the employees in this field of activity perform multiple daily tasks, many of which are demanding in terms of ergonomics and safety, resulting in a risk of accident and injuries. There are efforts by several organizations to reduce the risk of these accidents and injuries in the retail industry and other industries. An example is the European Commission, which, in its work program for 2021, announced a new EU Strategic Framework (2021–2027), with the aim of improving safety and health at work, including helping to prevent workers from suffering accidents at work [23].
A safe, accident-free work environment contributes to the well-being, health, and happiness of employees. The World Health Organization (WHO) identifies the physical work environment as one of the four spheres of influence for achieving a healthy work environment, along with the involvement of the business community, personal health resources, and the psychosocial work environment [24]. Promoting well-being in the workplace can also contribute to increased company performance [25,26]. The International Labor Organization (ILO) estimates that 4% of global GDP is lost due to work-related accidents and illnesses [27]. In addition to direct costs, there are also indirect costs, such as absenteeism, insurance administration, loss of productivity, hiring new personnel, etc. [28].
The past three decades have seen significant progress in occupational safety and health (OSH): fatal work accidents in the EU decreased by about 70% between 1994 and 2018. Despite this positive development, there were still over 3300 fatal accidents and 3.1 million non-fatal accidents in the EU-27 in 2018, and more than 200,000 workers die annually from work-related diseases [23]. On a global level, the latest updates indicate an increase in accidents and health problems. The ILO estimates that around 2.3 million women and men worldwide succumb annually to work-related accidents or diseases; this corresponds to more than 6000 deaths every day. Worldwide, approximately 340 million occupational accidents and 160 million cases of work-related diseases occur annually [29]. The rates of fatal occupational accidents per 100,000 workers also show significant regional differences, with rates in Africa and Asia being 4 to 5 times higher than those in Europe [30].
Reason [31] in his “Swiss Cheese” model, outlines the path from latent organizational failures (e.g., poor design or planning decisions) to conditions where active failures occur (errors and violations in the workplace). Rasmussen [32] provided a review of alternative conceptual approaches to modeling risk, safety, and accidents. The author advocates for an approach that acknowledges the socio-technical complexity of work systems. The same author [33] proposes that systems should be studied as an integrated whole, considering the work system as a dynamic context where different components are associated in a non-linear manner. The input–output relationships among the various components of the systems must be considered in the system analysis. Thus, a holistic view is necessary for characterizing the work system, as opposed to adopting a classical approach, which focuses solely on the worker and their connection to the workstation. The systemic approach, shown in Figure 3, is applicable in various contexts of analysis. It involves categorizing contextual information into three subsystems: technological subsystem (e.g., age and maintenance of machinery and equipment, work procedures, etc.), individual and collective subsystem (e.g., age, gender, performance, etc.), and organizational subsystem (e.g., schedules, competencies, absenteeism, turnover) [34,35].
The systemic approach was the base of the integrated risk management model (model Y) [36]. This model was developed for complex working systems with a very high level of multiple job-related tasks, as is the case in the retail sector. Model Y provides a deep analysis under the following three perspectives: ergonomics, safety, and efficiency (Figure 4).
The ergonomics axis considers an ergonomic index based on an ergonomic workplace analysis method (EWA) [37], and the efficiency axis is based on times and MUDA [38]. The risk level for the safety axis is assigned according to the value calculated for the HIRA from the microtask to the area level and by the Global Safety Index (GSI) for the store with 5 risk levels (about 70.5% of models in the scientific literature have 4 levels or less) [15]. The indices will be explained on the next pages. The main objective of this article is to apply the HIRA index, which can be obtained from the microtask to the area level. It is also intended to demonstrate how the GSI works in the context of model Y.

2. Materials and Methods

2.1. Organizational Context

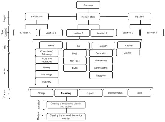
The commercial group where the model Y was initially developed and tested is a multinational that manages a diversified portfolio of businesses, having a prominent role in the Portuguese food retail market. The MC Sonae consists of three types of brands considering the physical dimensions of the store: large (hypermarket), medium (supermarket), and small (convenience supermarket). Each store is organized by various levels and sub-levels of operation, as evidenced in Figure 5.
This company has been operating in Portugal for over 30 years and currently supports and serves millions of customers every week, based on the joint work of its thousands of employees. They currently have more than 300 stores in the country.

2.2. Work System: Variables and Their Quantification

The analysis of the work system can be applicable at the level of insignia, store, area, or section. Table 2 reports some of the possible variables studied for each type of subsystem considered.
Subsequently, it is possible to perform an analysis by quartiles for each subsystem.

2.3. Axis of Safety and HIRA

There was a need to consolidate information into easily readable and comprehensible indicators for the “safety axis”. For the safety axis, the company’s internal index, the HIRA, was utilized, with its calculation method demonstrated in the subsequent Table 3, Table 4, Table 5, Table 6, Table 7 and Table 8. However, there was a need to correlate the risk level obtained with the historical data of a store or brand. Consequently, the Integrated Safety Index (ISI) was introduced. GSI results from multiplying HIRA by ISI.
The HIRA methodology follows a series of steps, where exposure, safety conditions, and severity are key factors. In the first step, a score is assigned to the criterion “exposure”, which ranges from 1 (“low”) to 4 (“very high”). The categories for these scores are described in Table 3.
Subsequently, a score can be assigned to the criterion “safety conditions”, which also ranges from 1 to 4, with 1 indicating “very good” and 4 indicating “none”. The categories for scoring “safety conditions” are presented in Table 4.
Then, considering the scores assigned to the previously described factors, the “exposure × safety conditions” matrix, presented in Table 5, is used to obtain an integrated value for these two factors, referred to as the “probability”. This matrix, being symmetrical, facilitates the identification of possible risk levels along the diagonal.
The colors indicate the level of risk without considering the “severity” (which is very important) where green corresponds to acceptable risk and the yellow color refers to a low risk. For a medium risk the representative color is orange and for critical risk is assigned the red color. The following step is to assign a score to the “severity” factor. The score ranges from 1 to 9, where a score of 1 signifies “minor injuries and/or discomfort (minor sprains, superficial trauma, cuts, abrasions)—injuries without absence”, and a score of 9 signifies “severe injuries with permanent effects with a permanent impairment percentage of 50% or greater, or death”. The information with the classification of the various levels is presented in Table 6.
Upon completion of this phase, an integrative matrix was used again to obtain the final risk score. This matrix will henceforth be referred to as the “final risk matrix”. The matrix in question utilizes the result from the “exposure × safety conditions” matrix (Table 7), understood as the “probability”, and the assigned “severity” level.
Finally, the classification of the final risk level is assigned according to Table 8.

2.4. The “Bottom-Up” Approach

The calculation of the HIRA follows a “bottom-up” approach, meaning the assessment is conducted from the micro level (more specific) to a macro level (general) of the company’s work structure, as illustrated in the example in Figure 6.
To obtain the HIRA score for a macrotask, the HIRA scores and time percentages of the associated microtasks are considered. The calculation involves summing the products of each microtask’s HIRA score by its time ratio within the macrotask. For example, the HIRA value of “macrotask A” (35) in Figure 6 is derived from this Equation: 8 × 0.2 + 54 × 0.5 + 21 × 0.3. Here, the values “8”, “54”, and “21” represent the HIRA scores of “microtasks A, B, and C”, respectively, within “macrotask A”. “microtask A” occupies 20% of the time of “macrotask A”, while “microtasks B and C” occupy 50% and 30%, respectively. This calculation formula is similarly applied to quantify the risk level for the macrotask, process, and section. The risk value calculation for a given level always considers the preceding levels associated with it.
To determine the HIRA for an area, the section scores within the area are multiplied by the percentage of hours worked in each section relative to the total hours worked in the area, and these values are summed. The store score is the sum of each area score multiplied by the number of full-time employees (FTEs) in each area.
It is noteworthy that the risk level score calculations for various organizational levels beyond the microtask are automated, as a database in Excel format has been developed with functions to determine scores based on the aforementioned “bottom-up” approach. Only evaluations/re-evaluations of microtasks, hours worked, and the number of FTEs need to be entered into the document. Currently, a software application is being developed for integrating the safety axis database.
As illustrated in the schematic of Figure 6, the times required to complete each microtask, macrotask, process, etc., are crucial for the final risk assessment. To ensure precise time calculations, the Multimoment Analysis (MMA) method, originally known as the “snap reading technique”, was applied. This statistical technique, invented by Tippet in 1934, was designed to obtain machine and operation times in industry [39]. The method is a tool capable of measuring the time taken to perform tasks. In other words, it measures the time employees spend on tasks that add value to both the customer and the organization. This analysis is conducted solely through observation, without the need for a stopwatch. A frequency survey of task performance is carried out.

2.5. Statistical Index: ISI

Statistical indices offer several well-known advantages, notably their ability to provide effective insight into workplace accidents and facilitate the prioritization of occupational risk control measures. The most commonly used statistical indices are frequency, incidence, and severity.
In the sense of correlating the risk level obtained from HIRA with a statistical index the ISI was created.
The ISI is calculated using the following expression:
I n t e g r a t e d   S a f e t y   I n d e x = I S I = N u m b e r   o f   L o s t   w o r k i n g   d a y s N u m b e r   o f   P e o p l e   E x p o s e d   t o   t h e   R i s k
The variables “number of lost days” and “number of people exposed to the risk” were selected as the most relevant for providing an objective representation of the sample under analysis. It is important to note that, for calculation purposes, the “number of people exposed to the Risk” can be obtained using the FTEs allocated to the store and/or brand under analysis. Once the ISI is calculated for a specific store, its value should be compared with the average value of the last 3 years for equivalent stores (cluster).

2.6. Store Clusters

Stores may vary in terms of occupational risks. The number of FTEs, physical dimensions of the store, and sales volumes are not indicators of a uniform risk type. However, the operations present in a store may represent similar types of risks. Consequently, the concept of store clusters was developed.
In this sense, four clusters were proposed. From these, derived clusters were created, grouping stores with the exclusion of a specific operation. Table 9 presents a practical example of an application.
After grouping the stores and calculating the ISI for the last 3 years for the respective cluster, the ISI ratio was calculated as follows:
I S I   R a t i o = I S I S t o r e I S I C l u s t e r   ( 3   y e a r s )

2.7. Weighting Matrix and GSI

The weighting value to be applied to the HIRA assessment result for the store is obtained using the matrix described in Table 10.
The final value of the Global Safety Index, which will be visually represented in the Integrated Risk Management Model, is derived from this Equation:
Global Safety Index = GSI = HIRA Value × ISI Weighting Factor
Thus, the GSI can range from 1 to 114 points. This score can be converted into five risk levels, as represented in Table 11.
The scores obtained for the GSI will correspond to a risk level. Each of the five risk levels for the ergonomics axis and the safety axis requires a different approach from the evaluator. The higher the risk level calculated using the model, the greater and more immediate the intervention required. Thus, an action–research methodology [40] is applied. The research results will necessitate actions that vary according to the risk level. The most critical tasks are prioritized for intervention to reduce the risk to the health of employees affected by these tasks.
It should be noted that no management model was found in the literature that somehow combines these two indices (HIRA and ISI) or similar ones.

2.8. Design Thinking and Continuous Improvement

To reduce safety risk levels, it is essential to think through and explore possible solutions. This process of ideation, analysis, and implementation is complex, involving various individuals, hierarchical levels, departments, suppliers, and areas of expertise. Therefore, mutual assistance, knowledge transfer, and effective communication are crucial. In the quest to improve the work system, numerous stakeholders are involved, each playing a vital role in the project. Utilizing the Lean A3 tool to map out the problem can be helpful for a clearer understanding of the underlying issues.
The project team (comprising members from the University of Minho and project managers within the retail food company where the project was developed), along with some of the supplier companies, adopted a design thinking approach [41,42] (ideate, prototype, test, and empathize) to design solutions that are not only functional but also ergonomic and safe. This process includes market procurement and benchmarking to assess whether other players have already developed solutions for the identified problems, potentially across other supermarket chains. After brainstorming sessions, the project team decided on potential solutions to implement (ideate). These solutions must be financially viable for the company, avoiding financial loss. Consequently, with the assistance of all stakeholders, business cases were developed, demonstrating the payback period and internal rate of return (IRR) for each solution. These business cases are derived from various calculations and studies, with the obtained values being estimates.
The acquisition of new, safer, and/or more ergonomic equipment or changes in the work process may affect other areas of the company. The solutions tested/piloted between year 2022 and year 2024 in the project have impacted various departments within the company, including food safety, environmental, store design, asset management, finance, logistics, among others. Ergonomic and safety assessments involved collaboration with several members of the company’s operations and structure. Studies were conducted with employees from various sections, gathering their valuable opinions as they have the best understanding of the operations. Several managers were also consulted to understand the real impact of the proposed solutions on other areas (prototype and test). Employee involvement in the process of improving working conditions allowed for a participatory ergonomic approach. Organizing workshops was essential for exchanging ideas and knowledge among the various participants in the process (empathize).
The search for and implementation of solutions aims to achieve improvements in ergonomics and workplace safety. Thus, after implementing the pilot in a specific store, a new re-evaluation of tasks/processes must be conducted using the integrated risk management model. The model Y follows the continuous improvement methodology. Store processes are constantly changing due to the introduction or removal of equipment, strategies, and policies within the company. These changes may introduce new risks that need to be identified and analyzed. The process of continuously improving working conditions within the company is outlined in Figure 7.

2.8.1. Implemented Solution I—Pallet Dispenser Solution

In the supermarket warehouse, after the goods are depalletizing from the pallets arriving from the distribution center via trucks and the items are replaced in the store, the pallets become empty. These empty pallets need to be stacked to reduce the amount of floor space occupied and to free up room. Occasionally, these empty pallets are needed to create promotional displays within the store (stacks of 4/5 pallets) and to group items according to their category after picking (e.g., cereals, hygiene products, pasta, etc.). As a result, warehouse staff are constantly moving pallets. Each pallet weighs approximately 21 kg when empty and is large: 1.2 m long, 0.8 m wide, and 0.14 m high. Therefore, pallets pose ergonomic and occupational safety risks. When manually loaded, pallets should be supported by two employees, which does not always occur. The heavy weight, large dimensions, and lack of handles complicate the transportation of pallets. Pallets are often isolated from others on the floor, requiring significant bending of the torso/legs to reach the object. Regarding safety, adopting these critical postures with heavy loads increases the risk of the pallet falling and consequently impacting the body. When it is necessary to stack/unstack high pallets, a forklift is required, which is a potentially dangerous machine in pedestrian areas with associated risks of collision and crashing. Some of these critical tasks are illustrated in Figure 8.
In the project team’s research, no Portuguese retail food companies were found using pallet dispensers (Figure 9). However, such machines have been identified in other markets and industries.
With the pallet dispenser, it is no longer necessary to use a forklift for stacking/unstacking pallets, nor is manual lifting and handling of these objects required. Consequently, the transport of empty pallets is carried out safely and with minimal physical effort using only the pallet truck. For stacking, the automatic lifting function of the pallets already in the dispenser is activated, and the pallets to be stacked are placed underneath them inside the machine. The dispenser then integrates the newly added pallets with the existing stack. To unstack, the operator selects the number of pallets to remove on a small screen, and the dispenser automatically dispenses that number of pallets by separating them from the stack below. The operator then attaches the pallet truck to the bottom pallet and transports the set of pallets to the desired location.
The pallet dispenser can store up to 15 or 25 pallets depending on the upper safety frame. The control panel has an intelligent interface and an alarm logging system, which facilitates the identification and resolution of potential issues. The average automatic stacking time is approximately 30 s, and the unstacking time is 46 s.

2.8.2. Implemented Solution II—Washer–Vacuum Cleaner Solution

Sanitizing a section involves more than just cleaning utensils and equipment. One of the most time-consuming tasks is cleaning the floor (Figure 10). Currently, employees in the “fresh products” area clean the floor as follows: they wet the entire floor with a mixture of water and detergent, let it act for about 15 min, rinse the floor, and finally use a squeegee for drying. During the process, it may be necessary to scrub the floor (usually with a broom), depending on the level of dirt in the section. Before starting this process, it may also be necessary to sweep up larger fragments scattered on the floor. Cleaning the floor of just one section in the “fresh products” area can take about 23 min of an employee’s time during the closing hours of a big store. In the “fishmonger” section, due to the washing of fish and melting of ice, there is a constant presence of water on the floor, requiring frequent cleaning. The water present on the floor in the fishmonger’s work area often flows into the customer circulation area, as employees in the “fishmonger” section regularly need to move to this area to retrieve fish on display.
Body postures during this task are extremely detrimental, involving the rolling and unrolling of the hose and the use of the squeegee, which also includes repetitive movements. Additionally, the risk of slipping on the wet floor, tripping over the hose, and contact with corrosive agents are associated with this task and are common causes of accidents. The floor-cleaning process involves micro-movements (turning the hose on and off, unrolling the hose) that can be eliminated. The initial procurement focused on researching more ergonomic floor-cleaning tools. However, there would always be effort associated with scrubbing, an increased risk of slipping, and a high risk of contact with corrosive chemicals through splashes during cleaning. Therefore, the decision was made to seek automation for this task. Most industrial floor cleaners are large and do not fit inside a “fresh products” area, also occupying a lot of storage space. Through contact with a Portuguese company, the project team discovered a small, lightweight, and extremely easy-to-use floor-cleaning machine, the washer–vacuum cleaner (Figure 11) from the company I-Team.
The machine is easily transportable (relatively lightweight and has wheels). The washer–vacuum cleaner XL (tested version) operates on rechargeable batteries, reaches 350 RPM, and weighs 19.5 kg without batteries and water. The water tank has a capacity of 4 L. The machine comes with different types of brushes—each ideal for a specific type of floor. The various programs are selected via a rotary knob. This equipment cleans the floor faster, with better quality, and using much less water. A common hose at a big store consumes about 13 L/min, whereas the washer–vacuum cleaner uses about 0.2 L/min. With the washer–vacuum cleaner, it is possible to clean each of the “fresh products” sections in less than 12 min. It washes, scrubs, and vacuums in a single function. The worker assumes a neutral posture and only directs the movement of the equipment.

3. Results

3.1. Systemic Approach

The results of internal studies conducted within the company (across the three types of stores) in recent years in the field of ergonomics and occupational safety reveal the following about the retail company:
  • By 2030, employees are expected to have an average age of 43 years.
  • After 15 years, employees may suffer from a permanent medical restriction.
  • A total of 25% of employees are at high or very high risk of muscular injury.
  • A total of 70% of employees consider the work to involve intense or very intense physical demands.
  • A total of 56% show a decrease in mobility and flexibility.
  • A total of 52% report having experienced pain in the past 7 days.
The systemic approach applied to the hypermarket stores (large-scale stores) shows that in 2021:
  • There were 9158 employees working across 41 stores.
  • The average age recorded was 40.2 years.
  • The average tenure was 14.9 years.
  • A total of 80% of workers were permanent.
  • A total of 68% worked full-time.
  • The turnover rate was 18%.
  • There were 3023 new hires.
  • The absenteeism rate was 10.8%, with 0.4% due to accidents.
  • Most machines (59%) in the park were between 10 and 20 years old. 27% of equipment had been in the store for over 25 years.
  • The most accident-prone area was the “fresh products”, with more than twice the number of accidents compared to the second most accident-prone area (“food”).
The store analyzed, which is part of the hypermarket insignia, has been in operation for 30 years. The ISI weighting factor for the analyzed store is currently 1.4. In terms of FTEs numbers for the studied sections in 2024, the distribution is 9 FTEs in “butchery”; 12.25 FTEs in “fishmonger”; 10.25 FTEs in “charcuterie/takeaway”; 13.75 FTEs in “bakery”; 7 FTEs in “fruits and vegetables”; and 34 FTEs in “food”.

3.2. Tasks Identification

The identification of microtasks and macrotasks was conducted across all sections and areas of the store. The number of microtasks and macrotasks recorded for each section is indicated in Figure 12.
In total, 445 microtasks were identified in the store. In the “fresh products” area, 306 microtasks were identified; in the “flux” area, 77 microtasks were registered; the “support” area presented 41 microtasks, and in the cashier area, 21 microtasks were accounted. This identification of tasks in the store took a few months. Appendix A.1 and Appendix A.2 contain examples of the microtasks lists (butchery and food sections).

3.3. As Is Evaluation

The risk level evaluation using HIRA for each microtask, macrotask, and process was carried out across the five “fresh products” sections and the “food” section. The “fresh products” section includes the sections where there is product processing, and the “food” section includes products such as groceries, frozen foods, dairy products, drinks, hygiene items, sweets, etc. The risk levels obtained are visible in Figure 13.
The risk levels obtained in the assessed sections were level 2 for the “charcuterie/takeaway”, “fruits and vegetables”, “bakery”, and “fishmonger” sections. The risk level was 3 in the “butchery” and “food” sections.
The two solutions introduced, the washer–vacuum cleaner and the “pallet dispenser”, directly affect several microtasks. The tasks impacted by the floor washing machine can be seen in Figure 14.
In the “fresh products” area, all floor-washing microtasks presented risk level 2, except for the “fishmonger” (HIRA 3). The macro task of cleaning the section and the cleaning process was level 2 in all sections.
It is worth noting that the fruit and vegetables section and the “food” section do not have floor-cleaning tasks since this cleaning is carried out by an external cleaning company. Regarding the “food” section, the other solution studied (the pallet dispenser) has an impact here. The tasks influenced by the introduction are visible in Figure 15.
In the “food” section, stacking and unstacking tasks had a risk level of 3, while transport had a level of 2. The macrotask and storage process both also had a medium risk level.

3.4. To Be Evaluation

After the implementation of solutions, some differences in the HIRA risk levels of the tasks in the analyzed sections were observed, as outlined in Figure 16 and Figure 17.
In the context prior to the solution, there were five tasks related to floor washing at “fresh products” area, all of which were manual tasks using a hose, squeegee, and broom. These cleanings are now performed with a single machine, so these five tasks have been renamed and re-evaluated. Of these microtasks, four have shown a decrease in the level of risk. The simple floor washing in the charcuterie/takeaway, bakery, and butchery saw a reduction in the HIRA index from 2 to 1, and in the fishmonger from 3 to 2. The butchery section reduced the level of risk for the safety axis, from 3 to 2.
In the “food” section, prior to the solution, there were three tasks related to pallet handling. The same three tasks continue to occur with the introduction of the solution, but this time with an HIRA risk assessment of 1. After the introduction of the dispenser, the microtasks present minimal risk. At the level of the macrotask, process, and section, the HIRA assessment remained the same.
Regarding the risk levels of the sections studied, the risk level decreased by one level in the “butchery”, while it remained the same in the other sections after the introduction of the solutions. In the sections where the risk level remained unchanged, the score for each section decreased, but not enough to lower the risk level. The obtained score values are shown in Table 12.
Level 2 (yellow color) covers the score range from 5 to 15, rounded to the nearest tenth. Thus, the “butchery” now presents a low risk (HIRA 2) with the introduction of the solutions. The results also reveal that the distribution of the number of tasks with acceptable, low, and medium risk levels changed with the introduction of the washer–vacuum cleaner and the dispenser (Figure 18).
The percentage of microtasks with an acceptable risk level (HIRA 1) increased by 1% (from 25% to 26%), while the percentage of microtasks with a medium risk level (HIRA 3) decreased by 1% (from 13% to 12%).
Regarding the economic results of implementing the solutions, they were positive: the washer–vacuum cleaner, with an acquisition cost of around €4000–€5000, allowed for a daily savings of 88 min of work across all floor-cleaning tasks. There were also a significant savings in water and chemicals, estimated at around 90%. The solution’s payback period is 2.8 years, presenting an IRR (internal rate of return) of 28.6%.
The pallet dispenser, with an investment cost in the range of €6000–€7000, allows for a time savings of approximately 75% in pallet handling tasks. The IRR (5.2%) is not as impressive as that of the washer–vacuum cleaner.
It should be noted that the sharing of results and information present in this manuscript was permitted by MC Sonae.

4. Discussion

The obtained scores for the safety axis were 2 for the” charcuterie/takeaway”, “fruits and vegetables”, “bakery”, and “fishmonger” sections, and 3 for the “butchery” and “food” sections. In the “butchery”, some tasks present higher risks due to the sharpness of the knives used, the physical demands of certain cuts, and the limiting characteristics of the service counter. In the “food” section, the risk level 3 is mainly due to the operation of machines in areas where people circulate and the support and transport of heavy loads in the warehouse. The depalletizing and restocking tasks in this section are also quite critical from a postural standpoint.
The most critical task evaluated was in the “fresh products” area: “customer service (manual cutting and other manipulations)” belonging to the “butchery” with a medium risk level (score of 32). In the “food” section, the most critical microtask was “lifting/lowering with the stacker” with a medium risk level (score of 36). Other tasks, such as manual pallet stacking/unstacking and floor washing in the fishmonger section, also have a medium risk level. Interventions should prioritize tasks with a HIRA index of 3, as this is the highest-recorded risk level in the store for the safety axis.
The simple floor-cleaning task in the “fishmonger” section represents a higher risk level compared to the others of the “fresh products” area, as this section has a lot of water, especially on the floor, increasing the likelihood of slips during the floor cleaning process. Due to the significant presence of water, the risk of the worker becoming soaked is also higher.
At the level of safety, the stacking and unstacking of pallets present a medium level of risk because the weight to be carried for each pallet is high (about 21 kg), and it is placed, several times, at a very low level from the ground, impacting the lower back and legs of the employee. The large dimensions of the pallet and the absence of handles make handling difficult, so the risk of the equipment falling on the foot, or another body part, is significant. The visibility during placement/removal is also reduced, increasing the risk of impact with structures, machines, and/or people.
With the definitive introduction of the solutions, the work system improved. With the washer–vacuum cleaner, the risk of work-related musculoskeletal disorders (WRMDs) is lower due to its constant neutral stance with the machine, no need to manipulate hoses, and lower risk of falling and contact with chemicals. With the dispenser, the employee does not manually carry pallets, reducing the risk of overexertion and the object falling onto the body.
The reassessment of tasks revealed that, in the “fresh products” area, five floor-washing tasks with a medium HIRA risk level of 2.2 were replaced by five other tasks with a medium HIRA risk level of 1.4, and in the “food” section, three tasks with a medium HIRA level of 2.67 were replaced by three others, all with a HIRA value of 1. In the macrotask of storage in the “food” section, the risk level was reduced from 3 to 2 (medium to low). All scores for the analyzed sections decreased. In the “butchery” section, it was possible to reduce the risk level from medium to low (from level 3 to level 2). In the remaining sections, the risk level remained unchanged.
It is expected that within 1/2 years, we will be able to reevaluate accidents in the store and understand the real impact of introducing these solutions on the ISI and consequently on the store’s GSI. The project team believes that these two solutions can reduce the number of accidents and thus lower the ISI/GSI value; however, for a significant decrease, other solutions will probably be needed (which are already in the testing process).
Financially, both solutions are advantageous for the company, especially the washer-dryer, where the investment is recouped in less than three years.
The combined application of the HIRA index and the Global Safety Index (GSI) within model Y represents a unique and innovative approach to occupational risk assessment and management in the food retail sector. HIRA, by consolidating critical variables such as exposure, safety conditions, and severity, offers a direct and scalable methodology, adaptable from microtasks to higher organizational levels. This feature is particularly advantageous when compared to conventional qualitative methods, which often lack granularity, or pure quantitative approaches, which can be overly complex for the dynamic retail environment.
Moreover, the integration of HIRA with GSI, which incorporates accident history and safety performance (through ISI), adds an analytical layer that is rare in other risk management models. Compared to widely used indices, such as the Fine Kinney or L Matrix, GSI offers a more holistic view by combining both technical and historical aspects to provide a more accurate picture of occupational safety. This allows for targeted interventions, prioritizing critical areas and tasks based on consolidated empirical data.
Another distinguishing feature of model Y, by integrating both HIRA and GSI, is its ability to align safety, ergonomics, and operational efficiency into a single framework. Methods such as VIKOR or Fuzzy-AHP, widely used in industrial sectors, are effective in multi-criteria analysis but may be ineffective in environments with high operational variability, such as food retail. In this context, model Y stands out by providing practical and implementable results without the computational complexity that could discourage widespread adoption.
Finally, the continuous nature of model Y, based on a continuous improvement approach, reinforces its superiority by ensuring that the proposed solutions are continuously assessed and adjusted based on the results achieved. This differentiates it from static models, which do not account for dynamic changes in the work environment or in the company’s operations.

5. Conclusions

In total, the store identified 445 microtasks, 13 sections, and 4 areas within the hypermarket. The various microtasks and macrotasks from different sections of a store were identified through an exhaustive analysis by the project team. The set of identified tasks is dynamic and may change over time and varies from store to store. Naturally, some tasks differ from section to section; however, there are certain tasks that are the same across different sections.
The identified tasks were evaluated for risk level regarding the safety axis. The HIRA value was calculated for various organizational levels, from the microtask to the area.
The Project Team adopted a systemic approach and devised solutions using a Design Thinking methodology based on Participatory Ergonomics. Various stakeholders were involved in this process to create more ergonomic, safe, efficient, and attractive workstations. Employees, managers, and suppliers played a crucial role. The workshops conducted facilitated brainstorming and, consequently, ideas on how to solve identified problems based on the calculated risk levels. The procurement and benchmarking performed were also important to understand the latest technological innovations and compare identified solutions. Design Thinking resulted in the co-creation of several Improvement Proposals.
Two of the proposed solutions that were successfully piloted were the pallet dispenser and the washer–vacuum cleaner. Both solutions had their Business Cases approved. The solutions contributed to reducing risk levels for the safety axis in some microtasks, in a macrotask and in the butchery section.
The HIRA and model Y were applicable in the context of a food retail company according to the method described in this manuscript.
A suggestion for future work could be calculating the GSI value for the “store”, considering its HIRA and the ISI weighting factor, based on the store accident history. Future efforts should continue this study, testing, and implementing solutions to further reduce risk levels for the safety axis, especially for tasks identified as medium risk (HIRA 3). Notably, there are an additional 39 microtasks with medium risk (the highest calculated level) in the “fresh products” area and the “food” section, making these tasks a priority for future intervention.
The integration of HIRA and GSI in model Y proves to be a superior solution for managing occupational risks in complex environments like food retail, compared to other indices available in the literature. This approach combines simplicity and practicality with robust analysis, offering a detailed view of risks across multiple organizational levels. Furthermore, by incorporating safety history into GSI, model Y enables a more informed and targeted risk management process, overcoming the limitations of traditional methods that often lack integration with historical data or a broad view of operations.
By aligning occupational safety with ergonomics and efficiency, model Y demonstrates a unique ability to address risks holistically, standing out from alternative methodologies that, while robust in specific scenarios, lack the flexibility to be applied in dynamic environments. This study shows that the application of HIRA and GSI not only provides a thorough risk analysis but also fosters practical and impactful interventions, establishing itself as the methodology of choice for organizations seeking continuous improvements in safety and operational performance.
Future research also could explore replicating model Y in other sectors and integrate new technologies, such as artificial intelligence, to further refine its capabilities, reinforcing its position as a benchmark in occupational safety.

Author Contributions

Conceptualization, P.S.; methodology, N.C., I.L., P.S. and M.C.; writing—original draft preparation, P.S., writing—review and editing, N.C., I.L. and P.C.; visualization, M.C. and C.F.; project administration, A.P. and C.F. All authors have read and agreed to the published version of the manuscript.

Funding

This research was funded by Recovery and Resilience Plan (PRR) through the Agency for Competitiveness and Innovation—IAPMEI, I.P, within the scope of the “Agenda PT Smart Retail”, PRR/18_SMARTRETAIL and supported by FCT—Fundação para a Ciência e Tecnologia within the R&D Units Project Scope: UIDB/00319/2020. The APC was funded by Recovery and Resilience Plan (PRR) through the Agency for Competitiveness and Innovation—IAPMEI, I.P.

Institutional Review Board Statement

The study was conducted in accordance with the Declaration of Helsinki, and approved by the Institutional Review Board (or Ethics Committee) for Research in Social and Human Sciences and Humanities of University of Minho (CEICSH 145/2023) on 11 October 2023.

Informed Consent Statement

Not applicable.

Data Availability Statement

Data supporting the study can be made available on request from the corresponding author (b13564@algoritmi.uminho.pt).

Acknowledgments

The authors would like to thank the company where this study was carried out for the support and authorizations provided in collecting and sharing data.

Conflicts of Interest

The authors declare no conflicts of interest.

Appendix A

Appendix A.1

Table A1. List of microtasks in the food section.
Table A1. List of microtasks in the food section.
SectionMicrotask
FoodAdministrative tasks for supply management
Assembling endcaps, islands, and promotional displays
Changing price tags and highlights
Cleaning chamber ceilings and walls with a squeegee and cloth
Cleaning chamber floors with a squeegee
Cleaning furniture and shelves
Configuring the zebra printer
Counting boxed items in stock for inventory (high shelf level)
Counting boxed items in stock for inventory (low shelf level)
Counting items in stock for inventory (refrigerated chambers)
Customer service
Lowering/Raising pallets with a stacker
Manually transporting pallets
Opening boxes (suspended in hand)
Opening boxes (using a step ladder, cart, pallet, or floor)
Operating the stacker
Organizing merchandise at height
Organizing merchandise in refrigerated/freezer chambers
Organizing merchandise on the floor
Picking/Unpicking stock
Placing individual items on shelves (high level)
Placing individual items on shelves (low level)
Placing items from boxes onto pallets in the sales area
Placing items from boxes onto shelves
Placing items on shelves using a step ladder
Placing products on pallets (in the warehouse)
Printing labels
Removing items/pallets/boxes for chamber cleaning
Restocking items in frozen food islands
Restocking items in vertical refrigerated units (high level)
Restocking items in vertical refrigerated units (low level)
Reviewing product datasheets
Stacking empty pallets
Transporting garbage using a cart
Transporting merchandise from reception to storage
Transporting merchandise on pallets
Transporting merchandise using a restocking cart
Unstacking empty pallets
Wrapping pallets with stretch film

Appendix A.2

Table A2. List of microtasks in the butchery section.
Table A2. List of microtasks in the butchery section.
SectionMicrotask
ButcheryBarcode list management
Cleaning and washing cutting tables—pressure machine
Cleaning and washing floors—service area and chambers (squeegee, hose)
Cleaning scales
Cleaning the glass of display units and islands
Cleaning the glass of the service counter
Cleaning the interior of display units and islands
Cleaning the interior of the service counter
Customer service (manual cutting and other handling)
Customer service (using machines: grinder, slicer)
Customer service (weighing, bagging, and labeling)
Delivering products to customers
Dismantling and cleaning machines (grinder, slicer, etc.)
Disposing of organic and non-organic waste in final containers
Opening and draining meat (poultry and beef)
Organizing merchandise in chambers
Picking merchandise for the cold chamber (positive temperature)
Picking merchandise for the frozen chamber
Placing traceability labels and updated prices
Placing trays on the counter
Placing/Removing products on trays and transporting them to the back room
Preparing and cutting pieces for showcase display
Preparing boxes/trays and transport carts for removing meat from the counter
Producing according to needs observed in the self-service section
Refilling self-service areas and promotional islands—accessible level
Refilling self-service areas and promotional islands—high/deep level
Refilling self-service areas and promotional islands—low/deep level
Refilling the service counter
Removing items, goods, and transport equipment from chambers
Removing trash bags from the section’s bins
Reorganizing displayed items
Restocking consumables
Setting/updating price tags on displays
Spot restocking of the counter
Storing goods in storage structures—high level
Storing goods in storage structures—low level
Transporting merchandise from the dock to the chamber
Transporting merchandise from the night shift cart
Transporting merchandise using a dolly
Transporting trash to the disposal area (organic and non-organic)
Washing utensils (knives, scissors, plates, trays, pans)
Transporting merchandise with a pallet jack
Transporting by-products to the warehouse
Checking product traceability
Verifying stock and items

References

  1. Beus, J.M.; McCord, M.A.; Zohar, D. Workplace safety: A review and research synthesis. Organ. Psychol. Rev. 2016, 6, 352–381. [Google Scholar] [CrossRef]
  2. Indrawati, S.; Prabaswari, A.D.; Fitriyanto, M.A. Risk control analysis of a furniture production activities using hazard identification and risk assessment method. In MATEC Web of Conferences; EDP Sciences: Les Ulis, France, 2018; Volume 154, p. 01102. [Google Scholar]
  3. Framework Directive 89/391/EEC. On the introduction of measures to encourage improvements in the safety and health of workers at work. Off. J. Eur. Communities 1989, 183, 1–8. [Google Scholar]
  4. IGAS. Occupational Safety and Health Manual; IGAS: Toronto, ON, Canada, 2018. [Google Scholar]
  5. Covello, V.T.; Merkhoher, M.W. Risk Assessment Methods: Approaches for Assessing Health and Environmental Risks; Springer Science & Business Media: Berlin/Heidelberg, Germany, 1993. [Google Scholar]
  6. ISO 31000; Risk Management. International Organization for Standardization: Geneva, Switzerland, 2024. Available online: https://www.iso.org/obp/ui/en/#iso:std:iso:31000:ed-2:v1:en (accessed on 22 September 2024).
  7. Hubbard, D.W. The Failure of Risk Management: Why It’s Broken and How to Fix It; John Wiley & Sons: Hoboken, NJ, USA, 2020. [Google Scholar]
  8. Aven, T. Risk Analysis; John Wiley & Sons: Hoboken, NJ, USA, 2015. [Google Scholar]
  9. Burgess-Limerick, R. Participatory ergonomics: Evidence and implementation lessons. Appl. Ergon. 2018, 68, 289–293. [Google Scholar] [CrossRef] [PubMed]
  10. Dixon, S.M.; Theberge, N.; Cole, D.C. Sustaining management commitment to workplace health programs: The case of participatory ergonomics. Relat. Ind. 2009, 64, 50–74. [Google Scholar] [CrossRef][Green Version]
  11. Felekoglu, B.; Ozmehmet Tasan, S. Interactive ergonomic risk mapping: A practical approach for visual management of workplace ergonomics. Int. J. Occup. Saf. Ergon. 2022, 28, 45–61. [Google Scholar] [CrossRef]
  12. Sundin, A.; Medbo, L. Computer visualization and participatory ergonomics as methods in workplace design. Hum. Factors Ergon. Manuf. Serv. Ind. 2003, 13, 1–17. [Google Scholar] [CrossRef]
  13. Khan, F.; Rathnayaka, S.; Ahmed, S. Methods and models in process safety and risk management: Past, present and future. Process Saf. Environ. Prot. 2015, 98, 116–147. [Google Scholar] [CrossRef]
  14. Ilbahar, E.; Karaşan, A.; Cebi, S.; Kahraman, C. A novel approach to risk assessment for occupational health and safety using Pythagorean fuzzy AHP & fuzzy inference system. Saf. Sci. 2018, 103, 124–136. [Google Scholar]
  15. Liu, R.; Liu, H.C.; Shi, H.; Gu, X. Occupational health and safety risk assessment: A systematic literature review of models, methods, and applications. Saf. Sci. 2023, 160, 106050. [Google Scholar] [CrossRef]
  16. Gul, M.; Ak, M.F.; Guneri, A.F. Occupational health and safety risk assessment in hospitals: A case study using two-stage fuzzy multi-criteria approach. Hum. Ecol. Risk Assess. Int. J. 2017, 23, 187–202. [Google Scholar] [CrossRef]
  17. Gul, M.; Guneri, A.F. A fuzzy multi criteria risk assessment based on decision matrix technique: A case study for aluminum industry. J. Loss Prev. Process Ind. 2016, 40, 89–100. [Google Scholar] [CrossRef]
  18. Badri, A.; Nadeau, S.; Gbodossou, A. Proposal of a risk-factor-based analytical approach for integrating occupational health and safety into project risk evaluation. Accid. Anal. Prev. 2012, 48, 223–234. [Google Scholar] [CrossRef] [PubMed]
  19. Beriha, G.S.; Patnaik, B.; Mahapatra, S.S.; Padhee, S. Assessment of safety performance in Indian industries using fuzzy approach. Expert Syst. Appl. 2012, 39, 3311–3323. [Google Scholar] [CrossRef]
  20. European Agency for Safety and Health at Work. Strategic Framework on Health and Safety at Work; European Agency for Safety and Health at Work: Ispra, Italy, 2021; Available online: https://osha.europa.eu/pt/highlights/new-era-worker-protection-launch-eu-osh-strategic-framework-2021-2027 (accessed on 25 August 2024).
  21. Statista. Food—Europe. 2024. Available online: https://www.statista.com/outlook/cmo/food/europe (accessed on 14 May 2024).
  22. Anderson, V.P.; Chun, H. Workplace hazards and prevention options from a nonrandom sample of retail trade businesses. Int. J. Occup. Saf. Ergon. 2014, 20, 181–195. [Google Scholar] [CrossRef] [PubMed]
  23. European Commission. Communication from the Commission to the European Parliament, the Council, the European Economic and Social Committee and the Committee of the Regions; European Commission: Brussels, Belgium, 2018. [Google Scholar]
  24. Sousa, S.R.D.O.; Melchior, C.; Da Silva, W.V.; Zanini, R.R.; Su, Z.; da Veiga, C.P. Show you the money–firms investing in worker safety have better financial performance: Insights from a mapping review. Int. J. Workplace Health Manag. 2021, 14, 310–331. [Google Scholar] [CrossRef]
  25. Mathews, C.; Khann, I.K. Impact of work environment on performance of employees in manufacturing sector in India: Literature review. Int. J. Sci. Res. (IJSR) 2016, 5, 852–855. [Google Scholar]
  26. Mungania, A.K.; Waiganjo, E.W.; Kihoro, J.M. Influence of wellness programs on organizational performance in the banking industry in Kenya. Int. J. Acad. Res. Bus. Soc. Sci. 2016, 6, 173–187. [Google Scholar] [CrossRef] [PubMed]
  27. Dorman, P. Estimating the Economic Costs of Occupational Injuries and Illnesses in Developing Countries: Essential Information for Decision-Makers; International Labour Organization: Geneva, Switzerland, 2012. [Google Scholar]
  28. Tompa, E.; Mofidi, A.; van den Heuvel, S.; van Bree, T.; Michaelsen, F.; Jung, Y.; van Emmerik, M. Economic burden of work injuries and diseases: A framework and application in five European Union countries. BMC Public Health 2021, 21, 1–10. [Google Scholar] [CrossRef] [PubMed]
  29. International Labour Organization. Occupational Safety and Health. 2024. Available online: https://www.ilo.org/topics/safety-and-health-work#areasofwork (accessed on 10 June 2024).
  30. United Nations Global Compact. Safety and Health. 2024. Available online: https://unglobalcompact.org/take-action/safety-andhealth (accessed on 24 May 2024).
  31. Reason, J. A systems approach to organizational error. Ergonomics 1995, 38, 1708–1721. [Google Scholar] [CrossRef]
  32. Rasmussen, J. Risk management in a dynamic society: A modelling problem. Saf. Sci. 1997, 27, 183–213. [Google Scholar] [CrossRef]
  33. Rasmussen, J. Human factors in a dynamic information society: Where are we heading? Ergonomics 2000, 43, 869–879. [Google Scholar] [CrossRef] [PubMed]
  34. Karwowski, W. Ergonomics and human factors: The paradigms for science, engineering, design, technology and management of human-compatible systems. Ergonomics 2005, 48, 436–463. [Google Scholar] [CrossRef] [PubMed]
  35. Loureiro, I. ETdA: Ergonomic Tridimensional Analysis for Common Areas with Circulation of People. Ph.D. Thesis, University of Minho, Braga, Portugal, 2012. [Google Scholar]
  36. Costa, N.; Loureiro, I.; Cardoso, A.; Martins, S.; Silva, P.; Mariana, C. Relatório Técnico de Ergonomia e Segurança Ocupacional. Unpublished report. Available upon request. 2021. [Google Scholar]
  37. Ahonen, M.; Launis, M.; Kuorinka, T. Ergonomic Workplace Analysis; F.I. of O.H. Ergonomics Section, Ed.; Institute of Occupational Health: Parramatta, Australia, 1989. [Google Scholar]
  38. Ohno, T. Toyota Production System: Beyond Large-Scale Production; Productivity Press: Sebastopol, CA, USA, 2019. [Google Scholar]
  39. Menezes, M.E. Melhoria do Desempenho na Secção de Braiding Usando Princípios Lean Thinking e Manutenção Produtiva Total Numa Empresa de Produção de Cablagens. Master’s Thesis, Universidade do Minho (Portugal), Braga, Portugal, 2019. [Google Scholar]
  40. Saunders, M. Research Methods for Business Students; Person Education Limited: London, UK, 2009. [Google Scholar]
  41. Brown, T. Change by Design: How Design Thinking Creates New Alternatives for Business and Society; Harper Business: Manhattan, NY, USA, 2009. [Google Scholar]
  42. Lee, H.K.; Park, J.E. Designing a new empathy-oriented prototyping toolkit for the design thinking process: Creativity and design sensibility. Int. J. Art Des. Educ. 2021, 40, 324–341. [Google Scholar] [CrossRef]
Figure 1. Percentages of references to the different risk criteria in occupational safety, found in the scientific literature. Adapted from Liu et al. [15].
Figure 1. Percentages of references to the different risk criteria in occupational safety, found in the scientific literature. Adapted from Liu et al. [15].
Safety 10 00106 g001
Figure 2. Number of risk management models found in the literature by application area. Adapted from [15].
Figure 2. Number of risk management models found in the literature by application area. Adapted from [15].
Safety 10 00106 g002
Figure 3. Schematic representation of the systemic approach in organizations. Adopted from Loureiro et al. [35].
Figure 3. Schematic representation of the systemic approach in organizations. Adopted from Loureiro et al. [35].
Safety 10 00106 g003
Figure 4. Integrated management model (model Y) scheme.
Figure 4. Integrated management model (model Y) scheme.
Safety 10 00106 g004
Figure 5. Diagram of the work structure of the food retail company analyzed. Example of the cleaning process.
Figure 5. Diagram of the work structure of the food retail company analyzed. Example of the cleaning process.
Safety 10 00106 g005
Figure 6. Bottom-up approach for HIRA calculation. Illustrative values.
Figure 6. Bottom-up approach for HIRA calculation. Illustrative values.
Safety 10 00106 g006
Figure 7. Schematic of the continuous improvement methodology in model Y.
Figure 7. Schematic of the continuous improvement methodology in model Y.
Safety 10 00106 g007
Figure 8. Tasks associated with pallet handling in the store warehouse.
Figure 8. Tasks associated with pallet handling in the store warehouse.
Safety 10 00106 g008
Figure 9. Pallet dispenser.
Figure 9. Pallet dispenser.
Safety 10 00106 g009
Figure 10. Current floor-cleaning process. Photographs taken in the store analyzed.
Figure 10. Current floor-cleaning process. Photographs taken in the store analyzed.
Safety 10 00106 g010
Figure 11. The “I-mop” washer–vacuum cleaner machine.
Figure 11. The “I-mop” washer–vacuum cleaner machine.
Safety 10 00106 g011
Figure 12. Number of different macrotasks and microtasks identified in each section of the store’s different areas.
Figure 12. Number of different macrotasks and microtasks identified in each section of the store’s different areas.
Safety 10 00106 g012
Figure 13. Risk level assessment (HIRA) for the “food” section and the “fresh products” sections.
Figure 13. Risk level assessment (HIRA) for the “food” section and the “fresh products” sections.
Safety 10 00106 g013
Figure 14. Evaluation of HIRA at the affected organizational levels, from microtasks to sections, before the introduction of the washer–vacuum cleaner solution.
Figure 14. Evaluation of HIRA at the affected organizational levels, from microtasks to sections, before the introduction of the washer–vacuum cleaner solution.
Safety 10 00106 g014
Figure 15. Evaluation of HIRA for the affected organizational levels, from microtask to section, before the introduction of the pallet dispenser solution.
Figure 15. Evaluation of HIRA for the affected organizational levels, from microtask to section, before the introduction of the pallet dispenser solution.
Safety 10 00106 g015
Figure 16. HIRA assessment of the affected organizational levels, from the microtask to the section, after the introduction of the washer–vacuum cleaner solution.
Figure 16. HIRA assessment of the affected organizational levels, from the microtask to the section, after the introduction of the washer–vacuum cleaner solution.
Safety 10 00106 g016
Figure 17. HIRA assessment of the affected organizational levels, from the microtask to the section, after the introduction of the pallet dispenser solution.
Figure 17. HIRA assessment of the affected organizational levels, from the microtask to the section, after the introduction of the pallet dispenser solution.
Safety 10 00106 g017
Figure 18. Percentages of analyzed tasks with risk levels 1, 2, and 3 obtained for the HIRA index before (As Is) and after (To Be) the implemented solutions.
Figure 18. Percentages of analyzed tasks with risk levels 1, 2, and 3 obtained for the HIRA index before (As Is) and after (To Be) the implemented solutions.
Safety 10 00106 g018
Table 1. Quantitative and qualitative methods for risk assessment in occupational safety. Adapted from Ilbahar et al. and Liu et al. [14,15].
Table 1. Quantitative and qualitative methods for risk assessment in occupational safety. Adapted from Ilbahar et al. and Liu et al. [14,15].
Quantitative Risk Analysis TechniquesQualitative Risk Analysis Techniques
Fault tree analysisChecklist
Event tree analysisWhat if? Analysis
Cause–consequence analysisPreliminary risk analysis
Management oversight and risk treeJob safety analysis
Dynamic event tree analysisL matrix Method
Bow-tie risk analysisX matrix Method
TOPSIS3T matrix Method
VIKORFine kinney method
AHPHazard and operability studies
Fuzzy rule-base systemFailure modes and effects analysis
Table 2. Variables analyzed in each work organizational subsystem.
Table 2. Variables analyzed in each work organizational subsystem.
Subsystems
TechnologicalOrganizationalIndividual/Collective
Age of the technological parkAbsenteeism rateAge
Work procedures
Maintenance plans
Age of the store
Turnover
Overtime hours
Occupational diseases
Educational level
Tenure
Survey perceptions
Number of renovationsMedical restrictions
Training (hours)
Salary incentives
Number of clients served
Sales per kg
Number of workers
Table 3. Classification, level, and description of exposure classes.
Table 3. Classification, level, and description of exposure classes.
Exposure
ClassificationLevelDescription
Low1Occasional exposure during the work shift, for example, once a week or month.
Moderate2Repeated exposure during the work shift, for short durations and less than 50% of the work time.
High3Repeated exposure multiple times during the work shift, for short durations and 50–75% of the work time.
Very High4Continuous exposure multiple times during the work shift, with prolonged durations and 75% to 100% of the work time.
Table 4. Classification, level, and description of safety conditions classes.
Table 4. Classification, level, and description of safety conditions classes.
ClassificationLevelDescription
Very Good1Unsafe conditions or behaviors are not observed, or if they do occur, they are only sporadic and are promptly corrected. Most control/prevention measures are in place regarding their establishment, implementation, and compliance. Employees are aware of the risks and the measures, and they have experience and regular training to ensure they always work safely.
Improvement Needed2Unsafe conditions or behaviors are only observed when their correction is within the unit’s short to medium-term capability. Most control/prevention measures are in place; however, their effectiveness is not always fully realized, necessitating minor adjustments.
Deficient3Various unsafe conditions or behaviors are observed, the correction of which is not immediately within the unit’s capability and requires medium to long-term resolution. Although some control/prevention measures are in place, they are insufficient, inadequate, or not fully adhered to, necessitating the implementation of additional measures and/or corrective actions. While employees are familiar with the activities, they do not demonstrate an adequate perception of the associated risks.
None4Critical conditions or behaviors are observed, which require immediate cessation of activities and cannot be corrected by the unit alone, necessitating the involvement of other teams. There are no control/prevention measures in place, or if they exist, they are not being adhered to. Employees lack awareness of the risks.
Table 5. “Exposure” × “safety conditions” matrix.
Table 5. “Exposure” × “safety conditions” matrix.
Safety Conditions
1234
Exposure11234
22468
336912
44812 16
Table 6. Severity levels and descriptions.
Table 6. Severity levels and descriptions.
LevelDescription
1Minor injuries and/or discomfort (minor sprains, superficial trauma, cuts, abrasions); injuries without absence.
2Minor injuries and/or discomfort with absence of up to 4 days.
3Slightly severe injuries, lacerations, mild musculoskeletal issues. Damage requiring repair, resulting in absence of 5 to 14 days.
4Slightly severe injuries, lacerations, mild musculoskeletal issues. Damage requiring repair, resulting in absence of 15 to 30 days.
5Injuries with some severity leading to a temporary inability of 30 to 59 days.
6Injuries with some severity leading to a temporary inability of 60 to 90 days.
7Injuries with some severity, partial permanent disability, multiple injuries, poisoning, temporary deafness, respiratory difficulty, recoverable fractures. Damage resulting in a temporary inability of over 90 days or irrecoverable damage with a permanent impairment percentage of up to 2% or equal.
8Severe injuries with permanent effects. Permanent impairment percentage greater than 2% but less than 50%.
9Severe injuries with permanent effects. Permanent impairment percentage of 50% or greater, or death.
Table 7. Final risk matrix (“probability” × “severity”).
Table 7. Final risk matrix (“probability” × “severity”).
Exposure x
Safety Conditions
ProbabilitySeverity
123456789
11123456789
2224681012141618
33369121518212427
444812162024283236
6551015202530354045
8661218243036424854
9771421283542495663
128816243240485664 72
1699182736455463 72 81
Table 8. Final five-risk-level classification for the HIRA index.
Table 8. Final five-risk-level classification for the HIRA index.
ScoreRisk LevelRisk Classification
1 to 41Acceptable risk
5 to 152Low risk
16 to 443Medium risk
45 to 644Critical risk
65 to 815Very critical risk
Table 9. Example of cluster delimitation (“fresh products” area).
Table 9. Example of cluster delimitation (“fresh products” area).
InsigniaCluster
ClCln-1Cln-2Cln-3
Small StoreBase cluster, including all operations.Similar to the base cluster but without the “bakery” operation.Similar to the base cluster but without the “bakery “operation or the “charcuterie/takeaway” operation.Similar to the base cluster but without the “bakery” operation, “charcuterie/takeaway” operation, or “butchery” operation.
Medium Store
Big Store
Table 10. ISI weighting matrix.
Table 10. ISI weighting matrix.
Levels
1234
ISI RatioBelow 0.95[0.95–1.05][1.05–1.10]Above 1.10
ISI Weighting Factor0.811.21.4
Table 11. Levels of GSI scores, adapted from internal documents of the company.
Table 11. Levels of GSI scores, adapted from internal documents of the company.
GSI ScoreRisk LevelRisk Classification
1 to 41Acceptable risk
5 to 152Low risk
16 to 443Medium risk
45 to 644Critical risk
65 to 815Very critical risk
Table 12. Risk scores obtained for the safety axis for each evaluated section before (as is) and after (to be) the introduction of solutions.
Table 12. Risk scores obtained for the safety axis for each evaluated section before (as is) and after (to be) the introduction of solutions.
SectionAs Is ScoreTo Be Score
Food15.8915.73
Charcuterie/Takeaway9.629.56
Fruits and Vegetables9.739.73
Bakery7.837.72
Fishmonger11.4211.36
Butcher15.5415.47
Disclaimer/Publisher’s Note: The statements, opinions and data contained in all publications are solely those of the individual author(s) and contributor(s) and not of MDPI and/or the editor(s). MDPI and/or the editor(s) disclaim responsibility for any injury to people or property resulting from any ideas, methods, instructions or products referred to in the content.

Share and Cite

MDPI and ACS Style

Silva, P.; Carneiro, M.; Costa, N.; Loureiro, I.; Carneiro, P.; Pires, A.; Ferreira, C. Development and Application of an Integrated Index for Occupational Safety Evaluation. Safety 2024, 10, 106. https://doi.org/10.3390/safety10040106

AMA Style

Silva P, Carneiro M, Costa N, Loureiro I, Carneiro P, Pires A, Ferreira C. Development and Application of an Integrated Index for Occupational Safety Evaluation. Safety. 2024; 10(4):106. https://doi.org/10.3390/safety10040106

Chicago/Turabian Style

Silva, Paulo, Mariana Carneiro, Nélson Costa, Isabel Loureiro, Paula Carneiro, Abel Pires, and Cátia Ferreira. 2024. "Development and Application of an Integrated Index for Occupational Safety Evaluation" Safety 10, no. 4: 106. https://doi.org/10.3390/safety10040106

APA Style

Silva, P., Carneiro, M., Costa, N., Loureiro, I., Carneiro, P., Pires, A., & Ferreira, C. (2024). Development and Application of an Integrated Index for Occupational Safety Evaluation. Safety, 10(4), 106. https://doi.org/10.3390/safety10040106

Note that from the first issue of 2016, this journal uses article numbers instead of page numbers. See further details here.

Article Metrics

Back to TopTop