Workload Factors Influencing Mental Health and the Intent to Leave Job During the COVID-19 Pandemic: A Survey Analysis of Healthcare Workers Handling Mass Fatalities in the United States
Abstract
1. Introduction
2. Hypotheses Development
3. Method
3.1. Ethical Statement
3.2. Survey Instrument
3.3. Statistical Analysis
4. Results
4.1. Participant and Data Description
4.2. Measurement Model
4.3. Structural Model
5. Discussion
6. Conclusions
Author Contributions
Funding
Institutional Review Board Statement
Informed Consent Statement
Data Availability Statement
Conflicts of Interest
References
- Drummond, D. Part I: Burnout basics—Symptoms, effects, prevalence and the five main causes. Mo. Med. 2016, 113, 252. [Google Scholar] [PubMed]
- Shanafelt, T.D. Enhancing meaning in work: A prescription for preventing physician burnout and promoting patient-centered care. Jama 2009, 302, 1338–1340. [Google Scholar] [CrossRef] [PubMed]
- de Cordova, P.B.; Johansen, M.L.; Grafova, I.B.; Crincoli, S.; Prado, J.; Pogorzelska-Maziarz, M. Burnout and intent to leave during COVID-19: A cross-sectional study of New Jersey hospital nurses. J. Nurs. Manag. 2022, 30, 1913–1921. [Google Scholar] [CrossRef] [PubMed]
- Cermakova, P.; Fryčová, B.; Novák, D.; Kuklová, M.; Wolfová, K.; Kučera, M.; Janoušková, M.; Pekara, J.; Šeblová, J.; Seblova, D. Depression in healthcare workers during COVID-19 pandemic: Results from Czech arm of HEROES Study. Sci. Rep. 2023, 13, 12430. [Google Scholar] [CrossRef] [PubMed]
- Fond, G.; Fernandes, S.; Lucas, G.; Greenberg, N.; Boyer, L. Depression in healthcare workers: Results from the nationwide AMADEUS survey. Int. J. Nurs. Stud. 2022, 135, 104328. [Google Scholar] [CrossRef]
- Teo, I.; Sung, S.C.; Cheung, Y.B.; Wong, W.H.M.; Aloweni, F.A.B.; Ang, H.G.; Ayre, T.C.; Chai-Lim, C.; Chen, R.; Heng, A.L. Burnout, anxiety and depression in healthcare workers during the early COVID-19 period in Singapore. Singap. Med. J. 2024, 65, S26–S29. [Google Scholar] [CrossRef]
- Thu Pham, H.; Viet Cao, T.; Bich Le, N.; TT Nguyen, N.; Thi Ngoc Vuong, B.; Vu Dieu Pham, L.; Thu Hoang, T.; Thi Hanh Pham, T.; Ngoc Nguyen, T.; Thi Thu Bui, H. Depression, anxiety and stress among healthcare workers in the context of the COVID-19 pandemic: A cross-sectional study in a tertiary hospital in Northern Vietnam. Front. Public Health 2023, 11, 1231326. [Google Scholar] [CrossRef]
- Rotenstein, L.S.; Brown, R.; Sinsky, C.; Linzer, M. The association of work overload with burnout and intent to leave the job across the healthcare workforce during COVID-19. J. Gen. Intern. Med. 2023, 38, 1920–1927. [Google Scholar] [CrossRef]
- Suresh, V.; Nimbarte, A.; Ryu, J.; Choudhury, A. Exploring the challenges and risks of dead body handling faced by healthcare professionals during the coronavirus pandemic: Cross sectional survey study. Appl. Ergon. 2024, 118, 104280. [Google Scholar] [CrossRef]
- Smallwood, N.; Pascoe, A.; Karimi, L.; Willis, K. Moral Distress and Perceived Community Views Are Associated With Mental Health Symptoms in Frontline Health Workers During the COVID-19 Pandemic. Int. J. Environ. Res. Public Health 2021, 18, 8723. [Google Scholar] [CrossRef]
- DeTore, N.R.; Sylvia, L.G.; Park, E.R.; Burke, A.; Levison, J.H.; Shannon, A.P.; Choi, K.W.; Jain, F.A.; Coman, D.C.; Herman, J.B.; et al. Promoting Resilience in Healthcare Workers During the COVID-19 Pandemic With a Brief Online Intervention. J. Psychiatr. Res. 2021, 146, 228–233. [Google Scholar] [CrossRef] [PubMed]
- Grooms, J.; Ortega, A.; Rubalcaba, J.A.A.; Vargas, E.D. Racial and Ethnic Disparities: Essential Workers, Mental Health, and the Coronavirus Pandemic. Rev. Black Political Econ. 2021, 49, 363–380. [Google Scholar] [CrossRef] [PubMed]
- Khan, S.; Zaina, F.; Khan, Q. Psychological Distress Among Healthcare and Non-Healthcare Workers During the COVID-19 Pandemic: This Too Shall Pass. Pak. J. Med. Health Sci. 2023, 17, 756–758. [Google Scholar] [CrossRef]
- Lai, J.; Ma, S.; Wang, Y.; Cai, Z.; Hu, J.; Wei, N.; Wu, J.; Du, H.; Chen, T.; Li, R.; et al. Factors Associated With Mental Health Outcomes Among Health Care Workers Exposed to Coronavirus Disease 2019. JAMA Netw. Open 2020, 3, e203976. [Google Scholar] [CrossRef] [PubMed]
- Salari, N.; Khazaie, H.; Hosseinian-Far, A.; Khaledi-Paveh, B.; Kazeminia, M.; Mohammadi, M.; Shohaimi, S.; Daneshkhah, A.; Eskandari, S. The Prevalence of Stress, Anxiety and Depression Within Front-Line Healthcare Workers Caring for COVID-19 Patients: A Systematic Review and Meta-Regression. Hum. Resour. Health 2020, 18, 1–14. [Google Scholar] [CrossRef]
- Hart, S.G. NASA-task load index (NASA-TLX); 20 years later. In Proceedings of the Human Factors and Ergonomics Society Annual Meeting, San Fransisco, CA, USA, 16–20 October 2006; pp. 904–908. [Google Scholar]
- Hart, S. Development of NASA-TLX (Task Load Index): Results of empirical and theoretical research. In Human Mental Workload; Elsevier: Amsterdam, The Netherlands, 1988. [Google Scholar]
- Sun, J.; Sarfraz, M.; Ivaşcu, L.; Iqbal, K.; Mansoor, A. How Did Work-Related Depression, Anxiety, and Stress Hamper Healthcare Employee Performance During COVID-19? The Mediating Role of Job Burnout and Mental Health. Int. J. Environ. Res. Public Health 2022, 19, 10359. [Google Scholar] [CrossRef]
- Pala, A.N.; Chuang, J.C.; Chien, A.; Krauth, D.M.; Leitner, S.; Okoye, N.M.; Costello, S.; Rodriguez, R.M.; Sheira, L.A.; Solomon, G.; et al. Depression, Anxiety, and Burnout Among Hospital Workers During the COVID-19 Pandemic: A Cross-Sectional Study. PLoS ONE 2022, 17, e0276861. [Google Scholar] [CrossRef]
- Shechter, A.; Diaz, F.; Moise, N.; Anstey, D.E.; Ye, S.; Agarwal, S.; Birk, J.; Brodie, D.; Cannone, D.E.; Chang, B.P.; et al. Psychological Distress, Coping Behaviors, and Preferences for Support Among New York Healthcare Workers During the COVID-19 Pandemic. Gen. Hosp. Psychiatry 2020, 66, 1–8. [Google Scholar] [CrossRef]
- Giorgi, G.; Lecca, L.I.; Alessio, F.; Finstad, G.L.; Bondanini, G.; Lulli, L.G.; Arcangeli, G.; Mucci, N. COVID-19-Related Mental Health Effects in the Workplace: A Narrative Review. Int. J. Environ. Res. Public Health 2020, 17, 7857. [Google Scholar] [CrossRef]
- Dobešová Cakirpaloglu, S.; Cakirpaloglu, P.; Skopal, O.; Kvapilová, B.; Schovánková, T.; Vévodová, Š.; Greaves, J.P.; Steven, A. Strain and Serenity: Exploring the Interplay of Stress, Burnout, and Well-Being Among Healthcare Professionals. Front. Psychol. 2024, 15, 1415996. [Google Scholar] [CrossRef]
- Hansel, T.C.; Saltzman, L.Y. Secondary Traumatic Stress and Burnout: The Role of Mental Health, Work Experience, Loneliness and Other Trauma in Compassion Fatigue in the Healthcare Workforces. Traumatol. Int. J. 2023. [Google Scholar] [CrossRef]
- van der Noordt, M.; Proper, K.I.; Loef, B.; Boot, C.R.L.; Kroese, F.M.; de Bruin, M.; van Oostrom, S.H. Mental Health of Healthcare Workers During the First Year of the COVID-19 Pandemic in the Netherlands: A Longitudinal Study. Front. Public Health 2023, 11, 1224112. [Google Scholar] [CrossRef] [PubMed]
- Lee, T.; Roy, A.; Power, P.; Sembajwe, G.; Dropkin, J. Ergonomic exposures and control measures associated with mass fatality decedent handling in morgues and body collection points in a New York healthcare system during COVID-19: A case series. Int. J. Ind. Ergon. 2022, 88, 103260. [Google Scholar] [CrossRef] [PubMed]
- Hoonakker, P.; Carayon, P.; Gurses, A.P.; Brown, R.; Khunlertkit, A.; McGuire, K.; Walker, J.M. Measuring workload of ICU nurses with a questionnaire survey: The NASA Task Load Index (TLX). IIE Trans. Healthc. Syst. Eng. 2011, 1, 131–143. [Google Scholar] [CrossRef] [PubMed]
- Caro-Fuentes, S.; Sanabria-Mazo, J.P. A systematic review of the psychometric properties of the Patient Health Questionnaire-4 in clinical and nonclinical populations. J. Acad. Consult. Liaison Psychiatry 2024, 65, 178–194. [Google Scholar] [CrossRef]
- Christodoulaki, A.; Baralou, V.; Konstantakopoulos, G.; Touloumi, G. Validation of the Patient Health Questionnaire-4 (PHQ-4) to screen for depression and anxiety in the Greek general population. J. Psychosom. Res. 2022, 160, 110970. [Google Scholar] [CrossRef]
- Doan, Q.-H.; Tran, N.-N.; Than, M.-H.; Nguyen, H.-T.; Bui, V.-S.; Nguyen, D.-H.; Vo, H.-L.; Do, T.-T.; Pham, N.-T.; Nguyen, T.-K. Depression, anxiety and associated factors among frontline hospital healthcare workers in the fourth wave of COVID-19: Empirical findings from Vietnam. Trop. Med. Infect. Dis. 2021, 7, 3. [Google Scholar] [CrossRef]
- Kömür, İ.; Ozdemirel, R.O.; Ozver, İ.; Başpinar, B.; Demir, M.; Gönen, F.; Kandemir, E.; Emul, M. Posttraumatic stress and burnout symptoms in forensic doctors and staff in a mortuary. Am. J. Forensic Med. Pathol. 2017, 38, 184–188. [Google Scholar] [CrossRef]
- Shang, J.; Friese, C.R.; Wu, E.; Aiken, L.H. Nursing practice environment and outcomes for oncology nursing. Cancer Nurs. 2013, 36, 206–212. [Google Scholar] [CrossRef]
- Sinsky, C.A.; Brown, R.L.; Stillman, M.J.; Linzer, M. COVID-related stress and work intentions in a sample of US health care workers. Mayo Clin. Proc. Innov. Qual. Outcomes 2021, 5, 1165–1173. [Google Scholar] [CrossRef]
- Muller, A.E.; Hafstad, E.; Himmels, J.P.W.; Smedslund, G.; Flottorp, S.; Stensland, S.Ø.; Stroobants, S.; Velde, S.V.d.; Vist, G.E. The Mental Health Impact of the Covid-19 Pandemic on Healthcare Workers, and Interventions to Help Them: A Rapid Systematic Review. Psychiatry Res. 2020, 293, 113441. [Google Scholar] [CrossRef]
- Alblihed, M.A.; Alzghaibi, H.A. The Impact of Job Stress, Role Ambiguity and Work–Life Imbalance on Turnover Intention During COVID-19: A Case Study of Frontline Health Workers in Saudi Arabia. Int. J. Environ. Res. Public Health 2022, 19, 13132. [Google Scholar] [CrossRef] [PubMed]
- Gong, H.; Zhang, S.X.; Nawaser, K.; Jahanshahi, A.A.; Xu, X.; Li, J.; Bagheri, A. The Mental Health of Healthcare Staff Working During the COVID-19 Crisis: Their Working Hours as a Boundary Condition. J. Multidiscip. Healthc. 2021, 14, 1073–1081. [Google Scholar] [CrossRef] [PubMed]
- Al-Mansour, K. Stress and Turnover Intention Among Healthcare Workers in Saudi Arabia During the Time of COVID-19: Can Social Support Play a Role? PLoS ONE 2021, 16, e0258101. [Google Scholar] [CrossRef] [PubMed]
- Chang, M.C.; Chen, P.F.; Lee, T.H.; Lin, C.C.; Chiang, K.T.; Tsai, M.F.; Kuo, H.F.; Lung, F.W. The Effect of Religion on Psychological Resilience in Healthcare Workers During the Coronavirus Disease 2019 Pandemic. Front. Psychol. 2021, 12, 628894. [Google Scholar] [CrossRef] [PubMed]
- Burnett, K.; Stockdale, S.; Yoon, J.; Ragan, A.; Rogers, M.E.; Rubenstein, L.V.; Wheat, C.; Jaske, E.; Rose, D.E.; Nelson, K.M. The Clinical Resource Hub Initiative. J. Ambul. Care Manag. 2023, 46, 228–239. [Google Scholar] [CrossRef]
- Cannedy, S.; Bergman, A.A.; Medich, M.; Rose, D.E.; Stockdale, S. Health System Resiliency and the COVID-19 Pandemic: A Case Study of a New Nationwide Contingency Staffing Program. Healthcare 2022, 10, 244. [Google Scholar] [CrossRef]
- Seljemo, C.; Wiig, S.; Røise, O.; Ree, E. The Role of Local Context for Managers’ Strategies When Adapting to the COVID-19 Pandemic in Norwegian Homecare Services: A Multiple Case Study. BMC Health Serv. Res. 2023, 23, 492. [Google Scholar] [CrossRef]
- Giusti, E.M.; Pedroli, E.; D’Aniello, G.E.; Badiale, C.S.; Pietrabissa, G.; Manna, C.; Stramba-Badiale, M.; Riva, G.; Castelnuovo, G.; Molinari, E. The Psychological Impact of the COVID-19 Outbreak on Health Professionals: A Cross-Sectional Study. Front. Psychol. 2020, 11, 1684. [Google Scholar] [CrossRef]
- Smith, T.J.G.; Pryor, R.; Hota, S.; Haessler, S.; Deloney, V.M.; Bearman, G. Characterizing Burnout Among Healthcare Epidemiologists in the Early Phases of the COVID-19 Pandemic: A Study of the SHEA Research Network. Antimicrob. Steward. Healthc. Epidemiol. 2023, 3, e52. [Google Scholar] [CrossRef]
- Okafor, I.A.; Chia, T. COVID-19: Emerging Considerations for Body Sourcing and Handling. A Perspective View From Nigeria. Anat. Sci. Educ. 2021, 14, 154–162. [Google Scholar] [CrossRef] [PubMed]
- Braithwaite, J.; Ludlow, K.; Testa, L.; Herkes, J.; Augustsson, H.; Lamprell, G.; McPherson, E.; Zurynski, Y. Built to Last? The Sustainability of Healthcare System Improvements, Programmes and Interventions: A Systematic Integrative Review. BMJ Open 2020, 10, e036453. [Google Scholar] [CrossRef] [PubMed]
- Alshammari, M.H.; Alenezi, A. Nursing Workforce Competencies and Job Satisfaction: The Role of Technology Integration, Self-Efficacy, Social Support, and Prior Experience. BMC Nurs. 2023, 22, 308. [Google Scholar] [CrossRef] [PubMed]
- Bourgeault, I.L.; Maier, C.B.; Dieleman, M.; Ball, J.; Mackenzie, A.; Nancarrow, S.; Nigenda, G.; Sidat, M. The COVID-19 Pandemic Presents an Opportunity to Develop More Sustainable Health Workforces. Hum. Resour. Health 2020, 18, 83. [Google Scholar] [CrossRef]


| Questions (Used in the Model) | Adapted from |
|---|---|
| How hard was it to perform the following actions during the peak of the pandemic in your facility? | |
| [25] |
| [25] |
| [25] |
| [25] |
| [25] |
| How physically demanding was the task? (PhyD6) | [16,26] |
| How mentally demanding was the task? (MD) | [16,26] |
| How hurried or rushed was the pace of the task? (TD) | [16,26] |
| How successful were you in accomplishing what you were asked to do? (P) | [16,26] |
| How hard did you have to work to accomplish your level of performance? (E) | [16,26] |
| How stressed were you while performing the task? (F) | [16,26] |
| How often did you feel down, depressed, or hopeless while handling dead bodies during the peak of the pandemic in your facility? (PHQ1) | [27,28,29] |
| Did you think of leaving this profession because of the sights, smells, and sounds you have experienced while handling dead bodies during the peak of the pandemic in your facility? (JobLT1) | [30] |
| Did you think of leaving this profession because of the sights, smells, and sounds you have experienced while handling dead bodies during the peak of pandemic in your facility? | [31,32] |
| Other questions (Participant demographics) | |
| How old are you? | Ad Hoc |
| What is your biological sex? | Ad Hoc |
| What is your highest educational qualification? | Ad Hoc |
| What is your job title? | Ad Hoc |
| How many years of work experience do you have handling dead bodies? | Ad Hoc |
| Study Variables | Mean (Sd) | SE | Variance |
|---|---|---|---|
| PhyD1 | 3.10 (1.066) | 0.0743 | 1.136 |
| PhyD2 | 3.46 (1.071) | 0.0746 | 1.147 |
| PhyD3 | 2.73 (1.07) | 0.0746 | 1.145 |
| PhyD4 | 2.95 (1.049) | 0.0731 | 1.100 |
| PhyD5 | 2.98 (1.068) | 0.0744 | 1.141 |
| PhyD6 | 7.46 (2.299) | 0.1697 | 5.287 |
| MD | 7.84 (2.215) | 0.1689 | 4.905 |
| TD | 6.72 (2.762) | 0.0595 | 7.625 |
| P | 6.88 (3.140) | 0.2470 | 9.858 |
| E | 7.55 (2.329) | 0.1715 | 5.425 |
| F | 8.14 (2.083) | 0.1545 | 4.338 |
| PHQ1 | 1.64 (0.957) | 0.0670 | 0.917 |
| JobLT1 | 2.06 (1.430) | 0.0999 | 2.046 |
| Standardized Loadings | T | p | |
|---|---|---|---|
| PhyD1 ← Physical demand | 0.807 (0.057) | 14.088 | <0.001 |
| PhyD2 ← Physical demand | 0.845 (0.040) | 20.906 | <0.001 |
| PhyD3 ← Physical demand | 0.791(0.065) | 12.229 | <0.001 |
| PhyD4 ← Physical demand | 0.804 (0.069) | 11.593 | <0.001 |
| PhyD5 ← Physical demand | 0.777 (0.070) | 11.125 | <0.001 |
| PhyD6 ← Physical demand | 0.505 (0.095) | 5.329 | <0.001 |
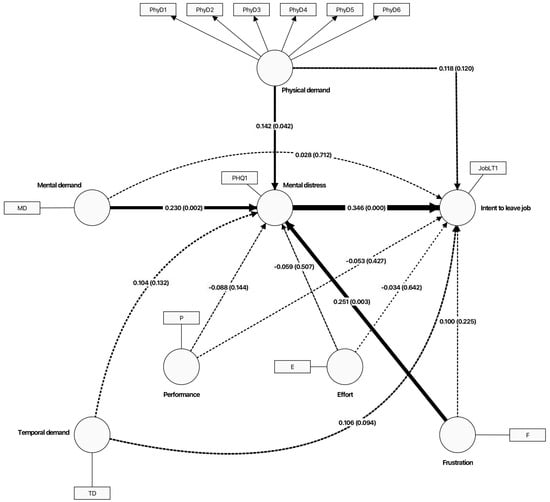
| Paths | Direct Effect | Indirect Effect | Total Effect | ||||||
|---|---|---|---|---|---|---|---|---|---|
| Beta (SD) | T | P | Beta (SD) | T | P | Beta (SD) | T | P | |
| Effort→Intent to leave job | −0.034 (0.074) | 0.464 | 0.642 | −0.021 (0.031) | 0.663 | 0.508 | −0.055 (0.083) | 0.656 | 0.512 |
| Effort→Mental distress | −0.059 (0.089) | 0.663 | 0.507 | −0.059 (0.089) | 0.663 | 0.507 | |||
| Frustration→Intent to leave job | 0.100 (0.082) | 1.214 | 0.225 | 0.087 (0.036) | 2.418 | 0.016 | 0.186 (0.084) | 2.226 | 0.026 |
| Frustration→Mental distress | 0.251 (0.084) | 2.994 | 0.003 | 0.251 (0.084) | 2.994 | 0.003 | |||
| Mental demand→Intent to leave job | 0.028 (0.075) | 0.370 | 0.712 | 0.080 (0.030) | 2.633 | 0.008 | 0.107 (0.079) | 1.355 | 0.176 |
| Mental demand→Mental distress | 0.230 (0.076) | 3.026 | 0.002 | 0.230 (0.076) | 3.026 | 0.002 | |||
| Mental distress→Intent to leave job | 0.346 (0.073) | 4.758 | 0.000 | 0.346 (0.073) | 4.758 | 0.000 | |||
| Performance→Intent to leave job | −0.053 (0.066) | 0.795 | 0.427 | −0.030 (0.022) | 1.401 | 0.161 | −0.083 (0.071) | 1.174 | 0.241 |
| Performance→Mental distress | −0.088 (0.060) | 1.462 | 0.144 | −0.088 (0.060) | 1.462 | 0.144 | |||
| Physical demand→Intent to leave job | 0.118 (0.076) | 1.556 | 0.120 | 0.049 (0.029) | 1.713 | 0.087 | 0.168 (0.078) | 2.156 | 0.031 |
| Physical demand→Mental distress | 0.142 (0.070) | 2.036 | 0.042 | 0.142 (0.070) | 2.036 | 0.042 | |||
| Temporal demand→Intent to leave job | 0.106 (0.063) | 1.676 | 0.094 | 0.036 (0.025) | 1.415 | 0.157 | 0.142 (0.067) | 2.113 | 0.035 |
| Temporal demand→Mental distress | 0.104 (0.069) | 1.508 | 0.132 | 0.104 (0.069) | 1.508 | 0.132 | |||
Disclaimer/Publisher’s Note: The statements, opinions and data contained in all publications are solely those of the individual author(s) and contributor(s) and not of MDPI and/or the editor(s). MDPI and/or the editor(s) disclaim responsibility for any injury to people or property resulting from any ideas, methods, instructions or products referred to in the content. |
© 2024 by the authors. Licensee MDPI, Basel, Switzerland. This article is an open access article distributed under the terms and conditions of the Creative Commons Attribution (CC BY) license (https://creativecommons.org/licenses/by/4.0/).
Share and Cite
Suresh, V.; Nimbarte, A.D.; Choudhury, A. Workload Factors Influencing Mental Health and the Intent to Leave Job During the COVID-19 Pandemic: A Survey Analysis of Healthcare Workers Handling Mass Fatalities in the United States. Safety 2024, 10, 103. https://doi.org/10.3390/safety10040103
Suresh V, Nimbarte AD, Choudhury A. Workload Factors Influencing Mental Health and the Intent to Leave Job During the COVID-19 Pandemic: A Survey Analysis of Healthcare Workers Handling Mass Fatalities in the United States. Safety. 2024; 10(4):103. https://doi.org/10.3390/safety10040103
Chicago/Turabian StyleSuresh, Vaishakhi, Ashish D. Nimbarte, and Avishek Choudhury. 2024. "Workload Factors Influencing Mental Health and the Intent to Leave Job During the COVID-19 Pandemic: A Survey Analysis of Healthcare Workers Handling Mass Fatalities in the United States" Safety 10, no. 4: 103. https://doi.org/10.3390/safety10040103
APA StyleSuresh, V., Nimbarte, A. D., & Choudhury, A. (2024). Workload Factors Influencing Mental Health and the Intent to Leave Job During the COVID-19 Pandemic: A Survey Analysis of Healthcare Workers Handling Mass Fatalities in the United States. Safety, 10(4), 103. https://doi.org/10.3390/safety10040103

