The BowTie as a Digital Twin: How a BowTie Looks Different from a Data Perspective
Abstract
1. Introduction
- Storage;
- Management;
- Analyses.
2. Literature
2.1. BowTies
- Threats;
- Preventative barriers;
- Hazard/Top Event;
- Mitigating barriers;
- Final consequences (as per PEAR).
2.2. Digital Twin
“A digital twin is a synchronized instance of a digital template or model representing an entity in its life cycle and is sufficient to meet the requirements of a set of use cases.”[20]
“entity is an item that has recognizably distinct existence, e.g., a person, an organization, a device, a subsystem, or a group of such items.”[22]
3. BowTie Digital Twin (BTDT)
3.1. Theoretical Background for a BowTie as a Digital Twin
3.2. Creating a BowTie Digital Twin
3.3. BTDT Project Phases
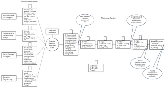
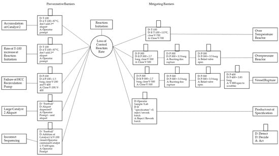
4. Example BTDT
4.1. Process
4.2. Syngenta HMC BowTie Redevelopment
- Detect—Time required for stage 3 reaction;
- Decide—Time required is within an acceptable threshold (the organization would need to determine the acceptable threshold for the stage 3 reaction);
- Action—If the time required for the stage 3 reaction exceeded the threshold, mitigation would involve ensuring that the final product storage levels were adequate to satisfy customer demand.
4.3. Model Development with Data Elements and Hierarchy
4.3.1. Preventative Barrier 1
4.3.2. Preventative Barrier 2
4.3.3. Preventative Barrier 3
4.3.4. Preventative Barrier 4
4.3.5. Mitigation Barrier 1
4.3.6. Mitigation Barrier 2
4.3.7. Mitigation Barrier 3
4.3.8. Mitigation Barrier 4
4.3.9. Mitigation Barrier 5
4.4. BTDT Data Flows and Results from BTDT
5. Discussion and Conclusions
- Monitor the health of barriers [14] with continuous monitoring of safety management systems, i.e., by counting the number of times the barrier was successful when called upon;
- Be aware of the status of the process facility in real or near-real time whenever called upon;
- Create more proactive measures and therefore create more leading PSPIs [30];
- Allow management to make decisions which lead to positive actions;
- Allow resource allocation to other tasks to add further value to the organization.
6. Recommendations, Limitations and Next Steps
Author Contributions
Funding
Institutional Review Board Statement
Informed Consent Statement
Data Availability Statement
Conflicts of Interest
References
- Cannataci, J.; Falce, V.; Pollicino, O. (Eds.) Legal Challenges of Big Data, 1st ed.; Edward Elgar Publishing Ltd.: Cheltenham, UK, 2020. [Google Scholar]
- Krotov, V.; Johnson, L. Big web data: Challenges related to data, technology, legality, and ethics. Bus. Horiz. 2023, 66, 481–491. [Google Scholar] [CrossRef]
- Aveva. AVEVA™ Historian, 2021. Available online: https://www.aveva.com/en/products/historian/ (accessed on 13 July 2021).
- Honeywell. Control and Supervisory Systems. 2023. Available online: https://process.honeywell.com/us/en/products/control-and-supervisory-systems/scada (accessed on 5 September 2023).
- Yokogawa. Data Historian, 2023. Available online: https://www.yokogawa.com/solutions/solutions/asset-operations-and-optimization/data-historian/ (accessed on 5 September 2023).
- dataPARC. Process Data Historian Software, 2023. Available online: https://www.dataparc.com/parcserver/ (accessed on 5 September 2023).
- Automsoft. Manufacturing Process Historian. 2023. Available online: https://www.automsoft.com/manufacturing-historian/?v=ea8a1a99f6c9 (accessed on 5 September 2023).
- Yao, L.; Shao, W.; Ge, Z. Hierarchical Quality Monitoring for Large-Scale Industrial Plants with Big Process Data. IEEE Trans. Neural Netw. Learn. Syst. 2021, 32, 3330–3341. [Google Scholar] [CrossRef] [PubMed]
- SeeQ(TM). SeeQ Workbench, 2023. Available online: https://www.seeq.com/product/workbench (accessed on 25 February 2023).
- SeeQ(TM). SeeQ about Us, 2023. Available online: https://www.seeq.com/about (accessed on 25 February 2023).
- Busch, C.; Usrey, C.; Loud, J.; Goodell, N.; Carrillo, R.A. Serious Injuries & Fatalities. Prof. Saf. 2021, 66, 26–31. [Google Scholar]
- WEF. Big Data, Big Impact: New Possibilities for International Development. 2012. Available online: https://www3.weforum.org/docs/WEF_TC_MFS_BigDataBigImpact_Briefing_2012.pdf (accessed on 16 March 2022).
- Qin, S.J.; Chiang, L.H. Advances and opportunities in machine learning for process data analytics. Comput. Chem. Eng. 2019, 126, 465–473. [Google Scholar] [CrossRef]
- Singh, P.; Sunderland, N.; van Gulijk, C. Determination of the health of a barrier with time-series data: How a safety barrier looks different from a data perspective. J. Loss Prev. Process Ind. 2022, 80, 104889. [Google Scholar] [CrossRef]
- Rausand, M.; Haugen, S. Risk Assessment: Theory, Methods, and Applications, 2nd ed.; John Wiley & Sons, Inc.: Hoboken, NJ, USA, 2020. [Google Scholar]
- CCPS. Bow Ties in Risk Management: A Concept Book for Process Safety; John Wiley & Sons, Inc.: Hoboken, NJ, USA, 2018. [Google Scholar]
- de Ruijter, A.; Guldenmund, F. The bowtie method: A review. Saf. Sci. 2016, 88, 211–218. [Google Scholar] [CrossRef]
- Andonov, S. Bowtie Methodology A Guide for Practitioners; CRC Press: Boca Raton, FL, USA, 2018. [Google Scholar]
- Dahmen, U.; Rossmann, J. What Is a Digital Twin-A Mediation Approach. In Proceedings of the 2021 IEEE International Conference on Electro Information Technology (EIT), Mt. Pleasant, MI, USA, 14–15 May 2021. [Google Scholar]
- Nath, S.V. Building Industrial Digital Twins: Design, Develop, and Deploy Digital Twin Solutions for Real-World Industries Using Azure Digital Twins; Packt Publishing: Birmingham, UK, 2021. [Google Scholar]
- Emmert-Streib, F.; Yli-Harja, O. What Is a Digital Twin? Experimental Design for a Data-Centric Machine Learning Perspective in Health. Int. J. Mol. Sci. 2022, 23, 13149. [Google Scholar] [CrossRef] [PubMed]
- ISO/IEC 24760-1:2019; IT Security and Privacy—A Framework for Identity Management—Part 1: Terminology and Concepts. ISO: Geneva, Switzerland, 2019. Available online: https://www.iso.org/standard/77582.html (accessed on 3 October 2023).
- Semeraro, C.; Lezoche, M.; Panetto, H.; Dassisti, M. Digital twin paradigm: A systematic literature review. Comput. Ind. 2021, 130, 103469. [Google Scholar] [CrossRef]
- Gruhn, P.; Lucchini, S. Safety Instrumented Systems: A Life-Cycle Approach; International Society of Automation: Research Triangle Park, NC, USA, 2019. [Google Scholar]
- van Beurden, I.; Goble, W.M. Safety Instrumented System Design: Techniques and Design Verification; The Instrumentation, Systems, and Automation Society: Pittsburgh, PA, USA, 2018. [Google Scholar]
- Goble, W.M.; Cheddie, H. Safety Instrumented Systems Verification: Practical Probabilistic Calculations; The Instrumentation, Systems, and Automation Society: Research Triangle Park, NC, USA, 2005. [Google Scholar]
- BS EN 61511-1:2017+A1:2017; Functional Safety. Safety Instrumented Systems for the Process Industry Sector: Framework, Definitions, System, Hardware and Application Programming Requirements. British Standards Institute: London, UK, 2018.
- Hughes, P.; Shipp, D.; Figueres-Esteban, M.; van Gulijk, C. From free-text to structured safety management: Introduction of a semi-automated classification method of railway hazard reports to elements on a bow-tie diagram. Saf. Sci. 2018, 110, 11–19. [Google Scholar] [CrossRef]
- Syngenta. Huddersfield Public Information Zone. 2024. Available online: https://www.syngenta.co.uk/publicinformationzone (accessed on 24 January 2024).
- Singh, P.; van Gulijk, C.; Sunderland, N. Online Process Safety Performance Indicators Using Big Data: How a PSPI Looks Different from a Data Perspective. Safety 2023, 9, 62. [Google Scholar] [CrossRef]
- Berthelot, B.; Grivel, E.; Legrand, P. New Variants of DFA Based on Loess and Lowess Methods: Generalization of the Detrending Moving Average. In Proceedings of the 2021 IEEE International Conference on Acoustics, Speech and Signal Processing (ICASSP), Toronto, ON, Canada, 6–11 June 2021. [Google Scholar]
- Sklet, S. Safety barriers: Definition, classification, and performance. J. Loss Prev. Process Ind. 2006, 19, 494–506. [Google Scholar] [CrossRef]
- Singh, P. Reliability Engineering and Computational Intelligence for Complex Systems. In Digital Safety Delivery: How a Safety Management System Looks Different from a Data Perspective; Van Gulijk, C., Zaitseva, E., Kvassay, M., Eds.; Springer: Cham/Basel, Switzerland, 2023; p. 225. [Google Scholar]













| Step | Problem | Task | Results |
|---|---|---|---|
| 1 | What do you want to control? | Selection of a barrier | High-fidelity BowTie Identify data sources Barrier(s) selected |
| 2 | Where do you monitor? | Detect–decide–act modelling | SeeQ monitoring systems Initial tests with data source |
| 3 | How to aggregate? | Develop key performance indicator (KPI) for the selected barrier | Monitoring Systematic rational for KPIs KPI for barrier(s) |
| 4 | When do you visualize? | Collate user requirements | Design of communication (software) requirements |
| 5 | Where do we go from here? | Capture lessons learned | Work completed Benefit projections Roadmap for scale-up Cost projections |
| Threat | Primary Data | Logic and Action | Barrier Test | Barrier Type (CCPS) | Data | Action | |
|---|---|---|---|---|---|---|---|
| 1 | Accumulation of Catalyst 2 | T-100 | If T-100 does not decrease, do not add aliquot 2 | Determine if T-100 temperature decrease and second aliquot added | Active + Human | All tags | None |
| 2 | Low HCC Pump Pressure | P-100 | If P-100 ≤ 1.5 barg, close catalyst 2 routing valves | Determine if P-100 ≤ 1.5 barg and routing valves closed | Active | All tags | None |
| 3 | Large Aliquot Catalyst 2 | Catalyst 2 mass | If catalyst 2 mass greater than threshold, do not add subsequent aliquot | Determine if mass of aliquot within threshold and subsequent aliquot added | Active + Human | All tags | Mass threshold |
| 4 | Incorrect Sequencing | Catalyst 1 | If catalyst 1 charged, then allow catalyst 2 | Determine operator confirmation of catalyst 1 addition | Active + Human | All tags | None |
| Mitigation | Primary Data | Logic and Action | Barrier Test | Barrier Type (CCPS) | Data Availability | Action Required | |
|---|---|---|---|---|---|---|---|
| 1 | Reputation | PhaseName | If stage 3 reaction duration exceeds threshold, operator to notify downstream operations | Determine when stage 3 reaction is within threshold and no operator prompt | Active + Human | Operator notification | Operator notification data stream |
| 2 | High Temperature | T-100 | If T-100 ≥ 115 °C, close V-700 | Determine when T > 115 °C and V-700 closed | Active | All tags | None |
| 3 | High Pressure | P-300 | If P-300 ≥ 2.7 barg, close V-500 | Determine when p > 2.7 barg and V-500 closed | Active | All tags | None |
| 4 | Environmental Release | P-300 | If P-300 ≥ 3.5 barg, open Relief Valve | Determine when p > 3.5 barg and P_HI trigger relief valve | Active | All tags | None |
| 5 | Assets and People | P-300 | If P-300 ≥ 3.85 barg, open V-800 | Determine when p > 3.85 barg and V-800 open | Active | All tags | None |
| Preventative Barrier | Count | Mitigation Barrier | Count | |
|---|---|---|---|---|
| 1 | 0 | 1 | 0 | |
| 2 | 2 | 2 | 5 | |
| 3 | 0 | Top Event | 3 | 1 |
| 4 | 0 | 4 | 0 | |
| 5 | 0 |
Disclaimer/Publisher’s Note: The statements, opinions and data contained in all publications are solely those of the individual author(s) and contributor(s) and not of MDPI and/or the editor(s). MDPI and/or the editor(s) disclaim responsibility for any injury to people or property resulting from any ideas, methods, instructions or products referred to in the content. |
© 2024 by the authors. Licensee MDPI, Basel, Switzerland. This article is an open access article distributed under the terms and conditions of the Creative Commons Attribution (CC BY) license (https://creativecommons.org/licenses/by/4.0/).
Share and Cite
Singh, P.; van Gulijk, C.; Sunderland, N. The BowTie as a Digital Twin: How a BowTie Looks Different from a Data Perspective. Safety 2024, 10, 34. https://doi.org/10.3390/safety10020034
Singh P, van Gulijk C, Sunderland N. The BowTie as a Digital Twin: How a BowTie Looks Different from a Data Perspective. Safety. 2024; 10(2):34. https://doi.org/10.3390/safety10020034
Chicago/Turabian StyleSingh, Paul, Coen van Gulijk, and Neil Sunderland. 2024. "The BowTie as a Digital Twin: How a BowTie Looks Different from a Data Perspective" Safety 10, no. 2: 34. https://doi.org/10.3390/safety10020034
APA StyleSingh, P., van Gulijk, C., & Sunderland, N. (2024). The BowTie as a Digital Twin: How a BowTie Looks Different from a Data Perspective. Safety, 10(2), 34. https://doi.org/10.3390/safety10020034

