Next Article in Journal
Development and Reliability Review of an Assessment Tool to Measure Competency in the Seven Elements of the Risk Management Process: Part Three—Evaluation of the Group Results from the RISK Tool
Next Article in Special Issue
Determination of Occupational Exposure to Ultrafine Particles in Different Sectors of Activity
Previous Article in Journal
Cognitive and Motivational Antecedents of Different Driving Styles in a Sample of Lithuanian Drivers
Previous Article in Special Issue
Relationship between Safety Climate and Safety Behavior in Company X in Indonesia
 
 
Font Type:
Arial Georgia Verdana
Font Size:
Aa Aa Aa
Line Spacing:
Column Width:
Background:
Article

Personal Competencies for Work–Family Integration and Its Relationship with Productivity and Comprehensive Health in Salaried Professionals

by
Crisdalith Cachutt-Alvarado
1,*,
Ignacio Méndez-Gómez-Humaran
2 and
Jonás Velasco-Álvarez
2,3
1
Facultad de Ingeniería, Universidad Panamericana, Jose María Escrivá de Balaguer 101, Villas Bonaterra, Aguascalientes 20296, Mexico
2
Centro de Investigación en Matemáticas (CIMAT), A.C., Aguascalientes 20200, Mexico
3
Consejo Nacional de Humanidades Ciencias y Tecnologías (CONAHCYT), Ciudad de México 03940, Mexico
*
Author to whom correspondence should be addressed.
Safety 2024, 10(1), 28; https://doi.org/10.3390/safety10010028
Submission received: 29 November 2023 / Revised: 23 February 2024 / Accepted: 29 February 2024 / Published: 14 March 2024

Abstract

Work–Family Integration (WFI) is the decision-making process that enables an individual to effectively balance work, family, and personal responsibilities, generating a level of personal satisfaction aligned with the management of these demands. This research aims to explore the potential links between personal competencies facilitating work and family integration (WFI Competencies), employer-provided support (WFI Support), perceived satisfaction in role integration (WFI Satisfaction), and their association with organizational performance indicators and the overall health of professionals in dependent employment. Data were obtained via an online questionnaire administered to 270 professionals possessing a university education or higher, employed in public or private organizations spanning various sectors in Venezuela. The data were subsequently analyzed utilizing Structural Equation Modeling (SEM). The study was divided into two main parts: the factorial analysis (both exploratory and confirmatory) of measurement models and the analysis of the relationships and modeling inherent to the structural model. Initially, two diagnostic instruments were developed, one for WFI Competencies and another for WFI Indicators; though applied simultaneously, their structuring and validation were conducted separately. In the subsequent phase, conceptual models for structural analysis were defined. A positive relationship was observed between WFI Support and WFI Satisfaction, corroborating findings from previous research. The relationships between WFI Competencies and Satisfaction led to insights into the necessity of training to strengthen the personal decision-making process under the dual pressures of work and family roles. Future longitudinal studies could elucidate the effects of relationships within such programs on WFI Satisfaction. Concerning organizational indicators, this study found that WFI Satisfaction positively correlates with organizational commitment, enhancing work productivity and mitigating negative health effects. This research presents a model that could be replicated in other countries and with various sample types, facilitating comparative analyses that enrich the body of knowledge on this subject.

1. Introduction

Studies on the relationship between work and family have two main branches. The first one began in the late 1970s, focusing on the analysis of the conflict experienced by the individual, defined by [1] as a form of role conflict, in which the pressures resulting from work and family responsibilities are mutually incompatible in some aspect. The second, coexisting with the former but gaining strength in the late 1980s and early 1990s, expanded the field of study. The literature review conducted by [2,3] demonstrates that, following the introduction of analyzing the individual dimension of conflict as proposed by [1], studies shifted their focus towards the organizational domain to understand the corporate and social experience better. In other words, they examined the actions that organizations could develop, both public and private, to reduce conflicts between work and family among their employees.
Other theoretical review studies, such as those by [4,5,6], demonstrate how, over the years, various terms have been used to characterize the relationship between work and family interaction: “conciliation”, “balance”, “integration”, “enrichment”, etc. With each term, there has been an effort to conceptualize the relationship between these domains from an increasingly positive perspective. Despite the variations, small or large, in the concepts proposed over the years, these terms ultimately lead to policies or actions that both organizations and governments should adopt to help individuals minimize work–family conflicts. This, in turn, contributes to reducing the negative perceptions associated with such conflicts.
In this context, studies such as those by [2,7] have addressed the relevance of implementing work–family reconciliation policies at the corporate level. Other researchers have highlighted the importance and described best practices but from a social perspective, as is the case with the work of [8]. However, studies such as those by [7] or [9] (p. 16) argue that these company-driven policies are not always sufficient. Some workers struggle to integrate their work and family demands effectively, experiencing greater conflict between these domains than others, even with lower work or personal demands. In this context, it is suggested that personal resources play a crucial role in reducing the work–family conflict, enabling a more effective utilization of the assistance received.
Therefore, it is essential that the organization’s efforts to adopt reconciliation policies are accompanied by the willingness and ability of the worker to integrate their responsibilities. This way, they can better take advantage of the facilities or opportunities offered by the organization and/or the state. Faced with the specific pressures of the work–family conflict, individuals respond in a highly personalized manner. Studies such as those by [10,11,12,13] have examined the effects of personal attitudes on the relationships between work and family; their contributions have helped define what in this study is termed Work–Family Integration Competencies (WFI Competencies). WFI Competencies can be seen as potential resources that may assist an employee in making better decisions to reconcile work and family, thus functioning as coping tools. An individual can decide whether or not to take advantage of the facilities provided by the company to achieve integration between both domains. It is suggested that, if the individual possesses WFI Competencies, they can leverage these resources more effectively. In this study, these WFI competencies were analyzed not from a psychological perspective, but from individuals’ perception of how important they consider them in their process of reconciling work and family.
This research aims to analyze the relationships between the WFI Competencies, WFI Support, WFI Satisfaction, and their associations with organizational performance indicators and the overall health of professionals with dependent employment in the Venezuelan context.
To achieve this objective, two diagnostic instruments were developed, one to inquire about WFI Competencies and the other for WFI Indicators. This represents a significant contribution, as these can be used or adapted for application in other contexts or countries, thereby facilitating comparisons that enrich the findings. Then, based on the theoretical review, hypotheses, and conceptual models were established, through which the relationships between the variables of interest in this research were analyzed (using structural equation analysis), followed by an examination of the results and a description of the conclusions and contributions of the research. This study collected data from a stratum of the Venezuelan population, a country with unique characteristics and limited research evidence of this kind.
There is no specific law or regulation regarding work–family reconciliation policies in Venezuela. However, the Organic Law of Labor, Workers, and Workers (LOTTT) establishes a prenatal rest period of six weeks and a postnatal period of 20 weeks (Article 336). Similarly, there is paid paternity leave for 14 days (Article 339), and mothers enjoy job stability following pregnancy until two years after childbirth [14], making these measures the longest-lasting in the region. Regarding research on work–family reconciliation, evidence is scarce. Nonetheless, noteworthy studies include those conducted by [15,16], which focus on developing and measuring work–family reconciliation. In Ref. [17] analyzed the flexibility of relationships as a key element of work–family reconciliation, while others have concentrated on analyzing existing and proposed laws [18,19]. These precedents have served as the foundation for this research, emphasizing the importance of continuing to promote studies like this one.

2. Theoretical Model

Given that the objective of this study is to analyze the relationships between WFI Competencies, WFI Support, WFI Satisfaction, and their association with organizational performance indicators and the overall health of professionals with dependent employment, it is necessary to start from a theoretical model in which the structural relationships and research hypotheses are formulated. These are defined through measurement models and the first- and second-order structural models, which are explained below.

2.1. Measurement Model for the WFI Competencies

This study is based on the Work–Family Integration Model developed by [16], in which one of the personal variables facilitating integration between these domains is the individual competencies of employees to address such demands, referred to in this research as WFI Competencies.
As a result of empirical and exploratory analysis, six WFI Competencies were identified: Attitude toward Conflicts (AC), Good Treatment (GT), Communication in Conflicts (CC), Teamwork (TW), Acceptance and Respect (AR), and Time Planning (TP) [16].
The theoretical model aims to analyze the relationships between WFI Competencies and WFI Support policies on WFI Satisfaction. In this sense, the initial hypotheses posed in this study are:
H1: 
WFI Competencies are significantly related to WFI Satisfaction.
In other words, employees are aware of the importance of WFI Competencies in achieving greater satisfaction in work-family integration.
H2: 
WFI Support provided by companies is significantly related to WFI Satisfaction.

2.2. Measurement Model for WFI Indicators

Regarding the effects of Work–Family Integration on work-related and organizational aspects, authors such as [2,6,10] agree on the difficulty of measuring these effects since Work–Family Integration has multifactorial implications, making it challenging to establish its specific influence on them. For instance, the intention to stay in the company, as stated by [8], depends on elements like salary and professional growth expectations, not solely on the facilities to integrate work and family life; perhaps this is one of the reasons why there are not many studies detailing these relationships. Other studies have found positive effects on indicators related to psychosocial risk factors like Dual Presence [4] and health effects [6,7], and all agree that the main consequence is observed in the organizational commitment experienced by employees benefiting from Work–Family Integration policies.
In this study, the effect of WFI Satisfaction was analyzed from the employee’s perspective; that is, from the subject’s perception of how their management of work and family indicators associated with their personal job performance and health.
The study conducted by [15] explains the process for establishing indicators to measure WFI Support, WFI Satisfaction, and organizational performance indicators. The four main indicators related to the effects of WFI Satisfaction are: Commitment (CO), Dual Presence (DP), Effects on Health (EH), and Personal Productivity (PP). Certain aspects concerning health effects were updated, taking into account the contributions from the work of [20].
The theoretical model links together employees’ perceptions of how WFI Satisfaction influences organizational performance indicators. Therefore, the hypothesis formulated is
H3: 
WFI Satisfaction has a positive relationship with WFI indicators.
In other words, as WFI Satisfaction increases, so does commitment to the organization and the willingness to remain within it. The need to be simultaneously present in both realms (work and home) diminishes, reducing adverse health effects and thereby anticipating an augmentation in labor productivity.

2.3. Initial Structural Model

This document examines the structural relationships among WFI Competencies, WFI Support, WFI Satisfaction, and WFI Indicators, as illustrated in Figure 1.
The conceptual model was configured based on the following premises. The first-order structural model consisted of competencies and WFI Support, serving as exogenous latent variables with a direct relationship to WFI Satisfaction. The theoretical relationship established between these variables should not change, as it underlies the rationale of the model. While the model aims to measure the importance of competencies on WFI Satisfaction, the effect of initiatives adopted by the company to facilitate work–family integration (identified as WFI Support in the model) cannot be overlooked. This is supported by multiple studies that confirm such assessment [6,11].
The second-order structural model represents the relationship between WFI Satisfaction and its influence on organizational indicators that may affect employees’ job performance.

3. Materials and Methods

3.1. Participants

The analyzed population consisted of professionals (with a university education or higher in any field) with stable or dependent employment in public or private organizations from any sector (manufacturing, services, or commerce) within the Venezuelan national territory. The reason for working with this stratum of the population is primarily due to the researchers’ interest, as conflicts between work and family are mainly observed in individuals with dependent employment. In other words, individuals without employment or who are entrepreneurs have different characteristics that are not comparable with the conditions of an employed person. Additionally, the research focused on professional collaborators because their characteristics (salary, working hours, and other benefits) differ from those of workers without a university education. Data were collected in Venezuela because the principal investigator was in this country, and studies in this area are scarce, making it a significant contribution to knowledge.
Upon applying the instruments, participants were informed that the data would be used solely for research purposes. The responses were entirely anonymous, and participants were given the option to provide their email address in case they wished to participate in future investigations. The data were collected between November 2022 and January 2023. Participation was entirely voluntary. The study was conducted in accordance with the ethical standards set by the Declaration of Helsinki and was approved by the Ethical Committee of the Universidad Panamericana (UPCE-2023-AGS-004). Data processing was conducted using the statistical package SPSS 25.
The final sample included 270 individuals who validly responded to questionnaires delivered via email. The distribution of respondents by age was as follows: 40% were aged between 20 and 30, 34% between 31 and 40, 17% between 41 and 50, and 9% were over 51 years old, with an average age of 35 years. The gender distribution was 61% women and 39% men. The sample was evenly divided between individuals with and without children (51% had children, while 49% did not). Among the 137 workers with children, 82% had one or two children, and 18% had three or more children. In terms of marital status, 40% of the respondents were married, 45% were single, 11% were divorced, 24% were in a partnership, and 4% were widowed. Educational levels were as follows: 70% held a bachelor’s degree, 25% a master’s degree, and 5% a doctorate. Work hours per day were distributed with 37% working more than 8 h, 57% working between 5 and 7 h, and 6% working less than 5 h. Regarding employment sector, 54% were employed in the public sector and 46% in the private sector. Detailed descriptive statistics of the sample are presented in Table 1.

3.2. Procedure

Relational analysis through Structural Equation Modeling (SEM) originates from a non-experimental study technique with processes previously unknown for hypothesis testing. The modeling approach of this technique represents the association between multiple relationships and unobservable constructs [21,22], aligning with the characteristics of this study. The stages proposed by [23] were followed in this research, consisting of two main steps: the factorial analysis (exploratory and confirmatory) of measurement models and the second step, the causal analysis and modeling inherent to the structural model (Figure 2).

3.3. Measurements

Two diagnostic instruments were developed, one for WFI Competencies and another for WFI Indicators; although their application was simultaneous, their structuring and validation were conducted separately. The design of these scales followed the stages proposed by [23], as illustrated in Figure 3.
For the final configuration of the instrument, each element was adjusted to the scale’s objective, providing that their content fell within the defined scope and that the respondents’ response process was appropriate. Sufficient elements were incorporated and drafted so that, after subjecting them to quality criteria, the result was ultimately a valid and reliable instrument. In this phase, the principles and suggestions of [24] were taken into account.
WFI Competencies were measured through a scale consisting of sixty (60) elements. No evidence of specific scales measuring competencies associated with work–family integration was found, so a custom scale was designed. The definition of competencies for work–family integration was achieved through the theoretical identification of personal competencies associated with WF integration. Subsequently, a validation by experts was conducted to describe the competencies and associated criteria.
In this validation phase, seven experts participated: three specialized in work–family integration issues, one was an expert in family counseling, and three specialized in education and competency assessment. A questionnaire was designed to gather the experts’ opinions on two aspects: the wording of competencies and their criteria and their importance in the work–family integration process. Based on the theoretical review, ten competencies were initially proposed, but with expert consultation, six were identified as the most relevant. Additionally, adjustments were made to various competency statements, taking into account the observations provided by the experts.
The description and standardization of each selected competency followed the principles proposed by [25,26,27]. This allowed for the establishment of criteria for measuring each competency. The works of [28] and the elements of the ISTAS21 questionnaire [29] were also crucial in this process. Each of the six WFI Competencies was evaluated with ten items. For example, for the Time Planning competency, some items comprising the scale include: “List the activities I need to perform in the coming days”, “Establish priorities among the activities I must perform each day”, and “Accomplish what I plan”. Items were assessed on a Likert scale from 1 to 5.
In the instrument, the WFI Indicators consisted of 34 items with a Likert-type response format (1 to 5). Many variables were adapted from existing scale elements, such as the organizational commitment scale by [30]. Additionally, works like [15,29,31] were consulted (Appendix A shows the designed instrument).

3.4. Validation of Measurement Instruments

For the analysis of the elements, a preliminary application of the instrument was conducted on 127 individuals who were representative of the target population: professionals from any field, employed in both public and private organizations. The sample was then randomly divided into two parts for an independent analysis of item characteristics. Factors with very similar characteristics were identified (internal consistency, with Cronbach’s Alpha ranging from 0.7 to 0.9), suggesting that the results are primarily sample dependent. The relevance, representativeness, and precision of the item wording led to consistent outcomes [23].
Concerning internal consistency, the individual contributions of each variable to the overall coefficient were examined. Some variables exhibited non-significant contributions and low correlations with other variables. Through this analysis, irrelevant and ambiguous items were identified and removed. The assessment of internal consistency and structure facilitated the refinement of the number of variables to an appropriate level for Factor Analysis, using the SPSS 25 statistical package. The verification of psychometric properties is the final step in scale construction, ensuring its validity and reliability for accurately measuring the intended attribute.
The reliability of the WFI Competencies and WFI Indicators instruments was determined through internal consistency analysis, reflecting the degree of interrelation among the items in the scale. The Cronbach’s Alpha coefficient, the most widely used metric for this purpose, was utilized. For the proposed scales, the Cronbach’s Alpha for each factor exceeded 0.64, indicating regular homogeneity, though slightly lower than the preferred threshold of 0.7. Nonetheless, the internal consistency is considered a valid indicator that the scale effectively measures the Work-Family Integration characteristic, serving as evidence of the instruments’ reliability.

3.5. Statistical Structural Analysis

For the analysis, SPSS Version 25 was used to review the frequency distributions of each item for missing data and univariate outliers, as well as to conduct reliability studies on the scales and exploratory factor analysis.
The Structural Equation Modeling (SEM) was performed using the SPSS add-on, AMOS Version 24, chosen for its covariance-based approach, which imposes minimal restrictions on measurement scales [32]. Its application is recommended for samples larger than 200, fitting this study’s sample size of 270 participants [33,34]. AMOS is particularly suited for models with well-defined theoretical underpinnings, as in this study where the relationships to be analyzed are clearly established. The requirement that constructs be measured by a minimum of four items per latent variable, as suggested in the literature [35], was also met. Furthermore, the graphical interface of AMOS was found to be highly user friendly, facilitating its use by the researchers.

4. Results

The outcomes of the causal analysis conducted through Structural Equation Modeling (SEM) are presented in accordance with the two-step approach proposed by [23] and detailed in the procedure. To establish the structural model, measurement models were initially defined.

4.1. Step 1: Factorial Analysis: Measurements Models

Initially, the applicability of factor analysis to the instrument’s data was evaluated, confirming the suitability of the chosen factor model for interpreting the behavior of the analyzed data. Through the Principal Component Extraction method, correlated variables were identified and grouped into factors, accounting for the majority of the total variance. This process verified that Exploratory Factor Analysis (EFA) could be effectively conducted with the sample data.
For WFI Competencies, six components emerged, explaining 64.13% of the total variance; while for WFI Indicators, five factors were identified, explaining 66.19% of the total variance. These percentages are considered acceptable, following the guidelines of [23,24], particularly in studies related to human behavior where data precision is comparatively lower, and a solution accounting for at least 60% of the total variance is deemed normal. For the purpose of data interpretation, an orthogonal rotation using the Varimax method was applied to the components, focusing on variables with loadings above 0.5.
The six components identified for WFI Competencies include: Attitude toward Conflicts (AC), Good Treatment (GT), Communication in Conflicts (CC), Teamwork (TW), Acceptance and Respect (AR), and Time Planning (TP), with each component being represented by four observable variables, except TP, which is represented by three. The internal consistency of each component was evaluated using Cronbach’s Alpha, resulting in values above 0.73 (see Appendix B.1 for details).
The components identified for WFI Indicators include: Satisfaction in Work–Family Integration (WFI Satisfaction), Commitment (CO), Support for Work–Family Integration (WFI Support), Double Presence (DP), and Effects on Health (EH). The analysis of internal consistency produced Cronbach’s Alpha values greater than 0.64. Notably, the Personal Productivity (PP) component was excluded due to its low internal consistency ( α = 0.511 ) in comparison to the other components. Nevertheless, considering the significance of the variables it comprises and the ability of structural equation modeling to incorporate exogenous latent variables, it is possible to include it in the structural model analysis to evaluate its influence on the anticipated outcomes (see Appendix B.2 for details).
Following the Exploratory Factor Analysis (EFA), Confirmatory Factor Analysis (CFA) was executed for both WFI Competencies and WFI Indicators, acting as a bridge between EFA and the Structural Equation Model (SEM). The aim of CFA is to assess the fit of the measurement models for competencies and WFI Indicators under SEM analysis conditions, examining the consistency between measurable and latent variables, and facilitating adjustments to improve model fit.
CFA proceeded through the stages proposed for the structural model, adhering to the guidelines set forth by [23,24,36]. The stages are outlined as follows:
  • Stage 1: Model Specification: A relationship diagram was constructed to depict causal links between constructs, adhering to the notation typical of Structural Equation Modeling (SEM). In this notation, manifest variables are represented by rectangles and latent variables by circles or ovals. WFI Competencies and WFI Indicators, as latent variables, were correlated, indicated by double-headed curved arrows.
  • Stage 2: Model Identification: The model’s order conditions were verified through degrees of freedom analysis. The model was over-identified, having degrees of freedom greater than zero, which permitted the estimation of the model. The rank conditions were also met. Consequently, a scale for common factors was defined to ensure the identifiability of the model section that describes the relationship between observed variables and factors, with the error regression coefficient set to one arbitrarily.
  • Stage 3: Parameter Estimation: Considering the data collected from a sample size of 270 individuals, the Unweighted Least Squares (ULS) method was selected for parameter estimation. This method was chosen for its flexibility and robustness, making it particularly suitable for the data at hand, aiming to provide reliable and efficient estimates for analyzing the relationships between the investigated variables.
  • Stage 4: Model Fit: The estimations were examined to confirm the absence of problematic issues, such as negative error variances, non-significant error variances for any construct, standardized coefficients outside the [−1, +1] range, or excessively high standard errors associated with any estimated coefficient. No such problematic estimations were found. For acceptable model fit, the values of four indices had to surpass the minimum reference value of 0.9.
  • Stage 5: Model Interpretation: In this stage, the significance of the model estimators for the study was assessed. Any non-significant relationships between latent variables were removed, ensuring that this process did not compromise the model’s logical integrity.
  • Stage 6: Model Optimization: Optimization was pursued with the goal of enhancing the model fit indices while preserving the study’s objectives and the model’s structural integrity. This approach facilitated the development of a meaningful model that is in line with the research goal.
In Figure 4, the relationship diagram for the optimized measurement model for WFI Competencies is presented.
It is noteworthy that, from the initial set of six competencies, only four remained in the final model, as components such as Conflict Communication (CC) and Acceptance and Respect (AR) demonstrated high correlation with other variables, resulting in their integration with other latent variables. This refinement of the model led to an enhanced significance, as indicated by improved fit indices: Normed Fit Index (NFI), Goodness of Fit Index (GFI), Root Mean Square Residual (RMR), Adjusted Goodness of Fit Index (AGFI), and Relative Fit Index (RFI) [24,32] (Refer to Table 2). These adjustments contributed to a more coherent and statistically robust model, reflecting a better understanding of the relationships between the competencies and their relationships to Work–Family Integration (WFI) outcomes.
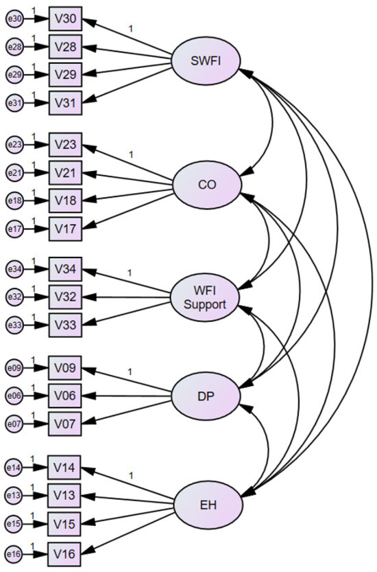
The same procedure of CFA was carried out with the WFI Indicators. In Figure 5, the relationship diagram for the measurement model of the WFI Indicators is presented.
When analyzing the measurement model encompassing the five latent variables, it was found that there were no significant correlations requiring further model adjustments. The fit indices, as detailed in Table 3, demonstrated significance, suggesting that the model was adequately specified without the need for modifications. Following the completion of Confirmatory Factor Analysis (CFA) for both sets of measurement models, the study advanced to the examination of the structural model, focusing on the relationships and causal links between the latent variables. This step is critical in understanding how the identified factors interact within the framework of Work–Family Integration (WFI) and their influence on the overall model outcomes.

4.2. Step 2: Relationships and Modeling: Structural Model

The approach taken to construct the structural model adhered to the model development strategy outlined by [24,36]. This strategy initiated with a proposed model, which was then refined through adjustments to both measurement and structural models. The initial step involved formulating measurement models for WFI Competencies and WFI Indicators, laying the groundwork for developing a comprehensive model detailing the interrelationships among WFI Competencies, WFI Satisfaction, and WFI Indicators. Adjustments to the structural model were made with careful consideration to preserve the integrity of the desired relationships and causal links, which are central to the objective of relational analysis.
While the steps for SEM modeling were not explicitly delineated as in the case of CFA, they were meticulously applied in the formulation of the structural model. This model articulated the connections between WFI Competencies and WFI Satisfaction, focusing specifically on the Relational Analysis of WFI Competencies.
The goal of this Relational Analysis of WFI Competencies was to assess the effects of the relationship between WFI Competencies and WFI Support (as exogenous latent variables) on WFI Satisfaction (an endogenous latent variable) and to subsequently evaluate how this affects WFI Indicators (also endogenous latent variables). This analytical process is pivotal in understanding the dynamic interplay between the competencies and support mechanisms available to individuals and their subsequent satisfaction with Work–Family Integration, as well as the broader implications for organizational indicators.
Parameter estimation was conducted using the Unweighted Least Squares (ULS) method, ensuring that no construct exhibited negative or insignificant error variances. The standardized coefficients were within the expected range of [−1, +1], and standard errors associated with any estimated coefficient were not significantly high. Moreover, correlations among variables did not exceed the threshold of unity. Initial model fit indices suggested an acceptable quality for the model in three instances, although the Relative Fit Index (RFI) fell below the desired minimum of 0.90. To address this, the model’s fit quality was enhanced by interpreting and adjusting the Initial SEM Model.
Adjustments were made to the second-order model, focusing on the analysis of standardized estimates between WFI Satisfaction and WFI Indicators (Double Presence, Commitment, Effects on Health, and Personal Productivity). As suggested by [24], standardized coefficients ( β ) are instrumental in assessing the relative importance of variables, albeit in a sample-specific manner. These coefficients facilitate the identification of which variables significantly contribute to explaining the constructs.
The indicator which was least associated with WFI Satisfaction was identified as being Double Presence (DP), with a β value of 0.348. In an effort to refine the model, this latent variable was removed. This modification did not compromise the study’s core aims, which concentrated on examining productivity and health effects. Further adjustments to the Initial SEM Model involved the removal of observable variables that contributed minimally to the constructs, leading to a notable improvement in the model’s fit. This resulted in the elimination of one variable from the WFI Satisfaction construct. The adjusted model demonstrated a significant enhancement in terms of fit indices compared to the initial configuration. Moreover, the inter-variable relationships (between competencies and indicators) remained coherent and aligned with the conceptual framework being assessed, establishing this as the final SEM Model.
Figure 6 depicts the relationship diagram with standardized estimates for the final structural model, upon which the final analysis was conducted.
In the Table 4, the fit indices of the final structural model are presented, demonstrating the model’s good fit.

5. Discussion

The discussion focuses on analyzing the hypotheses posed versus the findings obtained through structural equation modeling (SEM), providing an interpretation of the relationships proposed in the initial theoretical model.
First, we will analyze the first-order relationships of the structural model, which correspond to Hypotheses 1 and 2:
H1: 
WFI Competencies are significantly related to WFI Satisfaction.
H2: 
WFI Support provided by companies is significantly related to WFI Satisfaction.
A relevant finding of the research pertains to the first-order relationships in the structural model, where the effects of the relationships between WFI Competencies (H1) and WFI Support (H2) on WFI Satisfaction are analyzed. According to the standardized coefficients, the estimation of WFI Satisfaction obtained through SEM modeling is expressed as follows:
W F I S a t i s f a c t i o n = 0.82 ( W F I S u p p o r t ) + 0.24 ( A C ) + 0.16 ( T P ) + 0.15 ( T W ) + 0.09 ( G T ) ,
For Hypothesis 1 (H1), the analysis reveals a surprising perception. Despite the initial expectation that WFI Competencies would play a significant role in achieving WFI Satisfaction, the data suggest a non-significant correlation between these competencies and satisfaction levels (values ranging between β = 0.09 and β = 0.24 ). This result challenges the assumption that employees inherently value these competencies in terms of enhancing WFI Satisfaction, suggesting that other external factors may play a more determining role in shaping their satisfaction. This finding aligns with previous research, such as that of [9] (p. 16), indicating the need to reassess the emphasis placed solely on WFI Support to improve WFI Satisfaction.
In our study, we wanted to start with the assertion that the surveyed employees considered WFI Competencies to be important, which is why H1 was proposed. Since individuals with a high level of education were consulted, it was thought that their professional training might make them more aware of their responsibility as the study conducted by [9] did not consider the level of education but only whether both partners worked outside the home. Ultimately, it is observed that the proposed H1 in this research still needs to be fulfilled, demonstrating that there is a gap to fill to facilitate WFI in employees.
In contrast, Hypothesis 2 (H2) receives strong support from the data, which shows a significant positive relationship between WFI Support and Satisfaction ( β = 0.82 ). This underscores the critical importance of supportive policies and practices implemented by companies for facilitating Work–Family Integration, resonating with the broader literature that highlights the value that employees place on organizational support for balancing their work and personal life [6,34]. The strong coefficient for WFI Support in the model suggests that, from the employees’ perspective, their employers’ availability and quality of support are paramount for achieving satisfaction with the Work–Family Interface.
This finding reinforces the need for companies to continue developing and strengthening these measures in their organizations, as their employees highly value them. Knowledge and skills that facilitate decision making in the face of role pressures can help employees to achieve higher WFI Satisfaction in less time. Still, employees need to be aware of it. Based on this premise, H1 was formulated; however, the results from this study show that, for the respondents, these competencies are less crucial for WFI Satisfaction. The non-confirmation of H1 suggests the need to raise employee awareness about the importance of personal decisions in the Work–Family Integration process [7,9,37]. Therefore, the training and education that the company can offer in this regard present a significant opportunity to emphasize the need to perceive this process as a personal decision-making process. Otherwise, WFI Satisfaction may be hindered or take longer to improve, as the support policies implemented by the company may need to be fully utilized.
The examination of second-order relationships pertains to the connections involving WFI Satisfaction and performance indicators, namely Commitment (CO), Health Effects (EH), and Personal Productivity (PP). This relational assumption is explicitly stated in Hypothesis 3:
H3: 
WFI Satisfaction has a positive relationship with WFI indicators.
Estimates derived from the second-order relationship analysis, based on standardized coefficients for each WFI Indicator, are summarized below:
C O = 0.73 ( W F I S a t i s f a c t i o n ) ,
P P = 0.45 ( W F I S a t i s f a c t i o n ) ,
E H = 0.43 ( W F I S a t i s f a c t i o n ) ,
Upon examining the standardized weights, it is evident that WFI Satisfaction exhibits a high positive relationship with the Commitment indicator (CO), registering β = 0.73 (this is a relationship demonstrated by multiple studies, among which [20,38] are cited). This indicates that the amalgamation of work and family responsibilities markedly influences employees’ dedication to their organization, fostering emotional connections and a commitment to enduring engagement.
This satisfaction (WFI Satisfaction) also positively influences Personal Productivity (PP), with β = 0.45 ; however, this relationship is not as strong as the association between WFI Satisfaction and CO. This can be interpreted as an expression of employees’ willingness to fulfill assigned tasks and exceed their supervisors’ expectations to the extent that WFI Satisfaction is perceived. Among the investigations that have addressed this effect, a notable study was conducted on a group of nurses by [39]. They found that Job Satisfaction achieved through WFI did not have a strong relationship with the nurses’ performance, aligning with our study’s findings.
Similarly, WFI Satisfaction positively affects health (EH), with β = 0.43 . This means it positively influences individuals’ physical, emotional, and mental well-being, reducing tension or stress and preventing the onset of potential psychosomatic disorders that can affect health and individual work performance. This aspect has garnered attention in recent research studies such as those by [11,20,40]. In conclusion, given these results, Hypothesis 3 is confirmed.
An important aspect to highlight is related to the characterization of the sample. In the participants’ section of this study, a detailed description of the demographic and professional characteristics of the sample was provided, emphasizing diversity in age, gender, marital status, presence of children, educational level, and employment sector. Despite this comprehensive characterization, we acknowledge that the discussion of the results has yet to explicitly differentiate how these varied characteristics may influence WFI Satisfaction, company support, and other performance indicators.
The omission of this detailed discussion was an initial methodological decision focused on highlighting general findings and structural relationships identified in our analysis. However, including a more detailed analysis in future research on how various sample characteristics may affect research outcomes will enhance our understanding of the complex interactions between work and family. This approach will address a significant limitation of our study and provide valuable guidance for future research and organizational practices in pursuing satisfactory WFI for all employees.

6. Conclusions

This research analyzed the relationship between Work–Family Integration (WFI) Competencies, WFI Support, WFI Satisfaction, and their association with work and health performance indicators. This objective was achieved through the application of structural equation modeling.
In the context of this research, relational analysis reveals that the development and strengthening of WFI Competencies are areas of opportunity for employees. Employees need to pay more attention to the importance of these WFI Competencies processes. Undoubtedly, this poses a challenge for organizations, which need to continue promoting WFI Support policies and help bridge this gap among their employees. There are indications that these skills facilitate prioritization and decision-making, enabling a more effective utilization of highly valued WFI Support measures by the subjects. These assumptions could be the subject of future research, possibly of a longitudinal nature, to assess the effects of developing such competencies in employees.
WFI Competencies and WFI Support are essential elements for the Work–Family Integration process; both are supportive and enhance integration. If the company does not implement the necessary work–family reconciliation measures, employees will be limited in their ability to make informed decisions in favor of Work–Family Integration, given work constraints. On the other hand, if the company facilitates these measures but does not encourage the strengthening and development of WFI Competencies, there is a risk of wasting the opportunities and facilities offered by the organization, society, or the state regarding Work–Family Integration.
Employee training plays a crucial role in two ways. Firstly, it is essential to raise awareness among individuals about the personal nature of the Work–Family Integration process, which is based on individual decision-making. This process becomes more efficient when people can leverage the support policies provided by the company. However, these benefits may lose their effectiveness if individuals are unaware that these benefits do not work independently; active participation with clear goals for each area is required.
The positive relationships between WFI Satisfaction and the WFI Indicators confirm the hypothesis, demonstrating that higher satisfaction with work-family integration contributes to increased Organizational Commitment, better Health Outcomes, and enhanced Personal Productivity. These findings provide evidence of the benefits of fostering a satisfying Work–Family Integration for individual employees and the organization as a whole.
This study suggests future research from various perspectives, such as replicating this study in other countries with similar population samples and establishing comparisons with the findings of this initial approach. One limitation of this study was that participants were not asked about the type of position or responsibility they held within the organizations where they worked; this is a crucial aspect to consider in future research to compare perceptions among different types of workers and analyze if this characteristic affects their perceptions of the variables and interactions studied in this research. Another possibility for future research is to include researchers from psychology to link perceptions with diagnoses or psychological profiles that allow for the development of analyses with multidisciplinary complexity.

Author Contributions

Conceptualization, C.C.-A.; methodology, C.C.-A. and I.M.-G.-H.; software, C.C.-A.; validation, C.C.-A., I.M.-G.-H. and J.V.-Á.; formal analysis, C.C.-A., I.M.-G.-H. and J.V.-Á.; investigation, C.C.-A.; resources, C.C.-A.; data curation, C.C.-A. and I.M.-G.-H.; writing—original draft preparation, C.C.-A.; writing—review and editing, C.C.-A., I.M.-G.-H. and J.V.-Á.; visualization, C.C.-A.; supervision, C.C.-A.; project administration, C.C.-A. All authors have read and agreed to the published version of the manuscript.

Funding

This research did not receive external funding; however, the article processing charges (APC) were partially funded by Universidad Panamericana, Campus Aguascalientes, and the remaining portion by the authors.

Institutional Review Board Statement

The study was conducted in accordance with the Declaration of Helsinki and received approval from the Institutional Review Board of Universidad Panamericana, Campus Aguascalientes (Protocol Code UPCE-2023-AGS-004, certification issued on 27 November 2023).

Informed Consent Statement

Informed consent was obtained from all subjects involved in the study.

Data Availability Statement

The data are available, it just needs to be requested from the researchers. Please contact the first author via email.

Conflicts of Interest

The authors declare no conflicts of interest.

Abbreviations

The following abbreviations are used in this manuscript:
WFIWork-Family Integration
WFI CompetenciesPersonal competencies for Work-Family Integration
WFI IndicatorsPerformance indicators associated with Work-Family integration
WFI SatisfactionPersonal satisfaction in Work-Family Integration
WFI SupportOrganizational support for Work-Family Integration
ACAttitude toward Conflicts
GTGood Treatment
CCCommunication in Conflicts
TWTeamwork
ARAcceptance and Respect
TPTime Planning
COCommitment
DPDual Presence
EHEffects on Health
PPPersonal Productivity
RFIRelative Fit Index
NFINormed Fit Index
GFIGoodness of Fit Index
AGFIAdjusted Goodness of Fit Index
RMRRoot Mean Square Residual

Appendix A. Measuring Instrument

In this appendix, the measurement instrument applied to the sample is presented. The process of development, validation, and application is explained in Section 3 of this document. It is important to highlight that this is an English translation, as the original instrument was applied in Spanish.
Safety 10 00028 i001
Safety 10 00028 i002
Safety 10 00028 i003
Safety 10 00028 i004
Safety 10 00028 i005
Safety 10 00028 i006
Safety 10 00028 i007

Appendix B. Internal Consistency of Components for WFI Competencies and Indicators

Appendix B.1. Internal Consistency of Components for WFI Competencies

Table A1. Component 1: Attitude towards Conflicts (AC).
Table A1. Component 1: Attitude towards Conflicts (AC).
VarVariable NameWeight
C19I maintain a calm attitude in stressful situations0.810
C21I remain calm in the face of problems and seek prompt solutions0.725
C16I carry out my activities calmly0.679
C57I handle unforeseen events that force me to adjust plans calmly0.650
Cronbach’s Alpha (Component 1: Attitude towards Conflicts (AC))0.813
Table A2. Component 2: Good Treatment (GT).
Table A2. Component 2: Good Treatment (GT).
VarVariable NameWeight
C56I promote a pleasant and cheerful atmosphere with my attitude0.766
C49I am a cheerful person0.702
C55I am optimistic in difficult situations0.685
C44I maintain warm and friendly relationships with others0.660
Cronbach’s Alpha (Component 2: Good Treatment (GT))0.794
Table A3. Component 3: Communication in Conflicts (CC).
Table A3. Component 3: Communication in Conflicts (CC).
VarVariable NameWeight
C24I handle conflicts, ensuring that no one is harmed or offended0.767
C25I ask for other points of view to make a group decision0.704
C09I provide constructive feedback0.622
C08I am receptive to others’ proposals, even if they are critical0.592
Cronbach’s Alpha (Component 3: Communication in Conflicts (CC))0.791
Table A4. Component 4: Teamwork (TW).
Table A4. Component 4: Teamwork (TW).
VarVariable NameWeight
C34I believe in the need to collaborate0.740
C36I assign tasks fairly0.732
C35I acknowledge the contributions or achievements of group members0.717
C33I collaborate in defining, organizing, and distributing group tasks0.569
Cronbach’s Alpha (Component 4: Teamwork (TW))0.733
Table A5. Component 5: Acceptance and Respect (AR).
Table A5. Component 5: Acceptance and Respect (AR).
VarVariable NameWeight
C50I respect the material things of others0.833
C53I am willing to learn new things that make me a better person0.768
C37I accept and follow the group’s rules0.608
C52I accept and respect the defects, differences, or feelings of others0.580
Cronbach’s Alpha (Component 5: Acceptance and Respect (AR))0.763
Table A6. Component 6: Time Planning (TP).
Table A6. Component 6: Time Planning (TP).
VarVariable NameWeight
C11I list the activities I must perform in the coming days0.831
C13I plan daily activities, allocating time to each0.759
C12I establish priorities among the activities I must perform each day0.743
Cronbach’s Alpha (Component 6: Time Planning (TP))0.751

Appendix B.2. Internal Consistency of Components for WFI Indicators

Table A7. Component 1: Satisfaction in Work-Family Integration (WFI Satisfaction).
Table A7. Component 1: Satisfaction in Work-Family Integration (WFI Satisfaction).
VarVariable NameWeight
V28How you divide time between your work and personal or family life0.838
V30Your ability to reconcile the needs of your work with your personal and family needs0.837
V29How your work, personal, and family life fit and integrate0.827
V31The opportunity you have to perform well at work and also fulfill family obligations0.774
Cronbach’s Alpha (Component 1: WFI Satisfaction)0.895
Table A8. Component 2: Commitment (CO).
Table A8. Component 2: Commitment (CO).
VarVariable NameWeight
V23I feel emotionally attached to my organization0.81
V18I am proud to tell others that I am part of this organization0.736
V21This company deserves all my loyalty because it cares for me and my family0.732
V17I would be happy to work for the rest of my life in this company0.688
Cronbach’s Alpha (Component 2: Commitment (CO))0.791
Table A9. Component 3: Support for Work-Family Integration (WFI Support).
Table A9. Component 3: Support for Work-Family Integration (WFI Support).
VarVariable NameWeight
V34Seminars, workshops, or informational sessions promoted by the organization on the integration of work and family0.836
V32The professional and/or personal advice received from the company for integrating work and family0.785
V33The support received from the company on family matters, such as flexible working hours, subsidies, or childcare facilities, etc.0.692
Cronbach’s Alpha (Component 3: Support for Work-Family Integration (WFI Support))0.800
Table A10. Component 4: Dual Presence (DP).
Table A10. Component 4: Dual Presence (DP).
VarVariable NameWeight
V09I handle family matters while I am working0.836
V06When I am at work, I think about family matters0.769
V07There are moments when I need to be in the company and at home0.700
Cronbach’s Alpha (Component 4: Dual Presence (DP))0.727
Table A11. Component 5: Effects on Health (EH).
Table A11. Component 5: Effects on Health (EH).
VarVariable NameWeight
V14My emotional problems have limited me at work0.699
V13I have had health problems that have prevented me from doing my work and household chores0.678
V15I have suffered emotional problems (such as anxiety, depression, or irritability)0.668
V16I have physical pains0.625
Cronbach’s Alpha (Component 5: Effects on Health (EH))0.644

References

  1. Greenhaus, J.H.; Beutell, N.J. Sources of Conflict between Work and Family Roles. Acad. Manag. Rev. 1985, 10, 76–88. [Google Scholar] [CrossRef]
  2. Eby, L.; Casper, W.; Lockwood, A.; Bordeaux, C.; Brinley, A. Work and family research in IO/OB: Content analysis and review of the literature (1980–2002). J. Vocat. Behav. 2005, 66, 124–197. [Google Scholar] [CrossRef]
  3. Zhang, J.; Liu, Y. Antecedents of Work-Family Conflict: Review and Prospect. Int. J. Bus. Manag. 2011, 6, 89–103. [Google Scholar] [CrossRef][Green Version]
  4. Sirgy, M.J.; Lee, D.J. Work-Life Balance: An Integrative Review. Appl. Res. Qual. Life 2018, 13, 229–254. [Google Scholar] [CrossRef]
  5. Hernández, A. Expectativas de la Vida Familiar y Laboral de una Muestra de Estudiantes Publicidad y Relaciones Públicas. Ph.D. Thesis, Universidad de Alicante, Alicante, Spain, 2008. [Google Scholar]
  6. Noja, A.; Kubicek, B.; Plohl, N.; Tement, S. Development and validation of the Work–Home Integration Questionnaire (WHIQ). Appl. Psychol. 2023, 72, 1694–1734. [Google Scholar] [CrossRef]
  7. Kossek, E.E.; Perrigino, M.B.; Lautsch, B.A. Work-Life Flexibility Policies From a Boundary Control and Implementation Perspective: A Review and Research Framework. J. Manag. 2023, 49, 2062–2108. [Google Scholar] [CrossRef]
  8. Oludayo, A.O.; Omonijo, D.O. Work-life balance: The relevance of social support. Acad. Strateg. Manag. J. 2020, 19, 1–10. [Google Scholar]
  9. Chinchilla, N.; Moragas, M. Dueños de Nuestro Destino: Como Conciliar La Vida Profesional, Familiar y Personal; Ariel: Barcelona, Spain, 2007. [Google Scholar]
  10. Mauno, S.; Ruokolainen, M.; Kinnunen, U. Work-family conflict and enrichment from the perspective of psychosocial resources: Comparing Finnish healthcare workers byworking schedules. Appl. Ergon. 2015, 48, 86–94. [Google Scholar] [CrossRef]
  11. Wayne, J.H.; Matthews, R.; Crawford, W.; Casper, W.J. Predictors and processes of satisfaction with work-family balance: Examining the role of personal, work, and family resources and conflict and enrichment. Hum. Resour. Manag. 2019, 59, 25–42. [Google Scholar] [CrossRef]
  12. Sousa, C.; Pinto, E.; Santos, J.; Gonçalves, G. Effects of work-family and family-work conflict and guilt on job and life satisfaction. Pol. Psychol. Bull. 2020, 51, 305–314. [Google Scholar] [CrossRef]
  13. Kim, M.S.; Ma, E.; Wang, L. Work-family supportive benefits, programs, and policies and employee well-being: Implications for the hospitality industry. Int. J. Hosp. Manag. 2023, 108, 103356. [Google Scholar] [CrossRef]
  14. Ministerio del Poder Popular para el Proceso Social de Trabajo. Ley Orgánica del Trabajo, los Trabajadores y las Trabajadoras; Editorial INCES: Caracas, Venezuela, 2012; pp. 1–470. [Google Scholar]
  15. Cachutt, C.; Ortiz, F. Medición de la integración trabajo-familia en organizaciones. Ind. Data 2015, 18, 7–13. [Google Scholar] [CrossRef]
  16. Cachutt, C.; Ortíz, F. Las competencias como facilitadoras de la integración trabajo familia. Rev. Venez. De Gerenc. 2016, 21, 86–101. [Google Scholar]
  17. Mazloum, R.; Isea, J. La flexibilidad en los horarios de trabajo como herramienta para mejorar la productividad del talento. Iustitia Socialis: Revista Arbitrada de Ciencias Jurídicas y Criminalísticas 2017, 2, 85–110. [Google Scholar]
  18. Carlos, J.; Cuauro, A.; Abogado, M.; Social, S. La extensión del Estado de Alarma debido a la pandemia del SARS-CoV-2 y sus efectos en las relaciones de Trabajo en Venezuela The extension of the State of Alarm due to the SARS-CoV-2 pandemic and its effects on labor relations in Venezuela. Gac. Labor. 2021, 27, 19–47. [Google Scholar]
  19. Correa Gomes Cardim, T. Crisis mundial de COVID-19 y teletrabajo: La nueva normalidad para las relaciones laborales. Relaciones Laborales y Derecho del Empleo 2021, 9, 353–376. [Google Scholar]
  20. Gragnano, A.; Simbula, S.; Miglioretti, M. Work-life balance: Weighing the importance of work–family and work-health balance. Int. J. Environ. Res. Public Health 2020, 17, 907. [Google Scholar] [CrossRef]
  21. Al-Mekhlafi, A.B.A.; Isha, A.S.N.; Al-Tahitah, A.N.; Kineber, A.F.; Al-Dhawi, B.N.S.; Ajmal, M. Modelling the Impact of Driver Work Environment on Driving Performance among Oil and Gas Heavy Vehicles: SEM-PLS. Safety 2023, 9, 48. [Google Scholar] [CrossRef]
  22. Sherin, S.; Raza, S.; Ahmad, I. Conceptual Framework for Hazards Management in the Surface Mining Industry;Application of Structural Equation Modeling. Safety 2023, 9, 31. [Google Scholar] [CrossRef]
  23. Lévy, J.P.; Varela, J. Análisis Multivariante para Ciencias Sociales; Pearson Educación Learning: Madrid, Spain, 2003; p. 856. [Google Scholar]
  24. Hair, J.F.; Anderson, R.E.; Tatham, R.L.; Black, W.C. Análisis Multivariante, 5th ed.; Prentice Hall: Englewood Cliffs, NJ, USA, 2007; Volume 5, p. 832. [Google Scholar]
  25. Martínez, J.F.; Bestratén, M. Desarrollo de Competencias y Riesgos Psicosociales (I); Technical Report I; Instituto Nacional de Seguridad e Higiene en el Trabajo—The National Institute of Occupational Safety and Hygiene: Caracas, Venezuela, 2010. [Google Scholar]
  26. OIT/Cinterfor. 40 Preguntas Sobre Competencia Laboral; Departamento de Publicaciones de Cinterfor/OIT: Montevideo, Uruguay, 2004; p. 130. [Google Scholar]
  27. Villa, A.; Poblete, M. Un Aprendizaje Basado en Competencias; Ediciones Mensajero; Universdidad de Deusto: Bilbao, Spain, 2003; p. 333. [Google Scholar]
  28. Martínez, R.; Vallejo, C. Absentismo Laboral: El Colesterol de la Empresa; Technical Report; Observatorio efr: Madrid, Spain, 2009. [Google Scholar]
  29. Superintendencia de Seguridad Social. Manual del metodo del cuestionario SUSEO/ISTAS21. J. Chem. Inf. Model. 2020, 53, 1689–1699. [Google Scholar]
  30. Al Riyami, S.; Razzak, M.R.; Al-Busaidi, A.S.; Palalic, R. Impact of work from home on work-life balance: Mediating effects of work-family conflict and work motivation. Herit. Sustain. Dev. 2023, 5, 33–52. [Google Scholar] [CrossRef]
  31. Cruz, H.D. Efectos de los Entornos Familiarmente Responsables Sobre la Calidad de la Motivación de los Colaboradores. Ph.D. Thesis, Universidad de Navarra, Pamplona, Spain, 2012. Available online: https://dadun.unav.edu/bitstream/10171/27458/1/Tesis%20Hugo%20Cruz.pdf (accessed on 27 July 2021).
  32. Abdelwahed, N.A.A.; Soomro, B.A. Factors Impacting Occupational Safety among Women Engineers. Safety 2023, 9, 38. [Google Scholar] [CrossRef]
  33. Bohle, P.; Willaby, H.; Quinlan, M.; McNamara, M. Flexible work in call centres: Working hours, work-life conflict & health. Appl. Ergon. 2011, 42, 219–224. [Google Scholar] [CrossRef]
  34. Farid, H.; Zhang, Y.; Tian, M.; Raza, J.; Aamir, M. “What is my organization doing for me?” Organizational supportive measures in gearing job performance: Thriving at work amid COV-19. Curr. Psychol. 2023. [Google Scholar] [CrossRef]
  35. Ozkok, O.; Vaulont, M.J.; Zyphur, M.J.; Zhang, Z.; Preacher, K.J.; Koval, P.; Zheng, Y. Interaction Effects in Cross-Lagged Panel Models: SEM with Latent Interactions Applied to Work-Family Conflict, Job Satisfaction, and Gender. Organ. Res. Methods 2022, 25, 673–715. [Google Scholar] [CrossRef]
  36. Uriel, E.; Aldás, J. Análisis Multivariante Aplicado; Paraninfo Cengage Learning: Madrid, Spain, 2005; p. 531. [Google Scholar]
  37. Chinchilla, N.; Lleó, Á.; Rey, C.; Alloza, Á.; Pitta, N. Purpose Strength Model: En Busca de un Propósito Compartido; IESE: Navarra, Spain, 2019. [Google Scholar]
  38. Yang, N.; Chen, C.C.; Choi, J.; Zou, Y. Sources of Work-Family Conflict: A Sino-U.S. Comparison of the Effects of Work and Family Demands. Acad. J. Manag. 2000, 43, 113–123. [Google Scholar] [CrossRef]
  39. Permadi, I.K.O.; Diputra, I.K.S.; Sanjiwani, P.A.P. The Effect of Work-Life Balance and Workload on Job Satisfaction to Affect Nurse Performance. Ekon. J. Econ. Bus. 2023, 7, 884. [Google Scholar] [CrossRef]
  40. Miño-Terrancle, J.; León-Rubio, J.M.; León-Pérez, J.M.; Cobos-Sanchiz, D. Leadership and the Promotion of Health and Productivity in a Changing Environment: A Multiple Focus Groups Study. Safety 2023, 9, 45. [Google Scholar] [CrossRef]
Figure 1. Conceptual diagram of the initial structural model. Note: WFI Competencies—personal competencies that facilitate the integration of work and family; WFI Support—support provided by employers; WFI Satisfaction—perceived satisfaction in role integration; WFI Indicators—work-family integration indicators that include the Commitment Indicators (CO), Personal Productivity (PP), and Effects on Health (EH).
Figure 1. Conceptual diagram of the initial structural model. Note: WFI Competencies—personal competencies that facilitate the integration of work and family; WFI Support—support provided by employers; WFI Satisfaction—perceived satisfaction in role integration; WFI Indicators—work-family integration indicators that include the Commitment Indicators (CO), Personal Productivity (PP), and Effects on Health (EH).
Safety 10 00028 g001
Figure 2. Steps for causal analysis with structural equations. Adapted from [23].
Figure 2. Steps for causal analysis with structural equations. Adapted from [23].
Safety 10 00028 g002
Figure 3. Stages for the scale design from Source [23].
Figure 3. Stages for the scale design from Source [23].
Safety 10 00028 g003
Figure 4. Relations diagram of the adjusted measurement model of WFI competencies (AMOS 24 Output).
Figure 4. Relations diagram of the adjusted measurement model of WFI competencies (AMOS 24 Output).
Safety 10 00028 g004
Figure 5. Relations diagram of the measurement model of WFI Indicators (AMOS 24 Output).
Figure 5. Relations diagram of the measurement model of WFI Indicators (AMOS 24 Output).
Safety 10 00028 g005
Figure 6. Final structural model with standardized estimates (output from AMOS 24).
Figure 6. Final structural model with standardized estimates (output from AMOS 24).
Safety 10 00028 g006
Table 1. Characteristics of the sample.
Table 1. Characteristics of the sample.
CharacteristicCategoryPercentage
GenderFemale61%
 Male39%
Marital StatusSingle45%
 Married40%
 Divorced11%
 Serious Relationship24%
 Widow4%
ChildrenYes51%
 No49%
EducationDoctorate5%
 Masters25%
 Higher Education70%
Age (Years)20 to 3040%
 31 to 4034%
 41 to 5017%
 Over 519%
No. of Children1 to 282%
 More than 218%
Working Day (H)More than 837%
 Between 5 and 857%
 Less than 56%
Company DepartmentPublic54%
 Private46%
Age Average 35 years
Table 2. Model fit values for WFI Competencies.
Table 2. Model fit values for WFI Competencies.
Model FitGFIAGFINFIRFIRMR
Values0.9830.9740.9670.9570.035
Reference values≥0.9≥0.9≥0.9≥0.9≤0.08
Table 3. Model fit of WFI Indicators.
Table 3. Model fit of WFI Indicators.
Model FitGFIAGFINFIRFIRMR
Values0.9830.9770.9720.9660.058
Reference values≥0.9≥0.9≥0.9≥0.9≤0.08
Table 4. Fit Indices of the final structural model.
Table 4. Fit Indices of the final structural model.
Model FitGFIAGFINFIRFIRMR
Values0.9540.9450.9230.9140.064
Reference values≥0.9≥0.9≥0.9≥0.9≤0.08
Disclaimer/Publisher’s Note: The statements, opinions and data contained in all publications are solely those of the individual author(s) and contributor(s) and not of MDPI and/or the editor(s). MDPI and/or the editor(s) disclaim responsibility for any injury to people or property resulting from any ideas, methods, instructions or products referred to in the content.

Share and Cite

MDPI and ACS Style

Cachutt-Alvarado, C.; Méndez-Gómez-Humaran, I.; Velasco-Álvarez, J. Personal Competencies for Work–Family Integration and Its Relationship with Productivity and Comprehensive Health in Salaried Professionals. Safety 2024, 10, 28. https://doi.org/10.3390/safety10010028

AMA Style

Cachutt-Alvarado C, Méndez-Gómez-Humaran I, Velasco-Álvarez J. Personal Competencies for Work–Family Integration and Its Relationship with Productivity and Comprehensive Health in Salaried Professionals. Safety. 2024; 10(1):28. https://doi.org/10.3390/safety10010028

Chicago/Turabian Style

Cachutt-Alvarado, Crisdalith, Ignacio Méndez-Gómez-Humaran, and Jonás Velasco-Álvarez. 2024. "Personal Competencies for Work–Family Integration and Its Relationship with Productivity and Comprehensive Health in Salaried Professionals" Safety 10, no. 1: 28. https://doi.org/10.3390/safety10010028

APA Style

Cachutt-Alvarado, C., Méndez-Gómez-Humaran, I., & Velasco-Álvarez, J. (2024). Personal Competencies for Work–Family Integration and Its Relationship with Productivity and Comprehensive Health in Salaried Professionals. Safety, 10(1), 28. https://doi.org/10.3390/safety10010028

Note that from the first issue of 2016, this journal uses article numbers instead of page numbers. See further details here.

Article Metrics

Back to TopTop