Efficient Dehazing with Recursive Gated Convolution in U-Net: A Novel Approach for Image Dehazing
Abstract
:1. Introduction
2. Related Works
3. Methods
3.1. Motivation
3.2. Recursive Gated Convolution Block
3.3. SK Fusion Module
3.4. Training Loss
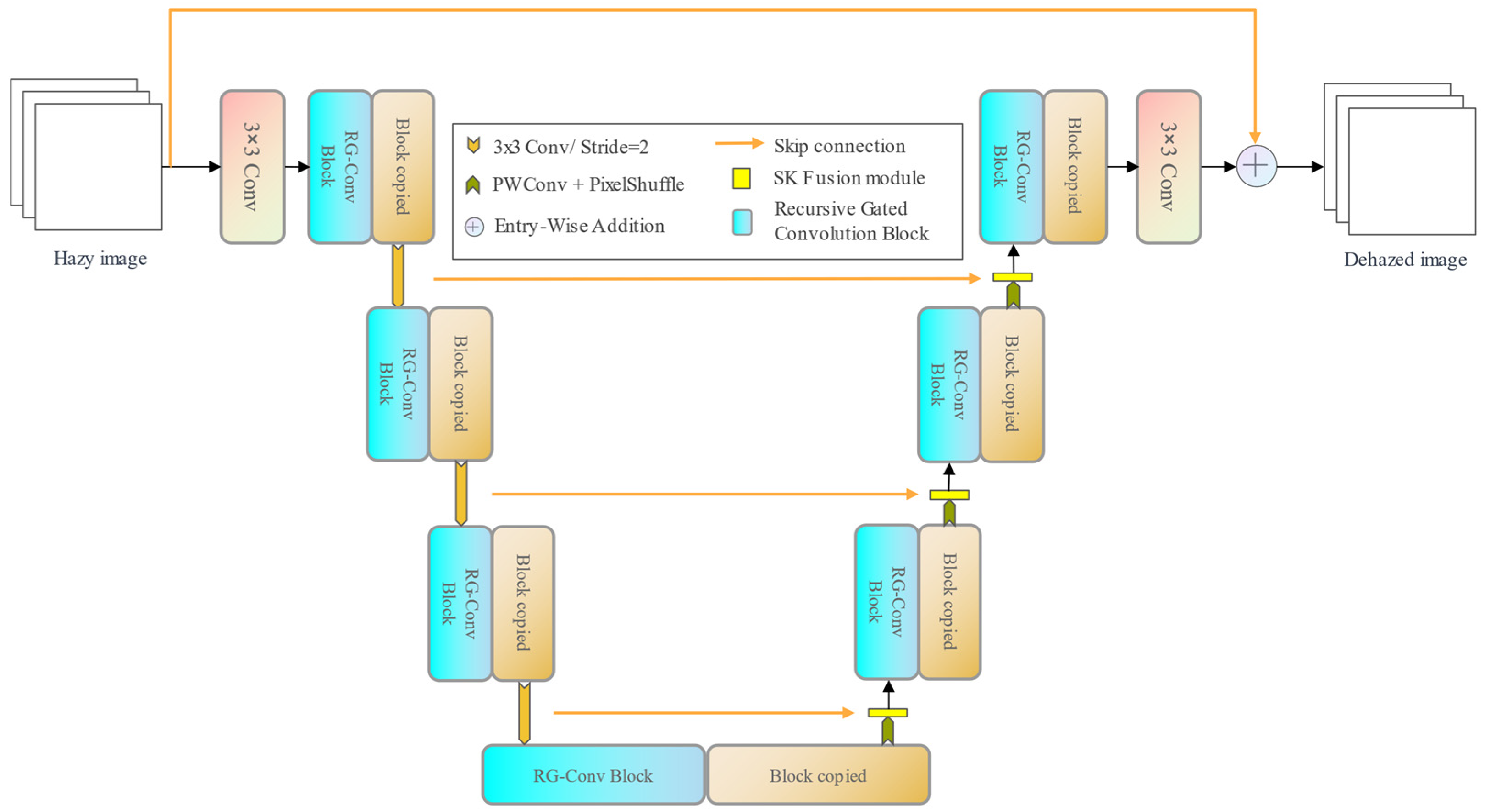
3.5. Network Architecture Details
4. Experimental
4.1. Data Set and Experimental Setup
4.2. Quantitative Comparison and Qualitative Analysis
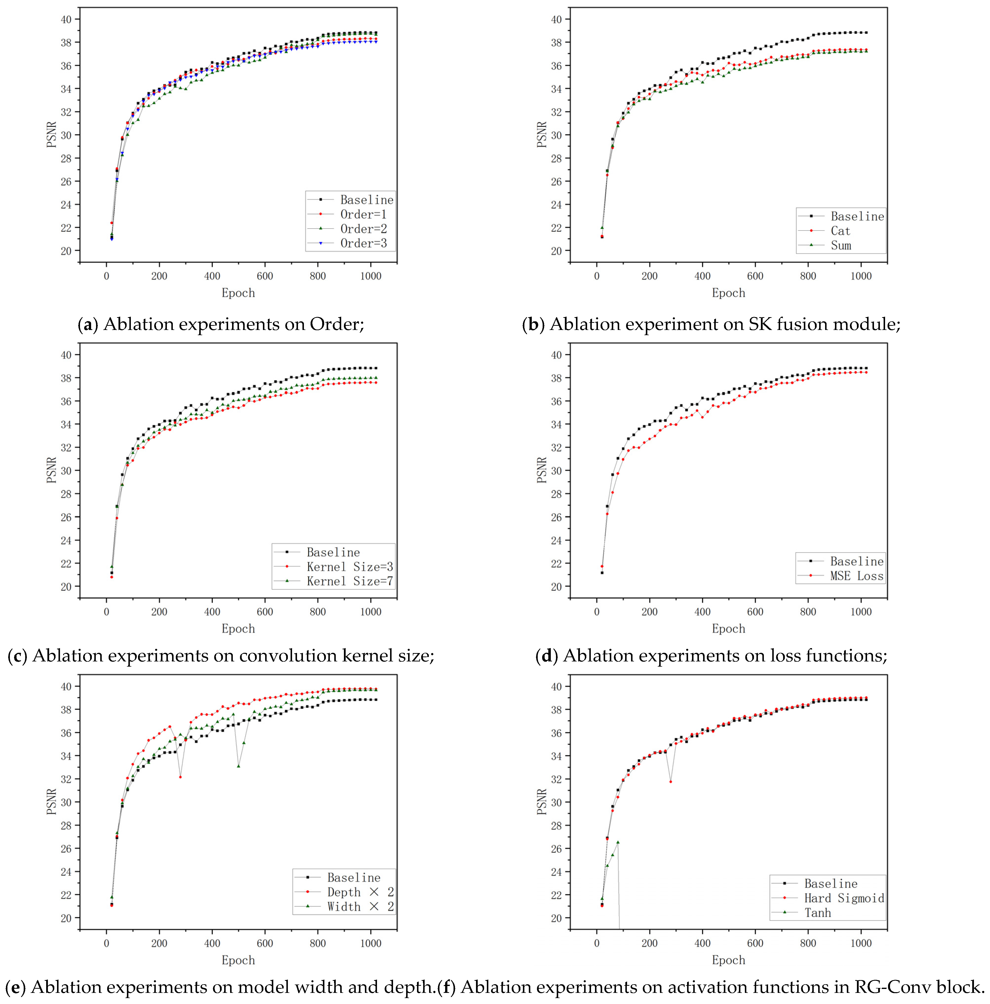
4.3. Ablation Study
5. Discussion
Author Contributions
Funding
Data Availability Statement
Conflicts of Interest
References
- McCartney, E.J. Optics of the Atmosphere: Scattering by Molecules and Particles; John Wiley and Sons: New York, NY, USA, 1976. [Google Scholar]
- Nayar, S.K.; Narasimhan, S.G. Vision in Bad Weather. In Proceedings of the 7th IEEE International Conference on Computer Vision, Kerkyra, Greece, 20–27 September 1999; IEEE: Piscataway, NJ, USA, 1999; Volume 2, pp. 820–827. [Google Scholar]
- Narasimhan, S.G.; Nayar, S.K. Vision and the Atmosphere. Int. J. Comput. Vis. 2002, 48, 233–254. [Google Scholar] [CrossRef]
- Long, J.; Shelhamer, E.; Darrell, T. Fully Convolutional Networks for Semantic Segmentation. In Proceedings of the IEEE Conference on Computer Vision and Pattern Recognition, Boston, MA, USA, 7–12 June 2015; pp. 3431–3440. [Google Scholar]
- He, K.; Zhang, X.; Ren, S.; Sun, J. Deep Residual Learning for Image Recognition. In Proceedings of the IEEE Conference on Computer Vision and Pattern Recognition, Las Vegas, NV, USA, 27–30 June 2016; pp. 770–778. [Google Scholar]
- Zhang, K.; Zuo, W.; Chen, Y.; Meng, D.; Zhang, L. Beyond a Gaussian Denoiser: Residual Learning of Deep Cnn for Image Denoising. IEEE Trans. Image Process. 2017, 26, 3142–3155. [Google Scholar] [CrossRef] [PubMed]
- Rao, Y.; Zhao, W.; Tang, Y.; Zhou, J.; Lim, S.N.; Lu, J. Hornet: Efficient High-Order Spatial Interactions with Recursive Gated Convolutions. Adv. Neural Inf. Process. Syst. 2022, 35, 10353–10366. [Google Scholar]
- Li, X.; Wang, W.; Hu, X.; Yang, J. Selective Kernel Networks. In Proceedings of the IEEE/CVF Conference on Computer Vision and Pattern Recognition, Long Beach, CA, USA, 15–20 June 2019; pp. 510–519. [Google Scholar]
- Galdran, A. Image Dehazing by Artificial Multiple-Exposure Image Fusion. Signal Process. 2018, 149, 135–147. [Google Scholar] [CrossRef]
- Fu, X.; Wang, J.; Zeng, D.; Huang, Y.; Ding, X. Remote Sensing Image Enhancement Using Regularized-Histogram Equalization and DCT. IEEE Geosci. Remote Sens. Lett. 2015, 12, 2301–2305. [Google Scholar] [CrossRef]
- Mi, Z.; Zhou, H.; Zheng, Y.; Wang, M. Single Image Dehazing via Multi-scale Gradient Domain Contrast Enhancement. IET Image Process. 2016, 10, 206–214. [Google Scholar] [CrossRef]
- Zheng, L.; Shi, H.; Gu, M. Infrared Traffic Image Enhancement Algorithm Based on Dark Channel Prior and Gamma Correction. Mod. Phys. Lett. B 2017, 31, 1740044. [Google Scholar] [CrossRef]
- Gao, Y.; Chen, H.; Li, H.; Zhang, W. Single Image Dehazing Using Local Linear Fusion. IET Image Process. 2018, 12, 637–643. [Google Scholar] [CrossRef]
- Ju, M.; Ding, C.; Zhang, D.; Guo, Y.J. Gamma-Correction-Based Visibility Restoration for Single Hazy Images. IEEE Signal Process. Lett. 2018, 25, 1084–1088. [Google Scholar] [CrossRef]
- Wang, J.; Lu, K.; Xue, J.; He, N.; Shao, L. Single Image Dehazing Based on the Physical Model and MSRCR Algorithm. IEEE Trans. Circuits Syst. Video Technol. 2017, 28, 2190–2199. [Google Scholar] [CrossRef]
- Liu, C.; Zhao, J.; Shen, Y.; Zhou, Y.; Wang, X.; Ouyang, Y. Texture Filtering Based Physically Plausible Image Dehazing. Vis. Comput. 2016, 32, 911–920. [Google Scholar] [CrossRef]
- Tarel, J.-P.; Hautiere, N.; Cord, A.; Gruyer, D.; Halmaoui, H. Improved Visibility of Road Scene Images under Heterogeneous Fog. In Proceedings of the 2010 IEEE Intelligent Vehicles Symposium, La Jolla, CA, USA, 21–24 June 2010; IEEE: Piscataway, NJ, USA, 2010; pp. 478–485. [Google Scholar]
- Tarel, J.-P.; Hautiere, N. Fast Visibility Restoration from a Single Color or Gray Level Image. In Proceedings of the 2009 IEEE 12th International Conference on Computer Vision, Kyoto, Japan, 27 September–4 October 2009; IEEE: Piscataway, NJ, USA, 2009; pp. 2201–2208. [Google Scholar]
- Zhu, Z.; Wei, H.; Hu, G.; Li, Y.; Qi, G.; Mazur, N. A Novel Fast Single Image Dehazing Algorithm Based on Artificial Multiexposure Image Fusion. IEEE Trans. Instrum. Meas. 2020, 70, 1–23. [Google Scholar] [CrossRef]
- Yuan, F.; Zhou, Y.; Xia, X.; Shi, J.; Fang, Y.; Qian, X. Image Dehazing Based on a Transmission Fusion Strategy by Automatic Image Matting. Comput. Vis. Image Underst. 2020, 194, 102933. [Google Scholar] [CrossRef]
- Gao, Y.; Su, Y.; Li, Q.; Li, H.; Li, J. Single Image Dehazing via Self-Constructing Image Fusion. Signal Process. 2020, 167, 107284. [Google Scholar] [CrossRef]
- He, K.; Sun, J.; Tang, X. Single Image Haze Removal Using Dark Channel Prior. IEEE Trans. Pattern Anal. Mach. Intell. 2010, 33, 2341–2353. [Google Scholar]
- Zhu, Q.; Mai, J.; Shao, L. A Fast Single Image Haze Removal Algorithm Using Color Attenuation Prior. IEEE Trans. Image Process. 2015, 24, 3522–3533. [Google Scholar]
- Li, Z.; Zheng, J. Edge-Preserving Decomposition-Based Single Image Haze Removal. IEEE Trans. Image Process. 2015, 24, 5432–5441. [Google Scholar] [CrossRef]
- Cai, B.; Xu, X.; Jia, K.; Qing, C.; Tao, D. Dehazenet: An End-to-End System for Single Image Haze Removal. IEEE Trans. Image Process. 2016, 25, 5187–5198. [Google Scholar] [CrossRef]
- Ren, W.; Liu, S.; Zhang, H.; Pan, J.; Cao, X.; Yang, M.-H. Single Image Dehazing via Multi-Scale Convolutional Neural Networks. In Proceedings of the Computer Vision–ECCV 2016: 14th European Conference, Amsterdam, The Netherlands, 11–14 October 2016; Proceedings, Part II 14. Springer: Berlin/Heidelberg, Germany, 2016; pp. 154–169. [Google Scholar]
- Li, B.; Peng, X.; Wang, Z.; Xu, J.; Feng, D. Aod-Net: All-in-One Dehazing Network. In Proceedings of the IEEE International Conference on Computer Vision, Venice, Italy, 22–29 October 2017; pp. 4770–4778. [Google Scholar]
- Chen, D.; He, M.; Fan, Q.; Liao, J.; Zhang, L.; Hou, D.; Yuan, L.; Hua, G. Gated Context Aggregation Network for Image Dehazing and Deraining. In Proceedings of the 2019 IEEE Winter Conference on Applications of Computer Vision (WACV), Waikoloa Village, HI, USA, 7–11 January 2019; IEEE: Piscataway, NJ, USA, 2019; pp. 1375–1383. [Google Scholar]
- Liu, X.; Ma, Y.; Shi, Z.; Chen, J. Griddehazenet: Attention-Based Multi-Scale Network for Image Dehazing. In Proceedings of the IEEE/CVF International Conference on Computer Vision, Seoul, Republic of Korea, 27 October–2 November 2019; pp. 7314–7323. [Google Scholar]
- Dong, H.; Pan, J.; Xiang, L.; Hu, Z.; Zhang, X.; Wang, F.; Yang, M.-H. Multi-Scale Boosted Dehazing Network with Dense Feature Fusion. In Proceedings of the IEEE/CVF Conference on Computer Vision and Pattern Recognition, Seattle, WA, USA, 13–19 June 2020; pp. 2157–2167. [Google Scholar]
- Dong, J.; Pan, J. Physics-Based Feature Dehazing Networks. In Proceedings of the Computer Vision–ECCV 2020: 16th European Conference, Glasgow, UK, 23–28 August 2020; Proceedings, Part XXX 16. Springer: Berlin/Heidelberg, Germany, 2020; pp. 188–204. [Google Scholar]
- Qin, X.; Wang, Z.; Bai, Y.; Xie, X.; Jia, H. FFA-Net: Feature Fusion Attention Network for Single Image Dehazing. In Proceedings of the AAAI Conference on Artificial Intelligence, New York, NY, USA, 7–12 February 2020; Volume 34, pp. 11908–11915. [Google Scholar]
- Ye, T.; Jiang, M.; Zhang, Y.; Chen, L.; Chen, E.; Chen, P.; Lu, Z. Perceiving and Modeling Density Is All You Need for Image Dehazing. arXiv 2021, arXiv:2111.09733. [Google Scholar]
- Hong, M.; Liu, J.; Li, C.; Qu, Y. Uncertainty-Driven Dehazing Network. In Proceedings of the AAAI Conference on Artificial Intelligence, Online, 22 February–1 March 2022; Volume 36, pp. 906–913. [Google Scholar]
- Song, Y.; Zhou, Y.; Qian, H.; Du, X. Rethinking Performance Gains in Image Dehazing Networks. arXiv 2022, arXiv:2209.11448. [Google Scholar]
- Lu, L.; Xiong, Q.; Chu, D.; Xu, B. MixDehazeNet: Mix Structure Block for Image Dehazing Network. arXiv 2023, arXiv:2305.176542023. [Google Scholar]
- Song, Y.; He, Z.; Qian, H.; Du, X. Vision Transformers for Single Image Dehazing. IEEE Trans. Image Process. 2023, 32, 1927–1941. [Google Scholar] [CrossRef] [PubMed]
- Golts, A.; Freedman, D.; Elad, M. Unsupervised Single Image Dehazing Using Dark Channel Prior Loss. IEEE Trans. Image Process. 2019, 29, 2692–2701. [Google Scholar] [CrossRef] [PubMed]
- Sun, Z.; Zhang, Y.; Bao, F.; Wang, P.; Yao, X.; Zhang, C. Sadnet: Semi-Supervised Single Image Dehazing Method Based on an Attention Mechanism. ACM Trans. Multimed. Comput. Commun. Appl. 2022, 18, 1–23. [Google Scholar] [CrossRef]
- Dauphin, Y.N.; Fan, A.; Auli, M.; Grangier, D. Language Modeling with Gated Convolutional Networks. In Proceedings of the International Conference on Machine Learning; PMLR, Sydney, Australia, 6–11 August 2017; pp. 933–941. [Google Scholar]
- Howard, A.G.; Zhu, M.; Chen, B.; Kalenichenko, D.; Wang, W.; Weyand, T.; Andreetto, M.; Adam, H. Mobilenets: Efficient Convolutional Neural Networks for Mobile Vision Applications. arXiv 2017, arXiv:1704.04861. [Google Scholar]
- Cybenko, G. Approximation by Superpositions of a Sigmoidal Function. Math. Control Signals Syst. 1989, 2, 303–314. [Google Scholar] [CrossRef]
- Nwankpa, C.; Ijomah, W.; Gachagan, A.; Marshall, S. Activation Functions: Comparison of Trends in Practice and Research for Deep Learning. arXiv 2018, arXiv:1811.03378. [Google Scholar]
- Nair, V.; Hinton, G.E. Rectified Linear Units Improve Restricted Boltzmann Machines. In Proceedings of the 27th International Conference on Machine Learning (ICML-10), Haifa, Israel, 21–24 June 2010; pp. 807–814. [Google Scholar]
- Zamir, S.W.; Arora, A.; Khan, S.; Hayat, M.; Khan, F.S.; Yang, M.-H.; Shao, L. Learning Enriched Features for Fast Image Restoration and Enhancement. IEEE Trans. Pattern Anal. Mach. Intell. 2022, 45, 1934–1948. [Google Scholar] [CrossRef]
- Zamir, S.W.; Arora, A.; Khan, S.; Hayat, M.; Khan, F.S.; Yang, M.-H.; Shao, L. Learning Enriched Features for Real Image Restoration and Enhancement. In Proceedings of the Computer Vision–ECCV 2020: 16th European Conference, Glasgow, UK, 23–28 August 2020; Proceedings, Part XXV 16. Springer: Berlin/Heidelberg, Germany, 2020; pp. 492–511. [Google Scholar]
- Lin, M.; Chen, Q.; Yan, S. Network in Network. arXiv 2013, arXiv:1312.4400. [Google Scholar]
- Li, B.; Ren, W.; Fu, D.; Tao, D.; Feng, D.; Zeng, W.; Wang, Z. Benchmarking Single-Image Dehazing and Beyond. IEEE Trans. Image Process. 2018, 28, 492–505. [Google Scholar] [CrossRef]
- Liu, Y.; Zhu, L.; Pei, S.; Fu, H.; Qin, J.; Zhang, Q.; Wan, L.; Feng, W. From Synthetic to Real: Image Dehazing Collaborating with Unlabeled Real Data. In Proceedings of the 29th ACM International Conference on Multimedia, Online, 20–24 October 2021; pp. 50–58. [Google Scholar]
- Goyal, P.; Dollár, P.; Girshick, R.; Noordhuis, P.; Wesolowski, L.; Kyrola, A.; Tulloch, A.; Jia, Y.; He, K. Accurate, Large Minibatch Sgd: Training Imagenet in 1 Hour. arXiv 2017, arXiv:1706.02677. [Google Scholar]
- Loshchilov, I.; Hutter, F. Sgdr: Stochastic Gradient Descent with Warm Restarts. arXiv 2016, arXiv:1608.03983. [Google Scholar]
- Loshchilov, I.; Hutter, F. Decoupled Weight Decay Regularization. arXiv 2017, arXiv:1711.05101. [Google Scholar]
- Hore, A.; Ziou, D. Image Quality Metrics: PSNR vs. SSIM. In Proceedings of the 2010 20th International Conference on Pattern Recognition, Istanbul, Turkey, 23–26 August 2010; IEEE: Piscataway, NJ, USA, 2010; pp. 2366–2369. [Google Scholar]
- Tu, Z.; Talebi, H.; Zhang, H.; Yang, F.; Milanfar, P.; Bovik, A.; Li, Y. Maxim: Multi-Axis Mlp for Image Processing. In Proceedings of the IEEE/CVF Conference on Computer Vision and Pattern Recognition, New Orleans, LA, USA, 18–24 June 2022; pp. 5769–5780. [Google Scholar]
- Nie, J.; Pang, Y.; Xie, J.; Han, J.; Li, X. Binocular Image Dehazing via a Plain Network without Disparity Estimation. IEEE Trans. Multimed. 2022; in press. [Google Scholar]
- Luo, P.; Xiao, G.; Gao, X.; Wu, S. LKD-Net: Large Kernel Convolution Network for Single Image Dehazing. In Proceedings of the 2023 IEEE International Conference on Multimedia and Expo (ICME), Brisbane, Australia, 10–14 July 2023; IEEE: Piscataway, NJ, USA, 2023; pp. 1601–1606. [Google Scholar]
- Chen, Z.; He, Z.; Lu, Z.-M. DEA-Net: Single Image Dehazing Based on Detail-Enhanced Convolution and Content-Guided Attention. arXiv 2023, arXiv:2301.04805. [Google Scholar]






| Name | Depth | Order |
|---|---|---|
| DRGNet-T | {2, 2, 2, 4, 2, 2, 2} | {1, 2, 2, 3, 2, 2, 1} |
| DRGNet-B | {4, 4, 4, 8, 4, 4, 4} | {1, 2, 2, 3, 2, 2, 1} |
| DRGNet-L | {8, 8, 8, 16, 8, 8, 8} | {1, 2, 2, 3, 2, 2, 1} |
| Model | RESIDE-IN | RESIDE-OUT | Haze4K | Overhead | |||||
|---|---|---|---|---|---|---|---|---|---|
| PSNR | SSIM | PSNR | SSIM | PSNR | SSIM | MACs | Param | Latency | |
| DCP [22] | 16.62 | 0.818 | 19.13 | 0.815 | 14.01 | 0.760 | - | - | - |
| DehazeNet [25] | 19.82 | 0.821 | 24.75 | 0.927 | 19.12 | 0.840 | 0.581 G | 0.009 M | 0.919 ms |
| MSCNN [26] | 19.84 | 0.833 | 22.06 | 0.908 | 14.01 | 0.510 | 0.525 G | 0.008 M | 0.619 ms |
| AOD-Net [27] | 20.51 | 0.816 | 24.14 | 0.920 | 17.15 | 0.830 | 0.115 G | 0.002 M | 0.390 ms |
| GCANet [28] | 30.23 | 0.980 | - | - | 25.09 | 0.923 | 18.41 G | 0.702 M | 3.695 ms |
| GridDehazeNet [29] | 32.16 | 0.984 | 30.86 | 0.982 | - | - | 21.49 G | 0.956 M | 9.905 ms |
| MSBDN [30] | 33.67 | 0.985 | 33.48 | 0.982 | 22.99 | 0.850 | 41.54 G | 31.35 M | 13.250 ms |
| PFDN [31] | 32.68 | 0.976 | - | - | - | - | 50.46 G | 11.27 M | 4.809 ms |
| FFA-Net [32] | 36.39 | 0.989 | 33.57 | 0.984 | 26.96 | 0.950 | 287.8 G | 4.456 M | 55.91 ms |
| PMNet [33] | 38.41 | 0.990 | 34.74 | 0.985 | - | - | 81.13 G | 18.90 M | 28.08 ms |
| UDN [34] | 38.62 | 0.991 | 34.92 | 0.987 | - | - | - | 4.25 M | - |
| gUNet-T [35] | 37.99 | 0.993 | 34.52 | 0.983 | 31.60 | 0.984 | 2.595 G | 0.805 M | 3.391 ms |
| MixDehazeNet-S [36] | 39.47 | 0.995 | 35.09 | 0.985 | - | - | 22.06 G | 3.16 M | 14.56 ms |
| DehazeFormer-T [37] | 35.15 | 0.989 | 33.71 | 0.982 | - | - | 6.658 G | 0.686 M | 10.59 ms |
| MAXIM [54] | 38.11 | 0.991 | 34.19 | 0.985 | - | - | 216 G | 14.10 M | - |
| SGID-PFF [55] | 38.52 | 0.991 | 30.20 | 0.975 | - | - | 152.80 G | 13.87 M | 20.92 ms |
| LKD-B [56] | 38.57 | 0.993 | 34.81 | 0.983 | - | - | 12.20 G | 1.22 M | - |
| DEA-Net [57] | 40.20 | 0.993 | 36.03 | 0.989 | 33.19 | 0.99 | 32.23 G | 3.653 M | 7.093 ms |
| DRGNet-T | 38.86 | 0.994 | 34.81 | 0.983 | 32.42 | 0.986 | 2.907 G | 0.939 M | 7.57 ms |
| DRGNet-B | 39.82 | 0.995 | 35.32 | 0.984 | 32.89 | 0.987 | 5.207 G | 1.675 M | 13.70 ms |
| DRGNet-L | 40.76 | 0.996 | 36.33 | 0.986 | 33.21 | 0.988 | 9.803 G | 3.146 M | 25.77 ms |
| Methods | RESIDE-IN | Overhead | |||
|---|---|---|---|---|---|
| PSNR | SSIM | MACs | Param | Latency | |
| Baseline | 38.86 | 0.994 | 2.907 G | 0.939 M | 7.57 ms |
| RGC GC | 38.34 | 0.993 | 2.607 G | 0.806 M | 6.21 ms |
| Sigmoid Hard-Sigmoid | 39.02 | 0.995 | 2.909 G | 0.939 M | 7.67 ms |
| ReLU | NaN | NaN | 2.907 G | 0.939 M | 7.81 ms |
| GeLU | NaN | NaN | 2.907 G | 0.939 M | 7.43 ms |
| Order [1, 1, 1, 1, 1, 1, 1] | 38.34 | 0.993 | 2.607 G | 0.806 M | 6.21 ms |
| [2, 2, 2, 2, 2, 2, 2] | 38.76 | 0.994 | 3.036 G | 0.918 M | 7.54 ms |
| [3, 3, 3, 3, 3, 3, 3] | 38.07 | 0.991 | 3.181 G | 0.951 M | 9.26 ms |
| SK Fusion Cat | 37.59 | 3.115 G | 0.958 M | 7.31 ms | |
| Sum | 37.32 | 2.904 G | 0.934 M | 7.10 ms | |
| Kernel Size = 5 3 | 37.64 | 0.989 | 2.69 G | 0.904 M | 7.11 ms |
| 7 | 38.00 | 0.991 | 3.239 G | 0.991 M | 7.67 ms |
| L1 LOSS L2 LOSS | 38.49 | 0.993 | 2.909 G | 0.939 M | 7.81 ms |
| Depth 2 | 39.82 | 0.995 | 5.207 G | 1.675 M | 13.70 ms |
| Width | 39.70 | 0.995 | 4.965 G | 1.638 M | 7.35 ms |
Disclaimer/Publisher’s Note: The statements, opinions and data contained in all publications are solely those of the individual author(s) and contributor(s) and not of MDPI and/or the editor(s). MDPI and/or the editor(s) disclaim responsibility for any injury to people or property resulting from any ideas, methods, instructions or products referred to in the content. |
© 2023 by the authors. Licensee MDPI, Basel, Switzerland. This article is an open access article distributed under the terms and conditions of the Creative Commons Attribution (CC BY) license (https://creativecommons.org/licenses/by/4.0/).
Share and Cite
Wang, Z.; Jia, J.; Lyu, P.; Min, J. Efficient Dehazing with Recursive Gated Convolution in U-Net: A Novel Approach for Image Dehazing. J. Imaging 2023, 9, 183. https://doi.org/10.3390/jimaging9090183
Wang Z, Jia J, Lyu P, Min J. Efficient Dehazing with Recursive Gated Convolution in U-Net: A Novel Approach for Image Dehazing. Journal of Imaging. 2023; 9(9):183. https://doi.org/10.3390/jimaging9090183
Chicago/Turabian StyleWang, Zhibo, Jia Jia, Peng Lyu, and Jeongik Min. 2023. "Efficient Dehazing with Recursive Gated Convolution in U-Net: A Novel Approach for Image Dehazing" Journal of Imaging 9, no. 9: 183. https://doi.org/10.3390/jimaging9090183
APA StyleWang, Z., Jia, J., Lyu, P., & Min, J. (2023). Efficient Dehazing with Recursive Gated Convolution in U-Net: A Novel Approach for Image Dehazing. Journal of Imaging, 9(9), 183. https://doi.org/10.3390/jimaging9090183

