Task-Adaptive Angle Selection for Computed Tomography-Based Defect Detection
Abstract
1. Introduction
- Incorporating prior knowledge about potential defects into the DRL reward function to guide task-specific angle selection for defect detection;
- Acknowledging that defects in industrial products are infrequent, and that defective and non-defective samples may require different numbers of angles, our method introduces adaptability in angle count. This flexibility allows for a more detailed inspection when defects are suspected, enhancing defect detection while simultaneously optimizing the use of scanning resources;
- Incorporating task-specific angle selection, such as image contrast or segmentation quality in the training reward. This integration of DRL with defect detection strategies significantly enhances both the rapidity and precision of defect identification, demonstrating the feasibility of an automated and efficient process for task-specific angle selection in CT scans.
2. Background
2.1. Inverse Problem of CT
2.2. Reinforcement Learning for Sequential OED
- Observation space: it consists of a set of measurements generated according to Equation (1).
- State space: we consider the reconstruction of the underlying ground truth as a belief state, which can be obtained via SIRT (3).
- Action space: it consists of 360 integer angles from the range [0, 360).
- Transition function and observation function: the transition function is deterministic, as the underlying ground truth remains unchanged. On the other hand, the data model given by the forward model serve as the observation function, from which we only consider measurement samples.
- Reward function: the reward function primarily evaluated the reconstruction quality using the Peak Signal-to-Noise Ratio (PSNR) value.
3. Methods
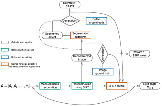
3.1. Task-Adaptive Angle Selection for Defect Detection
3.2. Reward Function
4. Results
4.1. Baseline Angle Selection Methods
- Equidistant policy: This method is a conventional strategy for determining the acquisition angles in X-ray CT imaging. It uniformly divides the full 360-degree rotation into equally spaced angular intervals. With an increase in the number of angles, the interval between consecutive angles becomes narrower, offering denser angular coverage.
- Golden standard policy [19,20]: In contrast to the equidistant approach, this method adopts a non-uniform strategy for angle selection, leveraging the golden ratio for angle distribution. This ensures that with the addition of angles, the previously established angles remain fixed, and new angles are allocated within the largest existing interval between angles, according to the golden ratio. This dynamic adjustment can optimize angular coverage.
4.2. Shepp–Logan Phantoms
4.2.1. Dataset
4.2.2. Implementation
4.2.3. Evaluation
4.3. Simulated Industrial Dataset
4.3.1. Implementation
4.3.2. Evaluation
- A.
- Pore defects
- B.
- Crack defects
5. Discussion
6. Conclusions
Author Contributions
Funding
Institutional Review Board Statement
Informed Consent Statement
Data Availability Statement
Conflicts of Interest
References
- Kazantsev, I. Information content of projections. Inverse Probl. 1991, 7, 887. [Google Scholar] [CrossRef]
- Fischer, A.; Lasser, T.; Schrapp, M.; Stephan, J.; Noël, P.B. Object specific trajectory optimization for industrial X-ray computed tomography. Sci. Rep. 2016, 6, 19135. [Google Scholar]
- Batenburg, K.J.; Palenstijn, W.J.; Balázs, P.; Sijbers, J. Dynamic angle selection in binary tomography. Comput. Vis. Image Underst. 2013, 117, 306–318. [Google Scholar]
- Dabravolski, A.; Batenburg, K.J.; Sijbers, J. Dynamic angle selection in X-ray computed tomography. Nucl. Instruments Methods Phys. Res. Sect. B Beam Interact. Mater. Atoms 2014, 324, 17–24. [Google Scholar]
- Burger, M.; Hauptmann, A.; Helin, T.; Hyvönen, N.; Puska, J.P. Sequentially optimized projections in X-ray imaging. Inverse Probl. 2021, 37, 075006. [Google Scholar]
- Helin, T.; Hyvönen, N.; Puska, J.P. Edge-promoting adaptive Bayesian experimental design for X-ray imaging. SIAM J. Sci. Comput. 2022, 44, B506–B530. [Google Scholar]
- Stayman, J.W.; Siewerdsen, J.H. Task-based trajectories in iteratively reconstructed interventional cone-beam CT. In Proceedings of the 12th International Meeting on Fully Three-Dimensional Image Reconstruction in Radiology and Nuclear Medicine, Lake Tahoe, CA, USA, 16–21 June 2013; pp. 257–260. [Google Scholar]
- Herl, G.; Hiller, J.; Thies, M.; Zaech, J.N.; Unberath, M.; Maier, A. Task-specific trajectory optimisation for twin-robotic X-ray tomography. IEEE Trans. Comput. Imaging 2021, 7, 894–907. [Google Scholar]
- Schneider, L.S.; Thies, M.; Schielein, R.; Syben, C.; Unberath, M.; Maier, A. Learning-based Trajectory Optimization for a Twin Robotic CT System. In Proceedings of the 12th Conference on Industrial Computed Tomography, Fürth, Germany, 27 February–2 March 2022. [Google Scholar]
- Matz, A.; Holub, W.; Schielein, R. Trajectory optimization in computed tomography based on object geometry. In Proceedings of the 11th Conference on Industrial Computed Tomography, Austria (iCT 2022), Wels, Austria,, 8–11 February 2022. [Google Scholar]
- Victor, B.; Vienne, C.; Kaftandjian, V. Fast Algorithms Based on Empirical Interpolation Methods for Selecting Best Projections in Sparse-View X-Ray Computed Tomography Using a Priori Information. NDT Int. 2023, 134, 102768. [Google Scholar] [CrossRef]
- Bussy, V.; Vienne, C.; Escoda, J.; Kaftandjian, V. Best projections selection algorithm based on constrained QDEIM for sparse-views X-ray Computed Tomography. In Proceedings of the 12th Conference on Industrial Computed Tomography, Fürth, Germany, 27 February–2 March 2022. [Google Scholar]
- Bauer, F.; Forndran, D.; Schromm, T.; Grosse, C.U. Practical part-specific trajectory optimization for robot-guided inspection via computed tomography. J. Nondestruct. Eval. 2022, 41, 55. [Google Scholar]
- Wang, T.; Lucka, F.; van Leeuwen, T. Sequential Experimental Design for X-Ray CT Using Deep Reinforcement Learning. IEEE Trans. Comput. Imaging 2024, 10, 953–968. [Google Scholar]
- Elfving, T.; Hansen, P.C.; Nikazad, T. Semiconvergence and relaxation parameters for projected SIRT algorithms. SIAM J. Sci. Comput. 2012, 34, A2000–A2017. [Google Scholar] [CrossRef]
- Rainforth, T.; Foster, A.; Ivanova, D.R.; Bickford Smith, F. Modern Bayesian experimental design. Stat. Sci. 2024, 39, 100–114. [Google Scholar]
- Sutton, R.S.; Barto, A.G. Reinforcement Learning: An Introduction; MIT Press: Cambridge, MA, USA, 2018. [Google Scholar]
- Shen, W.; Huan, X. Bayesian sequential optimal experimental design for nonlinear models using policy gradient reinforcement learning. Comput. Methods Appl. Mech. Eng. 2023, 416, 116304. [Google Scholar] [CrossRef]
- Kohler, T. A projection access scheme for iterative reconstruction based on the golden section. In Proceedings of the IEEE Symposium Conference Record Nuclear Science 2004, Rome, Italy, 16–22 October 2004; Volume 6, pp. 3961–3965. [Google Scholar]
- Craig, T.M.; Kadu, A.A.; Batenburg, K.J.; Bals, S. Real-time tilt undersampling optimization during electron tomography of beam sensitive samples using golden ratio scanning and RECAST3D. Nanoscale 2023, 15, 5391–5402. [Google Scholar] [CrossRef] [PubMed]
- Van Aarle, W.; Palenstijn, W.J.; De Beenhouwer, J.; Altantzis, T.; Bals, S.; Batenburg, K.J.; Sijbers, J. The ASTRA Toolbox: A platform for advanced algorithm development in electron tomography. Ultramicroscopy 2015, 157, 35–47. [Google Scholar] [PubMed]
- Van Aarle, W.; Palenstijn, W.J.; Cant, J.; Janssens, E.; Bleichrodt, F.; Dabravolski, A.; De Beenhouwer, J.; Batenburg, K.J.; Sijbers, J. Fast and flexible X-ray tomography using the ASTRA toolbox. Opt. Express 2016, 24, 25129–25147. [Google Scholar] [PubMed]
- Schielein, R. Analytische Simulation und Aufnahmeplanung für die industrielle Röntgencomputertomographie. Ph.D. Thesis, University in Würzburg, Würzburg, Germany, 2018. [Google Scholar]
- Sutton, R.S.; Modayil, J.; Delp, M.; Degris, T.; Pilarski, P.M.; White, A.; Precup, D. Horde: A scalable real-time architecture for learning knowledge from unsupervised sensorimotor interaction. In Proceedings of the 10th International Conference on Autonomous Agents and Multiagent Systems, Taipei, Taiwan, 2–6 May 2011; Volume 2, pp. 761–768. [Google Scholar]
- Baguer, D.O.; Leuschner, J.; Schmidt, M. Computed tomography reconstruction using deep image prior and learned reconstruction methods. Inverse Probl. 2020, 36, 094004. [Google Scholar]















| Policy | Average Number of Angles | CR | SSIM |
|---|---|---|---|
| DRL | 8.46 | 0.62 ± 0.10 | 0.86 ± 0.01 |
| Golden ratio | 8.46 | 0.48 ± 0.13 | 0.83 ± 0.01 |
| Equidistant | 8.46 | 0.49 ± 0.17 | 0.83 ± 0.01 |
| Golden ratio | 8.46 + 3 | 0.61 ± 0.11 | 0.85 ± 0.01 |
| Equidistant | 8.46 + 3 | 0.59 ± 0.13 | 0.86 ± 0.01 |
| Policy | Average Number of Angles | CR | SSIM |
|---|---|---|---|
| DRL (9.84) | 9.84 | 0.65 ± 0.24 | 0.46 ± 0.03 |
| Golden ratio | 9.84 | 0.57 ± 0.32 | 0.43 ± 0.09 |
| Equidistant | 9.84 | 0.56 ± 0.34 | 0.43 ± 0.07 |
| Golden ratio | 0.67 ± 0.25 | 0.47 ± 0.07 | |
| Equidistant | 0.67 ± 0.28 | 0.47 ± 0.06 |
| Policy | Average Number of Angles | CR | SSIM |
|---|---|---|---|
| DRL | 12.26 | 0.85 ± 0.14 | 0.46 ± 0.03 |
| Golden ratio | 12.26 | 0.72 ± 0.28 | 0.39 ± 0.10 |
| Equidistant | 12.26 | 0.76 ± 0.25 | 0.40 ± 0.10 |
| Golden ratio | 0.83 ± 0.18 | 0.49 ± 0.07 | |
| Equidistant | 0.86 ± 0.14 | 0.49 ± 0.07 |
Disclaimer/Publisher’s Note: The statements, opinions and data contained in all publications are solely those of the individual author(s) and contributor(s) and not of MDPI and/or the editor(s). MDPI and/or the editor(s) disclaim responsibility for any injury to people or property resulting from any ideas, methods, instructions or products referred to in the content. |
© 2024 by the authors. Licensee MDPI, Basel, Switzerland. This article is an open access article distributed under the terms and conditions of the Creative Commons Attribution (CC BY) license (https://creativecommons.org/licenses/by/4.0/).
Share and Cite
Wang, T.; Florian, V.; Schielein, R.; Kretzer, C.; Kasperl, S.; Lucka, F.; van Leeuwen, T. Task-Adaptive Angle Selection for Computed Tomography-Based Defect Detection. J. Imaging 2024, 10, 208. https://doi.org/10.3390/jimaging10090208
Wang T, Florian V, Schielein R, Kretzer C, Kasperl S, Lucka F, van Leeuwen T. Task-Adaptive Angle Selection for Computed Tomography-Based Defect Detection. Journal of Imaging. 2024; 10(9):208. https://doi.org/10.3390/jimaging10090208
Chicago/Turabian StyleWang, Tianyuan, Virginia Florian, Richard Schielein, Christian Kretzer, Stefan Kasperl, Felix Lucka, and Tristan van Leeuwen. 2024. "Task-Adaptive Angle Selection for Computed Tomography-Based Defect Detection" Journal of Imaging 10, no. 9: 208. https://doi.org/10.3390/jimaging10090208
APA StyleWang, T., Florian, V., Schielein, R., Kretzer, C., Kasperl, S., Lucka, F., & van Leeuwen, T. (2024). Task-Adaptive Angle Selection for Computed Tomography-Based Defect Detection. Journal of Imaging, 10(9), 208. https://doi.org/10.3390/jimaging10090208

