Next Article in Journal
A Sustainable Solution with Improved Chemical Resilience Using Repurposed Glass Fibers for Sewage Rehabilitation Pipes
Previous Article in Journal
Non-Structural Vibro-Compressed Concrete Incorporating Industrial Wastes
 
 
Font Type:
Arial Georgia Verdana
Font Size:
Aa Aa Aa
Line Spacing:
Column Width:
Background:
Article

Blue Circular Economy—Reuse and Valorization of Bivalve Shells: The Case of Algarve, Portugal

by
Fernanda Caroline Magalhães
1,2,*,
Poliana Bellei
1,
Inês Flores-Colen
1 and
Eduarda Marques da Costa
3
1
CERIS, DECivil, Instituto Superior Técnico, University of Lisbon, 1049-001 Lisbon, Portugal
2
CiTUA, DECivil, Instituto Superior Técnico, University of Lisbon, 1049-001 Lisbon, Portugal
3
CEG, Institute of Geography and Spatial Planning, University of Lisbon, 1600-276 Lisbon, Portugal
*
Author to whom correspondence should be addressed.
Recycling 2024, 9(2), 27; https://doi.org/10.3390/recycling9020027
Submission received: 23 February 2024 / Revised: 24 March 2024 / Accepted: 27 March 2024 / Published: 30 March 2024

Abstract

The Circular Economy emerges as an alternative to reinvent the linear production model (take–make–waste), focusing on reintegrating waste into the production cycle, and aiming to minimize both environmental disposal and the unrestrained extraction of raw materials. In this context, the concept of Blue Economy arises, an approach centered on preserving and valorizing marine and coastal resources. This article aims to develop a model for the circuit of bivalve shells, emphasizing the transformation of the residues into new products and identifying how these processes affect sociocultural, economic, and environmental dimensions. The methodology involved the surveying of local stakeholders directly involved in bivalve production and consumption to identify the relationship of these stakeholders with the production, marketing, and disposal of bivalves. It is concluded that biowaste has potential, and there is interest among local stakeholders in reusing it, but a lack of knowledge and connection among stakeholders ultimately leads to the devaluation of the product. The circuit of bivalves is necessary to identify value, propose correct collection, and stimulate interest in their reuse, both by other industries and by the aquaculture industry itself. Exploring the potential for reusing bivalves and mitigating their waste, as well as preventing improper disposal, could drive the development of the Blue Circular Economy in coastal regions.

1. Introduction

Currently, a significant portion of the global economy relies on linear production models, following the “make, use, dispose” pattern. This model involves the continuous depletion of natural resources and is characterized by the accelerated and indiscriminate disposal of consumed goods, encouraging excessive consumption, and compromising sustainability in its multiple dimensions: environmental, economic, and sociocultural [1]. The transition to a circular model is necessary to redesign the traditional linear path and promote the valorization of products, materials, and resources, keeping them in the economy for as long as possible and within planetary boundaries. This new model serves as a tool to assist in mitigating the impacts of climate change, biodiversity loss, waste, and pollution, while also addressing social and economic issues [1,2,3]. The Circular Economy (CE) has been heralded as a driver of environmental gains by encouraging the slowing down, closing, and narrowing of resource cycles. The question is whether the Circular Economy can effectively mitigate and utilize resources appropriately in the face of climate change to the extent required [4]. Scientists emphasize the serious consequences of the trajectory pursued by modern society: climate change, wildlife and biodiversity losses, escalating waste flows, extensive waste pollution, and social inequality. This underscores the necessity of transitioning from a consumption-oriented society to one founded not only on a circular economy but also on “sufficiency”, or in other words, a move towards a society where managing with less is prioritized [5].
However, within the broader context of sustainability, the intersection between the Circular Economy and the Blue Economy (BE) or Blue Growth (BG) presents a unique opportunity. The Blue Economy encompasses economic activities dependent on the sea and gained significant prominence after being endorsed at the United Nations Conference on Sustainable Development (Rio+20) in 2012 [6,7,8,9]. The transition to a circular economy offers business opportunities for all sectors of the Blue Economy, promoting sustainable maritime business practices and reducing negative impacts on the oceans [10]. The Blue Economy is thus a recent field of study that encompasses economic activities dependent on the sea, often associated with other economic sectors, including tourism, maritime transport, energy, and fisheries [11]. The Blue Economy can be defined as productive activities, services, and all other sustainable activities that utilize and protect marine and coastal resources [6]. Supporting the sustainable growth of maritime and marine sectors, the Blue Circular Economy (BCE) needs a circular economy approach, focusing on waste elimination, efficient resource use, recycling, and valorization. The BCE aims to make these sectors more sustainable by using clean and healthy resources to prevent damages caused by human activities and facilitate the transition to a circular economy to improve life and social inclusion without compromising the environmental sustainability of oceans and coastal areas [11,12]. The BCE should not impose additional pressures on the ocean, its resources, and the ecosystem services it supports. Thus, it is important to emphasize that the BCE aims for a sustainable path towards effectively protecting production and equitable prosperity from oceanic activities, in parallel with economic and social positive effects. In implementation, an intersectoral collaboration between stakeholders is crucial to promote ideas for sustainable innovations and effective oceanic solutions that preserve natural and social capital [13,14]. The CE and the BCE can provide a policy response to address the challenges mentioned above, serving as a driver for an equitable, economically viable, and environmentally sustainable society focused on social cohesion, animal welfare, population well-being, and food quality and safety. Cities and regions, which produce 50% of global waste and account for 80% of greenhouse gas (GHG) emissions, play a crucial role as promoters and facilitators of the Circular Economy. This requires appropriate economic and governance conditions to unlock the potential for a circular approach [15].
In this context, there is interest in addressing this issue, aiming to harness the potential of bivalve shell waste and the untapped opportunities for economic growth through the Blue Circular Economy in coastal regions.
Today, bivalve mollusc production ranks second in global seafood production, with 16.1 million tons of molluscs produced annually. Most consumed bivalve molluscs are cultivated and produced in various European countries, North America, China, and Chile. The European Union, the United States of America, China, and the Republic of Korea significantly contribute to this production [16,17]. Asia leads the way in producing marine products (70 percent), with China being the main producer contributor with a share of 35 percent of the total. Other countries such as New Zealand, France, Spain, the Republic of Korea, Italy, and Japan also lead in this sector [17].
In recent years, aquaculture production in Portugal has shown important growth. Between 2015 and 2020, there was a significant increase, with production rising from 9561 tons to 16,999 tons. This growth in production in Portugal resulted in a value of 99.9 million euros in 2020 [18]. The most significant region in the country is the Algarve, which accounted for approximately 49% of production sales volume and a total production value of around 157 million euros and 6236 tons in 2020 [18]. In terms of species, according to the IPMA (Portuguese Institute for the Sea and Atmosphere) annual report, the Algarve produces a wide variety of bivalves, such as oysters and mussels, among others [19]. Global aquaculture is a very important sector, but its importance has increased in proportion to waste production [20]. In this sense, the efficiency and optimization of natural marine resources are essential to help reduce environmental risks and ecological scarcity and support sustainable livelihoods and food security [21]. This activity has considerable economic potential in many coastal regions, consumed locally and exported to international markets. However, this activity faces a serious problem related to waste disposal. Improper disposal of this waste can cause pollution and negatively impact the marine environment [22], including water and soil contamination due to heavy metals in the viscera of bivalves. Additionally, it can result in undesirable odors and the proliferation of other animals, potentially causing public health problems [23,24].
With the notable increase in bivalve production in Portugal, it is important to analyze aquaculture’s components and their effects. Shells are often considered nuisance waste rather than a valuable commodity, resulting in them being dumped in landfills or incinerated. Promoting the circularity of this waste is crucial to achieving environmental, economic, and socio-cultural benefits [25], beyond researching solutions for this waste, which can be applied across various sectors including construction, cosmetics manufacturing, artificial stone production, food supplement production, insulation material in thermal renders, agriculture, livestock farming, soil recovery, water and effluent treatment, as well as animal feed formulation [16,26,27,28,29,30,31,32,33,34]. The tradition of using oysters in civil construction dates back to ancient times, since the 16th century, rooted in the history of coastal regions, where the local population benefited from local resources for construction needs [35]. Considering the problem presented, this study aims to propose a model of the shell circuit to improve its economic value, based on the application of surveys aimed at local agents directly linked to the circularity of bivalve production and consumption. Ultimately, different industries were identified as potential stakeholders in transforming shell waste into new products. Exploring the potential of bivalves in the Algarve region of Portugal helps to develop the Blue Circular Economy of this coastal region, considering the economic, environmental, and cultural dimensions.

2. Methodology

A survey was designed to interview the inhabitants of the Algarve region in Portugal. The sample consisted of 85 individuals (Table 1). This field research sought to fill crucial knowledge gaps such as the cultivation means production, consumption, and destination of bivalve shells, how this waste is inserted into society, and the role of society in the recovery of this waste. Based on this information, the Bivalve Circuit was developed. This tool has been instrumental in identifying the quantities and stakeholders involved in this bioproduct. These data will be crucial for future endeavors aimed at estimating an economic value for the reuse of bivalve waste through a business model grounded in sustainable environmental solutions. The tool based on surveys of different steps and actors also allows for carrying out a SWOT (Strengths, Weaknesses, Opportunities, Threats) analysis to understand the current and future problems related to this waste. Furthermore, the SWOT analysis was employed as a tool for constructing a dynamic, adaptable organization aligned with the ever-evolving needs of society. As highlighted by [36], the SWOT proves essential in establishing a close association with a society that reinvents itself at every moment, engaged in the dynamics of new technologies and the formation of new relationships. This strategic focus allowed for a holistic approach to understand the challenges and opportunities related to the context of bivalve shell reuse, thus providing a solid foundation for the development of the Bivalve Circuit and the execution of the SWOT analysis. In this way, the answers obtained could be connected to the socio-cultural, economic, and environmental dimensions, providing a complete understanding of this scenario.
The research methodology combined qualitative and quantitative elements and was divided into the following stages:
Stage I—Technical Visit
The first technical visit took place in November 2022 in the Ria Formosa region, in Olhão and the city of Faro, Algarve, with meetings, interviews, and observations of the oyster cultivation site in Ria Formosa (Figure 1). During one of the visits, we explored the ponds where oysters and other bivalves were cultivated, intending to understand the first stage of the Bivalve Circuit. The purpose of this approach was to obtain information on the subject, directly observing the conditions and challenges related to the disposal of bivalve shells.
Stage II—Developing the Survey
From the information obtained during the technical visits and based on the technical data collected, it was possible to identify the local players who have a key role in achieving the specific objective set at this stage. The purpose of the survey was to cover several key dimensions related to bivalve shells and to identify the amount of this waste available and the feasibility of its reuse. At the same time, it sought to identify potential stakeholders interested in transforming this waste into new products, which could open the door to innovations in the circular economy. The aim was also to understand the respondents’ perspectives on the reuse of products and the promotion of circularity, as well as to assess the willingness and intention of all these groups to join a more circular economy. The survey was structured into five distinct groups: (1) Aquaculture producers; (2) Purification plants or distributors; (3) Associations or cooperatives; (4) Intermediaries; and (5) Construction companies and building materials companies. The survey comprised 88 questions, crafted according to each category to address specific issues within each group, with the first two questions common to all five groups. The distribution of questions was as follows: group 1 had 19 questions, group 2 had 19 questions, group 3 had 23 questions, group 4 had 15 questions, and group 5 had 8 questions. Certain questions were common across groups 1 to 4, such as inquiries about waste disposal methods and difficulties encountered in waste deposition. Additionally, there were questions common to groups 1, 2, and 3, as they were part of the producer group, focusing on bivalve production, including inquiries about the type and quantity of bivalves produced and the type of transportation used for the product. The survey questions covered several dimensions, namely, socio-cultural, economic, and environmental. Of the dimensions mentioned, 43% corresponded to the environmental dimension, 43% to the economic dimension, 7% to the socio-cultural dimension, and 17% was a category that included more than one dimension. Distinguishing each dimension in the survey allowed us to better understand the problem, as these dimensions are interconnected and can influence each other.
Stage III—Application of the Survey and Interviews
Among these participants, there was a distribution of responses: 15 were collected via digital surveys (Google Forms), 11 were acquired via telephone application, and 59 were surveys conducted face-to-face. The use of various data collection methods enabled the inclusion and participation of the different actors involved, resulting in a comprehensive and representative sample. Among these participants, the responses were distributed as follows: 15 were collected through digital surveys (Google Forms), 11 were obtained via phone calls, and 59 were conducted in person. The use of various data collection methods allowed for the inclusion and participation of different stakeholders, resulting in a comprehensive and representative sample. However, this diversification arose from the difficulty in exclusively conducting the survey digitally. Many participants indicated a lack of time to respond to the questions, which led to the survey being conducted in person to ensure a larger number of participants. This also resulted in adaptations of the questions to simplify communication with the individuals. This approach allowed for obtaining various perspectives and experiences through closer contact with the participants. The surveys had participants from Olhão, Faro, and Culatra Island, all in the Algarve region, Portugal. The interviews were predominantly conducted on the island of Culatra, selected as an approach to understanding the development the island has experienced in the reuse of bivalve shells and capturing the perception and interest of residents.
Stage IV—Data Processing
Data processing was carried out in two ways: (i) quantitative analysis: this stage involved processing the results and generating graphs and tables in Excel; (ii) qualitative analysis: a literal transition was made of the information gathered from the interviews with the city of Olhão, Faro, and Culatra Island. The qualitative analysis helped to contextualize the quantitative data, providing qualitative and contextual insights that complemented the overall understanding of the study. Participating in people’s routines and establishments could reveal challenges and opportunities that would not have been apparent through surveys or data analysis alone. Therefore, by combining quantitative and qualitative analysis, the study sought to obtain a comprehensive and multifaceted view of the topic in question, incorporating both the numerical aspects and the perspectives and narratives of the groups involved in this research.
Stage V—Development of the Bivalve Circuit
The last stage of the process involved using all the data collected to draw up the Bivalve Circuit, a significant contribution of this study that aimed to identify where the greatest difficulties in collecting this waste would occur and at which stage of this circuit this bioproduct would have the most value. The bioproduct’s journey from production to disposal was analyzed. From the circuit, we sought to understand what actions and strategies could be developed to address this context’s social, environmental, and economic issues.

3. Results and Discussion

The results obtained from applying the survey to the different target groups are described in Section 3.1, Section 3.2 and Section 3.3, and the discussion of the results is described in Section 3.4, Section 3.5 and Section 3.6.

3.1. Bivalve Producers

Groups 1, 2, and 3 have been designated as Bivalve Producers because they are part of the production stage of this biowaste and are shown in stage one of the Bivalve Circuit. Data analysis indicates the presence of three main categories of producers:
(a) Bivalves producers operate independently, with relatively low production; (b) Producers associated with cooperatives or purification companies, from partnerships that provide access to shared resources, resulting in average bivalve production; and (c) Export-oriented producers that have medium to high production and focus on exports.
Based on the data collected on bivalve production in the region, there are different ranges of production among producers. These ranges are distributed as follows: 43% of producers cultivate between 5 and 10 tons of bivalves, 22% of producers cultivate between 10 and 15 tons, 14% of producers cultivate between 15 and 40 tons, and 21% of producers have a production of more than 60 tons per producer. The category “(c) Export-oriented producers” has all or part of its merchandise sold outside Portugal.
Analysis of the responses revealed that a large proportion of the fish farmers, 64%, cultivate oysters exclusively, and 36% cultivate both oysters and clams. None of the producers who participated in the survey produced other types of bivalves. This finding is particularly interesting, as it highlights the importance of oysters as a central product in aquaculture in the region. The difference in size between oysters and other bivalves is a relevant point to consider when managing the waste produced by aquaculture producers. The larger size of oysters can result in significantly greater waste than other smaller bivalves. Most producers (62%) are in Olhão, followed by Faro and Tavira, with 13%, and Fuseta and Vila Real de Santo António, with 6%. The Ria Formosa is one of the largest bivalve cultivation areas, not only in the Algarve, but in the country. The optimum conditions can speed up the fattening time, reaching the minimum commercial size faster [37].
The origin of the oyster seeds was questioned, which is a relevant issue since production does not occur naturally and requires the direct intervention of the producer. A total of 87% of the seeds are bought in Ria Formosa. Producers dedicated to exporting exclusively to France buy seeds from that country. In 2022, there was a major loss of bivalve production in Portugal. According to 100% of the producers interviewed, the mortality rate ranged from 80 to 90% of production. This contributed to a large accumulation of shells. The cause of this difference is still being investigated by the bodies responsible for the sector. Most producers usually lose between 10% and 30% of their bivalves outside the atypical period. To understand the ecological footprint of bivalve production, it was important to identify how long the bivalves are stored until they enter the marketing circuit since storage involves using electricity to preserve the products. Most producers (57%) store their products for up to two days, and this process is carried out by cooperatives or associations with which the farmers are affiliated. Among the producers who chose not to store, 36% indicated that they exported outside Portugal on the same day and considered any form of storage unnecessary. It was found that 43% of producers sell exclusively outside Portugal, while 22% sell exclusively to the Algarve. Another 21% have a mixed approach, selling to the Algarve, the Lisbon Metropolitan Area (LMA), and outside Portugal. Finally, 14% sell to the Algarve and outside Portugal. The farmers surveyed who sell outside Portugal export to countries such as France and Spain. Of the participants, 20% chose not to disclose their sales’ quantity or specific destination. These products are sold on a large scale to purifiers or distributors, as the product needs to go through a process of purification and quality control before reaching the intermediaries. Direct sales from the producer to the end consumer are often made by small or autonomous producers with no links to cooperatives. Information on the destination of the product was not disclosed by 20% of respondents. This product’s main form of transportation is by land, using trucks, followed by water transport. Most of this product is disposed of by aquaculture producers as common waste (67%), but 33% of producers dry and grind the shells to give them another use or deposit the shells next to ponds and surrounding areas. This group has shown concern and interest in finding new uses for bivalve shells, especially oysters, due to their size.
In the stage conducted with the purifiers, it was found that most of the companies responsible for purification also take on the stages of production, cleaning, and marketing of the product, following a model like that adopted by some associations or cooperatives. Regarding the group made up of associations and cooperatives, two institutions took part. Both establishments are in the municipality of Faro and employ up to 10 general staff and up to 10 associated fish farmers, and all of the staff members are from the local region. Around 50% of those interviewed reported having between 1 and 10 fixed customers. In addition, both entities purchase hatchery oyster seed from local suppliers. They also confirmed the information provided by the farmers on the mortality rate, indicating that it varies between 10% and 30%. Only 50% of the interviewees mentioned the means of transportation used, and in all cases, transportation is exclusively by land and is the buyer’s responsibility. Regarding production reports, 50% of the interviewees said they did not keep such records, while another 50% said they were unaware of this practice. All of the interviewees said that the waste from the bivalves is disposed of in ordinary garbage cans. Regarding the difficulties encountered in the disposal process, groups 1, 2, and 3, i.e., aquaculture farmers, depuration station or distributor, and association or cooperative, respectively, mentioned the lack of a specific container and the absence of incentive policies as obstacles faced in this process.

3.2. Intermediaries

The intermediaries include final consumers, restaurants, hotels, seafood shops, and supermarkets. Most interviewees were from the Faro region, representing 70%, followed by 25% from Olhão and 5% from Culatra Island. It was found that the majority of those interviewed, around 71%, buy various types of bivalves in commercial establishments specializing in selling these products, 19% of people make their purchases from purification stations, and 10% buy directly from local aquaculture producers. Of the bivalves produced and sold in the cities where the research occurred, there is a greater demand for certain species, e.g., 42% of those interviewed only consume clams (good clam, dog clam, and white clam), 31% claimed to consume all of the types of bivalves available for sale locally (clams, mussels, cockles, and oysters), 23% of consumers only buy oysters, and 4% of those surveyed said they consume only cockles. About the quantity of bivalves bought each month by intermediaries, a question was asked for the low season and another for the high season to observe the influence of the time of year on the consumption of this product. For the study area in question, there was no difference in quantities. Figure 2 shows the consumption of bivalves by end consumers. The quantity purchased by restaurants and hotels is shown in Figure 3.
As for the geographical origin of the bivalves, 100% of respondents said they only buy bivalves produced in the Algarve. The same proportion also reported disposing of bivalve shells in the general waste. The difficulties encountered in the disposal process show that the shells are disposed of in ordinary garbage due to the lack of specific containers for this type of disposal and the lack of incentive policies in the city to separate them. One of the most important questions was whether the population was aware of the product’s value as a by-product, as well as whether the population was aware of policies for reusing bivalves. The investigation sought to ascertain whether people knew about the possibility of reusing shells in other sectors, such as construction. Among those surveyed, 100% of those questioned in the intermediary group had no idea that shells could be reused and add new value.
Among those surveyed, 88% of respondents do not reuse any shells but simply dispose of them after consumption. The remaining 12% of respondents have an internal reuse policy, which applies only to restaurants. Some examples of these actions include using the shells for local decoration and decorating the dishes served. Even without prior knowledge of the value of bivalves as a by-product and without adopting reuse practices, the population recognized the importance of reusing these materials after realizing their great potential. On a scale of 1 to 5 regarding the importance of reusing marine waste, there were responses on scales 4 and 5. Around 44% of the responses were a score of 4, while 56% were a score of 5. This result is evidence of the population’s remarkable awareness of reusing these products, even in the face of previous ignorance of their possibilities.

3.3. Construction Companies and Building Materials Companies

This study was related to the MSc dissertation of the first author and fell under the scope of a wider project of which the main goal is to investigate and assess the potential of incorporating oyster shells into the production of civil construction materials [38]. In addition to examining the stages of bivalve production and distribution, it is imperative to consider the impact of marine waste management in sectors that have a strong ability to receive and valorize waste in the development of new products, such as the construction sector. Companies within this industry play a crucial role in transitioning towards more sustainable practices, especially concerning reusing by-products such as bivalve shells. Therefore, this exploration delves into the perceptions of construction and building materials companies regarding managing and reusing these marine waste products.
In the category of construction companies and building materials companies, 100% of those surveyed were unaware of the importance of managing and reusing marine waste and the value that this by-product offers. Regarding interest in acquiring products derived from bivalve shells, a total of 33% of those interviewed said they were not currently interested due to the novelty of the product, but they were interested in using it in the future when it was better known and widely used in the construction sector. The companies also recognized the importance of reusing these materials as soon as they realized their great potential and were also asked to rate the importance of reusing marine waste on a scale of 1 to 5. The responses were concentrated on scales 2 and 4, with 67% of respondents opting for scale 4 and 33% for scale 2. These results show the respondents’ interest in a transition to circularity and reveal the acceptance of the process of reusing marine waste as a sustainable strategy and a promising way to exploit available resources responsibly.

3.4. Bivalve Circuit Development

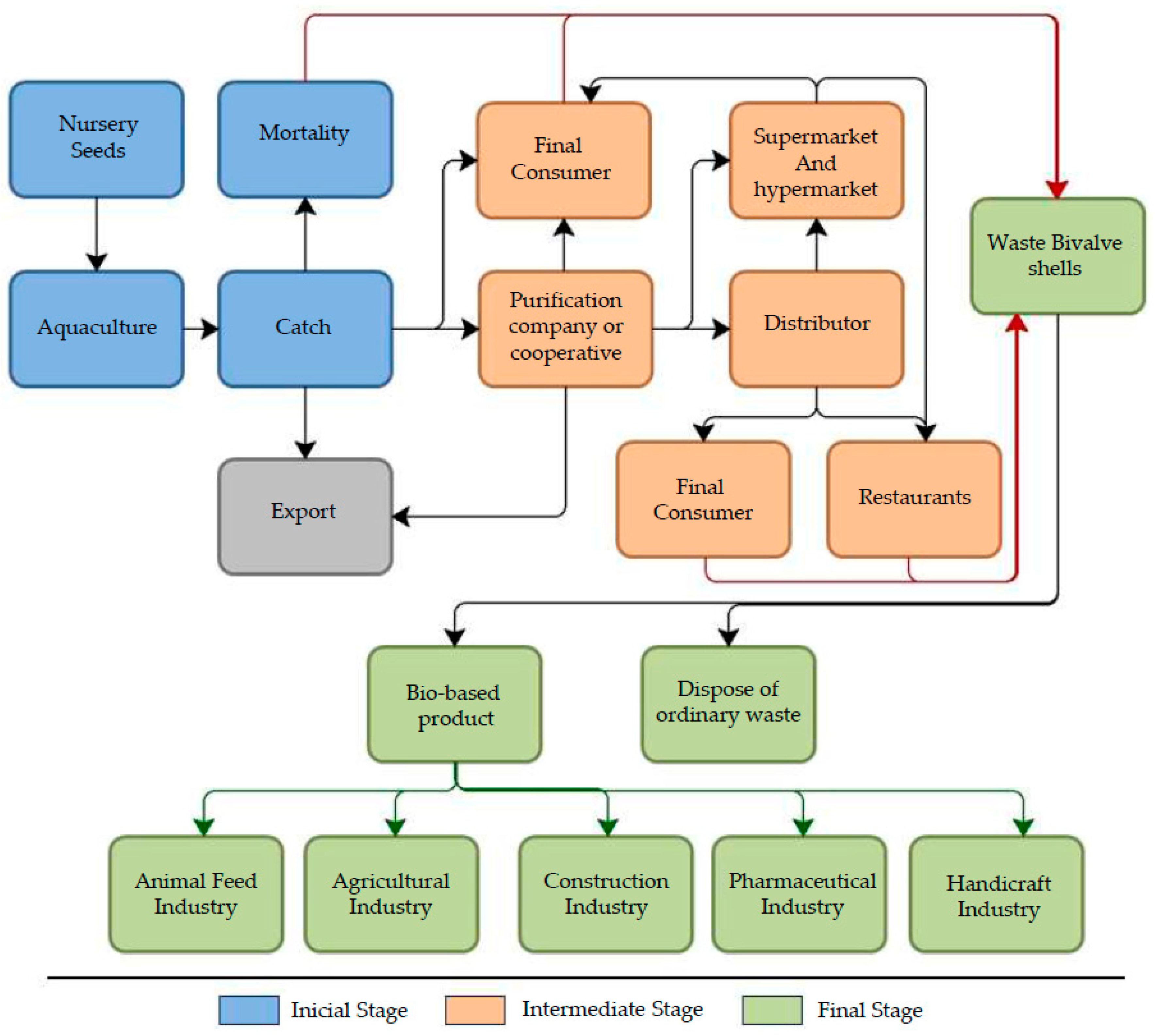
Through the meetings held, the survey carried out, and the data collected in the interviews, it was possible to develop the Bivalve Circuit, intending to gain a deeper understanding of the profile of bivalve shells and identify the difficulties and potential within this circuit. Figure 4 represents the main processes identified in this research that bivalves such as oysters, mussels, clams, and cockles go through. The flowchart is structured into three segments: initial, intermediate, and final (Figure 4).
The initial stage is the bivalve production stage. This stage includes the artificial production of oysters, a bivalve of extreme importance in this study due to its size. This production involves the use of seeds from nurseries. These seeds are purchased in the Algarve, Portugal, or imported from France by producers who sell exclusively or partially to the country. The gray square is part of the initial stage but differs in that the bivalves are exported in their whole form (crumb and shell). In other words, the waste is generated outside of Portugal and is not counted as national waste, thus ceasing to be a local concern. This encompasses both the economic and socio-cultural dimensions of the process since the culture of bivalves’ production also plays a significant role in preserving tradition in the Algarve region. According to an interview conducted by the authors in April 2023, the leaders of large groups of producers say that numerous individuals in the younger demographic exhibit diminished engagement within this sector, weakening it. This scenario is corroborated by the 2022 data presented by the National Statistics Institute (INE), which show that 55.9% of registered fishermen are aged between 35 and 54, while only 22.9% are 16 to 34 years old [39].
The intermediate stage covers the processes of purifying, selling, and consuming bivalves. This stage involves the local players mentioned earlier in this study, such as end consumers, restaurants, hotel establishments, seafood retailers, and supermarkets. This group is essential to the local economy. Waste appears in the final stage but is generated in the initial and intermediate stages. In the initial stage, it comes from bivalves that die before entering the marketing cycle. According to the sample, in normal harvesting seasons, 15% of bivalves become waste in the initial stage. According to the corresponding orange boxes, another part of the waste is generated by intermediaries. The waste is subdivided into two groups: the first group is discarded as common waste, while the second is transformed into by-products.
In the final stage, this by-product is given its due value, allowing it to be reused in other sectors. Of the proposals presented in the circuit for reuse, only reuse in nursery soils was identified. The other fields in which there is already research indicating the possibility of using this waste as a by-product [24] were presented to the respondents to gain a better understanding of the value of this product.
The marketing and consumption of bivalves generally include the whole shell or half the shell. In principle, the problem of waste is not linked to the way in which bivalves reach their final consumers. The impasse arises due to the complexity of managing waste when it is produced in multiple locations. Of those interviewed in the intermediaries and consumers category, 22% said they would find it difficult to separate shells from other foodstuffs before disposal. In restaurants, although there is a desire to dispose of shells correctly, those responsible said it would be difficult to separate shells from other food. To deal with this issue and adapt to the Blue Circular Economy, ref. [25] suggest that it would be feasible to consider improvements from the start of the process, marketing only the edible product (referred to in this dissertation as the shell). In this way, there would be an increase in the generation of shell waste in specific locations, which would expand the opportunities and motivation to valorize them on a larger scale.
The implementation of a new policy for the reuse of this waste has an impact on land use planning and its conditions. With better-targeted disposal, it becomes easier to ensure an appropriate destination and identify more opportunities to optimize the use of this waste. Implementing a correct collection policy would be a great opportunity for territorial development. The environmental and economic implications of the inadequate and ecologically sustainable disposal of current waste have highlighted the urgency of implementing alternative approaches to waste management [40].

3.5. SWOT Analysis

For a more comprehensive analysis of the factors influencing the current and future situation, a SWOT analysis was carried out (Figure 5). This analysis aimed to identify the strengths, weaknesses, opportunities, and threats related to the potential for reusing bivalve shells.
The SWOT analysis reveals a complex and promising scenario for the Algarve region and the bivalve aquaculture sector. Strengths, such as favorable natural conditions, interest in sustainability, and leadership in bivalve production, provide a solid basis for the formulation and implementation of more sustainable and innovative practices. The opportunities identified, including generating employment, modernizing processes, and promoting sustainable consumption, show the potential to boost economic, socio-cultural, and environmental growth in the region. Nevertheless, it is important to acknowledge the weaknesses, such as the lack of collection planning and difficult communication with local agents, which represent challenges to be overcome. In addition, threats, such as a lack of interest from the population and unexpected events, highlight the importance of robust engagement and risk management strategies. The Algarve region could lead innovation in the Blue Circular Economy, creating value from bivalve shell waste and promoting more sustainable practices. To achieve this is necessary and requires coordinated efforts, partnerships, and strategic actions to address the weaknesses and threats identified. With continued commitment and access to strategic resources, the region can play an exemplary role in transitioning to a more sustainable and efficient model.

3.6. Impacts Generated by the Blue Circular Economy

The circular economy has great potential to support sustainable development and generate positive impacts on the economic, environmental, and socio-cultural dimensions (Figure 6). Each of the dimensions has a unique value, and it is of great value to maintain a balance between them, as no single dimension is responsible for developing a sustainable society [41].
I—Sociocultural
The cultural values of individuals are shaped by the urban infrastructure in which they find themselves and contribute to the way they use the urban landscape, so the transition to a new economic model must be culturally appropriate and focused on social equity and the well-being of the population, and it is necessary to maintain traditional values to meet the local needs and customs of residents and preserve cultural identity and integrate traditional users into the ocean development system [42,43]. The impacts on this dimension are based on active community participation and solidarity, with a particular emphasis on bottom-up social innovation in creating more regional and participatory values. This is evident in the example of the community of Culatra Island, Portugal, where a pilot Energy Transition and Sustainability project is underway (Culatra 2030 Initiative). This project involves collaboration among the community, sustainability experts, and various funding sources. Jaeger-Erben et al. [44] emphasize the importance of interpersonal relationships and those between humanity and nature and valuing care, interconnection, and collaboration over neglect, isolation, and competition
II—Economic
The ocean sector is an economic powerhouse involving tourism and aquaculture and is a crucial factor in local economic growth. The valorization of waste for transformation into new products is indispensable for the success of this sector, not only in the Algarve region, but throughout the country. Identifying the challenges and opportunities of this sector locally impacts the value of the product, the economy, cultural identity, and the potential for aquaculture development [45,46]. The economic dimension of sustainability plays a key role in assessing the return on investment in projects, products, and processes. Economic viability will continue to be the primary factor in the development of sustainable technologies [41]. Employment can be considered one of the most significant levers of social sustainability, as it directly influences individuals’ social well-being and their socio-economic position. According to [47] the transition to the Circular Economy in the European Union will likely impact the size and distribution of employment, as it seeks innovations in processes and products that will inevitably affect production factors, production patterns, and the supply of goods.
III—Environmental
Reducing environmental degradation is one of the main benefits of this economy, as it is an ecologically conscious valuation system that minimizes negative impacts on the environment and aims for zero waste [6]. The causes of biodiversity loss lie in the way humans interact with nature and the impacts generated by our prevailing economic model [48]. The largest production of bivalves in Portugal is located in the Ria Formosa, a lagoon wetland with high biological productivity and ecological diversity, corresponding to the Ria Formosa Natural Park [49], thus showing how essential it is to focus on reducing resource consumption in order to avoid the threat of a drastic shift towards climate change that could jeopardize the territory and human existence [50].

4. Critical Analysis

In this paper, a model for the bivalve shell circuit was proposed, with an emphasis on transforming this waste into new products. In addition, this work sought to find solutions for promoting social inclusion, sustainable development, reducing waste, promoting product circularity, the potential for reusing waste, strengthening the local economy, and optimizing the use of funding to enhance the region economically, socially, and environmentally. The reuse of marine products for insertion into the circuit is crucial for local development to avoid environmental problems in the territory, increase the local economy, and reintegrate society into traditional actions. The Algarve region’s economy is largely driven by tourism, serving as a pivotal foundation as the country’s main economic engine. It also stands out as Portugal’s main hub for producing marine products. This makes the fishing and aquaculture sectors an important economic pillar for the country. The promotion of marine activities can result in the creation of local jobs in the region, which promotes territorial development through livelihoods for local populations and regional economic growth.
The respondents showed considerable interest in adopting the Blue Circular Economy but faced significant obstacles. This is due to the absence of public policies for the reuse of this product, resulting in a lack of proper collection by both public and private initiatives. As a member of the European Union, Portugal is subject to influential programs such as the Circular Economy Action Plan 2015–2020 and The European Green Deal. In terms of national policies, the country directs its efforts towards valuing practices related to the blue economy through initiatives like the “Programa Operacional do Mar” (PO MAR), which aims to promote sustainable growth and competitiveness in the maritime economy while also focusing on the protection and preservation of the marine environment [51]. Additionally, the National Strategy for the Sea aims to ensure the sustainable development of the maritime sector, with a focus on the well-being of coastal communities and the protection of marine resources [52], along with the latest version of PO MAR 2030, which seeks to preserve and protect the marine environment by encouraging sustainable practices in the exploitation of marine resources and the conservation of marine biodiversity [53]. No specific policies for the reuse of this product were identified, which was recognized as a significant gap in this area. It would be feasible to develop waste management policies, along with establishing awards or sustainability recognitions to incentivize establishments to separate these residues properly.
From the definition of the Bivalve Circuit, the stage in which the greatest challenge was maintaining continuity was in the disposal and possible collection of this waste. The community sees this initiative to reuse bivalve shells as something truly innovative, as this new paradigm would bring economic benefits for consumers, businesses, the environment, and regional progress in the medium and long term. This could occur through potential collaborations between various actors in the bivalve cluster, stimulating cooperation and the formation of sustainable value networks. This would drive innovation and the creation of additional business opportunities, both in managing and using waste and in the recovery and reuse of products related to waste collection activities.
The successful integration of sustainable behavior into the daily practices and cultural norms of institutions and groups is vital in the path towards sustainability. It is important to note that transitions are intrinsically wide-ranging, affecting several domains, including social, political, cultural, and technological aspects.
In the context of the Bivalve Circuit, concerning the socio-cultural and economic dimensions, it is important to recognize the importance of valuing the employment and integration of the various professionals involved, from the producers who cultivate and harvest the bivalves to the potential workers involved in collecting the waste. These jobs can range from seed cultivation, nursery maintenance, oyster grading, and transportation logistics to creating products derived from the shells, such as handicrafts, food supplements, the construction sector, and the pharmaceutical industry. The Bivalve Circuit is key in guiding measures and involving various partners and stakeholders. What makes this circuit particularly interesting is its potential to arouse the interest of potential projects aimed at valorizing this bioproduct. This includes companies responsible for the collection, companies that develop new products, and even companies that play both roles.

5. Conclusions

Based on the data collected and analyzed, both producers and consumers are concerned about the significant generation of waste resulting from the increased consumption of bivalves, as well as the lack of public incentive and ignorance of the value of the waste that could facilitate the proper collection of this waste and, consequently, its recovery. The challenge to be addressed is ensuring the proper collection of bivalves. The main difficulties encountered include the absence of specific containers and legislation that promote this practice. From the findings, it was determined that if the proper collection were available, 96% of the participants would be willing to contribute.
With a view to the positive impacts that can be achieved on territorial planning and conditions, the implementation of an appropriate collection policy presents itself as an excellent opportunity for territorial development and the valorization of bivalve shells, in addition to the elaboration of specific policies that assist in this valorization. Public policies are essential to create a favorable environment for circularity and to promote the necessary transformation towards a more sustainable and resilient economy.
The circuit is essential for highlighting the potential of this by-product, making it more attractive and generating opportunities that increase the interest of both consumers and companies interested in innovating with a product of natural origin. It is therefore clear that the use of a circuit dedicated to bivalves can create a more effective strategy for making this product more attractive and successful on the market.
The survey is currently being adapted to be disseminated nationwide, with the aim of reaching a greater number of aquaculture producers and obtaining more accurate results related to the production, consumption, and disposal of bivalve shells in Portugal. In parallel, technical feasibility studies of the product will be conducted, potentially leading to the development of a business model. The business model entails a process involving collection, cleaning, crushing, and selling the bioproduct to stakeholders interested in developing new products based on bivalves. In this context, the role of technology is crucial, as it is essential for the effective implementation of circular practices in today’s context. One of the approaches under consideration is the digitization of production quantities and the establishment of maps to optimize the collection logistics and ensure the system remains current.
However, this work was limited to the development of the bivalve shell circuit based on a survey conducted with questions adapted to the local reality of the Algarve, in southern Portugal. It was observed that some questions went unanswered, such as in the case of the survey targeting producers, likely due to concerns about revealing the size of their production. Regarding intermediaries, some showed a lack of interest in participating in the research due to either unfamiliarity with the topic or a lack of time. In future studies, it could be beneficial to organize workshops or awareness events in the city to encourage more people to participate in the project and feel more comfortable with the subject matter.
Therefore, it is suggested that this survey be applied/adapted to different countries that produce bivalves and to employ more innovative methods to reach a larger number of participants. It was noted that, particularly in cases involving the community, direct contact with individuals is crucial, going beyond solely relying on digital questionnaires. Additionally, it is essential to engage with community representatives to establish a connection between the research and the community. There is also a need for conducting deeper feasibility analyses, including a cost–benefit analysis of this bioproduct, to ensure the success and sustainability of this business. This would involve identifying the costs involved, from initial costs to ongoing operational costs, with a focus also on social and environmental benefits. It would be important to engage national and regional entities to promote new ideas and enhance the availability of structural funds, assisting in promoting circularity through public awareness events, financial incentives, fostering partnerships, supporting innovation, and developing policies that encourage more circular practices.
Through further research in this field, it may be possible to identify other challenges and opportunities to valorize these products, as well as to promote the implementation of public policies to encourage circularity and improve the well-being of both the population and the planet.

Author Contributions

Conceptualization, F.C.M., E.M.d.C. and I.F.-C.; methodology, F.C.M., E.M.d.C., I.F.-C. and P.B.; investigation, F.C.M.; resources, E.M.d.C. and I.F.-C.; data curation, F.C.M. and P.B.; writing—original draft preparation, F.C.M. and P.B.; writing—review and editing, F.C.M., E.M.d.C. and I.F.-C.; supervision, E.M.d.C. and I.F.-C. All authors have read and agreed to the published version of the manuscript.

Funding

This research was funded by Fundação para a Ciência e Tecnologia (FCT) for the PhD scholarship (UI/BD/151151/2021) from the CERIS research unit (UIDB/04625/2020), CiTUA research unit (UIDB/05703/2020), and the EEA Grants bilateral fund through project Shellter (FBR_OC2_30).

Data Availability Statement

The data presented in this study are available on request from the corresponding author due to privacy concerns.

Acknowledgments

The authors thank the Fundação para a Ciência e Tecnologia (FCT), EEA Grants for the Shellter project, CERIS, CiTUA, Algarve respondents who took part in this work, the Cooperativa de Viveiristas Ria Formosa for contribution and support during the development of the work, the association of residents of Culatra Island, the Associação Portuguesa de Aquacultores and the “Mares Circulares” award, promoted by Coca-Cola in partnership with LPN—Liga para a Protecção da Natureza.

Conflicts of Interest

The authors declare no conflicts of interest.

References

  1. Ellen MacArthur Foundation. Towards the Circular Economy—Economic and Business Rationale for an Accelerated Transition, 1st ed. 2013. Available online: https://ellenmacarthurfoundation.org/towards-the-circular-economy-vol-1-an-economic-and-business-rationale-for-an (accessed on 25 January 2020).
  2. Merli, R.; Preziosi, M.; Acampora, A. How do scholars approach the circular economy? A systematic literature review. J. Clean. Prod. 2018, 178, 703–722. [Google Scholar] [CrossRef]
  3. Comissão Europeia; Conselho da União Europeia. “Economia circular”. Conselho da União Europeia. Consilium Europa. 2022. Available online: https://www.consilium.europa.eu/pt/policies/circular-economy/ (accessed on 1 April 2023).
  4. Zink, T.; Geyer, R. Circular Economy Rebound. J. Ind. Ecol. 2017, 21, 593–602. [Google Scholar] [CrossRef]
  5. Bocken, N.M.; Short, S.W. Chapter 19: Transforming business models: Towards a sufficiency-based circular economy. In Handbook of Circular Economy; EE Elgar: Cheltenham, UK, 2020. [Google Scholar]
  6. Venugopal, V. Green processing of seafood waste biomass towards blue economy. Curr. Res. Environ. Sustain. 2022, 4, 100164. [Google Scholar] [CrossRef]
  7. Eikeset, A.M.; Mazzarella, A.B.; Davíðsdóttir, B.; Klinger, D.H.; Levin, S.A.; Rovenskaya, E.; Stenseth, N.C. What is blue growth? The semantics of “Sustainable Development” of marine environments. Marine Policy 2017, 87, 177–179. [Google Scholar] [CrossRef]
  8. Howard, B.C. Blue growth: Stakeholder perspectives. Marine Policy 2017, 87, 375–377. [Google Scholar] [CrossRef]
  9. Lee, K.H.; Noh, J.; Khim, J.S. The Blue Economy and the United Nations’ sustainable development goals: Challenges and opportunities. Environ. Int. 2020, 137, 105528. [Google Scholar] [CrossRef] [PubMed]
  10. Comissão Europeia. The EU Blue Economy Report 2021; Publications Office of the European Union: Luxembourg, 2021. [Google Scholar]
  11. Martínez-Vázquez, R.M.; Milán-García, J.; de Pablo Valenciano, J. Challenges of the Blue Economy: Evidence and Eesearch Trends. Environ. Sci. Eur. 2021, 33, 61. [Google Scholar] [CrossRef]
  12. Comissão Europeia. The EU Blue Economy Report 2022; Publications Office of the European Union: Luxembourg, 2022. [Google Scholar]
  13. Comissão de Coordenação e Desenvolvimento Regional do Algarve (CCDR-Alg) RIS 3 Algarve: Estratégia Regional de Investigação e Inovação para a Especialização Inteligente. 2015. (Revised version July 2015). Available online: https://issuu.com/ccdrAlgarve/docs/ris3_20-06/1 (accessed on 1 May 2023).
  14. Pace, L.A.; Saritas, O.; Deidun, A. Exploring future research and innovation directions for a sustainable blue economy. Mar. Policy 2022, 148, 105433. [Google Scholar] [CrossRef]
  15. OECD. The Circular Economy in Cities and Regions: Synthesis Report; OECD Urban Studies; OECD Publishing: Paris, Fance, 2020. [Google Scholar] [CrossRef]
  16. Silva, T.H.; Mesquita-Guimarães, J.; Henriques, B.; e Silva, F.S.; Fredel, M.C. The Potential Use of Oyster Shell Waste in New Value-Added By-Product. Resources 2019, 8, 13. [Google Scholar] [CrossRef]
  17. FAO. The State of World Fisheries and Aquaculture 2022. Towards Blue Transformation; FAO: Rome, Italy, 2022; p. 33. [Google Scholar] [CrossRef]
  18. DGRM. Direção Geral de Recursos Naturais, Segurança e Serviços Marítimos—Estatísticas da Pesca 2021. 2021. Available online: https://www.dgrm.pt/recursos-da-pesca-dgrm (accessed on 5 April 2023).
  19. IPMA. Instituto Português do Mar e da Atmosfera. Lista de Espécies—Zonas Litorais. 2021. Available online: https://www.ipma.pt/pt/bivalves/docs/files/Lista_de_espxcies_em_18_03_2021.pdf (accessed on 10 April 2023).
  20. Fraga-Curralum, M.; Ronza, P.; Garcia-Oliveira, P.; Pereiraum, A.; Losada, A.; Prietoum, M.; e Quiroga, M.; Simal-Gandarau, J. Aquaculture as a circular bio-economy model with Galicia as a study case: How to transform waste into revalorized by-products. Trends Food Sci. Technol. 2022, 119, 23–35. [Google Scholar] [CrossRef]
  21. UNCTAD. The Oceans Economy: Opportunities and Challenges for Small Island Developing States. 2014. Available online: https://unctad.org/system/files/official-document/ditcted2014d5_en.pdf (accessed on 10 April 2023).
  22. Yoon, G.L.; Kim, B.T.; Kim, B.O.; Han, S.H. Chemical–mechanical characteristics of crushed oyster-shell. Waste Manag. 2003, 23, 825–834. [Google Scholar] [CrossRef]
  23. Sawai, J. Antimicrobial Characteristics of Heated Scallop Shell Powder and its Application. Biocontrol Sci. 2011, 16, 95–102. [Google Scholar] [CrossRef]
  24. de Alvarenga RA, F.; Galindro, B.M.; de Fátima Helpa, C.; Soares, S.R. The recycling of oyster shells: An environmental analysis using Life Cycle Assessment. J. Environ. Manag. 2012, 106, 102–109. [Google Scholar] [CrossRef] [PubMed]
  25. Morris, J.P.; Backeljau, T.; Chapelle, G. Shells from aquaculture: A valuable biomaterial, not a nuisance waste product. Rev. Aquac. 2018, 11, 42–57. [Google Scholar] [CrossRef]
  26. Leone, R.; Calà, A.; Capela, M.N.; Colajanni, S.; Campisi, T.; Saeli, M. Recycling Mussel Shells as Secondary Sources in Green Construction Materials: A Preliminary Assessment. Sustainability 2023, 15, 3547. [Google Scholar] [CrossRef]
  27. Siahaan, E.A.; Agusman Pangestuti, R.; Shin, K.H.; Kim, S.K. Potential Cosmetic Active Ingredients Derived from Marine By-Products. Mar. Drugs 2022, 20, 734. [Google Scholar] [CrossRef] [PubMed]
  28. Nguyen, T.T.; Soda, S.; Horiuchi, K. Removal of Heavy Metals from Acid Mine Drainage with Lab-Scale Constructed Wetlands Filled with Oyster Shells. Water 2022, 14, 3325. [Google Scholar] [CrossRef]
  29. Bamigboye, G.O.; Okechukwu, U.E.; Olukanni, D.O.; Bassey, D.E.; Okorie, U.E.; Adebesin, J.; Jolayemi, K.J. Effective Economic Combination of Waste Seashell and River Sand as Fine Aggregate in Green Concrete. Sustainability 2022, 14, 12822. [Google Scholar] [CrossRef]
  30. Peceño, B.; Bakit, J.; Cortes, N.; Alonso-Fariñas, B.; Bonilla, E.; Leiva, C. Assessing Durability Properties and Economic Potential of Shellfish Aquaculture Waste in the Construction Industry: A Circular Economy Perspective. Sustainability 2022, 14, 8383. [Google Scholar] [CrossRef]
  31. Mutalipassi, M.; Esposito, R.; Ruocco, N.; Viel, T.; Costantini, M.; Zupo, V. Bioactive Compounds of Nutraceutical Value from Fishery and Aquaculture Discards. Foods 2021, 10, 1495. [Google Scholar] [CrossRef]
  32. Amenorfenyo, D.K.; Huang, X.; Zhang, Y.; Zeng, Q.; Zhang, N.; Ren, J.; Huang, Q. Microalgae Brewery Wastewater Treatment: Potentials, Benefits and the Challenges. Int. J. Environ. Res. Public Health 2019, 16, 1910. [Google Scholar] [CrossRef] [PubMed]
  33. Bellei, P.; Torres, I.; Solstad, R.; Flores-Colen, I. Potential Use of Oyster Shell Waste in the Composition of Construction Composites: A Review. Buildings 2023, 13, 1546. [Google Scholar] [CrossRef]
  34. Bellei, P.; Magalhães, F.; Pereira, M.; Torres, I.; Solstad, R.; Flores-Colen, I. Innovative Thermal Renders Incorporating Oyster Shells for Sustainable Insulation. Sustainability 2023, 15, 15952. [Google Scholar] [CrossRef]
  35. Magalhães, F.; Bellei, P.; Costa, E.M.; Torres, I.; Flores-Colen, I. Recovering Mortar Production Techniques Using Oyster Shells in Coastal Regions. In Proceedings of the Rehabend—Construction Pathology, Rehabilitation Technology and Heritage Management, Asturias, Spain, 7–10 May 2024. [Google Scholar]
  36. Fernandes, D.R. Uma Visão Sobre a Análise da Matriz SWOT como Ferramenta para Elaboração da Estratégia. Rev. De Ciências Jurídicas Empres. 2015, 13. [Google Scholar]
  37. APA Agência Portuguesa do Ambiente. Boas Práticas em Cultivo de Ostra—Algarve; APA: Faro, Portugal, 2017; pp. 3–23. Available online: https://www.researchgate.net/publication/317413680_Boas_praticas_em_cultivo_de_ostra_-_Algarve (accessed on 1 May 2023).
  38. EEA Grants Portugal. 2022. Available online: https://www.eeagrants.gov.pt/pt/programas/fundo-de-relacoes-bilaterais/noticias/como-aumentar-o-potencial-de-utilizacao-de-residuos-de-conchas-de-ostras-em-materiais-de-construcao/ (accessed on 15 January 2024).
  39. DGRM Direção Geral de Recursos Naturais, Segurança e Serviços Marítimos. Estatística da Pesca 2022. 2022. Available online: https://www.ine.pt/xportal/xmain?xpid=INE&xpgid=ine_publicacoes&PUBLICACOESpub_boui=66322600&PUBLICACOESmodo=2 (accessed on 1 June 2023).
  40. Meena, M.D.; Dotaniya, M.; Meena, B.; Rai, P.; Antil, R.; Meena, H.; Meena, L.; Dotaniya, C.; Meena, V.S.; Ghosh, A.; et al. Municipal solid waste: Opportunities, challenges and management policies in India: A review. Waste Manag. Bull. 2023, 1, 4–18. [Google Scholar] [CrossRef]
  41. Khajuria, A.; Matsui, T.; Machimura, T.; Morioka, T. Promoting Sustainability with Ecological, Economic and Social Dimensions in Developing Countries. Chin. J. Popul. Resour. Environ. 2013, 7, 15–18. [Google Scholar] [CrossRef]
  42. UNEP. Resource Efficiency: Potential and Economic Implications. A Report of the International Resource Panel; UNESCO: Paris, France, 2017. [Google Scholar]
  43. Cisneros-Montemayor, A.M.; Moreno-Báez, M.; Reygondeau, G.; Cheung, W.W.L.; Crosman, K.M.; González-Espinosa, P.C.; Lam, V.W.Y.; Oyinlola, M.A.; Singh, G.G.; Swartz, W.; et al. Enabling conditions for an equitable and sustainable blue economy. Nature 2021, 591, 396–401. [Google Scholar] [CrossRef]
  44. Jaeger-Erben, M.; Jensen, C.; Hofmann, F.; Zwiers, J. There is no sustainable circular economy without a circular society. Resour. Conserv. Recycl. 2021, 168, 105476. [Google Scholar] [CrossRef]
  45. Zhao, Z.; Li, Y.; Du, Z. Seafood Waste-Based Materials for Sustainable Food Packing: From Waste to Wealth. Sustainability 2022, 14, 16579. [Google Scholar] [CrossRef]
  46. CCDR—Alg. Agenda Regional do Mar Algarve. Contributos para o Plano de Acção para o Cluster Mar Algarve; CCDR-Alg: Faro, Portugal, 2008; pp. 95–103. [Google Scholar]
  47. Repp, L.; Hekkert, M.; Kirchherr, J. Circular economy-induced global employment shifts in apparel value chains: Job reduction in apparel production activities, job growth in reuse and recycling activities. Resour. Conserv. Recycl. 2021, 171, 105621. [Google Scholar] [CrossRef]
  48. Ring, I.; Hansjürgens, B.; Elmqvist, T.; Wittmer, H.; Sukhdev, P. Challenges in framing the economics of ecosystems and biodiversity: The TEEB initiative. Curr. Opin. Environ. Sustain. 2010, 2, 15–26. [Google Scholar] [CrossRef]
  49. CCDR—Alg. Comissão de Coordenação e Desenvolvimento Regional do Algarve. Plano Regional de Ordenamento do Território (PROT). 2007. Available online: https://prot.ccdr-alg.pt/ (accessed on 1 May 2023).
  50. Stahel, W.R. The circular economy—A new relationship with our goods and materials would save resources and energy and create local jobs. Nature 2016, 531, 435–438. [Google Scholar] [CrossRef] [PubMed]
  51. PO Mar 2020. Pograma Operacional do Fundo Europeu dos Assuntos Marítimos, das Pescas e Aquicultura—Programa para Portugal—MAR2020. 2014. Available online: https://mar2020.blob.core.windows.net/mar2020/2021/08/Brochura-MAR2020.pdf (accessed on 1 May 2023).
  52. ENM 2021-2030; Estratégia Nacional para o Mar 2021–2030. República Portuguesa: Lisboa, Portugal, 2021. Available online: https://www.dgpm.mm.gov.pt/enm-21-30 (accessed on 1 May 2023).
  53. PO Mar 2030. Pograma Operacional do Fundo Europeu dos Assuntos Marítimos, das Pescas e Aquicultura—Programa para Portugal—MAR2030. 2021. Available online: https://backoffice-mar2030.uppout.com//uploads/Programa_FEAMPA_cd98a6f16d.pdf (accessed on 20 May 2023).
Figure 1. Stage 1 (a) observation of the oyster cultivation site in Ria Formosa; (b) meeting at the Ria Formosa Cooperative.
Figure 1. Stage 1 (a) observation of the oyster cultivation site in Ria Formosa; (b) meeting at the Ria Formosa Cooperative.
Recycling 09 00027 g001
Figure 2. Total quantity of bivalves bought per month by final consumers.
Figure 2. Total quantity of bivalves bought per month by final consumers.
Recycling 09 00027 g002
Figure 3. Total quantity of bivalves bought per month by restaurants.
Figure 3. Total quantity of bivalves bought per month by restaurants.
Recycling 09 00027 g003
Figure 4. Bivalve Circuit—Main processes and actors.
Figure 4. Bivalve Circuit—Main processes and actors.
Recycling 09 00027 g004
Figure 5. SWOT analysis of bivalve reuse potential.
Figure 5. SWOT analysis of bivalve reuse potential.
Recycling 09 00027 g005
Figure 6. Positive impacts of the Circular Economy and the Blue Circular Economy on the socio-cultural, economic, and environmental dimensions.
Figure 6. Positive impacts of the Circular Economy and the Blue Circular Economy on the socio-cultural, economic, and environmental dimensions.
Recycling 09 00027 g006
Table 1. Profile of those interviewed in the survey by category.
Table 1. Profile of those interviewed in the survey by category.
GroupsCategoryQuantity by CategoryQuantity by Group
AquacultureSmall615
Medium6
Large3
Debugging and Distribution Station-22
Associations and CooperativesCooperatives12
Association1
IntermediariesRestaurants and Hotels1463
End Consumers49
Construction and Building Materials CompaniesConstruction Companies33
Total Number of Inquiries85
Disclaimer/Publisher’s Note: The statements, opinions and data contained in all publications are solely those of the individual author(s) and contributor(s) and not of MDPI and/or the editor(s). MDPI and/or the editor(s) disclaim responsibility for any injury to people or property resulting from any ideas, methods, instructions or products referred to in the content.

Share and Cite

MDPI and ACS Style

Magalhães, F.C.; Bellei, P.; Flores-Colen, I.; da Costa, E.M. Blue Circular Economy—Reuse and Valorization of Bivalve Shells: The Case of Algarve, Portugal. Recycling 2024, 9, 27. https://doi.org/10.3390/recycling9020027

AMA Style

Magalhães FC, Bellei P, Flores-Colen I, da Costa EM. Blue Circular Economy—Reuse and Valorization of Bivalve Shells: The Case of Algarve, Portugal. Recycling. 2024; 9(2):27. https://doi.org/10.3390/recycling9020027

Chicago/Turabian Style

Magalhães, Fernanda Caroline, Poliana Bellei, Inês Flores-Colen, and Eduarda Marques da Costa. 2024. "Blue Circular Economy—Reuse and Valorization of Bivalve Shells: The Case of Algarve, Portugal" Recycling 9, no. 2: 27. https://doi.org/10.3390/recycling9020027

APA Style

Magalhães, F. C., Bellei, P., Flores-Colen, I., & da Costa, E. M. (2024). Blue Circular Economy—Reuse and Valorization of Bivalve Shells: The Case of Algarve, Portugal. Recycling, 9(2), 27. https://doi.org/10.3390/recycling9020027

Article Metrics

Back to TopTop