Abstract
Facilitating solid waste separating behavior at home continues to be a challenge for municipal programs in emerging economies. Large cities concentrate the generation of solid waste and, in Latin America, a great percentage of this waste is not re-used. Therefore, in this research, we explore the drivers motivating solid waste separation at home in Lima. We applied 450 surveys in two municipalities of Lima and analyzed the results through Structural Equation Modeling (SEM). The results demonstrate that attitude, perception of technical knowledge, and availability of physical space influence solid waste separation behavior. Additionally, the mediating role of intention between solid waste separation attitude and behavior is demonstrated. Municipal solid waste recycling programs in emerging economies tend to focus on educational and motivational actions, without giving due importance to space at home in order to manage solid waste. The lack of urban equipment and the limited availability of space at home introduce barriers that limit solid waste separating behaviors in emerging economies.
1. Introduction
The rapid growth of cities has increased the risk of pollution worldwide [1]. At present, around 2 billion tonnes of municipal solid waste are generated annually worldwide, and this amount is estimated to reach around 3.4 billion tonnes by 2050 [2]. These great challenges on a global scale face a different reality in all countries; for instance, the emerging economies of Latin America are currently in the process of modernization, including major efforts to adopt more efficient measures regarding the management of solid waste. However, the reality shows that more than 90% of all municipal solid waste is not re-used [2].
Households have been identified as one of the main sources of waste, with a regional average household waste per capita of 0.6 kg per inhabitant [3]. In addition, they represent one of the first links in the chain of urban solid waste management systems. Furthermore, they are considered consumers and, hence, must be responsible for segregating their waste regarding its origin. Unfortunately, municipal recycling programs in Latin America have not yet achieved the active participation of households in the municipal waste management system [4].
In this context, Lima—with a population of around 10 million inhabitants, making it the fifth most populous city in Latin America and the thirtieth most populous city in the world [5]—represents 43% of the solid waste generated in Peru [6]. Focusing on the world’s big cities is essential to tackle the problem of solid waste, especially in cities of emerging economies, where municipal policies and actions do not seem to have achieved significant results in the reduction of urban solid waste [7]. In Latin America, municipal programs have few resources and management capacity, there are few formal solid waste separation plants, and only 2.2% of municipal waste is recovered or recycled in the region [8]. Municipal recycling programs in cities of emerging countries have limited resources that they must manage, and they must define the priority of their actions among communication, education, or logistics campaigns. These actions seek to generate a positive attitude towards recycling, increase technical knowledge to separate solid waste, and facilitate logistics, respectively.
Thus, although regulations for the segregation of solid waste are already in place, recycling is neither effectively nor regularly implemented, particularly regarding domestic waste, due to the lack of capacity to operate this system [9]. In this sense, it is essential to understand the factors that could motivate those responsible for sustainably managing household solid waste, in order to build habitual solid waste separation behaviors beyond the sanctions.
Shove [10] has pointed out that environmental programs often fail to produce results as people face barriers that prevent them from converting their intentions into environmental behaviors. Social practice theory seeks to identify drivers that can help to make these programs successful and efficient [10]. Therefore, in this study, we explore the effects of attitude, technical knowledge, and physical space on solid waste separation behavior at home, in order to guide environmental policy programs in countries without monetary stimulus.
The remainder of this paper is structured as follows. First, we analyze previous studies to identify the most relevant literature related to solid waste separation behavior, as well as defining the relevant terms, concepts, and framework of the study. Next, we present the data used and the research methodology applied. Then, we provide the main results and highlight key issues in the discussion section. In the final section, we discuss the study’s limitations and implications, as well as suggesting topics for future work.
2. Literature Review
2.1. Definition of Solid Waste and Behavior
The European Parliament and the Council of the European Union [11] have both defined waste as any substance or object that an owner discards, intends to discard, or needs to be disposed. In the same way, urban solid waste—colloquially called garbage—consists of materials resulting from manufacturing, use, consumption, or cleaning processes, when the owner or producer allocates it to abandonment. In recent decades, waste has been regulated primarily as a harmful aspect of both production and consumption. Most waste management practices have been designed to protect the environment and human health from the impacts of waste through universal collection and controlled disposal [12]. Repeated separation behavior is established over time as a habit or routine, making it the expected behavior of households [13,14].
2.2. Theoretical Framework
Pro-environmental behavior can be explained through a combination of psychological and social theories. For example, the theory of reasoned action (TRA) has been applied to several studies that have examined the relationships between beliefs, attitudes, intentions, and behaviors [15,16,17,18,19,20]. This theory proposes one of the most effective sociopsychological models for predicting and explaining social behaviors: according to this model, an individual’s behavior can be determined by their behavioral intentions, which are subsequently determined by their attitude through a positive or negative evaluation of the behavior. Hence, a favorable (positive) attitude towards a behavior translates into a strong intention to accomplish the associated action [21].
The ABC theory establishes that causal variables, such as one’s environment, can affect the attitudes which, in turn, influence behavior [22,23,24,25,26]. Of the causal conditions, changes in context have been determined to be more effective than messages, information, or efforts that intend to directly change attitudes in people [27]. Furthermore, the ABC model indicates that, when personal behaviors are not strongly favored by context, the behavior will be more difficult, time-consuming, or expensive, and the weaker its dependence on attitudinal factors [22]. However, although this approach evidently situates behavior in a social and institutional context, it does not treat social practices as dynamic but, rather, social practices take center stage to the extent that people—and sometimes things—occupy secondary roles as the carriers of practice [28].
As an example of ABC theory, Black [29] has studied household energy conservation, in which the relative explanatory power of social–psychological variables declined as effort or cost increased, from 59% of the explainable variance in self-reported home thermostat settings to 50% for minor curtailments such as shutting off the heat in unused rooms, 44% for low-cost energy efficiencies improvements such as caulking and weather-stripping, and 25% for major investments such as adding insulation or storm windows. Hence, environmental conditions are important in explaining the low levels of pro-environmental behaviors, as they can make it difficult for people to act [24].
Along the same line, this theory is closely related to eco-psychological models, as eco-psychologists have argued that the relationship that people have with ecosystems, through the concrete bodily experience of ourselves in connection with nature, permits us to change the paradigmatic way of conceiving care for the environment [30], which is related to the importance of the environment in the change of attitude proposed by ABC theory. Heft [31] has indicated that the eco-psychological models highlight the role of ecosystems as higher-order emergent eco-psychological structures (or behavior settings), serving as the channel through which people could develop environmental awareness, which is related to the ABC theory.
In this sense, context can be classified into six elements, which have been determined as the main factors of pro-environmental behaviors: material costs and rewards, laws and regulations, available technology, social norms and expectations, supportive policies, and advertising [22,23,24,25,26,27,28,29,30,31,32,33]. These elements can either facilitate or limit people’s environmental behavior [34]; thus, they are considered vital to understand the social practices that influence the approach of using the necessary technology to enact pro-environmental behavior [35].
2.3. Solid Waste Separating Behavior at Home
According to Stern [22], behavior is pro-environmental when it has a positive impact on the environment or there is an intention to favor the environment. In addition, pro-environmental behavior can be influenced by hedonic, profit, or normative objectives [22,36], which can be represented through various behaviors for each of the objectives and at different rates of behavioral commitment [37]. Solid waste separating behavior is among the behaviors proposed as part of the ABC model.
Waste classification is defined as the act of segregating solid waste according to the different characteristics of the source material (i.e., if it is to be recycled or discarded) to achieve environmental, economic, and social benefits [38,39]. Each country observes a different way of dividing solid waste at home, although it is usually categorized into organic waste, paper, plastic, glass, metal, and others (e.g., clothes, leather, electronic waste, and so on) [2]. Solid waste separation is considered a key method to reduce waste and improve the efficiency of recycling [40,41,42]. Finally, proper management of solid waste at home could mitigate environmental contamination [43].
2.4. Attitude and Intention
In recent decades, psychologists have defined attitudes as the positive or negative dispositions of a person towards an action, whether it is an object, a specific event from their experience, or a situation [44,45]. In this way, the environmental attitudes that support the act of solid waste separation refer to the perception of the residents at home regarding the classification and valuation of waste [46]. Research has shown that a positive attitude towards solid waste separation mainly originates from a declared intention to do so, which finally becomes a specific behavior [47,48]. Furthermore, Oteng-Peprah et al. [49] and Alhassan et al. [50] have identified attitude as a main determinant of individual commitment to carry out pro-environmental practices, such as carrying out solid waste separation. In addition, several studies have proposed internal sociopsychological variables as the main determinants of solid waste separation at home, among which the attitude of people to recycle in their homes stands out [51,52,53,54]; however, these attitudinal factors cannot act by themselves, as they encounter inconsistent effects that are ultimately explained by personal capacities and context [22].
In the other hand, the behavioral intention of individuals to participate in recycling programs or to adopt the habit of recycling has been considered one of the primary elements promoting an efficient solid waste management system at the local level. The success of a recycling program depends largely on the commitment of the inhabitants of a community. Several studies have proposed that the stronger a person’s intention to recycle, the more likely it is that they will perform waste separation [19,20,55,56,57].
In this way, we developed the following hypotheses based on the relevance of the attitude and intention of individuals to separate solid waste:
H1a.
The attitude towards separating waste at home determines the intention of separating solid waste at home.
H1b.
The intention to separate solid waste motivates solid waste separation at home.
2.5. Perception Capabilities
Personal capabilities are some of the positive causal influences proposed by Stern [22], which consist of four elements: literacy, social status, financial resources, and behavior-specific knowledge and skills. The most studied personal capacities in relation to waste separation at home, as an environmental behavior, are the availability of time to act, money, and skills to benefit from separating solid waste. In the first place, in relation to pro-environmental behavior, time is a resource that manifests itself as one’s availability to act for the benefit of the environment; therefore, the more personal time that people have, the more pro-environmental behavior will be enacted [25,26]. The members of a household may consider that solid waste separation requires time that they do not have, as the process is time-consuming [58,59,60].
Another constraint is the monetary resources available. Some studies have shown that pro-environmental behavior depends on financial security [61,62]; thus, the more monetary resources available, the more likely it is that members of a household will behave for the benefit of the environment [26]. In fact, Nguyen et al. [60] have maintained that people sometimes perceive solid waste separation at home as a high-cost activity.
Finally, among these capacities, specific knowledge regarding solid waste separation at home can lead to the generation of specifically suitable space and infrastructure for recycling at home [23,63,64,65,66,67]. A lack of knowledge to categorize solid waste can limit such behavior [58]. Sometimes, people do not have complete and definitive control due to possible barriers or facilities to do so; therefore, moving from intention to behavior could be considered easy or difficult, depending on each person’s particular situation [21].
A number of studies have identified the relationship between perceived control and solid waste-separating behavior [58,68]. However, these studies grouped various elements, such as time available, space, cost of behavior, transfer, and technical knowledge. Technical knowledge and home space are two constructs that could be significant in encouraging intention and/or solid waste-separating behavior. Nevertheless, the perception of capabilities is based on the concept of self-efficacy that Bandura presented in social cognitive theory [69], after which it was introduced in the theory of planned behavior [21].
In addition, based on the attitude–behavior–context (ABC) theory, Stern [22] has proposed that both personal capabilities and contextual factors (resources) affect one’s environmental behavior. Meanwhile, technical knowledge has been considered as an aspect of perceived personal capabilities because, without it, one will not be efficient and capable in carrying out solid waste separation in their own home space.
The ABC model is a theory that explains the ways in which behaviors are determined by causal variables [22].The theory was proposed based on the investigations of Stern and Oskamp [70] and further developed by Guagnano et al. [23] who, in turn, proposed ‘an A-B-C model of behavior.’ This was finally re-defined by Stern [22], in order to understand pro-environmental behaviors, specifically in terms of the determinants of consumer separation and recycling behavior. ABC theory proposes that causal circumstances act as moderators of the relationship between the internal factors and pro-environmental behaviors of individuals. Depending on these circumstances, the relationship between attitudes and behavior is considered strong when environmental conditions are weak. In contrast, the relationship between attitudes and behavior is considered weak when environmental conditions are strongly positive or negative [23,71]. Within this framework, Stern [22] has added other causal characteristics to the ABC model which—in addition to the initial concept of context and attitude variables of Guagnano et al. [23]—form the four significant variables that promote pro-environmental behavior: attitudinal, personal capabilities, contextual factors, and habit or routine.
2.5.1. Technical Knowledge
Several studies have demonstrated the importance of knowledge in relation to solid waste separating behavior [16,18,19,20]. In emerging countries, such as Malaysia, most households that practice recycling are well-educated and have a good grasp of the concept [72]. Similar results have been observed in another study of counties in Minnesota [73]. Environmental awareness campaigns at the municipal level can increase the community’s knowledge of recycling, thus improving the intention of having a better household solid waste organizing behavior [58]. However, in many developing countries, there is still a great lack of knowledge regarding the issue of solid waste separation, which is worrying, given that it is one of the main factors why economies do not have or develop a culture of recycling [74]. Furthermore, recycling information can be complex and often confusing, which may subsequently reduce participation in any waste recycling scheme by people; therefore, a lack of knowledge may occur often, despite the fact that countries develop the best policies for the dissemination of recycling information [75]. Thus, we formulated the following hypotheses:
H2a.
The perception of technical knowledge to categorize solid waste determines the intention to separate solid waste at home.
H2b.
The perception of technical knowledge to categorize solid waste motivates solid waste-separating behavior at home.
2.5.2. Home Space
There are various barriers according to which people do not perceive it as necessary to recycle solid waste, such as insufficient space in homes for recycling, the time it takes to recycle, insufficient awareness or knowledge of the importance of recycling, a lack of public facilities, the feeling of responsibility, and others [76,77]. Regarding the first factor, designated space has been identified as an important factor of perceived control to separate solid waste at home, as it is necessary to store the waste for a period of time until it can be delivered to or picked up by a collector [58,59]. In the same line, Davis et al. [78] have suggested that situational factors such as limited space, time, and inconvenience should be considered as barriers to performing waste separation behavior; hence, this behavior will be affected when residents do not have enough time and/or if space and facilities are inconvenient or limited [57]. Therefore, storage space both inside and outside homes becomes a logistic issue, as larger gardens provide more space for storing recycling bins and bags, while apartment buildings mostly have limited space for storing recyclables [79]. Thus, we developed the following hypotheses regarding this construct:
H3a.
The perception of having adequate physical space designated for the separation of solid waste at home determines the intention to separate solid waste.
H3b.
The perception of having adequate physical space designated for the separation of solid waste at home motivates solid waste-separating behavior at home.
2.6. Conceptual Model
In summary, based on the literature review, we proposed the following hypotheses (see Figure 1):
Figure 1.
Proposed hypotheses.
3. Method
3.1. Sample
A face-to-face survey was carried out, for which the study population consisted of people aged between 18 and 70 years old, living in three districts of Lima: Comas (50%), Miraflores (25%), and San Borja (25%). The sample size was calculated under the assumption of maximum dispersion (p = q = 0.5), resulting in 450 cases, with a confidence level of 95% and margin of error of +4.6%. It should be noted that the Comas district population consists of households with low income and low purchasing power, whereas the Miraflores and San Borja districts are characterized by high-income households. The municipal environmental waste separation program does not offer any monetary reward or sanction; however, it provides logistical facilities such as bags, frequency of collection, and educational campaigns. Low-income districts such as Comas have greater limitations regarding logistics facilities, but they seek to replicate the actions of high-income districts such as Miraflores and San Borja, which have more successful programs.
The demographic data of our respondents are presented in Table 1, revealing that most of the respondents (60.7%) had low socio-economic status, with only 6% having high incomes; almost 40% of our participants were residents of Downtown Lima; 60.7% of respondents lived with three to five other people in their homes, while 29% lived with six to nine people. Furthermore, around 35.3% had a secondary level of education and 33.6% had university-level education; 55.8% were housewives and 20.9% were professionals. Finally, 31.6% of participants were around 30–39 years old, while 17.1% belonged to the 40–49 age group.
Table 1.
Demographic profile of respondents.
3.2. Measurement
For this study we used a questionnaire, which was designed based on scales applied in previous studies and translated from English to Spanish in order to define the explored constructs. This questionnaire utilizes a 7-point Likert scale, where 7 refers to strongly agree and 1 refers to strongly disagree.
The concepts measured through the questionnaire are presented in Table 2, along with the references from which the concepts were derived. The attitude concept was captured using three items derived from the works of Xu et al. [58] and Wang et al. [59]. Technical knowledge was measured using two items, proposed by Xu et al. [58] in terms of control perception. For this reason, this construct was re-defined as perception of technical knowledge. Meanwhile, the physical space construct refers to Xu et al. [58] and Wang et al. [59] and was measured using three items.
Table 2.
Constructs considered in this study, referring to previous studies.
Finally, in the case of solid waste routines, the solid waste separation behavior detailed in previous studies [58,59] was taken as reference, as well as our own elaboration (see Table 2).
3.3. Data Analysis
The reliability analysis allowed for determination of the internal consistency of the variables represented by the factors obtained in the exploratory factor analysis. When Cronbach’s alpha (α) is determined to be between 0.6 and 0.90, it indicates that the variable has internal consistency or the data are reliable.
Meanwhile, the Average Variance Extracted (AVE) and Composite Reliability (CR) coefficients have been determined to be related to the quality of the construct. When AVE > 0.5 and CR > 0.6, it can be considered that the constructs are adequate. Likewise, the items that belong to each construct should have a Cronbach’s Alpha greater than 0.65. Simultaneously, exploratory factor analysis was conducted to confirm the external validity of the constructs; in other words, these factors must be shown to accurately and appropriately represent the associated construct.
Exploratory factor analysis was then used to determine the scales (factors) that represent the set of variables; namely, when one variable can be represented by a factor, it must have a high correlation with that factor (≥|0.70|) and low correlation with the others (≤|0.30|). The scales demonstrated acceptable behavior, with Cronbach’s alpha values between 0.6 and 0.9 (see Table 3, indicating internal consistency in representing the assigned construct. However, some constructs were discarded as that they did not pass the internal consistency tests, ruling out public costs and time convenience, among others.
Table 3.
Internal validation results.
According to the variables in the proposed questionnaire, based on the literature review and operationalized in the method section, exploratory factor and reliability analyses were applied to the data, followed by confirmatory factor analysis or structural equation modeling (SEM), which elicited the scales and variables.
4. Results
4.1. Measurement Analysis
Regarding internal validation, the Cronbach’s alpha coefficient was used to verify the internal consistency of each construct, where the values of this coefficient should be within the interval between 0.65 and 0.9 to be considered acceptable [80,81]. Table 3 presents the values obtained for this coefficient, where all the constructs presented values between the mentioned interval except for the “Attitude” construct; which was not ruled out in the analysis as it did not present a value far from the minimum value (0.7). Likewise, the CR values, derived from the Exploratory Factor Analysis (EFA), demonstrate that the constructs are independent of each other when their values are greater than 0.7 [82]. According to Table 3, all the CR values of the constructs were greater than 0.7, except for that of the “Attitude” construct, which showed a value of 0.68; however, this construct was still considered in the statistical analysis, as it had a value very close to 0.7.
Furthermore, to corroborate the external validation, the average variance extracted coefficient (AVE) was applied, which measures the variance captured by a construct regarding the others in the model, and which must yield a value greater than 0.5 [83]. Together with the AVE coefficient, a discriminant validity analysis was carried out through the Fornell–Larcker Criterion, which demonstrates whether the constructs that theoretically should not be closely related to each other are actually not, as evidenced when the discriminant values are less than the AVE values [84]. Table 3 shows that the AVE values were less than 0.5, while all discriminant values were lower than their respective AVE values; therefore, it was demonstrated that the constructs were independent of each other.
Discriminant validity is the extent to which a construct truly differs from other constructs, according to empirical standards. Therefore, establishing discriminant validity implies that a construct is unique and captures phenomena not represented by other constructs in the model. Traditionally, researchers have relied on the Fornell–Larcker criterion to assess the discriminant validity [85], which compares the square root of the AVE values with the latent variable correlations; specifically, the square root of the AVE of each construct must be greater than its highest correlation with any other construct. The logic of the Fornell–Larcker method is based on the idea that a construct should share more variance with its associated indicators than with any other construct, as can be seen in Table 4.
Table 4.
Discriminant validity assessment through Fornell–Larcker Criterion.
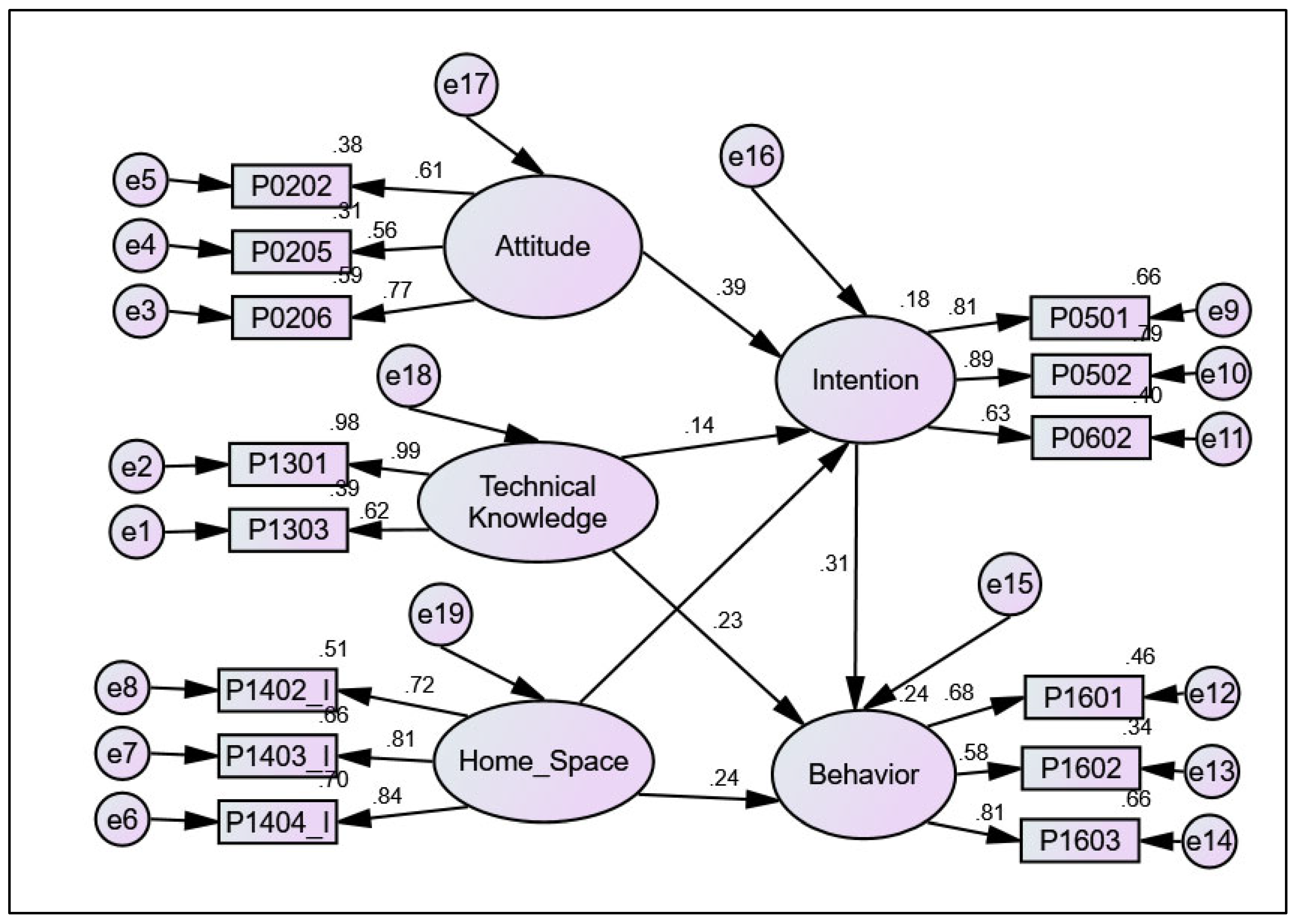
The proposed model indicated that solid waste separation routines are determined by one’s intention regarding solid waste separation, an individual’s technical knowledge to categorize solid waste, and the space available for this activity. It additionally indicated that the intention of solid waste separation is determined by the attitude, technical knowledge, and space to separate solid waste (see Figure 2).
Figure 2.
Path model: standardized estimates.
To evaluate the goodness-of-fit of the model, different indices were applied, including the CFI (Comparative fit index), GFI (Goodness-of-fit index), TLI (Tucker–Lewis index), and NFI (Bentler–Bonett Normed Fit Index), values of which greater than 0.9 demonstrate that the model fits the sample well [86]. Likewise, another indicator for evaluating the goodness-of-fit of a model is the RMSEA (Root mean squared error of approximation), which must have a value less than or equal to 0.05 [87]. Table 5 reveals that the NFI (0.917), IFI (0.948), TLI (0.933), and CFI (0.948) indicators were all greater than or equal to 0.9, indicating the adequacy of the model. Additionally, Table 5 shows that the RMSEA value, which refers to the amount of variance not explained by the model per degree of freedom, was 0.058. Therefore, in this case, although it was greater than the threshold value of 0.05, the difference between both values was minimal and, so, it could be considered acceptable. Hence, the proposed model could reliably determine solid waste separation behavior in the home.
Table 5.
Baseline comparisons and RMSEA.
Likewise, in order to assess whether the impacts were significant, the p-values were contrasted. As long as they have sufficiently low values, the impact of the construct on either intention or behavior can be considered robust [88]; here, *** denotes the case where the p-value is less than 0.001. Hence, the model demonstrated that the separation of solid waste is explained by attitude and technical knowledge, and intention mediates the relationship between attitude and the behavior of solid waste separation, which is statistically significant (see Table 6); however, in the case of technical knowledge, this mediating effect was only statistically significant at the 0.05 level. On the other hand, the availability of physical space in the home to separate solid waste was found not to determine the intention to separate solid waste. Finally, the model revealed that the solid waste separation behavior is determined by attitude, technical knowledge, and the availability of physical space to separate the solid waste, in which all the constructs were significant at the 0.001 level.
Table 6.
Standardized regression weights (Group number 1, default model).
These results indicate the effect of attitude on the intention and behavior of separation/classification of solid waste in selected households in three municipalities of Lima. Technical knowledge has a high explanatory power of intention and behavior of solid waste separation [89]. In emerging economies such as India, the identification of non-biodegradable and biodegradable solid waste is a factor that can explain the behavior of solid waste separation [90].
Likewise, the size of the effect was evaluated, in order to verify whether the effects are statistically significant in small samples, as in our case [91]. Table 7 shows that the effects of the constructs were weak. Although the availability of physical space does not have a significant relationship with intention [92], physical space in the home has been found to be significantly associated with the separation of solid waste in households [93]. In correspondence with the proposal of Tonglet et al. [20], our study showed that attitude and knowledge are predictors of solid waste separation behavior, with intention as an important mediator. However, while we did not identify that the physical space affects the intention, this factor did present a significant direct effect on the behavior of separation of solid waste.
Table 7.
Effect Size in Behavior (f2).
4.2. Limitations, Implications, and Future Work
One of the limitations of this study is that it is based on self-reported data. Observable variables of technical knowledge and availability of solid waste separation space at home could be designed and proposed, in order to validate the obtained results in further experiments. Finally, the proposed model opens the opportunity to identify novel variables that could affect technical knowledge and the availability of separation space at home, such as educational campaigns or different types of furniture designs to facilitate the separation of solid waste in households. Previous studies have recognized that it is essential to ensure the availability of the necessary resources to perform a specific behavior [94].
To the best of our knowledge, the findings obtained in this study may serve as an impetus to re-think the design of activities within local solid waste sorting programs, which have long traditionally been strongly focused on educational processes related to waste, knowledge of the categorization of solid waste, and generation of environmental awareness. In this sense, it is important to highlight the opportunity to guide policy-making efforts in Latin America to promote better equipment for the separation of solid waste at home and in common areas of buildings, considering that this study explored the provision of a space designated for solid waste separation, motivating the adoption of solid waste separating behavior in large Latin American cities.
Future research could seek to delve into how the size, equipment, distribution, and other elements of the physical space at home affect the solid waste separating behavior in Latin America, which is expected to be of great help in guiding actions for the implementation of solid waste management programs at municipal, regional, and national levels. Furthermore, there are numerous additional constructs related to logistical capacities at home, such as waste transportation, task execution time, use of cold systems, and use of product expiration reminders, among others, that may be considered in future research.
5. Conclusions and Recommendations
The presented research results demonstrated the existence of relationships between attitude, technical knowledge, and space at home with solid waste separating behavior. In addition, the mediating role of intention between attitude and behavior was also demonstrated, as supported by the theory of reasoned action. The context offered by the city of Lima could be similar to that of other large cities in emerging economies, where there are many shortcomings, such as economic sanctions, urban equipment, level of awareness, and environmental education in schools, among others. This context could serve to increase the barriers that hinder solid waste separation at home.
Solid waste separating behavior at home requires prior basic knowledge, which implies that household members know what they have to do when disposing the garbage. Participants who perceive having low knowledge of solid waste separation, such as recognizing the different categories of solid waste, have a low intention to carry out solid waste separation at home. This perception of the knowledge of separating solid waste is usually part of the perceived control construct when the theory of planned behavior is applied. Furthermore, the space or a suitable design to separate solid waste at home directly affects the behavior, even when people might have the intention to do so; in other words, those responsible for managing solid waste may not be aware of the importance of having adequate space for the separation of solid waste to carry out the behavior.
The disposition and space associated to the management of solid waste at home affect the corresponding behavior, according to the obtained results. This could be more relevant in the context of emerging economies such as Lima, considering that households do not usually have urban facilities for solid waste separation. This study demonstrated that technical knowledge and the physical space available at home are barriers to carrying out the behavior of solid waste separation at home in Lima. These results are highly relevant, considering that municipal actions in emerging economies do not usually have economic and non-economic incentives, and efforts are primarily directed to educational campaigns without paying attention to the provision of space for solid waste management.
Author Contributions
Conceptualization, C.M.-L.; methodology, C.M.-L.; software, C.C.-C.; validation, C.M.-L.; formal analysis, C.M.-L.; investigation, A.E.-M.; resources, A.E.-M.; data curation, C.C.-C.; writing—original draft preparation, V.W.B.-L. and C.M.-L.; writing—review and editing, V.W.B.-L. and C.M.-L.; visualization, A.E.-M.; supervision, C.M.-L.; project administration, C.M.-L. All authors have read and agreed to the published version of the manuscript.
Funding
This research received no external funding.
Informed Consent Statement
Informed consent has been obtained from the participants.
Data Availability Statement
All data generated or analyzed during this study are available upon request.
Acknowledgments
The authors would like to thank the Universidad de Lima for funding support. A special thanks also belongs to the IDIC team. In addition, the authors thank Ximena Yance and Bryan Chuquillanqui for their support.
Conflicts of Interest
The authors declare no conflict of interest.
References
- Chatterjee, A.; Singh, M.K.; Singh, V.P. Groundwater contamination in mega cities with finite sources. J. Earth Syst. Sci. 2020, 129, 1. [Google Scholar] [CrossRef]
- Kaza, S.; Yao, L.; Bhada-Tata, P.; Van Woerden, F. What a Waste 2.0: A Global Snapshot of Solid Waste Management to 2050. Urban Development; World Bank: Washington, DC, USA, 2018. [Google Scholar]
- Grau, J.; Terraza, H.; Velosa, R.; Milena, D.; Rihm, A.; Sturzenegger, G. Solid Waste Management in Latin America and the Caribbean; Inter-American Development Bank: Washington, DC, USA, 2015. [Google Scholar]
- United Nations Environment. Waste Management Outlook for Latin America and the Caribbean; United Nations Environment Programme, © Shutterstock.com Latin America and the Caribbean Office: Panama City, Panama, 2018. [Google Scholar]
- World Population Review. World City Populations 2021. Available online: https://worldpopulationreview.com/world-cities (accessed on 8 September 2021).
- Ministerio del Ambiente. Sistema Nacional de Información Ambiental. Available online: https://sinia.minam.gob.pe/informacion/ (accessed on 8 September 2021).
- Ferronato, N.; Ragazzi, M.; Gorrity, M.; Guisbert, E.; Viotti, P.; Torrettam, V. How to improve recycling rate in developing big cities: An integrated approach for assessing municipal solid waste collection and treatment scenarios. Environ. Dev. 2019, 29, 94–110. [Google Scholar] [CrossRef]
- Tello, P.; Martínez, E.; Daza, D.; Soulier, M.; Terraza, H. Regional Evaluation on Urban Solid Waste Management in Latin America and The Caribbean—2010 Report; Pan American Health Organization (PAHO), the Inter-American Association of Sanity and Environmental Engineering (AIDIS), the Inter-American Development Bank (IDB): Washington, DC, USA, 2010. [Google Scholar]
- Ma, J.; Xu, J. Urban pollution in China. In Urban Pollution: Science and Management; Charlesworth, S.M., Booth, C.A., Eds.; John Wiley & Sons Ltd.: Hoboken, NJ, USA, 2019; pp. 327–340. [Google Scholar]
- Shove, E. Beyond the ABC: Climate Change Policy and Theories of Social Change. Environ. Plan. A Econ. Space 2010, 42, 1273–1285. [Google Scholar] [CrossRef]
- European Union. Directive 2008/98/EC of the European Parliament and of the Council of 19 November 2008 on waste and repealing certain directives (Text with EEA relevance). Off. J. Eur. Union 2008, 34, 99–126. [Google Scholar]
- Van Ewijk, S.; Stegemann, J.A. Recognising waste use potential to achieve a circular economy. Waste Manag. 2020, 105, 1–7. [Google Scholar] [CrossRef] [PubMed]
- Ogiri, I.A.; Sidique, S.F.; Talib, M.A.; Abdul-Rahim, A.S.; Radam, A. Encouraging recycling among households in Malaysia: Does deterrence matter? Waste Manag. Res. 2019, 37, 755–762. [Google Scholar] [CrossRef]
- Wan, C.; Shen, G.Q. Perceived policy effectiveness and recycling behavior: The missing link. Waste Manag. 2013, 33, 783–784. [Google Scholar] [CrossRef]
- Ari, E.; Yilmaz, V. A proposed structural model for housewives’ recycling behavior: A case study from Turkey. Ecol. Econ. 2016, 129, 132–142. [Google Scholar] [CrossRef]
- Babaei, A.A.; Alavi, N.; Goudarzi, G.; Teymouri, P.; Ahmadi, K.; Rafiee, M. Household recycling knowledge, attitudes and practices towards solid waste management. Resour. Conserv. Recycl. 2015, 102, 94–100. [Google Scholar] [CrossRef]
- Chu, P.Y.; Chiu, J.F. Factors influencing household waste recycling behavior: Test of an integrated mode. J. Appl. Soc. Psychol. 2003, 33, 604–626. [Google Scholar] [CrossRef]
- Nguyen, T.T.P.; Zhu, D.; Le, N.P. Factors influencing waste separation intention of residential households in a developing country: Evidence from Hanoi, Vietnam. Habitat Int. 2015, 48, 169–176. [Google Scholar] [CrossRef]
- Pakpour, A.H.; Zeidi, I.M.; Emamjomeh, M.M.; Asefzadeh, S.; Pearson, H. Household waste behaviors among a community sample in Iran: An application of the theory of planned behavior. Waste Manag. 2014, 34, 980–986. [Google Scholar] [CrossRef] [PubMed]
- Tonglet, M.; Phillips, P.; Bates, M. Determining the drivers for householder pro-environmental behavior: Waste minimisation compared to recycling. Resour. Conserv. Recycl. 2004, 42, 27–48. [Google Scholar] [CrossRef]
- Ajzen, I. The theory of planned behavior. Organ. Behav. Hum. Decis. Process. 1991, 50, 179–211. [Google Scholar] [CrossRef]
- Stern, P.C. New Environmental Theories: Toward a Coherent Theory of Environmentally Significant Behavior. J. Soc. Issues 2000, 56, 407–424. [Google Scholar] [CrossRef]
- Guagnano, G.A.; Stern, P.C.; Dietz, T. Influences on Attitude-Behavior Relationships. Environ. Behav. 1995, 27, 699–718. [Google Scholar] [CrossRef]
- Steg, L.; Vlek, C. Encouraging pro-environmental behavior: An integrative review and research agenda. J. Environ. Psychol. 2009, 29, 309–317. [Google Scholar] [CrossRef]
- Dietz, T.; Stern, P.C.; Guagnano, G.A. Social structural and social psychological bases of environmental concern. Environ. Behav. 1998, 30, 450–471. [Google Scholar] [CrossRef]
- Grimmer, M.; Kilburn, A.P.; Miles, M.P. The effect of purchase situation on realized proenvironmental consumer behavior. J. Bus. Res. 2015, 69, 1582–1586. [Google Scholar] [CrossRef]
- Stern, P. Understanding Individuals’ Environmentally Significant Behavior. ELR News Anal. 2005, 35, 10785–10790. [Google Scholar]
- Reckwitz, A. Toward a Theory of Social Practices: A Development in Culturalist Theorizing. Eur. J. Soc. Theory 2002, 5, 243–263. [Google Scholar] [CrossRef]
- Black, J.S.; Stern, P.C.; Elworth, J.T. Personal and Contextual Influences on Household Energy Adaptations. J. Appl. Psychol. 1985, 70, 3–21. [Google Scholar] [CrossRef]
- Strydom, W.F. Barriers to Household Waste Recycling: Empirical Evidence from South Africa. Recycling 2018, 3, 41. [Google Scholar] [CrossRef]
- Oke, A.; Kruijsen, J. The Importance of Specific Recycling Information in Designing a Waste Management Scheme. Recycling 2016, 1, 271. [Google Scholar] [CrossRef]
- Scepanovic, S.; Warnier, M.; Nurminen, J.K. The role of context in residential energy interventions: A meta review. Renew. Sustain. Energy Rev. 2017, 77, 1146–1168. [Google Scholar] [CrossRef]
- Thøgersen, J. How May Consumer Policy Empower Consumers for Sustainable Lifestyles? J. Consum. Policy 2005, 28, 143–177. [Google Scholar] [CrossRef]
- Boomsma, C.; Jones, R.; Pahl, S.; Fuertes, A. Do psychological factors relate to energy saving behaviors in inefficient and damp homes? A study among English social housing residents. Energy Res. Soc. Sci. 2019, 47, 146–155. [Google Scholar] [CrossRef]
- Hargreavesn, T.; Nye, M.; Burgess, J. Making energy visible: A qualitative field study of how householders interact with feedback from smart energy monitors. Energy Policy 2010, 38, 6111–6119. [Google Scholar] [CrossRef]
- Steg, L.; Bolderdijk, J.W.; Keizer, K.; Perlaviciute, G. An integrated framework for encouraging pro-environmental behavior: The role of values, situational factors, and goals. J. Environ. Psychol. 2014, 38, 104–115. [Google Scholar] [CrossRef]
- Ertz, M.; Karakas, F.; Sarigöllü, E. Exploring pro-environmental behaviors of consumers: An analysis of contextual factors, attitude, and behaviors. J. Bus. Res. 2016, 69, 3971–3980. [Google Scholar] [CrossRef]
- Lei, Y.; Li, Z.-S.; Fu, H.-Z. Model of Municipal Solid Waste Source Separation Activity: A Case Study of Beijing. J. Air Waste Manag. Assoc. 2011, 61, 157–163. [Google Scholar]
- Phu, S.T.P.; Fujiwara, T.; Hoang, M.G.; Tran, M.T. Waste Separation at Source and Recycling Potential of the Hotel Industry in Hoi An City, Vietnam. J. Mater. Cycles Waste Manag. 2019, 21, 23–34. [Google Scholar]
- Zhang, W.Q.; Che, Y.; Yang, K.; Ren, X.Y.; Tai, J. Public opinion about the source separation of municipal solid waste in Shanghai, China. Waste Manag. Res. 2012, 30, 1261–1271. [Google Scholar] [CrossRef] [PubMed]
- Kuusiola, T.; Wierink, M.; Heiskanen, K. Comparison of Collection Schemes of Municipal Solid Waste Metallic Fraction: The Impacts on Global Warming Potential for the Case of the Helsinki Metropolitan Area, Finland. Sustainability 2012, 4, 2586–2610. [Google Scholar] [CrossRef]
- Zhang, H.; Wen, Z.-G. Residents’ Household Solid Waste (HSW) Source Separation Activity: A Case Study of Suzhou, China. Sustainability 2014, 6, 6446–6466. [Google Scholar] [CrossRef]
- Adeniran, A.E.; Nubi, A.T.; Adelopo, A.O. Solid waste generation and characterization in the University of Lagos for a sustainable waste management. Waste Manag. 2017, 67, 3–10. [Google Scholar] [CrossRef] [PubMed]
- Olson, J.M.; Zanna, M.P. Attitudes and attitude change. Annu. Rev. Psychol. 1993, 44, 117–154. [Google Scholar] [CrossRef]
- Marcinkowski, T.; Reid, A. Reviews of research on the attitude–behavior relationship and their implications for future environmental education research. Environ. Educ. Res. 2019, 25, 459–471. [Google Scholar] [CrossRef]
- Meng, X.; Tan, X.; Wang, Y.; Wen, Z.; Tao, Y.; Qian, Y. Investigation on decision-making mechanism of residents’ household solid waste classification and recycling behaviors. Resour. Conserv. Recycl. 2019, 140, 224–234. [Google Scholar] [CrossRef]
- Feldman, J.; Lynch, J. Self-generated validity and other effects of measurement on belief, attitude, intention, and behavior. J. Appl. Psychol. 1988, 73, 421–435. [Google Scholar] [CrossRef]
- Wan, C.; Shen, G.; Yu, A. Key determinants of willingness to support policy measures on recycling: A case study in Hong Kong. Environ. Sci. Policy 2015, 54, 409–418. [Google Scholar] [CrossRef]
- Oteng-Peprah, M.; de Vries, N.; Acheampong, M.A. Households’ willingness to adopt greywater treatment technologies in a developing country–Exploring a modified theory of planned behavior (TPB) model including personal 7 norm. J. Environ. Manag. 2020, 254, 109807. [Google Scholar] [CrossRef] [PubMed]
- Alhassan, H.; Kwakwa, P.A.; Owusu-Sekyere, E. Households’ source separation behavior and solid waste disposal options in Ghana’s Millennium City. J. Environ. Manag. 2020, 259, 110055. [Google Scholar] [CrossRef] [PubMed]
- Ajzen, I. Nature and Operation of Attitudes. Annu. Rev. Psychol. 2001, 52, 27–58. [Google Scholar] [CrossRef]
- Fornara, F.; Carrus, G.; Passafaro, P.; Bonnes, M. Distinguishing the sources of normative influence on proenvironmental behaviors: The role of local norms in household waste recycling. Group Process. Intergroup Relat. 2011, 14, 623–635. [Google Scholar] [CrossRef]
- Klöckner, C.A. A comprehensive model of the psychology of environmental behavior—A meta-analysis. Glob. Environ. Chang. 2013, 23, 1028–1038. [Google Scholar] [CrossRef]
- Schwab, U.; Lauritzen, L.; Tholstrup, T.; Haldorssoni, T.; Riserus, U.; Uusitupa, M.; Becker, W. Effect of the amount and type of dietary fat on cardiometabolic risk factors and risk of developing type 2 diabetes, cardiovascular diseases, and cancer: A systematic review. Food Nutr. Res. 2014, 58, 10.3402. [Google Scholar] [CrossRef] [PubMed]
- Ma, J.; Hipel, K.W.; Hanson, M.L.; Cai, X.; Liu, Y. An analysis of influencing factors on municipal solid waste source-separated collection behavior in Guilin, China by Using the Theory of Planned Behavior. Sustain. Cities Soc. 2018, 37, 336–343. [Google Scholar] [CrossRef]
- Stoeva, K.; Alriksson, S. Influence of recycling programmes on waste separation behavior. Waste Manag. 2017, 68, 732–741. [Google Scholar] [CrossRef]
- Zhang, D.; Huang, G.; Yin, X.; Gong, Q. Residents’ waste separation behaviors at the source: Using SEM with the theory of planned behavior in Guangzhou, China. Int. J. Environ. Res. Public Health 2015, 12, 9475–9491. [Google Scholar] [CrossRef]
- Xu, L.; Ling, M.; Lu, Y.; Shen, M. Understanding household waste separation behavior: Testing the roles of moral, past experience, and perceived policy effectiveness within the theory of planned behavior. Sustainability 2017, 9, 625. [Google Scholar] [CrossRef]
- Wang, Z.; Guo, D.; Wang, X.; Zhang, B.; Wang, B. How does information publicity influence residents’ behavior intentions around e-waste recycling? Resour. Conserv. Recycl. 2018, 133, 1–9. [Google Scholar] [CrossRef]
- Nguyen Hong, T.T.; Hung, R.J.; Lee, C.H.; Nguyen Hang, T.T. Determinants of residents’ e-waste recycling behavioral intention: A case study from Vietnam. Sustainability 2018, 11, 164. [Google Scholar] [CrossRef]
- Stern, P.C. Information, incentives, and pro-environmental consumer behavior. J. Consum. Policy 1999, 22, 461–478. [Google Scholar] [CrossRef]
- Clark, C.F.; Kotchen, M.J.; Moore, M.R. Internal and external influences on proenvironmental behavior: Participation in a green electricity program. J. Environ. Psychol. 2003, 23, 237–246. [Google Scholar] [CrossRef]
- McCarty, J.A.; Shrum, L.J. The recycling of solid wastes: Personal values, value orientations, and attitudes about recycling as antecedents of recycling behavior. J. Bus. Res. 1994, 30, 53–62. [Google Scholar] [CrossRef]
- Martin, M.; Williams, I.D.; Clark, M. Social, cultural and structural influences on household waste recycling: A case study. Resour. Conserv. Recycl. 2006, 48, 357–395. [Google Scholar] [CrossRef]
- Dahlén, L.; Vukicevic, S.; Meijer, J.E.; Lagerkvist, A. Comparison of different collection systems for sorted household waste in Sweden. Waste Manag. 2007, 27, 1298–1305. [Google Scholar] [CrossRef] [PubMed]
- Jesson, J. Household waste recycling behavior: A market segmentation model. Soc. Mark. Q. 2009, 15, 25–38. [Google Scholar] [CrossRef]
- Bernstad, A. Household food waste separation behavior and the importance of convenience. Waste Manag. 2014, 34, 1317–1323. [Google Scholar] [CrossRef]
- Echegaray, F.; Hansstein, F.V. Assessing the intention-behavior gap in electronic waste recycling: The case of Brazil. J. Clean. Prod. 2017, 142, 180–190. [Google Scholar] [CrossRef]
- Bandura, A. Self-efficacy: Toward a unifying theory of behavioral change. Psychol. Rev. 1977, 84, 191–215. [Google Scholar] [CrossRef]
- Stern, P.C.; Oskamp, S. Managing scarce environmental resources. In Handbook of Environment Psychology; Stokols, D., Altman, A., Eds.; John Wiley and Sons: New York, NY, USA, 1987; pp. 1043–1086. [Google Scholar]
- Jackson, T. Motivating Sustainable Consumption. A Review of Evidence on Consumer Behavior and Behavioral Change; A Report to the Sustainable Development Research Network; University of Surrey: Guildford, UK, 2005. [Google Scholar]
- Zen, I.S.; Noor, Z.Z.; Yusuf, R.O. The profiles of household solid waste recyclers and non-recyclers in Kuala Lumpur, Malaysia. Habitat Int. 2014, 42, 83–89. [Google Scholar] [CrossRef]
- Sidique, S.F.; Joshi, S.V.; Lupi, F. Factors influencing the rate of recycling: An analysis of Minnesota counties. Resour. Conserv. Recycl. 2010, 54, 242–249. [Google Scholar] [CrossRef]
- Ezeudu, O.B.; Ezeudu, T.S. Implementation of Circular Economy Principles in Industrial Solid Waste Management: Case Studies from a Developing Economy (Nigeria). Recycling 2019, 4, 42. [Google Scholar] [CrossRef]
- Cramer, J. Key Drivers for High-Grade Recycling under Constrained Conditions. Recycling 2018, 3, 16. [Google Scholar] [CrossRef]
- Heft, H. Ecological Psychology as Social Psychology? Theory Psychol. 2020, 30, 813–826. [Google Scholar] [CrossRef]
- Riggs, L.W.; Hellyer-Riggs, S. Eco-Psychological and Phenomenological Approach to Sustainability. Eur. J. Sustain. Dev. 2019, 8, 262. [Google Scholar] [CrossRef]
- Davis, G.; Phillips, P.S.; Read, A.D.; Iida, Y. Demonstrating the need for the development of internal research capacity: Understanding recycling participation using the theory of planned behavior in West Oxford shire, UK. Resour. Conserv. Recycl. 2006, 46, 115–127. [Google Scholar] [CrossRef]
- Maseeh, H.I.; Sangroya, D.; Jebarajakirthy, C.; Adil, M.; Kaur, J.; Yadav, M.P.; Saha, R. Anti-Consumption Behavior: A Meta-Analytic Integration of Attitude Behavior Context Theory and Well-Being Theory. Psychol. Mark. 2022, 39, 2302–2327. [Google Scholar] [CrossRef]
- Doral Fábregas, F.; Rodríguez Ardura, I.; Meseguer Artola, A. Modelos de Ecuaciones Estructurales En Investigaciones de Ciencias Sociales: Experiencia de Uso En Facebook. Rev. Cienc. Soc. 2018, 24, 22–37. [Google Scholar] [CrossRef]
- Tavakol, M.; Dennick, R. Making Sense of Cronbach’s Alpha. Int. J. Med. Educ. 2011, 2, 53–55. [Google Scholar] [CrossRef]
- Anderson, J.C.; Gerbing, D.W. Structural Equation Modeling in Practice: A Review and Recommended Two-Step Approach. Psychol. Bull. 1988, 103. [Google Scholar] [CrossRef]
- Davis, F.D. Perceived Usefulness, Perceived Ease of Use, and User Acceptance of Information Technology. MIS Q. 1989, 13. [Google Scholar] [CrossRef]
- Rousta, K.; Liu, Z.; Helling, C. Household Waste Sorting Participation in Developing Countries—A Meta-Analysis. Recycling 2020, 51, 6. [Google Scholar] [CrossRef]
- Fornell, C.; Larcker, D.F. Structural Equation Models with Unobservable Variables and Measurement Error: Algebra and Statistics. J. Mark. Res. 1981, 18, 382–388. [Google Scholar] [CrossRef]
- Bentler, P.M.; Bonett, D.G. Significance tests and goodness of fit in the analysis of covariance structures. Psychol. Bull. 1980, 88, 588–606. [Google Scholar] [CrossRef]
- Fitzgerald, C.A.; Estabrook, R.; Martin, D.P.; Brandmaier, A.M.; von Oertzen, T. Correcting the Bias of the Root Mean Squared Error of Approximation Under Missing Data. Methodology 2021, 17, 189–204. [Google Scholar] [CrossRef]
- Bhawal Mukherji, S.; Sekiyama, M.; Mino, T.; Chaturvedi, B. Resident Knowledge and Willingness to Engage in Waste Management in Delhi, India. Sustainability 2016, 8, 1065. [Google Scholar] [CrossRef]
- McNeish, D.; An, J.; Hancock, G.R. The Thorny Relation Between Measurement Quality and Fit Index Cutoffs in Latent Variable Models. J. Pers. Assess. 2018, 100, 43–52. [Google Scholar] [CrossRef]
- Lai, K. Fit Difference Between Nonnested Models Given Categorical Data: Measures and Estimation. Struct. Equ. Model. 2020, 28, 99–120. [Google Scholar] [CrossRef]
- MacKinnon, D.P.; Lockwood, C.M.; Hoffman, J.M.; West, S.G.; Sheets, V. A Comparison of Methods to Test Media-tion and Other Intervening Variable Effects. Psychol. Methods 2002, 7, 83–104. [Google Scholar] [CrossRef] [PubMed]
- Cohen, J. A Power Primer. Psychol. Bull. 1992, 112, 155–159. [Google Scholar] [CrossRef]
- Miafodzyeva, S.; Brandt, N.; Andersson, M. Recycling behavior of householders living in multicultural urban area: A case study of Järva, Stockholm, Sweden. Waste Manag. Resour. 2014, 31, 447–457. [Google Scholar] [CrossRef] [PubMed]
- Hsieh, P.J. Physicians’ acceptance of electronic medical records exchange: An extension of the decomposed TPB model with institutional trust and perceived risk. Int. J. Med. Inform. 2015, 84, 1–14. [Google Scholar] [CrossRef] [PubMed]
Disclaimer/Publisher’s Note: The statements, opinions and data contained in all publications are solely those of the individual author(s) and contributor(s) and not of MDPI and/or the editor(s). MDPI and/or the editor(s) disclaim responsibility for any injury to people or property resulting from any ideas, methods, instructions or products referred to in the content. |
© 2023 by the authors. Licensee MDPI, Basel, Switzerland. This article is an open access article distributed under the terms and conditions of the Creative Commons Attribution (CC BY) license (https://creativecommons.org/licenses/by/4.0/).

