Sustainable Recycling of End-of-Life Electric Vehicle Batteries: EV Battery Recycling Frameworks in China and the USA
Abstract
1. Introduction
2. Literature Review
- Pyrometallurgical recycling (smelting): a high-temperature process where battery modules or cells are melted in a furnace. Pyrometallurgy can efficiently recover valuable metals like nickel, cobalt, and copper by incorporating them into an alloy or slag, but it burns off lighter components, notably lithium, electrolytes, plastics, and aluminum, which are lost or end up in waste slag.
- Hydrometallurgical recycling (chemical leaching): a wet chemical process that has become the state-of-the-art in battery recycling due to its high recovery efficiencies. After mechanical pre-processing (disassembling packs and shredding cells to produce a concentrated “black mass” rich in battery metals), hydrometallurgy uses aqueous chemistry to dissolve metals into solution via acid or base leaching. Subsequent purification and precipitation steps then selectively recover metals as salts or oxides (e.g., lithium carbonate, nickel, and cobalt sulfates). Modern hydrometallurgical processes can recover 90–99% of critical metals like cobalt, nickel, and lithium.
- Direct recycling (cathode-to-cathode): an emerging technique that seeks to recover the battery’s cathode material intact for direct re-use, rather than breaking it down into elemental constituents. In direct recycling, the electrode (especially the cathode coating, such as lithium nickel manganese cobalt oxide or lithium iron phosphate) is physically separated and treated to restore its performance—for example, by removing degradation products and re-lithiating the cathode to replenish lost lithium. This preserved cathode powder can potentially be reintroduced into new battery production without the intensive energy or chemical processes of smelting or leaching. The promise of direct recycling is a lower energy, lower emission route which avoids the multiple conversion steps of other methods, and thus can be the most environmentally benign.
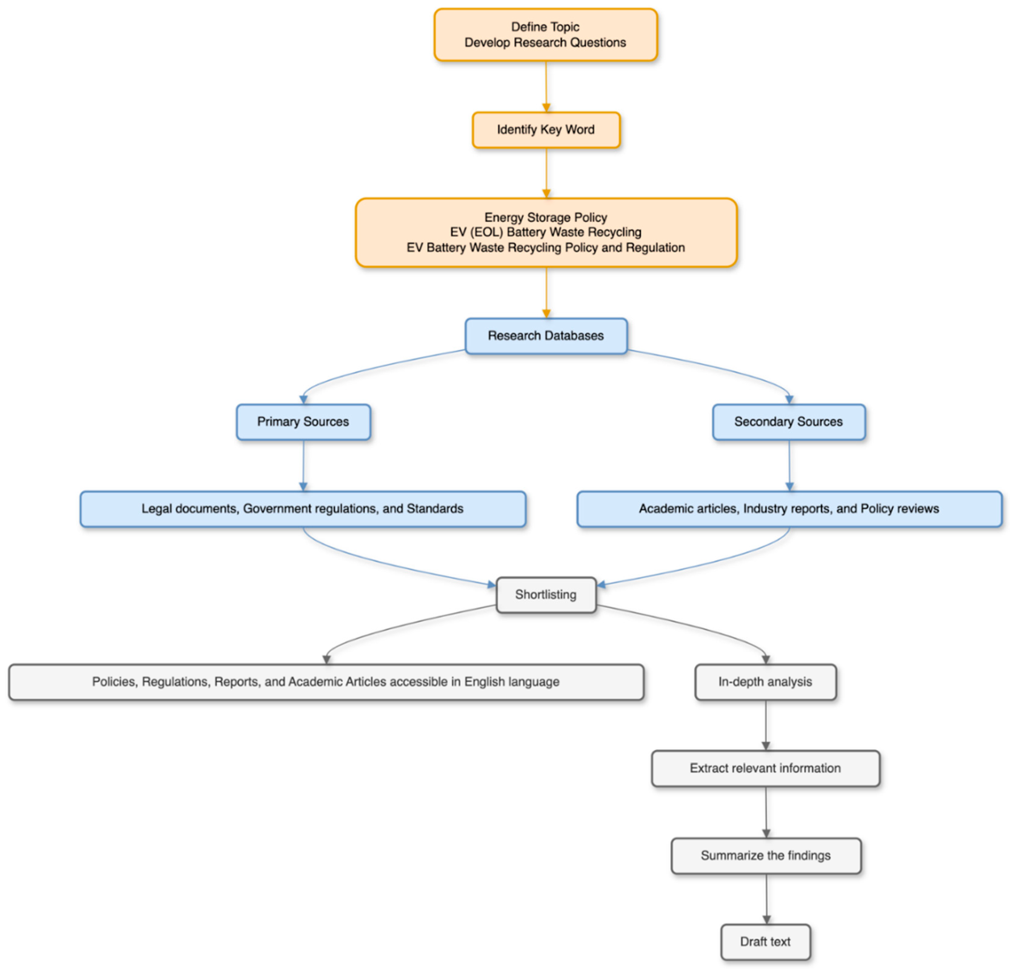
3. Research Methodology
3.1. Research Design
3.2. Data Collection
3.3. Analytical Framework
3.4. Criteria for Analysis
- Regulatory scope: the extent to which each framework addresses the full battery lifecycle—from collection to recycling and disposal.
- Stakeholder participation: the degree of involvement and responsibility shared among producers, consumers, recyclers, and government agencies.
- Compliance mechanisms: the availability and rigor of systems that monitor and enforce adherence to the policies.
- Sustainability outcomes: the environmental and economic performance of the recycling practices encouraged by the respective frameworks.
3.5. Link to Objective and Research Questions
- What are the most effective policy-driven practices in EOL battery recycling among leading nations?
- What types of legislative and regulatory instruments are in place in China and the USA?
- What operational procedures are being used in both countries for managing used EV batteries?
4. EV Batteries Waste at End-of-Life Waste Recycling and Its Environmental Impacts
Composition of EV Battery Waste
- Challenges in Recycling EV Battery Waste
- (a)
- Technological and Economic Barriers
- (b)
- Regulatory and Logistical Issues
- 2.
- Potential Environmental Impacts
- (a)
- Resource Depletion
- (b)
- Pollution
5. Policies and Regulations in China and the USA
5.1. China
5.1.1. Policies
- China’s Five-Year Development Plans
- 13th Five-Year Plan for Energy Development (2016–2020) [Old]:
14th Five-Year Plan for New Energy Storage Development Implementation Plan (2021–2025) [New]
- Official Name: 14th Five-Year Plan for New Energy Storage Development Implementation Plan (2021–2025).
- Policy reference: Part of China’s broader 14th Five-Year Plan framework.
- Effective Date: 1 January 2021 to 31 December 2025.
- (a)
- Energy Storage Technologies:
- (b)
- Infrastructure Development:
- (c)
- Research and Development (R&D):
- (d)
- Regulatory Framework:
- (e)
- Impact and Future Directions:
Policies Implemented from These Plans
Notice on the Promotion and Application of Financial Subsidy Policy for New Energy Vehicles (NEVs) (2022) [OLD]
Notice on Extending and Adjusting the Purchase Tax Exemption Policy Foe New Energy Vehicles (2023) [NEW]
- Official Name: Notice on Extending and Adjusting the Purchase Tax Exemption Policy for New Energy Vehicles (2023).
- Policy reference: [Caishui [2023] No. 13].
- Effective Date: 1 January 2024 to 31 December 2027.
- (a)
- Tax Exemptions:
- (b)
- Eligibility Criteria:
- (c)
- Support for Battery Swap Models:
- (d)
- Impact and Future Directions:
Lithium-Ion Battery Policies
- Regulatory Framework: MIIT’s Technical Standards for Li-ion Batteries.
- National Standard: GB/T 31574-2015
- Effective Date: 1 January 2023
- (a)
- Regulatory Framework for Recycling:
- (b)
- Incentives for Recycling and Reuse:
- (c)
- Extended Producer Responsibility (EPR):
5.2. The United States of America
5.2.1. Policies
ATVM Loan Program [Public Law 110-140, Energy Independence and Security Act of 2007, Title XIII, Section 136] [Old]
Expansion Under the Bipartisan Infrastructure Law [Public Law 117-58, Infrastructure Investment and Jobs Act of 2021, Title IX, Subtitle B, Section 90002] [New]
- Official name: Infrastructure Investment and Jobs Act.
- Public law number: Public Law 117-58
- Effective date: 15 November 2021
- (a)
- Supply Chain Investment
- (b)
- National Security:
- (c)
- Environmental Impact:
General FEMP Energy Efficiency Initiatives [Public Law 110-140, Title IV, Subtitle C, Section 432, Public Law 95-619, Amended Multiple Times, and Public Law 109-58, Title I, Subtitle B, Section 103] [Old]
Executive Order 14008 and the Infrastructure Investment and Jobs Act [Executive Order 14008, and Public Law 117-58, Title IX, Subtitle B] [New]
- Official name: Executive Order 14008: Tackling the Climate Crisis at Home and Abroad.
- Reference number: Executive Order 14008
- Date effective: 27 January 2021
- Official name: Infrastructure Investment and Jobs Act.
- Reference number: Public Law 117-58, Title IX, Subtitle B
- Date effective: 15 November 2021
- (a)
- Executive Order 14008:
- (b)
- Infrastructure Investment and Jobs Act (IIJA):
- (c)
- Technical Assistance and Evaluation:
- (d)
- Coordination and Collaboration:
Lithium–Ion Battery Policies
- (a)
- National Blueprint for Lithium Batteries 2021–2030 [Federal Consortium for Advanced Batteries (FCAB)]
- Official name: National Blueprint for Lithium Batteries 2021–2030.
- Reference number: It is a strategic framework published by the Federal Consortium for Advanced Batteries (FCAB), which includes various federal agencies.
- Date effective: June 2021
- (a)
- Recycling and Reuse:
- (b)
- Circular Economy:
Battery and Critical Mineral Recycling Act of 2021 [S.1918]
- Official name: Battery and Critical Mineral Recycling Act of 2021.
- Reference number: S.1918
- Date effective: introduced on 27 May 2021
- (a)
- Grants and Funding:
- (b)
- Research and Development:
- (a)
- Collection:
- (b)
- Transportation:
6. Empirical Data: Effectiveness of Recycling Technologies and Policies
6.1. Case Studies on Recycling Success
6.1.1. China
6.1.2. United States
- (a)
- Redwood Materials, based in Nevada, United States, is a pioneering company in the domestic recovery of critical metals such as nickel, cobalt, and lithium from end-of-life EV batteries. With advanced hydrometallurgical processes, Redwood can achieve recovery efficiencies of over 95% for its key metals. Its processes enable environmentally friendly and economically viable extraction with minimal reliance on energy-intensive mining operations. The company also introduces innovations in battery disassembly through automated sorting and separation technologies, enhancing material recovery and streamlining the recycling process. By returning recovered materials to the EV battery supply chain, Redwood contributes to building a circular economy within the US and improves the overall sustainability of domestic EV production [89,90,91,92,93]. While several international companies have established large-scale battery recycling operations, Redwood Materials represents a leading example of such efforts within the United States context.
- (b)
- Policy Impact: S.1918, Battery and Critical Mineral Recycling Act of the US, allocates a large part of funds to the construction of facilities such as Redwood Materials. The grant from Greentech between 2021 and 2024 is aimed at funding infrastructure development and new technology that will reduce virgin raw materials dependency by 30 percent. Redwood has, for example, used federal dollars to scale up its operations, increasing its recycling capacity by 50 percent while introducing its gram-scale advanced processing units capable of handling higher volumes of spent batteries. Such policy also enables the cooperation between their own battery manufacturers and recycling facilities towards enabling a circular economy of EV batteries in the United States [94,95].
7. Technological Innovations in Recycling
7.1. Advanced Recycling Techniques
7.1.1. China
- (a)
- Hydrometallurgy
- (b)
- Automation in Recycling
7.1.2. United States
- (a)
- Direct Recycling:
- (b)
- AI-Driven Sorting:
8. Evaluation of Recycling Efficiency (Quantitative Metrics)
9. Observation
10. Conclusions
- Policy harmonization and global collaboration: establish a standardized international regulatory framework to enhance material traceability and ensure the responsible management of EOL EV batteries.
- Technological innovation: increase research investment in direct recycling and AI-driven sorting systems, which have demonstrated up to 25% improvement in recovery efficiency.
- Economic incentives: expand financial mechanisms such as tax credits, subsidies, and recycling grants to promote industry-wide adoption of sustainable practices.
- Stakeholder engagement: foster public–private partnerships to streamline collection systems and integrate circular economy models into EV battery supply chains.
Author Contributions
Funding
Data Availability Statement
Acknowledgments
Conflicts of Interest
References
- Global Battery Demand to Surge by 2030, Supply Headaches on the Horizon. Saudi Gazette. 16 August 2021. Available online: https://saudigazette.com.sa/article/617999/BUSINESS/Powering-up-Global-battery-demand-to-surge-by-2030-supply-headaches-on-the-horizon (accessed on 14 December 2024).
- Kirw, B.; Reddy, T.B.; Linden, D. Linden’s Handbook of Batteries; McGraw-Hill: New York, NY, USA, 2019. [Google Scholar]
- United Nations Department of Economic and Social Affairs. Frontier Technology Issues: Lithium-Ion Batteries—A Pillar for a Fossil-Fuel-Free Economy. Available online: https://www.un.org/development/desa/dpad/publication/frontier-technology-issues-lithium-ion-batteries-a-pillar-for-a-fossil-fuel-free-economy/ (accessed on 14 December 2024).
- Battery University. BU-205: Types of Lithium-Ion. Available online: https://batteryuniversity.com/article/bu-205-types-of-lithium-ion (accessed on 14 August 2024).
- Palacín, M.R. Advances in Battery Technologies for Electric Vehicles ResearchGate. October 2018. Available online: https://tinyurl.com/5csynmau (accessed on 14 December 2024).
- McKinsey Company. Battery Recycling Takes the Driver’s Seat. Available online: https://www.mckinsey.com/industries/automotive-and-assembly/our-insights/battery-recycling-takes-the-drivers-seat (accessed on 14 December 2024).
- Yang, H.; Hu, X.; Zhang, G.; Dou, B.; Cui, G.; Yang, Q.; Yan, X. Life cycle assessment of secondary use and physical recycling of lithium-ion batteries retired from electric vehicles in China. Waste Manag. 2024, 178, 168–175. [Google Scholar] [CrossRef] [PubMed]
- He, B.; Zheng, H.; Tang, K.; Xi, P.; Li, M.; Wei, L.; Guan, Q. A Comprehensive Review of Lithium-Ion Battery (LiB) Recycling Technologies and Industrial Market Trend Insights. Recycling 2024, 9, 9. [Google Scholar] [CrossRef]
- Zhang, M.; Wu, W.; Song, Y. Study on the impact of government policies on power battery recycling under different recycling models. J. Clean. Prod. 2023, 413, 137492. [Google Scholar] [CrossRef]
- Kang, Z.; Huang, Z.; Peng, Q.; Shi, Z.; Xiao, H.; Yin, R.; Fu, G.; Zhao, J. Recycling technologies, policies, prospects, and challenges for spent batteries. iScience 2023, 108072. [Google Scholar] [CrossRef]
- Yu, W.; Guo, Y.; Shang, Z.; Zhang, Y.; Xu, S. A review on comprehensive recycling of spent power lithium-ion battery in China. eTransportation 2022, 11, 100155. [Google Scholar] [CrossRef]
- Rajaeifar, M.A.; Ghadimi, P.; Raugei, M.; Wu, Y.; Heidrich, O. Challenges and Recent Developments in Supply and Value Chains of Electric Vehicle batteries: A Sustainability Perspective. Resour. Conserv. Recycl. 2022, 180, 106144. [Google Scholar] [CrossRef]
- Li, W.; Yang, M.; Long, R.; Mamaril, K.; Chi, Y. Treatmentofelectric vehicle battery waste in China: A review of existing policies. J. Environ. Eng. Landsc. Manag. 2021, 29, 111–122. [Google Scholar] [CrossRef]
- Costa, C.M.; Barbosa, J.C.; Gonc, R.; Castro, H.; Campo, F.J.D.; Lanceros-Méndez, S. Recycling and environmental issues of lithium-ion batteries: Advances, challenges, and opportunities. Energy Storage Mater. 2021, 37, 433–465. [Google Scholar] [CrossRef]
- Nimesh, V.; Kumari, R.; Soni, N.; Goswami, A.K.; Reddy, V.M. Implication viability assessment of electric vehicles for different regions: An approach of life cycle assessment considering exergy analysis and battery degradation. Energy Convers. Manag. 2021, 237, 114104. [Google Scholar] [CrossRef]
- Or, T.; Gourley, S.W.D.; Kaliyappan, K.; Yu, A.; Chen, Z. Recycling of mixed cathode lithium-ion batteries for electric vehicles: Current status and future outlook. Carbon Energy 2020, 2, 6–43. [Google Scholar] [CrossRef]
- Harper, G.; Sommerville, R.; Kendrick, E.; Driscoll, L.; Slater, P.; Stolkin, R.; Walton, A.; Christensen, P. Recycling lithium-ion Batteries from Electric Vehicles. Nature 2019, 575, 75–86. [Google Scholar] [CrossRef] [PubMed]
- Oxford Institute for Energy Studies. China EVs Presentation, February 2024. Available online: https://www.oxfordenergy.org/wpcms/wp-content/uploads/2024/02/Presentation-China-EVs-Feb-2024.pdf. (accessed on 14 August 2024).
- Business Insider. China’s EV Growth Set to Explode in 2024. 11 August 2023. Available online: https://markets.businessinsider.com/news/stocks/chinas-ev-growth-set-to-explode-in-2024-1033088764 (accessed on 16 December 2024).
- Adamas Intelligence. Charts: China’s Global Electric Car Dominance. Available online: https://www.adamasintel.com/charts-china-global-electric-car-dominance/ (accessed on 16 December 2024).
- National Development and Reform Commission of China. Notice on Matters Related to the New Energy Vehicle Purchase Subsidy Policy. May 2021. Available online: https://en.ndrc.gov.cn/policies/202105/P020210527785800103339.pdf (accessed on 20 December 2024).
- National Development and Reform Commission of China. Policies and Guidelines. Available online: https://en.ndrc.gov.cn/policies/index.html (accessed on 20 December 2024).
- Fujian Provincial Government. Fujian Focus: Province Develops New High-Quality Lithium Battery Recycling Plant. 9 August 2021. Available online: https://shorturl.at/B8txl (accessed on 28 December 2024).
- Climate Laws. Outline of the People’s Republic of China 14th Five-Year Plan for National Economic and Social Development and Long-Range Objectives for 2035. 2021. Available online: https://climate-laws.org/search?q=China+14th+five+year+plan (accessed on 28 December 2024).
- Battery Swapping in China. Available online: https://changing-transport.org/wp-content/uploads/2022_Overview_on_Battery_Swapping_and_Battery-as-a-Service_BaaS_in_China.pdf (accessed on 31 December 2024).
- International Energy Agency (IEA). 14th Five-Year Plan on Circular Economy. Available online: https://www.iea.org/policies/24989-14th-five-year-plan-on-circular-economy (accessed on 31 December 2024).
- SMM Review of Chinese Steel Scrap Market: Supply and Demand and the Prospect. Available online: https://news.metal.com/newscontent/102053000/SMM-Review-of-Chinese-Steel-Scrap-Market-Supply-and-Demand-and-the-Prospect/ (accessed on 31 December 2024).
- English.gov.cn. Policy Watch: 14th Five-Year Plan. Available online: https://english.www.gov.cn/policies/policywatch/202107/08/content_WS60e64b42c6d0df57f98dc94e.html (accessed on 31 December 2024).
- Metal.com. Notice on the Promotion and Application of Financial Subsidy Policy for New Energy Vehicles in 2022. 13 December 2021. Available online: https://news.metal.com/newscontent/101714008/notice-on-the-promotion-and-application-of-financial-subsidy-policy-for-new-energy-vehicles-in-2022 (accessed on 2 January 2025).
- International Energy Agency (IEA). Financial Subsidy Policy for the Promotion and Application of New-Energy-Vehicles. Available online: https://www.iea.org/policies/2609-financial-subsidy-policy-for-the-promotion-and-application-of-new-energy-vehicles (accessed on 2 September 2024).
- China Briefing. China Extends NEV Tax Reduction and Exemption Policy to 2027. 21 June 2023. Available online: https://www.china-briefing.com/news/china-extends-nev-tax-reduction-and-exemption-policy-to-2027/ (accessed on 2 January 2025).
- CnEVPost. Factbox: China NEV Purchase Tax Policy 2024. 1 January 2024. Available online: https://cnevpost.com/2024/01/01/factbox-china-nev-purchase-tax-policy-2024/ (accessed on 2 January 2025).
- China Daily. China Sees Faster NEV Adoption Thanks to Favorable Policies. 21 June 2023. Available online: https://shorturl.at/9WNwt (accessed on 4 January 2025).
- Zhang, L.; Wang, J.; Liu, H. Recent advances in battery management systems for electric vehicles: A comprehensive review. Energy Rep. 2024, 10, 123–145. Available online: https://www.sciencedirect.com/science/article/pii/S2949720524000298 (accessed on 4 January 2025).
- GB 31574-2015; Technical Specifications for Lithium-Ion Battery Recovery and Recycling. Chinese Standard. 2015. Available online: https://www.chinesestandard.net/PDF/BOOK.aspx/GB31574-2015 (accessed on 4 January 2025).
- Statista. Size of the EV Battery Recycling Market in China. Available online: https://www.statista.com/statistics/1534764/china-size-of-the-ev-battery-recycling-market/ (accessed on 4 January 2025).
- Fastmarkets. China Needs Clearer Standards to Support Battery Recycling Industry. Available online: https://www.fastmarkets.com/insights/china-needs-clearer-standards-to-support-battery-recycling-industry/ (accessed on 4 January 2025).
- GME Recycling. EV Waste Battery Recycling: The Leadership of China. Available online: https://www.gme-recycling.com/ev-waste-battery-recycling-the-leadership-of-china/ (accessed on 5 January 2025).
- Asia Times. China’s Surging Lead in the EV Battery Circular Economy. Available online: https://asiatimes.com/2024/11/chinas-surging-lead-in-the-ev-battery-circular-economy/ (accessed on 5 January 2025).
- China’s Growing Lead in EV Battery Recycling. Supply Chain Report. Available online: https://supplychainreport.org/chinas-growing-lead/ (accessed on 5 January 2025).
- Beijing Municipal Government. Electric Vehicle Policies in Beijing. Available online: https://english.beijing.gov.cn/so/s?siteCode=englishbj&tab=all&qt=electric%20vehicle (accessed on 5 January 2025).
- Shanghai Municipal Government. Shanghai Tops Global Cities in NEV Ownership. Available online: https://english.shanghai.gov.cn/en-Latest-WhatsNew/20240305/53790527f40b46b083010a9690009184.html (accessed on 5 January 2025).
- Circle Economy. Shenzhen’s Electric Mobility Plan. 2024. Available online: https://knowledge-hub.circle-economy.com/article/5218?n=Shenzhen (accessed on 5 January 2025).
- Brunp Recycling. Official Website of Brunp Recycling. Available online: https://en.brunp.com.cn/ (accessed on 6 January 2025).
- Wang, H. Public transport strategies in the context of urban sustainability: A comprehensive review. Transp. Res. Part A Policy Pract. 2023, 175, 123–134. Available online: https://www.sciencedirect.com/science/article/abs/pii/S0965856423002215 (accessed on 6 January 2025).
- Metal.com. MIIT Issued a Lithium Battery Specification Document to Further Strengthen the Management of the Lithium-Ion Battery Industry. 13 September 2021. Available online: https://news.metal.com/newscontent/101672387/MIIT-Issued-a-Lithium-Battery-Specification-Document-to-Further-Strengthen-the-Management-of-the-Lithium-ion-Battery-Industry/ (accessed on 6 January 2025).
- EnergyTrend. Analysis of the Global Lithium Battery Market in 2025. 11 May 2024. Available online: https://www.energytrend.com/news/20240511-46916.html (accessed on 6 January 2025).
- China Briefing. China’s Energy Storage Sector: Policies and Investment Opportunities. 24 August 2023. Available online: https://www.china-briefing.com/news/chinas-energy-storage-sector-policies-and-investment-opportunities/ (accessed on 6 January 2025).
- S&P Global Commodity Insights. China Targets to Cut Battery Storage Costs by 30% by 2025. 22 March 2022. Available online: https://www.spglobal.com/commodityinsights/en/market-insights/latest-news/energy-transition/032222-china-targets-to-cut-battery-storage-costs-by-30-by-2025 (accessed on 8 January 2025).
- Meegoda, J.N.; Malladi, S.; Zayas, I.C. End-of-life management of electric vehicle lithium-ion batteries in the United States. Clean Technol. 2022, 4, 1162–1174. [Google Scholar] [CrossRef]
- U.S. Environmental Protection Agency. Hazardous Waste Recycling. 2024. Available online: https://www.epa.gov/hw/hazardous-waste-recycling (accessed on 11 January 2025).
- California State Senate. Assembly Bill No. 2440. Judiciary Committee. June 2022. Available online: https://shorturl.at/34JDc (accessed on 11 January 2025).
- New York Senate. Senate Bill S2906: Relates to Establishing a Program for the Collection, Transportation, and Recycling of Batteries. 2021. Available online: https://www.nysenate.gov/legislation/bills/2021/S2906 (accessed on 15 January 2025).
- Washington State Department of Ecology. Electronics E-Cycle Program. Available online: https://ecology.wa.gov/waste-toxics/reducing-recycling-waste/our-recycling-programs/electronics-e-cycle (accessed on 15 January 2025).
- U.S. Department of Energy. Battery Policies and Incentives Search. Office of Energy Efficiency & Renewable Energy. Available online: https://www.energy.gov/eere/vehicles/battery-policies-and-incentives-search (accessed on 8 January 2025).
- U.S. Congress. Energy Independence and Security Act of 2007. Public Law 110-140. December 2007. Available online: https://www.congress.gov/110/plaws/publ140/PLAW-110publ140.pdf (accessed on 8 January 2025).
- Infrastructure Investment and Jobs Act. Public Law No. 117-58, 117th Congress of the United States. 15 November 2021. Available online: https://www.congress.gov/117/plaws/publ58/PLAW-117publ58.pdf (accessed on 8 January 2025).
- The White House. Fact Sheet: The Bipartisan Infrastructure Deal. November 2021. Available online: https://bidenwhitehouse.archives.gov/briefing-room/statements-releases/2021/08/05/fact-sheet-the-bipartisan-infrastructure-investment-and-jobs-act-advances-president-bidens-climate-agenda/#:~:text=The%20deal%20makes%20our%20communities,a%20major%20investment%20in%20weatherization. (accessed on 8 January 2025).
- U.S. Department of Transportation. Bipartisan Infrastructure Law. November 2021. Available online: https://www.transportation.gov/bipartisan-infrastructure-law (accessed on 8 January 2025).
- Capanna, S.; Devranoglu, S.; Loper, J. A Review of Federal Agency Compliance with Energy-Efficient Procurement Law; Alliance to Save Energy: Washington, DC, USA, 2008; Available online: https://www.ase.org/sites/ase.org/files/file_AgencyComplianceW_EE.pdf (accessed on 8 January 2025).
- U.S. Congress. Energy Policy Act of 2005. Public Law 109-58. August 2005. Available online: https://www.govinfo.gov/content/pkg/PLAW-109publ58/pdf/PLAW-109publ58.pdf (accessed on 10 January 2025).
- U.S. Government. Executive Order 14008: Tackling the Climate Crisis at Home and Abroad. January 2021. Available online: https://www.federalregister.gov/documents/2021/02/01/2021-02177/tackling-the-climate-crisis-at-home-and-abroad (accessed on 10 January 2025).
- U.S. Congress. H.R. 3684—Infrastructure Investment and Jobs Act. 117th Congress. November 2021. Available online: https://www.congress.gov/bill/117th-congress/house-bill/3684/text (accessed on 10 January 2025).
- U.S. Department of Energy. National Blueprint for Lithium Batteries 2021–2030. June 2021. Available online: https://www.energy.gov/sites/default/files/2021-06/FCAB%20National%20Blueprint%20Lithium%20Batteries%200621_0.pdf (accessed on 10 January 2025).
- The Battery Show. Battery Recycling and Second-Life Applications. Available online: https://www.thebatteryshow.com/content/dam/Informa/amg/novi/2022/docs/09_45%20-%20Burrell.pdf (accessed on 10 January 2025).
- GovDelivery. DOE Advances in Battery Recycling. Available online: https://content.govdelivery.com/accounts/USEERE/bulletins/35f91aa (accessed on 10 January 2025).
- The National Law Review. New Opportunities for DOE Advanced Batteries. Available online: https://natlawreview.com/article/new-opportunities-doe-advanced-batteries (accessed on 10 January 2025).
- Supply Chain Dive. How the U.S. Plans to Strengthen Lithium Supply Chain for EV Batteries. Available online: https://www.supplychaindive.com/news/us-strengthening-lithium-supply-processing-ev-batteries/634544/ (accessed on 10 January 2025).
- Investopedia. Biden Administration Announces $3 Billion in Battery Supply Chain Investments. Available online: https://www.investopedia.com/biden-administration-announces-usd3-billion-in-battery-supply-chain-investments-8715780 (accessed on 11 January 2025).
- The Verge. Stellantis and Samsung to Receive $7.54 Billion Federal Loan for EV Battery Factories. Available online: https://www.theverge.com/2024/12/3/24312175/stellantis-samsung-doe-atvm-ev-battery-loan (accessed on 11 January 2025).
- U.S. Congress. Senate Bill 1918. 117th Congress. May 2021. Available online: https://www.congress.gov/bill/117th-congress/senate-bill/1918/text (accessed on 11 January 2025).
- Redwood Materials. Redwood Materials: Building a Circular Supply Chain. 2024. Available online: https://www.redwoodmaterials.com (accessed on 11 January 2025).
- Li-Cycle. Li-Cycle: A Leader in Lithium-Ion Battery Resource Recovery. 2024. Available online: https://li-cycle.com (accessed on 11 January 2025).
- U.S. Department of Energy. Gaines 2019 Presentation: Life-Cycle Analysis of Batteries and Electrification of Transport. 2019. Available online: https://rb.gy/ckzzv8 (accessed on 11 January 2025).
- U.S. Environmental Protection Agency. Regulations. 2024. Available online: https://www.epa.gov/laws-regulations/regulations (accessed on 11 January 2025).
- Ascend Elements. Products. 2024. Available online: https://ascendelements.com/products/ (accessed on 2 September 2024).
- Vermont General Assembly. Act No. 152. 2024. Available online: https://rb.gy/zn1td2 (accessed on 15 January 2025).
- Ministry of Industry and Information Technology (MIIT). Recycling Efficiency of Lithium-Ion Batteries in China. 2023. Available online: https://www.miit.gov.cn (accessed on 26 March 2025).
- National Development and Reform Commission (NDRC). 14th Five-Year Plan. 2021. Available online: https://en.ndrc.gov.cn (accessed on 26 March 2025).
- Wu, Q.M. The embrace and resistance of Chinese battery investments in Hungary: The case of CATL. Asia Eur. J. 2024, 22, 201–223. [Google Scholar] [CrossRef]
- Chen, Y.; Su, X.; Huang, N. ESG Information Disclosure and Innovation in New Energy Enterprises: A Case Study of CATL. Adv. Econ. Manag. Polit. Sci. 2024, 121, 113–122. [Google Scholar] [CrossRef]
- Leong, J.Y. Review on Circularity in the Electric Vehicle (EV) Industry. World Electr. Veh. J. 2024, 15, 426. [Google Scholar] [CrossRef]
- Tian, T.; Zheng, C.; Yang, L.; Luo, X.; Lu, L. Optimal recycling channel selection of power battery closed-loop supply chain considering corporate social responsibility in China. Sustainability 2022, 14, 16712. [Google Scholar] [CrossRef]
- Yang, J.; Jiang, Q.; Zhang, J. Bridging the regulatory gap: A policy review of extended producer responsibility for power battery recycling in China. Energy Sustain. Dev. 2025, 86, 101697. [Google Scholar] [CrossRef]
- Dzienis, A.M.; Mccaleb, A. Digital and Green Transitions and Automotive Industry Reconfiguration: Evidence From Japan and China. J. Contemp. Asia 2024, 1–27. [Google Scholar] [CrossRef]
- Huang, J.; Dong, X.; Chen, J.; Zeng, A. The slow-release effect of recycling on rapid demand growth of critical metals from EV batteries up to 2050: Evidence from China. Resour. Policy 2023, 82, 103504. [Google Scholar] [CrossRef]
- Zhang, H.; Liu, G.; Li, J.; Qiao, D.; Zhang, S.; Li, T.; Guo, X.; Liu, M. Modeling the impact of nickel recycling from batteries on nickel demand during vehicle electrification in China from 2010 to 2050. Sci. Total Environ. 2023, 859, 159964. [Google Scholar] [CrossRef]
- Jiang, S.; Zhang, L.; Hua, H.; Liu, X.; Wu, H.; Yuan, Z. Assessment of end-of-life electric vehicle batteries in China: Future scenarios and economic benefits. Waste Manag. 2021, 135, 70–78. [Google Scholar] [CrossRef]
- Jiang, R.; Wu, C.; Feng, W.; You, K.; Liu, J.; Zhou, G.; Liu, L.; Cheng, H.M. Impact of electric vehicle battery recycling on reducing raw material demand and battery life-cycle carbon emissions in China. Sci. Rep. 2025, 15, 2267. [Google Scholar] [CrossRef]
- Redwood Materials. Recycling Innovations and Efficiency Reports. 2023. Available online: https://www.redwoodmaterials.com/news/sustainable-battery-materials-process/ (accessed on 26 March 2025).
- Duong, J.T.T. Decolonizing EV Battery Recycling: Unveiling Impacts on Native Communities. 2024. Available online: https://escholarship.org/content/qt0wr9x3gj/qt0wr9x3gj.pdf (accessed on 26 March 2025).
- Kendall, A.; Slattery, M.; Dunn, J. Lithium-ion car battery recycling advisory group. Calif. Environ. Prot. Agency 2022. Available online: https://calepa.ca.gov/wp-content/uploads/2022/05/2022_AB-2832_Lithium-Ion-Car-Battery-Recycling-Advisory-Goup-Final-Report.pdf?utm_source=chatgpt.com (accessed on 26 March 2025).
- Curtis, T.L.; Smith, L.; Buchanan, H.; Heath, G. A Circular Economy for Lithium-Ion Batteries Used in Mobile and Stationary Energy Storage: Drivers, Barriers, Enablers, and US Policy Considerations; National Renewable Energy Lab. (NREL): Golden, CO, USA, 2021.
- Meegoda, J.; Charbel, G.; Watts, D. Second Life of Used Lithium-Ion Batteries from Electric Vehicles in the USA. Environments 2024, 11, 97. [Google Scholar] [CrossRef]
- U.S. Department of Energy. Battery and Critical Mineral Recycling Act (S.1918). 2023. Available online: https://www.energy.gov (accessed on 26 March 2025).
- U.S. Environmental Protection Agency (EPA). Critical Minerals Recovery. 2022. Available online: https://www.epa.gov (accessed on 26 March 2025).
- Umicore. Annual Report: Advancements in Hydrometallurgy. 2023. Available online: https://www.umicore.com (accessed on 26 March 2025).
- Deng, H.; Wang, B.; Xu, J.; Yang, G.; Shi, Z.; Zhu, H.; He, W.; Li, G. A comprehensive review of whole process typical hydrometallurgical technologies for recycling waste lithium-ion batteries. Sep. Purif. Technol. 2025, 363, 132234. [Google Scholar] [CrossRef]
- Huifan; Chen, Y.; Cui, Z.; Su, Y.; Liu, Z.; Dong, X.; Wang, Z.L.; Tang, W. One-step green hydrometallurgical recycling of spent lithium-ion batteries’ cathode. J. Hazard. Mater. 2025, 484, 136769. [Google Scholar]
- Wang, J.; Wang, H.; Zhang, G.; Ma, X.; Liu, Y.; Hao, J.; Xie, W.; He, Y. A review of research progress on combined pyro-hydrometallurgical technology for spent lithium-ion batteries. Chem. Eng. J. 2025, 505, 159403. [Google Scholar] [CrossRef]
- Tesla. Innovations in Direct Recycling for EV Batteries. 2023. Available online: https://www.tesla.com (accessed on 26 March 2025).
- Lipson, A.L.; Macholz, J.D.; Dai, Q.; Melin, P.; Gallagher, S.M.; LeResche, M.; Polzin, B.J.; Spangenberger, J.S. Cost-Effective and Scalable Approach for the Separation and Direct Cathode Recovery from End-of-Life Li-Ion Batteries. Adv. Energy Mater. 2025, 2405430. [Google Scholar] [CrossRef]
- Liu, S.; Dolotko, O.; Bergfeldt, T.; Knapp, M.; Ehrenberg, H. Towards Sustainable Direct Recycling: Unraveling Structural Degradation Induced by Thermal Pretreatment of Lithium-Ion Battery Electrodes. ChemSusChem 2025, 18, e202400727. [Google Scholar] [CrossRef] [PubMed]
- Gao, X.-s.; Meng, W.U.; Zhao, G.-J.; Gu, K.-H.; Wu, J.-J.; Zeng, H.-B.; Qin, W.-Q.; Han, J.-W. Recycling technologies of spent lithium-ion batteries and future directions: A review. Trans. Nonferrous Met. Soc. China 2025, 35, 271–295. [Google Scholar] [CrossRef]
- A.I. Grid. A.I. in Advanced Battery Recycling and Resource Recovery. 20 September 2024. Available online: https://aigrid.wordpress.com/2024/09/20/ai-in-advanced-battery-recycling-and-resource-recovery/ (accessed on 15 January 2025).












| S No. | Paper Title | Journal | Year of Publication |
|---|---|---|---|
| 1 | Life cycle assessment of secondary use and physical recycling of lithium-ion batteries retired from electric vehicles in China [1] | Waste Management | 2024 |
| 2 | A Comprehensive Review of Lithium-Ion Battery (LiB) Recycling Technologies and Industrial Market Trend Insights [2] | Recycling | 2024 |
| 3 | Study on the impact of government policies on power battery recycling under different recycling models [3] | Journal of Cleaner Production | 2023 |
| 4 | Recycling technologies, policies, prospects, and challenges for spent batteries [4] | i-Science | 2023 |
| 5 | A review on comprehensive recycling of spent power lithium-ion battery in China [5] | e-Transportation | 2022 |
| 6 | Challenges and Recent Developments in Supply and Value Chains of Electric Vehicle batteries: a Sustainability Perspective [6] | Conservation and Recycling | 2022 |
| 7 | Treatment of electric vehicle battery waste in China: A review of existing policies [7] | Journal of Environmental Engineering and Landscape Management | 2021 |
| 8 | Implication viability assessment of electric vehicles for different regions: An approach of life cycle assessment considering exergy analysis and battery degradation [8] | Energy Conversion and Management | 2021 |
| 9 | Recycling and environmental issues of lithium-ion batteries: Advances, challenges and opportunities [9] | Energy Storage Materials | 2021 |
| 10 | Recycling of mixed cathode lithium-ion batteries for electric vehicles: Current status and future outlook [10] | Carbon Energy | 2020 |
| 11 | Recycling lithium-ion Batteries from Electric Vehicles [11] | Nature | 2019 |
| 12 | Life Cycle Analysis of Lithium-Ion Batteries for Automotive Applications [12] | Batteries | 2019 |
| Old Policy/Plan | New Policy/Plan | Year of Effective |
|---|---|---|
| 13th Five-Year Plan | 14th Five-Year Plan | 2021 |
| Caijian (2021) No. 466 | Caishui (2023) No. 13 | 2023 |
| Key Points | Description |
|---|---|
| Energy Storage Technologies | Emphasizes the development of advanced energy storage technologies, including batteries, to support the integration of renewable energy and enhance grid stability. This article highlights the need to improve the performance and reduce the costs of battery storage systems. |
| Support for Electric Vehicles (EVs) | Addresses the need for extensive electric vehicle charging infrastructure, which indirectly supports the development and utilization of battery technologies. This includes constructing a national network of fast-charging stations and decentralized charging piles. |
| Enhance Resource Recycling | Establish a comprehensive power battery recycling and utilization system to manage retired power batteries effectively by 2025. |
| Promote Circular Economy | Develop a resource recycling industrial system with an output value reaching RMB 5 trillion (approximately USD 773 billion) by 2025. |
| Increase Utilization of Recycled Materials | Produce 20 million tonnes of recycled non-ferrous metals and utilize 320 million tonnes of scrap steel annually by 2025. |
| Article No. | Description |
|---|---|
| 8 | Enhance Energy Storage Capacity: Sets an ambitious target of achieving 30 GW of new energy storage capacity by 2025, with a long-term goal of 100 GW by 2030. This is crucial for balancing supply and demand fluctuations, especially with increased use of intermittent renewable energy sources like wind and solar power. |
| 11 | Support for Renewable Energy Integration: Focuses on enhancing the role of energy storage in balancing the grid and supporting the integration of intermittent renewable energy sources. This involves developing independent battery storage facilities to store excess energy generated during peak production periods and release it during high-demand periods. |
| 14 | Technological Advancements and Innovation: Emphasizes the importance of supporting research and development (R&D) in new energy storage technologies. The goal is to improve performance, reduce costs, and enhance the safety of energy storage systems. This includes promoting pilot projects and demonstrations of advanced energy storage systems. |
| 17 | Policy and Regulatory Support: Aims to develop market-oriented policies that encourage investment in energy storage technologies. Establishes pricing mechanisms and financial incentives to make energy storage projects economically viable and attractive to private investors. |
| 18 | Environmental and Economic Impact: Contributes to China’s carbon neutrality goals by 2060 by enhancing the role of clean energy storage solutions. This article addresses reducing reliance on fossil fuels, supporting renewable energy integration, lowering carbon emissions, and improving air quality. Additionally, it highlights the economic benefits, such as stimulating growth, creating jobs, and enhancing energy security. |
| Metric | 13th Five-Year Plan | 14th Five-Year Plan |
|---|---|---|
| Resource Productivity Increase (%) | Increase by 15% from 2015 levels [25]. | Increase by 20% compared to 2020 levels [26]. |
| Recycled Non-Ferrous Metals Production (Million Tons) | Recycled non-ferrous metals reached approximately 14.5 million tons [25]. | Achieve 20 million tons [26]. |
| Resource Recycling Industry Output (RMB Trillion) | Recycling industry achieved an output value of RMB 2.8 trillion (approximately USD 406 billion) in 2020 [25]. | Reach a value of RMB 5 trillion (approximately USD 773 billion) [26]. |
| Battery Swapping Stations | Around 555 battery swapping stations were built in 2020 [27]. | Plan to build over 1000 battery swapping stations by 2025 [28]. |
| Caijian (2021) No. 466 [Old] | Caishui (2023) No. 13 [New] |
|---|---|
|
|
| Metric | Value (End of 2024) |
|---|---|
| Market Size | Approximately RMB 40 billion (approximately USD 5.8 billion) [35] |
| Decommissioned Batteries | Estimated at 52.29 GWh in 2022; projected to reach 134.49 GWh by 2025 [36] |
| Recycling Capacity | Approx. 337.5 GWh (75% of global battery recycling capacity) [37] |
| Recycling Enterprises | 162,000 enterprises [38] |
| Circular Economy Leadership | Release of 2024 Edition of Battery Recycling Regulations [39] |
| Province | Policy |
|---|---|
| Beijing [40] |
|
| Shanghai [41] |
|
| Shenzhen [42] |
|
| Guangdong Province [43] |
|
| Public Law 110-140 [Old] | Public Law 117-58 [New] | Public Law 95-619 and 109-58 [Old] | Executive Order 14008 and Public Law 117-58 [New] |
|---|---|---|---|
|
|
|
|
| Metrix | Economic Data |
|---|---|
| California |
|
| New York |
|
| Washington |
|
| Vermont |
|
| Federal Consortium for Advanced Batteries (FCAB) | Battery and Critical Mineral Recycling [S.1918] |
|---|---|
|
|
| Matrix | Economic Data |
|---|---|
| Battery Recycling and Second-Life Applications Program (2021–2026) |
|
| Advanced Battery Research and Development Consortium (2023) |
|
| DOE Funding for Battery Manufacturing and Recycling (2022) |
|
| Projected US Battery Market Growth |
|
| Recent DOE Investment in Battery Supply Chain (2024) |
|
| Loan for EV Battery Factories (2024) |
|
| Metrix | Economic Data |
|---|---|
| Lithium-Ion Battery Recycling Prize |
|
| State and Local Battery Collection Programs |
|
| Retailer Battery Collection Systems |
|
| Voluntary Labeling Program |
|
| Company | Country | Processing Capacity and Focus | Commercialization Level |
|---|---|---|---|
| BRUNP Recycling | China |
| Fully commercialized operations, supplying refined materials directly to battery manufacturers. |
| GEM Co., Ltd. |
| Established commercial operations, produces and supplies nickel sulfate, cobalt sulfate, and ternary precursors to battery producers. | |
| Redwood Materials | USA |
| Partially commercialized. Focused on black mass production. Currently developing refining processes; aims to supply battery materials domestically in the near future. |
| Country | Recycling Rate (%) | Resource Recovery Efficiency (%) | Emission Reduction (Tons CO2) |
|---|---|---|---|
| China | 40% | 90% | 2.5 million |
| United States | 35% | 95% | 1.8 million |
| Aspect | China | USA |
|---|---|---|
| Policy Structure | Centralized, with clear directives integrated into national Five-Year Plans. | Decentralized, with significant autonomy given to state governments and private sector partnerships. |
| Regulatory Approach | Prescriptive, with mandatory recycling requirements and direct government intervention. | Emphasizes incentives, technological innovation, and voluntary measures to encourage compliance. |
| Government Involvement | Strong government role in setting and enforcing recycling standards. | Federal government sets broad guidelines, but state governments significantly influence specifics. |
| Economics Incentives | Limited economic incentives for recycling, focusing more on regulatory compliance. | Focuses on providing incentives, such as subsidies and tax credits, to encourage recycling and innovation. |
| Technological Development | Faces challenges due to a lack of advanced recycling technologies. | Emphasis on research and development to advance recycling technologies and processes. |
| Implementation | National policies reinforced by local initiatives in major cities. | Implementation varies widely by state, leading to inconsistencies in recycling practices. |
| Supply Chain Focus | Less emphasis on developing a sustainable supply chain for critical minerals. | Strong focus on building a domestic supply chain for critical minerals essential for battery production. |
| Stakeholder Engagement | Limited focus on public awareness and industry collaboration. | Encourages public–private partnerships and industry engagement to foster innovation and compliance. |
| Overall Strategy | Centralized control with mandatory compliance measures. | Decentralized, incentive-based approach with a focus on innovation and state-level customization |
Disclaimer/Publisher’s Note: The statements, opinions and data contained in all publications are solely those of the individual author(s) and contributor(s) and not of MDPI and/or the editor(s). MDPI and/or the editor(s) disclaim responsibility for any injury to people or property resulting from any ideas, methods, instructions or products referred to in the content. |
© 2025 by the authors. Licensee MDPI, Basel, Switzerland. This article is an open access article distributed under the terms and conditions of the Creative Commons Attribution (CC BY) license (https://creativecommons.org/licenses/by/4.0/).
Share and Cite
Ali, A.; Al Bahrani, M.; Ahmed, S.; Islam, M.T.; Qadir, S.A.; Shahid, M. Sustainable Recycling of End-of-Life Electric Vehicle Batteries: EV Battery Recycling Frameworks in China and the USA. Recycling 2025, 10, 68. https://doi.org/10.3390/recycling10020068
Ali A, Al Bahrani M, Ahmed S, Islam MT, Qadir SA, Shahid M. Sustainable Recycling of End-of-Life Electric Vehicle Batteries: EV Battery Recycling Frameworks in China and the USA. Recycling. 2025; 10(2):68. https://doi.org/10.3390/recycling10020068
Chicago/Turabian StyleAli, Amjad, Mujtaba Al Bahrani, Shoaib Ahmed, Md Tasbirul Islam, Sikandar Abdul Qadir, and Muhammad Shahid. 2025. "Sustainable Recycling of End-of-Life Electric Vehicle Batteries: EV Battery Recycling Frameworks in China and the USA" Recycling 10, no. 2: 68. https://doi.org/10.3390/recycling10020068
APA StyleAli, A., Al Bahrani, M., Ahmed, S., Islam, M. T., Qadir, S. A., & Shahid, M. (2025). Sustainable Recycling of End-of-Life Electric Vehicle Batteries: EV Battery Recycling Frameworks in China and the USA. Recycling, 10(2), 68. https://doi.org/10.3390/recycling10020068

