Abstract
The increasing adoption of electric vehicles (EVs) has led to a surge in end-of-life (EOL) lithium-ion batteries (LIBs), necessitating efficient recycling strategies to mitigate environmental risks and recover critical materials. This study compares the EV battery recycling frameworks in China and the United States, focusing on policy effectiveness, technological advancements, and material recovery efficiencies. China’s extended producer responsibility (EPR) policies and 14th Five-Year Plan mandate strict recycling targets, achieving a 40% battery recycling rate with 90% material recovery efficiency. Hydrometallurgical methods dominate, reducing energy consumption by 50% compared to virgin material extraction. The US, leveraging incentive-based mechanisms and private sector innovations, has a 35% recycling rate but a higher 95% resource recovery efficiency, mainly due to direct recycling and AI-based sorting technologies. Despite these advancements, challenges remain, including high recycling costs, inconsistent global regulations, and supply chain inefficiencies. To enhance sustainability, this study recommends harmonized international policies, investment in next-generation recycling technologies, and second-life battery applications. Emerging innovations, such as AI-driven sorting and direct cathode regeneration, could increase recovery efficiency by 20–30%, further reducing lifecycle costs. By integrating synergistic policies and advanced recycling infrastructures, China and the US can set a global precedent for sustainable EV battery management, driving the transition toward a circular economy. Future research should explore life cycle cost analysis and battery reuse strategies to optimize long-term sustainability.
1. Introduction
In today’s world, batteries are indispensable, powering everything from massive industrial machinery to tiny consumer electronics. Over the past few decades, the global battery market has experienced unprecedented growth, driven by technological advancements by the increasing adoption of electric vehicles (EVs), and the proliferation of consumer electronics. As shown in Figure 1 [1], the global battery market is poised for substantial growth from 0.3 terawatt-hours (TWh) in 2020 to 1.8 TWh in 2024. With the accelerating energy transition and the push towards decarbonization by countries and consumers, global battery demand could surge exponentially, potentially reaching nearly nine terawatt-hours by 2030, five times the levels seen in 2024. Therefore, for stakeholders hoping to take advantage of the opportunities provided by this quickly changing market, knowing the fundamental drivers of this demand and the ramification of diverse businesses is vital.
Figure 1.
The expansion of batteries worldwide.
The global usage of batteries is extensive and varied, reflecting their importance across multiple aspects of modern life. Various types of batteries cater to specific applications, each offering distinct benefits. Batteries are essential for numerous technological advancements, from improving the convenience of consumer electronics to facilitating switching to electric vehicles.
According to Figure 2 [2], Lithium-ion (Li-ion) batteries dominate the market, accounting for approximately 75 to 80 percent of usage in various applications. Their high energy density, long life cycle, and efficiency account for this widespread use. The characteristics of (Li-ion) batteries make them ideal for (EVs), and a wide range of other applications.
Figure 2.
Percentage usage of batteries in various fields.
In the transportation sector, batteries are revolutionizing the use of (EVs) in various forms. (Li-ion) batteries are critical in replacing traditional gasoline-powered vehicles with electric models. Figure 3 [3] shows that (Li-ion) batteries are primarily used in five crucial applications, with the largest share going to passenger electric vehicles. The demand for these batteries used in (EVs) has increased dramatically, from nearly 12 GWh in 2015 to an anticipated 1400 GWh by 2030. Overall, the need for (Li-ion) batteries has surged from 20 GWh in 2010 to 290 GWh in 2019, with forecasts suggesting it will reach 2000 GWh by 2030, accounting for roughly 10% of the global energy supply.
Figure 3.
Global applications of lithium-ion batteries across various sectors.
The widespread adoption of Li-ion batteries is fueled by their high energy density, long life cycle, and decreasing costs, making them the preferred choice across various industries. These batteries are vital for the growth of EVs, portable electronics, and industrial applications. Li-ion batteries excel in these fields due to three key advantages: they provide more energy per unit weight, ensuring efficiency in portable and space-constrained applications; they have a long life cycle, allowing for repeated charging and discharging with minimal capacity loss, ensuring longevity and reliability; and they have a low self-discharge rate, making them ideal for devices requiring long standby times [4,5]. Understanding the diverse applications and increasing demand for Li-ion batteries is crucial for stakeholders navigating this evolving industry. Ongoing advancements in battery technology continue to improve performance, safety, and environmental impact, further accelerating their adoption.
Governments and regulatory organizations are implementing policies to control battery lifecycles more frequently, such as mandated recycling, financial incentives for recycling infrastructure, and safe disposal guidelines. As illustrated in Figure 4 [6], the percentage of EOL batteries, particularly from EVs, is projected to grow from 52% in 2020 to 94% by 2040, addressing environmental pollution concerns due to the rise in EOL batteries—technological advancements in recycling aim to improve efficiency and cost-effectiveness while fostering sustainable growth. Global efforts are essential to maximizing the benefits of Li-ion batteries while minimizing their environmental and economic impacts.
Figure 4.
The global supply of EV batteries for recycling.
As shown in Figure 5, the number of electric vehicles (EVs) in use was substantial in 2023 and is expected to increase. China holds the largest share with 6.2 million EVs, while the U.K. has the lowest among the mentioned countries, with 370,000 EVs. Driven by goals to reduce fuel demand and lower pollution from car emissions, China and the US have implemented stringent rules and regulations to advance EVs development. The US encourages EV adoption through federal tax credits, state-level mandates, and emissions standards, with policies like the Clean Vehicle Tax Credit and California’s ZEV program. China’s 14th Five-Year Plan includes significant investments in charging infrastructure, NEV mandates, and incentives like purchase subsidies and tax exemptions. These initiatives aim to reduce carbon emissions, enhance transportation sustainability, and improve grid flexibility.
Figure 5.
Leading countries in electric vehicle adoption.
This paper investigates the increasing need for energy storage in various applications, especially in EVs, highlighting the extensive application of Li-ion batteries because of their efficiency, long life cycle, and high energy density. Significant environmental issues arise from handling EOL waste and sourcing raw materials like cobalt and lithium.
This paper assesses the financial and technical obstacles to Li-ion battery recycling and explores recent technological advancements designed to enhance recycling profitability and efficiency. It also scrutinizes international laws and regulations governing the life cycle of Li-ion batteries used in EVs, such as mandatory recycling programs and financial incentives. The focus is on the measures adopted by the US and China to mitigate adverse environmental and economic impacts, instilling a sense of optimism about the future of battery recycling.
2. Literature Review
In managing EOL EV battery waste, the recent literature reveals a growing body of research addressing various aspects of waste recycling. EV batteries is a multi-step process that typically involves pre-processing (disassembly and materials separation) followed by one of three main metallurgical approaches. Key recycling methods include:
- Pyrometallurgical recycling (smelting): a high-temperature process where battery modules or cells are melted in a furnace. Pyrometallurgy can efficiently recover valuable metals like nickel, cobalt, and copper by incorporating them into an alloy or slag, but it burns off lighter components, notably lithium, electrolytes, plastics, and aluminum, which are lost or end up in waste slag.
- Hydrometallurgical recycling (chemical leaching): a wet chemical process that has become the state-of-the-art in battery recycling due to its high recovery efficiencies. After mechanical pre-processing (disassembling packs and shredding cells to produce a concentrated “black mass” rich in battery metals), hydrometallurgy uses aqueous chemistry to dissolve metals into solution via acid or base leaching. Subsequent purification and precipitation steps then selectively recover metals as salts or oxides (e.g., lithium carbonate, nickel, and cobalt sulfates). Modern hydrometallurgical processes can recover 90–99% of critical metals like cobalt, nickel, and lithium.
- Direct recycling (cathode-to-cathode): an emerging technique that seeks to recover the battery’s cathode material intact for direct re-use, rather than breaking it down into elemental constituents. In direct recycling, the electrode (especially the cathode coating, such as lithium nickel manganese cobalt oxide or lithium iron phosphate) is physically separated and treated to restore its performance—for example, by removing degradation products and re-lithiating the cathode to replenish lost lithium. This preserved cathode powder can potentially be reintroduced into new battery production without the intensive energy or chemical processes of smelting or leaching. The promise of direct recycling is a lower energy, lower emission route which avoids the multiple conversion steps of other methods, and thus can be the most environmentally benign.
However, direct recycling also faces several challenges, including the complexity of separating and identifying different cathode chemistries from mixed battery waste streams. It requires battery designs that allow for easier disassembly, and standardized cell formats to be more effective. In addition, the quality and performance of the recycled cathode material may vary depending on the degree of degradation, which can affect its reuse potential in high-performance applications. These technical and logistical limitations may restrict the scalability of this method.
Over the past five years, from 2019 to 2024, approximately 1440 papers have been published on EV battery waste recycling, highlighting this issue’s global relevance and importance. These papers encompass diverse topics, including technological advancements in recycling processes, strategies for improving recycling efficiency, and comprehensive reviews of international trends and future perspectives.
As shown in Figure 6, the distribution of research papers over time demonstrates the growing emphasis on EV battery waste management. However, it also highlights a substantial gap in understanding regulatory regimes. This gap is further underscored in Table 1, which contains fourteen significant articles that address laws and regulations related to EV batteries’ (EOL) management. A more concentrated study demonstrates the urgent need for thorough policy analysis and development. Such efforts could have a revolutionary impact, promoting sustainable EV battery waste management methods and aiding countries like the Middle East region, which is increasingly adopting electric vehicles.
Figure 6.
Research articles published on EV battery waste recycling in different areas (2019–2024).
Table 1.
Research articles published on EV battery EOL waste recycling policies and regulations (2019–2024).
3. Research Methodology
3.1. Research Design
This study employs a comparative analysis of policy frameworks governing end-of-life (EOL) electric vehicle (EV) battery recycling in China and the United States. The primary objective is to extract valuable insights and best practices that could serve as guiding principles for other nations aiming to refine their own EOL battery management strategies in line with broader environmental, economic, and societal goals.
3.2. Data Collection
The investigation draws upon both primary and secondary sources. The primary sources encompass legal texts, national recycling mandates, and technical standards relevant to battery disposal and reuse in the selected countries. Secondary information was gathered from peer-reviewed literature, technical reviews, industrial reports, and prior policy analyses that document the practical outcomes of these regulations within the EV context.
3.3. Analytical Framework
A qualitative content analysis technique was applied to systematically review and contrast the essential features of the recycling policies in both nations. The examination concentrated on core elements such as legal structures, roles and duties of key stakeholders, compliance systems, and technical procedures for battery recovery and disposal.
3.4. Criteria for Analysis
The assessment of the regulatory schemes was based on four principal dimensions critical to effective EOL battery recycling:
- Regulatory scope: the extent to which each framework addresses the full battery lifecycle—from collection to recycling and disposal.
- Stakeholder participation: the degree of involvement and responsibility shared among producers, consumers, recyclers, and government agencies.
- Compliance mechanisms: the availability and rigor of systems that monitor and enforce adherence to the policies.
- Sustainability outcomes: the environmental and economic performance of the recycling practices encouraged by the respective frameworks.
3.5. Link to Objective and Research Questions
This methodology is directly aligned with the study’s aim of understanding how leading EV markets handle battery recycling at the policy level. By evaluating real-world approaches and results, the study seeks to propose informed strategies that can be adapted globally. Specifically, the research aims to answer the following questions:
- What are the most effective policy-driven practices in EOL battery recycling among leading nations?
- What types of legislative and regulatory instruments are in place in China and the USA?
- What operational procedures are being used in both countries for managing used EV batteries?
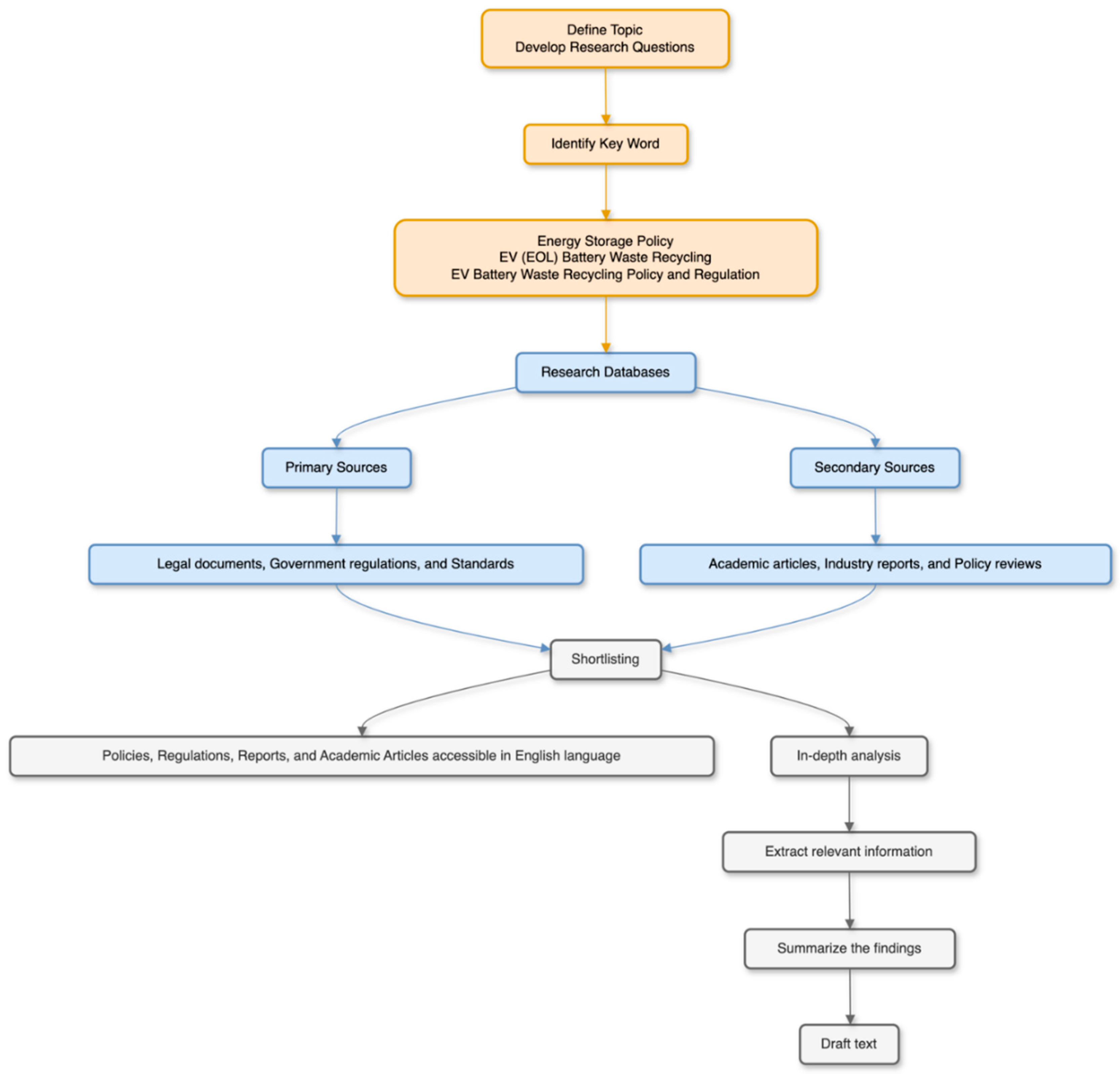
This structured approach allows for a well-rounded assessment of international experiences in EV battery recycling and supports the formulation of context-sensitive recommendations for improved regulatory implementation. A summary of the research process is depicted in Figure 7.
Figure 7.
Research methodology flowchart.
4. EV Batteries Waste at End-of-Life Waste Recycling and Its Environmental Impacts
EV batteries have emerged as a cornerstone of the global shift toward cleaner and more sustainable transportation, offering a promising solution to reducing greenhouse gas emissions and dependence on fossil fuels [13]. As the adoption of electric vehicles continues to surge, the production and eventual disposal of EV batteries are becoming increasingly significant issues. While instrumental in the transition to electric mobility, these batteries present unique challenges at the end of their lifecycle, particularly in waste management and environmental stewardship [14,15].
The growing reliance on EV batteries has intensified concerns about effectively managing the waste they generate once they reach the end of their useful life. Unlike conventional vehicle batteries, EV batteries are complex, containing various valuable but challenging-to-recycle materials, such as lithium, cobalt, nickel, and graphite. These materials are critical to the batteries’ functioning and are also finite resources, making their recovery and recycling a priority for economic and environmental reasons. Therefore, the potential environmental impacts associated with EV battery waste include:
Composition of EV Battery Waste
EV battery waste comprises a complex mix of materials, including metals, plastics, and electrolytes. As shown in Figure 8, research indicates that a typical Li-ion EV battery primarily consists of 40% cathode materials, which include 10–20% nickel, 5–15% cobalt, 10–20% manganese, and 5–10% lithium. The anode materials, mainly graphite, account for 15% of the battery. The electrolyte, which includes lithium salts and solvents, makes up 10–15%, while separators (usually polyethylene or polypropylene) contribute another 5–10%. Additionally, 5–10% of the battery consists of aluminum and 10–20% of copper, both of which are used as current collectors, with 10–15% comprising steel and other structural materials. The remaining 5% consists of plastics and other components used for encasing and insulation. It is important to note that these compositions can vary depending on the battery type and manufacture.
Figure 8.
Weight percentage (wt%) composition of EV battery waste by material type.
- Challenges in Recycling EV Battery Waste
The improper handling of EV battery waste contributes significantly to environmental hazards. Issues such as limited recycling infrastructure, technological barriers, and inconsistent regulations hinder efficient recycling. These challenges result in batteries ending up in landfills or being processed inefficiently, increasing pollution, and reducing resource recovery rates.
Furthermore, recycling (EV) battery waste presents several significant challenges that complicate the recovery of valuable materials and the safe disposal of hazardous components:
- (a)
- Technological and Economic Barriers
The recycling of (EV) batteries is technologically complex due to their intricate design and composition, including various metals like lithium, cobalt, nickel, manganese, plastics, and electrolytes. Separating and recovering these materials requires advanced recycling technologies that are still in development and have yet to become widely available or economically feasible. The high costs associated with establishing and operating specialized recycling plants capable of processing (EV) batteries can significantly deter investment in the necessary infrastructure.
- (b)
- Regulatory and Logistical Issues
There needs to be more consistent regulatory frameworks across different regions regarding the disposal and recycling of (EV) batteries. This inconsistency leads to variations in recycling practices and standards, complicating global efforts to manage (EV) battery waste effectively. Additionally, the logistics of collecting, transporting, and storing (EOL) batteries pose significant challenges, particularly in areas where dedicated recycling facilities are limited or nonexistent. These logistical hurdles add to the overall complexity and cost of (EV) battery recycling, further hindering progress in this critical area.
- 2.
- Potential Environmental Impacts
The environmental impacts of (EV) battery waste are primarily categorized into resource depletion, pollution, and health and safety risks:
- (a)
- Resource Depletion
Producing (EV) batteries requires substantial raw materials such as lithium, cobalt, nickel, and graphite. These materials are critical for battery manufacturing and other high-tech industries, making their recovery from (EOL) batteries crucial. The extraction and processing of these materials can lead to resource depletion, particularly given their limited availability. Without effective recycling, the depletion of these resources could be exacerbated, potentially leading to scarcity, higher costs, and negative impacts on other industries that rely on these materials. According to various studies, the limited supply of these critical materials underscores the importance of developing efficient recycling processes to ensure their sustainable use.
- (b)
- Pollution
Improper disposal of electric vehicle (EV) batteries can lead to significant environmental pollution. These batteries contain hazardous materials such as heavy metals (e.g., cobalt, nickel, and manganese) and toxic electrolytes, which can leach into the soil and water if not managed properly. This contamination poses risks to ecosystems and human health, as these poisonous substances can accumulate in the environment and cause long-term damage. Additionally, the breakdown of battery components can release harmful substances into the air, soil, and water, leading to widespread pollution.
Furthermore, incinerating EV batteries, especially those containing hazardous materials, can result in air pollution. The incineration process can release toxic gases and particles, including dioxins and heavy metals, which harm human health and degrade air quality. These pollutants can have severe environmental and public health consequences, highlighting the importance of developing safe and effective recycling and disposal methods for EV batteries.
Another environmental concern is the presence of per- and polyfluoroalkyl substances (PFAS) in lithium-ion batteries. PFAS, often referred to as “forever chemicals” due to their persistence, are used in battery components to enhance safety and performance. However, improper disposal or recycling of these batteries can lead to PFAS contamination in air, soil, and water. Studies have detected PFAS pollution near battery manufacturing plants and in landfill leachates, indicating that these substances can enter the environment during both production and disposal processes. Given their resistance to degradation and potential health risks, the release of PFAS from EV batteries underscores the need for stringent waste management practices and the development of PFAS-free battery technologies.
5. Policies and Regulations in China and the USA
Effective reuse and recycling of end-of-life (EOL) electric vehicle (EV) batteries are critical components of sustainable battery lifecycle management. Both China and the United States have implemented comprehensive regulatory frameworks aimed at addressing the growing volume of battery waste. These policies emphasize material recovery, environmental protection, and circular economy practices. China’s 14th Five-Year Plan and related recycling mandates, as well as the USA’s incentive-based approaches and extended producer responsibility (EPR) programs, illustrate contrasting, yet complementary, strategies to manage EOL batteries. This section focuses specifically on the policy mechanisms, regulatory initiatives, and enforcement practices in these two leading markets that directly relate to the reuse and recycling of EV batteries [16,17].
5.1. China
China has rapidly emerged as the global leader in electric vehicle (EV) adoption, driven by supportive policies and infrastructure development. As illustrated in Figure 9, nearly 9 million new EVs were sold in China in 2023, representing 34% of the global EV market and marking a 37% increase from the previous year [18]. This surge in EV deployment, while commendable for decarbonization, is directly contributing to a growing volume of end-of-life (EOL) batteries, necessitating urgent and efficient recycling solutions.
Figure 9.
The growth of EVs in China.
To address this challenge, China has implemented a series of regulatory measures targeting the reuse, recycling, and traceability of EV batteries. According to projections, battery waste is expected to reach nearly 360,000 metric tons by 2030, over three times the estimated level in 2025 Figure 10. This alarming trend has prompted the government to enforce new national standards effective from December 2023, requiring EV manufacturers and battery suppliers to adopt robust recycling and traceability mechanisms [19,20].
Figure 10.
Battery waste in China.
China’s evolving framework now mandates closed-loop systems where used batteries are disassembled and processed to recover critical materials such as lithium, cobalt, and nickel. These recovered resources are then reintegrated into the production cycle, supporting a circular economy model. Policies also require digital tracking of battery lifecycles, enabling better monitoring of EOL batteries and improving compliance.
By embedding reuse and recycling strategies into its broader new energy and environmental policies, China demonstrates a proactive approach toward sustainable battery lifecycle management. These efforts not only support environmental protection and resource efficiency, but also position China as a regulatory leader in EV battery circularity.
5.1.1. Policies
China has revised its policies on energy storage batteries to support the NEV market and technological advancements. Early policies, like the 2016 subsidy notice [Caijian (2021) No. 466], boosted NEV adoption and battery tech. These are being replaced by newer frameworks, such as the 14th Five-Year Plan (2021–2025), which targets a 30% reduction in battery costs by 2025 and 100 GW of new storage capacity by 2030. The 2021 Guidance on New-Type Energy Storage plans large-scale energy storage development, and the 2023 Policies for Power Battery Industry Management [Caishui [2023] No. 13] focus on industry optimization and safety, as shown in Table 2. The 2024 Draft Regulations on the Lithium Battery Industry aim for sustainable development with stringent standards and significant R&D investment.
Table 2.
Recycling methods with their advantages and disadvantages.
In Beijing and Shanghai, national policies are implemented with enhancements through local partnerships and projects. Beijing collaborates with recycling firms, while Shanghai has projects like the BYD recycling plant and partnerships with Volvo and CATL for closed-loop recycling. In Shenzhen and Guangdong, national guidelines are followed, with local initiatives like partnerships with BYD and major recycling facilities by Guangdong Brunp and CATL. These policies underscore China’s commitment to advancing energy storage capabilities aligned with technological progress and market needs. The following sections provide detailed insights into China’s evolving energy storage battery policies.
- China’s Five-Year Development Plans
China’s five-year development plans focus on successfully developing and deploying renewable energy technologies, including waste recycling and management, as shown in Table 3. The main goals of these plans are centered around promoting a cleaner, more efficient, and sustainable energy system. The 13th Five-Year Plan for Energy Development (2016–2020) aimed to reduce coal consumption, increase the share of renewable energy, improve energy efficiency, and promote technological innovation in the energy sector [21]. Building on this, the 14th Five-Year Plan for New Energy Storage Development Implementation Plan (2021–2025) outlines China’s strategy to enhance its energy storage capabilities, which is crucial for integrating renewable energy sources like solar and wind into the grid [22]. This plan emphasizes the development of advanced energy storage technologies, establishing a supportive regulatory framework, and creating robust infrastructure to ensure a stable and resilient energy supply system. These plans reflect China’s commitment to transitioning towards a low-carbon economy and addressing the challenges of climate change.
Table 3.
Thirteenth and fourteenth five-year development plans primary goals related to energy storage and waste recycling.
- 13th Five-Year Plan for Energy Development (2016–2020) [Old]:
The “13th Five-Year Plan for Energy Development (2016–2020)” aimed to enhance energy efficiency, increase the use of non-fossil energy, and reduce carbon emissions, laying the groundwork for future advancements in the energy sector. The key objectives included improving energy efficiency, promoting energy-saving technologies, expanding renewable energy sources like wind, solar, and hydroelectric power, setting specific capacity targets, reducing carbon emissions through clean energy technologies, and fostering technological innovation in advanced coal, nuclear power, and energy storage [21], and these are summarized in Table 4. The plan succeeded in significantly boosting renewable energy capacity and efficiency.
Table 4.
Some of the 13th Five Year Plan’s primary goals.
14th Five-Year Plan for New Energy Storage Development Implementation Plan (2021–2025) [New]
The “14th Five-Year Plan for New Energy Storage Development Implementation Plan (2021–2025)” is a strategic initiative by the Chinese government to significantly advance the country’s energy storage capabilities. This plan is essential for integrating renewable energy sources and ensuring the stability of the national grid [23,24]. It builds upon the foundations of previous Five-Year Plans, setting more ambitious targets and focusing on technological innovations to achieve these goals.
Implementation Details
- Official Name: 14th Five-Year Plan for New Energy Storage Development Implementation Plan (2021–2025).
- Policy reference: Part of China’s broader 14th Five-Year Plan framework.
- Effective Date: 1 January 2021 to 31 December 2025.
Description of the policy
- (a)
- Energy Storage Technologies:
The plan focuses on various energy storage technologies, including lithium-ion, sodium-ion, lead–carbon, and redox flow batteries. Emphasis is placed on developing long-duration energy storage systems capable of providing backup power and stabilizing the grid during peak demand. This technological diversity ensures that multiple storage solutions can be created and optimized for different applications and conditions.
- (b)
- Infrastructure Development:
Expanding the infrastructure for energy storage systems is a critical plan component. This includes constructing large-scale storage facilities and integrating energy storage with existing power plants and renewable energy installations. By enhancing the infrastructure, the plan aims to optimize the operation and efficiency of the entire energy system, ensuring reliable and cost-effective energy delivery.
- (c)
- Research and Development (R&D):
Increased funding for R&D is allocated to develop advanced energy storage materials and technologies. The plan encourages collaboration with international partners to accelerate technological advancements and share best practices. This collaborative approach ensures that China remains at the forefront of energy storage innovation and can adopt the latest and most effective solutions.
- (d)
- Regulatory Framework:
Establishing clear regulatory guidelines for deploying and operating energy storage systems is essential for the plan’s success. These guidelines ensure compliance with safety and performance standards, protecting consumers and the environment. The regulatory framework provides the necessary oversight and governance to support the sustainable development of the energy storage sector.
- (e)
- Impact and Future Directions:
The plan is expected to drive substantial market growth in the energy storage sector, fostering innovation and attracting significant investment. By supporting R&D and pilot projects, the plan encourages technological breakthroughs that can reduce costs and improve the efficiency and safety of energy storage systems. Enhanced energy storage capabilities support integrating renewable energy and contributing to carbon emission reduction goals. Additionally, the development of the energy storage industry is anticipated to create new jobs, stimulate economic growth, and enhance energy security, positioning China as a global leader in clean energy technologies.
The comparative differences between the 13th and 14th Five Year Plans are given in Table 5.
Table 5.
Comparing China’s 13th and 14th Five-Year Plans reveals a significant escalation in targets related to resource productivity, recycling, and the circular economy.
Policies Implemented from These Plans
The “Notice on the Promotion and Application of Financial Subsidy Policy for New Energy Vehicles (2022)” [Caijian (2021) No. 466] aimed to support the NEV industry’s growth by gradually reducing subsidies while maintaining high technical standards to encourage innovation, and was effective from 1 January 2022. Key provisions included a 30% subsidy reduction for 2022, stringent performance and technical standards, and support for battery technology advancements and infrastructure development. This policy contributed to market growth, technological advancements, and environmental benefits. Replacing this, the “Notice on Extending and Adjusting the Purchase Tax Exemption Policy for New Energy Vehicles (2023)” [Caishui [2023] No. 13], effective from 1 January 2024 to 31 December 2027, shifts the focus to tax exemptions, providing up to RMB 30,000 per vehicle for 2024–2025 and RMB 15,000 for 2026–2027. This new policy aims to promote NEV adoption, support technological advancements, and expand charging infrastructure, contributing to China’s carbon neutrality goals by reducing greenhouse gas emissions and improving air quality. The key feature points of Caijian (2021) No. 466 and Caishui [2023] No. 13 are given in Table 6.
Table 6.
The criteria of each policy in China.
Notice on the Promotion and Application of Financial Subsidy Policy for New Energy Vehicles (NEVs) (2022) [OLD]
The “Notice on the Promotion and Application of Financial Subsidy Policy for New Energy Vehicles (2022)” [Caijian (2021) No. 466] aims to support the NEV industry’s growth by gradually reducing subsidies while maintaining high technical standards to encourage innovation [29]. Issued by the Ministry of Finance, MIIT, MOST, and NDRC, it became effective on 1 January 2022. Key provisions include a 30% subsidy reduction for 2022, with more minor cuts for public service vehicles and stringent performance and technical standards for eligibility. The policy promotes advancements in battery technology, supports infrastructure development for charging stations, and integrates renewable energy. It also emphasizes battery recycling and includes mechanisms for monitoring and evaluation. Public awareness campaigns and industry collaboration are encouraged to foster innovation. This policy has significantly contributed to market growth, technological advancements, and environmental benefits, helping to position China as a global leader in the NEV sector.
Notice on Extending and Adjusting the Purchase Tax Exemption Policy Foe New Energy Vehicles (2023) [NEW]
The “Notice on Extending and Adjusting the Purchase Tax Exemption Policy for New Energy Vehicles (2023)” [Caishui [2023] No. 13] is an updated policy aimed at promoting the growth and technological advancement of the new energy vehicle (NEV) market through tax exemptions, replacing direct subsidies with tax incentives [30]. This approach is intended to sustain market momentum while encouraging innovation in NEV technology and infrastructure.
Implementation Details
- Official Name: Notice on Extending and Adjusting the Purchase Tax Exemption Policy for New Energy Vehicles (2023).
- Policy reference: [Caishui [2023] No. 13].
- Effective Date: 1 January 2024 to 31 December 2027.
Description of the policy
- (a)
- Tax Exemptions:
There are two tax exemption plans, one from 2024 to 2025. NEV owners will receive a purchase tax exemption of up to RMB 30,000 per car, providing significant financial relief and encouraging NEV purchases [31]. This is projected to drive significant sales growth and aid the industry’s recovery following COVID-19. From 2026 to 2027, the second plan will cut the tax exemption to RMB 15,000 per car to gradually phase out tax breaks while providing continuous market support, preserving momentum while the industry transitions to a future with fewer government incentives.
- (b)
- Eligibility Criteria:
NEVs must meet specific performance standards, such as a minimum driving range of 200 km for pure electric vehicles and a battery energy density of at least 125 Wh/kg, to ensure that only high-performance vehicles receive tax breaks, encouraging manufacturers to produce technologically advanced and efficient vehicles [32]. Furthermore, vehicles must conform to tight battery performance and safety criteria, ensuring high levels of safety and efficiency in the NEV industry and boost consumer confidence and market stability. To ensure compliance, vehicles must undergo a rigorous certification procedure that validates their eligibility for tax breaks and protects policy integrity by ensuring that only compliant vehicles receive benefits.
- (c)
- Support for Battery Swap Models:
Vehicles that feature battery swap technology receive significant tax breaks. The goal is to promote the battery swap model to minimize range anxiety and increase convenience. This project encourages the use of novel battery technology and the development of related infrastructure, helping to advance the NEV industry.
- (d)
- Impact and Future Directions:
The strategy is intended to sustain the NEV market’s rapid growth by encouraging both domestic and foreign sales and maintaining market momentum through financial incentives that make NEVs more accessible and appealing to customers. By establishing rigorous technical criteria, the policy promotes breakthroughs in battery technology and overall vehicle performance, pushing manufacturers to develop and improve the quality and efficiency of their NEVs. In addition, the regulation improves the environment by lowering greenhouse gas emissions and increasing air quality, which is consistent with China’s overall environmental, and sustainability aims. It encourages using NEVs as part of the transition to greener transportation options, thereby mitigating the effects of climate change.
Lithium-Ion Battery Policies
China has implemented a national policy to promote the development, use, safety, and recycling of Li-ion batteries in EVs. This policy aims to ensure the sustainable growth of the EV industry while minimizing environmental impacts and enhancing technological advancements. Below is a critical national policy:
Policies for Power Battery Industry Management (2023):
The Policies for Power Battery Industry Management (2023) include comprehensive measures explicitly targeting the end-of-life management and recycling of lithium-ion (Li-ion) batteries used in electric vehicles (EVs) [33]. This policy ensures environmental safety and resource recovery through a structured regulatory framework, financial incentives, and extended producer responsibility (EPR). Below is an expanded and detailed description of each aspect of the recycling policy concerning EVs.
Implementation Details
- Regulatory Framework: MIIT’s Technical Standards for Li-ion Batteries.
- National Standard: GB/T 31574-2015
- Effective Date: 1 January 2023
Description of the policy
End-of-Life Battery Management and Recycling Policy
- (a)
- Regulatory Framework for Recycling:
The goal is to provide a comprehensive regulatory framework that oversees the recycling and disposal of (EOL) EV batteries while ensuring environmental safety and resource recovery. To do this, the policy imposes strict rules on all EV battery recycling phases, including collecting, transportation, storage, and dismantling. Standards like GB/T 31574-2015 [34] define safe, efficient, and environmentally friendly recycling procedures, including how to handle and process batteries to maximize material recovery. Furthermore, recycling facilities must obtain permission and certifications and follow government rules to ensure that their operations are responsible and sustainable. The End-of-Life Battery Management and Recycling Policy’s key metrics align with the targets set in the 14th Five-Year Plan, as tabulated in Table 7.
Table 7.
End-of-Life Battery Management and Recycling Policy’s key metrics align with the targets set in the 14th Five-Year Plan.
- (b)
- Incentives for Recycling and Reuse:
The objective is to encourage recycling and reuse of battery materials through financial incentives and support. To implement this, the legislation provides subsidies and tax breaks to EV battery recycling companies, which help to offset recycling costs and increase participation. These financial incentives include financing for constructing or upgrading recycling facilities to improve efficiency and environmental compliance, making recycling infrastructure investments more economically viable for enterprises [35]. Furthermore, the policy supports R&D projects to improve recycling technology and increase material recovery efficiency.
- (c)
- Extended Producer Responsibility (EPR):
The goal is to hold EV producers responsible for their products’ whole lifecycle, including end-of-life (EOL) management. To accomplish this, manufacturers must provide take-back procedures for spent EV batteries, assuring proper collection, recycling, and responsible disposal. Companies such as BYD and NIO have set up collecting points and recycling programs to keep batteries out of landfill sites. Producers must also disclose their collection and recycling rates regularly, and authorities will monitor compliance with extended producer responsibility (EPR) requirements. This involves presenting annual reports specifying the number of batteries collected and recycled and the percentage of material recovered, ensuring transparency and accountability in recycling.
In addition to support for China’s national policies, different provinces have formulated and implemented their policies, as shown in Table 8.
Table 8.
Some of the provincial policies in China.
5.2. The United States of America
The increasing adoption of electric vehicles (EVs) in the United States has raised critical concerns regarding the management of end-of-life (EOL) lithium-ion (Li-ion) batteries. As shown in Figure 11, the number of EVs grew from 360,000 in 2020 to nearly 900,000 by 2023, with market share rising from under 2% in 2018 to over 6% in 2023 [44,45]. This rapid expansion, while beneficial for reducing emissions and boosting technological innovation, also contributes to a growing volume of battery waste.
Figure 11.
The growth of EVs in the US.
To address this, the US has shifted policy efforts toward sustainable battery lifecycle management, emphasizing recycling, reuse, and safe disposal. Regulatory frameworks are being developed at both federal and state levels to ensure environmentally sound practices in battery collection, material recovery, and reuse. Programs are also promoting advanced recycling technologies to extract critical materials like lithium, cobalt, and nickel from spent batteries.
These initiatives aim to close the loop in the battery supply chain, reduce dependence on raw material imports, and enhance environmental performance. As the EV market continues to grow, these targeted actions are essential for building a sustainable and resilient recycling ecosystem within the broader EV policy landscape [46].
As the adoption of electric vehicles (EVs) in the United States accelerates, the issue of end-of-life (EOL) battery waste is becoming a significant environmental and logistical challenge. As shown in Figure 12, EV battery waste in 2022 was approximately 55.35 K tons, with projections indicating a sharp increase to over 360 K tons by 2030. This surge is primarily driven by the widespread adoption of EVs and the finite lifespan of lithium-ion (Li-ion) batteries, which typically require replacement after 8 to 10 years of use.
Figure 12.
The battery waste in the US.
Effectively managing this growing volume of waste is essential to ensuring the sustainability of the EV industry. To that end, US policymakers are increasingly focused on developing comprehensive recycling systems that facilitate the recovery of valuable materials such as lithium, cobalt, and nickel. These efforts aim to reduce reliance on virgin material extraction, lower environmental impact, and strengthen the domestic supply chain.
Tackling this challenge requires a combination of policy support, technological innovation, and infrastructure development. Regulations and incentives are being introduced to promote battery recycling, safe disposal, and the establishment of advanced processing facilities. Simultaneously, investments in battery design improvements—such as longer lifespan and enhanced recyclability—are being pursued to support a more circular economy for EV batteries [47,48].
5.2.1. Policies
The United States has implemented policies to advance vehicle technologies, enhance energy efficiency, and ensure responsible battery recycling. The Advanced Technology Vehicles Manufacturing (ATVM) Loan Program, established in 2007, provides loans to automotive manufacturers for developing fuel-efficient technologies. Expanded under the Bipartisan Infrastructure Law of 2021 [49], it now supports advanced battery technologies and the entire supply chain, aiming to create jobs, stimulate growth, and reduce foreign dependency. The Federal Energy Management Program (FEMP) was revitalized under Executive Order 14008 and the Infrastructure Investment and Jobs Act of 2021, as shown in Table 9. These initiatives enhance energy resilience and reduce greenhouse gas emissions in federal facilities by deploying advanced battery storage systems. FEMP provides technical assistance, funding, and guidance to support the US government’s sustainability and climate goals [50].
Table 9.
Comparison of old and new policies in the US.
Furthermore, several state regulations ensure (Li-ion) batteries’ safe handling, recycling, and disposal as given in Table 10. In California, the DTSC regulations under Title 22, Division 4.5 establish guidelines for collecting, storing, and recycling hazardous waste batteries, promoting material recovery and a circular economy. New York’s Environmental Conservation Law, Article 27, Title 18, requires manufacturers to implement recycling programs and provide convenient consumer options, including mandatory retailer participation and public education campaigns. Washington State’s RCW Chapter 70A.500 legislation supports effective battery recycling and sustainability, with the E-Cycle Washington program offering numerous drop-off locations for electronic waste, ensuring safe management and material recovery.
Table 10.
Some of the provincial policies in the US.
ATVM Loan Program [Public Law 110-140, Energy Independence and Security Act of 2007, Title XIII, Section 136] [Old]
The ATVM Loan Program, established under the Energy Independence and Security Act (EISA) of 2007 [55], aimed to reduce US oil dependence, increase energy security, and cut greenhouse gas emissions by supporting the development of advanced technology vehicles. The program targeted light-duty cars and components that significantly improve fuel economy compared to conventional vehicles. It provided direct loans to automotive manufacturers and component suppliers to re-equip, expand, and establish manufacturing facilities in the US, with an initial funding allocation of USD 25 billion for retooling factories to produce fuel-efficient vehicles.
Expansion Under the Bipartisan Infrastructure Law [Public Law 117-58, Infrastructure Investment and Jobs Act of 2021, Title IX, Subtitle B, Section 90002] [New]
The ATVM Loan Program was expanded under the Bipartisan Infrastructure Law (BIL) [Public Law 117-58, Infrastructure Investment and Jobs Act of 2021, Title IX, Subtitle B, Section 90002] to enhance its scope and impact, reflecting current technological and economic priorities [56]. The fundamental changes include broader support for advanced battery technologies and the entire supply chain, not just light-duty vehicles. The expansion emphasizes developing a domestic supply chain for battery materials, components, and manufacturing, including battery-grade critical minerals, precursor materials, and battery cell and pack production. Additional funding has been allocated to support these goals, ensuring significant investment in production facilities and infrastructure. The program aims to create well-paying manufacturing jobs, stimulate economic growth by supporting domestic production, and reduce reliance on foreign supply chains [57]. It aligns with broader environmental goals, including achieving a net-zero emissions economy by 2050 and having electric vehicles constitute half of all new light-duty vehicle sales by 2030.
Implementation Details
- Official name: Infrastructure Investment and Jobs Act.
- Public law number: Public Law 117-58
- Effective date: 15 November 2021
Description of the Policy
- (a)
- Supply Chain Investment
The policy guarantees that the United States builds a competitive industry for processing crucial minerals required for battery production, focusing on increasing local capacity for mining, refining, and recycling these minerals to reduce reliance on foreign sources. To achieve this, investments are being aimed at growing domestic mining activities for essential minerals such as lithium, cobalt, nickel, and rare earth elements by exploring new mining sites and improving current ones to ensure a stable supply of raw materials. The program also encourages the creation of refining facilities in the United States to convert raw minerals into battery-grade materials, which are critical for manufacturing the high-purity materials required for new battery technologies [58]. Furthermore, investments are being made in advanced recycling technology to recover essential minerals from used batteries and electronic debris, reducing waste while increasing the supply of crucial materials. The Department of Energy (DOE) has provided subsidies to efforts to develop a domestic lithium battery supply chain and recycling programs.
- (b)
- National Security:
The goal is to increase domestic manufacturing of battery components to improve national security by lowering reliance on foreign organizations and minimizing potential supply chain interruptions and geopolitical threats. To do this, the program encourages establishing and growing manufacturing facilities in the United States for essential battery components such as cathodes, anodes, separators, and electrolytes. This emphasis on self-sufficiency is intended to increase resilience and stability in the face of international market changes and geopolitical concerns by establishing a robust domestic supply chain. Companies such as Tesla, GM, and Ford have made significant investments in projects such as building advanced battery manufacturing plants in several states, contributing to national security by localizing the manufacture of essential battery components.
- (c)
- Environmental Impact:
The purpose is to promote the research and deployment of advanced battery technologies, which are critical for the clean energy transition, allowing for the storage of renewable energy and contributing to the 100% clean electricity target by 2035. The policy promotes technologies that allow for efficient energy storage from renewable sources like solar and wind to ensure a steady and predictable energy supply [59]. The policy also intends to lower the carbon footprint of the transportation and energy sectors by developing battery technology for electric vehicles (EVs) and energy storage systems. Significant investments have been made in initiatives such as large-scale battery storage systems and expanding EV charging infrastructure, both critical components of the clean energy transition.
General FEMP Energy Efficiency Initiatives [Public Law 110-140, Title IV, Subtitle C, Section 432, Public Law 95-619, Amended Multiple Times, and Public Law 109-58, Title I, Subtitle B, Section 103] [Old]
The Federal Energy Management Program (FEMP) initially focused on broad energy efficiency initiatives across federal facilities. These initiatives were guided by various Department of Energy (DOE) directives and guidance documents [Public Law 110-140, Title IV, Subtitle C, Section 432, Public Law 95-619, amended multiple times, and Public Law 109-58, Title I, Subtitle B, Section 103]. The program aimed to improve energy and water efficiency, reduce greenhouse gas emissions, and ensure energy resilience in federal operations [55,60]. Key strategies included optimizing building performance, enhancing lighting and HVAC systems, and implementing renewable energy projects.
Executive Order 14008 and the Infrastructure Investment and Jobs Act [Executive Order 14008, and Public Law 117-58, Title IX, Subtitle B] [New]
The Federal Energy Management Program (FEMP) has expanded its focus to include battery storage projects as part of broader initiatives under [Executive Order 14008], “Tackling the Climate Crisis at Home and Abroad”, and the Infrastructure Investment and Jobs Act [Public Law 117-58, Title IX, Subtitle B]. These initiatives aim to enhance energy resilience, integrate renewable energy sources, and reduce greenhouse gas emissions across federal facilities [56,61]. By providing technical assistance, funding, and guidance for deploying advanced battery storage systems, FEMP supports the US government’s sustainability and climate goals, ensuring that federal operations lead by example in adopting clean energy technologies.
Implementation Details
- Official name: Executive Order 14008: Tackling the Climate Crisis at Home and Abroad.
- Reference number: Executive Order 14008
- Date effective: 27 January 2021
- Official name: Infrastructure Investment and Jobs Act.
- Reference number: Public Law 117-58, Title IX, Subtitle B
- Date effective: 15 November 2021
Description of the Policy
- (a)
- Executive Order 14008:
The goal of President Biden’s executive order, issued on 27 January 2021, is to prioritize addressing the climate crisis through a whole-of-government approach, directing federal agencies to focus on clean energy technologies, including energy storage, to reduce carbon emissions and improve resilience. The directive focuses on establishing innovative energy storage systems across government sites to help integrate renewable energy sources and increase grid stability. To carry out this instruction, federal agencies, including the Department of Energy (DOE), are responsible for identifying opportunities for implementing battery storage and incorporating these systems into their energy management programs. For instance, the United States Department of Defense has implemented battery storage initiatives at military stations such as the Marine Corps Air Station Miramar in California, where a microgrid with battery storage improves energy security and promotes the use of renewable energy.
- (b)
- Infrastructure Investment and Jobs Act (IIJA):
The Infrastructure Investment and Jobs Act (IIJA), passed on 15 November 2021, seeks to update the nation’s infrastructure, particularly energy infrastructure [62]. The act encourages the development and implementation of renewable energy technology, particularly improvements to energy storage capacity. To do this, the IIJA provides significant money for energy storage projects, such as grants and technical help installing battery storage systems at federal sites. For example, the IIJA provided funding for building a large-scale battery storage system at Fort Carson Army Base in Colorado, improving energy resilience and promoting renewable energy integration. The act requires examining and implementing energy storage options to increase the strength and efficiency of the federal energy systems. The Department of Energy (DOE), through the Federal Energy Management Program (FEMP), provides technical help, funding possibilities, and project advice. The DOE, for example, has provided grants to NASA Johnson Space Center to deploy a lithium-ion battery system, improving energy reliability and sustaining mission-critical operations.
- (c)
- Technical Assistance and Evaluation:
The Federal Energy Management Program (FEMP) aims to provide technical help to federal agencies in evaluating and executing energy storage projects. This service includes determining the viability of battery storage systems, designing and installing them, and optimizing their performance. FEMP’s services include conducting site surveys, generating project specifications, performing financial analysis, and verifying compliance with federal energy regulations. For example, FEMP conducted a site evaluation for the United States Postal Service’s facility in Los Angeles, California, to determine the viability of adding a battery storage system to manage peak energy demand and save electricity costs. Several government locations, including military bases and national labs, are being assessed for prospective energy storage installations as part of efforts to cut energy costs, improve energy security, and promote federal sustainability objectives. One example is the Oak Ridge National Laboratory in Tennessee, which developed a battery storage system to enable grid integration and energy storage research, lowering energy costs and increasing research capacities.
- (d)
- Coordination and Collaboration:
FEMP actively works with other federal agencies, including the Department of Defense (DoD) and the General Services Administration (GSA), to encourage the use of energy storage technologies. For example, FEMP and the DoD collaborated to establish a battery storage system at the United States Army’s Fort Hood in Texas, increasing the base’s energy resilience and supporting its sustainability objectives. Furthermore, FEMP promotes public–private partnerships to utilize private sector expertise and money to deploy sophisticated energy storage technologies. The GSA and a commercial energy business collaborated to install a battery storage system at the Ronald Reagan Building and International Trade Center in Washington, D.C., resulting in lower energy costs and better grid stability.
Lithium–Ion Battery Policies
The US has established comprehensive policies to develop a robust domestic supply chain for lithium batteries and ensure efficient recycling of critical minerals. The National Blueprint for Lithium Batteries 2021–2030, published by the Federal Consortium for Advanced Batteries (FCAB), aims to cover the entire lifecycle of batteries, from raw material extraction to end-of-life recycling and reuse. It emphasizes the development of technologies and processes for efficient recycling, infrastructure development, public–private partnerships, and international collaboration to promote a circular economy for battery materials.
The Battery and Critical Mineral Recycling Act of 2021, introduced as S.1918, supports research, development, and demonstration projects to improve battery recycling technologies and critical mineral recovery. The Act establishes grant programs to incentivize recycling and reuse and funds research initiatives to enhance recycling efficiency. It mandates the Department of Energy (DOE) to oversee the implementation of these initiatives.
The major points of the Federal Consortium for Advanced Batteries (FCAB) and Battery and Critical Mineral Recycling Act are encapsulated in Table 11.
Table 11.
The main points between [FCAB] and [S.1918] policies in lithium-ion batteries.
- (a)
- National Blueprint for Lithium Batteries 2021–2030 [Federal Consortium for Advanced Batteries (FCAB)]
The Federal Consortium for Advanced Batteries (FCAB) released the National Blueprint for Lithium Batteries 2021–2030, which attempts to address every stage of the battery lifetime, from extraction of raw materials to recycling and re-use at the end of life [63]. To support a circular economy for battery materials, it strongly emphasizes the creation of technologies and procedures for effective recycling, infrastructure development, public–private partnerships, and international cooperation. The primary objective of the National Blueprint for Lithium Batteries 2021–2030 is to develop a robust domestic supply chain for lithium batteries. This includes the entire lifecycle of batteries from raw material extraction through production, utilization, and (EOL) recycling and reuse.
Implementation Details
- Official name: National Blueprint for Lithium Batteries 2021–2030.
- Reference number: It is a strategic framework published by the Federal Consortium for Advanced Batteries (FCAB), which includes various federal agencies.
- Date effective: June 2021
Description of the Policy
- (a)
- Recycling and Reuse:
The goal is to promote the development of technology and procedures for efficiently recycling lithium-ion batteries, ensuring that valuable materials may be recovered and reused to make new batteries. To accomplish this, investments are made in research and development (R&D) to improve the efficiency and cost-effectiveness of lithium-ion battery recycling processes, focusing on advanced separation and extraction technologies for recovering critical materials like lithium, cobalt, and nickel. Furthermore, the policy prioritizes creating and growing the infrastructure required for large-scale battery recycling, such as recycling facilities and logistics networks for collecting and transporting end-of-life batteries.
To assist these efforts, legislation, and regulations are in place to encourage battery recycling and ensure environmentally sound disposal procedures. This includes extended producer responsibility (EPR) schemes, which hold manufacturers accountable for managing their products at the end of life. Furthermore, public–private partnerships are encouraged to speed up the development and deployment of recycling technologies by leveraging government and industry’s necessary money and knowledge. Consumer awareness and education campaigns are also encouraged to educate consumers and companies on the need for battery recycling and the availability of recycling schemes.
- (b)
- Circular Economy:
The goal is to create a circular economy for battery materials, reducing environmental impact and dependency on new raw materials by reintegrating spent battery materials into supply chains. To facilitate this, battery makers are encouraged to design goods with recycling in mind, making them easier to disassemble and utilizing components that can be quickly recovered and reused. Comprehensive lifecycle evaluations are undertaken to examine the environmental and economic implications of battery production, usage, and disposal, assisting in identifying potential for enhancing sustainability throughout the battery’s lifecycle.
Setting targets for material recovery and reuse from end-of-life batteries is critical for stimulating innovation and investment in recycling technology. Furthermore, promoting second-life applications for retired EV batteries, such as stationary energy storage devices, increases battery life and delays disposal. To further promote the circular economy, markets for recovered battery materials are being formed, guaranteeing they fulfill the quality criteria necessary for manufacturing new batteries. This results in stable demand and makes recycling economically viable.
International collaboration is crucial in harmonizing standards and practices for battery recycling and material recovery. This global approach is essential in addressing the environmental impact of battery production and disposal worldwide. Working with international partners enhances the efficiency and effectiveness of recycling efforts, helping to reduce the environmental impact of battery production and disposal worldwide. The key economic data and funding allocations under the Federal Consortium for Advanced Batteries (FCAB) are summarized in Table 12.
Table 12.
The key economic data and funding allocations under the Federal Consortium for Advanced Batteries (FCAB).
Battery and Critical Mineral Recycling Act of 2021 [S.1918]
The Battery and Critical Mineral Recycling Act of 2021 supports the research, development, and demonstration of advanced battery recycling and critical mineral recovery [70]. This aims to ensure that the United States develops a sustainable and efficient approach to managing the EOL of Li-ion batteries, which are crucial for electric vehicles.
Implementation Details
- Official name: Battery and Critical Mineral Recycling Act of 2021.
- Reference number: S.1918
- Date effective: introduced on 27 May 2021
Description of the Policy
- (a)
- Grants and Funding:
The Act provides substantial funding for projects that improve battery recycling technologies and processes. It establishes three grant programs to incentivize the reuse and recycling of batteries and their critical minerals. These grants aim to enhance the overall efficiency of recycling operations and support the creation of a robust recycling infrastructure. For instance, one of the key initiatives is the establishment of grant programs that provide financial assistance to companies and research institutions working on innovative recycling technologies. These programs aim to lower the costs associated with recycling and increase the recovery rates of valuable materials such as lithium, cobalt, and nickel.
- (b)
- Research and Development:
The Act supports various R&D initiatives aimed at enhancing the efficiency and cost-effectiveness of battery recycling. It encourages the development of new technologies and methods that can make the recycling process more sustainable and economically viable. This includes improving the processes for separating and purifying critical minerals from used batteries. For instance, continuing the Lithium-Ion Battery Recycling Prize competition is a significant component of this Act. This competition incentivizes innovation by awarding prizes to individuals or teams that develop breakthroughs solving problems in collecting, storing, and recycling Li-ion batteries. The goal is to stimulate the creation of scalable and commercially viable recycling methods.
Implementation and Impact:
The Act is designed to steer the Department of Energy (DOE) towards funding programs that foster the development of battery recycling infrastructure and technology. This forward-thinking strategy promotes a circular economy by recovering and reusing materials from end-of-life batteries, reducing the environmental impact and the need for additional raw materials. For instance, the DOE’s Lithium-Ion Battery Recycling Prize is a testament to this, as it encourages innovative disassembly and material recovery options, thereby accelerating recycling efforts.
This legislation is critical for resolving the developing issues with lithium-ion batteries in electric vehicles. The Act aims to reduce waste and pollution by improving recycling technologies and infrastructure. Notably, DOE support enabled the American Battery Technology Company (ABTC) to develop a Nevada recycling facility to recover and recombine essential elements, minimizing the demand for new raw materials.
Key matrix and data points for the Battery and Critical Mineral Recycling Act (S.1918) are tabulated in Table 13.
Table 13.
The key economic data and initiatives under the Battery and Critical Mineral Recycling Act (S.1918) [70].
Recycling Steps
- (a)
- Collection:
Manufacturers, dealerships, and recycling companies set up EV battery collecting locations, which are administered in collaboration with automakers and third-party recyclers such as Redwood Materials and Li-Cycle [71,72]. Ads, social media, and events boost consumer awareness, while collection stations stress safety by training staff and utilizing appropriate containers to prevent spills or fires.
- (b)
- Transportation:
Transportation companies adhere to federal safety laws such as DOT guidelines [73], using fireproof containers and real-time tracking to ensure safe battery shipments to recycling sites. They also document each shipment, including the battery’s origin, condition, and destination, to guarantee correct handling and environmental compliance during transit.
Storage
Recyclers and waste management facilities create secure, climate-controlled storage chambers for incoming batteries, ensuring stability and safety until processing. Advanced inventory systems monitor each battery’s progress from collecting to dismantling, optimizing timing and procedures. Furthermore, regulators such as the Environmental Protection Agency (EPA) regularly audit these locations to guarantee compliance with environmental standards [74].
Dismantling
Batteries are dismantled manually or automatically to separate components such as modules and cells, and businesses like Tesla and Redwood Materials are developing automated procedures to improve material recovery efficiency. The main goal is to extract valuable metals such as lithium, cobalt, nickel, and graphite. Recycling companies established in the United States, such as Li-Cycle and Ascend Elements [75], use patented technology to increase recovery rates for these critical minerals. Hazardous waste management standards closely adhere to adequately handling and neutralizing harmful components such as electrolytes to prevent environmental contamination [76].
Recycling and Processing
Depending on the battery chemistry, recovered components are chemically processed using procedures such as hydrometallurgy or pyrometallurgy to make them suitable for reuse. Recycling facilities follow EPA rules and state requirements to reduce emissions and waste during recycling, assuring environmental compliance. Furthermore, the recycled materials are subjected to rigorous quality control testing before being reintroduced into the supply chain to manufacture new batteries.
Reporting and Compliance
Companies regularly submit detailed reports to regulatory bodies like the EPA, outlining the amount of material recovered and recycled. Internal and external audits are conducted to ensure that recycling programs comply with current safety and environmental regulations. Additionally, companies maintain transparency by sharing progress reports and collaborating with stakeholders to improve recycling practices continuously.
6. Empirical Data: Effectiveness of Recycling Technologies and Policies
6.1. Case Studies on Recycling Success
6.1.1. China
CATL’s Recycling Initiatives: Contemporary Amperex Technology Co., Limited, which is by far the leading battery manufacturer, has constructed state-of-the-art facilities in Guangdong province in which over 90% of lithium and cobalt can be recovered from used batteries. This facility is hydrometallurgical in modes of modern application and focused on minimal environmental impact in the process of achieving high recovery rates. Recycled material is chained into production cycles again for making new batteries, thereby limiting the reliance on raw virgin materials. Further, the company invests in research and development to optimize recycling efficiency. Policies such as the 14th Five-Year Plan have played an important role in formulating recycling legislatures, propelling infrastructure development, and setting ambitious sustainability targets [77,78,79,80,81,82,83,84].
Empirical Evidence: According to the Ministry of Industry and Information Technology (MIIT), China’s recycling rate for EV batteries is now 40% in 2023, compared to just 25% in 2020 [85,86,87,88]. This phenomenal growth is because of adopting extended producer responsibility (EPR), which holds manufacturers accountable to ensure the collection and recycling of used batteries. Furthermore, the new policy encourages innovation and creates a need for companies to give more than the cost of collection manufacturing recycling target incentives through grants and tax breaks. A nationwide battery tracking infrastructure has significantly improved the capabilities of collection and recycling operations and ensured that a higher percentage of EOL batteries are disposed of well.
6.1.2. United States
- (a)
- Redwood Materials, based in Nevada, United States, is a pioneering company in the domestic recovery of critical metals such as nickel, cobalt, and lithium from end-of-life EV batteries. With advanced hydrometallurgical processes, Redwood can achieve recovery efficiencies of over 95% for its key metals. Its processes enable environmentally friendly and economically viable extraction with minimal reliance on energy-intensive mining operations. The company also introduces innovations in battery disassembly through automated sorting and separation technologies, enhancing material recovery and streamlining the recycling process. By returning recovered materials to the EV battery supply chain, Redwood contributes to building a circular economy within the US and improves the overall sustainability of domestic EV production [89,90,91,92,93]. While several international companies have established large-scale battery recycling operations, Redwood Materials represents a leading example of such efforts within the United States context.
- (b)
- Policy Impact: S.1918, Battery and Critical Mineral Recycling Act of the US, allocates a large part of funds to the construction of facilities such as Redwood Materials. The grant from Greentech between 2021 and 2024 is aimed at funding infrastructure development and new technology that will reduce virgin raw materials dependency by 30 percent. Redwood has, for example, used federal dollars to scale up its operations, increasing its recycling capacity by 50 percent while introducing its gram-scale advanced processing units capable of handling higher volumes of spent batteries. Such policy also enables the cooperation between their own battery manufacturers and recycling facilities towards enabling a circular economy of EV batteries in the United States [94,95].
7. Technological Innovations in Recycling
7.1. Advanced Recycling Techniques
7.1.1. China
- (a)
- Hydrometallurgy
Recycling lithium, cobalt, and other critical metals from old EV batteries using aqueous solutions is called hydrometallurgy. Plants in China largely use this process because it yields high recovery rates with a minimal environmental footprint. In this procedure, special leaching agents select these metals, and combined with advances in filtration systems, recycling will ensure that over 90% of metals are recovered in pure form, and ready for use in new batteries. For example, hydrometallurgical research is gaining traction so that recycling facilities in Guangdong can raise their cobalt and lithium recovery rates over 90% and even further, with the figure now being much higher than that [96,97,98,99].
- (b)
- Automation in Recycling
This integration of robotic and AI-based systems in recycling has brought about amazing strides in efficiency and precision. Robotic arms with highly sensitive equipment for detecting items will be used in Shanghai installations to disassemble components in EV batteries such as cathode, anode, and casing. Furthermore, AI algorithms improve the sorting process of materials, thereby reducing human error while operating by much more than 40% throughput. The whole automation has been able to achieve a labor cost reduction and lesser material contamination, resulting in higher recovery yields.
7.1.2. United States
- (a)
- Direct Recycling:
Direct recycling aims at ensuring that the cathode materials remain unchanged and that there will be minimum chemical processing in their use in new batteries. Such methods are energy-efficient, saving up to thirty percent of the energy consumed by normal methods like pyrometallurgy. Redwood Materials was the first company to directly recycle EV batteries, recovering important properties like nickel and cobalt and preserving their electrochemical properties. Such innovation greatly reduces the carbon footprint associated with battery recycling [100,101,102,103].
- (b)
- AI-Driven Sorting:
Advanced AI algorithms are increasingly used for the sorting of EV battery components. These systems can detect precious material from waste by analyzing material properties in real-time. US startups have cited recovery improvements of up to 25%, thanks to the precision offered by AI-driven sorting technologies [104,105].
Commercialization Gap between China and the US:
While both China and the United States are advancing in EV battery recycling technologies, there remains a clear gap in commercialization maturity. Chinese companies such as BRUNP, GEM, and Huayou Cobalt have fully commercialized recycling systems capable of producing battery grade materials like nickel sulfate and cobalt sulfate, which are sold directly to cathode manufacturers. In contrast, most US-based recyclers, including Redwood Materials and Li-Cycle, are currently focused on producing black mass, an intermediate product containing a mix of critical metals. The refining infrastructure to convert black mass into battery-grade materials is still under development in the United States. However, ongoing federal support and private sector investments are rapidly closing this gap, with several US recyclers planning to operationalize full refining capabilities in the near future see Table 14 for comparison.
Table 14.
Comparative overview of battery recycling companies in China and the United States.
8. Evaluation of Recycling Efficiency (Quantitative Metrics)
In contrast, China, with its upgraded EPR policies, has increased the collection rates of batteries to attain resource recovery efficiencies of 90%, and an impressive drop in energy consumption level, as the collection now uses up to 50% less energy than that of traditional mining. In addition, advanced hydrometallurgy processes have significantly contributed to these achievements and provide an economically viable and environmentally friendly alternative to raw material extraction. Facilities such as Redwood Materials in the USA provide a remarkable 95% material recovery, as well as considerable energy savings and CO2 improvement, as shown in Table 15. Direct recycling and AI-driven sorting are some of the innovations that further boost the performance and environmentally friendly nature of recycling operations.
Table 15.
Highlights the key differences in policy impacts between China and the US.
9. Observation
China has developed a comprehensive and strategic policy framework for managing the lifespan of (EV) batteries, from manufacturing to (EOL) recycling. These regulations are closely aligned with the nation’s overarching aims of encouraging the use of new energy vehicles (NEVs) and decreasing environmental impact. The country’s Five-Year Plans, particularly the 13th and 14th, prioritize the development of energy storage and battery recycling technologies. These plans set lofty aims for lowering battery costs and improving recycling efficiency, establishing China as a global leader in the EV market. In addition to these broad goals, the Chinese government has adopted several incentives, such as subsidies and tax breaks, to encourage recycling (EOL) batteries. These incentives are supplemented by solid regulatory requirements that compel battery recycling programs and manufacturers to adopt take-back systems, ensuring that battery waste is effectively managed. Furthermore, municipal initiatives in key cities such as Beijing, Shanghai, and Shenzhen reinforce national policy by strengthening China’s battery recycling capacity through partnerships with private enterprises and investments in recycling infrastructure.
The United States’ approach to end-of-life EV battery recycling is characterized by a blend of federal and state-level programs, emphasizing public–private partnerships. At the federal level, programs like the Advanced Technology Vehicles Manufacturing (ATVM) Loan Program and the Bipartisan Infrastructure Law (BIL) aim to promote the development of innovative battery technologies and establish a domestic supply chain for crucial battery materials. These programs are supplemented by state-specific regulations in California, New York, and Washington that govern the proper handling, recycling, and disposal of lithium-ion batteries. These state regulations safeguard the environment and encourage a circular economy within their jurisdictions. US rules also promote the recycling and recovery of essential minerals required for lithium-ion battery production. Strategic frameworks such as the National Blueprint for Lithium Batteries 2021–2030 and the Battery and Critical Mineral Recycling Act of 2021 aim to improve recycling technology and reduce reliance on international supply chains. Furthermore, the United States government aggressively promotes public–private partnerships to enhance battery recycling technology, recognizing the vital role of private industry in expanding recycling operations and ensuring that recovered materials fulfill the quality standards needed to manufacture new batteries.
When comparing the two countries, both China and the United States understand the crucial need to have solid policies for recycling (EOL) electric vehicle batteries. However, their methodologies are fundamentally different. China’s policy is more centralized, with specific directives embedded in national development goals. At the same time, the United States strategy is more decentralized, with state governments and private-sector partnerships playing an important role. Furthermore, China’s rules are more stringent, with mandated recycling requirements and direct government intervention. In contrast, US policies prioritize incentives, technological innovation, and the creation of a sustainable supply chain for crucial minerals. These distinctions reflect each country’s larger policy environment and industrial strategy, influencing their methods to control EV battery lifecycle are encapsulated in Table 16.
Table 16.
Comparison of recycling policy aspects between China and the United States.
10. Conclusions
The exponential growth of electric vehicle (EV) adoption presents a pressing challenge in managing end-of-life (EOL) EV battery waste. Without effective policies and recycling strategies, the environmental, economic, and social impacts of EOL batteries could be substantial. This study provides a comprehensive evaluation of the regulatory frameworks for EV battery recycling in China and the United States, analyzing their effectiveness in mitigating waste and recovering critical materials.
Our analysis highlights that China has achieved a battery recycling rate of 40% with a material recovery efficiency of 90%, primarily through state-mandated policies and centralized regulations. In contrast, the US reports a slightly lower recycling rate of 35%, but exhibits a higher recovery efficiency of 95%, attributed to advanced technological innovations and private-sector involvement. Both countries emphasize the importance of extended producer responsibility (EPR) schemes, financial incentives, and stringent recycling mandates to ensure sustainable battery lifecycle management.
Despite these advancements, several critical gaps persist. Many nations lack standardized policies for battery collection, transportation, and disposal, leading to inefficiencies and environmental risks. Moreover, current recycling processes remain energy-intensive, with hydrometallurgical and pyrometallurgical methods still requiring optimization to reduce emissions and improve cost-effectiveness. The study also underscores the need for cross-border collaboration in material supply chains, particularly in securing lithium, cobalt, and nickel, which are essential for battery manufacturing.
To address these challenges, the study proposes the following recommendations:
- Policy harmonization and global collaboration: establish a standardized international regulatory framework to enhance material traceability and ensure the responsible management of EOL EV batteries.
- Technological innovation: increase research investment in direct recycling and AI-driven sorting systems, which have demonstrated up to 25% improvement in recovery efficiency.
- Economic incentives: expand financial mechanisms such as tax credits, subsidies, and recycling grants to promote industry-wide adoption of sustainable practices.
- Stakeholder engagement: foster public–private partnerships to streamline collection systems and integrate circular economy models into EV battery supply chains.
In conclusion, this study underscores the urgency of adopting a multi-faceted approach to EV battery waste management, incorporating regulatory frameworks, technological advancements, and economic incentives. By leveraging best practices from leading nations, policymakers can develop sustainable and scalable recycling models that not only mitigate environmental harm, but also support the growing EV industry. Future research should focus on life cycle cost analysis, second-life battery applications, and advanced material recovery techniques to further optimize battery circularity.
Author Contributions
Conceptualization, A.A.; methodology, A.A.; formal analysis, A.A. and M.A.B.; investigation, M.S., S.A. and S.A.Q.; resources, A.A.; data curation, M.T.I. and M.A.B.; writing—original draft preparation, A.A.; writing—review and editing, S.A. and M.T.I.; project administration. All authors have read and agreed to the published version of the manuscript.
Funding
The authors would like to express their profound gratitude for funding support from the Interdisciplinary Research Center for Sustainable Energy Systems (IRC-SES), King Fahd University of Petroleum and Minerals, under project No. INSE2402.
Data Availability Statement
Not applicable.
Acknowledgments
The authors would like to express their profound gratitude to Interdisciplinary Research Center for Sustainable Energy Systems (IRC-SES), King Fahd University of Petroleum and Minerals.
Conflicts of Interest
The authors declare no conflicts of interest.
References
- Global Battery Demand to Surge by 2030, Supply Headaches on the Horizon. Saudi Gazette. 16 August 2021. Available online: https://saudigazette.com.sa/article/617999/BUSINESS/Powering-up-Global-battery-demand-to-surge-by-2030-supply-headaches-on-the-horizon (accessed on 14 December 2024).
- Kirw, B.; Reddy, T.B.; Linden, D. Linden’s Handbook of Batteries; McGraw-Hill: New York, NY, USA, 2019. [Google Scholar]
- United Nations Department of Economic and Social Affairs. Frontier Technology Issues: Lithium-Ion Batteries—A Pillar for a Fossil-Fuel-Free Economy. Available online: https://www.un.org/development/desa/dpad/publication/frontier-technology-issues-lithium-ion-batteries-a-pillar-for-a-fossil-fuel-free-economy/ (accessed on 14 December 2024).
- Battery University. BU-205: Types of Lithium-Ion. Available online: https://batteryuniversity.com/article/bu-205-types-of-lithium-ion (accessed on 14 August 2024).
- Palacín, M.R. Advances in Battery Technologies for Electric Vehicles ResearchGate. October 2018. Available online: https://tinyurl.com/5csynmau (accessed on 14 December 2024).
- McKinsey Company. Battery Recycling Takes the Driver’s Seat. Available online: https://www.mckinsey.com/industries/automotive-and-assembly/our-insights/battery-recycling-takes-the-drivers-seat (accessed on 14 December 2024).
- Yang, H.; Hu, X.; Zhang, G.; Dou, B.; Cui, G.; Yang, Q.; Yan, X. Life cycle assessment of secondary use and physical recycling of lithium-ion batteries retired from electric vehicles in China. Waste Manag. 2024, 178, 168–175. [Google Scholar] [CrossRef] [PubMed]
- He, B.; Zheng, H.; Tang, K.; Xi, P.; Li, M.; Wei, L.; Guan, Q. A Comprehensive Review of Lithium-Ion Battery (LiB) Recycling Technologies and Industrial Market Trend Insights. Recycling 2024, 9, 9. [Google Scholar] [CrossRef]
- Zhang, M.; Wu, W.; Song, Y. Study on the impact of government policies on power battery recycling under different recycling models. J. Clean. Prod. 2023, 413, 137492. [Google Scholar] [CrossRef]
- Kang, Z.; Huang, Z.; Peng, Q.; Shi, Z.; Xiao, H.; Yin, R.; Fu, G.; Zhao, J. Recycling technologies, policies, prospects, and challenges for spent batteries. iScience 2023, 108072. [Google Scholar] [CrossRef]
- Yu, W.; Guo, Y.; Shang, Z.; Zhang, Y.; Xu, S. A review on comprehensive recycling of spent power lithium-ion battery in China. eTransportation 2022, 11, 100155. [Google Scholar] [CrossRef]
- Rajaeifar, M.A.; Ghadimi, P.; Raugei, M.; Wu, Y.; Heidrich, O. Challenges and Recent Developments in Supply and Value Chains of Electric Vehicle batteries: A Sustainability Perspective. Resour. Conserv. Recycl. 2022, 180, 106144. [Google Scholar] [CrossRef]
- Li, W.; Yang, M.; Long, R.; Mamaril, K.; Chi, Y. Treatmentofelectric vehicle battery waste in China: A review of existing policies. J. Environ. Eng. Landsc. Manag. 2021, 29, 111–122. [Google Scholar] [CrossRef]
- Costa, C.M.; Barbosa, J.C.; Gonc, R.; Castro, H.; Campo, F.J.D.; Lanceros-Méndez, S. Recycling and environmental issues of lithium-ion batteries: Advances, challenges, and opportunities. Energy Storage Mater. 2021, 37, 433–465. [Google Scholar] [CrossRef]
- Nimesh, V.; Kumari, R.; Soni, N.; Goswami, A.K.; Reddy, V.M. Implication viability assessment of electric vehicles for different regions: An approach of life cycle assessment considering exergy analysis and battery degradation. Energy Convers. Manag. 2021, 237, 114104. [Google Scholar] [CrossRef]
- Or, T.; Gourley, S.W.D.; Kaliyappan, K.; Yu, A.; Chen, Z. Recycling of mixed cathode lithium-ion batteries for electric vehicles: Current status and future outlook. Carbon Energy 2020, 2, 6–43. [Google Scholar] [CrossRef]
- Harper, G.; Sommerville, R.; Kendrick, E.; Driscoll, L.; Slater, P.; Stolkin, R.; Walton, A.; Christensen, P. Recycling lithium-ion Batteries from Electric Vehicles. Nature 2019, 575, 75–86. [Google Scholar] [CrossRef] [PubMed]
- Oxford Institute for Energy Studies. China EVs Presentation, February 2024. Available online: https://www.oxfordenergy.org/wpcms/wp-content/uploads/2024/02/Presentation-China-EVs-Feb-2024.pdf. (accessed on 14 August 2024).
- Business Insider. China’s EV Growth Set to Explode in 2024. 11 August 2023. Available online: https://markets.businessinsider.com/news/stocks/chinas-ev-growth-set-to-explode-in-2024-1033088764 (accessed on 16 December 2024).
- Adamas Intelligence. Charts: China’s Global Electric Car Dominance. Available online: https://www.adamasintel.com/charts-china-global-electric-car-dominance/ (accessed on 16 December 2024).
- National Development and Reform Commission of China. Notice on Matters Related to the New Energy Vehicle Purchase Subsidy Policy. May 2021. Available online: https://en.ndrc.gov.cn/policies/202105/P020210527785800103339.pdf (accessed on 20 December 2024).
- National Development and Reform Commission of China. Policies and Guidelines. Available online: https://en.ndrc.gov.cn/policies/index.html (accessed on 20 December 2024).
- Fujian Provincial Government. Fujian Focus: Province Develops New High-Quality Lithium Battery Recycling Plant. 9 August 2021. Available online: https://shorturl.at/B8txl (accessed on 28 December 2024).
- Climate Laws. Outline of the People’s Republic of China 14th Five-Year Plan for National Economic and Social Development and Long-Range Objectives for 2035. 2021. Available online: https://climate-laws.org/search?q=China+14th+five+year+plan (accessed on 28 December 2024).
- Battery Swapping in China. Available online: https://changing-transport.org/wp-content/uploads/2022_Overview_on_Battery_Swapping_and_Battery-as-a-Service_BaaS_in_China.pdf (accessed on 31 December 2024).
- International Energy Agency (IEA). 14th Five-Year Plan on Circular Economy. Available online: https://www.iea.org/policies/24989-14th-five-year-plan-on-circular-economy (accessed on 31 December 2024).
- SMM Review of Chinese Steel Scrap Market: Supply and Demand and the Prospect. Available online: https://news.metal.com/newscontent/102053000/SMM-Review-of-Chinese-Steel-Scrap-Market-Supply-and-Demand-and-the-Prospect/ (accessed on 31 December 2024).
- English.gov.cn. Policy Watch: 14th Five-Year Plan. Available online: https://english.www.gov.cn/policies/policywatch/202107/08/content_WS60e64b42c6d0df57f98dc94e.html (accessed on 31 December 2024).
- Metal.com. Notice on the Promotion and Application of Financial Subsidy Policy for New Energy Vehicles in 2022. 13 December 2021. Available online: https://news.metal.com/newscontent/101714008/notice-on-the-promotion-and-application-of-financial-subsidy-policy-for-new-energy-vehicles-in-2022 (accessed on 2 January 2025).
- International Energy Agency (IEA). Financial Subsidy Policy for the Promotion and Application of New-Energy-Vehicles. Available online: https://www.iea.org/policies/2609-financial-subsidy-policy-for-the-promotion-and-application-of-new-energy-vehicles (accessed on 2 September 2024).
- China Briefing. China Extends NEV Tax Reduction and Exemption Policy to 2027. 21 June 2023. Available online: https://www.china-briefing.com/news/china-extends-nev-tax-reduction-and-exemption-policy-to-2027/ (accessed on 2 January 2025).
- CnEVPost. Factbox: China NEV Purchase Tax Policy 2024. 1 January 2024. Available online: https://cnevpost.com/2024/01/01/factbox-china-nev-purchase-tax-policy-2024/ (accessed on 2 January 2025).
- China Daily. China Sees Faster NEV Adoption Thanks to Favorable Policies. 21 June 2023. Available online: https://shorturl.at/9WNwt (accessed on 4 January 2025).
- Zhang, L.; Wang, J.; Liu, H. Recent advances in battery management systems for electric vehicles: A comprehensive review. Energy Rep. 2024, 10, 123–145. Available online: https://www.sciencedirect.com/science/article/pii/S2949720524000298 (accessed on 4 January 2025).
- GB 31574-2015; Technical Specifications for Lithium-Ion Battery Recovery and Recycling. Chinese Standard. 2015. Available online: https://www.chinesestandard.net/PDF/BOOK.aspx/GB31574-2015 (accessed on 4 January 2025).
- Statista. Size of the EV Battery Recycling Market in China. Available online: https://www.statista.com/statistics/1534764/china-size-of-the-ev-battery-recycling-market/ (accessed on 4 January 2025).
- Fastmarkets. China Needs Clearer Standards to Support Battery Recycling Industry. Available online: https://www.fastmarkets.com/insights/china-needs-clearer-standards-to-support-battery-recycling-industry/ (accessed on 4 January 2025).
- GME Recycling. EV Waste Battery Recycling: The Leadership of China. Available online: https://www.gme-recycling.com/ev-waste-battery-recycling-the-leadership-of-china/ (accessed on 5 January 2025).
- Asia Times. China’s Surging Lead in the EV Battery Circular Economy. Available online: https://asiatimes.com/2024/11/chinas-surging-lead-in-the-ev-battery-circular-economy/ (accessed on 5 January 2025).
- China’s Growing Lead in EV Battery Recycling. Supply Chain Report. Available online: https://supplychainreport.org/chinas-growing-lead/ (accessed on 5 January 2025).
- Beijing Municipal Government. Electric Vehicle Policies in Beijing. Available online: https://english.beijing.gov.cn/so/s?siteCode=englishbj&tab=all&qt=electric%20vehicle (accessed on 5 January 2025).
- Shanghai Municipal Government. Shanghai Tops Global Cities in NEV Ownership. Available online: https://english.shanghai.gov.cn/en-Latest-WhatsNew/20240305/53790527f40b46b083010a9690009184.html (accessed on 5 January 2025).
- Circle Economy. Shenzhen’s Electric Mobility Plan. 2024. Available online: https://knowledge-hub.circle-economy.com/article/5218?n=Shenzhen (accessed on 5 January 2025).
- Brunp Recycling. Official Website of Brunp Recycling. Available online: https://en.brunp.com.cn/ (accessed on 6 January 2025).
- Wang, H. Public transport strategies in the context of urban sustainability: A comprehensive review. Transp. Res. Part A Policy Pract. 2023, 175, 123–134. Available online: https://www.sciencedirect.com/science/article/abs/pii/S0965856423002215 (accessed on 6 January 2025).
- Metal.com. MIIT Issued a Lithium Battery Specification Document to Further Strengthen the Management of the Lithium-Ion Battery Industry. 13 September 2021. Available online: https://news.metal.com/newscontent/101672387/MIIT-Issued-a-Lithium-Battery-Specification-Document-to-Further-Strengthen-the-Management-of-the-Lithium-ion-Battery-Industry/ (accessed on 6 January 2025).
- EnergyTrend. Analysis of the Global Lithium Battery Market in 2025. 11 May 2024. Available online: https://www.energytrend.com/news/20240511-46916.html (accessed on 6 January 2025).
- China Briefing. China’s Energy Storage Sector: Policies and Investment Opportunities. 24 August 2023. Available online: https://www.china-briefing.com/news/chinas-energy-storage-sector-policies-and-investment-opportunities/ (accessed on 6 January 2025).
- S&P Global Commodity Insights. China Targets to Cut Battery Storage Costs by 30% by 2025. 22 March 2022. Available online: https://www.spglobal.com/commodityinsights/en/market-insights/latest-news/energy-transition/032222-china-targets-to-cut-battery-storage-costs-by-30-by-2025 (accessed on 8 January 2025).
- Meegoda, J.N.; Malladi, S.; Zayas, I.C. End-of-life management of electric vehicle lithium-ion batteries in the United States. Clean Technol. 2022, 4, 1162–1174. [Google Scholar] [CrossRef]
- U.S. Environmental Protection Agency. Hazardous Waste Recycling. 2024. Available online: https://www.epa.gov/hw/hazardous-waste-recycling (accessed on 11 January 2025).
- California State Senate. Assembly Bill No. 2440. Judiciary Committee. June 2022. Available online: https://shorturl.at/34JDc (accessed on 11 January 2025).
- New York Senate. Senate Bill S2906: Relates to Establishing a Program for the Collection, Transportation, and Recycling of Batteries. 2021. Available online: https://www.nysenate.gov/legislation/bills/2021/S2906 (accessed on 15 January 2025).
- Washington State Department of Ecology. Electronics E-Cycle Program. Available online: https://ecology.wa.gov/waste-toxics/reducing-recycling-waste/our-recycling-programs/electronics-e-cycle (accessed on 15 January 2025).
- U.S. Department of Energy. Battery Policies and Incentives Search. Office of Energy Efficiency & Renewable Energy. Available online: https://www.energy.gov/eere/vehicles/battery-policies-and-incentives-search (accessed on 8 January 2025).
- U.S. Congress. Energy Independence and Security Act of 2007. Public Law 110-140. December 2007. Available online: https://www.congress.gov/110/plaws/publ140/PLAW-110publ140.pdf (accessed on 8 January 2025).
- Infrastructure Investment and Jobs Act. Public Law No. 117-58, 117th Congress of the United States. 15 November 2021. Available online: https://www.congress.gov/117/plaws/publ58/PLAW-117publ58.pdf (accessed on 8 January 2025).
- The White House. Fact Sheet: The Bipartisan Infrastructure Deal. November 2021. Available online: https://bidenwhitehouse.archives.gov/briefing-room/statements-releases/2021/08/05/fact-sheet-the-bipartisan-infrastructure-investment-and-jobs-act-advances-president-bidens-climate-agenda/#:~:text=The%20deal%20makes%20our%20communities,a%20major%20investment%20in%20weatherization. (accessed on 8 January 2025).
- U.S. Department of Transportation. Bipartisan Infrastructure Law. November 2021. Available online: https://www.transportation.gov/bipartisan-infrastructure-law (accessed on 8 January 2025).
- Capanna, S.; Devranoglu, S.; Loper, J. A Review of Federal Agency Compliance with Energy-Efficient Procurement Law; Alliance to Save Energy: Washington, DC, USA, 2008; Available online: https://www.ase.org/sites/ase.org/files/file_AgencyComplianceW_EE.pdf (accessed on 8 January 2025).
- U.S. Congress. Energy Policy Act of 2005. Public Law 109-58. August 2005. Available online: https://www.govinfo.gov/content/pkg/PLAW-109publ58/pdf/PLAW-109publ58.pdf (accessed on 10 January 2025).
- U.S. Government. Executive Order 14008: Tackling the Climate Crisis at Home and Abroad. January 2021. Available online: https://www.federalregister.gov/documents/2021/02/01/2021-02177/tackling-the-climate-crisis-at-home-and-abroad (accessed on 10 January 2025).
- U.S. Congress. H.R. 3684—Infrastructure Investment and Jobs Act. 117th Congress. November 2021. Available online: https://www.congress.gov/bill/117th-congress/house-bill/3684/text (accessed on 10 January 2025).
- U.S. Department of Energy. National Blueprint for Lithium Batteries 2021–2030. June 2021. Available online: https://www.energy.gov/sites/default/files/2021-06/FCAB%20National%20Blueprint%20Lithium%20Batteries%200621_0.pdf (accessed on 10 January 2025).
- The Battery Show. Battery Recycling and Second-Life Applications. Available online: https://www.thebatteryshow.com/content/dam/Informa/amg/novi/2022/docs/09_45%20-%20Burrell.pdf (accessed on 10 January 2025).
- GovDelivery. DOE Advances in Battery Recycling. Available online: https://content.govdelivery.com/accounts/USEERE/bulletins/35f91aa (accessed on 10 January 2025).
- The National Law Review. New Opportunities for DOE Advanced Batteries. Available online: https://natlawreview.com/article/new-opportunities-doe-advanced-batteries (accessed on 10 January 2025).
- Supply Chain Dive. How the U.S. Plans to Strengthen Lithium Supply Chain for EV Batteries. Available online: https://www.supplychaindive.com/news/us-strengthening-lithium-supply-processing-ev-batteries/634544/ (accessed on 10 January 2025).
- Investopedia. Biden Administration Announces $3 Billion in Battery Supply Chain Investments. Available online: https://www.investopedia.com/biden-administration-announces-usd3-billion-in-battery-supply-chain-investments-8715780 (accessed on 11 January 2025).
- The Verge. Stellantis and Samsung to Receive $7.54 Billion Federal Loan for EV Battery Factories. Available online: https://www.theverge.com/2024/12/3/24312175/stellantis-samsung-doe-atvm-ev-battery-loan (accessed on 11 January 2025).
- U.S. Congress. Senate Bill 1918. 117th Congress. May 2021. Available online: https://www.congress.gov/bill/117th-congress/senate-bill/1918/text (accessed on 11 January 2025).
- Redwood Materials. Redwood Materials: Building a Circular Supply Chain. 2024. Available online: https://www.redwoodmaterials.com (accessed on 11 January 2025).
- Li-Cycle. Li-Cycle: A Leader in Lithium-Ion Battery Resource Recovery. 2024. Available online: https://li-cycle.com (accessed on 11 January 2025).
- U.S. Department of Energy. Gaines 2019 Presentation: Life-Cycle Analysis of Batteries and Electrification of Transport. 2019. Available online: https://rb.gy/ckzzv8 (accessed on 11 January 2025).
- U.S. Environmental Protection Agency. Regulations. 2024. Available online: https://www.epa.gov/laws-regulations/regulations (accessed on 11 January 2025).
- Ascend Elements. Products. 2024. Available online: https://ascendelements.com/products/ (accessed on 2 September 2024).
- Vermont General Assembly. Act No. 152. 2024. Available online: https://rb.gy/zn1td2 (accessed on 15 January 2025).
- Ministry of Industry and Information Technology (MIIT). Recycling Efficiency of Lithium-Ion Batteries in China. 2023. Available online: https://www.miit.gov.cn (accessed on 26 March 2025).
- National Development and Reform Commission (NDRC). 14th Five-Year Plan. 2021. Available online: https://en.ndrc.gov.cn (accessed on 26 March 2025).
- Wu, Q.M. The embrace and resistance of Chinese battery investments in Hungary: The case of CATL. Asia Eur. J. 2024, 22, 201–223. [Google Scholar] [CrossRef]
- Chen, Y.; Su, X.; Huang, N. ESG Information Disclosure and Innovation in New Energy Enterprises: A Case Study of CATL. Adv. Econ. Manag. Polit. Sci. 2024, 121, 113–122. [Google Scholar] [CrossRef]
- Leong, J.Y. Review on Circularity in the Electric Vehicle (EV) Industry. World Electr. Veh. J. 2024, 15, 426. [Google Scholar] [CrossRef]
- Tian, T.; Zheng, C.; Yang, L.; Luo, X.; Lu, L. Optimal recycling channel selection of power battery closed-loop supply chain considering corporate social responsibility in China. Sustainability 2022, 14, 16712. [Google Scholar] [CrossRef]
- Yang, J.; Jiang, Q.; Zhang, J. Bridging the regulatory gap: A policy review of extended producer responsibility for power battery recycling in China. Energy Sustain. Dev. 2025, 86, 101697. [Google Scholar] [CrossRef]
- Dzienis, A.M.; Mccaleb, A. Digital and Green Transitions and Automotive Industry Reconfiguration: Evidence From Japan and China. J. Contemp. Asia 2024, 1–27. [Google Scholar] [CrossRef]
- Huang, J.; Dong, X.; Chen, J.; Zeng, A. The slow-release effect of recycling on rapid demand growth of critical metals from EV batteries up to 2050: Evidence from China. Resour. Policy 2023, 82, 103504. [Google Scholar] [CrossRef]
- Zhang, H.; Liu, G.; Li, J.; Qiao, D.; Zhang, S.; Li, T.; Guo, X.; Liu, M. Modeling the impact of nickel recycling from batteries on nickel demand during vehicle electrification in China from 2010 to 2050. Sci. Total Environ. 2023, 859, 159964. [Google Scholar] [CrossRef]
- Jiang, S.; Zhang, L.; Hua, H.; Liu, X.; Wu, H.; Yuan, Z. Assessment of end-of-life electric vehicle batteries in China: Future scenarios and economic benefits. Waste Manag. 2021, 135, 70–78. [Google Scholar] [CrossRef]
- Jiang, R.; Wu, C.; Feng, W.; You, K.; Liu, J.; Zhou, G.; Liu, L.; Cheng, H.M. Impact of electric vehicle battery recycling on reducing raw material demand and battery life-cycle carbon emissions in China. Sci. Rep. 2025, 15, 2267. [Google Scholar] [CrossRef]
- Redwood Materials. Recycling Innovations and Efficiency Reports. 2023. Available online: https://www.redwoodmaterials.com/news/sustainable-battery-materials-process/ (accessed on 26 March 2025).
- Duong, J.T.T. Decolonizing EV Battery Recycling: Unveiling Impacts on Native Communities. 2024. Available online: https://escholarship.org/content/qt0wr9x3gj/qt0wr9x3gj.pdf (accessed on 26 March 2025).
- Kendall, A.; Slattery, M.; Dunn, J. Lithium-ion car battery recycling advisory group. Calif. Environ. Prot. Agency 2022. Available online: https://calepa.ca.gov/wp-content/uploads/2022/05/2022_AB-2832_Lithium-Ion-Car-Battery-Recycling-Advisory-Goup-Final-Report.pdf?utm_source=chatgpt.com (accessed on 26 March 2025).
- Curtis, T.L.; Smith, L.; Buchanan, H.; Heath, G. A Circular Economy for Lithium-Ion Batteries Used in Mobile and Stationary Energy Storage: Drivers, Barriers, Enablers, and US Policy Considerations; National Renewable Energy Lab. (NREL): Golden, CO, USA, 2021.
- Meegoda, J.; Charbel, G.; Watts, D. Second Life of Used Lithium-Ion Batteries from Electric Vehicles in the USA. Environments 2024, 11, 97. [Google Scholar] [CrossRef]
- U.S. Department of Energy. Battery and Critical Mineral Recycling Act (S.1918). 2023. Available online: https://www.energy.gov (accessed on 26 March 2025).
- U.S. Environmental Protection Agency (EPA). Critical Minerals Recovery. 2022. Available online: https://www.epa.gov (accessed on 26 March 2025).
- Umicore. Annual Report: Advancements in Hydrometallurgy. 2023. Available online: https://www.umicore.com (accessed on 26 March 2025).
- Deng, H.; Wang, B.; Xu, J.; Yang, G.; Shi, Z.; Zhu, H.; He, W.; Li, G. A comprehensive review of whole process typical hydrometallurgical technologies for recycling waste lithium-ion batteries. Sep. Purif. Technol. 2025, 363, 132234. [Google Scholar] [CrossRef]
- Huifan; Chen, Y.; Cui, Z.; Su, Y.; Liu, Z.; Dong, X.; Wang, Z.L.; Tang, W. One-step green hydrometallurgical recycling of spent lithium-ion batteries’ cathode. J. Hazard. Mater. 2025, 484, 136769. [Google Scholar]
- Wang, J.; Wang, H.; Zhang, G.; Ma, X.; Liu, Y.; Hao, J.; Xie, W.; He, Y. A review of research progress on combined pyro-hydrometallurgical technology for spent lithium-ion batteries. Chem. Eng. J. 2025, 505, 159403. [Google Scholar] [CrossRef]
- Tesla. Innovations in Direct Recycling for EV Batteries. 2023. Available online: https://www.tesla.com (accessed on 26 March 2025).
- Lipson, A.L.; Macholz, J.D.; Dai, Q.; Melin, P.; Gallagher, S.M.; LeResche, M.; Polzin, B.J.; Spangenberger, J.S. Cost-Effective and Scalable Approach for the Separation and Direct Cathode Recovery from End-of-Life Li-Ion Batteries. Adv. Energy Mater. 2025, 2405430. [Google Scholar] [CrossRef]
- Liu, S.; Dolotko, O.; Bergfeldt, T.; Knapp, M.; Ehrenberg, H. Towards Sustainable Direct Recycling: Unraveling Structural Degradation Induced by Thermal Pretreatment of Lithium-Ion Battery Electrodes. ChemSusChem 2025, 18, e202400727. [Google Scholar] [CrossRef] [PubMed]
- Gao, X.-s.; Meng, W.U.; Zhao, G.-J.; Gu, K.-H.; Wu, J.-J.; Zeng, H.-B.; Qin, W.-Q.; Han, J.-W. Recycling technologies of spent lithium-ion batteries and future directions: A review. Trans. Nonferrous Met. Soc. China 2025, 35, 271–295. [Google Scholar] [CrossRef]
- A.I. Grid. A.I. in Advanced Battery Recycling and Resource Recovery. 20 September 2024. Available online: https://aigrid.wordpress.com/2024/09/20/ai-in-advanced-battery-recycling-and-resource-recovery/ (accessed on 15 January 2025).
Disclaimer/Publisher’s Note: The statements, opinions and data contained in all publications are solely those of the individual author(s) and contributor(s) and not of MDPI and/or the editor(s). MDPI and/or the editor(s) disclaim responsibility for any injury to people or property resulting from any ideas, methods, instructions or products referred to in the content. |
© 2025 by the authors. Licensee MDPI, Basel, Switzerland. This article is an open access article distributed under the terms and conditions of the Creative Commons Attribution (CC BY) license (https://creativecommons.org/licenses/by/4.0/).











