Abstract
The world is facing climate change, biodiversity loss, and pollution, significantly impacting lower-middle-income countries like Egypt, Morocco, and Tunisia, which depend heavily on tourism. Poor waste management, unclear responsibilities, and weak policies contribute to environmental degradation. Tourism, a key economic driver, also increases the problem by high plastic use and waste generation during peak seasons. This study evaluates current waste management practices in Alexandria (Egypt), Essaouira (Morocco), and Hammam Sousse (Tunisia) and proposes improvements using a newly developed “Extended Sector Responsibility” (ESR) model, which introduces an innovative organizational approach to waste management in touristic destinations. Using a combination of desk research, questionnaires, waste sorting analyses, and expert interviews, our research identifies systemic deficiencies. None of the studied locations have formal source separation systems, and waste management heavily depends on the informal sector. Hotels exhibit limited capacity for effective waste practices due to the lack of municipal infrastructure for separate collection. Economic analysis of the ESR model, which involves the establishment of a new waste recovery facility, demonstrates that while such facilities can generate revenue exceeding operational costs under specific scenarios, their long-term viability hinges on additional funding, possibly through Extended Producer Responsibility (EPR) mechanisms. Although Egypt and Tunisia have EPR legislation, implementation remains inadequate, and Morocco lacks such frameworks. The study emphasizes the critical need for investments in municipal waste management infrastructure, including logistics, sorting, and recycling systems. It also highlights actionable opportunities for the tourism sector to reduce waste by minimizing single-use plastics and food waste. By adopting the ESR model, the tourism sector can play a pivotal role in transitioning to a circular economy, ultimately mitigating environmental impacts and enhancing sustainability in the region.
1. Introduction
Environmental pollution, particularly along coastlines, has emerged as a pressing global issue, with regions heavily reliant on tourism facing disproportionate impacts. The convergence of tourism-related waste production and limited waste management (WM) capabilities in lower- and middle-income countries of the Middle East and North Africa (MENA) region exacerbates environmental challenges in coastal areas of Egypt, Morocco, and Tunisia [1]. Tourism is both a primary economic driver and a significant contributor to waste, particularly single-use plastics, which strain local resources and pollute the environment, especially during peak seasons [1,2]. For instance, in Europe, popular tourist destinations such as Malta, Cyprus, and Greece report some of the highest per capita waste generation rates in the European Union, much of which is attributed to tourism activities [3,4]. Similarly, the influx of seasonal tourists in these regions has resulted in alarming levels of waste accumulation, highlighting the need for targeted waste management interventions [5,6,7].
The waste generated by tourists largely comprises mixed waste, including single-use plastics, packaging materials, and food waste, with limited source separation or recycling in many destinations [5,8,9]. Tourism has been identified as a major contributor to marine litter, with studies showing that tourism activities significantly amplify waste pollution in coastal and marine environments [1]. Additionally, tourism-dependent regions in the global south often lack adequate waste management infrastructure, and improper waste disposal methods further exacerbate environmental degradation [10,11]. At the same time, the tourism sector faces significant economic losses due to pollution; for instance, a WWF study [12] estimated that coastal tourism in Morocco incurs annual losses of EUR 12 million, with clean-up costs reaching approximately EUR 1.3 million.
To address these interconnected issues, the “TouMaLi” (Tourism Marine Litter) project has investigated the nexus between tourism, waste management, and litter prevention across three pilot cities: Alexandria (Egypt), Essaouira (Morocco), and Hammam-Sousse (Tunisia). Circular Economy (CE) principles in tourism have demonstrated potential to transform practices within the hospitality and food services sectors by encouraging reusability, waste reduction, and renewable energy use in accommodations [13,14,15]. Such approaches mitigate tourism’s negative impacts while promoting environmental and social benefits across the tourism value chain [14,16]. However, as studies like [17] show, most CE approaches are limited to the hotel level. In lower- and middle-income countries with inadequate waste management infrastructure, concepts must extend beyond individual hotels to encompass entire tourist destinations. Furthermore, there is no reliable data analysing waste management practices in the tourism sector in Morocco, Egypt, and Tunisia, highlighting a significant gap in knowledge that this study aims to address.
This study builds on this data by developing and assessing a novel “Extended Sector Responsibility” (ESR) model. The research evaluates waste management practices in touristic facilities within Alexandria, Essaouira, and Hammam-Sousse, and explores the feasibility of establishing a waste recovery facility as part of the ESR model. The hypothesis is that this integrated approach can bridge the gap between tourism activities and sustainable waste management, enabling the transition toward a CE. By linking tourism and waste management efforts, the study provides actionable insights to reduce environmental impacts, foster economic resilience, and support the broader implementation of CE in tourism.
2. Literature Review
This chapter focuses on a baseline assessment, summarising the key facts in Table 1. Major academic databases were used to gather peer-reviewed journal articles and reports. Additionally, publicly available reports about the project countries were used. Some reports have been made available by project partners. The main aim of the literature review was the assessment of the current waste management infrastructure and extent of tourism in the project countries and pilot regions.
2.1. Tourism in Egypt and Alexandria
Egypt is one of the most industrialised countries on the African continent, with 37.5% of its GDP being generated in the services sector [18]. In this context, the tourism sector plays an important role [18]. In 2019, nearly 13 million people travelled to Egypt, representative of their tourist-based economic volume of EUR 4.2 billion per year [19,20]. The majority of international tourists come from Europe (67%), followed by the Middle East (25%), and African countries, mainly representing neighbouring countries [21].
Alexandria has around 45 hotels, varying from one star to five stars, with a total of approximately 4200 hotel rooms [22]. In general, the high season for Alexandria is from June to September, but hotels are usually highly occupied during the winter season as well. Most of the hotels in Alexandria are in less than 200 m distance from the Mediterranean Sea.
2.2. Waste Management in Egypt and Alexandria
Due to the lack of reliable and audited data, it is difficult to quantify the annual waste generation in Egypt. Some ministries, governments and experts have published data in the past, but the basis for their calculations haven’t been made available, and the values have not been significantly adjusted since 2012, when a total waste generation of 89 million tonnes was estimated [18]. At the same time, the estimated population growth over the past 10 years has been between 1.6 and 2.1% annually [23]. In addition, a large proportion of municipal solid waste (MSW) is not disposed of in a regulated manner [18].
Following an interview with Nahdet Misr, the current waste management operator in the city of Alexandria, it was noted that Alexandria generates approximately 5000 tons of waste per day. MSW is generally collected from street bins in the city, which amounts to around 4000 tons/day. Most of the collected waste (≈77%) goes to the El Hammam landfill site, located approx. 100 km from the city with an area of 1.05 km2, receiving 1,100,000 tons/year. Approx. 12.5% goes to a composting plant, and around 10% is used as RDF. Less than 1% is formally recycled. There are currently three main transfer stations being utilised before final disposal, Moharam Bek Station, Om Zeghew Station, and Montaza Station.
2.3. Tourism in Morocco and Essaouira
The tourism sector is an important driver for Morocco’s economic and social development. In 2016, the sector accounted for 5% of all jobs in Morocco [24]. Close to 13 million people visited Morocco in 2019 [25].
Essaouira is a coastal town with approximately 82,000 inhabitants [26]. It is located on the Atlantic coast, making it a popular destination for international tourists [27]. Due to its historic centre, Essaouira has mainly small-scale hotels and apartment hotels called “Riads”. However, large size Hotels can be found outside the city-centre. A study by [28] estimated the number of jobs created in the hotel industry and their correlation with the number of beds available in Essaouira. The study found that four and five-star hotels in Essaouira represent 24% of the hotel capacity and account for 41% of all jobs in the sector, while one-star hotels represent 20.50% of the capacity and private residences represent only 10.72%. The correlation between employment and beds is higher in high-end hotels, and most jobs in these hotels are seasonal and unstable.
2.4. Waste Management in Morocco and Essaouira
Socio-economic and demographic challenges, as well as densely populated areas, make it difficult to establish adequate waste management in Morocco [29]. Data from 2014 indicate a generation of MSW of about 6.9 million tonnes per year, of which about 70% is generated in urban areas and 30% in rural areas [30]. In 2016, it was estimated that plastic waste accounted for 1 million tonnes per year [31]; in 2014, packaging waste per year was estimated at 55,000 tonnes [30]. These numbers are expected to have increased since then. The increasing amount of waste in the country is accompanied by inadequate treatment of waste, of which only about 63% is treated in controlled landfills, while ’littered’ plastics are mainly due to coastal activities [12,32]. Against this backdrop, Morocco is working to increase its recycling rate from the current level of around 5% to more than 20%, supporting the country’s ambition for improvements [31].
Due to the interviewed expert, waste management services in Essaouira are provided by AMRA, which took over from OZONE in the beginning of 2024. The company is responsible for the collection, transportation, and disposal of MSW. Essaouira’s waste management system is devided into 8 collection districts and is limited to a transfer station and a landfill [27]. During the peak season, there is a significant increase in household waste production due to the influx of tourists [27].
2.5. Tourism in Tunisia and Hammam Sousse
As one of the major tourist destinations in the southern Mediterranean, Tunisia welcomed around 9.5 million tourists in 2019 [33]. The tourism sector in Tunisia is largely focused on the seaside resorts of Tunis, Hammamet, Sousse, Monastir, Sfax and Djerba. Around 340,000 jobs are related to the tourism industry (85,000 directly), which make up about 11.5% of the entire working population in the country [34]. Economically, tourism contributed approximately TND 14,861.7 million (including wider effects from investment, the supply chain, and induced income impacts), or around USD 4.58 billion, in 2022, accounting for 10.5% of GDP in the post-COVID period [34]. This share is expected to grow to 15.2% by 2033 [34].
A considerable expansion of tourism in Hammam Sousse took place in the late 1970s [35]. Hammam Sousse has 33 hotel units with a bed capacity of up to 16.463, which represents about 30.8% of all hotel units in the governorate of Sousse and nearly 38.4% of the total capacity of its hotel units [36].
2.6. Waste Management in Tunisia and Hammam Sousse
Tunisia produces more than 2.6 million tonnes of residual waste annually [37]. Waste volumes are expected to increase by an average of 3% per capita in the future [5,38]. Tourists produce about twice as much waste per day as locals [37,39,40].
The processing and recycling of a small percentage of waste is undertaken by an initiative called Eco-Lef, which is based on voluntary participation and places containers for waste collection in areas known for high volumes of plastic waste [37,41]. The number of Eco-Lef collection points, active collectors, and also formal recyclers has been declining since 2010, which is also reflected in the collection volumes which have steadily decreased since 2009 from 15,400 tonnes to 3400 in 2018 [42].
In Hammam Sousse, the municipality only offers mixed waste collection services to hotels and households. For glass and cardboard, it cooperates with private collectors. The municipality has installed a semi-buried collection system. Mixed solid waste destined for the landfill is stored temporarily in a waste transfer station in the outskirts of the city. The landfill is around 25 km from the city centre.
Table 1.
Key facts about tourism and waste management in Egypt, Morocco, and Tunisia.
Table 1.
Key facts about tourism and waste management in Egypt, Morocco, and Tunisia.
| Country | Tourist Arrivals in Millions (2019) | Est. Share of GDP of Tourism (2019 in%) | Coastal Residents (Millions) | Waste Generation (Kg/Pers/ Day) | Waste Generation (Kg/Pers/ Year) | Plastic Waste Generation (Kg/Pers/ Year) | Mismanaged Plastic Waste (Kg/Pers/ Year) |
|---|---|---|---|---|---|---|---|
| Egypt | 12.88 e | 11 f,h | 21.8 c | 0.67 d | 244.55 d | 29.35 d | 14.3 g |
| Morocco | 12.93 a | 12 f,i | 17.3 c | 0.55 d | 200.75 d | 24.09 d | 8.1 g |
| Tunisia | 9.43 b | 13.71 f,j | 7.2 b | 0.66 d | 240.9 d | 22.65 b,c | 24.76 g |
a Ref. [12]; b Ref. [43]; c Ref. [44]; d Ref. [45]; e Ref. [46]; f Ref. [47]; g Ref. [48]; h Ref. [49]; i Ref. [50]; j Ref. [51].
3. Theory of an Extended Sector Responsibility (ESR) Model
Chaabane et al. [52] describe in the conference paper “Casual Analyses of Problematic of Solid Waste Management in Tourism in Tunisia” the main reasons responsible for poor waste management in Tunisia. To a large extent, these can also be applied to the other project countries (Egypt and Morocco). According to Chaabane et al. [52], the main reasons are:
- Inadequate, or a lack of, planning;
- Unclear responsibilities;
- Poor, unsustainable financing structures;
- Poor waste sorting at source combined with a lack of control;
- Lack of sensitivity on the part of (decision-makers), industry, tourists and the local population.
A lack of “know-how” and lack of well-trained professionals can be added. Another point that connects the project countries are mainly autocratical political systems. Particularly in Tunisia and Egypt, there have been several political changes since the Arab Spring in the early 2010s, which, in times of upheaval, are usually associated with uncertainties and problems for waste management [5]. Therefore, an ESR aims to tackle described challenges and to promote an increased independence from political circumstances. Possible fields of intervention of ESR are:
- Planning and allocation of responsibilities;
- Financial planning;
- Formalisation of informal workers;
- Waste management operation;
- Supporting implementation of EPR and cooperation with Producer Responsibility Organizations (PROs);
- Education and capacity building;
- Waste banks (e.g., plastic credits);
- Beach litter and waste monitoring;
- Advisor of decision-making authority;
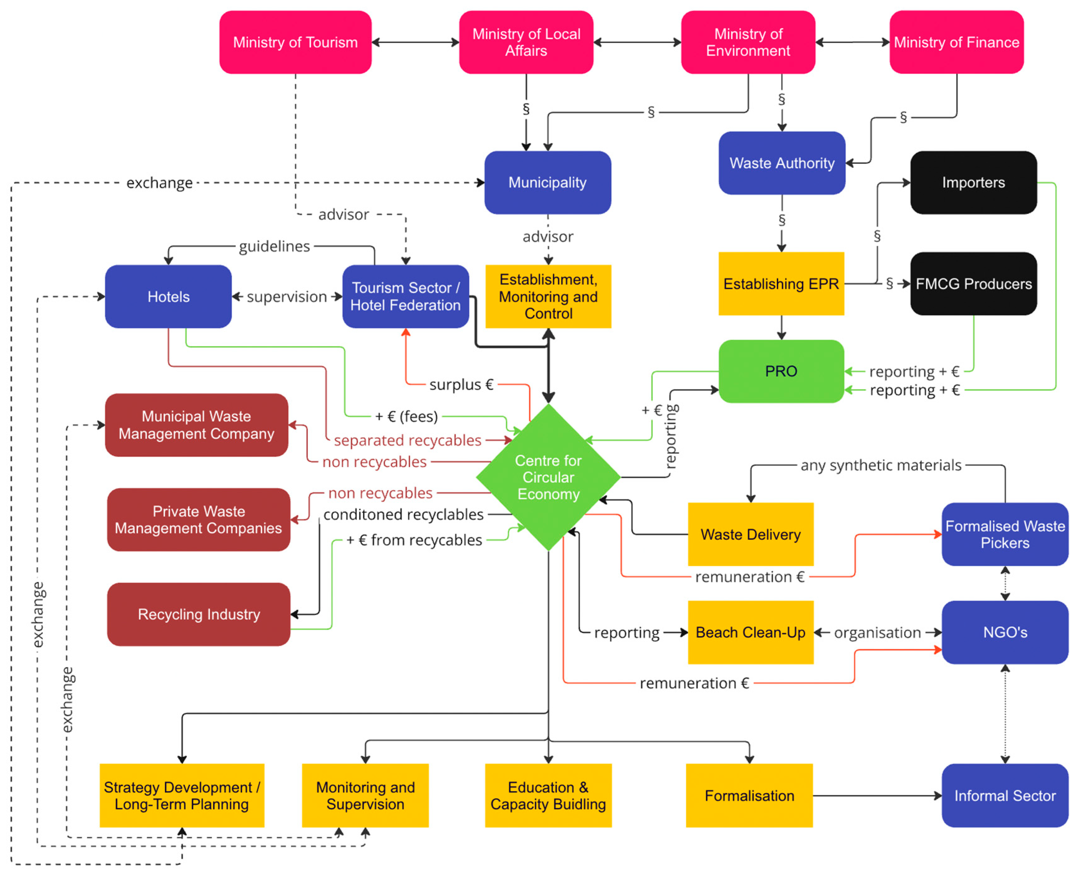
Extended Sector Responsibility (ESR) for the tourism industry not only addresses the pollution generated by tourism but also leverages the sector’s potential to benefit from sustainable practices. By reducing environmental harm and integrating CE principles, ESR helps mitigate economic losses caused by pollution while enhancing the long-term resilience and competitiveness of the tourism sector. A theoretical overview of the concept is shown in Figure 1.
Figure 1.
Theoretical Extended Sector Responsibility scheme.
The Extended Sector Responsibility (ESR) model aims to relieve municipalities by transferring both organizational and operational waste management responsibilities to the tourism sector. At its core, the model proposes establishing a “Centre for Circular Economy”, a non-profit entity overseen by local tourism associations in collaboration with municipalities. This centre would serve as the focal point for waste recovery and sustainable resource management, coordinating waste collection and treatment, organizing logistics with local waste management services, and supporting informal waste collection and clean-up initiatives, particularly for low-value waste such as beach litter.
The centre would also play a key role in supporting ministries and waste authorities in setting up and implementing an Extended Producer Responsibility (EPR) system, facilitating separate waste collection in the Hotels, Restaurants, and Cafés (HoReCa) sector, and acting as a regulated recycling hub. Additionally, it would drive capacity building through collaborations with universities and serve as a communication platform for stakeholders, who would also be represented in its decision-making body.
Funding for the ESR model would come from multiple sources, including an EPR system, levies on hotels, municipal waste charges, an environmental tax on tourist overnight stays, and proceeds from recyclables. Additional levies on frequently littered items, such as cigarette butts [1], could help finance targeted clean-up activities like beach cleaning and marine litter monitoring. Any surplus funds could be reinvested into the tourism sector through the local hotel federation, enhancing economic resilience, improving the local environment, and reinforcing sustainability efforts as a marketing advantage.
A key pillar of this model is integrating CE principles to ensure that recyclables generated by tourism are returned to the tourism sector through recycling, upcycling, and downcycling processes. For example, PET bottles could be recycled in a bottle-to-bottle system, reducing the need for virgin plastic. Additionally, waste materials could be repurposed into useful products such as flowerpots, plastic lumbers for outdoor furniture, eco-friendly signage for tourism areas, tiles or panels for sustainable construction, and reusable packaging for hotel amenities. Hotels and resorts could also incorporate upcycled materials into their interior design, such as textiles made from reclaimed ocean plastics or decorative elements crafted from repurposed glass. By closing material loops within the tourism industry, this approach minimizes waste, reduces environmental impact, and strengthens the sector’s commitment to sustainability.
In the long term, this model positions the tourism sector as a responsible stakeholder in waste management and a leader in CE practices, particularly in low- and middle-income regions seeking sustainable transitions. Moreover, local waste management should be recognized as a business opportunity, further strengthening the tourism sector’s commitment to environmental responsibility while enhancing its appeal as a model destination.
4. Results
4.1. Waste Management Practices at Hotels in the Pilot Regions
Waste management practices in selected hotels of the pilot regions have been assessed through field visits. In Alexandria, 20 hotels from 2-star to 5-star have been analysed, which have an average number of 132 rooms per hotel. In Essaouira, 19 hotels and riads (from small apartment hotels to 5-star hotels) were assessed, with an average capacity of 71 rooms per hotel or riad. In Hammam Sousse, 13 hotels (3- to 5-star) were assessed, with an average of 361 rooms per hotel. Exemplary numbers of the assessment, showing the lack of waste management infrastructure, are summarized in Figure 2.
Figure 2.
Key parameters of the waste management practices in selected hotels by pilot region.
In Alexandria the assessment revealed that 40% of the hotels reported insufficient waste bin capacity to meet their needs. Waste collection costs vary significantly, ranging from EGP 2400 annually for small-scale hotels to EGP 42,000 for larger establishments, with an average expenditure of approximately EGP 22,000 per year. Additionally, only 60% of the hotels have designated waste rooms for final waste collection. Waste separation at the final stage into wet and dry streams is practised in just 15% of the hotels assessed. Waste is typically collected once or twice a day. However, 75% of the hotels lack adequate containers for sorting waste at the source, both in private rooms and public areas, while 95% do not regularly monitor waste generation, composition, or quantities. Only 10% percent of the hotels stated that the informal sector is involved in the collection of recyclables.
In Hammam Sousse, the assessment found that only 23% of the hotels reported their current waste bin capacity to be insufficient. While the majority of hotels could not provide specific figures for waste collection costs, 85% of the hotels rely on the municipality for waste collection services. Furthermore, 85% of the hotels have designated waste rooms for final collection. Waste separation is practised in 77% of the assessed hotels. Waste is typically collected once or twice a day. However, 46% of the hotels lack adequate containers for sorting waste at the source in private rooms and public areas. On a positive note, 70% of the hotels regularly monitor their waste generation, composition, and quantities. For an 85% majority of the assessed hotels, the informal sector is responsible for the collection of recyclables.
In Essaouira, the assessment revealed that 80% of the hotels reported no involvement of the informal sector in waste collection. Additionally, 87% indicated a lack of sufficient waste separation bins. Proper waste separation is not conducted in 69% of the hotels, although glass is collected separately in 80% of the establishments. Hotels were unable to provide specific information on waste collection costs; however, all hotels stated that waste collection is paid for by an eco-tax. AMRA, a private company contracted by the municipality, is responsible for the collection since the beginning of 2024. Waste is typically collected once or twice a day. A total of 47% of the hotels have designated waste rooms for final collection, and 53% store their waste on streets behind the hotel. None of the establishments monitors waste generation, composition, or quantities regularly. Furthermore, around 90% of the hotels reported insufficient containers for separate waste collection.
Waste characterizations for hotels revealed that approximately 20% of the waste consists of recyclables such as plastic, paper, glass, and metal, with plastic being the largest component. Organic waste accounts for the majority, comprising 55% in Egypt and up to 74% in Tunisia. Additionally, waste quantities fluctuate significantly between low and high touristic seasons, as stated by all of the interviewed hotel managers. The majority of visited hotels had a high usage of single-use plastics or plastic packaging, e.g., water bottles, shampoo bottles, plastic straws and cups, or similar.
4.2. Waste Sorting Analysis of Hotel Waste in Alexandria, Egypt
The results of the waste sorting analysis of the hotels are shown in Figure 3. A total of 2090 kg of waste was sorted, which corresponds to approximately 10.5 m3 (assuming a density of 200 kg/m3), and is significantly above the calculated statistical certainty of 6 m3. The total amount of waste delivered was 4790 kg.
Figure 3.
Results of the exemplary waste sorting analysis in Alexandria, Egypt.
The organic fraction, with a share of 54%, makes up by far the largest part. This is most likely due to kitchen waste in particular. With 26%, the second largest fraction is residual waste. This includes mainly hygiene waste. The share of plastics is also not insignificant, at 10%.
Table 2 shows the volume-specific results in which the average mass output (per fraction) per hotel was calculated, as well as the mass output over 30 days per hotel and for the 20 hotels of the pilot project.
Table 2.
Waste generation of investigated hotels in Alexandria, Egypt.
4.3. Assessment of Waste Management Infrastructure in the Pilot Regions
In Hammam-Sousse (Tunisia) and Essaouira (Morocco), there is no formal system for recycling or sorting plastics. Alexandria (Egypt), however, has the most advanced waste management system among the three cities, featuring some level of RDF and compost production. Despite this, formal recycling in Alexandria still remains below 1%. Based on interviews and the methodology applied by the Waste Wise Cities Tool, the landfills in these cities demonstrate varying levels of control. Essaouira operates an uncontrolled landfill located approximately 7 kilometres from the sea, while Hammam-Sousse has a landfill with basic control situated around 17 kilometres from the coast. Alexandria’s landfill, positioned about 16 kilometres from the sea, has an improved level of control. In all three cities, the informal sector plays a pivotal role, being responsible for the majority of all recycling activities.
4.4. Technical Concept and the Waste Recovery Centre
At the core of the TouMaLi pilot project is a waste recovery centre, managed by a newly established company with shared ownership between the municipality, a local waste management company, and the tourism sector (e.g., tourism associations). Figure 4 illustrates the waste flows of the TouMaLi Waste Recovery Centre. The technical approach emphasizes improved waste segregation at the source to increase recycling rates and overall waste management efficiency. To facilitate this, hotels are provided with bins for five distinct waste streams:
Figure 4.
Schematic overview of the TouMaLi Waste Recovery Centre.
- A yellow bin for plastic and metal waste
- A black bin for mixed waste
- A green bin for glass
- A brown bin for organic materials
- A blue bin for paper and cardboard
The waste management system for hotels is structured into three integrated levels: waste generation, storage, and collection/treatment.
At the first level, waste is generated in various areas of the hotel, including public areas, guest rooms, kitchens, and beaches. Different types of waste—such as plastic, metal, glass, paper, organic biowaste, and mixed waste—are collected, with hotel staff playing a key role in pre-sorting recyclables.
At the second level, waste is stored in designated areas within the hotel to ensure smooth collection and treatment. Recyclables like plastic, metal, glass, and paper are kept in a dry waste room, while organic and mixed waste is stored separately in a wet waste room. Contaminated beach litter from clean-up activities is handled in a specialized storage area.
At the third level, the stored waste is collected and transported for further processing. Recyclable dry waste is sent to the waste recovery centre, where it undergoes additional sorting before being forwarded to recycling facilities. Wet waste, including biowaste and mixed waste, is collected by the local waste management company and directed to appropriate facilities for composting, further sorting, energy recovery, or disposal. This systematic approach enhances waste segregation, maximizes recycling, and reduces environmental impact.
In the consequence, recyclables are collected separately by the new company and processed at the TouMaLi Waste Recovery Centre. Input streams come not only from the HoReCa sector but also include waste collected from beaches and water bodies, such as through beach clean-ups, ensuring the cleanliness of recreational and tourism areas. At the sorting centre, waste is stored and further sorted. Once sorted, waste fractions are baled for transport and sold to recycling companies, while any rejects are sent to landfill. Composting may be added to the process in the future. Furthermore, the waste recovery centre provides an opportunity for the informal sector to bring recyclables to the facility in exchange for a small payment.
4.5. Economic Analysis for the Waste Recovery Centre (Pilot Phase)
In the assumed scenario, there would be no amortization of the Capex without an additional external contribution, raising the question of how high the external funding via an EPR fee would have to be in order to achieve amortization of the Capex over periods of 5, 10, and 15 years. Based on the formulas described in the Methods and Materials section, the additional funding via an EPR contribution would have to be at:
- to amortize in 5 years: EUR 0.2121 per kg;
- to amortize in 10 years: EUR 0.1061 per kg;
- to amortize in 15 years: EUR 0.0707 per kg.
The EPR fee in all three scenarios is ranking between EUR 70 per tonne to EUR 212 per tonne of recyclable material. However, as per [53], the EPR fee in Greece, for example, is at EUR 70.5 per tonne of plastic and EUR 55.50 per tonne of paper, and only EUR 18.5 per tonne of glass.
To increase the accuracy of the calculation, assumptions based on waste sorting analysis and data from local waste management companies have been taken into account. It is assumed that recyclables—specifically plastic, paper and cardboard, and glass—constitute 20% of the total waste generated. This 20% is further broken down as follows:
- Plastic accounts for 62.5% of the recyclables;
- Paper and Cardboard represent 32.5% of the recyclables;
- Glass makes up 5% of the recyclables.
Based on the average European sales prices from 2022 as depicted in Table 3, the amortization period, without additional external contributions via an EPR scheme, would take approximately 19 years.
Table 3.
Estimated sales prices for recyclables in the project countries and Europe [54].
To adapt this model to the North African context, local experts provided a range of sales prices for the three recyclable fractions in Egypt, Morocco, and Tunisia, shown in Table 3. For simplicity, three price scenarios out of the stated price range are assumed: first, a minimum sales prices for the three recyclable fractions; second, a maximum sales prices; and third, an average sales prices per recyclable fraction. Figure 5 depicts the results and amortization time for the three price scenarios linked to three different Opex scenarios.
Figure 5.
Cumulative net cash flow for different Opex and price scenarios over time.
5. Discussion
5.1. Baseline Assessment
The study reveals varying starting points in waste management across the three countries examined. In both Essaouira (Morocco) and Hammam Sousse (Tunisia), there is no formal recycling, while Alexandria (Egypt) shows only a small percentage of formal recycling efforts. Despite these challenges, there is significant potential to improve waste management infrastructure in all locations.
It becomes clear that the informal sector plays a crucial role in recycling within the overall waste management system. Gathering accurate data on this sector’s contribution is essential to fully understand its impact. Additionally, promoting source separation can enhance waste collection and improve the sorting of recyclables.
During field visits and surveys, it was evident that hotel management in the studied areas had only a basic understanding of their waste management practices, making it difficult to answer detailed questions. The surveys also revealed that, although source separation is often discussed, it is rarely practised. In most cases, waste fractions are mixed during collection due to the absence of a proper separate collection system.
The assessment indicates that, under current conditions, opportunities for improvement within the tourism sector are largely limited to individual hotels, as adequate waste management infrastructure is lacking. Therefore, the primary recommendation for hotels is, to reduce waste by, for example, minimizing single-use plastics and cutting down on food waste from buffets. Substantial improvements at the municipal level can only be achieved with an upgraded waste management system, including improved logistics, sorting, and conditioning for recycling.
5.2. Technical Concept for Waste Recovery Centre and Economic Analysis
The waste management implementation strategies used vary across the three countries studied. In Alexandria, the pilot project is being established in collaboration with Nahdet Misr, a local waste management company, which is also a shareholder in the newly formed company alongside the Arab Academy for Science and Technology. In Essaouira, the municipality has provided land; however, establishing a partnership between municipal authorities and the tourism sector to create a waste management company has been challenging and remains under negotiation. In Tunisia, a municipally designated site, previously used as a waste centre, is being repurposed as a waste recovery facility.
Economic analysis presents six scenarios where revenue exceeds operational expenses, with five scenarios achieving capital expenditure amortization within 30 years and another three scenarios achieving this within 15 years. The analysis emphasizes the substantial influence of sales prices and operational costs on the project’s long-term feasibility. It is limited, however, to an initial pilot phase. After the pilot phase, processed quantities could be expanded to around 10 times the amounts stated in this research. This highlights the need for further analysis. While Capex increases with capacity, operational costs per kilogram are likely to decrease due to economies of scale, as well as sales revenues are increasing. For the range of Capex assessed, an amortization timeline of 5–15 years appears realistic, though calculated Extended Producer Responsibility (EPR) fees required for this timeline are comparably high. Overall, the analysis suggests that the sustainable viability of these waste recovery centres can only be assured with additional funding through EPR. Although Egypt and Tunisia have EPR legislation, it remains currently mainly unenforced, while Morocco lacks such legislation overall.
The funding for the project has been secured; therefore, the findings do not impact the current implementation, and insights found can be validated during an operational phase. The study highlights the need for stakeholder engagement, including policymakers, private sector actors, and waste management organizations, to ensure the financial sustainability of the waste recovery centres. Establishing a clear regulatory framework and incentivizing compliance with EPR schemes will be essential for long-term success.
The current model does not, however, account for environmental improvements and non-monetary benefits that may arise, such as enhanced tourist experiences from a cleaner environment and improved ecosystem services, which could generate indirect economic value over time. These factors, along with potential additional revenue streams, should be investigated in future research.
6. Methods and Materials
Figure 6 illustrates the methodological approach employed in this research. The process began with defining the study areas, followed by a baseline assessment, which included field visits. Subsequently, a novel theoretical framework for an Extended Sector Responsibility Model was developed. This model, designed as a new organizational approach to enhance waste management in tourism regions, emphasizes the critical role of the tourism sector in improving waste management infrastructure. The study also involved the conceptualization of technical solutions for hotels and a waste recovery facility, culminating in an economic analysis of the proposed concepts.
Figure 6.
Methodological framework for the study.
6.1. Study Areas
The pilot areas were chosen by determined criteria. The most relevant criteria have been (additional details are available in Appendix A) as follows:
- Being a coastal tourism area;
- Of a certain size and with at least 15–20 hotels;
- Urgency with regard to plastic pollution;
- Willingness of local stakeholders (ministries, associations, municipalities, etc.);
- Cooperation with local municipality and existing waste management sector.
The study areas are depicted in Figure 7. In Egypt, the assessment resulted in Alexandria being chosen as the pilot area. Essaouira is the pilot area in Morocco, and Hammam-Sousse the pilot area in Tunisia. In each pilot region around 20 hotels have been selected to participate in the pilot project.
Figure 7.
Study areas in Morocco, Tunisia, and Egypt (from left to right).
6.2. Questionnaires
Questionnaires have been developed to assess the waste management practises and waste management infrastructure in the hotels of the pilot region (available in Appendix B). During field visits local hotel management has been interviewed and waste management infrastructure has been analyzed and documented. The visits of hotels in the pilot regions took place in October 2022 in Alexandria, Egypt (20 hotels from 2-stars to 5-stars, Ø 132 rooms); November 2022 in Hammam-Sousse, Tunisia (20 hotels from 3-stars to 5-stars; Ø 361 rooms); and in November 2023 in Essaouira, Morocco (19 apartment hotels, so called “riads”, to 5-star hotels, Ø 71 rooms).
6.3. Expert Interviews
Local experts in waste management companies (Egypt) or waste management under the responsibility of the municipalities (Morocco and Tunisia) were interviewed. The interviews mainly followed the Waste Wise Cities Tool to evaluate waste management practises in urban areas. They took place in April and May 2024. All information about the Waste Wise Cities Tool was taken from the corresponding manual [55]. Further details are available in Appendix C. The Waste Wise Cities Tool questionnaire was used to determine the level of control in municipal solid waste management facilities. Local waste management companies or authorities provided inside information about the waste management infrastructure, as well as waste collection and treatment statistics. This information has not been publicly available.
6.4. Exemplary Waste Sorting Analysis in Alexandria, Egypt
A methodology for exemplary waste sorting analysis in Egypt was developed, based on guidelines for sorting waste established in Germany [56,57]. The sorting analysis was conducted at a Nahdet Misr facility with the help of the Arab Academy of Science and Technology and took place from September 25 to 3 October 2022. In terms of quantity characterization, 6 samples per campaign were carried out, corresponding to a sorting quantity of 6 m3, or about 1200 kg each (assuming a density of 200 kg/m3). To determine the quality, only a first level of differentiation was chosen in this case, which includes the following categories (if certain categories do not appear in the Results section, it is because their values were negligibly small or non-existent):
|
|
|
|
|
|
|
|
|
|
|
|
6.5. Economic Analysis
A basic financial analysis for the presented waste recovery centre was made using Excel and Python 3.8.10 for calculations and data visualisation.
The Capex for establishing a described waste recovery centre was calculated at approximately EUR 350,000 (based on actual project data) for the initial pilot phase, covering basic construction and equipment, such as a small collection vehicle, forklifts, bale presses, and waste bins. Following the exemplary waste characterisations and quantification for 20 hotels in Alexandria, the assumed number of processed recyclables is 330,000 kg/year. A simplified calculation of the time of aromatisation is calculated, with the parameters based on project data and expert interviews:
- Capex (C): EUR 350,000;
- Opex (O)/kg: EUR 0.30 per kg;
- Average sales price (P): EUR 0.30 per kg;
- Total quantity processed (Q): Q = 330,000 kg/year;
- Additional funding via EPR contribution (Frate): not defined.
The following equations have been established:
- 1.
- To calculate the revenue (R):
- 2.
- To calculate operational expenditure (O):
- 3.
- To calculate annual EPR funding (F):
- 4.
- To calculate annual net cash flow (NCF):
- 5.
- Amortization condition: The cumulative cash flow over (t) years must equal or exceed the Capex:
7. Conclusions
The project aims to empower the tourism sector to take a major role in the waste management infrastructure of local municipalities. The findings indicates that there is currently no proper sorting at the source in hotels located in Alexandria, Essaouira, or Hammam Sousse. Waste is generally collected as mixed, with recyclables primarily being handled by the informal sector.
Single hotels should prioritise waste reduction, particularly in terms of minimizing food waste and single-use plastics. The capacity of hotels to effect significant change is currently limited by a lack of municipal infrastructure. For instance, even if hotels implement waste segregation systems, without separate collection services, the segregated waste will be mixed during the collection process. As a result, there is little incentive for hotels to improve their waste management practices, aside from meeting guest expectations for separate waste bins within the hotel premises. Therefore, the ESR approach positions the tourism sector in these destinations as a key driver of the transition towards a circular economy. By implementing and overseeing waste segregation, monitoring, and recycling preparation, the ESR model empowers hotels to become an active driver for a CE transition by establishing and operating a waste recovery facility. Nevertheless, the economic analysis also showed that a proposed waste recovery centre in most cases needs additional funding, likely trough an EPR scheme, to be economically viable. In conclusion, improved waste management in tourist destinations not only enhances the sector’s long-term resilience but also has the potential to mitigate environmental pollution, positioning these regions as models for sustainable tourism. This, in turn, strengthens marketing potential, increases economic value, and enhances ecosystem services by reducing marine litter and other negative environmental impacts.
Author Contributions
Conceptualization, J.W. and N.E.H.C.; methodology, J.W.; software, J.W.; validation, J.W.; formal analysis, J.W.; investigation, J.W., N.E.H.C. and G.H.; resources, J.W.; data curation, J.W.; writing—original draft preparation, J.W.; writing—review and editing, J.W.; visualization, J.W.; supervision, A.N. and M.N.; project administration, J.W. and A.N.; funding acquisition, A.N. and M.N. All authors have read and agreed to the published version of the manuscript.
Funding
This research was funded by the Federal Ministry for The Environment, Nature Conservation, Nuclear Safety and Consumer Protection (BMUV) of the Federal Republic of Germany, grant number 67MM0001.
Data Availability Statement
The raw data supporting the conclusions of this article will be made available by the authors on request.
Acknowledgments
The authors would like to thank Ahmed Tawfik from Nahdet Misr, Alexandria; Tarak Ben Amor from the Municipality of Hammam-Sousse and Mohamed Ikanbane from the Municipality of Essaouira for sharing their insights on the local waste management infrastructure. Furthermore, the authors would like to thank local partner institutions (Arab Academy for Science, Technology and Maritime Transport (Egypt); Cadi Ayyad University (Morocco); Tunis International Center for Environmental Technologies (Tunisia)), for their help and support during data collection.
Conflicts of Interest
The authors declare no conflicts of interest.
Appendix A. Criteria for Pilot Area Assessment
The assessment was carried out in close cooperation with local project partners. The willingness of local partners and stakeholders had a strong weighting in the decision-making process. After an initial screening the following criteria have been analysed. A scoring system, as follows, was used: 1—not fulfilled; 2—partly fulfilled; 3—completely fulfilled.
- Coastal tourism area;
- Located at the Mediterranean Sea;
- At least 15–20 hotels;
- Urgency—relevant plastic pollution;
- Data availability;
- Feasibility and representativity;
- Support of relevant local stakeholders (local partners, hotel associations, municipalities, ministries, etc.);
- Cooperation with existing waste management sector.
Appendix B. Questionnaire for Hotels
- Respondent Details
- Name of the Hotel:
- Address/Governorate:
- Year of Construction:
- Certification/Standards:
- Contact Person:
- Position:
- E-mail:
- General Questions
- 8.
- Type of Hotel: 5-Star; 4-Star; 3-Star; Other
- 9.
- Category of Hotel (Resort, Business, Other):
- 10.
- Number of Rooms:
- 11.
- Number of Beds:
- 12.
- Overnight Stays (Average) (High Season; Low Season):
- 13.
- Type of Arrivals (Local/International):
- 14.
- The hotel has a private beach with access restricted to hotel guests only (Yes/No):
- 15.
- Certification/Standards (Yes/No):
- If yes, please mention it and precise the date of certificate achievement.
- Waste Management in the Hotel Industry
- General Waste Collection
- 16.
- Who is collecting the waste (Municipality, a Private Company, etc.)?
- If private companies are involved, please indicate them.
- 17.
- Do you have any estimation of the quantity of waste (Tons/Week)?
- If so, please precise it.
- 18.
- Are some recyclable fractions sold to private companies? (Yes/No)
- If so, please indicate them.
- 19.
- For the collection of recyclable fractions, how much is the informal sector involved?
- 20.
- What are the current costs for waste management activities? (Logistics/Disposal)
- Specific Categorization of Waste Collection
- 21.
- Where are the collection waste containers placed? (Dedicated place, Outside, Other)
- 22.
- What is the number of waste containers?
- 23.
- What is the volume of waste containers?
- 24.
- Is the capacity of the waste containers sufficient?
- 25.
- How many times the waste is collected from the hotels/day?
- 26.
- Is waste separation is carried out? (Yes/No)
- 27.
- Are waste quantities monitored?
- 28.
- Do you have an estimation of the percentage of the different waste compositions? (Yes/No)
- 29.
- If so, please indicate some percentages (% Plastic; % Paper; % Glass; % Metal; % Organic; % Others)
- Additional Comments or Suggestions
- 30.
- Do you have any other comments or suggestions?
- 31.
- Can you provide examples/case studies of successes and failures to learn from?
- 32.
- Can you provide any documents or references?
Appendix C. Expert Interview Structure
The interview with Mr. Ahmed Tawfik from Nahdet Misr, Alexandria; Mr. Tarak Ben Amor from the Municipality of Hammam-Sousse; and Mr. Mohamed Ikanbane from the Municipality of Essaouria followed a semi-structured guidance format. First, the level of control of the local waste management infrastructure was assessed, following the questionnaire of the Waste Wise Cities tool [55]. Second, the following points were discussed:
- What are relevant actors in the local waste management system (public and private)?
- Collection:
- What is the loading technique?
- How is waste transferred to collection vehicle?
- Technical state of the vehicles?
- Frequency of waste transfer?
- Existents and quantity of waste transfer stations?
- Transfer of waste to secondary transportation in the facilities?
- Is the waste stored in designated areas?
- Formal Sorting
- Do formal sorting services exist?
- Are rejects returned to the formal system?
- How much of the sorting reject is returned to the formal system?
- What happens with rejects which are not returned to the formal system?
- In which way is the area linked to formal sorting?
- Informal
- Do formal services for sorting rejects exist?
- Are sorting rejects returned to the formal system?
- How much of the sorting reject is returned to the formal system?
- What happens with rejects which are not returned to the formal system?
- In which way is the area linked to formal sorting?
- What is the exact location of the landfill?
- Do you have estimates for current sale prices of recyclable fractions?
- Do you have waste management statistics, reports or similar you can share?
References
- Haseler, M.; Abdallah, L.B.; El Fels, L.; El Hayany, B.; Hassan, G.; Escobar-Sánchez, G.; Robbe, E.; von Thenen, M.; Loukili, A.; El-Raouf, M.A.; et al. Assessment of beach litter pollution in Egypt, Tunisia, and Morocco: A study of macro and meso-litter on Mediterranean beaches. Environ. Monit. Assess. 2025, 197, 123. [Google Scholar] [CrossRef] [PubMed]
- Robbe, E.; Abdallah, L.B.; El Fels, L.; Chaher NE, H.; Haseler, M.; Mhiri, F.; Schernewski, G. Towards Solving the Beach Litter Problem: Ecosystem Service Assessments at North African Coasts. Sustainability 2024, 16, 5911. [Google Scholar] [CrossRef]
- Voukkali, I.; Loizia, P.; Pedreño, J.N.; Zorpas, A.A. Urban strategies evaluation for waste management in coastal areas in the framework of area metabolism. Waste Manag. Res. 2021, 39, 448–465. [Google Scholar] [CrossRef] [PubMed]
- EUROSTAT. Municipal Waste Statistics—Statistics Explained. Available online: https://ec.europa.eu/eurostat/statistics-explained/index.php?title=Municipal_waste_statistics (accessed on 10 January 2025).
- Chaabane, W. Solid Waste Management in Tourism Destinations in Tunisia: Diagnostic and Improvement Approaches. Ph.D. Thesis, Universität Rostock, Rostock, Germany, 2019. [Google Scholar] [CrossRef]
- Andolina, C.; Signa, G.; Tomasello, A.; Mazzola, A.; Vizzini, S. Environmental effects of tourism and its seasonality on Mediterranean islands: The contribution of the Interreg MED BLUEISLANDS project to build up an approach towards sustainable tourism. Environ. Dev. Sustain. 2021, 23, 8601–8612. [Google Scholar] [CrossRef]
- Caponi, V. The economic and environmental effects of seasonality of tourism: A look at solid waste. Ecol. Econ. 2022, 192, 107262. [Google Scholar] [CrossRef]
- Şahin, E.; Yiğitoğlu, V.; Demir, Z.G.; Karakaya, Ç.; Sümer, F.E.; Güneri, B. Circular Economy for Sustainability: A Bibliometric Analysis for the Tourism/Hospitality Field. Sustainability 2024, 16, 6290. [Google Scholar] [CrossRef]
- Muñoz, E.; Navia, R. Waste management in touristic regions. Waste Manag. Res. 2015, 33, 593–594. [Google Scholar] [CrossRef]
- Abubakar, I.R.; Maniruzzaman, K.M.; Dano, U.L.; AlShihri, F.S.; AlShammari, M.S.; Ahmed, S.M.S.; Al-Gehlani, W.A.G.; Alrawaf, T.I. Environmental Sustainability Impacts of Solid Waste Management Practices in the Global South. Int. J. Environ. Res. Public Health 2022, 19, 12717. [Google Scholar] [CrossRef] [PubMed]
- Phu, S.T.P.; Fujiwara, T.; Minh, G.H.; Van, D.P. Solid waste management practice in a tourism destination—The status and challenges: A case study in Hoi An City, Vietnam. Waste Manag. Res. 2019, 37, 1077–1088. [Google Scholar] [CrossRef]
- WWF. Stop the Flood of Plastic: A Guide for Policy-Makers in Morocco. 2019. Available online: https://wwfeu.awsassets.panda.org/downloads/05062019_wwf_marocco_guidebook.pdf (accessed on 12 September 2024).
- Rodríguez, C.; Florido, C.; Jacob, M. Circular Economy Contributions to the Tourism Sector: A Critical Literature Review. Sustainability 2020, 12, 4338. [Google Scholar] [CrossRef]
- Axhami, M.; Ndou, V.; Milo, V. Scorrano. Creating Value via the Circular Economy: Practices in the Tourism Sector. Adm. Sci. 2023, 13, 166. [Google Scholar] [CrossRef]
- Ally, B.; Abdulkadir, A.; Remmen, A.; Hirsbak, S.; Mwevura, H.; Furu, P.; Salukele, F. Food Waste Management at Selected Tourist Hotels in Zanzibar: Current Practices and Challenges in Creating a Circular Economy in the Hospitality Sector. Sustainability 2024, 16, 10850. [Google Scholar] [CrossRef]
- UNWTO. Circular Economy in Travel and Tourism. 2020. Available online: www.CE360-alliance.com (accessed on 14 October 2024).
- Manniche, J.; Larsen, K.T.; Broegaard, R.B. The circular economy in tourism: Transition perspectives for business and research. Scand. J. Hosp. Tour. 2021, 21, 247–264. [Google Scholar] [CrossRef]
- Reichenbach, J.; Strues, A.-S.; Wagner, J.; Gomer, L.; Bessler, P. Länderprofil zur Keislauf- und Wasserwirtschaft in Ägypten. In RETech Länderprofil zur Kreislauf- und Wasserwirtschaft; German Recycling Technologies and Waste Management Partnership e.V.: Berlin, Germany, 2021; Available online: https://www.retech-germany.net/projekte/laenderprofile (accessed on 1 February 2023).
- Omran, M.; Mounir, M.A.; Faramawy, E.A. Annual Report 2019/2020; Central Bank of Egypt: Cairo, Egypt, 2021; Available online: https://www.cbe.org.eg/-/media/project/cbe/listing/research/annual-report/annual-report-2019-2020.pdf (accessed on 1 February 2023).
- UNWTO. Egypt: Country-Specific: Basic Indicators (Compendium) 2018–2022 (11. 2023): Tourism Statistics. 2023. Available online: https://www.e-unwto.org/doi/abs/10.5555/unwtotfb0818010020182022202311 (accessed on 12 September 2024).
- OECD. OECD Tourism Trends and Policies 2020. In OECD Tourism Trends and Policies; OECD Publishing: Paris, France, 2020. [Google Scholar] [CrossRef]
- Eldaidamony, M.; El Menshawi, A. Introducing Urban Tourism in Alexandria and Barcelona: An Integrated Study of Alexandria and Barcelona. 1st International Conference on Towards a Better Quality of Life, 2017. SSRN Electron. J. 2018. [Google Scholar] [CrossRef]
- Urmersbach, B. Ägypten—Bevölkerungsentwicklung bis 2050|Statista. Available online: https://de.statista.com/statistik/daten/studie/742756/umfrage/bevoelkerungsentwicklung-in-aegypten/ (accessed on 30 March 2023).
- OECD. OECD Tourism Trends and Policies 2018; OECD Publishing: Paris, France, 2018. [Google Scholar] [CrossRef]
- UNWTO. Morocco: Country-Specific: Basic Indicators (Compendium) 2018–2022 (11. 2023): Tourism Statistics. 2023. Available online: https://www.e-unwto.org/doi/abs/10.5555/unwtotfb0504010020182022202311 (accessed on 12 September 2024).
- Haut Commissariat au Plan (Morocco). ‘Résultats RGPH 2024’, Rabat, Morocco. 2024. Available online: https://resultats2024.rgphapps.ma/superset/dashboard/0fbd169b-19e1-4338-a344-e58bb9a02a4d/?permalink_key=pmo6qLqylzY&standalone=true (accessed on 22 January 2025).
- CoMun-Coopération Municipale, Gouvernance Locale et Participative au Maghreb. ‘Essais de Caractérisation des Déchets Ménagers et Assimilés Réalisés au Maroc Résultats, Synthèse et Recommandations’, Rabat, Morocco. 2017. Available online: https://www.collectivites-territoriales.gov.ma/sites/default/files/pnct/2020-12/REMAGDU_Essais%20de%20caracte%CC%81risation-.pdf (accessed on 22 January 2025).
- Mohamed, H.; Ed-Dali, R. Assessing Sustainable Tourism: Trends and Efforts in Essaouira in Morocco as a Coastal City. Int. J. Sustain. Manag. Inf. Technol. 2019, 5, 23–28. [Google Scholar] [CrossRef]
- Ouigmane, A.; Boudouch, O.; Hasib, A.; Berkani, M. Management of Municipal Solid Waste in Morocco: The Size Effect in the Distribution of Combustible Components and Evaluation of the Fuel Fractions. In Handbook of Environmental Materials Management; Springer International Publishing: Cham, Switzerland, 2018; pp. 1–13. [Google Scholar] [CrossRef]
- GIZ. Report on the Solid Waste Management in MOROCCO. 2014. Available online: https://www.retech-germany.net/fileadmin/retech/05_mediathek/laenderinformationen/Marokko_RA_ANG_WEB_Laenderprofile_sweep_net.pdf (accessed on 22 March 2023).
- Akkouri, N.; Baba, K.; Simou, S.; Alanssari, N.; Nounah, A. The Impact of Recycled Plastic Waste in Morocco on Bitumen Physical and Rheological Properties. In Sustainable Civil Infrastructures; Springer: Cham, Switzerland, 2020; pp. 131–145. [Google Scholar] [CrossRef]
- Negm, A.M. Waste Management in MENA Regions. In Springer Water; Springer International Publishing: Cham, Switzerland, 2020. [Google Scholar] [CrossRef]
- UNWTO. Tunisia: Country-Specific: Basic Indicators (Compendium) 2018–2022 (11. 2023): Tourism Statistics. 2023. Available online: https://www.e-unwto.org/doi/abs/10.5555/unwtotfb0788010020182022202311 (accessed on 12 September 2024).
- WWTC. Travel & Tourism Economic Impact 2023. 2023. Available online: https://assets-global.website-files.com/6329bc97af73223b575983ac/647ef0c32e8ce13f9e2d9348_EIR2023-Tunisia.pdf (accessed on 29 October 2024).
- Clima-Med. Hammam Sousse—Clima-Med. Available online: https://www.climamed.eu/project/our-countries/tunisia/hammam-sousse/?utm_source=chatgpt.com (accessed on 5 November 2024).
- Clima-Med. TUNISIE—Commune de Hammam-Sousse. 2023. Available online: https://www.climamed.eu/wp-content/uploads/files/Final-commune-de-hammam-sousse-5-9-2023.pdf (accessed on 12 November 2024).
- Bartnik, S.; Chaabane, W.; Henkes, A.; Krüger, I.S.; Patoureaux, T. Länderprofil zur Kreislauf- und Wasserwirtschaft in Tunesien. 2021. Available online: https://www.exportinitiative-umweltschutz.de/fileadmin/laenderprofile/Laenderprofil_Tunesien_final.pdf (accessed on 13 February 2023).
- Abdulrahman, A. Solid Waste Management in Tunisia|EcoMENA. Available online: https://www.ecomena.org/solid-waste-management-tunisia/ (accessed on 22 March 2023).
- Mahjoub, O.; Jemai, A.; Haddaoui, I. Waste Management in Tunisia—What Could the Past Bring to the Future? In Waste Management in MENA Regions; Negm, A.M., Shareef, N., Eds.; Springer International Publishing: Cham, Switzerland, 2020; pp. 35–69. [Google Scholar] [CrossRef]
- SwitchMed. SwitchMed Magazine—Tunisia. 2018. Available online: https://switchmed.eu/wp-content/uploads/2020/03/National-Supplement-EN-Tunisia-1.pdf (accessed on 23 March 2023).
- Becheur, M. The Jasmine Revolution and the Tourism Industry in Tunisia. Master’s Thesis, University of Nevada, Las Vegas, NV, USA, 2011. [Google Scholar] [CrossRef]
- Chaabane, W.; Nassour, A.; Bartnik, S.; Bünemann, A.; Nelles, M. Shifting Towards Sustainable Tourism: Organizational and Financial Scenarios for Solid Waste Management in Tourism Destinations in Tunisia. Sustainability 2019, 11, 3591. [Google Scholar] [CrossRef]
- Acerbi, M.H.; Hasegawa, K.; Soudi, B. Réduction de la Pollution Marine par le Plastique et Promotion des Approches de l’économie Circulaire. 2022. Available online: https://documents.worldbank.org/en/publication/documents-reports/documentdetail/099900205192222188/p17059607dab3e0240987407b5689c83231 (accessed on 12 September 2024).
- Jambeck, J.R.; Geyer, R.; Wilcox, C.; Siegler, T.R.; Perryman, M.; Andrady, A.; Narayan, R.; Law, K.L. Plastic waste inputs from land into the ocean. Science 2015, 347, 768–771. [Google Scholar] [CrossRef] [PubMed]
- Kaza, S.; Yao, L.C.; Bhada-Tata, P.; Van Woerden, F. What a Waste 2.0; World Bank: Washington, DC, USA, 2018. [Google Scholar] [CrossRef]
- Degenhard, J. Statista—Morocco: Number of International Tourist Arrivals 2013–2028. Available online: https://www.statista.com/forecasts/1153024/international-tourist-arrivals-forecast-in-morocco (accessed on 22 March 2023).
- OECD. OECD Tourism Trends and Policies 2022. In OECD Tourism Trends and Policies; OECD Publishing: Paris, France, 2022. [Google Scholar] [CrossRef]
- Meijer, L.J.J.; van Emmerik, T.; van der Ent, R.; Schmidt, C.; Lebreton, L. More than 1000 rivers account for 80% of global riverine plastic emissions into the ocean. Sci. Adv. 2021, 7, eaaz5803. [Google Scholar] [CrossRef] [PubMed]
- World Travel & Tourism Council. Egypt: Contribution of Tourism to GDP 2024|Statista. Available online: https://www.statista.com/statistics/1317338/contribution-of-travel-and-tourism-to-gdp-in-egypt/ (accessed on 6 January 2025).
- World Travel & Tourism Council. Morocco: Tourism Value Added to GDP 2019–2021|Statista. Available online: https://www.statista.com/statistics/1278534/contribution-of-tourism-to-gdp-in-morocco/ (accessed on 6 January 2025).
- Statista and OECD. Tunisia: Tourism Sector GDP Share 2013–2028|Statista. Available online: https://www.statista.com/forecasts/1153080/tourism-sector-gdp-share-forecast-in-tunisia (accessed on 5 February 2025).
- Chaabane, W.; Abdallah, N.; Nelles, M. Causal Analyses of the Problematic of Solid Waste Management in Tourism in Tunisia. In Proceedings of the 10 Wissenschaftskongress “Abfall- und Ressourcenwirtschaft” 2020, Dresden, Germany, 19–20 March 2020. [Google Scholar]
- PRO Europe s.r.l. Participation Costs Overview 2024; Packaging Recovery Organisation Europe: Brussels, Belgium, 2024. Available online: https://www.pro-e.org/files/PRO-Europe-Participation-Costs-Overview-2024.pdf (accessed on 12 November 2024).
- Eurostat. Recycling—Secondary Material Price Indicator—Statistics Explained. Available online: https://ec.europa.eu/eurostat/statistics-explained/index.php?oldid=422150 (accessed on 14 August 2024).
- UN-Habitat. WASTE WISE CITIES TOOL Step by Step Guide to Assess a City’s Municipal Solid Waste Management Performance Through SDG Indicator 11.6.1 Monitoring; United Nations Human Settlements Programme (UN-Habitat): Nairobi, Kenya, 2021. [Google Scholar]
- Länderarbeitsgemeinschaft Abfall. Mitteilung der Länderarbeitsgemeinschaft Abfall (LAGA) 32 LAGA PN 98 Richtlinie für das Vorgehen bei Physikalischen, Chemischen und Biologischen Untersuchungen im Zu-sammenhang mit der Verwertung/Beseitigung von Abfällen Stand: Dezember. 2001. Available online: https://www.laga-online.de/documents/m32_laga_pn98_1503993280.pdf (accessed on 14 January 2025).
- Umwelt, S.L.F. Richtlinie zur Einheitlichen Abfallanalytik in Sachsen. 2014. Available online: https://publikationen.sachsen.de/bdb/artikel/23865/documents/39943 (accessed on 14 January 2025).
Disclaimer/Publisher’s Note: The statements, opinions and data contained in all publications are solely those of the individual author(s) and contributor(s) and not of MDPI and/or the editor(s). MDPI and/or the editor(s) disclaim responsibility for any injury to people or property resulting from any ideas, methods, instructions or products referred to in the content. |
© 2025 by the authors. Licensee MDPI, Basel, Switzerland. This article is an open access article distributed under the terms and conditions of the Creative Commons Attribution (CC BY) license (https://creativecommons.org/licenses/by/4.0/).






