Abstract
Battery disassembly forms a central jumping-off point for recycling in the context of a sustainable closure of the battery loop. The main objective for economic realization in line with European recycling regulations is therefore a transformation of the battery disassembly from a manual to an automated process. Product-related influences such as design variations and process-side constraints including the selection of disassembly technologies require large amounts of data for implementation in an automated system. This article examines accessible data sources in the literature and the upcoming battery passport to build a basis for a multi-layered methodical analysis of the data required for the automation of battery disassembly. For this purpose, the disassembly sequence and depth of an Audi e-tron battery pack are first identified using a priority matrix and converted into a product and process structure. Definitions for product- and process-related elements are established, and a generalized process model is developed, which is finally converted into a data structure model approach. The result shows that much of the required data to automate the disassembly of used batteries are currently not yet available. Further efforts must be made to establish data structures and standards regarding product- and process-related disassembly data.
1. Introduction
Electromobility has achieved a considerable market share in the passenger vehicle sector in Europe over the last decade. This development has not yet reached its peak, resulting in further growth in electrically powered vehicles in the coming years. An important challenge associated with such a trend is not only the further development of existing battery technologies but also the creation of a sustainable and economical use of the required raw materials [1]. Closing the battery loop therefore requires a seamless process chain, especially after the battery’s first phase of use in the vehicle [2].
During the charging and discharging cycles of traction batteries, various chemical and environmental effects cause the amount of stored energy to slowly decrease over the period of use [3]. This ratio of initial nominal capacity to current nominal capacity is defined as the state of health (SoH). Currently traction batteries in electrically powered vehicles will be retired from their first life in EV applications after they fall below an SoH of 70–80% [4]. The average statistics for reaching this state vary, but current estimations range around 12–15 years [5,6].
Combined, the rapidly growing market share of electrically powered vehicles and the estimated average life expectancy of a traction battery of more than ten years result in a significant increase in the number of battery returns over the next years from the current very moderate levels and will pose challenges for existing structures in the areas of battery logistics, second life, disassembly and recycling [7]. New scalable process chains must be developed for the further use and recovery of battery materials, which means large-scale automation of the process chains in order to ensure cost-effectiveness, especially for high-wage regions such as Europe [8,9]. In order to achieve this, framework conditions and standardized data transfers are necessary, which are currently not available or available only to a limited extent and should be addressed more extensively in the future [10,11].
2. State-of-the-Art Battery Disassembly
When looking at the battery life cycle, disassembly plays a central supporting role in the second phase during and after the use of the battery in the vehicle. Dismantling batteries is a fundamental step in repair processes in which the battery pack is opened and modules or peripherals are replaced. Disassembly can also contribute to the conversion of battery packs or the removal of modules for stationary applications as part of a second life approach [12]. For battery recycling, disassembly as an upstream or associated step of mechanical pre-processing forms a central jumping-off point and makes a significant contribution to achieving the quality targets of the black mass and the output material streams by pre-separating components into defined factions [13].
Due to the previously mentioned moderate return quantities today, battery disassembly is currently still largely carried out manually [14]. This means that, typically, at least two high-voltage (HV) trained workers separate the individual components of the battery pack from each other and divide them into predefined factions, which go into different recycling streams depending on the underlying material compositions [15]. At present, the batteries are generally dismantled down to the module level. These battery modules then move on to mechanical pre-processing, where they are fed into a shredding process depending on the process route and sometimes with thermal pre-treatment [16]. Due to the described process approach, this paper focuses on the area of pack-to-module disassembly and its data, as this must be seen as a first step towards automation.
The manual dismantling process also poses safety risks for workers. Battery systems in passenger vehicles generally operate at voltage levels of 400 to 800 volts [17]. Depending on the condition of the battery pack, there may also be an increased hazard from leaking toxic electrolytes [18]. In addition, there is always a risk of thermal runaway, particularly in the case of damaged batteries [19,20].
The major challenge for future automation in the field of battery dismantling is the complex product structure of battery packs along with the large number of variants on the market and the corresponding process structure for the disassembly. In general, battery systems combine functionally equivalent component groups within their underlying sub-levels [21]. For example, battery systems usually have interconnected stacks of cells. In the case of non-cell-to-pack approaches, these are interconnected to form modules, which are brought together in a housing for functional or safety reasons and are monitored with corresponding sensors and controllers [22]. A similar principle is also followed at the pack level, where the previously interconnected modules are in turn combined via busbars or high-voltage (HV) cables to be able to meet the respective capacity and performance requirements of the vehicle. In addition, there are battery management controllers, structural components and corresponding peripherals for the cooling circuit [23]. With a housing cover and corresponding interfaces to the vehicle, the battery is integrated into the vehicle design. Figure 1 illustrates the common component groups mentioned and the conditional states for battery pack disassembly.
Figure 1.
Overview of different states of a battery pack’s disassembly depth as well as the relevant components and joint connections.
Despite the functionally similar structures, there are major differences in product topologies. These are based partly on the different shapes, sizes and design characteristics of individual components and secondly on the joints used and the resulting connections between different components as well as the associated disassembly sequences derived from accessibility [24]. Finally, the condition of the components and the joint connections also play a role in the disassembly strategy. There are, for example, different types of joints such as welded, adhesive, plug and screw connections, which need to be handled adequately [25].
Altogether, this means that a huge number of decision criteria and large amounts of data have to be processed for the disassembly of battery packs in general but especially for automation approaches, which in turn require a flexible system with an adaptable yet robustly functioning process chain. However, the problem does not start with the consideration of numerous parameters for a disassembly operation, but rather, with the provision of such information and the standardization of basic battery parameters and data for disassembly [26].
An examination of the existing literature on product- and process-relevant information for battery disassembly in Table 1 reveals that on both the product and process side, the specification of certain types of data is very common, while very important sub-aspects are only considered in a very fundamental way.
Table 1.
Review of existing dismantling-specific literature with regard to product- and process-related information specifications.
Although the literature frequently addresses specific approaches and concepts in detail and in some cases also illustrates these using specific battery systems, the general product- and process-related data are very diverse and only available in a great variety of detail. At the battery pack level, information on the components and their quantity in the battery pack is available in most of the battery disassembly-related publications analyzed, although the joint connections are only considered and quantified in detail in very few cases. Position data usually cannot be derived in detail from this information either. When considering the module and cell levels, the information provided in relation to the components is increasingly reduced. Another important point is the differentiation between component types and parts in the context of the disassembly view. While in some cases, one category of components is mentioned, in other cases, the specific number of parts is mentioned.
Similar findings were obtained for the process-related information. A wide variety of approaches were developed and applied to derive the disassembly sequence. While the level of detail for process steps in relation to components was considered extensively in detail or type-based, the level of information in relation to activities for loosening and separating joints and rudimentary operations such as the use and switching of tools varied greatly. The same applies to the identification of tools and their specifications. Information on access directions, angles or vectors, which are essential for automated execution, is only fundamentally illuminated in a few publications.
In conclusion, the scope and level of detail of the information available in the literature is not sufficient and is too diverse to be fully utilized as a basis for automated process design in battery disassembly. These findings support the underlying thesis of this article: generally valid and standardized definitions are required for the product- and process-related information in battery disassembly in order to build a database for automation.
EU Battery Directive and Battery Passport
The need for more battery-related information and the importance of realizing those data along the entire value chain for a more sustainable circular battery life cycle have also been recognized by legislators. The current proposal of the Battery Directive of the European Union (EU) implements the mandatory introduction of a battery passport for batteries from electric vehicles, light means of transport (LMT) such as electric scooters and industrial batteries over 2 kWh starting at the beginning of 2027 [51]. The fundamental objective of this new battery regulation is to encourage sustainability in the design and production of batteries and to reduce their environmental impact throughout their life cycle. Part of this includes promoting the circular economy of batteries by providing data that enable second life approaches and improves the quality and quantity of recycling [52]. Building on this legislative initiative, a research and industry collaboration is developing framework conditions and a concept for the implementation of such a battery passport, as specified by the EU for 2027 [53]. At present, there are minimum requirements for battery disassembly, which are being supplemented by extensions and will certainly be expanded in the future. These requirements include the part numbers of the components as well as exploded diagrams of the battery system/pack showing the location of the battery cells, disassembly sequences and type and number of fastening techniques. In addition, the battery passport should specify the tools required for disassembly and safety warnings in the event of the risk of damage due to process operation and the quantity and layout of the cells [51,53]. All in all, the accessibility of the different levels of information will vary depending on the type of data, ranging from generally accessible manufacturer data to specific information such as the exact material composition that can only be accessed by persons with a legitimate interest or authorities [54].
The current specifications of the data basis for the disassembly process within the battery passport are a first step in the right direction but will not be sufficient for comprehensive automation of the disassembly process. The extent to which the battery passport facilitates disassembly will depend largely on the quality and detail of the data provided. This includes product-related data on all relevant subcomponents and joints, as well as process-related information such as the disassembly sequence. These data must be precise in order to accurately schedule and execute individual operations on a granular level. In the following methodological approach, an initial proposal regarding possible relevant data and parameters for automated battery disassembly will be developed. This approach will be generated by analyzing the disassembly process of a relevant reference battery pack.
3. Methodological Approach and Results
To implement standardized parameter definitions, it is not only necessary to work out all the relevant data points, but it is also essential to classify these data in a structured form that can be applied to a wide variety of battery systems in the same manner. This objective results in a four-stage methodical approach, which is subdivided into the areas of disassembly depth evaluation, product and process data structure analysis and the set-up of an integrated data model approach. The disassembly depth is based on the disassembly sequence and differs from it in the sense that it can be used to identify components that have no dependencies on each other, which in turn opens parallelization potential for the execution of the disassembly. It also forms one of the links between the downstream product and process structure. As part of the design of the product and process structure, we first introduce general applicable definitions that will be used to derive the layouts of the structures. The layouts resulting from this step are then examined to derive all relevant disassembly data definitions. In the final stage, these data are combined in a model approach and prepared with regard to a possible integration into the battery passport or a local collection in the decentralized disassembly system. The individual stages are applied using an Audi e-tron 50 battery system (71 kWh).
3.1. Disassembly Priority Matrix and Depth Derivation
To derive the disassembly depth of the individual components of the battery system, the disassembly priority matrix approach introduced by Wegener et al. [27] was initially applied, with which the sum of the downstream components for each individual component was initially obtained using an evaluation scheme consisting of −1, 0 and 1. A classification of 0 indicates no dependencies between the two components. A value of −1 indicates that the compared component needs to be removed before the considered component. The sum of positive entries in a row results in a value that is in turn classified as a rank in the disassembly sequence. The complete disassembly priority matrix is shown in Figure 2. There are 17 different component types for the Audi e-tron battery system, whereby the busbars were divided into six separate types as they were present in different shapes. This in turn must be considered in any sensor-based vision approach in process automation. The combination of the module management controller (MMC) and holder was also found in two different configurations.
Figure 2.
Disassembly priority matrix for the battery system of an Audi e-tron 50 (71 kWh) with extended disassembly depth derivation.
The existing approach has then been extended by incorporating the influence of independent components (marked with 0) on the sequence, whereby individual components have been moved to one level depending on the rank and independence. In addition, for the special case of the MMC together with its holders, it was considered that these can be removed together in one step. Once sequence-adjusted, this results in the disassembly depth of the individual components, which was then transferred to the product and process data structures.
3.2. Disassembly-Related Product Definitions and Data Structure
To ensure a uniform understanding and a clear categorization within the overall assessment, the elements relevant to the product-related data structure, such as the battery system, its components and joints, are first defined with reference to dismantling and then transferred to an illustration of the product data structure in Figure 3.
Figure 3.
Product data structure of the Audi e-tron 50 battery system consisting of the components and their connections characterized by joints, arranged along the disassembly depth levels.
A product system (PS) in the context of disassembly describes the accumulation of individual components that are arranged via the connection of their joints and thus form an overall system. For battery disassembly, the battery pack forms such an overall system.
A product component (PC), or simply component in the context of dismantling battery systems, is a clearly identifiable and functionally definable part within the overall system. It represents an independent unit that fulfills specific functions and can be assembled and disassembled as a whole. A component is connected to other components of the overall system by one or more joint connections. The battery module or the busbar used to connect the battery modules can be mentioned as an example of a component.
A joint connection (JC) is a physical or chemical connection that permanently or reversibly detaches two or more components of a system. In the context of disassembly, the joint refers to the various mechanisms used to hold the individual components of an overall system in place. Examples of joints include screws, plugs, rivets, adhesive or welded joints.
Following these definitions, the product data structure for the components connected to each other via joint connections can now be considered along the previously derived disassembly depth for the special case of the Audi e-tron 50 battery pack. The component links shown in Figure 3 illustrate the complex and multi-layered structure of a battery system at the pack level. The specific objective of disassembly is to remove the product components from the product system efficiently, which in turn involves separating the joint connections and subsequently removing the component. This procedure is now followed along the dismantling depths, whereby the potential for parallelization can already be identified from the illustration. The type and quantity of components and joints processed in the product data structure for the Audi e-tron are summarized in the subsequent Table 2 extended by weight shares and main materials. While the material can be a decision criterion for the faction to be assigned, the weight is also relevant for the end effector and robot selection in automated disassembly.
Table 2.
Overview of the components and joints and their quantitative links at the product level for the Audi e-tron battery pack.
In the case of the Audi e-tron, the majority of the joint connections are screw and plug connections, while adhesive connections in the form of the thermal interface material and the sealing are also present, particularly in the context of module removal and when removing the housing cover. To remove the cover of the pack, it is necessary to first remove the battery junction box and the communication interface cover. This is necessary because the cable connections would otherwise prevent the cover from being removed. The cover itself is attached to the housing with 96 screws and has a sealing that adheres quite firmly. Once the screw and adhesive connections have been separated, the component housing cover can be removed.
In addition to the type and quantity, the position of the components and joints must also be known for the actual execution. Furthermore, tool information and tool specifications are required to separate the joints, which then can be used in combination with access vectors for the specific process sequence in the case of an automated procedure.
3.3. Disassembly-Related Process Definitions and Data Structure
Similar to the product analysis, the elements of the process were also defined in a uniform manner and linked to the respective product data. A distinction was made between process step, disassembly activity and disassembly operation.
A process step in the context of disassembly (DPS) refers to the detachment and removal of a specific component to be separated and removed from the overall product system. Each process step therefore represents a clearly defined, self-contained sequence that comprises one or more disassembly activities.
A disassembly activity (DA) refers to the separation of one or more specific joint connections of the component focused on the respective process step or the removal of the component itself. The separation can be either destructive and therefore irreversible or non-destructive.
The disassembly operation (DO) forms the third level in the process structure and describes primitive actions, all of which add up to a process activity. Examples of this type of primitive action can be physical movements (e.g., moving the robot from A to B), the use of tools (e.g., gripping, unscrewing) and the opening and closing of a quick-change system for changing tools.
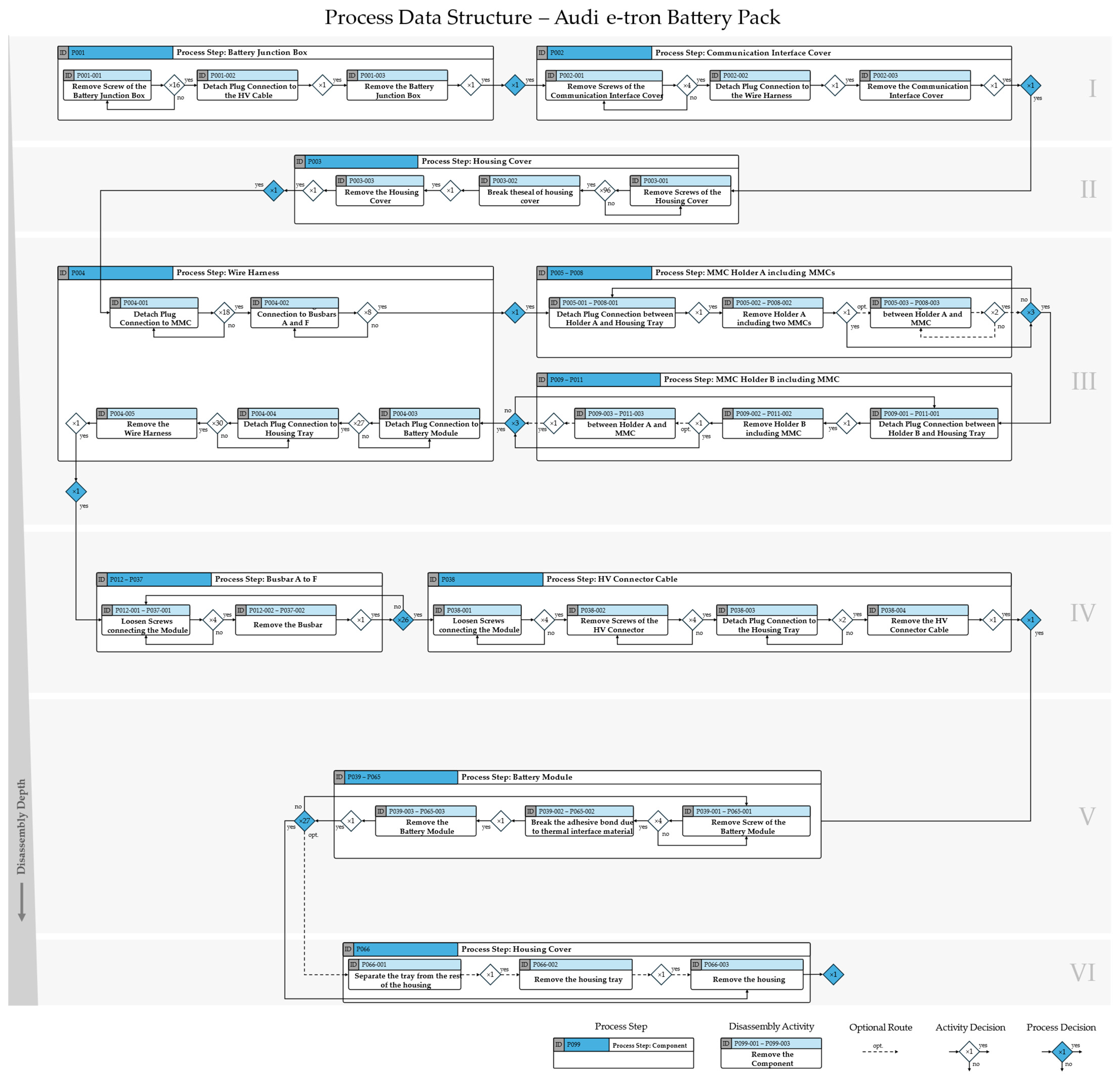
Based on these definitions, and in conjunction with the existing product data, an overall process sequence is achieved along the disassembly depth as shown in Figure 4, whereby process steps on one level can also be swapped in their sequence. Level III forms an exception due to the multi-sided links.
Figure 4.
Process data structure for the disassembly of the Audi e-tron 50 battery system consisting of the sequence of process steps and their respective assigned process activities, arranged along the disassembly depth levels.
For the removal of the housing cover, this means that the process consists of the sum of the disassembly activities of loosening the screws, which is repeated 96 times, the separation of the connection between the housing and cover in the form of the sealing compound and the removal of the cover itself. Using the same analogy, a disassembly activity could be represented as the sum of the disassembly operations. For the screw connection, in an automated approach, this would be, for example, (1) the movement from the initial position to the end effector exchange station (which in turn can be expressed as a chain of movements); (2) the application of the screwdriving tool; (3) the movement to the screw position (whereby a delta position must be approached here depending on the tool); (4) the execution of the unscrewing operation; (5) the removal or picking up of the screw; (6) the movement to a target position within a faction; and (7) the depositing of the screw within the faction.
Similar to the product data structure, dependencies, data and information can also be derived for the process view, which are required for automated execution, particularly at the level of a disassembly operation. In addition to the positions and access vectors already mentioned in the product structure for components and some types of joints, a target position, e.g., derivable via an assigned fraction or the material of the component/joint, is also required to remove it cleanly from the product system and, based on the overall goal of disassembly, to provide homogeneous material flows for recycling. In addition, each component and joint must be assigned a tool and the specifications required for the utilization of the tool.
Using the information and data structures derived from the example of the Audi e-tron battery pack, the subsequent objective is to establish a generalized data flow within the process representation for automated disassembly. Due to the fact that an interaction of hardware and software systems takes place within the automated disassembly, and it can therefore be referred to as a cyber-physical system (CPS), the hardware-side resources or mechanisms as well as any control instances and data flows must also be taken into account alongside the input and output data flows in the modeling. These inputs, outputs, controls and mechanisms (ICOMs) are therefore transferred into a modeling approach in Figure 5 using the Integration Definition for Process Modeling (IDEF) approach for the general process consideration in the automated disassembly of battery systems.
Figure 5.
Generalized process flow diagram according to IDEF0 with all basic inputs, controls, mechanisms and outputs (ICOMs) that are required to carry out an automated battery disassembly step derived from the product and process data structure.
Part A of Figure 5 references the process step level. On the left-hand side are the input data derived from the components, which are necessary to execute the process step. In addition to the position data already discussed (component position and target/deposit position) and a suitable access vector, the joint connections also flow into the process together with their respective referenced data points and the current progress state. While the joint data are used in the detailed view B of Figure 5 for the different activities as an input, the progress state is required for every step to ensure the correct sequence according to the sequence plan (controls). Depending on the system design and procedure, reference data also flow into the process, which are used as a control instance in the context of, e.g., sensor recordings (e.g., 2D or 3D recordings of a vision sensor). The type and scope of these data vary, which is why it is generally described here as reference data. Various types of mechanisms are required to ensure the process execution of the CPS. In addition to any sensors, one or more tools and their process-related specifications are used. Depending on the automation approach, robots can be used for execution, for example. These and other approaches are generally summarized under the term automation system. The output of the process step is the respective component and, depending on the type, the individual joint connections and the new progress state.
Part B of Figure 5 is structured in the same way, whereby the respective disassembly activities are executed here, each of which references the data of the joints as inputs before the component itself is removed from the product system in a final step. The progress state depends on the previous activity. The type of joint determines whether or not it will be carried out as a physical output from the activity step. Adhesive and welded joints are usually separated and then remain as part of the respective component for removal from the product system. This can also apply in part to plug connections, depending on the disassembly technology selected. Depending on the hardware and software structures within the disassembly system, the ICOMs must be expanded to include additional elements. The approach therefore serves as a generalized basis. For combined tools that process several joint connections simultaneously, the sequencing would have to be parallelized.
3.4. Product and Process Data Model Approach
In conclusion, a data model approach can be developed from the cooperations of the product and process data structure, the respective definitions and the general process approach derived from the specific example of the Audi e-tron. On the product side, this is made up of the JC, PC and the battery pack as a PS and is supplemented on the process side by the DO, DA and DPS. The two interlinked data hierarchies can be brought together in a higher-level battery model, which describes, for the example of the Audi pack, the e-tron battery model as it exists for a vehicle generation or time period, whereas a specific installed Audi e-tron battery would represent the battery pack.
The structure described is visualized in Figure 6 as a data structure model approach and contains the data properties identified in the previous stages.
Figure 6.
Derived data structure model approach for automated battery disassembly based on the integration of product and process structure with the boundary conditions of automation and the battery passport as a partial data source.
The data type designations of the respective data properties required for a software-side implementation are also part of the structure as well as a categorization of possible data sources for the implementation based on the initial consideration of the battery passport. Based on the current state of discussion for the battery passport, the data that will be provided in the prototype application of the passport are highlighted (green). There are also data that are partially available or where the level of detail could not yet be fully derived (blue) and where there are no verified data sources present (white) [53]. Some data properties can also be generated via the disassembly plant (DP) and its structure (e.g., during the process via sensors). These are mostly located at the lower hierarchical levels. At present, this means that the upcoming battery passport will not provide sufficient data for the automation of battery disassembly. The more data points listed that are integrated into the battery passport in the future, the greater the potential is for implementing automated battery disassembly for a variety of different battery pack designs. For independent use without external sources such as the battery passport, there is also the possibility of an integrated teach-in strategy for new battery models, which would require systematic recording of the data during a manual disassembly procedure.
The data model approach shown includes further data properties at the battery model level and in parts for the subsequent levels, which are relevant for the selection of dismantling technologies and the related interface processes. Capacity, c-rates, state of charge (SoC) and voltage level, for example, are important parameters for executing the discharging of the battery pack. The cell chemistry, the charge and discharge cycles already performed, the state of health (SoH) and the condition of the battery pack (e.g., mechanical deformation in the case of crash batteries) can be used to derive decisions regarding reuse strategies and subsequently the use of destructive or non-destructive disassembly methods, for example. The condition also influences the disassembly sequence, the tools required and the fundamental assessment of the successful automated execution of a disassembly step. Depending on the respective type, the disassembly operation either requires a target position in addition to the current position (e.g., movement operations) or a type of execution (e.g., unscrewing, gripping, end effector release, etc.). Depending on the information required, associated classes may be needed as inputs. Extensions to this structure are conceivable for both the product-side and the process-side class structure.
4. Conclusions
This article focused on the identification and accessibility of product- and process-related data in the context of the automated disassembly of battery systems. For this purpose, the current status and scope of battery disassembly-specific data in the literature were first analyzed and discussed. The result showed a very diverse level of information depth, which also varied in the type and scope of its structures depending on the respective disassembly topic being discussed. This led to the conclusion that such data were not widely applicable for a general utilization in connection with automated disassembly processes. The battery passport, which was also considered, is also not yet a sufficient data source at the current planning stage for the specific implementation of automated disassembly steps.
Based on these findings, a methodical approach was first applied to establish a product and process data structure by deriving the disassembly sequence and depth for the specific case of an Audi e-tron battery pack. Product-related elements and relationships were identified and defined along the disassembly depth. Based on this, the process-side level was also analyzed according to the same principle. With the identified data, structures, relationships and definitions, a generalized process model was designed and then transferred into a holistic data structure model approach.
On the product side, this approach comprises the joints, components and the battery pack as a product system and is extended by the process step associated with the component, the disassembly activity referencing the joint and the level of rudimentary disassembly operations. This hierarchical structure is complemented at the top by the battery model. Data properties that are relevant for the implementation in the context of automated disassembly and any interfaces have been assigned to all the elements mentioned.
While this model approach forms a basis for the planning of an automated disassembly system and has largely been applied within a research project for individual automated disassembly steps, an overall validation and the further development of the approach into a fully comprehensive CPS are still required. Furthermore, the battery passport should be further developed as a source of information and data, especially in the context of the challenges of automated battery disassembly as an important step towards establishing homogeneous material flows for recycling. The interaction of a detached teach-in strategy for recording the relevant data together with the current structural design of the model approach must also be further investigated to ensure that the automation of battery disassembly required in the future can be used economically and comprehensively. For the future further development of the approach presented here, special attention should be paid to data deviations in the case of damaged batteries, deformations, external influences or changes due to repairs, as these circumstances have so far only been included in the data via the items’ condition and possible reference images and data. On the process side, there need to be process alternatives or fallback approaches for these cases.
Author Contributions
Conceptualization, D.K.; methodology, D.K.; validation, M.F., J.G. and A.K.; formal analysis, D.K. and M.F.; investigation, D.K. and P.E.; data curation, D.K. and P.E.; writing—original draft preparation, D.K.; writing—review and editing, M.F., J.G., H.H.H. and A.K.; visualization, D.K.; supervision, H.H.H. and A.K.; project administration, A.K.; funding acquisition, H.H.H. and A.K. All authors have read and agreed to the published version of the manuscript.
Funding
The projects within which this research was conducted are funded by the German Federal Ministry of Education and Research under the funding codes 03XP0314C (DemoSens) and 03XP0552C (DemoRec). The responsibility for the content of this publication lies with the author.
Data Availability Statement
The data presented in this study are available on request from the corresponding author. The data are not publicly available due to sensitive manufacturer and company information.
Acknowledgments
A special thank you goes to all current and past project partners in both projects, the student research assistants and the chair management for their support in realizing this research.
Conflicts of Interest
The authors declare no conflicts of interest.
References
- Baars, J.; Domenech, T.; Bleischwitz, R.; Melin, H.E.; Heidrich, O. Circular economy strategies for electric vehicle batteries reduce reliance on raw materials. Nat. Sustain. 2021, 4, 71–79. [Google Scholar] [CrossRef]
- Sommerville, R.; Zhu, P.; Rajaeifar, M.A.; Heidrich, O.; Goodship, V.; Kendrick, E. A qualitative assessment of lithium ion battery recycling processes. Resour. Conserv. Recycl. 2021, 165, 105219. [Google Scholar] [CrossRef]
- Edge, J.S.; O’Kane, S.; Prosser, R.; Kirkaldy, N.D.; Patel, A.N.; Hales, A.; Ghosh, A.; Ai, W.; Chen, J.; Yang, J.; et al. Lithium ion battery degradation: What you need to know. Phys. Chem. Chem. Phys. 2021, 23, 8200–8221. [Google Scholar] [CrossRef]
- Teng, J.-H.; Chen, R.-J.; Lee, P.-T.; Hsu, C.-W. Accurate and Efficient SOH Estimation for Retired Batteries. Energies 2023, 16, 1240. [Google Scholar] [CrossRef]
- Kampker, A.; Heimes, H.H.; Offermanns, C.; Frank, M.; Klohs, D.; Nguyen, K. Prediction of Battery Return Volumes for 3R: Remanufacturing, Reuse, and Recycling. Energies 2023, 16, 6873. [Google Scholar] [CrossRef]
- Hu, X.; Xu, L.; Lin, X.; Pecht, M. Battery Lifetime Prognostics. Joule 2020, 4, 310–346. [Google Scholar] [CrossRef]
- Zhao, Y.; Pohl, O.; Bhatt, A.I.; Collis, G.E.; Mahon, P.J.; Rüther, T.; Hollenkamp, A.F. A Review on Battery Market Trends, Second-Life Reuse, and Recycling. Sustain. Chem. 2021, 2, 167–205. [Google Scholar] [CrossRef]
- Gerbers, R.; Wegener, K.; Dietrich, F.; Dröder, K. Safe, Flexible and Productive Human-Robot-Collaboration for Disassembly of Lithium-Ion Batteries. Recycl. Lithium-Ion Batter. 2018, 99–126. [Google Scholar] [CrossRef]
- Lander, L.; Tagnon, C.; Nguyen-Tien, V.; Kendrick, E.; Elliott, R.J.; Abbott, A.P.; Edge, J.S.; Offer, G.J. Breaking it down: A techno-economic assessment of the impact of battery pack design on disassembly costs. Appl. Energy 2023, 331, 120437. [Google Scholar] [CrossRef]
- Meng, K.; Xu, G.; Peng, X.; Youcef-Toumi, K.; Li, J. Intelligent disassembly of electric-vehicle batteries: A forward-looking overview. Resour. Conserv. Recycl. 2022, 182, 106207. [Google Scholar] [CrossRef]
- Li, W.; Peng, Y.; Zhu, Y.; Pham, D.T.; Nee, A.; Ong, S.K. End-of-life electric vehicle battery disassembly enabled by intelligent and human-robot collaboration technologies: A review. Robot. Comput. Integr. Manuf. 2024, 89, 102758. [Google Scholar] [CrossRef]
- Glöser-Chahoud, S.; Huster, S.; Rosenberg, S.; Baazouzi, S.; Kiemel, S.; Singh, S.; Schneider, C.; Weeber, M.; Miehe, R.; Schultmann, F. Industrial disassembling as a key enabler of circular economy solutions for obsolete electric vehicle battery systems. Resour. Conserv. Recycl. 2021, 174, 105735. [Google Scholar] [CrossRef]
- Sommerville, R.; Shaw-Stewart, J.; Goodship, V.; Rowson, N.; Kendrick, E. A review of physical processes used in the safe recycling of lithium ion batteries. Sustain. Mater. Technol. 2020, 25, e00197. [Google Scholar] [CrossRef]
- Choux, M.; Marti Bigorra, E.; Tyapin, I. Task Planner for Robotic Disassembly of Electric Vehicle Battery Pack. Metals 2021, 11, 387. [Google Scholar] [CrossRef]
- Zorn, M.; Ionescu, C.; Klohs, D.; Zähl, K.; Kisseler, N.; Daldrup, A.; Hams, S.; Zheng, Y.; Offermanns, C.; Flamme, S.; et al. An Approach for Automated Disassembly of Lithium-Ion Battery Packs and High-Quality Recycling Using Computer Vision, Labeling, and Material Characterization. Recycling 2022, 7, 48. [Google Scholar] [CrossRef]
- Choux, M.; Pripp, S.W.; Kvalnes, F.; Hellström, M. To shred or to disassemble—A techno-economic assessment of automated disassembly vs. shredding in lithium-ion battery module recycling. Resour. Conserv. Recycl. 2024, 203, 107430. [Google Scholar] [CrossRef]
- Aghabali, I.; Bauman, J.; Kollmeyer, P.J.; Wang, Y.; Bilgin, B.; Emadi, A. 800-V Electric Vehicle Powertrains: Review and Analysis of Benefits, Challenges, and Future Trends. IEEE Trans. Transp. Electrific. 2021, 7, 927–948. [Google Scholar] [CrossRef]
- Beghi, M.; Braghin, F.; Roveda, L. Enhancing Disassembly Practices for Electric Vehicle Battery Packs: A Narrative Comprehensive Review. Designs 2023, 7, 109. [Google Scholar] [CrossRef]
- Gerlitz, E.; Greifenstein, M.; Kaiser, J.-P.; Mayer, D.; Lanza, G.; Fleischer, J. Systematic Identification of Hazardous States and Approach for Condition Monitoring in the Context of Li-ion Battery Disassembly. Procedia CIRP 2022, 107, 308–313. [Google Scholar] [CrossRef]
- Jia, Y.; Liu, B.; Hong, Z.; Yin, S.; Finegan, D.P.; Xu, J. Safety issues of defective lithium-ion batteries: Identification and risk evaluation. J. Mater. Chem. A 2020, 8, 12472–12484. [Google Scholar] [CrossRef]
- Kampker, A.; Heimes, H.H.; Offermanns, C.; Sasse, K.; Frieges, M.H.; Spath, B. Domain based product architecture approach for innovative battery system design. In Proceedings of the 2022 International Symposium on Electromobility (ISEM) IEEE, Puebla, Mexico, 7–19 October 2022; pp. 1–6. [Google Scholar]
- Naguib, M.; Kollmeyer, P.; Emadi, A. Lithium-Ion Battery Pack Robust State of Charge Estimation, Cell Inconsistency, and Balancing: Review. IEEE Access 2021, 9, 50570–50582. [Google Scholar] [CrossRef]
- Hellmuth, J.F.; DiFilippo, N.M.; Jouaneh, M.K. Assessment of the automation potential of electric vehicle battery disassembly. J. Manuf. Syst. 2021, 59, 398–412. [Google Scholar] [CrossRef]
- Tan, W.J.; Chin, C.M.M.; Garg, A.; Gao, L. A hybrid disassembly framework for disassembly of electric vehicle batteries. Int. J. Energy Res. 2021, 45, 8073–8082. [Google Scholar] [CrossRef]
- Scott, S.; Islam, Z.; Allen, J.; Yingnakorn, T.; Alflakian, A.; Hathaway, J.; Rastegarpanah, A.; Harper, G.D.; Kendrick, E.; Anderson, P.A.; et al. Designing lithium-ion batteries for recycle: The role of adhesives. Next Energy 2023, 1, 100023. [Google Scholar] [CrossRef]
- Klohs, D.; Offermanns, C.; Heimes, H.; Kampker, A. Automated Battery Disassembly—Examination of the Product- and Process-Related Challenges for Automotive Traction Batteries. Recycling 2023, 8, 89. [Google Scholar] [CrossRef]
- Wegener, K.; Andrew, S.; Raatz, A.; Dröder, K.; Herrmann, C. Disassembly of Electric Vehicle Batteries Using the Example of the Audi Q5 Hybrid System. Procedia CIRP 2014, 23, 155–160. [Google Scholar] [CrossRef]
- Cerdas, F.; Gerbers, R.; Andrew, S.; Schmitt, J.; Dietrich, F.; Thiede, S.; Dröder, K.; Herrmann, C. Disassembly Planning and Assessment of Automation Potentials for Lithium-Ion Batteries. Recycl. Lithium-Ion Batter. 2018, 83–97. [Google Scholar] [CrossRef]
- Gumanova, V.; Sobotova, L. Proposal for Disassembly of Electric Vehicle Batteries used in the Volkswagen Jetta Hybrid System. In Proceedings of the 2019 International Council on Technologies of Environmental Protection (ICTEP), Starý Smokovec, Slovakia, 23–25 October 2019; pp. 100–106, ISBN 978-1-7281-4925-7. [Google Scholar]
- Alfaro-Algaba, M.; Ramirez, F.J. Techno-economic and environmental disassembly planning of lithium-ion electric vehicle battery packs for remanufacturing. Resour. Conserv. Recycl. 2020, 154, 104461. [Google Scholar] [CrossRef]
- Gentilini, L.; Mossali, E.; Angius, A.; Colledani, M. A safety oriented decision support tool for the remanufacturing and recycling of post-use H&EVs Lithium-Ion batteries. Procedia CIRP 2020, 90, 73–78. [Google Scholar] [CrossRef]
- Rallo, H.; Benveniste, G.; Gestoso, I.; Amante, B. Economic analysis of the disassembling activities to the reuse of electric vehicles Li-ion batteries. Resour. Conserv. Recycl. 2020, 159, 104785. [Google Scholar] [CrossRef]
- Ke, Q.; Zhang, P.; Zhang, L.; Song, S. Electric Vehicle Battery Disassembly Sequence Planning Based on Frame-Subgroup Structure Combined with Genetic Algorithm. Front. Mech. Eng. 2020, 6, 104461. [Google Scholar] [CrossRef]
- Baazouzi, S.; Rist, F.P.; Weeber, M.; Birke, K.P. Optimization of Disassembly Strategies for Electric Vehicle Batteries. Batteries 2021, 7, 74. [Google Scholar] [CrossRef]
- Xiao, J.; Anwer, N.; Li, W.; Eynard, B.; Zheng, C. Dynamic Bayesian network-based disassembly sequencing optimization for electric vehicle battery. CIRP J. Manuf. Sci. Technol. 2022, 38, 824–835. [Google Scholar] [CrossRef]
- Kong, S.; Zhang, Y.; Liu, W. Parallel Disassembly Sequence Planning of Retired Lithium-ion-battery Pack based on Heuristic Algorithm. J. Phys. Conf. Ser. 2022, 2254, 12010. [Google Scholar] [CrossRef]
- Wu, T.; Zhang, Z.; Yin, T.; Zhang, Y. Multi-objective optimisation for cell-level disassembly of waste power battery modules in human-machine hybrid mode. Waste Manag. 2022, 144, 513–526. [Google Scholar] [CrossRef] [PubMed]
- Rosenberg, S.; Huster, S.; Baazouzi, S.; Glöser-Chahoud, S.; Al Assadi, A.; Schultmann, F. Field Study and Multimethod Analysis of an EV Battery System Disassembly. Energies 2022, 15, 5324. [Google Scholar] [CrossRef]
- Zhan, C.; Zhang, X.; Tian, G.; Pham, D.T.; Ivanov, M.; Aleksandrov, A.; Fu, C.; Zhang, J.; Wu, Z. Environment-oriented disassembly planning for end-of-life vehicle batteries based on an improved northern goshawk optimisation algorithm. Environ. Sci. Pollut. Res. Int. 2023, 30, 47956–47971. [Google Scholar] [CrossRef] [PubMed]
- Cong, L.; Zhou, K.; Liu, W.; Li, R. Retired Lithium-Ion Battery Pack Disassembly Line Balancing Based on Precedence Graph Using a Hybrid Genetic-Firework Algorithm for Remanufacturing. J. Manuf. Sci. Eng. 2023, 145, 051007. [Google Scholar] [CrossRef]
- Villagrossi, E.; Dinon, T. Robotics for electric vehicles battery packs disassembly towards sustainable remanufacturing. J. Remanuf. 2023, 13, 355–379. [Google Scholar] [CrossRef]
- Qu, M.; Pham, D.T.; Altumi, F.; Gbadebo, A.; Hartono, N.; Jiang, K.; Kerin, M.; Lan, F.; Micheli, M.; Xu, S.; et al. Robotic Disassembly Platform for Disassembly of a Plug-In Hybrid Electric Vehicle Battery: A Case Study. Automation 2024, 5, 50–67. [Google Scholar] [CrossRef]
- Chu, M.; Chen, W. Multi-manned disassembly line balancing problems for retired power batteries based on hyper-heuristic reinforcement. Comput. Ind. Eng. 2024, 194, 110400. [Google Scholar] [CrossRef]
- Hathaway, J.; Contreras, C.A.; Stolkin, R.; Asif, M.E.; Rastegarpanah, A. Technoeconomic Assessment of Electric Vehicle Battery Disassembly—Challenges and Opportunities from a Robotics Perspective; Elsevier: Amsterdam, The Netherlands, 2024. [Google Scholar]
- Jiao, J.; Feng, G.; Yuan, G. Research on the Human–Robot Collaborative Disassembly Line Balancing of Spent Lithium Batteries with a Human Factor Load. Batteries 2024, 10, 196. [Google Scholar] [CrossRef]
- Rastegarpanah, A.; Mineo, C.; Contreras, C.A.; Aflakian, A.; Paragliola, G.; Stolkin, R. Electric Vehicle Battery Disassembly Using Interfacing Toolbox for Robotic Arms. Batteries 2024, 10, 147. [Google Scholar] [CrossRef]
- Rettenmeier, M.; Sauer, A.; Möller, M. Laser-based battery pack disassembly: A compact benchmark analysis for separation technologies. Procedia CIRP 2024, 122, 181–186. [Google Scholar] [CrossRef]
- Rettenmeier, M.; Möller, M.; Sauer, A. Disassembly technologies of end-of-life automotive battery packs as the cornerstone for a circular battery value chain: A process-oriented analysis. Resour. Conserv. Recycl. 2024, 209, 107786. [Google Scholar] [CrossRef]
- Wu, H.; Jiang, Z.; Zhu, S.; Zhang, H. A Knowledge Graph Based Disassembly Sequence Planning for End-of-Life Power Battery. Int. J. Precis. Eng. Manuf. Green Technol. 2024, 11, 849–861. [Google Scholar] [CrossRef]
- Yang, S.; Zhuo, X.; Ning, W.; Xia, X.; Huang, Y. Integrated Risk-Aware Smart Disassembly Planning for Scrap Electric Vehicle Batteries. Energies 2024, 17, 2946. [Google Scholar] [CrossRef]
- The European Parliament and the Council. Regulation (EU) 2023/1542 of the European Parliament and of the Council of 12 July 2023 Concerning Batteries and Waste Batteries, Amending Directive 2008/98/EC and Regulation (EU) 2019/1020 and Repealing Directive 2006/66/EC; European Parliament and the Council: Luxembourg, 2024. [Google Scholar]
- Gianvincenzi, M.; Marconi, M.; Mosconi, E.M.; Favi, C.; Tola, F. Systematic Review of Battery Life Cycle Management: A Framework for European Regulation Compliance. Sustainability 2024, 16, 10026. [Google Scholar] [CrossRef]
- Global Battery Alliance. Circular Design Rulebook. Available online: https://www.globalbattery.org/ (accessed on 20 November 2024).
- Butera, A.; Gatteschi, V. EU Battery Regulation and the Role of Blockchain in Creating Digital Battery Passports. In Proceedings of the 2024 6th Conference on Blockchain Research & Applications for Innovative Networks and Services (BRAINS), Berlin, Germany, 8–11 October 2024; pp. 1–4. [Google Scholar] [CrossRef]
Disclaimer/Publisher’s Note: The statements, opinions and data contained in all publications are solely those of the individual author(s) and contributor(s) and not of MDPI and/or the editor(s). MDPI and/or the editor(s) disclaim responsibility for any injury to people or property resulting from any ideas, methods, instructions or products referred to in the content. |
© 2025 by the authors. Licensee MDPI, Basel, Switzerland. This article is an open access article distributed under the terms and conditions of the Creative Commons Attribution (CC BY) license (https://creativecommons.org/licenses/by/4.0/).





