Overview and Comparative Study of Energy Management Strategies for Residential PV Systems with Battery Storage
Abstract
1. Introduction
- Energy management strategies (including objectives, constraints, and optimization methods) are reviewed based on the state-of-the-art literature;
- Three mostly commonly deployed strategies in real cases are compared based on a real mission profile of a typical Danish household;
- The effects of spot price are analyzed, and suggestions and future directions are also provided.
2. Energy Management for Hybrid PV Systems
2.1. Objectives and Constraints
2.2. Solution Approaches to Energy Management Problem
3. Comparative study of Different EMS Strategies in Real Applications
3.1. Data Profiles
3.2. Different Strategies
3.2.1. Strategy 1: Maximum Self-Consumption
- When the sunlight is sufficient, the PV energy first covers the load demand, then charges the battery, and feeds into the grid lastly;
- When the sunlight is insufficient, the PV energy first flows to the load, and then the battery discharges. The power shortage (if any) will mean electricity is purchased from the grid lastly.
- (a)
- When the sunlight is sufficient, the PV output power is 8 kW, and the load demand is 4 kW, the remaining power flows to the battery;
- (b)
- When the PV output power is 8 kW, and the load demand becomes 2 kW, the battery is charged to the maximum, and the remaining power flows to the grid;
- (c)
- When the sunlight becomes weak, the PV output power is 3 kW and load demand is 4 kW, the battery discharges to cover the shortage;
- (d)
- When there is no sunlight at night and the load demand is 8 kW, the battery discharges at its maximum output. The power shortage is covered by the grid.


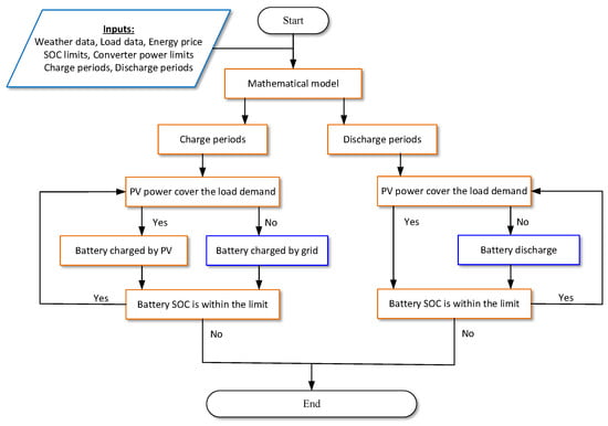
3.2.2. Strategy 2: Time of Use (TOU)
- The battery does not discharge in the charge period, and does not charge in the discharge period. Each time segment should be set as charge mode or discharge mode;
- During the charge period, the battery is charged to a certain SOC. The grid provides power to cover the load demand and charge the battery;
- During the discharge period, PV and battery energy are used to cover the load demand. When PV energy is insufficient or the battery is fully discharged, the grid provides extra power to cover the load.

- (a)
- During 0:00–6:00 (i.e., charge period 1), the grid provides power to cover the load demand and charges the battery at half-rate power of 2.5 kW;
- (b)
- During 6:01–12:00 (i.e., discharge period 1), the PV output power is 5 kW, and load demand is 4 kW, the remaining power of 1 kW feeds into the grid;
- (c)
- During 12:01–18:00 (i.e., charge period 2), the PV output power is 5 kW, and load demand is 3 kW, the excessive PV power and the grid together charge the battery at half-rate power of 2.5 kW;
- (d)
- During 18:01–24:00 (i.e., discharge period 2), the PV output power is 0 kW and the load demand is 4 kW, the battery discharges to cover the power shortage.

3.2.3. Strategy 3: Fully Fed to Grid
- When the generated PV energy is greater than the maximum capacity of the inverter, the battery is charged to store extra energy;
- When the generated PV energy is less than the maximum capacity of the inverter, the battery discharges to maximize the output energy of the inverter.

- (a)
- When the PV output power is 8 kW, the inverter outputs power at its maximum capacity of 5.5 kW, and the remaining power charges the battery;
- (b)
- When the sunlight becomes weak and the PV output power is 3 kW, the battery discharges at the power of 2.5 kW to maximize the inverter output.

3.3. Results and Discussion
- PV arrays can greatly reduce the cost of purchased energy from the grid, and improve the degree of self-consumption and self-sufficiency;
- When the battery is installed, the energy costs can be further reduced to some extent, and the degree of self-consumption and self-sufficiency can be also improved;
- Among the three strategies (i.e., maximum self-consumption, TOU, fully fed to the grid), maximum self-consumption can achieve the lowest cost, and highest degree of self-consumption and self-sufficiency, which means the household consumer can benefit from the economic operation. TOU has the highest cost, because the battery is mostly charged by the grid in charge periods, which increases the energy exchange between HPVBS and the grid, hence, increasing the cost and reducing the self-consumption/self-sufficiency. As for the strategy of fully fed to the grid, the results are similar to the case when only PV is equipped. This is determined by its principle, which requires the battery to discharge to maximize the inverter output. In this case, the battery is not fully utilized and keeps a low SOC in most time.
- When there are no PV or battery, the energy cost in the first half of the year of 2022 is close to the annual cost in 2020, due to the surging energy prices;
- The energy costs of the three strategies in the first half of the year of 2022 is less than half of that in 2020. The consumption in the first half of the year is more than that in later half of the year, which means that PV–battery system can obtain more profits in high energy price cases.
4. Conclusions and Future Trends
- Optimization objectives. Single-objective methods consider just one aspect, which may not obtain the comprehensive performance. Hence, the optimization strategies turn to multi-objective optimization;
- Adaptability of algorithm. The single strategy or fixed pattern is difficult to apply to all optimization problems. For example, the variable solar radiation or the performance degradation of PV arrays due to aging effects requires promoting the adaptability of the algorithm;
- Reliability of algorithm. The randomness and convergence of the algorithm often conflict with each other. In order to reduce the influence of uncertain factors and better optimize the results, an artificial guidance strategy can be added, which also improves the self-learning ability of the algorithm;
- Accuracy of mathematical model. In some cases, real-time control has more flexibility and can obtain a better performance, but the differences between the mathematical model and the real dynamics may increase the control difficulty and impair the optimization performance.
Author Contributions
Funding
Data Availability Statement
Conflicts of Interest
Abbreviations
| ANN | Artificial neural network |
| DRE | Distributed renewable energy |
| EMS | Energy management system |
| ESS | Energy storage system |
| EV | Electric vehicle |
| GA | Genetic algorithm |
| HMI | Human–machine interface |
| HPVBS | Hybrid photovoltaic and battery system |
| IMC | International Electrotechnical Commission |
| MPC | Model predictive control |
| MPPT | Maximum power point tracking |
| PSO | Particle swarm optimization |
| PV | Photovoltaic |
| SQP | Sequential quadratic programming |
| SOC | State of charge |
| TOU | Time of use |
| VAT | Value added tax |
References
- U.N. Environment. Renewables 2022 Global Status Report. UNEP-UN Environment Programme. 16 June 2022. Available online: http://www.uneorg/resources/report/renewables-2022-global-status-report (accessed on 15 August 2022).
- Yang, Y.; Wang, H.; Blaabjerg, F.; Kerekes, T. A hybrid power control concept for PV inverters with reduced thermal loading. IEEE Trans. Power Electron. 2014, 29, 6271–6275. [Google Scholar] [CrossRef]
- Sun, C.; Zhang, H. Review of the development of first-generation redox flow batteries: Iron-chromium system. ChemSusChem 2022, 15, e202101798. [Google Scholar] [CrossRef] [PubMed]
- Wang, Q.; Zha, D.; Deng, F.; Cheng, M.; Buja, G. A topology of DC electric springs for DC household applications. IET Power Electron. 2019, 12, 1241–1248. [Google Scholar] [CrossRef]
- Olabi, A.; Onumaegbu, C.; Wilberforce, T.; Ramadan, M.; Abdelkareem, M. Critical review of energy storage systems. Energy 2021, 214, 118987. [Google Scholar] [CrossRef]
- Crăciun, B.-I.; Kerekes, T.; Séra, D.; Teodorescu, R. Overview of recent grid codes for PV power integration. In Proceedings of the 13th International Conference on Optimization of Electrical and Electronic Equipment, OPTIM, Brasov, Romania, 24–26 May 2012; pp. 959–965. [Google Scholar]
- Pena-Bello, A.; Barbour, E.; Gonzalez, M.C.; Patel, M.K.; Parra, D. Optimized PV-coupled battery systems for combining applications: Impact of battery technology and geography. Renew. Sustain. Energy Rev. 2019, 112, 978–990. [Google Scholar] [CrossRef]
- Jurj, D.I.; Micu, D.D.; Muresan, A. Overview of electrical energy forecasting methods and models in renewable energy. In Proceedings of the 2018 International Conference and Exposition on Electrical and Power Engineering (EPE), Iasi, Romania, 18–19 October 2018; pp. 0087–0090. [Google Scholar]
- Gopalan, S.A.; Sreeram, V.; Iu, H.H.C. A review of coordination strategies and protection schemes for microgrids. Renew. Sustain. Energy Rev. 2014, 32, 222–228. [Google Scholar] [CrossRef]
- Ko, J.-S.; Huh, J.-H.; Kim, J.-C. Overview of maximum power point tracking methods for PV system in microgrid. Electronics 2020, 9, 816. [Google Scholar] [CrossRef]
- Eid, B.M.; Rahim, N.A.; Selvaraj, J.; Elkhateb, A. Control methods and objectives for electronically coupled distributed energy resources in microgrids: A review. IEEE Syst. J. 2016, 10, 446–458. [Google Scholar] [CrossRef]
- Lin, D.; Li, X.; Ding, S. An Investigation on cost-effectiveness of photovoltaic power ramp rate control by using the levelized cost of electricity. In Proceedings of the 2020 12th IEEE PES Asia-Pacific Power and Energy Engineering Conference (APPEEC), Nanjing, China, 20–23 September 2020; pp. 1–6. [Google Scholar]
- Khan, A.A.; Naeem, M.; Iqbal, M.; Qaisar, S.; Anpalagan, A. A compendium of optimization objectives, constraints, tools and algorithms for energy management in microgrids. Renew. Sustain. Energy Rev. 2016, 58, 1664–1683. [Google Scholar] [CrossRef]
- Meng, L.; Sanseverino, E.R.; Luna, A.; Dragicevic, T.; Vasquez, J.C.; Guerrero, J.M. Microgrid supervisory controllers and energy management systems: A literature review. Renew. Sustain. Energy Rev. 2016, 60, 1263–1273. [Google Scholar] [CrossRef]
- Anderson, A.A.; Suryanarayanan, S. Review of energy management and planning of islanded microgrids. CSEE J. Power Energy Syst. 2020, 6, 329–343. [Google Scholar]
- Raya-Armenta, J.M.; Bazmohammadi, N.; Avina-Cervantes, J.G.; Sáez, D.; Vasquez, J.C.; Guerrero, J.M. Energy management system optimization in islanded microgrids: An overview and future trends. Renew. Sustain. Energy Rev. 2021, 149, 111327. [Google Scholar] [CrossRef]
- Rathor, S.K.; Saxena, D. Energy management system for smart grid: An overview and key issues. Int. J. Energy Res. 2020, 44, 4067–4109. [Google Scholar] [CrossRef]
- Murty, V.; Kumar, A. Multi-objective energy management in microgrids with hybrid energy sources and battery energy storage systems. Prot. Control Mod. Power Syst. 2020, 5, 1–20. [Google Scholar] [CrossRef]
- Zia, M.F.; Elbouchikhi, E.; Benbouzid, M. Microgrids energy management systems: A critical review on methods, solutions, and prospects. Appl. Energy 2018, 222, 1033–1055. [Google Scholar] [CrossRef]
- An, X.; Si, G.; Xia, T.; Liu, Q.; Li, Y.; Miao, R. Operation and maintenance optimization for manufacturing systems with energy management. Energies 2022, 15, 7338. [Google Scholar] [CrossRef]
- Hooshman, E.; Rabiee, A. Energy management in distribution systems, considering the impact of reconfiguration, RESs, ESSs and DR: A trade-off between cost and reliability. Renew. Energy 2019, 139, 346–358. [Google Scholar] [CrossRef]
- Elkazaz, M.; Sumner, M.; Naghiyev, E.; Pholboon, S.; Davies, R.; Thomas, D. A hierarchical two-stage energy management for a home microgrid using model predictive and real-time controllers. Appl. Energy 2020, 269, 115118. [Google Scholar] [CrossRef]
- Molla, T.; Khan, B.; Moges, B.; Alhelou, H.; Zamani, R.; Sia. Integrated optimization of smart home appliances with cost-effective energy management system. CSEE J. Power Energy Syst. 2019, 5, 249–258. [Google Scholar] [CrossRef]
- Nguyen, D.T.; Le, L.B. Optimal energy management for cooperative microgrids with renewable energy resources. In Proceedings of the 2013 IEEE International Conference on Smart Grid Communications (Smart Grid Comm), Vancouver, BC, Canada, 21–24 October 2013; pp. 678–683. [Google Scholar]
- Haidar, N.; Attia, M.; Senouci, S.M.; Aglzim, E.H.; Kribeche, A.; Asus, Z.B. New consumer-dependent energy management system to reduce cost and carbon impact in smart buildings. Sustain. Cities Soc. 2018, 39, 740–750. [Google Scholar] [CrossRef]
- Nezhad, A.E.; Nardelli, H.J.; Sahoo, S.; Ghanavati, F.; Osório, G.J. A centralized home energy management system to minimize consumer’s electricity bill. In Proceedings of the 2022 IEEE International Conference on Environment and Electrical Engineering and 2022 IEEE Industrial and Commercial Power Systems Europe (EEEIC/I&CPS Europe), Prague, Czech Republic, 28 June–1 July 2022; pp. 1–5. [Google Scholar]
- Golpîra, H.; Khan, S.A. A multi-objective risk-based robust optimization approach to energy management in smart residential buildings under combined demand and supply uncertainty. Energy 2019, 170, 1113–1129. [Google Scholar] [CrossRef]
- Leithon, J.; Werner, S.; Koivunen, V. Cost-aware renewable energy management: Centralized vs. distributed generation. Renew. Energy 2020, 147, 1164–1179. [Google Scholar] [CrossRef]
- Li, N.; Hakvoort, R.; Lukszo, Z. Cost allocation in integrated community energy systems—Performance assessment. Appl. Energy 2022, 307, 118155. [Google Scholar] [CrossRef]
- Lin, N.; Zhou, B.; Wang, X. Optimal placement of distributed generators in micro-grid. In Proceedings of the 2011 International Conference on Consumer Electronics, Communications and Networks (CECNet), Xianning, China, 16–18 April 2022; pp. 4239–4242. [Google Scholar]
- Zeynali, S.; Rostami, N.; Ahmadian, A.; Elkamel, A. Two-stage stochastic home energy management strategy considering electric vehicle and battery energy storage system: An ANN-based scenario generation methodology. Sustain. Energy Technol. Assess. 2020, 39, 100722. [Google Scholar] [CrossRef]
- Yang, Y.; Bremner, S.; Menictas, C.; Kay, M. Modelling and optimal energy management for battery energy storage systems in renewable energy systems: A review. Renew. Sustain. Energy Rev. 2022, 167, 112671. [Google Scholar] [CrossRef]
- Wang, S.; Guo, D.; Han, X.; Lu, L.; Sun, K.; Li, W.; Ouyang, M. Impact of battery degradation models on energy management of a grid-connected DC microgrid. Energy 2020, 207, 118228. [Google Scholar] [CrossRef]
- Hossain, M.A.; Pota, H.R.; Squartini, S.; Zaman, F.; Muttaqi, K.M. Energy management of community microgrids considering degradation cost of battery. J. Energy Storage 2019, 22, 257–269. [Google Scholar] [CrossRef]
- Aghdam, F.H.; Kalantari, N.T.; Mohammadi-Ivatloo, B. A chance-constrained energy management in multi-microgrid systems considering degradation cost of energy storage elements. J. Energy Storage 2020, 29, 101416. [Google Scholar] [CrossRef]
- Des Buttes, A.G.; Jeanneret, B.; Kéromnès, A.; Le Moyne, L.; Pélissier, S. Energy management strategy to reduce pollutant emissions during the catalyst light-off of parallel hybrid vehicles. Appl. Energy 2020, 266, 114866. [Google Scholar] [CrossRef]
- Roslan, M.F.; Hannan, M.A.; Ker, J.; Begum, R.A.; Mahlia, T.I.; Dong, Z.Y. Scheduling controller for microgrids energy management system using optimization algorithm in achieving cost saving and emission reduction. Appl. Energy 2021, 292, 116883. [Google Scholar] [CrossRef]
- Sifakis, N.; Tsoutsos, T. Planning zero-emissions ports through the nearly zero energy port concept. J. Clean. Prod. 2021, 286, 125448. [Google Scholar] [CrossRef]
- Li, Y.; Gao, W.; Zhang, X.; Ruan, Y.; Ushifusa, Y.; Hiroatsu, F. Techno-economic performance analysis of zero energy house applications with home energy management system in Japan. Energy Build. 2020, 214, 109862. [Google Scholar] [CrossRef]
- Alam, M.S.; Arefifar, S.A. Energy Management in Power Distribution Systems: Review, Classification, Limitations and Challenges. IEEE Access 2019, 7, 92979–93001. [Google Scholar] [CrossRef]
- Tabar, V.S.; Jirdehi, M.A.; Hemmati, R. Sustainable planning of hybrid microgrid towards minimizing environmental pollution, operational cost and frequency fluctuations. J. Clean. Prod. 2018, 203, 1187–1200. [Google Scholar] [CrossRef]
- Khademi, M.H.; Lotfi-Varnoosfaderani, M.; Moghadasin, M.H. Catalytic conversion of bio-renewable glycerol to pure hydrogen and syngas: Energy management and mitigation of environmental pollution. Energy Convers. Manag. 2021, 247, 114719. [Google Scholar] [CrossRef]
- Jeleński, T.; Dendys, M.; Tomaszewska, B.; Pająk, L. The potential of RES in the reduction of air pollution: The SWOT analysis of smart energy management solutions for Krakow functional area (KrOF). Energies 2020, 13, 1754. [Google Scholar] [CrossRef]
- Wu, X.; Cao, W.; Wang, D.; Ding, M. A multi-objective optimization dispatch method for microgrid energy management considering the power loss of converters. Energies 2019, 12, 2160. [Google Scholar] [CrossRef]
- Kwon, K.; Lee, S.; Kim, S. AI-Based Home Energy Management System Considering Energy Efficiency and Resident Satisfaction. IEEE Internet Things J. 2022, 9, 1608–1621. [Google Scholar] [CrossRef]
- Sepulveda Rangel, C.A.; Canha, L.; Sperandio, M.; Severiano, R. Methodology for ESS-type selection and optimal energy management in distribution system with DG considering reverse flow limitations and cost penalties. IET Gener. Transm. Distrib. 2018, 12, 1164–1670. [Google Scholar] [CrossRef]
- Hossain, M.A.; Pota, H.R.; Squartini, S.; Abdou, A.F. Modified PSO algorithm for real-time energy management in grid-connected microgrids. Renew. Energy 2019, 136, 746–757. [Google Scholar] [CrossRef]
- Manbachi, M.; Ordonez, M. Intelligent Agent-Based Energy Management System for Islanded AC–DC Microgrids. IEEE Trans. Ind. Inform. 2020, 16, 4603–4614. [Google Scholar] [CrossRef]
- Michaelson, D.; Mahmood, H.; Jiang, J. A predictive energy management system using pre-emptive load shedding for islanded photovoltaic microgrids. IEEE Trans. Ind. Electron. 2017, 64, 5440–5448. [Google Scholar] [CrossRef]
- Li, J.; Samavatian, V. Energy management for a grid-connected PV-inverter with a novel power loss mitigation functionality in distributed networks. Comput. Electr. Eng. 2020, 87, 106769. [Google Scholar] [CrossRef]
- Flores-Hernández, D.A.; Palomino-Resendiz, S.I.; Luviano-Juárez, A.; Lozada-Castillo, N.; Gutiérrez-Frías, O. A Heuristic Approach for Tracking Error and Energy Consumption Minimization in Solar Tracking Systems. IEEE Access 2019, 7, 52755–52768. [Google Scholar] [CrossRef]
- Ornelas-Tellez, F.; Rico-Melgoza, J.J. Optimal tracking control for energy management systems in microgrids. In Proceedings of the 2013 IEEE 56th International Midwest Symposium on Circuits and Systems (MWSCAS), Columbus, OH, USA, 4–7 August 2013; pp. 489–492. [Google Scholar]
- Dinh, H.T.; Yun, J.; Kim, D.M.; Lee, K.-H.; Kim, D. A home energy management system with renewable energy and energy storage utilizing main grid and electricity selling. IEEE Access 2020, 8, 49436–49450. [Google Scholar] [CrossRef]
- Bahrami, N.; Liu, S.; Ponkratov, V.V.; Nguyen, P.T.; Maseleno, A.; Berti, S. Novel load management for renewable generation sources/battery system through cut energy expenditure and generate revenue. Int. J. Ambient. Energy 2022, 43, 368–384. [Google Scholar] [CrossRef]
- Li, X.; Wang, S. Energy management and operational control methods for grid battery energy storage systems. CSEE J. Power Energy Syst. 2021, 7, 1026–1040. [Google Scholar]
- Rafiei, M.; Boudjadar, J.; Khooban, M.-H. Energy management of a zero-emission ferry boat with a fuel-cell-based hybrid energy system: Feasibility assessment. IEEE Trans. Ind. Electron. 2021, 68, 1739–1748. [Google Scholar] [CrossRef]
- Jafari, A.; Ganjehlou, H.G.; Khalili, T.; Bidram, A. A fair electricity market strategy for energy management and reliability enhancement of islanded multi-microgrids. Appl. Energy 2020, 270, 115170. [Google Scholar] [CrossRef]
- Rastegar, M. Impacts of residential energy management on reliability of distribution systems considering a customer satisfaction model. IEEE Trans. Power Syst. 2018, 33, 6062–6073. [Google Scholar] [CrossRef]
- Shafie-Khah, M.; Siano. A stochastic home energy management system considering satisfaction cost and response fatigue. IEEE Trans. Ind. Inform. 2018, 14, 629–638. [Google Scholar] [CrossRef]
- Aghai, G.; Ghadimi, N. Multi-objective energy management in a micro-grid. Energy Rep. 2018, 4, 218–225. [Google Scholar]
- Samadi, E.; Badri, A.; Ebrahimpour, R. Decentralized multi-agent based energy management of microgrid using reinforcement learning. Int. J. Electr. Power Energy Syst. 2020, 122, 106211. [Google Scholar] [CrossRef]
- Zhu, Z.; Zhang, Z.; Man, W.; Tong, X.; Qiu, J.; Li, F. A new beetle antennae search algorithm for multi-objective energy management in microgrid. In Proceedings of the 2018 13th IEEE Conference on Industrial Electronics and Applications (ICIEA), Wuhan, China, 31 May–2 June 2018; pp. 1599–1603. [Google Scholar]
- Wang, X.; Mao, X.; Khodaei, H. A multi-objective home energy management system based on internet of things and optimization algorithms. J. Build. Eng. 2021, 33, 101603. [Google Scholar] [CrossRef]
- Mansouri, S.; Ahmarinejad, A.; Nematbakhsh, E.; Javadi, M. Energy management in microgrids including smart homes: A multi-objective approach. Sustain. Cities Soc. 2021, 69, 102852. [Google Scholar] [CrossRef]
- Lokeshgupta, B.; Sivasubramani, S. Multi-objective home energy management with battery energy storage systems. Sustain. Cities Soc. 2019, 47, 101458. [Google Scholar] [CrossRef]
- Ahmed, D.; Ebeed, M.; Ali, A.; Kamel, S.S. Multi-objective energy management of a micro-grid considering stochastic nature of load and renewable energy resources. Electronics 2021, 10, 403. [Google Scholar] [CrossRef]
- Karimi, H.; Jadid, S. Optimal energy management for multi-microgrid considering demand response programs: A stochastic multi-objective framework. Energy 2020, 195, 116992. [Google Scholar] [CrossRef]
- Nunna, H.S.V.S.K.; Doolla, S. Energy management in microgrids using demand response and distributed storage—A multiagent approach. IEEE Trans. Power Deliv. 2013, 28, 939–947. [Google Scholar] [CrossRef]
- Jalilpoor, K.; Nikkhah, S.; Sepasian, M.S.; Aliabadi, M.G. Application of precautionary and corrective energy management strategies in improving networked microgrids resilience: A two-stage linear programming. Electr. Power Syst. Res. 2022, 204, 107704. [Google Scholar] [CrossRef]
- Luna, A.C.; Diaz, N.L.; Graells, M.; Vasquez, J.C.; Guerrero, J.M. Mixed-integer-linear-programming-based energy management system for hybrid PV-wind-battery microgrids: Modeling, design, and experimental verification. IEEE Trans. Power Electron. 2017, 4, 2769–2783. [Google Scholar] [CrossRef]
- Huang, Y.; Wang, W.; Hou, B. A hybrid algorithm for mixed integer nonlinear programming in residential energy management. J. Clean. Prod. 2019, 226, 940–948. [Google Scholar] [CrossRef]
- Yang, R.; Yuan, Y.; Ying, R.; Shen, B.; Long, T. A novel energy management strategy for a ship’s hybrid solar energy generation system using a particle swarm optimization algorithm. Energies 2020, 13, 1380. [Google Scholar] [CrossRef]
- Rajabalizadeh, S.; Tafreshi, S.M.M. A practicable copula-based approach for power forecasting of small-scale photovoltaic systems. IEEE Syst. J. 2020, 14, 4911–4918. [Google Scholar] [CrossRef]
- Suhane, S.; Rangnekar, A.; Mittal; Khare, A. Sizing and performance analysis of standalone wind-photovoltaic based hybrid energy system using ant colony optimisation. IET Renew. Power Gener. 2016, 10, 964–972. [Google Scholar] [CrossRef]
- Yu, D.; Zhu, H.; Han, W.; Holburn, D. Dynamic multi agent-based management and load frequency control of PV/Fuel cell/wind turbine/CHP in autonomous microgrid system. Energy 2019, 173, 554–568. [Google Scholar] [CrossRef]
- Chen, L.; Zhu, X.; Cai, J.; Xu, X.; Liu, H. Multi-time scale coordinated optimal dispatch of microgrid cluster based on MAS. Electr. Power Syst. Res. 2019, 177, 105976. [Google Scholar] [CrossRef]
- Tobajas, J.; Garcia-Torres, F.; Roncero-Sánchez; Vázquez, J.; Bellatreche, L.; Nieto, E. Resilience-oriented schedule of microgrids with hybrid energy storage system using model predictive control. Appl. Energy 2022, 306, 118092. [Google Scholar] [CrossRef]
- Hu, J.; Xu, Y.; Cheng, K.W.; Guerrero, J.M. A model predictive control strategy of PV-Battery microgrid under variable power generations and load conditions. Appl. Energy 2018, 221, 195–203. [Google Scholar] [CrossRef]
- Shimotakahara, K.; Elsayed, M.; Hinzer, K.; Erol-Kantarci, M. High-reliability multi-agent Q-learning-based scheduling for D2D microgrid communications. IEEE Access 2019, 7, 74412–74421. [Google Scholar] [CrossRef]
- Albarakati, A.J.; Boujoudar, Y.; Azeroual, M.; Jabeur, R.; Aljarbouh, A.; El Moussaoui, H.; Lamhamdi, T.; Ouaaline, N. Real-time energy management for DC microgrids using artificial intelligence. Energies 2021, 14, 5307. [Google Scholar] [CrossRef]
- Javanmard, B.; Tabrizian, M.; Ansarian, M.; Ahmarinejad, A. Energy management of multi-microgrids based on game theory approach in the presence of demand response programs, energy storage systems and renewable energy resources. J. Energy Storage 2021, 42, 102971. [Google Scholar] [CrossRef]
- Yu, D.; Zhang, T.; He, G.; Nojavan, S.; Jermsittiparsert, K.; Ghadimi, N. Energy management of wind-PV-storage-grid based large electricity consumer using robust optimization technique. J. Energy Storage 2020, 27, 101054. [Google Scholar] [CrossRef]
- Fraunhofer Institute for Solar Energy ISE. Available online: https://www.ise.fraunhofer.de/en.html (accessed on 2 September 2022).
- Huawei. Available online: https://support.huawei.com/enterprise/en/doc/EDOC1100167258/4a91f7cb/overview (accessed on 2 September 2022).







| Ref. | Generation | Demand | Storage | Operation | Price | Emissions |
|---|---|---|---|---|---|---|
| [20] | √ | √ | ||||
| [60] | √ | √ | ||||
| [61] | √ | √ | √ | √ | ||
| [62] | √ | √ | √ | √ | √ | |
| [63] | √ | √ | √ | |||
| [64] | √ | √ | √ | √ | ||
| [65] | √ | √ | √ | |||
| [66] | √ | √ | ||||
| [67] | √ | √ | √ | √ | ||
| [68] | √ | √ | √ |
| Parameter | Value | Unit |
|---|---|---|
| PV capacity | 5 | kWp |
| Battery capacity | 5 | kWh |
| Inverter capacity | 5.5 | kVA |
| Max battery power | 5 | kW |
| Efficiency of converters | 95 | % |
| Upper limit of battery SOC | 90 | % |
| Lower limit of battery SOC | 10 | % |
| Strategy | Cost (DKK) | Self-Consumption (%) | Self-Sufficiency (%) | |
|---|---|---|---|---|
| Without PV or battery | 6077 | 0 | 0 | |
| PV only | 3449 | 14 | 24 | |
| With PV and battery | Maximum self-consumption | 1560 | 34 | 58 |
| TOU | 4462 | 25 | 43 | |
| Fully fed to grid | 3447 | 14 | 24 | |
| Strategy | Cost (DKK) | Self-Consumption (%) | Self-Sufficiency (%) | |
|---|---|---|---|---|
| Without PV or battery | 5446 | 0 | 0 | |
| PV only | 1653 | 15 | 28 | |
| With PV and battery | Maximum self-consumption | 615 | 32 | 62 |
| TOU | 2417 | 24 | 46 | |
| Fully fed to grid | 1606 | 15 | 28 | |
Publisher’s Note: MDPI stays neutral with regard to jurisdictional claims in published maps and institutional affiliations. |
© 2022 by the authors. Licensee MDPI, Basel, Switzerland. This article is an open access article distributed under the terms and conditions of the Creative Commons Attribution (CC BY) license (https://creativecommons.org/licenses/by/4.0/).
Share and Cite
Wu, X.; Tang, Z.; Stroe, D.-I.; Kerekes, T. Overview and Comparative Study of Energy Management Strategies for Residential PV Systems with Battery Storage. Batteries 2022, 8, 279. https://doi.org/10.3390/batteries8120279
Wu X, Tang Z, Stroe D-I, Kerekes T. Overview and Comparative Study of Energy Management Strategies for Residential PV Systems with Battery Storage. Batteries. 2022; 8(12):279. https://doi.org/10.3390/batteries8120279
Chicago/Turabian StyleWu, Xiangqiang, Zhongting Tang, Daniel-Ioan Stroe, and Tamas Kerekes. 2022. "Overview and Comparative Study of Energy Management Strategies for Residential PV Systems with Battery Storage" Batteries 8, no. 12: 279. https://doi.org/10.3390/batteries8120279
APA StyleWu, X., Tang, Z., Stroe, D.-I., & Kerekes, T. (2022). Overview and Comparative Study of Energy Management Strategies for Residential PV Systems with Battery Storage. Batteries, 8(12), 279. https://doi.org/10.3390/batteries8120279

