Abstract
The work presents the research results regarding the development of an innovative technology for the production of lithium perrhenate. The new technology is based entirely on hydrometallurgical processes. The source of lithium was solutions created during the processing of Li-ion battery masses, and the source of rhenium was perrhenic acid, produced from the scraps of Ni-based superalloys. The research showed that with the use of lithium carbonate, obtained from post-leaching solutions of Li-ion battery waste and properly purified (by washing with water, alcohol, and cyclic purification with CO2), and perrhenic acid, lithium perrhenate can be obtained. The following conditions: room temperature, time 1 h, 30% excess of lithium carbonate, and rhenium concentration in the acid from 20 g/dm3 to 300 g/dm3, allowed to produce a compound containing a total of 1000 ppm of metal impurities. The developed technology is characterized by the management of all aqueous waste solutions and solid waste and the lack of loss of valuable metals such as rhenium and lithium after the initial precipitation step of lithium carbonate.
1. Introduction
Rhenium in the Earth’s crust occurs only in a dispersed state, mainly in molybdenite, columbite, and copper-bearing shales [,,]. In contrast, due to its high reactivity, lithium does not occur in nature in its free state but only in the form of compounds that usually have an ionic structure. Lithium occurs in many pegmatites but also in seawater [,]. Both elements are valuable, strategic metals, and in some regions of the world are even considered to be critical materials [,]. Rhenium is a critical material for the Republic of Korea, Japan, and Australia, and lithium for the USA, Japan, Australia, the Republic of Korea, and the EU [,,,].
Currently, the importance of lithium is increasing due to the application of this metal in the production of Li-ion batteries [,,]. Rhenium is mainly used for the manufacture of superalloys but also catalysts [,,,,,,]
Rhenium occurs in various oxidation states, from +I to +VII. In the seventh oxidation state, it forms stable salts with other metals, such as Ni [,,], Co [,], Cs [], Fe [], Cu [], Ag [,], as well as with Li, which are called perrhenates. These salts are used in the production of mordants (for the alloys, superalloys, and heavy sinters), in catalysis, and in medicine, although nowadays, these compounds are researched for their use in the battery industry [,]. Selected physicochemical properties of the above-mentioned rhenium salts are shown in Table 1. []

Table 1.
Physicochemical properties of perrhenates of selected metals [].
As is commonly known, there are many different methods of recovering lithium from battery masses, which are already described in the literature [,,]. These technologies are based on hydrometallurgical processes [,] as well as pyrometallurgical [,,] or can be a combination of both [,,,].
The method of recovering lithium from solutions created during the processing of Li-ion batteries, presented in this publication, maybe a separate method of lithium recovery. However, due to the need to obtain a specific product, i.e., lithium perrhenate, all purification operations are dedicated to the production of the intended compound and are the subject of a patent application.
There are relatively few publications related to the preparation, properties, and use of lithium perrhenate in its various forms. Most of them come from the 20th century [,,,], and among them, there are many articles concerning only the properties of various forms of lithium perrhenate [,]. There are no reports on the industrial production of this compound.
The first report on the preparation of lithium perrhenate appeared in the literature in 1948, when W.T. Smith and S.H. Long described the preparation of lithium perrhenate dihydrate via the reaction of lithium carbonate and lithium hydroxide with perrhenic acid. The obtained salt was purified in the recrystallization process. The tests also determined the solubility, density, and freezing point of lithium perrhenate dihydrate. It was also found that it has an anisotropic structure [].
In 1973, K. Skudlarski and W. Lukas analyzed lithium perrhenate vapors using mass spectrometry in the temperature range of 750–950 K. Lithium perrhenate used for the research was obtained from ammonium perrhenate in the ion exchange process [].
In turn, in Zh. Neorg. Khim. in 1977, published an article describing the thermal and chemical analysis performed for lithium perrhenate dihydrate. It showed that the above-mentioned hydrate undergoes two polymorphic transformations and is isostructural with lithium pertechnetate [].
In 1979, W. Lukas once again determined the thermodynamic properties of lithium perrhenate in a LiReO4-CsReO4 system using mass spectrometry. Lithium perrhenate was obtained as a result of the ion exchange process in the following way: lithium chloride was passed through a column filled with a cationic resin in the form of a sulfonated copolymer of styrene and divinylbenzene [].
In Z. Anorg. Allg. Chem. in 1983, the results of the research on the crystallographic structure of lithium perrhenate were published []. In 1984, the same journal printed an article describing the crystallographic structure of Li5ReO6, which was obtained in the reaction of LiReO4·1.5H2O with Li2CO3 [].
In 1995, V.N. Khrustalev, S.V. Lindeman, and Yu.T. Struchkov determined the octahedral crystal structure of monoclinic LiReO4·1.5H2O [], and in 2001, A.M. Abakumov described the synthesis of lithium perrhenate monohydrate, using ammonium perrhenate and lithium carbonate. In the first stage, metallic rhenium was obtained as a result of the decomposition of ammonium perrhenate in a hydrogen atmosphere at a temperature of 1000 °C, while the reaction lasted for 10 h. Rhenium was then dissolved in a 15% hydrogen peroxide solution, and lithium carbonate was added to it. The solution obtained in this way was evaporated at room temperature, allowing to obtain white crystals of LiReO4·1.5H2O. This compound was slowly dehydrated at 30 °C to obtain its monohydrate form. This publication also presents the analysis of the crystallographic structure of all forms of rhenium(VII), i.e., sesquihydrate, monohydrate, and anhydrous [].
In Zhu. Struct. Khi. in 2002, an article was published describing a non-empirical study of the motion of nuclei in a lithium perrhenate molecule. It is described there that lithium perrhenate is a non-rigid molecule. The energy levels, transition frequencies, transition dipole moments, and average values of geometric parameters of the salt molecules were calculated [].
However, in 2004, V. Burenin determined the symmetry of internal dynamics and the separation of movements in the main isomer of lithium perrhenate [].
In 2020, Discover Applied Sciences published an article about the possibility of using lithium perrhenate as a catalyst in the production of supercapacitors based on carbon airgel. It was found that LiReO4 is a suitable catalyst for the reaction of resorcinol and formaldehyde gel formation. The gel obtained in the presence of a rhenium catalyst had an increased specific surface area and a better-developed pore structure [].
In 1968, Von K. Ulbricht and H. Kriegsmann conducted Raman and IR spectroscopy analyses and examined the influence of the crystal structure and properties of cations on the internal vibrations of the LiReO4 molecule. For research purposes, lithium perrhenate was obtained in the reaction of perrhenic acid with lithium carbonate [].
In 2000, M.M. Gaphurov and A.R. Aliev also performed Raman and IR spectroscopy analyses of lithium perrhenate. The research was carried out in the area of phase transition between solid and liquid states [].
Additionally, there are also mentions in the literature that lithium perrhenate can be used in the production of rhenium isotopes 186Re and 188Re, which can then be applied for therapeutic purposes and medical diagnostics [,].
This work presents a hydrometallurgical method of producing lithium perrhenate entirely from waste. Lithium perrhenate is not a widely utilized compound, even within the relatively small market for rhenium (with an annual production of 56–75 tonnes of this metal). This compound’s properties are best suited for medical applications and for creating both homogeneous and heterogeneous catalysts, which play key roles in various large-scale industrial processes like metathesis, reforming, and epoxidation. Traditional production methods using commercial reagents may not be cost-effective and profitable, prompting the development of a new technology that relies on readily available waste materials, such as superalloys and battery waste. Producing lithium perrhenate from waste sources maximizes the use of all available materials, which is in alignment with the principles of the circular economy strategy.
Lithium carbonate prepared in this technology, specially purified for the production of lithium perrhenate, will not be fully processed into only this compound, but it is the most suitable source of lithium for the production of LiReO4. The production of lithium carbonate is a crucial step in processing waste battery materials. By utilizing a portion of this compound to generate a new substance with novel applications, we are maximizing the value extracted from waste materials. Presently, in hydrometallurgy industries, only technologies that rely entirely on waste sources for processes have a realistic chance of being implemented, exemplified by the method proposed here.
2. Materials and Methods
2.1. Materials
Perrhenic acid used in the research was obtained by leaching the superalloy scrap and further production of ammonium perrhenate from these post-leaching solutions. The technology was developed by Łukasiewicz Research Network–Institute of Non-Ferrous Metals and implemented at Innovator, Gliwice, Poland. This method was based on the ion exchange technology: sorption of rhenium was carried out using a weakly basic ion exchange resin A170 (Purolite, King of Prussia, PA, USA, hydroxide form), and elution with an aqueous ammonia solution (25%, Chempur, Piekary Śląskie, Poland, p.a.). Catalytically pure ammonium perrhenate was crystallized from the aqueous ammonia solutions, which was then dissolved in water, and ammonium ions were sorbed, this time using a strongly acidic cation exchange resin C160 (Purolite, USA, hydrogen form) [,,]. The post-sorption solution was evaporated to obtain the desired rhenium concentration of 20–400 g/dm3. In this way, perrhenic acid was obtained, containing: <0.0001% Ca, <0.0005% K, <0.0001% Mg, <0.0001% Cu, <0.0001% Na, <0.0001% Mo, <0.0001% Ni, <0.0001% Pb, <0.0001% Fe, <0.0002% NH4+, <0.0001% Bi, <0.0001% Zn, <0.0001% W, <0.0001% As and <0.0001% Al [,,,].
In the case of lithium, solutions obtained after the leaching of battery masses of waste Li-ion batteries were selected for the tests. Their compositions are presented in Table 2. Sulfuric acid with/without the addition of H2O2 was used for the leaching process. The battery masses for the leaching process were obtained as a result of the use of a technology developed and patented by Łukasiewicz-IMN []. The materials came from three different types of sources, i.e., car batteries, laptops and power tools.

Table 2.
Compositions of the solutions containing Li used in the research.
The following materials were also used in the tests: sulfuric acid (95%, Chempur, Piekary Śląskie, Poland, p.a.), nitric acid (65%, Chempur, Piekary Śląskie, Poland, p.a.), hydrogen peroxide (30%, P.P.H. Stanlab, Lublin, Poland, p.a.), demineralized water (<2 μS/cm; Łukasiewicz-IMN, Gliwice, Poland), methyl orange (85%, Merck, Warsaw, Poland, ACS reagent), sodium hydroxide (Stanlab, Lublin, Poland, p.a.), anhydrous ethanol (>99%, Chempur, Poland), anhydrous isopropanol (>99%, Chempur, Poland), sodium carbonate (>99%, Avantor, Gliwice, Poland), CO2 gas (≥99.5%, SIAD, Ruda Śląska, Poland).
2.2. Analytical Methods
All analyses were performed at the Łukasiewicz Research Network–Institute of Non-Ferrous Metals, mainly at the Centre of Analytical Chemistry (Gliwice, Poland). The rhenium content in lithium perrhenate and perrhenic acid was determined by thin-layer X-ray fluorescence spectrometry using an X-ray fluorescence spectrometer (ZSX Primus, Rigaku, Tokyo, Japan). The following instrumental techniques were used to calculate the concentrations of some pollutants (such as Cu, Mg, Ca, Fe, Mn, Co, and Ni): GFAAS (graphite furnace atomic absorption spectroscopy, Z-2000, HITACHI, Tokyo, Japan), ICP-OES (inductively coupled plasma-optical emission spectroscopy, ULTIMA 2, HORIBA Jobin-Ivon, Kyoto, Japan) and ICP-MS (inductively coupled plasma-mass spectroscopy, Nexion, PerkinElmer, Waltham, MA, USA). The concentrations of lithium and rhenium in solutions were determined by the FAAS method, using a THERMO SOLAAR S4 atomic absorption spectrometer (Thermo Fisher Scientific, Waltham, MA, USA) equipped with a flame module and deuterium background correction. Ammonium ions, e.g., in the aqueous solution of perrhenic acid, were determined by a distillation method with titration (the Nessler method). In order to determine the main pollutants, atomic emission spectrometry with inductively coupled plasma ICP-OES with a Horizon ARL system was used. XRD analyses were performed at the Łukasiewicz Research Network–Institute of Non-Ferrous Metals, the Centre of Functional Materials (Gliwice, Poland), based on the interpretation of diffraction patterns prepared using a Rigaku MiniFlex 600 XRD diffractometer equipped with an X-ray tube with a wavelength of 1.5406 Å, a detector D/TeX silicon strip and Soller slit with high resolution of 2.5″ on the primary and scattered beam. SEM analyses were performed at the Centre for Advanced Materials Technologies (Gliwice, Poland), using a high-resolution Zeiss Gemini 1525 scanning electron microscope equipped with a Quantax xFlash®6 Bruker Nano X-ray spectrometer.
3. Results
3.1. Lithium Recovery from the Post-Leaching Solutions and Analysis of the Obtained Lithium Carbonate
Studies on the precipitation of lithium carbonate from the post-leaching solutions (Table 2) were carried out using 1–10 dm3 portions of the solution. Four purification cycles were carried out using CO2 gas. The research was conducted under the following conditions: an aqueous solution of sodium carbonate (~10% excess based on the amount of Li in the solution) with a concentration of 280 g/dm3 was added to the solution obtained from the leaching of battery masses. Precipitation was carried out in a temperature range of 90–95 °C, with stirring, and at a constant rate of dosing the Na2CO3 solution. After the dosing step, the obtained precipitate of crude lithium carbonate was separated from the solution by vacuum filtration. The precipitate was washed on a filter with water and successively with a mixture of alcohols (ethanol and isopropanol). Then, it was sent to the cyclic purification stage by dissolving lithium carbonate in water, to which CO2 gas was added continuously at a constant rate of 1.0 dm3/min for 30 min. The resulting solution was separated once again by vacuum filtration, and then the filtered solution was heated to a temperature in the range of 90–95 °C and stirred for another hour. The formed lithium carbonate precipitate was separated from the solution using vacuum filtration at a temperature >90 °C. Lithium carbonate formed after cyclic purification was washed with water and an anhydrous mixture of ethanol and isopropanol. In this way, lithium carbonates were obtained from solution A, the compositions of which are listed in Table 3. For the selected lithium carbonate, after all purification stages, XRD analysis was performed (Figure 1). A scheme of the method of producing lithium carbonate is shown in Figure 2. SEM images were taken for the purified carbonate (Figure 3).

Table 3.
Compositions of lithium carbonates obtained in precipitation and purification steps—solution A and D.

Figure 1.
XRD patterns of lithium carbonate obtained after purification.

Figure 2.
Scheme of obtaining lithium carbonate from solutions from the processing of Li-ion batteries.

Figure 3.
SEM of lithium carbonate produced after purification.
It should be noted that the use of four cycles in all four solutions allowed us to obtain lithium carbonate of a high purity, which can be used for the further synthesis of lithium perrhenate. XRD and SEM analysis additionally confirmed that the isolated and purified compound, Li2CO3, had a crystalline structure and no pollutants.
3.2. Preparation and Characterization of the Obtained LiReO4·H2O
Purified lithium carbonate was used for the experiments on the preparation of lithium perrhenate (Table 3). The research was carried out to determine the influence of the concentration of rhenium in perrhenic acid, the excess of lithium carbonate used, and the pH on the efficiency of lithium perrhenate precipitation. It was calculated as the ratio of the mass of precipitated lithium perrhenate to the mass of theoretical lithium perrhenate in its monohydrate form, which should be obtained. The research also took into account the purity of the obtained compound. The tests were carried out for three concentrations of perrhenic acid, i.e., 18.4, 50, and 295 g/dm3. In the case of testing the effect of the concentration of perrhenic acid, a constant 30% excess of lithium carbonate was used. The tests were performed at the resulting pH of approximately 8 for 1 h at a temperature not exceeding room temperature. For the tests, due to the large difference in rhenium concentrations, in the case of acid with the Re concentration of 18.4 g/dm3, a sample with a volume of 1 dm3 was used, and for acids with the higher rhenium concentrations, samples with a volume of 500 and 50 cm3 were used, respectively. The volume of the acid was selected so that approximately 30 g of the target compound could theoretically be obtained. After neutralization, the solution was filtered from the residue and concentrated to dryness at a temperature not exceeding 60 °C. The obtained precipitate was dried at 110–120 °C until a constant mass was reached. Table 4 and Figure 4 present the results of the influence of rhenium concentration in perrhenic acid on the efficiency of LiReO4·H2O precipitation.

Table 4.
Test results of the influence of rhenium concentration in perrhenic acid on the efficiency of LiReO4·H2O precipitation.

Figure 4.
The influence of rhenium concentration in perrhenic acid on the efficiency of perrhenate precipitation.
According to data in Table 4, it is clearly visible that there is no effect of rhenium concentration in perrhenic acid in the tested range on the efficiency of LiReO4·H2O precipitation. For the selected range, very similar precipitation efficiencies of the target compound were obtained, amounting to approximately 93%. Therefore, it is possible to precipitate lithium perrhenate in a wide range of rhenium concentrations in perrhenic acid. However, when developing technologies consistent with the principle of sustainable development, one should remember to minimize the number of waste solutions, which in this case is guaranteed by the use of more concentrated solutions of perrhenic acid.
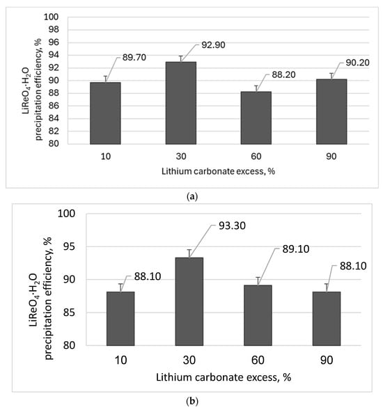
In subsequent studies, the effect of the excess lithium carbonate used on the efficiency of lithium perrhenate precipitation was tested. Lithium carbonate excess in the range of 10 to 90% was tested. The experiments were performed at the resulting pH of the solutions, ranging from 7.7 to 9.4, for 1 h, at room temperature, for two concentrations of rhenium in perrhenic acid (18.4 and 295.0 g/dm3, therefore using samples with a volume of 1000 and 50 cm3, respectively). The acid volume was selected as in the case of previously conducted tests. After neutralization, the solution was filtered from the residue and concentrated to dryness at a temperature not exceeding 60 °C. The obtained precipitate was dried at 110–120 °C until a constant mass was reached. Table 5 and Table 6 and Figure 5 present the results of the influence of excess lithium carbonate on the efficiency of LiReO4·H2O precipitation.

Table 5.
Test results of the influence of excess lithium carbonate on the efficiency of lithium perrhenate precipitation—for the solution containing 18.4 g/dm3 of Re.

Table 6.
Test results of the influence of excess lithium carbonate on the efficiency of lithium perrhenate precipitation—for the solution containing 295 g/dm3 of Re.

Figure 5.
The influence of excess lithium carbonate on the efficiency of LiReO4·H2O precipitation. (a) rhenium concentration in perrhenic acid—18.4 g/dm3; (b) rhenium concentration in perrhenic acid—295 g/dm3
According to the test results, it was concluded that there was no significant effect of the excess of lithium carbonate on the efficiency of lithium perrhenate precipitation. For the selected range, very similar efficiencies of the precipitation were obtained, ranging from 88% to 94%. Therefore, it can be said with certainty that the 30% excess of Li2CO3 is sufficient to precipitate LiReO4·H2O with an efficiency of over 93%. It was also noted that the process should be carried out at a pH of 7.6–7.8, but it is possible to conduct it at a pH above 9. However, this involves the production of an unnecessarily larger mass of solid waste that needs to be managed.
At the evaporation stage, it is necessary to add H2O2 due to the temperature used, which may reduce rhenium compounds to lower oxidation states. Therefore H2O2 is used as a stabilizer of the oxidation state of rhenium(VII).
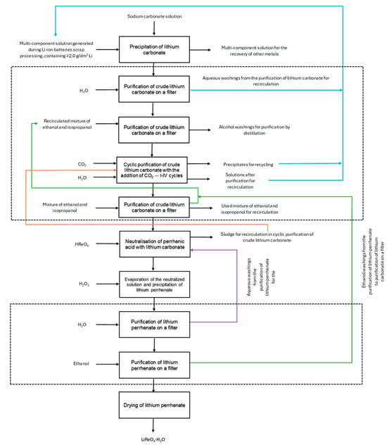
The selected lithium perrhenate composition was analyzed and is presented in Table 7. Additionally, for LiReO4 obtained at the pH = 7.7, an XRD analysis was performed and is shown in Figure 6. A scheme of the technology for the synthesis of lithium perrhenate after the lithium carbonate separation and purification steps is shown in Figure 7.

Table 7.
Test results of the selected lithium perrhenate.

Figure 6.
XRD patterns of LiReO4· H2O produced entirely from waste.

Figure 7.
Scheme of producing LiReO4·H2O from lithium carbonate obtained in the processing of Li-ion batteries.
4. Conclusions
The research work confirmed that with the use of lithium carbonate, obtained from the post-leaching solutions of Li-ion battery waste, and perrhenic acid, it is possible to obtain hydrated forms of lithium perrhenate, containing up to 1000 ppm of the total sum of metallic impurities. The reaction should be carried out under the following conditions: room temperature, 1 h, 30% excess of lithium carbonate, and rhenium concentration in perrhenic acid from 20 g/dm3 to 300 g/dm3.
Based on the described research, new hydrometallurgical technology was developed for obtaining lithium perrhenate, which can be produced entirely from waste. The method consists of 10 steps—4 main steps, i.e., precipitation of lithium carbonate, neutralization of perrhenic acid with lithium carbonate, evaporation, and drying; and six additional steps aimed at obtaining a high-purity product. In addition, filtration is necessary between some operations.
The developed technology is characterized by the management of all aqueous waste solutions and solid waste and the lack of loss of valuable metals such as rhenium and lithium. It was created in agreement with the assumptions based on the principles of sustainable development, such as:
- −
- maximizing the use of waste;
- −
- maximizing the recirculation;
- −
- minimizing the losses of valuable ingredients (rhenium and lithium);
- −
- minimizing the energy consumption;
- −
- maximizing the use of CO2.
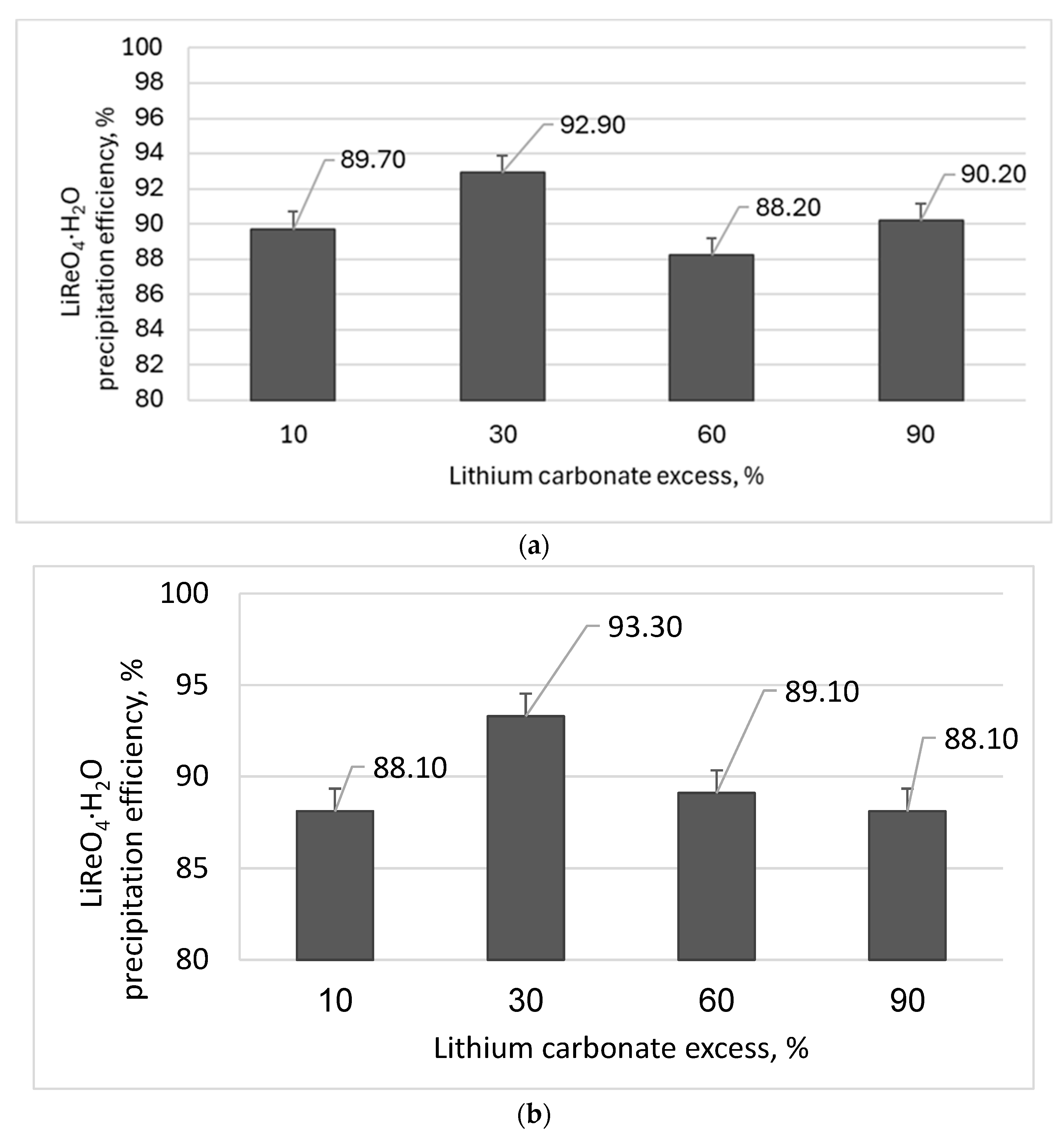
Figure 8 shows a diagram of the developed method in its entirety, with all the recirculation possibilities and the indication of the so-called auxiliary operations, e.g., purification. The blue line represents the recirculation of solutions and precipitates from the purification of lithium carbonate, preventing any lithium losses except the amount contained in the discharged multi-component solution for the recovery of other metals. The green line shows the recycling of organic solutions, minimizing their consumption. The purple line presents the recycling of waste from the purification of LiReO4·H2O, minimizing rhenium losses. The orange line shows the recirculation of excess carbonate, minimizing lithium losses.

Figure 8.
The entire scheme of obtaining LiReO4·H2O from the solutions resulting from the processing of Li-ion batteries, including all recirculation possibilities.
5. Patents
Part of the results of the work presented in this publication is the material submitted for patenting in the Patent Office of the Republic of Poland on 15 March 2024, entitled Sposób otrzymywania renianu(VII) litu wysokiej czystości, z roztworów pochodzących z przerobu baterii Li-ion (English title: Method of producing high-purity lithium perrhenate from solutions obtained from the processing of Li-ion batteries).
Author Contributions
Conceptualization, K.L.-S., M.O., A.P. and G.B.; methodology, K.L.-S., M.O., G.B. and D.K.; validation, K.L.-S., D.K., J.M. and M.O.; investigation, J.M., M.O., A.P. and S.O.; resources, K.L.-S., G.B., D.K., M.O. and A.P.; data curation, K.L.-S., A.G., G.B., M.O., A.P. and D.K.; writing—original draft preparation, K.L.-S. and A.G.; writing—review and editing, K.L.-S., K.G. and A.G.; visualization, K.L.-S., J.M., K.G. and M.O.; supervision, G.B., D.K. and K.L.-S.; project administration, K.L.-S.; funding acquisition, K.L.-S. All authors have read and agreed to the published version of the manuscript.
Funding
The work was funded by the Norwegian Financial Mechanism 2014–2021—Small Grant 2020 NOR/SGS//RenMet/0049/2020-00 (11/PE/0146/21), entitled: Innovative hydrometallurgical technologies for the production of rhenium compounds from recycled waste materials for catalysis, electromobility, aviation and defense industry.
Data Availability Statement
The data presented in this study are available on request from the corresponding author. The data are not publicly available due to patent application and project contract.
Acknowledgments
The authors would like to express their thanks for the paid quantitative chemical analyses carried out in the Łukasiewicz Research Network-Institute of Non-Ferrous Metals, Centre of Analytical Chemistry, and for the XRD qualitative analyses conducted in the Łukasiewicz Research Network-Institute of Non-Ferrous Metals, Centre of Functional Materials (especially Łukasz Hawełek) and Centre of Advanced Materials Technologies.
Conflicts of Interest
The authors declare no conflict of interest. The funders had no role in the design of the study, in the collection, analyses, or interpretation of data, in the writing of the manuscript, or in the decision to publish the results.
References
- Roskill Rhenium: Outlook to 2029, 11th ed.; Roskill Information Services Ltd: London, UK, 2019; ISBN 978-1-910-92279-8.
- Sinclair, W.D.; Jonasson, I.R.; Kirkham, R.V.; Soregaroli, A.E. Rhenium in Canadian Mineral Deposits; Geological Survey of Canada: Ottawa. ON, Canada, 2016. [CrossRef]
- Barton, I.F.; Rathkopf, C.A.; Barton, M.D. Rhenium in Molybdenite: A Database Approach to Identifying Geochemical Controls on the Distribution of a Critical Element. Mining Metall. Explor. 2020, 37, 21–37. [Google Scholar] [CrossRef]
- Kesler, S.E.; Gruber, P.W.; Medina, P.A.; Keoleian, G.A.; Everson, M.P.; Wallington, T.J. Global Lithium Resources: Relative Importance of Pegmatite, Brine and Other Deposits. Ore Geol. Rev. 2012, 48, 55–69. [Google Scholar] [CrossRef]
- Gardiner, N.J.; Jowitt, S.M.; Sykes, J.P. Lithium: Critical, or Not so Critical? Geoenergy 2024, 2, geoenergy2023-045. [Google Scholar] [CrossRef]
- Mishra, B.; Anderson, C.D.; Taylor, P.R.; Anderson, C.G.; Apelian, D.; Blanpain, B. CR3 Update: Recycling of Strategic Metals. Jom 2012, 64, 441–443. [Google Scholar] [CrossRef]
- Werner, T.T.; Mudd, G.M.; Jowitt, S.M.; Huston, D. Rhenium Mineral Resources: A Global Assessment. Resour. Policy 2023, 82, 103441. [Google Scholar] [CrossRef]
- Alessia, A.; Alessandro, B.; Maria, V.G.; Carlos, V.A.; Francesca, B. Challenges for Sustainable Lithium Supply: A Critical Review. J. Clean. Prod. 2021, 300, 126954. [Google Scholar] [CrossRef]
- Available online: https://pubs.usgs.gov/periodicals/mcs2024/mcs2024-rhenium.pdf (accessed on 8 April 2024).
- Available online: https://pubs.usgs.gov/periodicals/mcs2024/mcs2024-lithium.pdf (accessed on 8 April 2024).
- Meng, F.; McNeice, J.; Zadeh, S.S.; Ghahreman, A. Review of Lithium Production and Recovery from Minerals, Brines, and Lithium-Ion Batteries. Miner. Process. Extr. Metall. Rev. 2021, 42, 123–141. [Google Scholar] [CrossRef]
- Sharmili, N.; Nagi, R.; Wang, P. A Review of Research in the Li-Ion Battery Production and Reverse Supply Chains. J. Energy Storage 2023, 68, 107622. [Google Scholar] [CrossRef]
- Goriparti, S.; Miele, E.; De Angelis, F.; Di Fabrizio, E.; Proietti Zaccaria, R.; Capiglia, C. Review on Recent Progress of Nanostructured Anode Materials for Li-Ion Batteries. J. Power Sources 2014, 257, 421–443. [Google Scholar] [CrossRef]
- Orda, S.; Drzazga, M.; Leszczyńska-Sejda, K.; Ciszewski, M.; Kocur, A.; Branecka, P.; Gall, K.; Słaboń, M.; Lemanowicz, M. Investigations of the Density and Solubility of Ammonium Perrhenate and Potassium Perrhenate Aqueous Solutions. Materials 2023, 16, 5481. [Google Scholar] [CrossRef]
- Kunkes, E.L.; Simonetti, D.A.; Dumesic, J.A.; Pyrz, W.D.; Murillo, L.E.; Chen, J.G.; Buttrey, D.J. The Role of Rhenium in the Conversion of Glycerol to Synthesis Gas over Carbon Supported Platinum-Rhenium Catalysts. J. Catal. 2008, 260, 164–177. [Google Scholar] [CrossRef]
- Huang, M.; Zhu, J. An Overview of Rhenium Effect in Single-Crystal Superalloys. Rare Met. 2016, 35, 127–139. [Google Scholar] [CrossRef]
- Leszczyńska-Sejda, K.; Majewski, T.; Benke, G.; Piętaszewski, J.; Anyszkiewicz, K.; Michałowski, J.; Chmielarz, A. Production of High-Purity Ammonium Perrhenate for W-Re-Ni-Fe Heavy Alloys. J. Alloys Compd. 2012, 513, 347–352. [Google Scholar] [CrossRef]
- Majewski, T.; Leszczyńska-Sejda, K. Investigation of Application Possibilities of Re-Ni Alloy Powder to Tungsten Heavy Alloys Production. Solid State Phenom. 2016, 251, 14–19. [Google Scholar] [CrossRef]
- Kopyto, D.; Leszczyńska-Sejda, K.; Benke, G.; Chmielarz, A.; Ciszewski, M. Production of Electrolytic Rhenium-Cobalt Alloys. In Proceedings of the 9th European Metallurgical Conference, Leipzig, Germany, 25–28 June 2017; pp. 521–530. [Google Scholar]
- Leszczyńska-Sejda, K.; Benke, G.; Kopyto, D.; Drzazga, M.; Ciszewski, M. Application of Ion Exchange for Preparation of Selected Metal Perrhenates—Precursors for Superalloy Production. Metals 2019, 9, 201. [Google Scholar] [CrossRef]
- Leszczyńska-Sejda, K.; Benke, G.; Kopyto, D.; Malarz, J.; Ciszewski, M.; Goc, K. A New Method of Obtaining High Purity Nickel(II) Perrhenate from Waste. Crystals 2023, 13, 1465. [Google Scholar] [CrossRef]
- Leszczyńska-Sejda, K.; Benke, G.; Chmielarz, A.; Anyszkiewicz, K.; Satora, W.; Kozub, K. Hydrometallurgical Methods for Production of Ni(ReO4)2 and Co(ReO4)2. In Proceedings of the Conference Papers and Proceedings, Congresses European Metallurgical Conference, EMC, Hydrometallurgy, Weimar, Germany, 23–26 June 2013; pp. 885–898. [Google Scholar]
- Leszczyńska-Sejda, K.; Benke, G.; Ciszewski, M.; Malarz, J.; Drzazga, M. Method of Preparation for High-Purity Nanocrystalline Anhydrous Cesium Perrhenate. Metals 2017, 7, 96. [Google Scholar] [CrossRef]
- Benke, G.; Leszczyńska-Sejda, K.; Anyszkiewicz, K.; Chmielarz, A.; Machelska, G.; Witman, K. Sposób Produkcji Bezwodnego Renianu(VII) Żelaza(III)—PL 221891 B1 2010. Available online: https://api-ewyszukiwarka.pue.uprp.gov.pl/api/collection/68e950abb9a3e8ca4695b16a91c567be (accessed on 26 January 2024).
- Leszczynska-Sejda, K.; Benke, G.; Malarz, J.; Ciszewski, M.; Kopyto, D.; Piatek, J.; Drzazga, M.; Kowalik, P.; Zemlak, K.; Kula, B. Rhenium(VII) Compounds as Inorganic Precursors for the Synthesis of Organic Reaction Catalysts. Molecules 2019, 24, 1451. [Google Scholar] [CrossRef]
- Leszczyńska-Sejda, K.; Benke, G.; Kopyto, D.; Ciszewski, M.; Malarz, J.; Drzazga, M.; Kowalik, P.; Piątek, J.; Śmieszek, J.; Grabowski, T.; et al. Rhenium Recovery from Recycling-Based Materials. In Proceedings of the 10th European Metallurgical Conference, Düsseldorf, Germany, 24–26 June 2019; pp. 327–340. [Google Scholar]
- Naumov, D.Y.; Virovets, A.V.; Korenev, S.V.; Gubanov, A.I. Silver Perrhenate, AgReO4. Acta Crystallogr. Sect. C Cryst. Struct. Commun. 1999, 55, IUC9900097. [Google Scholar] [CrossRef]
- Ciszewski, M.; Koszorek, A.; Osadnik, M.; Szleper, K.; Drzazga, M.; Leszczyńska-Sejda, K. Lithium Perrhenate Catalyst for Carbon Aerogel-Based Supercapacitor. SN Appl. Sci. 2020, 2, 786. [Google Scholar] [CrossRef]
- Leszczyńska-Sejda, K.; Benke, G.; Kopyto, D.; Majewski, T.; Drzazga, M. Production of High-Purity Anhydrous Nickel(II) Perrhenate for Tungsten-Based Sintered Heavy Alloys. Materials 2017, 10, 448. [Google Scholar] [CrossRef] [PubMed]
- Smith, W.T.; Long, S.H. The Salts of Perrhenic Acid. I. The Alkali Metals and Ammonium. J. Am. Chem. Soc. 1948, 70, 354–356. [Google Scholar] [CrossRef]
- Tawonezvi, T.; Nomnqa, M.; Petrik, L.; Bladergroen, B.J. Recovery and Recycling of Valuable Metals from Spent Lithium-Ion Batteries: A Comprehensive Review and Analysis. Energies 2023, 16, 1365. [Google Scholar] [CrossRef]
- Sonoc, A.; Jeswiet, J. A Review of Lithium Supply and Demand and a Preliminary Investigation of a Room Temperature Method to Recycle Lithium Ion Batteries to Recover Lithium and Other Materials. Procedia CIRP 2014, 15, 289–293. [Google Scholar] [CrossRef]
- Ordoñez, J.; Gago, E.J.; Girard, A. Processes and Technologies for the Recycling and Recovery of Spent Lithium-Ion Batteries. Renew. Sustain. Energy Rev. 2016, 60, 195–205. [Google Scholar] [CrossRef]
- Liu, X.; Wang, R.; Liu, S.; Pu, J.; Xie, H.; Wu, M.; Liu, D.; Li, Y.; Liu, J. Organic Eutectic Salts-Assisted Direct Lithium Regeneration for Extremely Low State of Health Ni-Rich Cathodes. Adv. Energy Mater. 2023, 13, 2302987. [Google Scholar] [CrossRef]
- Liang, Z.; Cai, C.; Peng, G.; Hu, J.; Hou, H.; Liu, B.; Liang, S.; Xiao, K.; Yuan, S.; Yang, J. Hydrometallurgical Recovery of Spent Lithium Ion Batteries: Environmental Strategies and Sustainability Evaluation. ACS Sustain. Chem. Eng. 2021, 9, 5750–5767. [Google Scholar] [CrossRef]
- Makuza, B.; Tian, Q.; Guo, X.; Chattopadhyay, K.; Yu, D. Pyrometallurgical Options for Recycling Spent Lithium-Ion Batteries: A Comprehensive Review. J. Power Sources 2021, 491, 229622. [Google Scholar] [CrossRef]
- Zhou, M.; Li, B.; Li, J.; Xu, Z. Pyrometallurgical Technology in the Recycling of a Spent Lithium Ion Battery: Evolution and the Challenge. ACS ES T Eng. 2021, 1, 1369–1382. [Google Scholar] [CrossRef]
- Windisch-Kern, S.; Holzer, A.; Ponak, C.; Raupenstrauch, H. Pyrometallurgical Lithium-Ion-Battery Recycling: Approach to Limiting Lithium Slagging with the Indured Reactor Concept. Processes 2021, 9, 84. [Google Scholar] [CrossRef]
- Klimko, J.; Oráč, D.; Miškufová, A.; Vonderstein, C.; Dertmann, C.; Sommerfeld, M.; Friedrich, B.; Havlík, T. A Combined Pyro-and Hydrometallurgical Approach to Recycle Pyrolyzed Lithium-Ion Battery Black Mass Part 2: Lithium Recovery from Li Enriched Slag— Thermodynamic Study, Kinetic Study, and Dry Digestion. Metals 2020, 10, 1558. [Google Scholar] [CrossRef]
- He, M.; Jin, X.; Zhang, X.; Duan, X.; Zhang, P.; Teng, L.; Liu, Q.; Liu, W. Combined Pyro-Hydrometallurgical Technology for Recovering Valuable Metal Elements from Spent Lithium-Ion Batteries: A Review of Recent Developments. Green Chem. 2023, 25, 6561–6580. [Google Scholar] [CrossRef]
- Holzer, A.; Zimmermann, J.; Wiszniewski, L.; Necke, T.; Gatschlhofer, C.; Öfner, W.; Raupenstrauch, H. A Combined Hydro-Mechanical and Pyrometallurgical Recycling Approach to Recover Valuable Metals from Lithium-Ion Batteries Avoiding Lithium Slagging. Batteries 2023, 9, 15. [Google Scholar] [CrossRef]
- Grosse, A.V. The Isolation of Lithium Rhenide. Z. Naturforsch.-Sect. B J. Chem. Sci. 1953, 8, 533–536. [Google Scholar] [CrossRef]
- Weaver, J.; Soderquist, C.Z.; Washton, N.M.; Lipton, A.S.; Gassman, P.L.; Lukens, W.W.; Kruger, A.A.; Wall, N.A.; McCloy, J.S. Chemical Trends in Solid Alkali Pertechnetates. Inorg. Chem. 2017, 56, 2533–2544. [Google Scholar] [CrossRef] [PubMed]
- Burkert, P.K.; Hutter, F.M. Spectroscopic Investigations in the Solid State Chemistry, X * Re-NQ R Investigations on TlRe0 4 and LiReO42H2O. Z. Naturforsch. B 1976, 31, 145–148. [Google Scholar] [CrossRef]
- Shklovskaya, R.M.; Arkhipov, S.M.; Kidyarov, B.I. No LiIO3-LiReO4-H2O System at 25 Deg C. Zhurnal Neorg. Khimii 1979, 24, 2287–2288. [Google Scholar]
- von Scholder, R.; Huppert, K.L. Uber Alkali- Und Erdalkali-Oxorhenate(VII). Z. Anorg. Und Allg. Chem. 1964, 334, 209–224. [Google Scholar] [CrossRef]
- Boguslavskii, A.; Shcherbakova, S. Temperature-Dependece of Re-187 Nuclear-Quadrupole Resonance Frequencies in Lithium Perrhenate and Lithium and Yttrium Perrhenate Crystal Hydrates. Izv. Akad. Nauk SSSR Seriya Fiz. 1978, 42, 2142–2145. [Google Scholar]
- Sequoia, E.; Skudlarski, K.; Lukas, W.; April, R. Studies on the Vaporization. 1973, 33, 171–176. Available online: https://www.mindat.org/reference.php?id=2740281 (accessed on 26 January 2024).
- Zaytseva, L.L.; Konarev, M.I.; Velichko, A. V Lithium Pertechnetate and Perrhenate. Zhurnal Neorg. Khimii 1977, 22, 2348–2353. [Google Scholar]
- Lukas, W.; Chatillon, C.; Allibert, M. The Termodynamic Activity Od LiReO4, in the LiReO4-CsReO4 System as Determined by Mass Spectrometry. J. Less-Common Met. 1979, 66, 211–217. [Google Scholar] [CrossRef]
- Betz, T.; Hoppe, R. Über Perrhenate. 1. Zur Kenntnis von LiReO4. Z. Anorg. Und Allg. Chem. 1983, 500, 23–30. [Google Scholar] [CrossRef]
- Betz, T.; Hoppe, R. Zur Kenntnis von Li5ReO6 Und Na5ReO6—Mit Einer Bemerkung Uber Na5lO6. Z. Anorg. Und Allg. Chem. 1984, 512, 19–33. [Google Scholar] [CrossRef]
- Khrustalev, V.N.; Varfolomeev, M.B.; Shamrai, N.B.; Lindeman, S.V.; Struchkov, Y.T. Crystal Structure of Lithium Perrhenate Sesquihydrate. Zhurnal Neorg. Khimii 1995, 40, 208–213. [Google Scholar] [CrossRef]
- Abakumov, A.M.; Rozova, M.G.; Shpanchenko, R.V.; Mironov, A.V.; Antipov, E.V.; Bramnik, K.G. Synthesis and Crystal Structure of the Lithium Perrhenate Monohydrate LiReO4·H2O. Solid State Sci. 2001, 3, 581–586. [Google Scholar] [CrossRef]
- Marenich, A.V.; Solomonik, V.G. Nonempirical Study of Nuclear Dynamics in Nonrigid LiReO4 and K2SO4 Molecules. Zhurnal Strukt. Khimii 2002, 43, 899–907. [Google Scholar] [CrossRef]
- Burenin, A.V. Symmetry of Internal Dynamics and Separation of Motions in the Major Isomer of the LiReO4 Molecule. Opt. Spectrosc. 2004, 97, 176–183. [Google Scholar] [CrossRef]
- Ulbricht, V.K.; Kriegsmann, H. Spektroskopische Untersuchungen an Einigen Wasserfreien Perrhenaten. Z. Anorg. Und Allg. Chem. 1968, 358, 193–304. [Google Scholar] [CrossRef]
- Gaphurov, M.M.; Aliev, A.R. Spectroscopic Study of the Melting Features of Crystals with Molecular Anions. Raman Scatt. 2000, 4069, 43. [Google Scholar] [CrossRef]
- Vanderhevden, J.-L.E.; Su, F.-M.; Ehrhardt, G.J. Soluble Irradiation Targets and Methods for the Production of Radiorhenium—US5145636A 1991. Available online: https://worldwide.espacenet.com/patent/search/family/027023285/publication/US5145636A?q=US5145636A (accessed on 26 January 2024).
- Leszczyńska-Sejda, K.; Benke, G.; Anyszkiewicz, K. Use of Ion-Exchange Resins for Sorption of Ammonium Ions from Aqueous Solutions of Ammonium Perrhenate. Przem. Chem. 2008, 87, 289–295. [Google Scholar]
- Leszczyńska-Sejda, K.; Benke, G.; Ciszewski, M.; Drzazga, M. Technology to Produce High-Purity Anhydrous Rubidium Perrhenate on an Industrial Scale. Materials 2019, 12, 1130. [Google Scholar] [CrossRef] [PubMed]
- Leszczyńska-Sejda, K.; Benke, G.; Chmielarz, A.; Krompiec, S.; Michalik, S.; Krompiec, M. Synthesis of Perrhenic Acid Using Ion Exchange Method. Hydrometallurgy 2007, 89, 289–296. [Google Scholar] [CrossRef]
- Leszczyńska-Sejda, K.; Benke, G.; Chmielarz, A. Hydrometallurgical Methods for Production of Nickel(II) and Cobalt(II) Perrhenates—Semi-Products for Manufacture of Re-Ni, Re-Co Alloy Powders. Erzmetall 2013, 66, 267–273. [Google Scholar]
- Leszczyńska-Sejda, K.; Benke, G.; Krompiec, S.; Chmielarz, A.; Anyszkiewicz, K.; Gotfryd, L. Synthesis of Perrhenic Acid Using Solvent Extraction. Hydrometallurgy 2009, 95, 325–332. [Google Scholar] [CrossRef]
- Lewandowski, D.; Kozłowski, J.; Mikłasz, W. Sposób Recyklingu Baterii Wtórnych—PL 240110 B1 2017. Available online: https://api-ewyszukiwarka.pue.uprp.gov.pl/api/collection/a3b307c0e296f35de335e8a84244064b (accessed on 26 January 2024).
Disclaimer/Publisher’s Note: The statements, opinions and data contained in all publications are solely those of the individual author(s) and contributor(s) and not of MDPI and/or the editor(s). MDPI and/or the editor(s) disclaim responsibility for any injury to people or property resulting from any ideas, methods, instructions or products referred to in the content. |
© 2024 by the authors. Licensee MDPI, Basel, Switzerland. This article is an open access article distributed under the terms and conditions of the Creative Commons Attribution (CC BY) license (https://creativecommons.org/licenses/by/4.0/).