A Systematic Profiling of the Volatile Compounds in 53 Cerasus humilis Genotypes Using Headspace Solid-Phase Microextraction and Gas Chromatography-Mass Spectrometry
Abstract
1. Introduction
2. Materials and Methods
2.1. Plant Materials
2.2. Physical and Chemical Characterization of Ripe Fruits
2.3. Volatile Compounds Extraction
2.4. GC-MS Analysis
2.5. Identification and Quantification of Volatile Compounds
2.6. Statistical Analysis
3. Results
3.1. Physical and Chemical Characteristics of C. humilis Fruits
3.2. Identification of Volatile Compounds
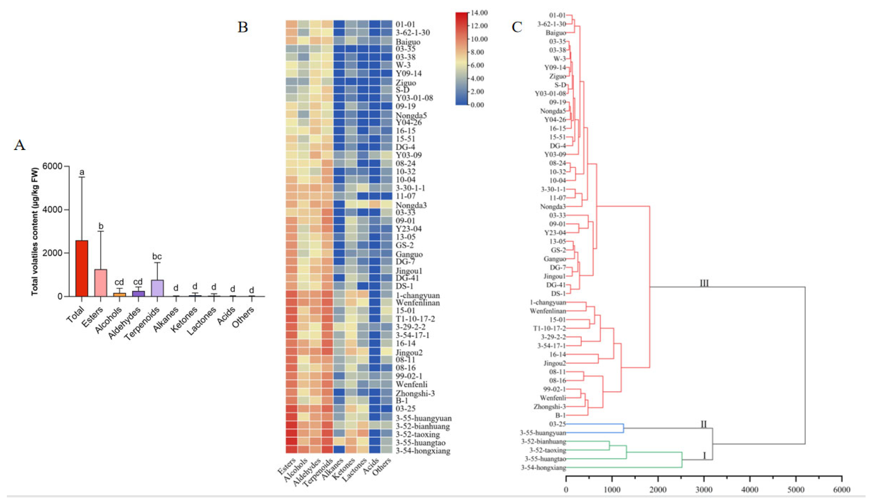
3.3. Variation of Total Volatiles Content and Volatile Compositions among Cerasus humilis Genotypes
3.4. Correlations between Fruit Characteristics and Fruit Volatiles
3.5. Variation of Volatile Contents among Genotypes of Different Ripening Periods
3.6. Variation of Volatile Contents among Different Peel Colors
4. Discussion
5. Conclusions
Supplementary Materials
Author Contributions
Funding
Data Availability Statement
Conflicts of Interest
References
- Wu, Q.; Yuan, R.Y.; Feng, C.Y.; Li, S.S.; Wang, L.S. Analysis of Polyphenols Composition and Antioxidant Activity Assessment of Chinese Dwarf Cherry (Cerasus humilis (Bge.) Sok.). Nat. Prod. Commun. 2019, 14, 1934578X1985650. [Google Scholar] [CrossRef]
- Wang, J.; Du, J.; Mu, X.; Wang, P. Cloning and characterization of the Cerasus humilis sucrose phosphate synthase gene (ChSPS1). PLoS ONE 2017, 12, e0186650. [Google Scholar] [CrossRef] [PubMed]
- Mu, X.P.; Aryal, N.; Du, J.M.; Du, J.J. Oil content and fatty acid composition of the kernels of 31 genotypes of Chinese dwarf cherry [Cerasus humilis (Bge.) Sok.]. J. Hortic. Sci. Biotechnol. 2015, 90, 525–529. [Google Scholar] [CrossRef]
- Mu, X.; Wang, P.; Du, J.; Gao, Y.G.; Zhang, J. Comparison of fruit organic acids and metabolism-related gene expression between Cerasus humilis (Bge.) Sok and Cerasus glandulosa (Thunb.) Lois. PLoS ONE 2018, 13, e0196537. [Google Scholar] [CrossRef] [PubMed]
- Geng, J.; Liu, L. Peach kernel and prunus kernel unearthed from the Shang Dynasty ruins in Gao cheng Cultural Relics. Cult. Relic 1974, 8, 54–55. [Google Scholar]
- Ji, X.; Ren, J.; Zhang, Y.; Lang, S.; Wang, D.; Song, X. Integrated Analysis of the Metabolome and Transcriptome on Anthocyanin Biosynthesis in Four Developmental Stages of Cerasus humilis Peel Coloration. Int. J. Mol. Sci. 2021, 22, 11880. [Google Scholar] [CrossRef]
- Ran, B.; Guo, C.E.; Zhang, Y.; Han, C.; Cao, T.; Huang, H.; Geng, Z.; Li, W. Preventive effect of Chinese dwarf cherry [Cerasus humilis (Bge.) Sok.] fermentation juice on dextran sulfate sodium-induced ulcerative colitis rats through the regulation of IgA and the intestinal immune barrier. Food Funct. 2022, 13, 5766–5781. [Google Scholar] [CrossRef]
- Ji, X.; Ren, J.; Lang, S.; Wang, D.; Zhu, L.; Song, X. Differential Regulation of Anthocyanins in Cerasus humilis Fruit Color Revealed by Combined Transcriptome and Metabolome Analysis. Forests 2020, 11, 1065. [Google Scholar] [CrossRef]
- Liu, W.; Ren, W.; Liu, X.; He, L.; Qin, C.; Wang, P.; Kong, L.; Li, Y.; Liu, Y.; Ma, W. Identification and characterization of Dof genes in Cerasus humilis. Front. Plant Sci. 2023, 14, 1152685. [Google Scholar] [CrossRef]
- Wang, P.; Mu, X.; Du, J.; Gao, Y.G.; Bai, D.; Jia, L.; Zhang, J.; Ren, H.; Xue, X. Flavonoid content and radical scavenging activity in fruits of Chinese dwarf cherry (Cerasus humilis) genotypes. J. For. Res. 2017, 29, 55–63. [Google Scholar] [CrossRef]
- Mostafa, S.; Wang, Y.; Zeng, W.; Jin, B. Floral Scents and Fruit Aromas: Functions, Compositions, Biosynthesis, and Regulation. Front. Plant Sci. 2022, 13, 860157. [Google Scholar] [CrossRef] [PubMed]
- Yang, S.; Hao, N.; Meng, Z.; Li, Y.; Zhao, Z. Identification, Comparison and Classification of Volatile Compounds in Peels of 40 Apple Cultivars by HS-SPME with GC-MS. Foods 2021, 10, 1051. [Google Scholar] [CrossRef] [PubMed]
- Wang, X.; Chen, Y.; Zhang, J.; Wang, Z.; Qi, K.; Li, H.; Tian, R.; Wu, X.; Qiao, X.; Zhang, S.; et al. Comparative analysis of volatile aromatic compounds from a wide range of pear (Pyrus L.) germplasm resources based on HS-SPME with GC-MS. Food Chem. 2023, 418, 135963. [Google Scholar] [CrossRef]
- Liu, X.; Hao, N.; Feng, R.; Meng, Z.; Li, Y.; Zhao, Z. Transcriptome and metabolite profiling analyses provide insight into volatile compounds of the apple cultivar ‘Ruixue’ and its parents during fruit development. BMC Plant Biol. 2021, 21, 231. [Google Scholar] [CrossRef]
- Liu, B.; Yang, Y.; Ren, L.; Su, Z.; Bian, X.; Fan, J.; Wang, Y.; Han, B.; Zhang, N. HS-GC-IMS and PCA to Characterize the Volatile Flavor Compounds in Three Sweet Cherry Cultivars and Their Wines in China. Molecules 2022, 27, 9056. [Google Scholar] [CrossRef] [PubMed]
- Mihaylova, D.; Popova, A.; Vrancheva, R.; Dincheva, I. HS-SPME-GC-MS Volatile Profile Characterization of Peach (Prunus persica L. Batsch) Varieties Grown in the Eastern Balkan Peninsula. Plants 2022, 11, 166. [Google Scholar] [CrossRef] [PubMed]
- Chen, X.; Yu, Y.; Xu, Y.; Yu, Y.; Zou, B.; Wu, J.; Liu, H.; Liu, H.; Yang, F.; Chen, S. Changes in quality properties and volatile compounds of different cultivars of green plum (Prunus mumeSieb. et Zucc.) during ripening. Eur. Food Res. Technol. 2023, 249, 1199–1211. [Google Scholar] [CrossRef]
- Zhang, Z.; Yu, S.; Zhang, Z.; Zhang, J.; Li, H. Comparative Characterization of Fruit Volatiles and Volatile-Related Genes Expression of ‘Benihoppe’ Strawberry and Its Somaclonal Mutant. Plants 2023, 12, 1109. [Google Scholar] [CrossRef]
- Urun, I.; Attar, S.H.; Sonmez, D.A.; Gundesli, M.A.; Ercisli, S.; Kafkas, N.E.; Bandic, L.M.; Duralija, B. Comparison of Polyphenol, Sugar, Organic Acid, Volatile Compounds, and Antioxidant Capacity of Commercially Grown Strawberry Cultivars in Turkey. Plants 2021, 10, 1654. [Google Scholar] [CrossRef]
- Gonzalez-Dominguez, R.; Sayago, A.; Akhatou, I.; Fernandez-Recamales, A. Volatile Profiling of Strawberry Fruits Cultivated in a Soilless System to Investigate Cultivar-Dependent Chemical Descriptors. Foods 2020, 9, 768. [Google Scholar] [CrossRef]
- Feng, S.; Yan, C.; Zhang, T.; Ji, M.; Tao, R.; Gao, H. Comparative Study of Volatile Compounds and Expression of Related Genes in Fruit from Two Apple Cultivars during Different Developmental Stages. Molecules 2021, 26, 1553. [Google Scholar] [CrossRef] [PubMed]
- Dou, T.X.; Shi, J.F.; Li, Y.; Bi, F.C.; Gao, H.J.; Hu, C.H.; Li, C.Y.; Yang, Q.S.; Deng, G.M.; Sheng, O.; et al. Influence of harvest season on volatile aroma constituents of two banana cultivars by electronic nose and HS-SPME coupled with GC-MS. Sci. Hortic. 2020, 265, 109214. [Google Scholar] [CrossRef]
- Mukherjee, S.; Pal, A.; Mitra, A. An insight into fruit aroma volatilome during postharvest maturation in two popular Musa cultivars of tropics. J. Sci. Food Agric. 2022, 102, 4276–4286. [Google Scholar] [CrossRef] [PubMed]
- Xue, J.; Tu, Z.; Chang, W.; Jia, S.; Wang, Y. Analysis of Aromatic Composition in Chinese Wild fruit (Cerasus Humilis) by Gas Chromatography-Mass Spectrometry. J. Chin. Inst. Food Sci. Technol. 2008, 8, 125–129. [Google Scholar]
- Cui, Q.; Ye, L.; Guo, C.E.; Li, W. Assessing Volatiles in Three Chinese Dwarf Cherry Cultivars during Veraison and Maturation Using Headspace-Solid Phase Microextraction with Gas Chromatography-Mass Spectrometry. ACS Omega 2020, 5, 31744–31752. [Google Scholar] [CrossRef] [PubMed]
- Kang, M.; Park, J.; Yoo, S. Effect of clove powder on quality characteristics and shelf life of kimchi paste. Food Sci. Nutr. 2019, 7, 537–546. [Google Scholar] [CrossRef]
- Zorrilla-Fontanesi, Y.; Cabeza, A.; Domínguez, P.; Medina, J.J.; Valpuesta, V.; Denoyes-Rothan, B.; Sánchez-Sevilla, J.F.; Amaya, I. Quantitative trait loci and underlying candidate genes controlling agronomical and fruit quality traits in octoploid strawberry (Fragaria × ananassa). Theor. Appl. Genet. 2011, 123, 755–778. [Google Scholar] [CrossRef]
- Ye, L.; Yang, C.; Li, W.; Hao, J.; Sun, M.; Zhang, J.; Zhang, Z. Evaluation of volatile compounds from Chinese dwarf cherry (Cerasus humilis (Bge.) Sok.) germplasms by headspace solid-phase microextraction and gas chromatography-mass spectrometry. Food Chem. 2017, 217, 389–397. [Google Scholar] [CrossRef]
- Pluta-Kubica, A.; Domagała, J.; Gąsior, R.; Wojtycza, K.; Witczak, M. Characterisation of the profile of volatiles of Polish Emmental cheese. Int. Dairy J. 2021, 116, 104954. [Google Scholar] [CrossRef]
- Poiana, M.A.; Moigradean, D.; Dogaru, D.; Mateescu, C.; Gergen, I. Processing and storage impact on the antioxidant properties and color quality of some low sugar fruit jams. Rom. Biotechnol. Lett. 2011, 16, 6504–6512. [Google Scholar]
- Ali, M.M.; Anwar, R.; Yousef, A.F.; Li, B.; Luvisi, A.; De Bellis, L.; Aprile, A.; Chen, F. Influence of Bagging on the Development and Quality of Fruits. Plants 2021, 10, 358. [Google Scholar] [CrossRef] [PubMed]
- El Hadi, M.A.; Zhang, F.J.; Wu, F.F.; Zhou, C.H.; Tao, J. Advances in fruit aroma volatile research. Molecules 2013, 18, 8200–8229. [Google Scholar] [CrossRef]
- Liang, Z.; Zhang, P.; Fang, Z. Modern technologies for extraction of aroma compounds from fruit peels: A review. Crit. Rev. Food Sci. Nutr. 2022, 62, 1284–1307. [Google Scholar] [CrossRef] [PubMed]
- Yang, C.; Wang, Y.; Liang, Z.; Fan, P.; Wu, B.; Yang, L.; Wang, Y.; Li, S. Volatiles of grape berries evaluated at the germplasm level by headspace-SPME with GC-MS. Food Chem. 2009, 114, 1106–1114. [Google Scholar] [CrossRef]
- Egea, M.; Bertolo, M.; Filho, J.O.; Lemes, A. A Narrative Review of the Current Knowledge on Fruit Active Aroma Using Gas Chromatography-Olfactometry (GC-O) Analysis. Molecules 2021, 26, 5181. [Google Scholar] [CrossRef] [PubMed]
- Lo Bianco, R.; Farina, V.; Indelicato, S.G.; Filizzola, F.; Agozzino, P. Fruit physical, chemical and aromatic attributes of early, intermediate and late apricot cultivars. J. Sci. Food Agric. 2010, 90, 1008–1019. [Google Scholar] [CrossRef]
- Su, M.; Zhang, B.; Ye, Z.; Chen, K.; Guo, J.; Gu, X.; Shen, J. Pulp volatiles measured by an electronic nose are related to harvest season, TSS concentration and TSS/TA ratio among 39 peaches and nectarines. Sci. Hortic. 2013, 150, 146–153. [Google Scholar] [CrossRef]
- Zhang, A.; Zheng, J.; Chen, X.; Shi, X.; Wang, H.; Fu, Q. Comprehensive Analysis of Transcriptome and Metabolome Reveals the Flavonoid Metabolic Pathway Is Associated with Fruit Peel Coloration of Melon. Molecules 2021, 26, 2830. [Google Scholar] [CrossRef]
- Xin, R.; Liu, X.; Wei, C.; Yang, C.; Liu, H.; Cao, X.; Wu, D.; Zhang, B.; Chen, K. E-Nose and GC-MS Reveal a Difference in the Volatile Profiles of White- and Red-Fleshed Peach Fruit. Sensors 2018, 18, 765. [Google Scholar] [CrossRef]
- Gong, C.; He, N.; Zhu, H.; Anees, M.; Lu, X.; Liu, W. Multi-omics integration to explore the molecular insight into the volatile organic compounds in watermelon. Food Res. Int. 2023, 166, 112603. [Google Scholar] [CrossRef]
- Spricigo, P.C.; Freitas, T.P.; Purgatto, E.; Ferreira, M.D.; Brecht, J.K. Visually imperceptible mechanical damage of harvested tomatoes changes ethylene production, color, enzyme activity, and volatile compounds profile. Postharvest Biol. Technol. 2021, 176, 111503. [Google Scholar] [CrossRef]
- Cheng, C.; Yang, R.; Yin, L.; Zhang, J.; Gao, L.; Lu, R.; Yang, Y.; Wang, P.; Mu, X.; Zhang, S.; et al. Characterization of Carotenoid Cleavage Oxygenase Genes in Cerasus humilis and Functional Analysis of ChCCD1. Plants 2023, 12, 2114. [Google Scholar] [CrossRef] [PubMed]
- Brandi, F.; Bar, E.; Mourgues, F.; Horváth, G.; Turcsi, E.; Giuliano, G.; Liverani, A.; Tartarini, S.; Lewinsohn, E.; Rosati, C. Study of ‘Redhaven’ peach and its white-fleshed mutant suggests a key role of CCD4 carotenoid dioxygenase in carotenoid and norisoprenoid volatile metabolism. BMC Plant Biol. 2011, 11, 24. [Google Scholar] [CrossRef] [PubMed]





| No. | Name | Harvest Date | No. | Name | Harvest Date | No. | Name | Harvest Date |
|---|---|---|---|---|---|---|---|---|
| 1 | 01-01 | 1 September (LR) | 19 | 09-01 | 22 September (LR) | 37 | T1-10-17-2 | 19 August (MR) |
| 2 | 1-changyuan | 11 July (ER) | 20 | 09-19 | 11 September (LR) | 38 | Y03-01-08 | 6 August (ER) |
| 3 | 03-25 | 13 July (ER) | 21 | 10-04 | 18 August (MR) | 39 | Y03-09 | 22 September (LR) |
| 4 | 03-33 | 6 August (ER) | 22 | 10-32 | 16 August (MR) | 40 | Y04-26 | 11 August (MR) |
| 5 | 03-35 | 6 August (ER) | 23 | 11-07 | 28 June (ER) | 41 | Y09-14 | 22 August (LR) |
| 6 | 03-38 | 12 August (MR) | 24 | 13-05 | 6 August (ER) | 42 | Y23-04 | 4 September (LR) |
| 7 | 3-29-2-2 | 14 August (MR) | 25 | 15-01 | 24 July (ER) | 43 | Baiguo | 19 July (ER) |
| 8 | 3-30-1-1 | 22 September (LR) | 26 | 15-51 | 18 August (MR) | 44 | Ganguo | 4 September (LR) |
| 9 | 3-52-bianhuang | 15 August (MR) | 27 | 16-14 | 24 July (ER) | 45 | Jingou1 | 18 July (ER) |
| 10 | 3-52-taoxing | 15 August (MR) | 28 | 16-15 | 22 September (LR) | 46 | Jingou2 | 18 July (ER) |
| 11 | 3-54-17-1 | 17 August (MR) | 29 | 99-02-1 | 15 August (MR) | 47 | Nongda3 | 24 August (LR) |
| 12 | 3-54-hongxiang | 15 August (MR) | 30 | B-1 | 14 August (MR) | 48 | Nongda5 | 14 August (MR) |
| 13 | 3-55-huangtao | 15 August (MR) | 31 | DG-4 | 18 August (MR) | 49 | W-3 | 1 September (LR) |
| 14 | 3-55-huangyuan | 15 August (MR) | 32 | DG-7 | 5 August (ER) | 50 | Wenfenli | 14 August (MR) |
| 15 | 3-62-1-30 | 18 August (MR) | 33 | DG-41 | 24 August (LR) | 51 | Wenfenlinan | 24 July (ER) |
| 16 | 08-11 | 18 August (MR) | 34 | DS-1 | 18 July (ER) | 52 | Zhongshi-3 | 16 August (MR) |
| 17 | 08-16 | 11 August (MR) | 35 | GS-2 | 5 August (ER) | 53 | Ziguo | 21 August (LR) |
| 18 | 08-24 | 19 July (ER) | 36 | S-D | 11 August (MR) |
| Indices | Minimum | Maximum | Mean | Standard Deviation | Coefficient of Variation |
|---|---|---|---|---|---|
| Mean fruit weight (g) | 1.85 | 15.23 ** | 8.45 | 2.77 | 32.82% |
| SSC (%) | 6.45 | 18.13 ** | 12.02 | 1.83 | 15.20% |
| TA (%) | 0.61 | 2.28 ** | 1.55 | 0.37 | 24.09% |
| L* (brightness) | 22.72 | 54.72 ** | 37.17 | 9.32 | 25.06% |
| a* (red-green) | −3.01 | 36.44 ** | 16.88 | 8.45 | 50.03% |
| b* (yellow-blue) | 3.05 | 45.72 ** | 19.80 | 12.33 | 62.27% |
| C* (chroma index) | 11.73 | 46.51 ** | 28.82 | 8.17 | 28.36% |
Disclaimer/Publisher’s Note: The statements, opinions and data contained in all publications are solely those of the individual author(s) and contributor(s) and not of MDPI and/or the editor(s). MDPI and/or the editor(s) disclaim responsibility for any injury to people or property resulting from any ideas, methods, instructions or products referred to in the content. |
© 2023 by the authors. Licensee MDPI, Basel, Switzerland. This article is an open access article distributed under the terms and conditions of the Creative Commons Attribution (CC BY) license (https://creativecommons.org/licenses/by/4.0/).
Share and Cite
Zhang, L.; Han, X.; Zhang, S.; Du, J.; Zhang, J.; Gao, Y.G.; Wang, P.; Mu, X. A Systematic Profiling of the Volatile Compounds in 53 Cerasus humilis Genotypes Using Headspace Solid-Phase Microextraction and Gas Chromatography-Mass Spectrometry. Horticulturae 2023, 9, 806. https://doi.org/10.3390/horticulturae9070806
Zhang L, Han X, Zhang S, Du J, Zhang J, Gao YG, Wang P, Mu X. A Systematic Profiling of the Volatile Compounds in 53 Cerasus humilis Genotypes Using Headspace Solid-Phase Microextraction and Gas Chromatography-Mass Spectrometry. Horticulturae. 2023; 9(7):806. https://doi.org/10.3390/horticulturae9070806
Chicago/Turabian StyleZhang, Lingjuan, Xuanxuan Han, Shuai Zhang, Junjie Du, Jiancheng Zhang, Yu Gary Gao, Pengfei Wang, and Xiaopeng Mu. 2023. "A Systematic Profiling of the Volatile Compounds in 53 Cerasus humilis Genotypes Using Headspace Solid-Phase Microextraction and Gas Chromatography-Mass Spectrometry" Horticulturae 9, no. 7: 806. https://doi.org/10.3390/horticulturae9070806
APA StyleZhang, L., Han, X., Zhang, S., Du, J., Zhang, J., Gao, Y. G., Wang, P., & Mu, X. (2023). A Systematic Profiling of the Volatile Compounds in 53 Cerasus humilis Genotypes Using Headspace Solid-Phase Microextraction and Gas Chromatography-Mass Spectrometry. Horticulturae, 9(7), 806. https://doi.org/10.3390/horticulturae9070806

