Relationship between Anthocyanin Composition and Floral Color of Hibiscus syriacus
Abstract
1. Introduction
2. Materials and Method
2.1. Plant Materials
2.2. Colorimetric Measurement and Classification
2.3. Extraction and Analysis of Anthocyanins
2.4. Correlation between Color Space Values and Anthocyanins
3. Result
3.1. Colorimetric Evaluation and Classification
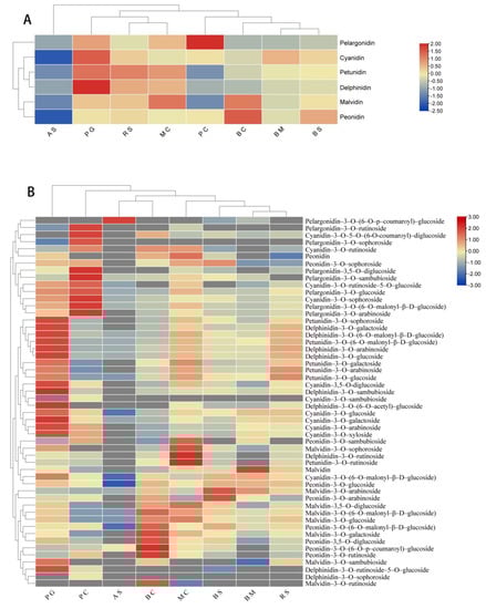
3.2. Identification and Quantification of Anthocyanins
3.3. Correlation between Color Space Values and Anthocyanins
4. Discussion
5. Conclusions
Supplementary Materials
Author Contributions
Funding
Data Availability Statement
Acknowledgments
Conflicts of Interest
References
- Tanaka, Y.; Sasaki, N.; Ohmiya, A. Biosynthesis of plant pigments: Anthocyanins, betalains and carotenoids. Plant J. 2008, 54, 733–749. [Google Scholar] [CrossRef] [PubMed]
- Ohmiya, A. Qualitative and quantitative control of carotenoid accumulation in flower petals. Sci. Hortic. Amsterdam. 2013, 163, 10–19. [Google Scholar] [CrossRef]
- Clevidence, B.; Paetau, I.; Smith, J.C. Bioavailability of carotenoids from vegetables. HortScience 2000, 35, 585–588. [Google Scholar] [CrossRef]
- Kong, K.W.; Khoo, H.E.; Prasad, K.N.; Ismail, A.; Tan, C.P.; Rajab, N.F. Revealing the power of the natural red pigment lycopene. Molecules 2010, 15, 959–987. [Google Scholar] [CrossRef] [PubMed]
- Strack, D.; Vogt, T.; Schliemann, W. Recent advances in betalain research. Phytochemistry 2003, 62, 247–269. [Google Scholar] [CrossRef] [PubMed]
- Strack, D.; Wray, V. The anthocyanins. In The Flavonoids Advances in Research Since 1986, 1st ed.; Harborne, J.B., Ed.; Chapman & Hall: London, UK, 1994; Volume 1, pp. 1–22. [Google Scholar]
- Zhang, Y.; Butelli, E.; Martin, C. Engineering anthocyanin biosynthesis in plants. Curr. Opin. Plant Biol. 2014, 19, 81–90. [Google Scholar] [CrossRef] [PubMed]
- Conner, P.J.; MacLean, D. Fruit anthocyanin profile and berry color of muscadine grape cultivars and Muscadinia germplasm. HortScience. 2013, 48, 1235–1240. [Google Scholar] [CrossRef]
- Xue, L.; Wang, Z.; Zhang, W.; Li, Y.; Wang, J.; Lei, J. Flower pigment inheritance and anthocyanin characterization of hybrids from pink-flowered and white-flowered strawberry. Sci. Hortic. 2016, 200, 143–150. [Google Scholar] [CrossRef]
- Lu, C.; Li, Y.; Wang, J.; Qu, J.; Chen, Y.; Chen, X.; Huang, H.; Dai, S. Flower color classification and correlation between color space values with pigments in potted multiflora chrysanthemum. Sci. Hortic. 2021, 283, 110082. [Google Scholar] [CrossRef]
- Jia, N.; Shu, Q.Y.; Wang, L.S.; Du, H.; Xu, Y.J.; Liu, Z.A. Analysis of petal anthocyanins to investigate coloration mechanism in herbaceous peony cultivars. Sci. Hortic. 2008, 117, 167–173. [Google Scholar] [CrossRef]
- Cesa, S.; Carradori, S.; Bellagamba, G.; Locatelli, M.; Casadei, M.A.; Masci, A.; Paolicelli, P. Evaluation of processing effects on anthocyanin content and colour modifications of blueberry (Vaccinium spp.) extracts: Comparison between HPLC-DAD and CIELAB analyses. Food Chem. 2017, 232, 114–123. [Google Scholar] [CrossRef] [PubMed]
- Lei, T.; Song, Y.; Jin, X.; Su, T.; Pu, Y. Effects of pigment constituents and their distribution on spathe coloration of Zantedeschia hybrida. HortScience 2017, 52, 1840–1848. [Google Scholar] [CrossRef]
- de Matos, M.F.R.; Bezerra, P.Q.M.; Correia, L.C.A.; Viola, D.N.; de Oliveira Rios, A.; Druzian, J.I.; Nunes, I.L. Innovative methodological approach using CIELab and dye screening for chemometric classification and HPLC for the confirmation of dyes in cassava flour: A contribution to product quality control. Food Chem. 2021, 365, 130446. [Google Scholar] [CrossRef] [PubMed]
- Punasiya, R.; Devre, K.; Pillai, S. Pharmacognostic and Pharmacological overview on Hibiscus syriacus L. Int. J. Pharm. Life Sci. 2014, 5, 3617–3621. [Google Scholar]
- Kim, Y.R.; Lee, S.Y.; Lee, S.M.; Shim, I.; Lee, M.Y. Effect of Hibiscus syriacus Linnaeus extract and its active constituent, saponarin, in animal models of stress-induced sleep disturbances and pentobarbital-induced sleep. Biomed. Pharmacother. 2022, 146, 112301. [Google Scholar] [CrossRef]
- Karunarathne, W.; Molagoda, I.; Park, S.; Kim, J.; Lee, O.-K.; Kwon, H.; Oren, M.; Choi, Y.; Ryu, H.; Oh, S.-R.; et al. Anthocyanins from Hibiscus syriacus L. inhibit melanogenesis by activating the ERK signaling pathway. Biomolecules 2019, 9, 645. [Google Scholar] [CrossRef]
- Kurtulbaş, E.; Pekel, A.G.; Bilgin, M.; Makris, D.P.; Şahin, S. Citric acid-based deep eutectic solvent for the anthocyanin recovery from Hibiscus sabdariffa through microwave-assisted extraction. Biomass Convers. Biorefin. 2020, 12, 351–360. [Google Scholar] [CrossRef]
- Ha, Y.M.; Kim, D.Y.; Shim, K.K. A new cultivar Hibiscus syriacus ‘Red Bohanjae’ with small violet-pink flowers for a pot plant. Hortic. Sci. Technol. 2015, 33, 292–297. [Google Scholar]
- Ha, Y.M.; Lim, K.B.; Shim, K.K. Development of a new hibiscus cultivar ’Daewangchun’ with vigorous growth and unique red eye through interspecific hybridization. Hortic. Sci. Technol. 2015, 33, 453–458. [Google Scholar] [CrossRef][Green Version]
- Kim, S.H.; Kim, D.S.; Kim, J.B.; Ha, B.K.; Lee, D.M.; Song, H.S.; Kang, S.Y. Hibiscus syriacus ‘Dasom’, a new flower-color mutant variety developed by radiation breeding. Hortic. Sci. Technol. 2015, 30, 298–301. [Google Scholar]
- Wang, X.; Li, L.; Liu, C.; Zhang, M.; Wen, Y. An integrated metabolome and transcriptome analysis of the Hibiscus syriacus L. petals reveal the molecular mechanisms of anthocyanin accumulation. Front. Genet. 2022, 13, 995748. [Google Scholar] [CrossRef] [PubMed]
- Zhang, P.; Li, Y.; Chong, S.; Yan, S.; Yu, R.; Chen, R.; Si, J.; Zhang, X. Identification and quantitative analysis of anthocyanins composition and their stability from different strains of Hibiscus syriacus L. flowers. Ind. Crops Prod. 2022, 177, 114457. [Google Scholar] [CrossRef]
- Hong, Y.; Tang, X.; Huang, H.; Zhang, Y.; Dai, S. Transcriptomic analyses reveal species-specific light-induced anthocyanin biosynthesis in chrysanthemum. BMC Genom. 2015, 16, 202. [Google Scholar] [CrossRef] [PubMed]
- Molagoda, I.M.N.; Lee, K.T.; Choi, Y.H.; Kim, G.Y. Anthocyanins from Hibiscus syriacus L. inhibit oxidative stress-mediated apoptosis by activating the Nrf2/HO-1 signaling pathway. Antioxidants 2020, 9, 42. [Google Scholar] [CrossRef] [PubMed]
- Karunarathne, W.A.H.M.; Molagoda, I.M.N.; Lee, K.T.; Choi, Y.H.; Jin, C.Y.; Kim, G.Y. Anthocyanin-enriched polyphenols from Hibiscus syriacus L. (Malvaceae) exert anti-osteoporosis effects by inhibiting GSK-3β and subsequently activating β-catenin. Phytomedicine 2021, 91, 153721. [Google Scholar] [CrossRef]
- Giuliano, G.; Tavazza, R.; Diretto, G.; Beyer, P.; Taylor, M.A. Metabolic engineering of carotenoid biosynthesis in plants. Trends Biotechnol. 2008, 26, 139–145. [Google Scholar] [CrossRef]
- Fu, H.; Zeng, T.; Zhao, Y.; Luo, T.; Deng, H.; Meng, C.; Luo, J.; Wang, C. Identification of chlorophyll metabolism-and photosynthesis-related genes regulating green flower color in chrysanthemum by integrative transcriptome and weighted correlation network analyses. Genes 2021, 12, 449. [Google Scholar] [CrossRef]
- Bueno, J.M.; Sáez-Plaza, P.; Ramos-Escudero, F.; Jiménez, A.M.; Fett, R.; Asuero, A.G. Analysis and antioxidant capacity of anthocyanin pigments. Part II: Chemical structure, color, and intake of anthocyanins. Crit. Rev. Anal. Chem. 2012, 42, 126–151. [Google Scholar] [CrossRef]
- Meanchaipiboon, S.; Kobayashi, N.; Nakatsuka, A. Analyses of pigment compositions and anthocyanin biosynthesis gene expression in Hirado azalea cultivars. Hortic. J. 2020, 89, 284–291. [Google Scholar] [CrossRef]
- Xia, Y.; Chen, W.; Xiang, W.; Wang, D.; Xue, B.; Liu, X.; Xing, L.; Wu, D.; Wang, S.; Guo, Q.; et al. Integrated metabolic profiling and transcriptome analysis of pigment accumulation in Lonicera japonica flower petals during color-transition. BMC Plant Bio. 2021, 21, 98. [Google Scholar]
- Yeon, J.Y.; Kim, W.S. Floral pigment-scent associations in eight cut rose cultivars with various petal colors. Hortic. Environ. Biotechnol. 2020, 61, 633–641. [Google Scholar] [CrossRef]
- Iwashina, T. Contribution to flower colors of flavonoids including anthocyanins: A review. Nat. Prod. Commun. 2015, 10, 529–544. [Google Scholar] [CrossRef] [PubMed]
- Chen, J.; Hou, R.; Zhu, J.; Zhang, L. Transcriptome sequencing analysis of petals of two varieties of Hibiscus syriacus. MPB 2022, 20, 2507–2516. [Google Scholar]
- Boase, M.R.; Lewis, D.H.; Davies, K.M.; Marshall, G.B.; Patel, D.; Schwinn, K.E.; Deroles, S.C. Isolation and antisense suppression of flavonoid 3′,5′-hydroxylasemodifies flower pigments and colour in cyclamen. BMC Plant Bio. 2010, 10, 107. [Google Scholar]







| Cultivar | RHSCC Code | Color Line | L* | a* | b* | C* | h° |
|---|---|---|---|---|---|---|---|
| ‘Albus Single’ (AS) | NN155D | White | 87.9 ±0.3 a | −1.2 ±0.1 e | 6.5 ±0.5 a | 6.6 ±0.5 d | 100.8 ±1.1 f |
| ‘Bridesmaid’ (BM) | 75B | Purple | 66.7 ±2.0 c | 13.8 ±1.7 d | −10.3 ±1.0 e | 17.2 ±1.8 c | 323.2 ±1.6 d |
| ‘Blue Chiffon’ (BC) | 97A | Violet Blue | 74.9 ±0.9 b | 0.1 ±0.4 e | −4.6 ±0.5 d | 4.6 ±0.5 d | 270.8 ±4.9 e |
| ‘Blueberry Smoothie’ (BS) | 85A | Violet | 62.7 ±1.3 d | 14.2 ±2.2 d | −11.4 ±1.3 ef | 18.3 ±2.5 c | 321.0 ±1.9 d |
| ‘Pink Chiffon’ (PC) | 69A | Red Purple | 75.3 ±0.8 b | 16.5 ±1.3 d | 2.5 ±0.9 b | 16.8 ±1.1 c | 8.74 ±3.8 g |
| ‘Raspberry Smoothie’ (RS) | 72C | Red Purple | 55.2 ±1.5 e | 23.2 ±1.9 c | −13 ±1.1 f | 26.6 ±1.8 b | 330.6 ±2.8 c |
| ‘Magenta Chiffon’ (MC) | 68A | Red Purple | 57.4 ±1.3 d | 27.2 ±1.0 b | −6.3 ±0.2 d | 27.9 ±1.0 b | 347.0 ±0.7 b |
| ‘Pink Giant’ (PG) | 67C | Red Purple | 54.5 ±1.2 e | 32.3 ±0.6 a | −2.5 ±0.8 c | 32.4 ±0.6 a | 355.5 ±1.4 a |
| Type | Regression Equations | R2 | p |
|---|---|---|---|
| Hibiscus syriacus | L* = 81.888 − 0.081 X 6 a* = 0.033 X 3 | 0.881 0.753 | 0.001 0.005 |
| Red-purple group | L* = 78.819 − 0.061 X 6 | 0.969 | 0.016 |
| a* = 15.740 + 0.018 X 3 | 0.953 | 0.024 | |
| Purple group | L* = 88.049 − 0.95 X 3 | 1 | 0.01 |
| b* = 6.577 − 0.107 X 6 + 0.006 X 7 | 1 | <0.001 |
| Type | Regression Equations | R2 | p |
|---|---|---|---|
| Hibiscus syriacus | L* = 82.102 − 0.087 Petunidin-3-O-glucoside | 0.897 | <0.001 |
| Red-purple | L* = 76.069 − 0.066 Petunidin-3-O-glucoside | 1 | <0.001 |
| a* = 16.179 + 1.714 Delphinidin-3-O-(6-O-malonyl-β-D-glucoside) | 0.940 | 0.030 | |
| Purple | L* = 88.059 − 0.250 Delphinidin-3-O-glucoside | 0.989 | 0.005 |
| b* = 6.867 − 0.102 Petunidin-3-O-glucoside | 0.990 | 0.005 |
Disclaimer/Publisher’s Note: The statements, opinions and data contained in all publications are solely those of the individual author(s) and contributor(s) and not of MDPI and/or the editor(s). MDPI and/or the editor(s) disclaim responsibility for any injury to people or property resulting from any ideas, methods, instructions or products referred to in the content. |
© 2023 by the authors. Licensee MDPI, Basel, Switzerland. This article is an open access article distributed under the terms and conditions of the Creative Commons Attribution (CC BY) license (https://creativecommons.org/licenses/by/4.0/).
Share and Cite
Chen, J.; Ye, H.; Wang, J.; Zhang, L. Relationship between Anthocyanin Composition and Floral Color of Hibiscus syriacus. Horticulturae 2023, 9, 48. https://doi.org/10.3390/horticulturae9010048
Chen J, Ye H, Wang J, Zhang L. Relationship between Anthocyanin Composition and Floral Color of Hibiscus syriacus. Horticulturae. 2023; 9(1):48. https://doi.org/10.3390/horticulturae9010048
Chicago/Turabian StyleChen, Jialong, Heng Ye, Jie Wang, and Lu Zhang. 2023. "Relationship between Anthocyanin Composition and Floral Color of Hibiscus syriacus" Horticulturae 9, no. 1: 48. https://doi.org/10.3390/horticulturae9010048
APA StyleChen, J., Ye, H., Wang, J., & Zhang, L. (2023). Relationship between Anthocyanin Composition and Floral Color of Hibiscus syriacus. Horticulturae, 9(1), 48. https://doi.org/10.3390/horticulturae9010048
