Metabolomic and Transcriptomic Analyses Reveal New Insights into the Role of Metabolites and Genes in Modulating Flower Colour of Clematis tientaiensis
Abstract
1. Introduction
2. Materials and Method
2.1. Plant Materials
2.2. Metabolite Extraction
2.3. Metabolome Analysis
2.4. Full-Length Sequencing and Analysis
2.5. Transcriptome Data Analysis
2.6. Integrated Transcriptome and Metabolome Analysis
2.7. Quantitative Real-Time PCR (qRT‒PCR)
3. Results
3.1. Metabolite Data Analysis
3.2. Differentially Accumulated Metabolite Analysis
3.3. Full Transcriptome Sequencing Result Analysis
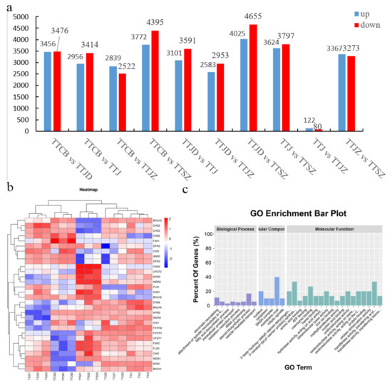
3.4. Differentially Expressed Gene Analysis
3.5. Quantitative Real-Time PCR (qRT‒PCR) Validation of Select Genes Related to Anthocyanin Biosynthesis
3.6. Integrated Analysis of the Transcriptome and Metabolome
3.7. Expression of Genes Related to the Anthocyanin Biosynthesis Pathway
4. Discussion
4.1. Impact of Metabolites on Anthocyanin Biosynthesis
4.2. Integrated Transcriptome and Metabolome Analysis
5. Conclusions
Supplementary Materials
Author Contributions
Funding
Data Availability Statement
Conflicts of Interest
References
- Wang, W.; Li, L. Clematis L.—New classification system. J. Syst. Evol. 2005, 43, 431–488. [Google Scholar]
- Liu, Z.; Shao, W.; Shen, Y. Characterization of new microsatellite markers based on the transcriptome sequencing of Clematis finetiana. Hereditas 2018, 155, 23. [Google Scholar] [CrossRef] [PubMed]
- Huang, W. Research progress of Clematis L. plant. Chin. Tradit. Herb. Drugs 2002, 33, 285–288. [Google Scholar]
- Liu, H.; Hu, Q.; Zhang, H.; Qian, R.; Zhang, X.; Zheng, J. The endangered causes and protection countermeasures of Clematis tientaiensis and Clematis lanuginosa. Zhejiang Agric. Sci. 2022, 63, 3. [Google Scholar]
- Nishihara, M.; Nakatsuka, T. Genetic engineering of flavonoid pigments to modify flower color in floricultural plants. Biotechnol. Lett. 2011, 33, 433–441. [Google Scholar] [CrossRef]
- Tanaka, Y.; Tsu, D.; Kusumi, T. Metabolic engineering tomodify flower color. Plant. Cell Physiol. 1998, 39, 11. [Google Scholar] [CrossRef]
- Jaakola, L.; Maatta, K.; Pirttila, A. Expression of genes involved in anthocyanin biosynthesis in relation to anthocyanin, proanthocyanin, and flavonol levels during bilberry fruit development. Plant Physiol. 2002, 130, 729–739. [Google Scholar] [CrossRef]
- Thakur, M.; Nozzolillo, C. Anthocyanin pigmentation in roots of impatiens species. Rev. Can. Bot. 1978, 56, 2898–2903. [Google Scholar] [CrossRef]
- Forkmann, G.; Martens, S. Metabolic engineering and applications of flavonoids. Curr. Opin. Biotechnol. 2001, 12, 155–160. [Google Scholar] [CrossRef]
- Castellarin, D.; Gambetta, G.; Wada, H. Fruit ripening in vitis vinifera: Spatiotemporal relationships among turgor, sugar accumulation, and anthocyanin biosynthesis. J. Exp. Bot. 2011, 62, 4345–4354. [Google Scholar] [CrossRef]
- Chen, L.; Hrazdina, G. Structural aspects of anthocyanin-flavonoid complex formation and its role in plant color. Phytochemistry 1981, 20, 297–303. [Google Scholar] [CrossRef]
- Tanaka, Y.; Sasaki, N.; Ohmiya, A. Biosynthesis of plant pigments: Anthocyanins, betalains and carotenoids. Plant J. 2008, 54, 733–749. [Google Scholar] [CrossRef]
- Seeram, N.; Schutzki, R.; Chandra, A. Characterization, quantification, and bioactivities of anthocyanins in Cornus species. J. Agric. Food. Chem. 2002, 50, 2519–2523. [Google Scholar] [CrossRef]
- Ferreira, V.; Castro, I.; Carrasco, D. Genetics and expression of anthocyanin pathway genes in the major skin-pigmented Portuguese cultivar ‘Vinho’ developing berries. Sci. Hortic. 2019, 244, 88–93. [Google Scholar] [CrossRef]
- Pervaiz, T.; Songtao, J.; Faghihi, F. Naturally occurring anthocyanin, structure, functions and biosynthetic pathway in fruit plants. J. Plant Biochem. Physiol. 2017, 5, 2. [Google Scholar] [CrossRef]
- Han, Y.; Shi, W.; Guo, C. Characteristics of chitin synthase (CHS) gene and its function in polyspermy blocking in the blood clam Tegillarca granosa. J. Mollus. Stud. 2016, 4, 4. [Google Scholar]
- Montserrat, A. Nucleotide Sequence variation at two genes of the phenylpropanoid pathway, the FAH1 and F3H Genes, in Arabidopsis thaliana. Mol. Biol. Evol. 2001, 1, 1–9. [Google Scholar]
- Zuker, A.; Tzfira, T.; Ben-Meir, H. Modification of flower color and fragrance by antisense suppression of the flavanone 3-hydroxylase gene. Mol. Breed. 2002, 9, 33–41. [Google Scholar] [CrossRef]
- Zhang, Y.; Cheng, Y.; Xu, S. Tree peony variegated flowers show a small insertion in the F3’H gene of the acyanic flower parts. BMC Plant Biol. 2020, 20, 211. [Google Scholar] [CrossRef]
- Atsushi, H.; Yasumasa, M.; Jeong-Doo. Spontaneous Mutations of the flavonoid 3′-hydroxylase gene conferring reddish flowers in the three morning glory species. Plant Cell Physiol. 2003, 10, 990–1001. [Google Scholar]
- Mori, S.; Kobayashi, H.; Hoshi, Y. Heterologous expression of the flavonoid 3’,5’-hydroxylase gene of Vinca major alters flower color in transgenic Petunia hybrida. Plant Cell Rep. 2004, 22, 415–421. [Google Scholar] [CrossRef] [PubMed]
- Yu, M.; Salvador, L.A.; Sy, S.K.; Tang, Y.; Singh, R.S.; Chen, Q.Y.; Liu, Y.; Hong, J.; Derendorf, H.; Luesch, H. Largazole pharmacokinetics in rats by LC-MS/MS. Mar. Drugs 2014, 12, 1623–1640. [Google Scholar] [CrossRef] [PubMed]
- Mohamed, A.; Farag, A.; Porzel. Comparative metabolite profiling and fingerprinting of medicinal licorice roots using a multiplex approach of GC–MS, LC–MS and 1D NMR techniques. Phytochemistry 2012, 76, 60–72. [Google Scholar]
- Gorman, M.; Ball, T. Practice Summary: ChemStation Embarks on a New Approach to Customer Delivery. Interfaces 2015, 45, 567–571. [Google Scholar] [CrossRef]
- Geigenberger, P.; Tiessen, A.; Meurer, J. Use of non-aqueous fractionation and metabolomics to study chloroplast function in Arabidopsis. Methods Mol. Biol. 2011, 775, 135–160. [Google Scholar]
- Yang, J.; Yang, J. Why can LDA be performed in PCA transformed space. Pattern Recognit. 2003, 36, 563–566. [Google Scholar] [CrossRef]
- Shoval, O.; Goentoro, L.; Hart, Y.; Mayo, A.; Sontag, E.; Alon, U. Fold-change detection and scalar symmetry of sensory input fields. Proc. Natl. Acad. Sci. USA 2010, 107, 15995–16000. [Google Scholar] [CrossRef]
- Mortazavi, A.; Williams, B.; Mccue, K. Mapping and quantifying mammalian transcriptomes by RNA-Seq. Nat. Methods 2008, 5, 621–628. [Google Scholar] [CrossRef]
- Varet, H.; Brillet-Guéguen, J.; Coppée. SARTools: A DESeq2- and EdgeR-Based R Pipeline for comprehensive differential analysis of RNA-Seq Data. PLoS ONE 2016, 11, 1–12. [Google Scholar] [CrossRef]
- Coen, E.; Carpenter, R. The Metamorphosis of flowers. Plant. Cell. 1993, 5, 1175–1181. [Google Scholar] [CrossRef]
- Ausin, I.; Alonso-Blanco, C.; Martinez-Zapater, J. Environmental regulation of flowering. Int. J. Dev. Bio. 2004, 49, 689–705. [Google Scholar] [CrossRef]
- Coen, E.; Meyerowitz, E. The War of the whorls: Genetic interactions controlling flower development. Nature 1991, 353, 31–37. [Google Scholar] [CrossRef]
- Nahvi, A.; Sudarsan, N.; Ebert, M. Genetic control by a metabolite binding mRNA. Chem. Biol. 2002, 9, 1043–1049. [Google Scholar] [CrossRef]
- Trapnell, C.; Hendrickson, D.; Sauvageau, M. Differential analysis of gene regulation at transcript resolution with RNA-seq. Nat. Biotechnol. 2013, 31, 46. [Google Scholar] [CrossRef]
- Nijveldt, R.; Els, V.; Ec, V. Flavonoids: A review of probable mechanisms of action and potential applications. Am. J. Clin. Nutr. 2001, 4, 418–425. [Google Scholar] [CrossRef]
- Treutter, D. Significance of flavonoids in plant resistance: A review. Environ. Chem. Lett. 2006, 4, 147. [Google Scholar] [CrossRef]
- Williams, C.; Grayer, R. Anthocyanins and other flavonoids. Nat. Prod. Rep. 2004, 21, 539–573. [Google Scholar] [CrossRef]
- Jackson, D.; Roberts, K.; Martin, C. Temporal and spatial control of expression of anthocyanin biosynthetic genes in developing flowers of Antirrhinum majus. Plant J. 2010, 2, 425–434. [Google Scholar] [CrossRef]
- Lehtonen, H.; Rantala, M.; Suomela, J. Urinary excretion of the main anthocyanin in Lingonberry (Vaccinium vitis-idaea), cyanidin 3-O-galactoside, and itis Metabolites. J. Agric. Food. Chem. 2009, 57, 4447–4451. [Google Scholar] [CrossRef]
- Bub, A.; Watzl, B.; Heeb. Malvidin-3-glucoside bioavailability in humans after ingestion of red wine, dealcoholized red wine and red grape juice. Eur. J. Nutr. 2001, 40, 113–120. [Google Scholar] [CrossRef]
- Stushnoff, C.; Ducreux, L.; Hancock, R. Flavonoid profiling and transcriptome analysis reveals new gene-metabolite correlations in tubers of Solanum tuberosum L. J. Exp. Bot. 2010, 61, 4. [Google Scholar] [CrossRef] [PubMed]
- Lou, Q.; Liu, Y.; Qi, Y. Transcriptome sequencing and metabolite analysis reveals the role of delphinidin metabolism in flower colour in grape hyacinth. J. Exp. Bot. 2014, 12, 3157–3164. [Google Scholar] [CrossRef] [PubMed]
- Chen, X.; Yang, X.; Xie, J. Biochemical and comparative transcriptome analyses reveal key genes involved in major metabolic regulation related to colored leaf formation in osmanthus fragrans ‘yinbi shuanghui’ during development. Biomolecules 2020, 10, 4. [Google Scholar] [CrossRef] [PubMed]
- Chen, D.; Yang, Y.; Niu, G. Metabolic and RNA sequencing analysis of cauliflower curds with different types of pigmentation. AoB Plants 2022, 14, 2. [Google Scholar] [CrossRef]
- Yang, K.; Jeong, N.; Moon, J. Genetic analysis of genes controlling natural variation of seed coat and flower colors in soybean. J. Hered. 2010, 1, 757. [Google Scholar] [CrossRef]
- Suzuki, K.; Xue, H.; Tanaka, Y. Flower color modifications of Torenia hybrida by cosuppression of anthocyanin biosynthesis genes. Mol. Breed. 2000, 6, 239–246. [Google Scholar] [CrossRef]
- Liu, X.; Chao, F.; Zhang, M. The MrWD40-1 Gene of Chinese Bayberry (Myrica rubra) Interacts with MYB and bHLH to enhance anthocyanin accumulation. Plant Mol. Biol. Rep. 2013, 31, 1474–1484. [Google Scholar] [CrossRef]
- An, X.; Tian, Y.; Chen, K.; Wang, X.; Hao, Y. The apple WD40 protein MdTTG1 interacts with bHLH but not MYB proteins to regulate anthocyanin accumulation. J. Plant Physiol. 2012, 169, 710–717. [Google Scholar] [CrossRef]
- Pang, Y.; Wenger, J.; Saathoff, K. A WD40 repeat protein from Medicago truncatula is necessary for tissue-specific anthocyanin and proanthocyanidin biosynthesis but not for trichome development. Plant Physiol. 2009, 151, 1114–1129. [Google Scholar] [CrossRef]








| Gene | Primers |
|---|---|
| CHI2-F | ACGCACAAAACGCCATTCC |
| CHI2-R | TCCGTGTAGGTCCCCTTAGC |
| CHS 1-F | CCAAAAAAGCCTCGTTGAAGC |
| CHS1-R | AATAGCACGCCCCAGTCCA |
| ANR2-F | CGAATCCTGTTGGACGCCT |
| ANR2-R | TCTCCTCCTACTAAACCGCAAA |
| DFR2-F | CTGGGAAGGTTACATCAGGAAA |
| DFR2-R | CACCAAATCCGCCTTTATGC |
| F3′5′H1-F | CGTAAACTTCCCCCAGGTCC |
| F3′5′H1-R | TCGTGGTCCATAATCAGCAAA |
| F3H2-F | CATCTACCTCTGCCTGCTGG |
| F3H2-R | ACTCGGGCTGGAATGTCGT |
| FLS1-F | ACTCGGGGTGAAGGAGGACT |
| FLS1-R | AGCATTGGGAATAATCGGAAC |
| MYB3-F | CCGCAAGTTGAACACAGAGC |
| MYB3-R | GACGAGCGATTGTAGCCCA |
| WDR3-F | CAAGGTAATCCAGGAAGCGTC |
| WDR3-R | CGATGTTGGGTCCATAGGCA |
| GAPDH-F | AACCCTGAGGAGATTCCA |
| GAPDH-R | CACCACCCTTCAAGTGAGCAG |
| Polymerase Reads | Subreads | Circular Consensus Sequence (CCS) | Full-Length Nonchimeric (FLNC) | Polished Consensus | Transcripts | Genes | |
|---|---|---|---|---|---|---|---|
| Total bases (Gb) | 58.05 | 54.21 | / | / | / | / | / |
| Number | 897,735 | 49,912,055 | 822,866 | 596,333 | 51,522 | 51,522 | 18,884 |
| Mean Length (bp) | 64,659 | 1087 | 1704 | 1524 | 1606 | / | / |
| Read N50 (bp) | 123,923 | 1598 | 2501 | 2286 | 2293 | / | / |
Disclaimer/Publisher’s Note: The statements, opinions and data contained in all publications are solely those of the individual author(s) and contributor(s) and not of MDPI and/or the editor(s). MDPI and/or the editor(s) disclaim responsibility for any injury to people or property resulting from any ideas, methods, instructions or products referred to in the content. |
© 2022 by the authors. Licensee MDPI, Basel, Switzerland. This article is an open access article distributed under the terms and conditions of the Creative Commons Attribution (CC BY) license (https://creativecommons.org/licenses/by/4.0/).
Share and Cite
Qian, R.; Ye, Y.; Hu, Q.; Ma, X.; Zhang, X.; Zheng, J. Metabolomic and Transcriptomic Analyses Reveal New Insights into the Role of Metabolites and Genes in Modulating Flower Colour of Clematis tientaiensis. Horticulturae 2023, 9, 14. https://doi.org/10.3390/horticulturae9010014
Qian R, Ye Y, Hu Q, Ma X, Zhang X, Zheng J. Metabolomic and Transcriptomic Analyses Reveal New Insights into the Role of Metabolites and Genes in Modulating Flower Colour of Clematis tientaiensis. Horticulturae. 2023; 9(1):14. https://doi.org/10.3390/horticulturae9010014
Chicago/Turabian StyleQian, Renjuan, Youju Ye, Qingdi Hu, Xiaohua Ma, Xule Zhang, and Jian Zheng. 2023. "Metabolomic and Transcriptomic Analyses Reveal New Insights into the Role of Metabolites and Genes in Modulating Flower Colour of Clematis tientaiensis" Horticulturae 9, no. 1: 14. https://doi.org/10.3390/horticulturae9010014
APA StyleQian, R., Ye, Y., Hu, Q., Ma, X., Zhang, X., & Zheng, J. (2023). Metabolomic and Transcriptomic Analyses Reveal New Insights into the Role of Metabolites and Genes in Modulating Flower Colour of Clematis tientaiensis. Horticulturae, 9(1), 14. https://doi.org/10.3390/horticulturae9010014

