Abstract
Rhododendron spp., valuable ornamental plants, frequently suffer from infestations of the azalea lace bug (Stephanitis pyrioides Scott, ALB). However, the hormonal regulatory mechanisms underlying Rhododendron defense against ALB are not well understood. In this study, integrated transcriptomic and metabolomic analyses were performed to investigate the phytohormone responses under ALB stress in two Rhododendron cultivars with distinct insect susceptibility: the resistant ‘Taile’ (TL), and the susceptible ‘Yanzhimi’ (YZM). Transcriptomic sequencing identified 10,052 and 3113 differentially expressed genes (DEGs) in ‘TL’ and ‘YZM’, respectively, after ALB infestation. KEGG pathway enrichment analysis revealed that the DEGs in ‘TL’ were significantly enriched in hormone signal transduction pathways, including gibberellin (GA), jasmonic acid (JA), salicylic acid (SA), and ethylene (ETH), with 21 out of 25 hormone-related DEGs being upregulated. In contrast, ‘YZM’ exhibited 18 upregulated and 13 downregulated DEGs and suppressed auxin and cytokinin signaling. Non-targeted metabolomic analysis detected increased indole-3-acetic acid (IAA), abscisic acid (ABA), and jasmonoyl–isoleucine (JA-Ile) levels in both cultivars. ‘TL’ also showed elevated levels of SA precursor (benzoic acid) and ethylene precursor (1-aminocyclopropane-1-carboxylate, ACC). These findings indicate that ALB infestation induces endogenous hormone signaling-related genes in Rhododendron leaves and regulates hormones such as SA and JA to counteract insect stress. This study provides theoretical insights into the molecular mechanisms of Rhododendron defense against insect herbivory and lays the foundation for breeding resistant cultivars.
1. Introduction
Rhododendron spp., belonging to the Ericaceae family and Rhododendron genus, are highly valued for their ornamental and economic significance. During cultivation, the azalea lace bug (Stephanitis pyrioides Scott, ALB) is one of the major pests of Rhododendron. It feeds densely by piercing and sucking on the underside of leaves, causing them to turn a rusty yellow color and affecting plant growth and development, thus resulting in a reduction in ornamental value [1,2].
Plant hormones play pivotal roles in a plant’s response to biotic stress. When herbivory occurs, the stability of plant hormone pathways is disrupted, leading to synergistic or antagonistic interactions among endogenous hormones and triggering defense responses [3,4,5]. Auxins, gibberellins, and cytokinins are often considered plant-growth-promoting substances that can enhance resistance by slowing down plant growth or participating in post-stress recovery [6]. In contrast, salicylic acid (SA), jasmonic acid (JA), ethylene (ET), and abscisic acid (ABA) function as stress response signaling molecules in plant–herbivore interactions [7,8,9,10]. It has been reported that insensitivity or mutation in the JA signaling pathway can result in extremely low resistance to various herbivorous insects [11,12,13]. Previous studies have suggested that SA mainly regulates defense responses to piercing–sucking insects, while JA is typically activated by chewing insects, and the two often exhibited antagonistic interactions [9,14,15]. However, it has also been found that during the feeding of the gray tea geometrid (Ectropis grisescens) on tea plants (Camellia sinensis), the SA and JA pathways induced at different time points can enhance plant resistance through synergistic interactions [16]. These findings underscore the complex mechanisms and significant roles played by plant hormones in resisting herbivore stress, but limited research has focused on the genus Rhododendron.
In recent years, multi-omics integration has provided a new perspective and methodology for elucidating the physiological mechanisms of plant endogenous hormones under biotic stress. Transcriptomic and metabolomic analyses can be used to investigate changes in gene expression and hormone biosynthesis in response to herbivory, which is of great significance for identifying key gene functions and regulatory hormones and exploring the physiological mechanisms of plant responses to herbivorous insects. Current omics research involving the Rhododendron species has mainly focused on flower development, flower color, fragrance, and abiotic stress [17,18,19,20,21]. However, the defense responses of Rhododendron against herbivore stress have not been comprehensively analyzed. In a preliminary study, two Rhododendron cultivars with significant differences in insect preference, the resistant cultivar ‘Taile’ (TL) and the susceptible cultivar ‘Yanzhimi’ (YZM), were selected [22]. The present study used these two cultivars as materials and employed transcriptomic analysis to compare the differences in gene expression in the leaves before and after being infected by the azalea lace bug. Additionally, the non-targeted metabolite profile was jointly analyzed to examine the changes in endogenous hormone-related metabolites under herbivory stress, providing a reference for further elucidating the physiological mechanisms of Rhododendron in response to ALB stress.
2. Materials and Methods
2.1. Plant Materials and Insect Infestation
Rhododendron cultivars ‘Yanzhimi’ (YZM, susceptible) and ‘Taile’ (TL, resistant) were obtained from the Wuhan Academy of Agricultural Sciences germplasm nursery. The plants (50 cm × 60 cm canopy) were potted in peat/bark/perlite (1:1:1) and maintained uniformly. The azalea lace bug colonies were reared for >3 generations in an artificial climate chamber (25 ± 1 °C, 80% RH, 14 h L/10 h D dark photoperiod).
Six plants with similar growth conditions were selected from each of the two cultivars. After 8 h of starvation, 20 adult ALBs were inoculated onto mature leaves below terminal buds and confined with mesh bags. The controls (CK) were bagged without insects. The infested leaves displayed small feeding punctures, typically surrounded by subtle discoloration or localized tissue damage, consistent with ALB feeding activity (Figure S1). Leaf bulk samples were harvested from 3 biological replicates 24 h post-infestation (SH treatment), flash-frozen in liquid nitrogen and stored at −80 °C for subsequent transcriptome and metabolome analyses.
2.2. Transcriptome Sequencing and DEG Analysis
For each RNA-seq experiment, three biological replicates were analyzed, resulting in a total of twelve samples being analyzed. Total RNA was isolated using a TRIzol kit (Invitrogen, Waltham, MA, USA) following the manufacturer’s protocol. The quantity and purity of the RNA were assessed using a NanoDrop instrument (Thermo Fisher Scientific, Waltham, MA, USA), and the Agilent 2100 Bioanalyzer (Agilent Technologies, Santa Clara, CA, USA). Subsequently, cDNA was synthesized from the isolated RNA using a NEBNext® Ultra™ RNA Library Prep Kit (NEB, Ipswich, MA, USA) following the manufacturer’s recommendations. The quality of these libraries was assessed with an Agilent 2100 Bioanalyzer system. The libraries were sequenced using an Illumina HiSeq™ 2000 platform by Novogene Tech (Beijing, China). Raw reads were filtered to obtain clean data by trimming the adapter and removing low-quality reads. Then, they were assembled in Trinity software (version 2.14.0) to form transcripts [23]. The gene expression levels were calculated via RNA-Seq using Expectation–Maximization (RSEM, version 1.3) [24]. Differential expression genes (DEGs) were screened using DESeq2 (|log2FC| > 1, p < 0.05) and analyzed using the Kyoto Encyclopedia of Genes and Genomes pathway-mapping database (KEGG; https://www.kegg.jp/kegg/, accessed on 10 June 2024).
2.3. Sample Extraction and Non-Targeted Metabolite Detection
Leaf samples (100 mg each) were individually cryo-ground to a fine powder in liquid nitrogen. The resulting powder was resuspended in 500 µL of prechilled extraction solution (80% methanol with 0.1% formic acid) via thorough vortexing. The samples were then incubated on ice for 5 min to allow for metabolite stabilization and subsequent centrifugation at 15,000 rpm for 10 min at 4 °C. The clarified supernatant was diluted with LC-MS-grade water to achieve a final methanol concentration of 53%, and then it was directly injected into the LC-MS/MS system (SCIEX, Framingham, MA, USA). Detailed parameters for the liquid chromatography and mass spectrometry conditions are outlined in Table S1. Metabolite detection was performed in multiple reaction monitoring (MRM) mode, leveraging the Novogene in-house metabolite database for the identification of target compounds. The annotation of detected metabolites was primarily based on the KEGG database (accessed on 29 June 2024 at www.kegg.jp/kegg/compound/).
2.4. Statistical Analysis
All experimental data were processed and analyzed in Excel 2021 and GraphPad Prism 8.4.3. Venn diagrams and heatmaps were generated using MetWare Cloud (https://cloud.metware.cn/ accessed on 10 June 2024).
3. Results
3.1. Transcriptomic Sequencing Data Analysis and Screening of DEGs
After sequencing and filtering the raw data, each sample yielded approximately 20 million clean reads, with a Q30 base percentage of no less than 92.31% and a GC content exceeding 45.74%. Over 70% of clean reads were mapped to the reference sequence assembled by Trinity, indicating that the transcriptomic sequencing results were suitable for further analyses (Table S2).
Under healthy condition, 19,366 differentially expressed genes (DEGs) were found between the two rhododendron cultivars (TL-CK vs. YZM-CK), of which, 9305 DEGs were upregulated and 10,061 were downregulated (Figure S2). To further explore the genes involved in responding to insect stress, we analyzed the differential expression before and after infestation. The results showed that a total of 3113 DEGs were found in ‘YZM’, with 1693 upregulated and 1420 downregulated. In ‘TL’, 10,052 DEGs were detected, comprising 8330 upregulated and 1722 downregulated genes. The intersection analysis showed that 1016 DEGs were shared between the two cultivars after infestation, with 645 upregulated and 371 downregulated. Further comparison revealed that 559 DEGs were commonly expressed in both cultivars, while 766 DEGs showed differences specifically under pest stress in ‘YZM’ and ‘TL’ (Figure 1).
Figure 1.
Statistics of differentially expressed genes and comparison between different groups. (A) Differentially expressed genes in different groups. The horizontal axis represents the different groups that were compared. The vertical axis corresponds to the number of differentially expressed genes. (B) Venn diagram of DEGs in two cultivars after pest infestation. Note: YZM_SH—‘Yanzhimi’ after ALB stress; YZM_CK—‘Yanzhimi’ with no ALB infestation; TL_SH—‘Taile’ after ALB stress; TL_CK—‘Taile’ with no ALB infestation (the abbreviations used below are the same).
3.2. KEGG Enrichment Analysis of Differentially Expressed Genes
KEGG enrichment analysis of two Rhododendron cultivars without infestation of the azalea lace bug revealed no significant involvement of the plant hormone signal transduction pathway; however, after ALB stress, DEGs in this pathway were primarily enriched (Figure S3).
DEGs enrichment in ‘TL’ revealed that the downregulated DEGs after pest stress were mainly enriched in secondary metabolic pathways such as flavonoid synthesis, the biosynthesis of diarylheptanoids, gingerols, and carotenoid biosynthesis, while the genes related to nutrient synthesis and metabolism, such as N-glycan biosynthesis and carbohydrate digestion and absorption, were primarily upregulated. Multiple signaling pathways were also enriched, including the cGMP–PKG, AMPK, FoxO, and MAPK signaling pathways (Figure 2A). In the plant hormone signal transduction pathway, 25 DEGs were significantly enriched in the pest-stressed ‘TL’ leaf, with 21 upregulated and 4 downregulated. These genes were annotated to seven hormone signaling pathways: auxin, gibberellin, abscisic acid, ethylene, brassinosteroid, jasmonic acid, and salicylic acid (Figure 2C).
Figure 2.
KEGG enrichment analysis of differentially expressed genes. (A) KEGG enrichment analysis of TL_SH vs. TL_CK. (B) KEGG enrichment analysis of YZM_SH vs. YZM_CK. (C) Expression of genes involved in plant hormone signal transduction pathways in ‘TL’ and ‘YZM’. Note: In the heatmap, cluster analysis was performed on the normalized read count values of the genes for each sample, where the rows (gene expression levels) were normalized using the Z-score method. At this point, the values represent the degree to which each point in the row deviates from the mean of that row (in units of standard deviation), with redder colors indicating higher expression levels and greener colors indicating lower expression levels. The x-axis represents the samples and their clustering results, with ‘Group’ indicating the various samples, and the y-axis represents the differentially expressed genes and their clustering results, with ‘Cluster’ indicating genes with similar expression patterns (the labels used below are the same). PYR/PYL, pyrabactin resistance/pyr-like; NPR1, non-expression of pathogenesis-related protein 1; SAUR, small auxin up RNA; AUX/IAA, auxin/indole-3-acetic acid; A-ARR, Type-A arabidopsis response regulator; ABF, abscisic acid responsive element-binding factor; BSK, BR-signaling kinase; COI1, coronatine insensitive 1; TGA, TGACG motif-binding factor; B-ARR, Type-B arabidopsis response regulator; SnPK2, sucrose non-fermenting-1-related protein kinase 2; PR-1, pathogenesis-related protein 1; GH3, Gretchen Hagen 3; AHP, histidine-containing phosphotransfer protein; CYCD3, cyclin D3; TCH4, xyloglucan endotransglucosylase/hydrolase family protein; MPK6, mitogen-activated protein kinase 6; CTR1, constitutive triple response 1; ERF1/2, ethylene response factor 1/2; TF, transcription factor; MYC2, myelocytomatosis 2; GID2, gibberellin-insensitive dwarf 2; ETR, ethylene receptor.
In ‘YZM’ leaf under pest stress, the DEGs were predominantly upregulated in secondary metabolic pathways, including flavonoid biosynthesis, phenylpropanoid biosynthesis, monoterpenoid biosynthesis, and carotenoid biosynthesis. The DEGs annotated in energy metabolism pathways (photosynthesis and photosynthetic antenna proteins) were all downregulated. Nutrient synthesis and metabolism-related pathways such as amino sugar and nucleotide sugar metabolism, galactose metabolism, pentose and glucuronate interconversions, starch and sucrose metabolism, and glutathione metabolism were also enriched in ‘YZM’ after insect infestation, with downregulated DEGs (Figure 2B). In the plant hormone signal transduction pathway, 31 DEGs were enriched, with 18 upregulated and 13 downregulated. These genes were associated with six hormone signaling pathways: auxin, cytokinin, ABA, brassinosteroid, jasmonic acid, and salicylic acid (Figure 2C).
3.3. Metabolite Profile and KEGG Pathway Annotation
Non-targeted metabolomics analysis detected a total of 448 metabolites across 55 categories, including 63 flavonoids, 47 amino acids and derivatives, 45 organic acids and their derivatives (e.g., citric, shikimic, and sinapic acids), and 34 sugars. Other categories comprised 170 metabolites in 45 classes, such as plant hormones, polyphenols, nucleic acid derivatives, vitamins, and fatty acids (Table S3).
In the analysis of metabolite changes annotated in ‘YZM’ under pest stress, the data revealed distinct variations across different metabolite categories. In the amino acids and derivatives, organic acids and derivatives, carbohydrates, nucleotides and its derivatives, alkaloids, and terpenoids categories, the number of decreased metabolites was more than that of increased metabolites. Conversely, in the flavonoids, phenylpropanoids, traditional Chinese medicine (TCM)-related metabolites (such as Kinsenoside, Hederagenin, and Alantolactone), and other remaining categories, upregulated metabolites outnumbered downregulated ones. Notably, in the plant hormone category, six metabolites were upregulated while only one was downregulated (Figure 3A).
Figure 3.
Metabolite profiles and KEGG enrichment results after ALB infestation. (A) Metabolite changes annotated in ‘YZM’; (B) metabolite changes annotated in ‘TL’; (C) KEGG pathways of annotated metabolites. Note: The x-axis indicates the number of metabolites, and the y-axis lists the annotated KEGG pathways. This figure displays the metabolite counts in each second-level category under the first-level pathway classification.
In ‘TL’, under insect stress, except for the terpenoids and TCM categories, the flavonoids, amino acids and their derivatives, and organic acids and their derivatives categories showed a predominance of increased metabolites over decreased ones. Consistent with the observation in ‘YZM’, the plant hormone category in ‘TL’ also exhibited six upregulated metabolites and one downregulated metabolite (Figure 3B).
KEGG pathway annotation of the 448 metabolites showed that 389 were enriched in 14 KEGG pathways, mainly in carbon metabolism, other secondary metabolite biosynthesis, amino acid metabolism, and terpenoid and polyketide metabolism (Figure 3C).
3.4. Joint Analysis of Transcriptome and Metabolome in Plant Hormone Signal Changes
3.4.1. Changes in Genes Related to Auxin, Cytokinin, and Gibberellin
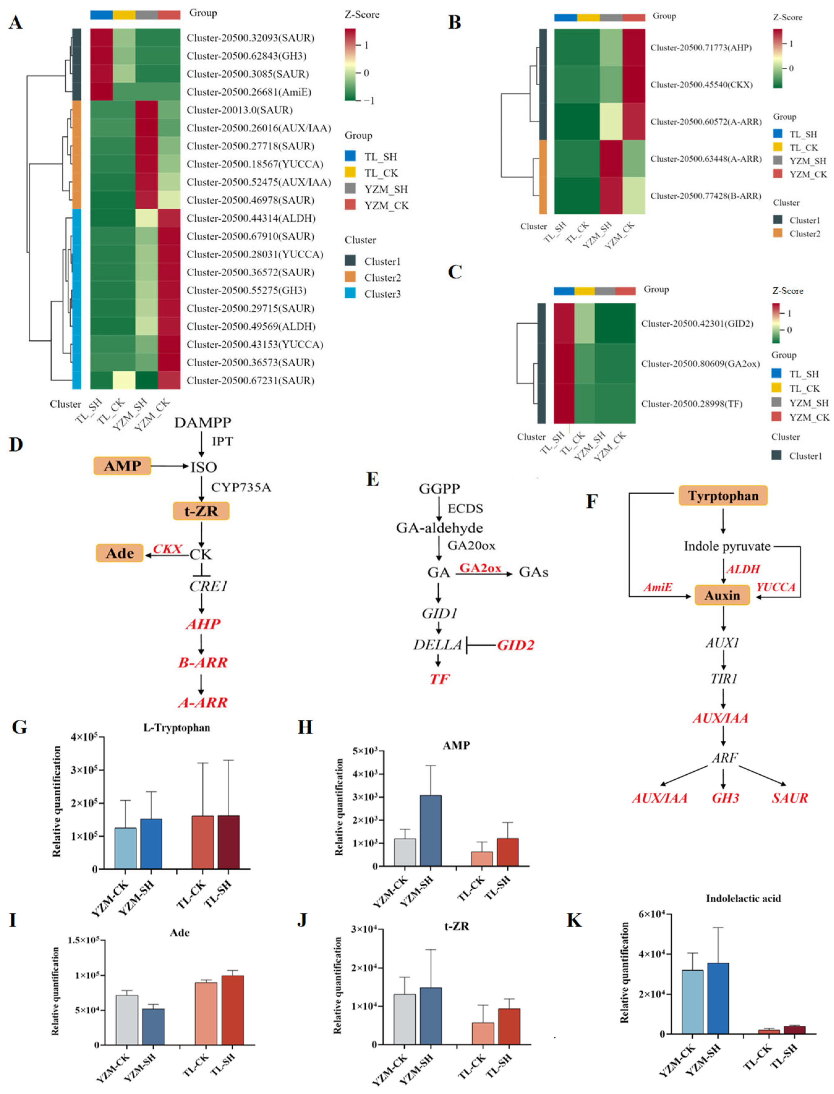
Under pest stress, in ‘YZM’, two genes related to AUX/IAA (auxin/indole-3-acetic acid) were upregulated, while one GH3 (Gretchen Hagen 3) and eight SAUR (small auxin up RNA) genes were downregulated in the auxin signaling pathway. In ‘TL’ leaves, one GH3 and three SAUR genes were mainly upregulated after pest infestation (Figure 4A). Further analysis of DEGs and metabolites in the auxin biosynthesis pathway revealed that in ‘TL’, the AmiE (amidase) gene directly related to indole-3-acetic acid (IAA) was significantly upregulated, whereas in ‘YZM’ genes, ALDH (aldehyde dehydrogenase) and YUC (YUCCA) were downregulated. However, the IAA levels increased in both cultivars, with the precursor L-tryptophan also upregulated after insect infestation (Figure 4G,K).
Figure 4.
Differentially expressed genes (DEGs) and corresponding metabolite content changes in auxin, cytokinins, and GA biosynthesis and signaling pathways in ‘YZM’ and ‘TL’. (A–C) Heatmaps of gene expression related to the auxin signaling pathway, GA signaling pathway, and cytokinin signaling pathway. (D–F) Overview of cytokinin signaling pathway, GA signaling pathway, and auxin signaling pathway. (G–K) Changes in metabolites related to auxin and cytokinin signaling pathways before and after ALB infestation. Note: Figure 4D–F obtained from Zhu [6] and Kyoto Encyclopedia of Genes and Genomes (https://www.kegg.jp, accessed on 10 June 2024). SAUR, small auxin up RNA; GH3, Gretchen Hagen 3; AmiE, amidase; AUX/IAA, auxin/indole-3-acetic acid; ALDH, aldehyde dehydrogenase; GID2, gibberellin-insensitive dwarf 2; GA2ox, gibberellin 2-oxidase; TF, transcription factor; AHP, histidine-containing phosphotransfer protein; CKX, cytokinin oxidase/dehydrogenase; A-ARR, Type-A arabidopsis response regulator; B-ARR, Type-B arabidopsis response regulator; AMP, adenosine 5′-monophosphate; t-ZR, trans-zeatin riboside; Ade, adenine.
In ‘YZM’, within the cytokinin signaling pathway (Figure 4D), one AHP (histidine phosphotransfer protein) gene was downregulated, while B-ARR (type-B arabidopsis response regulator) and A-ARR (type-A arabidopsis response regulator) genes were mainly upregulated. The CKX (cytokinin oxidase/dehydrogenase) gene, involved in adenine metabolism, was significantly downregulated (Figure 4C). The metabolite analysis showed increased levels of adenosine 5′-monophosphate (AMP) and trans-zeatin riboside (t-ZR) but decreased adenine (Ade) levels (Figure 4H–J).
In ‘TL’ leaves, no significant changes were detected in genes related to cytokinin signaling. Instead, the gibberellin signaling pathway was predominant. Within this pathway, one GID2 (gibberellin-insensitive dwarf 2) and one transcription factor (TF) gene were detected, both of which were upregulated after pest infestation (Figure 4B). Additionally, the GA2ox (gibberellin 2-oxidase) gene, which regulates GA hydrolysis, was significantly upregulated following pest stress.
3.4.2. Changes in ABA-, Ethylene-, Jasmonic Acid-, and Salicylic Acid-Related Genes
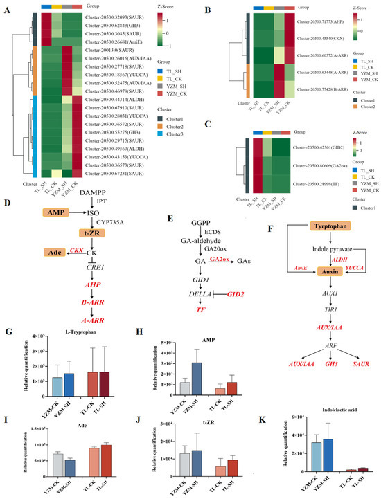
After herbivorous insect attack, the ABA signaling pathway was significantly enriched in both ‘YZM’ and ‘TL’. In ‘YZM’, ABF (abscisic acid responsive element-binding factor)—a key ABA signaling gene—was significantly enriched and upregulated. Among the ABA signaling receptor genes, three PYR/PYL (pyrabactin resistance/pyr-like) genes and one SnPK2 (sucrose non-fermenting-1-related protein kinase 2) gene were upregulated, while one SnPK2 gene was downregulated. In ‘TL’, two PYR/PYL and one SnPK2 genes were annotated and all significantly upregulated under pest stress (Figure 5A). Metabolic analysis revealed that the ABA levels increased in both Rhododendron cultivars under insect stress (Figure 5O).
Figure 5.
Differentially expressed genes (DEGs) and corresponding metabolite content changes in ABA, JA, SA, and ETH biosynthesis and signaling pathways in ‘YZM’ and ‘TL’. (A–D) Heatmaps of gene expression related to the ABA signaling pathway, JA signaling pathway, SA signaling pathway and ETH signaling pathway. (E–H) Overview of ABA signaling pathway, JA signaling pathway, ETH signaling pathway, and SA signaling pathway, in sequence. (I–O) Changes in metabolites related to ABA signaling pathway, JA signaling pathway, ETH signaling pathway, and SA signaling pathway before and after ALB infestation. Note: Figure 5E–H obtained from Zhu [6], He [22], Wang [25], and Kyoto Encyclopedia of Genes and Genomes (https://www.kegg.jp, accessed on 10 June 2024). SnPK2, sucrose non-fermenting-1-related protein kinase 2; ABF, abscisic acid responsive element-binding factor; PYR/PYL, pyrabactin resistance/pyr-like; ACX, acyl-CoA oxidase; JMT, jasmonic acid carboxyl methyltransferase; COI1, coronatine insensitive 1; OPR, 12-oxophytodienoic acid reductase; LOX, lipoxygenases; AOS, allene oxide synthase; ACAA, acetyl-CoA acetyltransferase; MFP2, methyl jasmonate insensitive 2; MYC2, myelocytomatosis 2; NPR1, non-expression of pathogenesis-related protein 1; TGA, TGACG motif-binding factor; PR-1, pathogenesis-related protein 1; ETR, ethylene receptor; ETR1/2, ethylene response1/2; MPK6, mitogen-activated protein kinase 6; CTR1, constitutive triple response 1; ABA, abscisic acid; JA-Ile, jasmonoyl–isoleucine; ACC, 1-aminocyclopropane-1-carboxylate.
The JA signaling pathway was also induced in Rhododendron leaves after ALB infestation. The content of jasmonoyl–isoleucine (JA-Ile) increased in the leaves of both ‘YZM’ and ‘TL’ (Figure 5K). The transcriptomic analysis revealed that in ‘YZM’, the COI1 (coronatine insensitive 1) annotated gene was upregulated, while in ‘TL’, the MYC2 (myelocytomatosis 2) gene was upregulated (Figure 5B).
In the SA signaling pathway, four DEGs were annotated in both ‘YZM’ and ‘TL’, including NPR (non-expressor of PR genes) and PR-1 (pathogenesis-related protein 1) genes. In ‘TL’, TGA (TGACG motif-binding factor), NPR1, and PR-1 were all upregulated after insect infestation. In ‘YZM’, TGA and PR-1 were downregulated, while NPR1 was upregulated (Figure 5C). Metabolic analysis showed that L-phenylalanine was downregulated in both cultivars, while salicylic acid O-glucoside (SAG) was upregulated (Figure 5I,M). Furthermore, benzoic acid, a direct precursor for SA synthesis, increased in ‘TL’, while the content of SA slightly decreased under the pest. Comparatively, in ‘YZM’, benzoic acid showed a decreasing trend and the SA levels remained unchanged (Figure 5J,L).
Moreover, the ethylene signaling pathway was specifically induced in ‘TL’ after ALB infestation, and the content of 1-aminocyclopropane-1-carboxylate (ACC) increased accordingly. The ethylene receptor ETR (ethylene receptor) and negative regulator CTR1 (constitutive triple response 1) were also upregulated, and downstream MPK6 (mitogen-activated protein kinase 6) and ERF1/2 (ethylene response factor 1/2) genes were induced to be expressed (Figure 5D,N).
4. Discussion
The integrated transcriptomic and metabolomic analyses revealed distinct phytohormone regulation in Rhododendron ‘YZM’ (susceptible) and ‘TL’ (resistant) cultivars under ALB stress. Both cultivars exhibited activated hormone signaling, but they did so through different mechanisms. These differences in defense response strategies suggest varied hormonal regulation and defense priming mechanisms, which we elaborate on below, with a focus on the possible hormonal synthesis regulation mechanisms.
4.1. Differences in Defense Responses and Hormonal Regulation Between Cultivars
4.1.1. Auxin and Cytokinin Signals Negatively Regulated in Pest-Susceptible Cultivar ‘YZM’
Under stress conditions, plants balance growth and defense by regulating hormone signals such as auxin, cytokinin, and gibberellin to enhance stress tolerance [26,27,28]. In ‘YZM’, after leaf damage, the negative regulators of auxin (Aux/IAA genes) were significantly upregulated, while the downstream positive regulatory genes GH3 and SAUR were mostly suppressed. This may imply that ‘YZM’ responded to pest stress by inhibiting the auxin signaling pathway, similar to the performance of Arabidopsis thaliana in resisting drought [29]. From a regulatory perspective, the reduction in auxin signaling efficacy in ‘YZM’ is likely driven by the downregulation of key biosynthesis genes ALDH (aldehyde dehydrogenase) and YUC (YUCCA), which play a critical role in the conversion of L-tryptophan to indole-3-acetic acid (IAA) [30]. Despite the observed increase in the IAA content in ‘YZM’, this may result from a stress-induced surge in L-tryptophan (the precursor of IAA) rather than active synthesis, as downstream signaling is dampened.
Furthermore, an increase in the AMP and t-ZR content, coupled with the downregulation of Ade and cytokinin oxidase, indicated that cytokinin biosynthesis was activated and that the content of inactive cytokinin increased [31,32]. In the cytokinin signaling pathway, the positive regulatory factor AHP was downregulated, while B-ARR and A-ARR genes were upregulated. As negative regulatory factors, A-ARRs can inhibit B-ARRs at the protein level, thereby suppressing cytokinin signal transduction, ultimately leading the plant to slow down its growth so that it is able to adapt to the stress of ALB infestation, which is consistent with the reported resistance of Arabidopsis (A. thaliana) and Sophora alopecuroides to salt stress [6,33,34]. The downregulation of cytokinin oxidase in ‘YZM’ likely reflects a compensatory mechanism to maintain cytokinin pools, but the impairment of signaling (via AHP suppression) renders this ineffective for defense, contributing to susceptibility.
4.1.2. Auxin and Gibberellin Signals Positively Regulated in Resistant Cultivar ‘TL’
In contrast to ‘YZM’, the resistance of ‘TL’ is characterized by the active promotion of auxin signaling and the strategic regulation of gibberellin (GA) metabolism, which collectively enhance defense capacity while fine-tuning growth. In ‘TL’, under ALB infestation, L-tryptophan and IAA increased, and the downstream positive regulatory genes GH3 and SAUR were significantly upregulated. Previous studies have shown that GH3 could improve the tolerance of cotton to salt and drought stress, while the GH3 family in Arabidopsis resisted pathogen attack by integrating auxin and salicylic acid signals [35,36]. As the largest family of early auxin response genes, SAURs are considered to be the key effector outputs of hormonal and environmental signals to regulate plant growth and tolerance. A recent study showed that the SAUR gene cloned from watermelon (Citrullus lanatus) improved the resistance of tobacco under chilling stress [37,38]. At the synthesis level, this activation is likely driven by the upregulation of the AmiE gene, which could promote IAA production from indole pyruvate [39], ensuring sufficient auxin to activate defense-related GH3 and SAUR genes. Therefore, it can be suggested that the auxin signaling pathway plays a positive regulatory role in the resistance of ‘TL’ to insect stress.
The gibberellin signaling pathway was specifically induced under pest stress in ‘TL’, and its regulation represents a critical adaptive strategy for balancing growth and defense. Generally, the gibberellin content decreases under stress, but the overexpression of GA2ox genes, negative feedback regulators in GA biosynthesis, can promote GA degradation [40,41,42]. In this study, the significant upregulation of GA2ox genes in ‘TL’ suggested that it likely enhanced resistance by degrading gibberellin to slow down growth [43,44].
4.2. Possible Regulation Mechanisms of Hormonal Synthesis
4.2.1. ABA and JA Synthesis Regulation
ABA signaling plays a key role in plant stress responses. PYR/PYL genes, as ABA receptors, triggered downstream signaling upon ABA binding [45]. Under salt stress and osmotic stress, the level of endogenous ABA in plants increased rapidly. After perception by PYL/PYR, ABA bound to protein phosphatase PP2C, activated SnRK2 expression, and ultimately enhanced plant tolerance by regulating stomatal closure and leaf senescence [46,47]. In this study, both ‘YZM’ and ‘TL’ showed increased ABA content and the significant upregulation of key ABA signaling genes, including PYR/PYL and SnRK, indicating that ABA plays a positive regulatory role in their responses to ALB.
JA biosynthesis and signaling were typically activated when plants suffered from insect feeding or mechanical damage [25]. JA-Ile, as an active derivative of JA, was a downstream signal molecule that bound to the COI1-JAZ co-receptor in plants, thereby activating the expression of downstream genes in the JA signal transduction pathway and plant defense responses. In the absence of JA-Ile, JAZ proteins would suppress JA-responsive gene expression [48]. In this study, genes related to JA biosynthesis in both ‘YZM’ and ‘TL’ cultivars were induced, with increased JA-Ile levels, indicating that the JA pathway was activated. Further analysis revealed the upregulation of COI1 in ‘YZM’ and MYC2 in ‘TL’. Studies have demonstrated that the COI1 receptor gene is critical for plant resistance, as its impairment abolished all JA-regulated responses, including disease resistance, insect resistance, and the regulation of wounding signals [49]. Moreover, as a key transcription factor in JA signaling, MYC2 positively regulated the expression of disease and insect resistance-related genes [50]. Thus, the biosynthesis pathway of JA was clearly activated in both cultivars, and it played a positive regulatory role in Rhododendron resistance to insect stress.
4.2.2. SA Synthesis Regulation and Defense Priming
The most striking difference in the defense regulation between ‘TL’ and ‘YZM’ lies in the salicylic acid (SA) pathway, where ‘TL’ exhibits an active, precursor-driven synthesis and signaling activation, while ‘YZM’ shows impaired SA production and downstream signaling, directly contributing to its susceptibility.
Changes in the SA content were annotated in both cultivars under insect stress, indicating the SA pathway’s importance in Rhododendron resistance to ALB. Additionally, the content of SAG in both Rhododendron cultivars increased. SAG is a glycosylated product of SA; it coordinates the accumulation, function, and transport of SA. It was reported that when SA accumulated excessively in plant cells, SAG could be converted into free SA through deglycosylation, thereby activating the SA signal pathway and regulating plant defense responses [51,52]. Thus, increased SAG synthesis likely indicated that plants were preparing for or had been in an enhanced defense state to cope with the stress of insect attack.
In the SA signaling pathway, NPR genes existed in an inactive state in the cytoplasm, and SA accumulation could induce NPR phosphorylation and monomerization, followed by nuclear translocation, where it regulated PR gene expression through interaction with multiple TGA transcription factors [53,54]. Therefore, NPR has been recognized as a key downstream regulator of SA signaling and a main controller of systemic acquired resistance (SAR) [55,56]. Furthermore, it was reported that in Arabidopsis, NPR1’s absence prevented SAR induction and increased pathogen sensitivity, while its overexpression enhanced resistance [54,57,58]. The identification of two NPR1 genes in ‘TL’, and one NPR1 gene in ‘YZM’, which were mainly upregulated after being infested with ALB, implied that NPR1s could be activated by the potential insect-caused pathogen infection in Rhododendron. Interacting with NPR1, TGA and PR-1 were upregulated in ‘TL’ but downregulated in ‘YZM’, possibly explaining their differential resistance ability; this is consistent with the findings in kiwifruit (Actinidia chinensis) infected with Botryosphaeria dothidea [59]. From a synthesis perspective, ‘TL’ exhibits increased levels of benzoic acid (a direct precursor of SA), suggesting active SA biosynthesis via the phenylpropanoid pathway (from L-phenylalanine to cinnamic acid to benzoic acid) [60]. In contrast, ‘YZM’ shows a decrease in benzoic acid, likely limiting SA production despite upregulated NPR1, leading to ineffective PR gene activation.
4.2.3. Ethylene Synthesis Regulation in ‘TL’
The ethylene signaling pathway was specifically induced in ‘TL’ after ALB infestation, with an increase in the ACC content and the upregulation of related genes like MPK6, ETR, CTR, and ERF. ACC is a direct precursor of ethylene, and its increased content suggested enhanced ethylene synthesis. Previous studies have shown that ACC induced the expression of MPK3 and MPK6, activating ethylene signaling and defense genes like PR2 and PR4, and enhancing resistance to bacterial and fungal pathogens [61,62]. In tomatoes (Solanum lycopersicum), SA and ethylene signaling interacted to jointly regulate sensitivity to pathogen infection (Fusarium oxysporum) [63]. Similarly, the upregulation of ethylene-related genes in ‘TL’ may indicate that ethylene synthesis was activated to enhance resistance against ALB. The interaction between ethylene and other hormones, such as SA, may further amplify the defense response in ‘TL’.
4.2.4. Crosstalk Among Multiple Hormonal Pathways
Plant hormones do not function in isolation; rather, they interact with each other to form complex regulatory networks. In ‘TL’, the synergistic regulation of GA, JA, SA, and ethylene signaling may represent a coordinated defense strategy. For instance, GA could interact with JA to modulate plant growth and defense balance, while SA and ethylene might synergistically enhance resistance to biotic stresses. In contrast, ‘YZM’ primarily suppressed auxin and cytokinin signaling, which may reflect a different strategy in allocating resources between growth and defense. The crosstalk among these hormonal pathways likely contributes to the distinct defense capabilities of the two cultivars.
5. Conclusions
Under ALB stress, both ‘YZM’ and ‘TL’ cultivars exhibited common activities such as the upregulation of ABA and JA signaling-related DEGs, and increased levels of ABA and JA-Ile metabolites, indicating the roles that they play in enhancing resistance to ALB. Specifically, ‘TL’ showed the unique activation of GA and ethylene signaling pathways, with increased levels of related metabolites like GA and ACC, suggesting that they play a positive regulatory role in insect resistance. Conversely, ‘YZM’ demonstrated the suppression of auxin and cytokinin signaling, with downregulated DEGs and reduced levels of certain cytokinin-related metabolites, which may contribute to its susceptibility. Furthermore, while the SA pathway was activated in both cultivars, as shown by increased SAG levels, ‘TL’ showed upregulated NPR1, TGA, and PR-1 genes, along with elevated SA precursor benzoic acid, whereas ‘YZM’ showed a decreasing trend in benzoic acid content and SA levels and downregulated TGA and PR-1 genes, highlighting that there are distinct defense priming states. Additionally, the complex hormonal networks underlying Rhododendron defense against ALB may have helped maintain the balance between growth and resistance. The mechanism of each hormone responding to insect stress in different Rhododendron cultivars needs to be explored in future experiments. This will allow for new insights to be provided into Rhododendron insect resistance mechanisms and offer a reference for breeding resistant cultivars.
Supplementary Materials
The following supporting information can be downloaded at https://www.mdpi.com/article/10.3390/horticulturae11091005/s1. Table S1: Methods of LCMS. Table S2: Transcriptome sequencing data. Table S3: Number and types of metabolites. Figure S1: Rhododendron leaves after treatment of the infection with azalea lace bugs for sampling. (A) ‘Yanzhimi’ after ALB stress; (B) ‘Taile’ after ALB stress. Figure S2: Differentially expressed genes (DEGs) enriched in TL_CK vs YMZ_CK. Figure S3: KEGG enrichment analysis of differentially expressed genes. (A) KEGG enrichment analysis of TL_CK vs YZM_CK; (B) KEGG enrichment analysis of TL_SH vs. YZM_SH.
Author Contributions
Conceptualization, J.M.; methodology, B.H., D.X. and J.T.; validation, Y.T.; formal analysis, Y.D.; visualization, S.Z.; data curation, B.H. and Y.Z.; writing—original draft, J.M. and B.H.; writing—review and editing, L.F. and Y.P.; supervision, J.M.; project administration, Y.P.; funding acquisition, J.M., Y.P. and L.F.; Y.P. and B.H. equally contributed to this work. All authors have read and agreed to the published version of the manuscript.
Funding
This work was supported by the fund of the Wuhan Academy of Agricultural Sciences Innovation Project: Research on the Resource Utilization of Organic Waste from Ornamental-Food Plants and Low-Carbon Cultivation, project no. XKCX202519.
Data Availability Statement
Data is contained within the article or supplementary material.
Conflicts of Interest
The authors declare no conflicts of interest.
References
- Nair, S.; Braman, K.S. A Scientific review on the ecology and management of the azalea lace bug (Stephanitis pyrioides Scott) (Tingidae: Hemiptera). J. Entomol. Sci. 2012, 47, 247–263. [Google Scholar] [CrossRef]
- Garrison, R.R.; Tobin, P.C. Development of azalea lace bug, Stephanitis pyrioides, on susceptible and resistant rhododendron species in western Washington. J. Econ. Entomol. 2021, 115, 233–239. [Google Scholar] [CrossRef]
- Baliji, S.; Lacatus, G.; Sunter, G. The interaction between geminivirus pathogenicity proteins and adenosine kinase leads to increased expression of primary cytokinin-responsive genes. Virology 2010, 402, 238–247. [Google Scholar] [CrossRef] [PubMed]
- Casteel, C.L.; De Alwis, M.; Bak, A.; Dong, H.; Whitham, S.A.; Jander, G. Disruption of ethylene responses by turnip mosaic virus mediates suppression of plant defense against the green peach aphid vector. Plant Physiol. 2015, 169, 209–218. [Google Scholar] [CrossRef]
- Collum, T.D.; Padmanabhan, M.S.; Hsieh, Y.C.; Culver, J.N. Tobacco mosaic virus-directed reprogramming of auxin/indole acetic acid protein transcriptional responses enhances virus phloem loading. Proc. Natl. Acad. Sci. USA 2016, 113, E2740–E2749. [Google Scholar] [CrossRef] [PubMed]
- Zhu, Y.; Wang, Q.; Gao, Z.; Wang, Y.; Liu, Y.; Ma, Z.; Chen, Y.; Zhang, Y.; Yan, F.; Li, J. Analysis of phytohormone signal transduction in sophora alopecuroides under salt stress. Int. J. Mol. Sci. 2021, 22, 7313. [Google Scholar] [CrossRef]
- Mostafa, S.; Wang, Y.; Zeng, W.; Jin, B. Plant responses to herbivory, wounding, and infection. Int. J. Mol. Sci. 2022, 23, 7031. [Google Scholar] [CrossRef]
- Rosa-Díaz, I.; Rowe, J.; Cayuela-López, A.; Arbona, V.; Díaz, I.; Jones, A.M. Spider mite herbivory induces an ABA-driven stomatal defense. Plant Physiol. 2024, 195, 2970–2984. [Google Scholar] [CrossRef] [PubMed]
- Ma, F.; Yang, X.; Shi, Z.; Miao, X. Novel crosstalk between ethylene- and jasmonic acid-pathway responses to a piercing–sucking insect in rice. New Phytol. 2020, 225, 474–487. [Google Scholar] [CrossRef]
- Zhao, S.; Hong, W.; Wu, J.; Wang, Y.; Ji, S.; Zhu, S.; Wei, C.; Zhang, J.; Li, Y. A viral protein promotes host SAMS1 activity and ethylene production for the benefit of virus infection. Elife 2017, 10, e27529. [Google Scholar] [CrossRef]
- Fabian, S.; Patricia, F.; Mark, Z.; Monica, D.D.; Sandra, F.; Glauser, G.; Lewsey, M.G.; Ecker, J.R.; Solano, R.; Reymond, P. Arabidopsis basic helix-loop-helix transcription factors MYC2, MYC3, and MYC4 regulate glucosinolate biosynthesis, insect performance, and feeding behavior. Plant Cell 2013, 25, 3117–3132. [Google Scholar] [CrossRef]
- Guo, Q.; Major, I.T.; Kapali, G.; Howe, G.A. MYC transcription factors coordinate tryptophan-dependent defence responses and compromise seed yield in Arabidopsis. New Phytol. 2022, 236, 132–145. [Google Scholar] [CrossRef]
- Liu, J.; Li, L.; Xiong, Z.; Robert, C.; Li, B.; He, S.; Chen, W.; Bi, J.; Zhai, G.; Guo, S.; et al. Trade-offs between the accumulation of cuticular wax and jasmonic acid-mediated herbivory resistance in maize. J. Integr. Plant Biol. 2024, 66, 143–159. [Google Scholar] [CrossRef]
- Costarelli, A.; Bianchet, C.; Ederli, L.; Salerno, G.; Piersanti, S.; Rebora, M.; Pasqualini, S. Salicylic acid induced by herbivore feeding antagonizes jasmonic acid mediated plant defenses against insect attack. Plant Signal. Behav. 2019, 15, 1704517. [Google Scholar] [CrossRef] [PubMed]
- Xiao, L.; Carrillo, J.; Siemann, E.; Ding, J. Herbivore-specific induction of indirect and direct defensive responses in leaves and roots. AoB Plants 2019, 11, plz003. [Google Scholar] [CrossRef] [PubMed]
- Long, J.; Lei, B.; Luo, Z.; Li, Z.; Xiu, C.; Fu, N.; Cai, X.; Chen, Z. Enhanced volatile emissions and anti-herbivore functions mediated by the synergism between jasmonic acid and salicylic acid pathways in tea plants. Hortic. Res. 2022, 9, uhac144. [Google Scholar] [CrossRef] [PubMed]
- Wang, S.; Li, Z.; Jin, W.; Fang, Y.; Yang, Q.; Xiang, J. Transcriptome analysis and identification of genes associated with flower development in Rhododendron pulchrum Sweet (Ericaceae). Gene 2018, 679, 108–118. [Google Scholar] [CrossRef]
- Park, C.H.; Yeo, H.J.; Kim, N.S.; Park, Y.E.; Park, S.Y.; Kim, J.K.; Park, S.U. Metabolomic profiling of the white, violet, and red flowers of Rhododendron schlippenbachii maxim. Molecules 2018, 23, 827. [Google Scholar] [CrossRef]
- Yang, G.X.; Qin, Y.; Jia, Y.H.; Xie, X.H.; Li, D.B.; Jiang, B.X.; Wang, Q.; Feng, S.Y.; Wu, Y.Y. Transcriptomic and metabolomic data reveal key genes that are involved in the phenylpropanoid pathway and regulate the floral fragrance of Rhododendron fortunei. BMC Plant Biol 2023, 23, 8. [Google Scholar] [CrossRef]
- Zhang, X.M.; Duan, S.G.; Xia, Y.; Li, J.T.; Liu, L.X.; Tang, M.; Tang, J.; Sun, W.; Yi, Y. Transcriptomic, physiological, and metabolomic response of an alpine plant, Rhododendron delavayi, to waterlogging stress and post-waterlogging recovery. Int. J. Mol. Sci. 2023, 24, 10509. [Google Scholar] [CrossRef]
- Xu, S.; Geng, X.; Mao, L.; Yi, Y.; Gong, J.; Xu, X. Transcriptome analysis and identification of the genes associated with the heat stress response in four rhododendron species. Sci. Hortic. 2022, 303, 111176. [Google Scholar] [CrossRef]
- He, B.; Zhou, Y.; Peng, Y.; Xu, D.Y.; Tong, J.; Dong, Y.F.; Fang, L.C.; Mao, J. Comparative metabolomic responses of three rhododendron cultivars to the azalea lace bug (Stephanitis pyrioides). Plants 2024, 13, 2569. [Google Scholar] [CrossRef]
- Grabherr, M.G.; Haas, B.J.; Yassour, M.; Levin, J.Z.; Thompson, D.A.; Amit, I.; Adiconis, X.; Fan, L.; Raychowdhury, R.; Zeng, Q.; et al. Full-length transcriptome assembly from RNA-Seq data without a reference genome. Nat. Biotechnol. 2011, 29, 644–652. [Google Scholar] [CrossRef]
- Li, B.; Dewey, C. RSEM: Accurate transcript quantification from RNA-Seq data with or without a reference genome. BMC Bioinform. 2011, 12, 323. [Google Scholar] [CrossRef]
- Wang, Y.; Mostafa, S.; Zeng, W.; Jin, B. Function and mechanism of jasmonic acid in plant responses to abiotic and biotic stresses. Int. J. Mol. Sci. 2021, 22, 8568. [Google Scholar] [CrossRef]
- Huot, B.; Yao, J.; Montgomery, B.L.; He, S.Y. Growth-defense tradeoffs in plants: A balancing act to optimize fitness. Mol. Plant 2014, 7, 1267–1287. [Google Scholar] [CrossRef]
- Waadt, R.; Seller, C.A.; Hsu, P.K.; Takahashi, Y.; Munemasa, S.; Schroeder, J.I. Plant hormone regulation of abiotic stress responses. Nat. Rev. Mol. Cell Biol. 2022, 23, 680–694. [Google Scholar] [CrossRef] [PubMed]
- Ding, S.; Lv, J.; Hu, Z.; Wang, J.; Wang, P.; Yu, J.; Foyer, C.H.; Shi, K. Phytosulfokine peptide optimizes plant growth and defense via glutamine synthetase GS2 phosphorylation in tomato. EMBO J. 2022, 42, e111858. [Google Scholar] [CrossRef]
- Shani, E.; Salehin, M.; Zhang, Y.; Sanchez, S.E.; Doherty, C.; Wang, R.; Mangado, C.C.; Song, L.; Tal, I.; Pisanty, O.; et al. Plant stress tolerance requires auxin-sensitive Aux/IAA transcriptional repressors. Curr. Biol. 2017, 27, 437–444. [Google Scholar] [CrossRef] [PubMed]
- Wang, W.; Dai, Y.; Wang, M.; Yang, W.; Zhao, D. Transcriptome Dynamics of Double Recessive Mutant, o2o2o16o16, Reveals the Transcriptional Mechanisms in the Increase of Its Lysine and Tryptophan Content in Maize. Genes 2019, 10, 316. [Google Scholar] [CrossRef]
- Sharma, A.; Prakash, S.; Chattopadhyay, D. Killing two birds with a single stone—Genetic manipulation of cytokinin oxidase/dehydrogenase (CKX) genes for enhancing crop productivity and amelioration of drought stress response. Front. Genet. 2022, 13, 941595. [Google Scholar] [CrossRef]
- Hutchison, C.E.; Li, J.; Argueso, C.; Gonzalez, M.; Lee, E.; Lewis, M.W.; Maxwell, B.B.; Perdue, T.D.; Schaller, G.E.; Alonso, J.M.; et al. The Arabidopsis histidine phosphotransfer proteins are redundant positive regulators of cytokinin signaling. Plant Cell 2006, 18, 3073–3087. [Google Scholar] [CrossRef]
- Kurepa, J.; Li, Y.; Smalle, J.A. Cytokinin signaling stabilizes the response activator ARR1. Plant J. 2014, 78, 157–168. [Google Scholar] [CrossRef]
- Wang, Y.; Shen, W.; Chan, Z.; Wu, Y. Endogenous cytokinin overproduction modulates ROS homeostasis and decreases salt stress resistance in Arabidopsis Thaliana. Front. Plant Sci. 2015, 6, 1004. [Google Scholar] [CrossRef]
- Zhang, Z.; Li, Q.; Li, Z.; Staswick, P.E.; Wang, M.; Zhu, Y.; He, Z. Dual regulation role of GH3.5 in salicylic acid and auxin signaling during Arabidopsis-Pseudomonas syringae interaction. Plant Physiol. 2007, 145, 450–464. [Google Scholar] [CrossRef] [PubMed]
- Kirungu, J.N.; Magwanga, R.O.; Lu, P.; Cai, X.; Zhou, Z.; Wang, X.; Peng, R.; Wang, K.; Liu, F. Functional characterization of GH-A08G1120 (GH3.5) gene reveal their significant role in enhancing drought and salt stress tolerance in cotton. BMC Genet. 2019, 20, 62. [Google Scholar] [CrossRef] [PubMed]
- Ren, H.; Gray, W.M. SAUR proteins as effectors of hormonal and environmental signals in plant growth. Mol. Plant 2015, 8, 1153–1164. [Google Scholar] [CrossRef]
- Wang, D.; Ma, G.; Shen, J.; Xu, X.; Shou, W.; Xuan, Z.; He, Y. A samll AUXIN up-regulated RNA gene isolated from watermelon (ClSAUR1) positively modulates the chilling stress response in tobacco via multiple signaling pathways. Horticulturae 2025, 11, 52. [Google Scholar] [CrossRef]
- Youseif, S.H.; El-Megeed, F.H.A.; Soliman, M.S.; Ageez, A.; Mohamed, A.H.; Ali, S.A.; EI-Kholy, A.A. Nodules-associated Klebsiella oxytoca complex: Genomic insights into plant growth promotion and health risk assessment. BMC Microbiol. 2025, 25, 294. [Google Scholar] [CrossRef]
- Magome, H.; Yamaguchi, S.; Hanada, A.; Kamiya, Y.; Oda, K. The DDF1 transcriptional activator upregulates expression of a gibberellin-deactivating gene, GA2ox7, under high-salinity stress in Arabidopsis. Plant J. 2008, 56, 613–626. [Google Scholar] [CrossRef]
- Shan, C.; Mei, Z.; Duan, J.; Chen, H.; Feng, H.; Cai, W. OsGA2ox5, a gibberellin metabolism enzyme, is involved in plant growth, the root gravity response and salt stress. PLoS ONE 2014, 9, e87110. [Google Scholar] [CrossRef]
- Zhou, J.; Li, Z.; Xiao, G.; Zhai, M.; Pan, X.; Huang, R.; Zhang, H. CYP71D8L is a key regulator involved in growth and stress responses by mediating gibberellin homeostasis in rice. J. Exp. Bot. 2020, 71, 1160–1170. [Google Scholar] [CrossRef]
- He, H.; Liang, G.; Lu, S.; Wang, P.; Liu, T.; Ma, Z.; Zuo, C.; Sun, X.; Chen, B.; Mao, J. Genome-wide identification and expression analysis of GA2ox, GA3ox, and GA20ox are related to gibberellin oxidase genes in grape (Vitis vinifera L.). Genes 2019, 10, 680. [Google Scholar] [CrossRef]
- Shi, J.; Wang, J.; Wang, N.; Zhou, H.; Xu, Q.; Yan, G. Overexpression of stga2ox1 gene increases the tolerance to abiotic stress in transgenic potato (Solanum tuberosum L.) plants. Appl. Biochem. Biotechnol. 2019, 187, 1204–1219. [Google Scholar] [CrossRef]
- Wang, K.; Cheng, J.; Chen, R.J.; Luo, Y.Y.; Yao, Y.H.; Nan, L.L. Genome-wide identification of pyrabactin resistance 1-like (PYL) gene family under phytohormones and drought stresses in alfalfa (Medicago sativa). BMC Genom. 2025, 26, 383. [Google Scholar] [CrossRef]
- Zhao, Y.; Chan, Z.; Gao, J.; Xing, L.; Cao, M.; Yu, C.; Hu, Y.; You, J.; Shi, H.; Zhu, Y. ABA receptor PYL9 promotes drought resistance and leaf senescence. Proc. Natl. Acad. Sci. USA 2016, 113, 1949–1954. [Google Scholar] [CrossRef] [PubMed]
- Cai, S.; Chen, G.; Wang, Y.; Huang, Y.; Marchant, D.B.; Wang, Y.; Yang, Q.; Dai, F.; Hills, A.; Blatt, M.R. Evolutionary conservation of ABA signaling for stomatal closure. Plant Physiol. 2017, 174, 732–747. [Google Scholar] [CrossRef]
- Manuel, J.C.; Esther, L.; Gemma, F.; Esther, C.; Gloria, G.C.; Manuel, F.Z.J.; Philippe, H.; Zamarreño, A.M.; García, M.J.M.; Rubio, V.; et al. CUL3BPM E3 ubiquitin ligases regulate MYC2, MYC3, and MYC4 stability and JA responses. Proc. Natl. Acad. Sci. USA 2020, 117, 6205–6215. [Google Scholar] [CrossRef]
- Hu, G.; Liu, B.; Yang, K.; Zheng, W.; Zhang, Y.; Teng, C.; Huang, D.; Yan, R.; Notaguchi, M.; Lin, Z.; et al. CsCOI1 regulates plant growth and defense in citrus. Hortic. Res. 2025, 7, 8190184. [Google Scholar] [CrossRef]
- Mu, T.; Luo, S.; Li, L.; Zhang, R.; Wang, P.; Zhang, G. A review of the interaction mechanisms between jasmonic acid (JA) and various plant hormones, as well as the core regulatory role of MYC2. Plant Sci. 2025, 353, 112407. [Google Scholar] [CrossRef] [PubMed]
- Maruri-Lopez, I.; Aviles-Baltazar, N.Y.; Buchala, A.; Serrano, M. Intra and extracellular journey of the phytohormone salicylic acid. Front. Plant Sci. 2019, 10, 423. [Google Scholar] [CrossRef]
- Ding, P.; Ding, Y. Stories of salicylic acid: A plant defense hormone. Trends Plant Sci. 2020, 25, 549–565. [Google Scholar] [CrossRef]
- Lee, H.J.; Park, Y.J.; Seo, P.J.; Kim, J.H.; Sim, H.J.; Kim, S.G.; Park, C.M. Systemic immunity requires SnRK2.8-mediated nuclear import of NPR1 in arabidopsis. Plant Cell 2015, 27, 3425–3438. [Google Scholar] [CrossRef]
- Raul, Z.; Xinnian, D. NPR1, a key immune regulator for plant survival under biotic and abiotic stresses. Mol. Cell 2023, 84, 131–141. [Google Scholar] [CrossRef]
- Silva, K.J.P.; Mahna, N.; Mou, Z.; Folta, K.M. NPR1 as a transgenic crop protection strategy in horticultural species. Hortic. Res. 2018, 5, 15. [Google Scholar] [CrossRef]
- Wang, Z.; Zhang, W.H.; Ma, L.Y.; Li, X.; Zhao, F.Y.; Tan, X.L. Overexpression of Brassica napus NPR1 enhances resistance to Sclerotinia sclerotiorum in oilseed rape. Physiological and Molecular Plant Pathology 2020, 110, 101460. [Google Scholar] [CrossRef]
- Dutt, M.; Barthe, G.; Irey, M.; Grosser, J. Transgenic citrus expressing an Arabidopsis NPR1 gene exhibit enhanced resistance against huanglongbing (HLB; citrus greening). PLoS ONE 2015, 10, e0137134. [Google Scholar] [CrossRef] [PubMed]
- Robertson, C.J.; Zhang, X.; Gowda, S.; Orbovic, V.; Dawson, W.O.; Mou, Z. Overexpression of the Arabidopsis NPR1 protein in citrus confers tolerance to Huanglongbing. J. Citrus Pathol. 2018, 5, 38911. [Google Scholar] [CrossRef]
- Wang, H.; Zhang, X.; Li, K.; Wu, M.; Zhuang, Q.; Li, M.; Garcia-Caparros, P.; Xie, Y.; Hu, C.; Liu, M. Glycerol treatment enhances resistance to soft rot disease and maintains postharvest quality in kiwifruit. Postharvest Biol. Technol. 2025, 228, 113630. [Google Scholar] [CrossRef]
- Chong, J.; Pierrel, M.A.; Atanassova, R.; Werck-Reichhart, D.; Fritig, B.; Saindrenan, P. Free and Conjugated Benzoic Acid in Tobacco Plants and Cell Cultures. Induced Accumulation upon Elicitation of Defense Responses and Role as Salicylic Acid Precursors. Plant Physiol. 2001, 125, 318–328. [Google Scholar] [CrossRef] [PubMed]
- Li, G.; Meng, X.; Wang, R.; Mao, G.; Han, L.; Liu, Y.; Zhang, S. Dual-level regulation of ACC synthase activity by MPK3/MPK6 cascade and its downstream WRKY transcription factor during ethylene induction in arabidopsis. PLOS Genet. 2012, 8, e1002767. [Google Scholar] [CrossRef] [PubMed]
- Zhang, M.; Zhang, S. Mitogen-activated protein kinase cascades in plant signaling. J. Integr. Plant Biol. 2022, 64, 301–341. [Google Scholar] [CrossRef] [PubMed]
- Di, X.; Gomila, J.; Takken, F.L.W. Involvement of salicylic acid, ethylene and jasmonic acid signalling pathways in the susceptibility of tomato to Fusarium oxysporum. Mol. Plant Pathol. 2017, 18, 1024–1035. [Google Scholar] [CrossRef] [PubMed]
Disclaimer/Publisher’s Note: The statements, opinions and data contained in all publications are solely those of the individual author(s) and contributor(s) and not of MDPI and/or the editor(s). MDPI and/or the editor(s) disclaim responsibility for any injury to people or property resulting from any ideas, methods, instructions or products referred to in the content. |
© 2025 by the authors. Licensee MDPI, Basel, Switzerland. This article is an open access article distributed under the terms and conditions of the Creative Commons Attribution (CC BY) license (https://creativecommons.org/licenses/by/4.0/).




