Exploration of Molecular Mechanism and Key Factors for the Survival of ‘Yueshenda 10’ Cuttings Under ABT1 Treatment
Abstract
1. Introduction
2. Materials and Methods
2.1. Selection of Experimental Materials
2.2. RNA Extraction, cDNA Library Construction, and Sequencing
2.3. Bioinformatics Analysis of RNA-Seq Data
2.4. Weighted Correlation Network Analysis
2.5. Validation of DEGs with Real-Time Fluorescence Quantitative PCR (RT-qPCR)
3. Results
3.1. Root Development of ‘Yueshenda 10’ in Different Periods
3.2. Statistics, Alignment, and Correlation Analysis of Sequencing Results
3.3. Analysis of DEGs at Different Developmental Stages
3.4. GO Functional Enrichment Analysis of Differentially Expressed Genes
3.5. KEGG Enrichment Analysis of Differentially Expressed Genes
3.6. Development of Adventitious Roots in Mulberry Mediated by Plant Hormone Synthesis-Related Genes
3.7. Weighted Gene Co-Expression Network Analysis
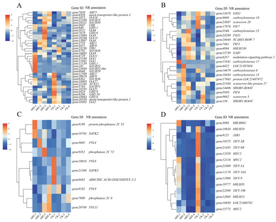
3.8. Key Module and Key Gene Mining
3.9. qRT-PCR Validation
4. Discussion
5. Conclusions
Supplementary Materials
Author Contributions
Funding
Data Availability Statement
Acknowledgments
Conflicts of Interest
References
- Waghmare, R.D.; Gore, A.H.; Anbhule, P.V.; Sohn, D.; Kolekar, G.B. Dataset on the shooting and rooting ability of Morus alba using waste tea residue derived carbon dots as an alternative of growth plant stimulator. Data Brief 2020, 29, 105345. [Google Scholar] [CrossRef]
- Cao, X.; Du, W.; Shang, C.; Shen, Q.; Liu, L.; Cheng, J. Comparative transcriptome reveals circadian and hormonal control of adventitious rooting in mulberry hardwood cuttings. Acta Physiol. Plant. 2018, 40, 197. [Google Scholar] [CrossRef]
- Wen, P.; Hu, T.G.; Linhardt, R.J.; Liao, S.T.; Wu, H.; Zou, Y.X. Mulberry: A review of bioactive compounds and advanced processing technology. Trends Food Sci. Technol. 2019, 83, 138–158. [Google Scholar] [CrossRef]
- Lu, L.; Tang, Y.; Xie, J.S.; Yuan, Y.L. The role of marginal agricultural land-based mulberry planting in biomass energy production. Renew. Energy 2009, 34, 1789–1794. [Google Scholar] [CrossRef]
- Velázquez-Martí, B.; Sajdak, M.; López-Cortés, I. Available residual biomass obtained from pruning Morus alba L. trees cultivated in urban forest. Renew. Energy 2013, 60, 27–33. [Google Scholar] [CrossRef]
- Wang, Y.; Wu, K.; Zhen, Z.; Shi, Z.; Yang, H.; Zhang, J.; Jing, Y. Combined Pretreatment with NaOH and Fenton of Mulberry Wood to Enhance Enzymatic Digestibility for Biofuels. J. Biobased Mater. Bioenergy 2018, 12, 65–75. [Google Scholar] [CrossRef]
- Li, Y.; Huang, J.; Yu, C.; Mo, R.; Zhu, Z.; Dong, Z.; Hu, X.; Zhuang, C.; Deng, W. Physiological and Transcriptome Analyses of Photosynthesis in Three Mulberry Cultivars within Two Propagation Methods (Cutting and Grafting) under Waterlogging Stress. Plants 2023, 12, 2066. [Google Scholar] [CrossRef]
- Koyuncu, F. Adventitious Root Formation in Leaf-bud Cuttings of tea (Camellia sinensis L.). Pak. J. Bot. 2004, 36, 763–768. [Google Scholar] [CrossRef]
- Shang, C.; Yang, H.; Ma, S.; Shen, Q.; Liu, L.; Hou, C.; Cao, X.; Cheng, J. Physiological and Transcriptomic Changes during the Early Phases of Adventitious Root Formation in Mulberry Stem Hardwood Cuttings. Int. J. Mol. Sci. 2019, 20, 3707. [Google Scholar] [CrossRef]
- da Costa, C.T.; de Almeida, M.R.; Ruedell, C.M.; Schwambach, J.; Maraschin, F.S.; Fett-Neto, A.G. When stress and development go hand in hand: Main hormonal controls of adventitious rooting in cuttings. Front. Plant Sci. 2013, 4, 133. [Google Scholar] [CrossRef]
- Wendling, I.; Trueman, S.J.; Xavier, A. Maturation and related aspects in clonal forestry—Part II: Reinvigoration, rejuvenation and juvenility maintenance. New For. 2014, 45, 473–486. [Google Scholar] [CrossRef]
- Lv, G.; Qing, J.; Du, H.; Du, Q.; Meng, Y.; He, F.; Liu, P.; Du, L.; Wang, L. Comparing Rooting Ability and Physiological Changes of Two Eucommia ulmoides Improved Varieties. Forests 2021, 12, 1267. [Google Scholar] [CrossRef]
- Zhang, W.; Fan, J.; Tan, Q.; Zhao, M.; Zhou, T.; Cao, F. The effects of exogenous hormones on rooting process and the activities of key enzymes of Malus hupehensis stem cuttings. PLoS ONE 2017, 12, e0172320. [Google Scholar] [CrossRef] [PubMed][Green Version]
- Jiang, Y.D.; Xiong, Y.Q.; Zhang, J.M. Different Rooting Powder Concentrations: Effects on Budding and Rooting of Cutting Segments in 5 Woody Plants. Chin. Agric. Sci. Bull. 2021, 7, 52–58. [Google Scholar] [CrossRef]
- Dave, A.; Vaistij, F.E.; Gilday, A.D.; Penfield, S.D.; Graham, I.A. Regulation of Arabidopsis thaliana seed dormancy and germination by 12-oxo-phytodienoic acid. J. Exp. Bot. 2016, 67, 2277–2284. [Google Scholar] [CrossRef]
- Kohanová, J.; Martinka, M.; Vaculík, M.; White, P.J.; Hauser, M.T.; Lux, A. Root hair abundance impacts cadmium accumulation in Arabidopsis thaliana shoots. Ann. Bot. 2018, 122, 903–914. [Google Scholar] [CrossRef]
- Quan, J.; Ni, R.; Wang, Y.; Sun, J.; Ma, M.; Bi, H. Effects of Different Growth Regulators on the Rooting of Catalpa bignonioides Softwood Cuttings. Life 2022, 12, 1231. [Google Scholar] [CrossRef]
- Zhang, Y.J.; Zhang, X.J.; Zhang, G.Z.; Li, D.D.; Li, R.J. Research on hard branch cutting technology of Longmulberry. For. Sci. Tech. 2012, 4, 27–29. [Google Scholar] [CrossRef]
- Withanage, M.H.H.; Liang, H.; Zeng, E. RNA-Seq Experiment and Data Analysis. Methods Mol. Biol. 2022, 2418, 405–424. [Google Scholar] [CrossRef]
- Santner, A.; Calderon-Villalobos, L.I.; Estelle, M. Plant hormones are versatile chemical regulators of plant growth. Nat. Chem. Biol. 2009, 5, 301–307. [Google Scholar] [CrossRef]
- Velada, I.; Cardoso, H.; Porfirio, S.; Peixe, A. Expression Profile of PIN-Formed Auxin Efflux Carrier Genes during IBA-Induced In Vitro Adventitious Rooting in Olea europaea L. Plants 2020, 9, 185. [Google Scholar] [CrossRef]
- Yu, Y.; Meng, N.; Chen, S.; Zhang, H.; Liu, Z.; Wang, Y.; Jing, Y.; Wang, Y.; Chen, S. Transcriptomic profiles of poplar (Populus simonii × P. nigra) cuttings during adventitious root formation. Front. Genet. 2022, 13, 968544. [Google Scholar] [CrossRef] [PubMed]
- Ramos, J.A.; Zenser, N.; Leyser, O.; Callis, J. Rapid degradation of auxin/indoleacetic acid proteins requires conserved amino acids of domain II and is proteasome dependent. Plant Cell 2001, 13, 2349–2360. [Google Scholar] [CrossRef] [PubMed]
- Druege, U.; Franken, P.; Lischewski, S.; Ahkami, A.H.; Zerche, S.; Hause, B.; Hajirezaei, M.R. Transcriptomic analysis reveals ethylene as stimulator and auxin as regulator of adventitious root formation in petunia cuttings. Front. Plant Sci. 2014, 5, 494. [Google Scholar] [CrossRef] [PubMed]
- Nie, H.; Jiao, F.; Zhang, X.; Li, X.; Tang, Z.; Cheng, J. Expression analysis of ethylene synthesis-related genes aco and sams during the rooting process of mulberry green branch cuttings. Sci. Seric. 2013, 39, 633–637. [Google Scholar] [CrossRef]
- Tang, Z.; Du, W.; Li, X.Y.; Cheng, J.L. Cloning of TIR1 gene in mulberry and analysis of its expression in tissues, organs and rooting in cuttings. Acta Sericologica Sin. 2014, 40, 5. [Google Scholar] [CrossRef]
- Sun, J.; Li, H.; Chen, H.; Wang, T.; Quan, J.; Bi, H. The Effect of Hormone Types, Concentrations, and Treatment Times on the Rooting Traits of Morus ‘Yueshenda 10’ Softwood Cuttings. Life 2023, 13, 1032. [Google Scholar] [CrossRef]
- de Sena Brandine, G.; Smith, A.D. Falco: High-speed FastQC emulation for quality control of sequencing data. F1000Research 2019, 8, 1874. [Google Scholar] [CrossRef]
- He, N.; Zhang, C.; Qi, X.; Zhao, S.; Tao, Y.; Yang, G.; Lee, T.H.; Wang, X.; Cai, Q.; Li, D.; et al. Draft genome sequence of the mulberry tree Morus notabilis. Nat. Commun. 2013, 4, 2445. [Google Scholar] [CrossRef]
- Kim, D.; Paggi, J.M.; Park, C.; Bennett, C.; Salzberg, S.L. Graph-based genome alignment and genotyping with HISAT2 and HISAT-genotype. Nat. Biotechnol. 2019, 37, 907–915. [Google Scholar] [CrossRef]
- Li, B.; Dewey, C.N. RSEM: Accurate transcript quantification from RNA-Seq data with or without a reference genome. BMC Bioinform. 2011, 12, 323. [Google Scholar] [CrossRef]
- Anders, S.; Huber, W. Differential expression analysis for sequence count data. Genome Biol. 2010, 11, R106. [Google Scholar] [CrossRef] [PubMed]
- Dou, H.; Sun, J.; Wang, T.; Bi, S.; Feng, X.; Sun, H.; Quan, J. Transcriptomic profiling and discovery of key transcription factors involved in adventitious roots formation from root cuttings of mulberry. BMC Genom. 2024, 25, 693. [Google Scholar] [CrossRef] [PubMed]
- Zhang, T.; Wong, G. Gene expression data analysis using Hellinger correlation in weighted gene co-expression networks (WGCNA). Comput. Struct. Biotechnol. J. 2022, 20, 3851–3863. [Google Scholar] [CrossRef] [PubMed]
- Schmittgen, T.D.; Livak, K.J. Analyzing real-time PCR data by the comparative C(T) method. Nat. Protoc. 2008, 3, 1101–1108. [Google Scholar] [CrossRef]
- Libao, C.; Minrong, Z.; Zhubing, H.; Huiying, L.; Shuyan, L. Comparative transcriptome analysis revealed the cooperative regulation of sucrose and IAA on adventitious root formation in lotus (Nelumbo nucifera Gaertn). BMC Genom. 2020, 21, 653. [Google Scholar] [CrossRef]
- Li, K.; Liu, Z.; Xing, L.; Wei, Y.; Mao, J.; Meng, Y.; Bao, L.; Han, M.; Zhao, C.; Zhang, D. miRNAs associated with auxin signaling, stress response, and cellular activities mediate adventitious root formation in apple rootstocks. Plant Physiol. Biochem. 2019, 139, 66–81. [Google Scholar] [CrossRef]
- Gao, X.; Nagawa, S.; Wang, G.; Yang, Z. Cell polarity signaling: Focus on polar auxin transport. Mol. Plant 2008, 1, 899–909. [Google Scholar] [CrossRef]
- Della Rovere, F.; Fattorini, L.; D’Angeli, S.; Veloccia, A.; Falasca, G.; Altamura, M.M. Auxin and cytokinin control formation of the quiescent centre in the adventitious root apex of Arabidopsis. Ann. Bot. 2013, 112, 1395–1407. [Google Scholar] [CrossRef]
- Mao, C.; He, J.; Liu, L.; Deng, Q.; Yao, X.; Liu, C.; Qiao, Y.; Li, P.; Ming, F. OsNAC2 integrates auxin and cytokinin pathways to modulate rice root development. Plant Biotechnol. J. 2020, 18, 429–442. [Google Scholar] [CrossRef]
- Yadav, S.K.; Santosh Kumar, V.V.; Verma, R.K.; Yadav, P.; Saroha, A.; Wankhede, D.P.; Chaudhary, B.; Chinnusamy, V. Genome-wide identification and characterization of ABA receptor PYL gene family in rice. BMC Genom. 2020, 21, 676. [Google Scholar] [CrossRef]
- Zhou, W.; Lozano-Torres, J.L.; Blilou, I.; Zhang, X.; Zhai, Q.; Smant, G.; Li, C.; Scheres, B. A Jasmonate Signaling Network Activates Root Stem Cells and Promotes Regeneration. Cell 2019, 177, 942–956.e14. [Google Scholar] [CrossRef] [PubMed]
- Heyman, J.; Cools, T.; Vandenbussche, F.; Heyndrickx, K.S.; Van Leene, J.; Vercauteren, I.; Vanderauwera, S.; Vandepoele, K.; De Jaeger, G.; Van Der Straeten, D.; et al. ERF115 controls root quiescent center cell division and stem cell replenishment. Science 2013, 342, 860–863. [Google Scholar] [CrossRef] [PubMed]
- An, H.; Zhang, J.; Xu, F.; Jiang, S.; Zhang, X. Transcriptomic profiling and discovery of key genes involved in adventitious root formation from green cuttings of highbush blueberry (Vaccinium corymbosum L.). BMC Plant Biol. 2020, 20, 182. [Google Scholar] [CrossRef]
- Li, G.; Santoni, V.; Maurel, C. Plant aquaporins: Roles in plant physiology. Biochim. Biophys. Acta 2014, 1840, 1574–1582. [Google Scholar] [CrossRef] [PubMed]
- Takano, J.; Wada, M.; Ludewig, U.; Schaaf, G.; von Wirén, N.; Fujiwara, T. The Arabidopsis major intrinsic protein NIP5;1 is essential for efficient boron uptake and plant development under boron limitation. Plant Cell 2006, 18, 1498–1509. [Google Scholar] [CrossRef]
- Uenishi, Y.; Nakabayashi, Y.; Tsuchihira, A.; Takusagawa, M.; Hashimoto, K.; Maeshima, M.; Sato-Nara, K. Accumulation of TIP2;2 Aquaporin during Dark Adaptation Is Partially PhyA Dependent in Roots of Arabidopsis Seedlings. Plants 2014, 3, 177–195. [Google Scholar] [CrossRef]
- Cho, S.K.; Ryu, M.Y.; Song, C.; Kwak, J.M.; Kim, W.T. Arabidopsis PUB22 and PUB23 are homologous U-Box E3 ubiquitin ligases that play combinatory roles in response to drought stress. Plant Cell 2008, 20, 1899–1914. [Google Scholar] [CrossRef]
- Pérez-Henríquez, P.; Nagawa, S.; Liu, Z.; Pan, X.; Michniewicz, M.; Tang, W.; Rasmussen, C.; Cui, X.; Van Norman, J.; Strader, L.; et al. PIN2-mediated self-organizing transient auxin flow contributes to auxin maxima at the tip of Arabidopsis cotyledons. Nat. Commun. 2025, 16, 1380. [Google Scholar] [CrossRef]
- Galon, Y.; Finkler, A.; Fromm, H. Calcium-regulated transcription in plants. Mol. Plant 2010, 3, 653–669. [Google Scholar] [CrossRef]
- Yang, T.; Poovaiah, B.W. Hydrogen peroxide homeostasis: Activation of plant catalase by calcium/calmodulin. Proc. Natl. Acad. Sci. USA 2002, 99, 4097–4102. [Google Scholar] [CrossRef]









Disclaimer/Publisher’s Note: The statements, opinions and data contained in all publications are solely those of the individual author(s) and contributor(s) and not of MDPI and/or the editor(s). MDPI and/or the editor(s) disclaim responsibility for any injury to people or property resulting from any ideas, methods, instructions or products referred to in the content. |
© 2025 by the authors. Licensee MDPI, Basel, Switzerland. This article is an open access article distributed under the terms and conditions of the Creative Commons Attribution (CC BY) license (https://creativecommons.org/licenses/by/4.0/).
Share and Cite
Wang, Z.; Dou, H.; Sun, J.; Quan, J. Exploration of Molecular Mechanism and Key Factors for the Survival of ‘Yueshenda 10’ Cuttings Under ABT1 Treatment. Horticulturae 2025, 11, 991. https://doi.org/10.3390/horticulturae11080991
Wang Z, Dou H, Sun J, Quan J. Exploration of Molecular Mechanism and Key Factors for the Survival of ‘Yueshenda 10’ Cuttings Under ABT1 Treatment. Horticulturae. 2025; 11(8):991. https://doi.org/10.3390/horticulturae11080991
Chicago/Turabian StyleWang, Zhiling, Hao Dou, Jiajia Sun, and Jin’e Quan. 2025. "Exploration of Molecular Mechanism and Key Factors for the Survival of ‘Yueshenda 10’ Cuttings Under ABT1 Treatment" Horticulturae 11, no. 8: 991. https://doi.org/10.3390/horticulturae11080991
APA StyleWang, Z., Dou, H., Sun, J., & Quan, J. (2025). Exploration of Molecular Mechanism and Key Factors for the Survival of ‘Yueshenda 10’ Cuttings Under ABT1 Treatment. Horticulturae, 11(8), 991. https://doi.org/10.3390/horticulturae11080991
