Abstract
The peach landrace ‘Liuyefeitao’ exhibits the unique reproductive trait of self-compatibility combined with cross-incompatibility, contrasting with typical Prunus species in this way. In preliminary studies involving controlled pollination assays, we showed complete pollen tube arrest in cross-pollinated styles, whereas self-pollination enabled full tube elongation. S-genotyping identified a homozygous S2S2 genotype with intact S2-RNase but a truncated PpSFB2 due to a frameshift mutation. Transcriptome profiling of the styles revealed 7937 differentially expressed genes (DEGs) between self- and cross-pollination treatments, with significant enrichment in plant MAPK signaling, plant–pathogen interactions, and plant hormone signaling transduction pathways (|Fold Change| ≥ 2, FDR < 0.01). Notably, PpSLFL3 (a pollen F-box gene) showed down-regulation in cross-pollinated styles, as validated by means of qRT-PCR. Protein interaction assays revealed direct binding between PpSLFL3 and S2-RNase via Y2H and BiFC analysis, suggesting its role in mediating SCF complex-dependent degradation. We propose that insufficient PpSLFL3 expression during cross-pollination disrupts SCF ubiquitin ligase complex-mediated degradation of non-self S2-RNase, leading to the toxic degradation of RNA in pollen tubes by S2-RNase. This mechanism is mechanistically similar to unilateral reproductive barriers in Solanaceae but represents a novel regulatory module in Rosaceae. Our findings provide critical insights into the evolution of cross-incompatibility systems and molecular breeding strategies for Prunus species.
1. Introduction
In plants, reproductive isolation mechanisms can be categorized into two types: self-incompatibility and cross-incompatibility. Self-incompatibility (SI) refers to the phenomenon wherein hermaphroditic plants cannot be fertilized during self-pollination or cross-pollination between individuals with the same S-genotype (haplotypes encoding self-recognition proteins at the S-locus), even though they produce male and female gametes with normal function and mature at the same time. This mechanism inhibits self-pollination and promotes cross-pollination, which is of great significance for maintaining species diversity. Most of the fruit trees in the Rosaceae family are self-incompatible and exhibit S-RNase-based gametophyte self-incompatibility (GSI). This type of GSI is controlled by the S-locus with complex alleles, which contains the S-RNase that is specifically expressed in the style and the S factor S haplotype that is specific to the F-box/S-locus F-box brothers (SFB/SFBB) in the pollen tissue [1]. In the self-incompatibility response, S-RNase and SFB/SFBB serve as the stylar S factor and pollen S factor, respectively, playing essential roles in mediating recognition between pollen and the style [2]. In the self-recognition system of Prunus (cherry, almond, and apricot), SFB mediates the recognition and protection of homologous S-RNase, thereby enabling self-S-RNase to degrade RNA in self-pollen tubes and trigger the self-incompatibility response. In contrast, non-self S-RNase is inactivated by unidentified ‘repressor factors’, allowing pollen tubes to continue growing and exhibit cross-incompatibility [3,4,5,6,7]. With the deepening of the study of this field, researchers identified SLFL (S-locus F-box like), an SFB-homologous gene containing an F-box structural domain at the S-locus. In vivo ubiquitination assays demonstrated that as a subunit comprising the SCF (Skp1-Cullin-F-box) ubiquitin ligase complex, SLFL mediates the ubiquitination of S-RNase, confirming that SLFL acts as a ‘repressor factor’ in the self-incompatibility mechanism of Prunus fruit trees [3,4,5,6]. Genetic evidence indicates that non-S factors also play an essential role in self-incompatibility in Prunus and the study of this relationship has advanced our understanding of the molecular mechanisms of self-incompatibility in Prunus fruit trees [7].
Cross-incompatibility refers to the phenomenon that plants cannot fertilize when receiving normal pollen from genetically distinct individuals. In this process, the pistil actively screens or identifies the non-compatible pollen, resulting in the inability of the pollen to germinate on the stigma or of the pollen tube to grow and extend. It was found that hybridization incompatibility occurs in the Solanaceae family [8]. After the researchers re-introduced the functional pistil-side SI genes’ S-RNase and HT genes into the SC-cultivated tomato S. lycopersicum, the transgenic tomato transitioned from hybrid compatibility to hybrid incompatibility [9]. Similarly, in Solanaceae, it was discovered that the pollen-side SpSLF23, which is associated with self-incompatibility, interacted with Cullin and participated in the unidirectional cross-incompatibility process. Nevertheless, some studies have indicated that the regulatory mechanism of cross-incompatibility is not related to the self-incompatibility mechanism [10]. Cross-incompatibility in potato (Solanum tuberosum) exhibits either unidirectional or bidirectional patterns between different potato plants. Genetic factors were found to primarily regulate pollen tube growth in the style, suggesting that cross-incompatibility mechanisms may be different from self-incompatibility mechanisms [11]. In tomato, when pollen from other Solanum species was used to cross-pollinate S. habrochaites and S. pennellii, it could germinate and initiate tube growth in pistils through the normal process. However, the growth of pollen tubes was arrested upon reaching a specific length in the style, resulting in fertilization failure and cross-incompatibility. This observation indicated that such cross-incompatibility was independent of the regulatory mechanism of self-incompatibility [12].
Peach (Prunus persica L.) belongs to the genus Prunus within the subfamily Amygdaloideae (Rosaceae). Unlike most other fruit trees in this subfamily (e.g., plums, apricots, cherries), diploid-cultivated peach varieties are generally characterized by self-compatibility and intraspecific cross-compatibility, enabling successful fertilization with both self-pollen and non-self-pollen. Previous studies have shown that ‘Feicheng’ peach constitutes a genetically distinct population with specific pollination compatibility. Within the population, both self-pollination and intra-group cross-pollination result in successful fruit set, whereas inter-group cross-pollination (with individuals outside the population) fails to produce viable fruits [13]. The evolutionary development of ‘Feicheng’ peach is genetically closed, with no introgression from external gene pools. All individuals within the population are closely related, rendering the ‘Feicheng’ peach population a rare and intact Mendelian genetic system [14]. However, the landrace ‘Liuyefeitao’ exhibits unique reproductive traits: it is strictly self-fertile but displays cross-incompatibility; that is to say, pollen from other peach accessions is rejected (after the artificial emasculation, pollination with other peach accessions does not yield fruit; only pollination with their own pollen can produce fruit) [15]. This phenomenon is extremely rare among peach varieties and its molecular mechanism remains unclear. In order to explore the genes of cross-incompatibility in ‘Liuyefeitao’, transcriptome sequencing analysis of its style tissues was carried out in this study. A specifically expressed gene, PpSLFL3, was identified as potentially involved in the cross-incompatibility recognition pathway, with its expression pattern being significantly correlated with the cross-incompatible phenotype. These findings provide novel insights into the unique molecular mechanisms of reproductive isolation in ‘Liuyefeitao’. This study therefore not only establishes a new theoretical foundation for elucidating the molecular mechanisms of interspecific reproductive barriers in Prunus species but also holds important practical implications for cross-breeding in fruit trees.
2. Materials and Methods
2.1. Materials and Sampling
The test materials were ‘Liuyefeitao’ and ‘21 shiji’ peach cultivars, cultivated at the experimental research station of Hebei Normal University of Science and Technology, Qinghuangdao, China (39°42′46.476″ N, 119°13′36.235″ E). ‘Liuyefeitao’ is an excellent variety of Feicheng peach, a population with a history of natural hybridization and artificial selection, famously located in Feicheng City. ‘21 shiji’ is an elite cultivar, developed by Hebei Normal University of Science and Technology. The study was conducted during the flowering period in 2023 (April–May). The experimental location features a temperate monsoon climate with an average temperature of 15–20 °C, annual precipitation of 650–700 mm, and a relative humidity of 20–40% during the pollination period.
Flowers of the peach cultivars ‘Liuyefeitao’ and ‘21 shiji’ were harvested at the balloon stage in 2023. Anthers were dissected from filaments and placed in a shady ventilated chamber (25 °C) until pollen dispersal.
2.2. Survey on Pollination and Fruit Set Rate of ‘Liuyefeitao’
Four pollination combinations were set up: ‘Liuyefeitao’ × ‘Liuyefeitao’, ‘Liuyefeitao’ × ‘21 shiji’, ‘21 shiji’ × ‘21 shiji’, and the cross-pollination of ‘21 shiji’ × ‘Liuyefeitao’. Artificial pollination was conducted in sunny, windless conditions. For hybrid pollination, after emasculation, fresh pollen (with a survival rate of ≥85%) needs to be collected within 2 h and then applied evenly to the stigma using a sterile brush. For self-pollination, the process of removing the stamens is omitted. After pollination, the flowers were immediately placed in a sulfuric acid bag and the mouth of the bag was secured with a paper clip to prevent contamination from foreign pollen. The fruit set rate was assessed 21 days after pollination.
2.3. Aniline Blue Staining Assay
The method used for aniline blue staining of the pollen tubes growing within the styles was conducted as described previously, with only minor modifications. The softening time in 8 mol/L NaOH was 10 min and the staining time was extended to 6 h to enhance the fluorescence signal. Styles from the ‘Liuyefeitao’ × ‘Liuyefeitao’, ‘Liuyefeitao’ × ‘21 shiji’, ‘21 shiji’ × ‘21 shiji’, and un-pollinated groups were collected 48 h after pollination, fixed in fixative solution (FAA, formaldehyde:Glacial acetic acid:70% ethanol = 5:5:90 [v:v:v]), and then stored at 4 °C. The fixed styles were sequentially dehydrated through a graded ethanol series (70% and 50% ethanol, 20 min each) and rinsed in distilled water (20 min). Subsequently, the samples were softened in 8 mol/L NaOH for 10 min, rinsed twice with distilled water (2 min each), and stained in aniline blue staining solution for at least 4 h [16]. Pollen tube growth was observed under a fluorescence microscope (AXIO Zoom.V16, Carl Zeiss AG, Jena, German).
2.4. S Gene Clone Analysis
Total RNA was isolated from styles and pollen of ‘Liuyefeitao’ and ‘21 shiji’ using an RNAprep Pure Plant Kit (Biomed, Beijing, China), followed by cDNA synthesis with the TRUEscript One Step RT-PCR Kit (Aidlab Biotechnologies Co., Ltd., Beijing, China). The style cDNA was used as a template to clone S-RNase. The SFB and SLFL genes were amplified from pollen cDNA templates of ‘Liuyefeitao’ and ‘21 shiji’ peach. Primers for the PpSFB1 and PpSFB2 genes were designed in this study, while primers for S1-RNase, S2-RNase, S4-RNase, SLFL1, SLFL2, and SLFL3 were referenced from Chen [3]. The above primer sequences are shown in Table S1. Primers were designed using the Primer Premier 5.0 software.
The PCR reaction system and amplification procedure were performed according to the method described by Ma [17]. The PCR products were detected by means of agarose gel electrophoresis and then purified using a gel extraction kit. NanoDrop was used to detect the purity (OD260/280 = 1.8–2.0) and concentration (≥50 ng/μL). The purified products were ligated into a pMD19-T vector and transformed into E. coli DH5α-competent cells (Sangon Biotech Company, Ltd., Shanghai, China). The positive clones were subsequently sent to Taihe Biotechnology Co., Ltd. (Beijing, China).
2.5. S Gene Expression Analysis
We used oligo v7.56 to design quantitative Real-Time PCR (qRT-PCR) primers for S2-RNase, PpSLFL1, PpSLFL2, and PpSLFL3 (Table S1). The qRT-PCR was performed using the ABI 7500 Real-Time PCR System (20 μL total reaction volume with 2 μL template). The reaction procedure was as follows: predenaturation at 95 °C for 5 min, followed by 30 cycles of 95 °C for 1 min, 95 °C for 20 s, and 60 °C for 1 min. The relative expression level of the genes was determined using the 2−ΔΔCT method and RPL13 as the reference gene [18].
2.6. Transcriptome Sequencing of Styles Under Different Pollination Treatments of ‘Liuyefeitao’
First, 20 un-pollinated stigmas from ‘Liuyefeitao’ were taken as the control group (CK). Then, 20 stigmas were collected from the ‘Liuyefeitao’ self-pollinated and 20 stigmas from the cross-pollinated ‘Liuyefeitao’ × ‘21shiji’ at 48 h after pollination and assigned to the SE or CR group, respectively. Three independent biological replicates were established per treatment group. All samples were subjected to RNA extraction and sent to Biomarker Biotechnology Co., Ltd. (Beijing, China) for RNA sequencing. Bipartite sequencing (PE150) was performed on the Illumina NovaSeq 6000 platform at a sequencing depth of 6–8 Gb/sample and clean reads were obtained after quality control (filtering N > 5% and low-quality reads). The transcriptome data were analyzed. FPKM was used as an index to measure gene expression levels and |Fold Change| ≥ 2 and FDR < 0.01 were used as the thresholds for screening DEGs via KOBAS 2.0. Candidate genes associated with the pollination recognition process were screened based on both expression patterns and enriched pathways. Gene ontology (GO) gene function annotation and Kyoto Encyclopedia of Genes and Genomes (KEGG) pathway enrichment analysis were conducted for the selected DEGs.
2.7. Transcriptome qRT-PCR Validation
Gene-specific primers were designed using oligo v7.56 (the primer sequences are listed in Table S2) and three biological replicates were analyzed by means of qRT-PCR. The reaction system and thermal cycling conditions followed the protocol described in Section 2.5. The relative expression levels were normalized to the reference gene RPL13 and calculated via the 2−ΔΔCT method.
2.8. Yeast Two-Hybrid (Y2H) Analysis
Yeast transformation was performed following the manufacturer’s instructions (Clontech, Mountain View, CA, USA). The coding sequences (CDSs) of the S2-RNase gene from ‘Liuyefeitao’ and PpSLFL3 were cloned into the pGADT7 (AD vector) and pGBKT7 (BD vector) plasmids, respectively. The recombinant plasmids were co-transformed into the Saccharomyces cerevisiae strain Y2H Gold. For the Y2H assay, yeast cells containing both AD and BD plasmids were grown on SD/-Leu/-Trp medium for 3 days at 30 °C. Independent clones for each combination were streaked on SD/-adenine/-His/-Leu/-Trp medium and grown for 3–4 days at 30 °C.
2.9. Bimolecular Fluorescence Complementation (BiFC) Assay
The S2-RNase and PpSLFL3 were constructed into the C-terminus and N-terminus of the split fluorescent protein YFP vector, respectively (BIOYUNG, Beijing, China). Then, the constructed vectors were separately transformed into the Agrobacterium tumefaciens strain EHA105 (BIOYUNG, Beijing, China) for later use. The 4–5-week-old Nicotiana Benthamiana leaves were infected using the Agrobacterium-mediated method. After 72 h, the infected tobacco leaves were cut off and observed and photographed under a laser scanning confocal microscope (ZEISS LSM900,Carl Zeiss AG, Oberkochen, Germany).
2.10. Statistics and Analysis
In this study, statistical significance was determined using Student’s t-test with Bonferroni correction for multiple comparisons (p < 0.05). All data were analyzed using SPSS (version 25). qRT-PCR analysis plots were generated using GraphPad Prism 9.0, while gene expression heatmaps were plotted using the Cluster Heatmap V1.0 tool (https://www.biocloud.net/siyouyun, accessed on 14 August 2025) provided by Biomarker Technologies (Beijing, China).
3. Results
3.1. Determination of Pollination Compatibility of ‘Liuyefeitao’
The self-pollination fruit set rate of ‘Liuyefeitao’ was 12%, whereas no fruit set was observed in crosses between ‘Liuyefeitao’ and ‘21 shiji’. These results indicate that ‘Liuyefeitao’ exhibited self-compatibility but cross-incompatibility (Table 1). The aniline-blue-stained styles were observed under a fluorescence microscope. The pollen tube could grow to the bottom of the styles after self-pollination, confirming self-compatibility. After cross-pollination, the pollen tubes were arrested in the upper and middle regions of the styles, demonstrating cross-incompatibility. No pollen tube was detected in un-pollinated styles of ‘Liuyefeitao’, and our fluorescence microscopy observations of the pollen tube growth were consistent with the fruit set rate (Figure 1).
Table 1.
Fruit set rates of ‘Liuyefeitao’ after self-pollination and cross-pollination.
Figure 1.
The elongation of pollen tubes on ‘Liuyefeitao’ and ‘21 shiji’ stigmas. The white arrow represents the position of the pollen tube in the style 48 h after pollination. Scale bar = 100 μm. SE: self-pollination; CR: cross-pollination; CK: un-pollinated styles; LYFT: Liuyefeitao; 21SJ: 21 shiji.
3.2. Cloning and Expression Analysis of S Gene of ’Liuyefeitao’
In ‘Liuyefeitao’, only the S2-RNase was cloned (Figure 2A), and the sequence alignment exhibited 100% identity with the previously reported PpS2-RNase; it was therefore designated as LYFT-S2-RNase (derived from ‘Liuyefeitao’). Based on this result, the S-genotype of ‘Liuyefeitao’ was determined to be S2S2. Two S-RNase alleles, S1-RNase and S2m-RNase, were cloned in ‘21 shiji’ and named 21SJ-S1-RNase and 21SJ-S2m-RNase (Figure 2A), respectively, indicating its S-genotype to be S1S2m. Both cloned S-RNases exhibited conserved nuclease features, including the presence of the hypervariable region (HV) and RNase T2 domain (Figure S1A–C), which are critical for pollen specificity recognition in GSI.
Figure 2.
S-RNase cloning and expression profiles in ‘Liuyefeitao’. (A) S-RNase gene cloning. (B) Expression analysis of S2-RNase of ‘Liuyefeitao’ styles 48 h after different pollination treatments. (C) Expression analysis of PpSLFL1, PpSLFL2, and PpSLFL3 in styles 48 h after pollination. ** p < 0.01, *** p < 0.001.
SFB1 and SFB2 were cloned from the pollen cDNA of ‘21 shiji’ and named 21SJ-SFB1 and 21SJ-SFB2, respectively. The sequence alignment revealed a 155 bp insertion at position 979 bp in 21SJ-SFB1, resulting in a structural change in the HVb hypervariable region at the C-terminus. However, only LYFT-SFB2 was cloned in ‘Liuyefeitao,’ and LYFT-SFB2 and 21SJ-SFB2 had a 5 bp base insertion at 492 bp, while the V2, HVa, and HVb regions were observed to be missing after translation into proteins (Figure S2A,B). Additionally, cloning of the PpSLFL1, PpSLFL2, and PpSLFL3 genes confirmed that there were no sequence variations in these genes (Figure S3A–C).
Expression analysis of the S2-RNase gene after pollination revealed that the expression level in cross-pollinated (CR) styles was significantly reduced compared with self-pollinated (SE) styles (p < 0.001) and further decreased relative to the un-pollinated controls (CKs) (Figure 2B). For PpSLFL2 and PpSLFL3, the expression levels in both cross-pollinated (CR) and un-pollinated (CK) styles were significantly lower than those in self-pollinated (SE) styles. While for PpSLFL2, the CK and CR groups displayed relatively low expression levels with no significant difference between them, for PpSLFL3 they showed statistically significant differences among the groups. Conversely, the PpSLFL1 expression in self-pollinated (SE) styles was intermediate—lower than in un-pollinated styles, but higher than in cross-pollinated (CR) ones (Figure 2C).
3.3. Transcriptome Sequencing Analysis of Styles Under Different Pollination Treatments of ‘Liuyefeitao’
Transcriptomic sequencing of nine biological replicates generated 65.05 Gb of high-quality data post-filtering. The range of clean bases for each sample is between 6.20 Gb and 8.49 Gb. The GC contents of the samples in different groups are relatively stable and within a reasonable range and the percentage of bases with a quality score of Q30 for each sample is above 90.71% (Table S3). Clean reads were aligned to the genome database for peach (P. persica v2.1 in Phytozome), with mapping efficiencies ranging from 84.59% to 89.49%. Pearson’s correlation analysis of the samples demonstrated strong transcriptome similarity between CK, CR, and SE, suggesting minimal technical variability (Figure S4). The transcriptome analysis identified significant differential gene expression across comparisons. Specifically, in the CK vs. CR comparison, 2843 differentially expressed genes (DEGs) were identified, including 1638 up-regulated and 1205 down-regulated genes. In the CK vs. SE group, a total of 3680 DEGs were detected, with 2000 up-regulated and 1680 down-regulated. The SE vs. CR group yielded the largest set of DEGs (7937), comprising 4413 up-regulated and 3524 down-regulated genes, indicating pronounced transcriptional reprogramming between these groups. The three comparative groups (CK vs. SE, SE vs. CR, and CK vs. CR) all exhibited a large number of significantly differentially expressed genes (DEGs), as evidenced by the dense clusters of red/green dots distributed on both sides of the volcano plots with high y-axis values (Figure 3A–C). This indicates substantial differences in gene expression profiles between these comparisons, highlighting both treatment-specific and conserved expression changes. The Venn diagram demonstrates the overlaps and specificity of gene expressions across different comparative groups, with 278 genes being shared among all three groups (Figure 3D), suggesting potential core regulatory pathways that are responsive to multiple treatments. Data reliability was further validated by means of qRT-PCR targeting nine randomly selected DEGs, which showed strong concordance with the RNA-seq results (Figure S5).
Figure 3.
Analysis of DEGs. (A) Volcano plot of CK vs. CR DEGs. (B) Volcano plot of CK vs. SE DEGs. (C) Volcano plot of SE vs. CR DEGs. (D) Venn diagram of DEGs among comparison groups.
3.4. GO Enrichment Analysis of DEGs
Gene ontology (GO) enrichment analysis revealed the functional characteristics of the DEGs. Among the three comparisons, it was revealed that 2272 DEGs were annotated to the GO database (1337 up-regulated and 935 down-regulated) in CK vs. CR. In CK vs. SE, 2934 DEGs (1621 up-regulated and 1313 down-regulated genes) were mapped to GO terms, while SE vs. CR included 1794 DEGs (1234 up-regulated and 560 down-regulated).
Across all three comparisons, the most highly enriched terms in the cellular component category annotated to the GO database were cell and cell part. For molecular function, the two most significantly annotated terms were catalytic activity and binding activity, while in the biological process, the top annotated terms were defense response and carbohydrate metabolic process. Pathways that were significantly enriched across all three comparisons included defense response, carbohydrate metabolism, response to biotic stimuli, reactive oxygen species (ROS) response, and amino acid transmembrane transport (Figure S6).
3.5. KEGG Enrichment Analysis of DEGs
KEGG enrichment analysis of DEGs across the three comparison groups revealed that the plant MAPK signaling pathway, plant–pathogen interactions, and plant hormone signaling transduction were the most significantly enriched pathways, with the highest number of enriched DEGs. In the CK vs. CR group, among the 1642 enriched DEGs in 121 metabolic pathways, 128 were associated with plant–pathogen interactions, 79 with plant hormone signaling transduction, and 61 with the plant MAPK signaling pathway. In the CK vs. SE group, out of 2054 enriched DEGs in 123 metabolic pathways, 174 were associated with plant–pathogen interactions, 84 with the plant MAPK signaling pathway, and 103 with the plant hormone signal transduction pathway. In the SE vs. CR group, out of 1119 enriched DEGs in 118 metabolic pathways, 79 were mapped to the plant hormone signal transduction pathway, and 41 to the plant MAPK signaling pathway (Figure 4).

Figure 4.
KEGG enrichment analysis of DEGs. (A) DEGs in the CK vs. CR comparison. (B) DEGs in the CK vs. SE comparison. (C) DEGs in the SE vs. CR KEGG comparison.The pathways marked in red are specific and noteworthy pathways in the KEGG enrichment analysis of differentially expressed genes (DEGs) among different comparison groups.
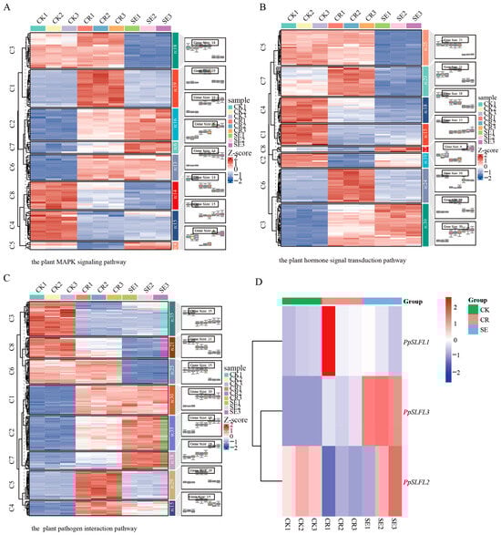
KEGG annotation analysis revealed that the three most significantly enriched pathways contained the highest number of DEGs. Specifically, there were 208 DEGs in the plant–pathogen interaction pathway, 147 in the plant hormone signaling transduction pathway, and 105 in the MAPK signaling pathway. Notably, in all three comparisons (CK vs. CR, CK vs. SE, and SE vs. CR), the number of up-regulated genes in these three pathways exceeded that of down-regulated genes (Figure 5).
Figure 5.
Expression analysis of key pathways and genes. (A) Heatmap of DEG expression in the plant MAPK signaling pathway. (B) Heatmap of DEG expression in the plant hormone signal transduction pathway. (C) Heatmap of DEG expression associated with plant–pathogen interactions. (D) Transcriptome expression profiles of PpSLFL1, PpSLFL2, and PpSLFL3 in ‘Liuyefeitao’ under different pollination treatments at 48 h after pollination. Note: red represents high expression and blue represents low expression.
The plant MAPK signaling pathway featured critical components such as the bHLH transcription factor, calmodulin-binding proteins, WRKY transcription factors, and serine/threonine protein kinases (Figure 5A, Table S4). Within the plant hormone signaling transduction pathway, prominently enriched genes were auxin response factors (ARFs), bHLH transcription factors, and serine/threonine protein kinases (Figure 5B, Table S5). In the plant–pathogen interaction pathway, key genes/proteins identified included the pollen F-box gene (SLFL3), calcium-dependent protein kinases (CDPKs/CPKs), calmodulin-binding proteins (CMLs), WRKY transcription factors, and serine/threonine protein kinases (Figure 5C, Table S6). The Venn map analysis of DEGs across the three pathways revealed that 37 DEGs were enriched in all three pathways. Notably, the majority of these genes were highly expressed in the CR group but exhibited low expression in the SE group (Figure S7).
The transcriptome expression profiles of PpSLFL1, PpSLFL2, and PpSLFL3 in ‘Liuyefeitao’ under different pollination treatments at 48 h after pollination are shown in Figure 5D. The gene expression patterns revealed that for SLFL3, SE samples consistently exhibited high expression, whereas the CK and CR groups showed low-to-moderate expression levels. These results demonstrate that SE treatment significantly up-regulated the expression of the SLFL3 gene, indicating that the SE group may have a unique mechanism in this gene regulatory pathway.
3.6. Correlation Analysis of PpSLFL3 and S2-RNase RT-qPCR Data After Pollination
This study, through transcriptome analysis, revealed that the expression level of PpSLFL3 in self-pollinated styles (SE group) was significantly higher than that in cross-pollinated styles (CR group) (Figure 5D). This is consistent with the RT-qPCR verification results (Figure 6A), which together indicate that the SE group has a continuous promoting effect on the expression of PpSLFL3.
Figure 6.
Correlation analysis of PpSLFL3 and S2-RNase, based on RT-qPCR data. (A) qRT-PCR validation of PpSLFL3. CK: un-pollinated style; CR: cross-pollinated 48 h style; SE: self-pollinated 48 h style. The blue line represents the FPKM value. (B) Correlation between PpSLFL3 expression and S2-RNase levels. Each dot represents a data point. The red trend line and the equations R = 0.83 and p = 0.0055 quantify their significant positive correlation, hinting at potential functional interplay. The shaded area around the trend line indicates the confidence interval, reflecting the reliability of the correlation.
Further, combined with the quantitative data, the quantitative trend of PpSLFL3 based on RT-qPCR is highly correlated with the quantitative result for S2-RNase (Figure 6B; R = 0.83; p = 0.0055, showing a significant correlation). Based on the consistency of their expression trends, it is speculated that PpSLFL3 may have a functional association with S2-RNase.
3.7. Interaction Between PpSLFL3 and S2-RNase of Peach
The Y2H results showed that the experimental group (pGADT7-S2 + pGBKT7-SLFL3) displayed robust colony growth across all dilutions (10−1–10−4, Figure 7A), indicating strong interaction between S2-RNase and PpSLFL3. Meanwhile, the negative controls—pGBKT7-Lam and pGADT7-T—showed no colony growth, confirming that no self-activation occurred in the bait/prey system. To further confirm these results, a BiFC experiment was performed in N. Benthamiana leaves. A strong YFP fluorescence signal was observed in merged channels (Figure 7B), indicating successful reconstitution of YFP due to the proximity of PpSLFL3 and S2-RNase and indicating the interactions between PpSLFL3 and S2-RNase, which also suggests its role in mediating SCF complex-dependent degradation. Y2H and BiFC assays confirmed the interaction between PpSLFL3 and S2-RNase, suggesting that PpSLFL3 may affect the growth of pollen tubes by mediating ubiquitination-dependent degradation of S2-RNase.
Figure 7.
Interaction between PpSLFL3 and S2-RNase. (A) Y2H verifies the interaction between S2-RNase and PpSLFL3. (B) BiFC verifies the interaction between S2-RNase and PpSLFL3. Construct pairs of PpSLFL3-YFPN, S2-RNases-YFPC, YFPN, and YFPC are transiently co-infiltrated in N. benthamiana leaves. PpSLFL3-YFPN and S2-RNase-YFPC were co-injected with empty vectors as negative control. Scale bar = 20 μm.
4. Discussion
In this study, investigations of fruit set rate and aniline blue staining revealed that pollen tubes of ‘Liuyefeitao’ could reach the base of the style after self-pollination, whereas in cross-pollination, pollen tubes were arrested in the upper and middle regions of the styles. These findings indicate strict self-compatibility but also cross-incompatibility, a finding consistent with the results of Liu [15]. This phenotype of ‘Liuyefeitao’ was similar to the typical gametophyte self-incompatibility phenotype observed in the Prunus subfamily of fruit trees, which is manifested in the incompatible pollen tube growth arrest upon reaching one-third of the style length. Research findings have also indicated that cross-incompatibility in Solanaceae exhibits a mechanistic overlap with self-incompatibility, particularly in ubiquitin-mediated proteolysis [19,20]. Therefore, we hypothesized that the cross-incompatibility of ‘Liuyefeitao’ might also be associated with a latent self-incompatibility mechanism.
Peach has S-RNase-mediated gametophyte self-incompatibility (GSI), controlled by the S-locus with pistil-specific S-RNase and pollen-specific SFB/SLF. To check if the cross-incompatibility of ‘LiuyeFeitao’ relates to GSI, we identified its S-genotype, demonstrating that it has homozygous S2S2, while ‘21 shiji’ has heterozygous S1S2m. Aligning the S-RNase of ‘LiuyeFeitao’ with S-RNase showed no differences, meaning that S-RNase likely works through self-incompatibility. Additionally, similar mutations in the SFB gene to those found in sweet cherries (Prunus avium L.) and apricots (Prunus mume Siebold and Zucc.) have also been identified in peach. Such mutations or deletions in SFB proteins are a key genetic cause of the breakdown of self-incompatibility, leading to self-compatibility [5].
In this study, we cloned the pollen S-determinant genes (SFB) from ‘Liuyefeitao’ and ‘21 shiji’ peach. Both cultivars exhibited a 5 bp insertion at position 487 bp of the pollen’s SFB2 gene, which introduced a premature termination codon, resulting in a truncated protein. The mutant SFB2 is unable to protect self S2-RNase from degradation. Consequently, the S2-RNase was recognized by the SCF (Skp1–Cullin–F-box) E3 ubiquitin ligase complex, polyubiquitinated, and subsequently degraded by the 26S proteasome. This loss of RNase toxicity allowed the pollen tubes to continue growing, leading to a self-compatible phenotype. In the Prunus-specific S-RNase-based GSI system, the detoxification of S-RNase is assumed to be conducted by the GI (General Inhibitor). Previous reports have suggested that SLFL1–3, especially SLFL2, was a good candidate for GI, which would redundantly recognize S-RNases [3,4]. In peach, SLFL mediates ubiquitination and degradation of all non-self S-RNases entering the pollen tubes, while functional SFB protects homologous S-RNase from degradation. Mutations in SFB abolish this protective function, resulting in degradation of all S-RNases and the emergence of self-compatibility [3]. In this study, we further cloned the SLFL1, SLFL2, and SLFL3 genes from ‘Liuyefeitao’ and ‘21 shiji’. Sequence alignment with reference PpSLFLs revealed no variations, indicating that SLFLs retain normal functionality in both cultivars.
In the self-compatible sweet cherry ‘Lapins’, when self-S-RNase enters the pollen tube, the SFB specifically recognizes and retains its cytotoxicity, and the pollen tube stops growing under the action of the S-RNase. However, when SFB undergoes functional mutations that abolish any self-recognition capacity, SLFL proteins mediate ubiquitination-dependent degradation of S-RNase via the proteasome pathway. This degradation effectively neutralizes the cytotoxic effects, thereby restoring normal pollen tube elongation [6]. In order to further explore the regulatory network underlying cross-incompatibility in ‘Liuyefeitao’, transcriptome sequencing was performed on the styles of ‘Liuyefeitao’ after subjecting them to self-pollination versus cross-pollination treatments, identifying 7937 DEGs. KEGG enrichment analysis showed significant enrichment in plant–pathogen interactions, the MAPK signaling pathway, and the plant hormone signaling transduction pathway. Critical regulatory components, including CDPKs, CMLs, F-box proteins, serine/threonine protein kinases, auxin response factors, WRKY, and bHLH transcription factors, demonstrated prominent differential expression patterns across these three pathways. Liu et al. also analyzed the participation of non-S factors in the cross-incompatibility process in the transcriptome sequencing results for the ‘Liuyefeitao’ styles, and F-box proteins, ubiquitin/26S proteasome pathway elements, MAPKs, and receptor-like kinases (RLKs), along with the transcription factors AP2, WRKY, MADS-box, bHLH, and MYB, were differentially expressed in ‘Daifei’ and ‘Liuyefeitao’ styles [15].
Studies have shown that pollen–pistil recognition patterns share molecular homology with plant–pathogen interactions [6]. Specifically, the recognition mechanism of pistils towards self-/non-self-pollen exhibits functional parallels with the plant’s innate immune system, which discriminates damage-associated molecular patterns (DAMPs) from pathogen-associated molecular patterns (PAMPs). During self-incompatibility reactions, the dynamic fluctuation in S-RNase’s expression levels may serve signaling regulatory functions when pollen tubes penetrate the stigma. SLFL3, identified as a DEG within the pathogen interaction gene family through transcriptomic analysis, exhibited lower expression levels in cross-pollinated styles than self-pollinated styles. In the self-incompatibility system of Amygdaloideae, SLFL functions as a subunit of the SCF (Skp1-Cullin-F-box) complex to mediate the degradation of non-self S-RNase, thereby preventing RNA degradation in pollen tubes and enabling their continued growth. In peach, structural variation in SFB enables SLFL to mediate the degradation of self-S-RNase, thereby conferring self-compatibility. While most peach cultivars exhibit both self- and cross-compatibility, ‘Liuyefeitao’ represents a unique case displaying cross-incompatibility. In this study, it was speculated that high expression of PpSLFL3 may facilitate SCF complex assembly, enabling ubiquitination and degradation of cytotoxic S2-RNase in self-pollination, whereas its down-regulation and insufficient SLFL3 expression in cross-pollination disrupts this process, ultimately leading to cross-incompatibility. This mechanism of PpSLFL3 in cross-incompatibility may resemble the function of SpSLF23 in Solanum species, where pollen-specific SLF mediates unilateral reproductive barriers through SCF ubiquitin ligase complex-mediated degradation of non-self S-RNases [21].
In the process of the self-pollination of plants, pollen perceives external environmental information through its own signal transduction pathway and produces a series of signal molecules, which then activates the plant hormone signal transduction pathway, resulting in the impairment of pollen and stigma recognition and the occurrence of incompatibility or compatibility. For instance, S-RNase can induce Ca2+-ROS-JA-MdMYC2 signaling in the self-incompatibility reaction of apples [22], and auxin is directly or indirectly involved in tobacco stamen recognition and pollen tube growth [23]. The levels of endogenous jasmonic acid (JA) and jasmonic acid isoleucine (JA-Ile) in the hybrid pistils of longan are different in the YS and SY hybrid combinations. The JA metabolism and signaling pathway genes with unilateral incompatibility (UCI) play an important role [24]. In this study, our KEGG analysis of DEGs from the transcriptome sequencing of pistils in different pollination combinations indicates that the plant hormone signaling pathway is significantly enriched, especially the ARF genes, suggesting that hormone signaling plays an important role in the cross-incompatibility of ‘Liuyefeitao’. The level of auxin response factor found in this study was significantly higher than that of self-pollination, suggesting that auxin may be involved in the cross-pollination incompatibility process of ‘Liuyefeitao’.
This study also provides guidance on pollination strategies for ‘Liuyefeitao’ producers to improve fruit set efficiency.
Supplementary Materials
The following supporting information can be downloaded at: https://www.mdpi.com/article/10.3390/horticulturae11080969/s1, Figure S1. Sequence alignment of S-RNase between ‘Liuyefeitao’ and ‘21 shiji’ peach cultivars; Figure S2. Sequence alignment of SFB between ‘Liuyefeitao’ and ‘21 shiji’ peach; Figure S3. Sequence alignment of SLFL between ‘Liuyefeitao’ and ‘21 shiji’ peach; Figure S4. Correlation analysis between samples; Figure S5. qRT–PCR analysis of DEGs; Figure S6. GO enrichment analysis of DEGs; Figure S7. Statistical analysis of three most significantly enriched pathways, plant pathogen interaction, plant MAPK signaling pathway, and plant hormone signaling transduction. Table S1. Primer sequences used in this study; Table S2. qRT-PCR primer sequences used in this study; Table S3. Transcriptome sequencing data; Table S4. the MAPK signaling pathway; Table S5. the Plant hormone signal transduction pathway; Table S6. the Plant-pathogen interaction pathway.
Author Contributions
Conceptualization, J.W.; methodology, H.W., C.L., and J.W.; writing—original draft preparation, H.W. and C.L.; review and editing, H.W. and C.L.; biochemical experiments, Y.L., Y.Z., M.W., and H.L.; data analysis, M.Z., K.S., C.Z., K.X., G.L., and X.L.; material collection for the experiments, L.Z.; project administration and funding acquisition, J.W. All authors have read and agreed to the published version of the manuscript.
Funding
This research was funded by the Program of Natural Science Foundation of Hebei Province (C2021407044) and Youth Program of Natural Science Foundation of Hebei Province (C2024407070).
Data Availability Statement
The original contributions presented in this study are included in the article and Supplementary Material. Further inquiries can be directed to the corresponding author.
Conflicts of Interest
The authors declare no conflicts of interest.
References
- Sassa, H. Molecular Mechanism of the S-RNase-Based Gametophytic Self-Incompatibility in Fruit Trees of Rosaceae. Breed Sci. 2016, 66, 116–121. [Google Scholar] [CrossRef]
- Aguiar, B.; Vieira, J.; Cunha, A.E.; Fonseca, N.A.; Iezzoni, A.; van Nocker, S.; Vieira, C.P. Convergent Evolution at the Gametophytic Self-Incompatibility System in Malus and Prunus. PLoS ONE 2015, 10, e0126138. [Google Scholar] [CrossRef] [PubMed]
- Chen, Q.; Meng, D.; Gu, Z.; Li, W.; Yuan, H.; Duan, X.; Yang, Q.; Li, Y.; Li, T. SLFL Genes Participate in the Ubiquitination and Degradation Reaction of S-RNase in Self-Compatible Peach. Front. Plant Sci. 2018, 9, 227. [Google Scholar] [CrossRef]
- Matsumoto, D.; Tao, R. Recognition of a Wide-Range of S-RNases by S Locus F-Box like 2, a General-Inhibitor Candidate in the Prunus-Specific S-RNase-Based Self-Incompatibility System. Plant Mol. Biol. 2016, 91, 459–469. [Google Scholar] [CrossRef]
- Matsumoto, D.; Tao, R. Recognition of S-RNases by an S Locus F-Box like Protein and an S Haplotype-Specific F-Box like Protein in the Prunus-Specific Self-Incompatibility System. Plant Mol. Biol. 2019, 100, 367–378. [Google Scholar] [CrossRef] [PubMed]
- Li, Y.; Duan, X.; Wu, C.; Yu, J.; Liu, C.; Wang, J.; Zhang, X.; Yan, G.; Jiang, F.; Li, T.; et al. Ubiquitination of S4-RNase by S-LOCUS F-BOX LIKE2 Contributes to Self-Compatibility of Sweet Cherry ‘Lapins’. Plant Physiol. 2020, 184, 1702–1716. [Google Scholar] [CrossRef] [PubMed]
- Zhao, L.; Huang, J.; Zhao, Z.; Li, Q.; Sims, T.L.; Xue, Y. The Skp1-like Protein SSK1 Is Required for Cross-Pollen Compatibility in S-RNase-Based Self-Incompatibility. Plant J. 2010, 62, 52–63. [Google Scholar] [CrossRef]
- Bedinger, P.A.; Broz, A.K.; Tovarmendez, A.; Mcclure, B. Pollen-Pistil Interactions and Their Role in Mate Selection. Plant Physiol. 2017, 173, 79. [Google Scholar] [CrossRef]
- Tovar-Méndez, A.; Kumar, A.; Kondo, K.; Ashford, A.; Baek, Y.S.; Welch, L.; Bedinger, P.A.; Mcclure, B.A. Restoring Pistil-Side Self-Incompatibility Factors Recapitulates an Interspecific Reproductive Barrier between Tomato Species. Plant J. Cell Mol. Biol. 2014, 77, 727–736. [Google Scholar] [CrossRef]
- Baek, Y.S.; Covey, P.A.; Petersen, J.J.; Chetelat, R.T.; Mcclure, B.; Bedinger, P.A. Testing the SI × SC Rule: Pollen–Pistil Interactions in Interspecific Crosses between Members of the Tomato Clade (Solanum Section Lycopersicon, Solanaceae). Am. J. Bot. 2015, 102, 302–311. [Google Scholar] [CrossRef]
- Maune, J.F.; Camadro, E.L.; Erazzú, L.E. Cross-Incompatibility and Self-Incompatibility: Unrelated Phenomena in Wild and Cultivated Potatoes? Botany 2017, 96, cjb-2017-0070. [Google Scholar] [CrossRef]
- Broz, A.K.; Randle, A.M.; Sianta, S.A.; Tovar-Méndez, A.; Mcclure, B.; Bedinger, P.A. Mating System Transitions in Solanum Habrochaites Impact Interactions between Populations and Species. New Phytol. 2017, 213, 440–454. [Google Scholar] [CrossRef]
- Liu, W.; Li, G.; Zhang, Y.; Dong, X.; Zhang, A. A Preliminary Study on Pollination Specificity in ‘Feicheng’ Peach (Prunus persica). China Fruits 2015, 2, 27–29. (In Chinese) [Google Scholar] [CrossRef]
- Luo, X.; Huang, Z.; Hui, Y.; Sun, S.; Zhou, X.; Guo, B.; Hu, T. Analysis of Feicheng Peach Population Types and Discussion on Their Evolutionary Formation and Resource Management Issues. Shandong Fruit Tree 1979, 1, 6–27. (In Chinese) [Google Scholar] [CrossRef]
- Liu, W.; Pei, M.; Zhang, A. Studying on the Strictly Self-Compatibility Mechanism of ‘Liuyefeitao’ Peach (Prunus persica L.). PLoS ONE 2018, 13, e0200914. [Google Scholar] [CrossRef]
- Li, W.; Yang, Q.; Gu, Z.; Wu, C.; Meng, D.; Yu, J.; Chen, Q.; Li, Y.; Yuan, H.; Wang, D.; et al. Molecular and Genetic Characterization of a Self-Compatible Apple Cultivar, “CAU-1”. Plant Sci. 2016, 252, 162–175. [Google Scholar] [CrossRef]
- Nantongo, J.S.; Eilu, G.; Geburek, T.; Schueler, S.; Konrad, H. Detection of Self Incompatibility Genotypes in Prunus Africana: Characterization, Evolution and Spatial Analysis. PLoS ONE 2016, 11, e0155638. [Google Scholar] [CrossRef]
- Liu, C.; Xiao, P.; Jiang, F.; Wang, S.; Liu, Z.; Song, G.; Li, W.; Lv, T.; Li, J.; Wang, D.; et al. Exogenous Gibberellin Treatment Improves Fruit Quality in Self-Pollinated Apple. Plant Physiol. Biochem. 2022, 174, 11–21. [Google Scholar] [CrossRef]
- Watanabe, M.; Suwabe, K.; Suzuki, G. Molecular Genetics, Physiology and Biology of Self-Incompatibility in Brassicaceae. Proc. Jpn. Acad. Ser. B Phys. Biol. Sci. 2012, 88, 519–535. [Google Scholar] [CrossRef] [PubMed]
- Hancock, C.N.; Kondo, K.; Beecher, B.; McClure, B. The S-locus and unilateral incompatibility. Philos. Trans. R Soc. Lond. B Biol. Sci. 2003, 358, 1133–1140. [Google Scholar] [CrossRef] [PubMed]
- Li, W.; Chetelat, R.T. Unilateral Incompatibility Gene Ui1.1 Encodes an S-Locus F-Box Protein Expressed in Pollen of Solanum Species. Proc. Natl. Acad. Sci. USA 2015, 112, 4417–4422. [Google Scholar] [CrossRef]
- Gu, Z.; Li, W.; Doughty, J.; Meng, D.; Yang, Q.; Yuan, H.; Li, Y.; Chen, Q.; Yu, J.; Liu, C.S.; et al. A Gamma-thionin Protein from Apple, MdD1, Is Required for Defence against S-RNase-induced Inhibition of Pollen Tube Prior to Self/Non-self Recognition. Plant Biotechnol. J. 2019, 17, 2184–2198. [Google Scholar] [CrossRef] [PubMed]
- Chen, D.; Zhao, J. Free IAA in Stigmas and Styles during Pollen Germination and Pollen Tube Growth of Nicotiana tabacum. Physiol. Plant. 2010, 134, 202–215. [Google Scholar] [CrossRef] [PubMed]
- Wang, J.; Chen, J.; Huang, S.; Han, D.; Li, J.; Guo, D. Investigating the Mechanism of Unilateral Cross Incompatibility in Longan (Dimocarpus longan Lour.) Cultivars (Yiduo × Shixia). Front. Plant Sci. 2022, 12, 821147. [Google Scholar] [CrossRef] [PubMed]
Disclaimer/Publisher’s Note: The statements, opinions and data contained in all publications are solely those of the individual author(s) and contributor(s) and not of MDPI and/or the editor(s). MDPI and/or the editor(s) disclaim responsibility for any injury to people or property resulting from any ideas, methods, instructions or products referred to in the content. |
© 2025 by the authors. Licensee MDPI, Basel, Switzerland. This article is an open access article distributed under the terms and conditions of the Creative Commons Attribution (CC BY) license (https://creativecommons.org/licenses/by/4.0/).