Abstract
Polygonatum cyrtonema Hua (P. cyrtonema) is a medicinal plant with high pharmaceutical value. Due to morphological and physiological dormancy mechanisms in P. cyrtonema seeds, natural germination rates remain exceptionally low. This biological constraint necessitates the development of protocols to shorten germination timelines and improve germination efficiency, which are critical requirements for advancing P. cyrtonema breeding programs. In this study, exogenous gibberellin A4 + A7 (GA4+7) was applied to break dormancy in P. cyrtonema seeds. Transcriptomic, hormone metabolomic, and physiological analyses were then employed to investigate the underlying mechanisms. Germination tests revealed that 50 mg·L−1 GA4+7 was the optimal concentration to break dormancy in P. cyrtonema seeds. Transcriptome analysis indicated that exogenous GA4+7 induced the expression of genes involved in GA and ABA biosynthesis and signaling. A total of 19 differential hormone metabolites were identified through hormone metabolomics, with significantly increased levels of active GA1 and GA4, but decreased levels of ABA content. These findings were consistent with the up-regulation of transcript levels of GA biosynthesis-related genes and the down-regulation of ABA biosynthesis-related genes, which resulted in an increase in active GA/ABA ratio. At the same time, it was found that exogenous GA4+7 treatment induced sucrose and starch metabolism and pectin catabolic pathways. We measured the relevant physiological indicators and found that the content of soluble sugar and α-amylase activity increased, but the pectin content decreased. These findings establish a theoretical foundation for applying GA4+7 in the standardized production of P. cyrtonema, particularly for accelerating breeding cycles in medicinal germplasm development.
1. Introduction
Polygonatum cyrtonema Hua is a perennial herb belonging to the Asparagaceae family, well known for its beneficial effects (e.g., strengthening the spleen, moistening the lungs, nourishing the yin, and tonifying the kidney) []. Modern pharmacological studies have demonstrated that the steroidal saponins (e.g., dioscin) and homoisoflavonoids in P. cyrtonema exhibit dose-dependent hypoglycemic activity through glucose transporter 4. Additionally, these compounds demonstrate anti-tumor effects via inhibition of the PI3K/AKT pathway and immunomodulatory capacity by regulating the secretion of IL-2 and IFN-γ [,,,,]. These findings highlight the potential therapeutic applications of P. cyrtonema extracts in diabetes, cancer, and immune-related diseases. Due to its wide values, together with other functional properties, P. cyrtonema breeding is rapidly developing, and the market demand for its seedlings is increasing.
There are multiple factors for the dormancy phenomenon of P. cyrtonema seeds. Firstly, the seeds undergo a process of physiological after-ripening, which means that after harvesting, a period of after-ripening to complete physiological maturation is required []. Secondly, the hard seed coat has tightly packed cells with small intercellular spaces, which hinders the transport of external substances and the release of internal substances from the seeds []. Additionally, the seeds contain germination-inhibiting substances, such as endogenous hormones like abscisic acid (ABA), which further suppress seed germination []. Due to the combined effects of these morphological and physiological factors, the germination rate of P. cyrtonema seeds under natural conditions is extremely low, and the germination time is significantly prolonged, typically requiring at least six months or longer []. Reducing germination time and improving seed germination rate have become the urgent issues of P. cyrtonema breeding. Currently, the most commonly used methods to break the dormancy of P. cyrtonema seeds include laminar treatment, hormone treatment, chemical treatment, and mechanical treatment. Zhang [] treated unstored P. cyrtonema seeds with 200 mg·L−1 GA3 for 24 h, resulting in a germination rate of 70%, with a germination time of approximately 60 days. Liu et al. [] stored P. cyrtonema seeds in sand at low temperature for 5 months and then soaked the seeds in 50 mg·L−1 GA3 for 3 h, making the germination rate reach 93.33%, with a germination time of approximately 210 days. Zhu et al. [] reported a significant increase in the germination rate of seeds after mechanical removal of the seed coat or treatment with 10% sulfuric acid for 1 min. Xu et al. [] deposited the seeds outdoors at natural temperatures for 4 months, then soaked them in a 0.2% potassium permanganate solution for 30 min, followed by treatment with a 6-BA (200 μg·L−1) solution for 4 h. The germination rate reached 91.7%, with a germination time of approximately 120 days. All these previous studies have significantly increased the seed germination rate of P. cyrtonema, but the germination time is still too long to meet the needs of P. cyrtonema production.
As a plant growth regulator, gibberellin (GA) is widely used in agricultural production and plays a crucial role in promoting seed germination, fruit development, stem elongation, and enhancing plant stress tolerance [,,]. GA weakens the resistance of periembryonic tissues, including that conferred by the endosperm and the seed coat [,]. GA can induce the expression of genes encoding cell wall-degrading enzymes, thereby altering the biochemical properties of the cell wall to promote endosperm rupture and enhance embryo growth potential []. GA promotes the synthesis of α-amylase in plant cells, which degrades starch into glucose, thereby promoting seed germination [,,]. Additionally, GA induces the synthesis of proteases, which hydrolyze seed-storage proteins (SSPs) to provide amino acids and energy for seed germination []. GA antagonizes abscisic acid (ABA) in seed germination, and ABA insensitive 5 (ABI5), a basic leucine zipper transcription factor, plays a key role in ABA regulation of seed germination and early seedling growth []. DELLA proteins are negative regulators of GA signaling, and RGL2, a major DELLA factor involved in the inhibition of seed germination [], stimulates ABA biosynthesis and ABI5 activity. ABA, in turn, enhances RGL2 expression, thereby inhibiting seed germination. Binding of GA to GID1 receptors (encoded by AtGID1a, AtGID1b, and AtGID1c) induces the degradation of DELLA proteins, thereby promoting seed germination [,].
Previous studies have demonstrated that exogenous GA application can regulate endogenous hormone synthesis and signaling pathways [,], thereby influencing plant growth and developmental processes. In Panax notoginseng seeds, exogenous GA3 enhances endogenous GA3 levels through transmembrane permeation, accelerating germination and effectively shortening the physiological after-ripening period []. Similarly, GA3 treatment induces genome-wide transcriptional reprogramming in Solanum seeds, particularly promoting germination by activating energy metabolism pathways and regulating hormone biosynthesis/signaling networks []. Koornneef [] confirmed that exogenous GA treatment restores germination and growth capacity in Arabidopsis ga-1, ga-2, and ga-3 mutants, with GA4+7 exhibiting the most pronounced restorative effects. Although GA-mediated germination mechanisms have been extensively studied across plant species, the specific mechanism by which GA4+7 promotes P. cyrtonema seed germination at physiological and molecular levels remains unclear. This study systematically investigates the effects of different GA4+7 concentrations on key metabolic pathways that were confirmed, differentially expressed genes, and differential hormonal metabolites in P. cyrtonema seeds through physiological–biochemical assays, transcriptomics, and hormonal metabolomics analyses and aims to elucidate the molecular mechanism of GA4+7 in breaking P. cyrtonema seed dormancy and provide theoretical support for accelerating the breeding process of medicinal germplasm resources.
2. Materials and Methods
2.1. Plant Material Collection and Seed Treatment
The seeds of P. cyrtonema used in this study were collected in September 2023 from Zhongyuan Agricultural Development Co., Ltd., located in Anhua County, Yiyang City, Hunan Province, China (E111°23′25.0″, N28°22′10.6″). The mature P. cyrtonema seeds were soaked in a 0.05% Carbendazim (Yuanye Biotechnology Co. Ltd., Shanghai, China) solution for 1 h, followed by three rinses with sterile water, and then dried at room temperature. Sterilized P. cyrtonema seeds were separately soaked in GA4+7 solutions at concentrations of 10 mg·L−1, 50 mg·L−1, and 100 mg·L−1 for 48 h, while the control group was treated with distilled water. The number of germinated seeds was recorded every 7 days. After 40 days, samples from both the control group and the optimal concentration treatment group were collected for physiological index determination and omics analysis. Seeds were considered germinated when white embryonic protrusions were observed []. The seeds were cleared of surface impurities, quickly frozen in liquid nitrogen, and stored in a refrigerator at −80 °C for further experimental analysis. Each treatment was replicated three times, and each group consisted of 100 P. cyrtonema seeds.
2.2. Determination of Germination Rate and Physiological Indexes
To assess the germination rate, the proportion of P. cyrtonema seeds that successfully germinated was quantified at 7-day intervals, commencing from a baseline of 100 seeds. The germination rate was computed employing the following mathematical expression:
Germination rate (%) = (number of germinated seeds)/(total number of seeds) × 100%
The soluble sugar content was determined by anthrone colorimetry, while the α-amylase activity and pectin content were measured using detection kits provided by Beijing Boxi Biotechnology Co., Ltd (Beijing, China)
2.3. Transcriptome Sequencing and Analysis
Total RNA was extracted from three biological replicates of the control group and the exogenous GA4+7-treated group using TRIzol reagent. The caliber and integrity of the RNA were evaluated through an Agilent 2100 Bioanalyzer (Agilent Technologies, Palo Alto, CA, USA) and electrophoresis on RNAase-free agarose gel, respectively. The mRNA enrichment process was conducted utilizing Oligo (dT) magnetic beads, followed by RNA fragmentation employing a specialized fragmentation buffer. Subsequently, the synthesis of the first cDNA strand was executed using the fragmented RNA as templates, augmented by the application of six-base random primers, commonly referred to as random hexamers. After that, the resulting cDNA library was amplified by PCR with ampure XP beads to selectively enrich fragments ranging from 150 to 200 bp in length. After stringent quality control measures were satisfied, the library was sequenced on the Illumina NovaSeq 6000 System (San Diego, CA, USA).
The raw sequencing data were filtered to obtain high-quality reads, which were then assembled to generate the transcriptome of P. cyrtonema. The high-quality reads were aligned with the spliced transcriptome, and gene expression was quantified using FPKM values. Different expressed genes in different sample groups were identified, annotated, and enriched for further analysis. Differential expression analysis was performed between sample groups using DESeq2 (v1.30.1), with screening criteria set to log2Fold Change ≥ 1 and FDR < 0.05.
2.4. Hormone Metabolomics Measurement and Analysis
Liquid chromatography–tandem mass spectrometry (LC-MS/MS) was utilized to quantify the endogenous hormone levels in P. cyrtonema seeds from both the experimental treatment and control groups. The chromatographic separation and mass spectrometric detection were performed using an integrated system comprising Ultra Performance Liquid Chromatography (UPLC) (ExionLCTMAD, https://sciex.com.cn/ (accessed on 15 January 2024) and Tandem Mass Spectrometry (MS/MS) (OTRAP®6500+). Liquid phase analysis conditions: A Waters Acuity UPLC HSS T3 C18 column with a specification of 1.8 μm particle size, 100 mm column length, and 2.1 mm inner diameter was used. The mobile phase consisted of phase A and phase B. Phase A was a 0.04% acetic acid aqueous solution, and phase B was a 0.04% acetic acid acetonitrile solution. The gradient elution process is as follows: At 0 min, the volume ratio of phase A to phase B is 95:5; within 1.0 min, the A/B ratio was maintained at 95:5; at 8.0 min, the A/B ratio changed to 5:95 and lasted until 9.0 min; at 9.1 min, the A/B ratio quickly recovered to 95:5, and the ratio was maintained to 12.0 min. In addition, the flow rate was set at 0.35 mL·min−1, the column temperature was 40 °C, and the injection volume was 2 μL. An electrospray ion source was used. In the positive ion mode, the ionization voltage of mass spectrometry was set at 5500 V, and the ion source temperature was controlled at 550 °C; the Curtain air pressure is 35 psi. In the Q-Trap6500 + mass spectrometer, the ion pairs were scanned and detected according to the optimized decluster voltage and collision energy.
The processed data were further analyzed using principal component analysis (PCA) and orthogonal partial least squares-discriminant analysis (OPLS-DA) to elucidate patterns and distinctions among the samples. The contribution of each variable to the classification was assessed by calculating the variable importance in projection (VIP) score within the OPLS-DA model. Metabolites with VIP values exceeding 1 were identified as significant contributors to the model and were selected for further analysis. Additionally, metabolites with p < 0.05 were considered significantly differentially hormone metabolites (DHMs).
2.5. qRT-PCR Validation
To assess the reliability of the RNA-seq data, qRT-PCR validation was performed for genes associated with the targeted metabolic pathways. Gene-specific primer sequences were designed using Primer 6.0 software. The 18S rRNA gene was selected as the internal reference gene. Total RNA was reverse-transcribed using a cDNA synthesis kit (Vazyme, China). The qRT-PCR reaction mixture had a total volume of 20 μL. All qRT-PCR reactions were conducted in triplicate, and the relative expression of each gene was calculated using the 2−ΔΔct method []. The primer sequences used in qRT-PCR are provided in Table S1.
2.6. Statistical Analysis
After verifying normality and homogeneity of variances, one-way ANOVA with Tukey’s HSD test was applied for multi-group comparisons. Results are expressed as mean ± SE (n = 3). Statistical significance is indicated by a single asterisk (*) for p < 0.05 and two asterisks (**) for p < 0.01, reflecting differences between control and treatment groups.
3. Results
3.1. Effects of Exogenous GA4+7 Treatment on P. cyrtonema Seed Germination and Physiological Indexes
To investigate the regulatory effect of GA4+7 on seed germination of P. cyrtonema, experiments were conducted using GA4+7 solutions at different concentrations. After 56 days of cultivation, the germination rates of the control group, 10 mg·L−1, 50 mg·L−1, and 100 mg·L−1 treatment groups were 23.33%, 52.67%, 84.33%, and 41%, respectively. Among these, the 50 mg·L−1 GA4+7 treatment group achieved the highest germination rate, showing a 61% increase compared to the control group, thus identifying 50 mg·L−1 as the optimal treatment concentration (Figure 1a,b). To further elucidate the physiological regulatory mechanism of GA4+7, this study compared key physiological indices between the control group and the 50 mg·L−1 treatment group. The results showed that the 50 mg·L−1 GA4+7 treatment significantly increased the soluble sugar content and α-amylase activity in the seeds but decreased the pectin content (Figure 1c–e).

Figure 1.
Effects of exogenous GA4+7 treatment on P. cyrtonema seed germination and physiological indexes. (a) Phenotypes of P. cyrtonema seeds under control and GA4+7 treatments. (b) Germination rate of different concentrations of GA4+7 treatments. (c) α-amylase activity. (d) Soluble sugar content. (e) Pectin content. * Represents p < 0.05, **** represents p < 0.0001, and ns represents no significant difference.
3.2. Transcriptome Sequencing and Differential Expression Genes Analysis
To analyze the molecular mechanism underlying the breaking of seed dormancy in P. cyrtonema under exogenous GA4+7 treatment, high-throughput RNA sequencing was performed on the control group and 50 mg·L−1 GA4+7-treated seeds with three biological replicates. A total of 41.06 Gb of clean data was obtained, with the error rate in each sample not exceeding 0.02%, a value much lower than the 1% sequencing error rate per base position. The Q30 values of the sequenced samples were all higher than 95%, and the Guanine–Cytosine content ranged from 48.29% to 49.26%, indicating that the sequencing data for each sample was of high quality (Table S2). Principal component analysis (PCA) revealed significant separation between the treatments, with PC1 and PC2 accounting for 37.15% and 18.66% of the total variance, respectively (Figure 2a). The transcriptome sequencing data of CK and GA4+7 treatment groups were compared, and genes with log2 Fold Change ≥ 1 and FDR < 0.05 were identified as differentially expressed. The results revealed a total of 7106 differentially expressed genes in the P. cyrtonema seed transcriptome, of which 4448 genes were up-regulated and 2658 genes were down-regulated (Figure 2b). Gene Ontology (GO) analysis revealed that differentially expressed genes were primarily enriched in biological processes, followed by molecular function and cellular components (Figure 2c). Within biological processes, the main enrichments were observed in the lipid catabolic process, phenylpropanoid metabolic process, cell wall polysaccharide metabolic process, cell wall macromolecule metabolic process, hemicellulose metabolic process, polysaccharide catabolic process, and pectin catabolic process, which are primarily related to cell wall metabolism. In molecular function, the main enrichments were in heme binding, protein heterodimerization activity, structural constituent of chromatin, passive transmembrane transporter activity, channel activity, and enzyme inhibitor activity, which are mainly related to protein binding and enzyme activity. In cellular components, the main enrichments were observed in processes such as apoplast, anchored component of the membrane, intrinsic component of plasma membrane, anchored component of the plasma membrane, and protein–DNA complex. Kyoto Encyclopedia of Genes and Genomes (KEGG) pathway analysis revealed that these DEGs were primarily involved in pentose and glucuronate interconversions, starch and sucrose metabolism, cutin, suberine, and wax biosynthesis, plant hormone signal transduction, and other pathways (Figure 2d).

Figure 2.
Transcriptomics data analysis. (a) PCA showing replicates between samples and organisms. (b) Volcano plot of differential genes. (c) GO enrichment pathway. (d) KEGG top 20 significantly enriched pathways.
3.3. Hormone Metabolomic Analysis
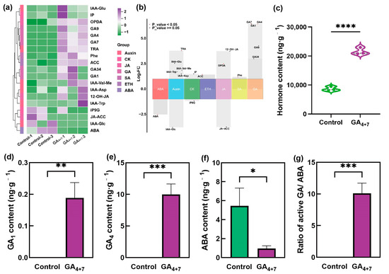
Transcriptomic analysis demonstrated that exogenous GA4+7 application upregulated genes associated with phytohormone biosynthesis and signal transduction pathways in P. cyrtonema seeds. Consequently, a comprehensive analysis of hormone metabolomes was conducted in GA4+7-treated P. cyrtonema seeds. Our analysis identified 19 differentially accumulated hormone metabolites (Figure 3a, Table S3), with 15 showing increased abundance and 4 exhibiting decreased levels (Figure 3b). Meanwhile, the total amount of hormones after treatment with exogenous GA4+7 increased 2.49-fold compared to the control group (Figure 3c). In plants, gibberellin A1 (GA1) and gibberellin A4 (GA4) are the most active gibberellins, while ABA is involved in regulating seed dormancy. Hormone metabolomics analysis showed that after exogenous GA4+7 treatment, the content of GA1 and GA4 in seeds significantly increased (Figure 3d,e), and the content of ABA significantly decreased (Figure 3f). Therefore, the active GA/ABA ratio showed a significant increase compared with the control group (Figure 3g).

Figure 3.
Hormone content analysis of P. cyrtonema seeds. (a) Heat map analysis of differential hormone content. (b) Volcano plot of hormone differences. (c) Analysis of total hormone content in the CK-treated and GA4+7-treated group. (d) GA1 content. (e) GA4 content. (f) ABA content. (g) Ratio of active GA/ABA content. * Represents p < 0.05, ** represents p < 0.01, *** represents p < 0.001 and **** represents p < 0.0001.
3.4. Differential Gene Expression in GA and ABA Biosynthesis and Signal Transduction Pathways
Genes in the GA biosynthesis and signal transduction pathways in P. cyrtonema seeds underwent significant changes following exogenous GA4+7 treatment (Figure 3). Transcriptomic analysis revealed that one gene encoding GA 3-oxidase (GA3ox) and two genes encoding GA 2-oxidases (GA2ox) were upregulated in the GA biosynthesis pathway; these two enzymes are associated with GA catabolism. In the GA signal transduction pathway, active GAs bind to the GID1 protein, promoting the interaction between GID1 and DELLA proteins. After treatment with exogenous GA4+7, six genes encoding GID1, one gene encoding F-box protein GID2, and five genes encoding DELLA protein were up-regulated, indicating that exogenous GA4+7 promoted GA biosynthesis and signal transduction (Figure 4, Table S4). We performed qRT-PCR validation on four pathway genes: GA3ox/Cluster-33330, GA2ox/Cluster-24951.0, GID1/Cluster-34273.4, and DELLA/Cluster-24301.0. The overall results were consistent with the RNA-seq (FPKM) expression trends.

Figure 4.
Changes in DEGs in GA biosynthesis and signal transduction pathways, and qRT-PCR validation of major genes in the pathway. Red indicates that the gene encoding the substance is up-regulated.
In the ABA biosynthesis pathway, three genes encoding zeaxanthin epoxide (ZEP) and one gene encoding 9-cis-epoxy carotenoid dioxygenase (NCED) were upregulated, while one gene encoding short-chain dehydrogenase (ABA2) was downregulated. Additionally, three genes encoding cytochrome P450 type enzymes (CYP707A) were upregulated. Regarding the ABA signal transduction pathway, three genes encoding ABA receptors (pyrabactin resistance 1/PYR1-like, PYR1/PYL) were upregulated, whereas seven genes encoding protein phosphatases 2C (PP2C) and two genes encoding SNF1-related protein kinase 2 (SnRK2) were downregulated. These changes ultimately led to the downregulation of six genes encoding ABRE-binding factors (ABFs), among which three were identified as ABI5 genes (Figure 5, Table S5). qRT-PCR validation was conducted for four pathway genes: ABA2/Cluster-17900.0, ABF/Cluster-17132.0, ABF/Cluster-35373.5, and PYR/Cluster-13192. The overall results were consistent with the RNA-seq (FPKM) expression trends.

Figure 5.
Changes of DEGs in ABA biosynthesis and signal transduction pathways, and qRT-PCR validation of major genes in the pathway. Red indicates that the gene encoding the substance is up-regulated, green indicates that the gene encoding the substance is down-regulated, and blue indicates that the gene encoding the substance is both up-regulated and down-regulated.
3.5. Differential Gene Expression in Sucrose and Starch Metabolism Pathways
Transcriptomic analysis of P. cyrtonema seeds under exogenous GA4+7 treatment shows remarkable changes in sucrose and starch metabolism-related genes. Among them, 39 related genes were identified(Figure 6, Table S6), including four genes encoding alpha-amylase (AMY), five genes encoding sucrose synthase (SUS), six genes encoding UTP-glucose-1-phosphate uridylyltransferase (UGP2), three genes encoding glycogen phosphorylase (PYG), two genes encoding ectonucleotide pyrophosphatase/phosphodiesterase family member 1/3 (ENPP1-3), one gene encodingsucrose-6-phosphatase (SPP), one gene encoding 1,4-alpha-glucan branching enzyme (GBE1), one gene encoding beta-amylase (BAM), two genes encoding 4-alpha-glucanotransferase (malQ), one gene encoding sucrose-6-phosphatase (SPP), and one gene encoding glucose-1-phosphate adenylyltransferase (glgC). One gene encoding sucrose-phosphate synthase (SPS), four genes encoding starch synthases (SSs), one gene encoding maltase-glucoamylase (MGAM), three genes encoding UGP2, and two genes encoding AMY genes were down-regulated. qRT-PCR validation was conducted for four pathway genes: AMY/Cluster-22492.0, BAM/Cluster-35973.0, SUS/Cluster-3589.8, and glgA/Cluster-35398.4. The overall results were consistent with the RNA-seq (FPKM) expression trends.

Figure 6.
Changes in DEGs in the starch and sucrose metabolism pathway and qRT-PCR validation of major genes in the pathway. Red indicates that the gene encoding the substance is up-regulated, green indicates that the gene encoding the substance is down-regulated, and blue indicates that the gene encoding the substance is both up-regulated and down-regulated.
3.6. Effect of Exogenous GA4+7 Treatment on Genes Related to Pectin Catabolism
Transcriptome data showed that 54 genes were changed during the pectin catabolic process, including 24 genes encoding pectin methylesterase (PME), 15 genes encoding polygalacturonase (PG), 3 genes encoding 1, 4-alpha-galacturonase (PGA), and 7 genes encoding pectin lyase (PL). Two genes encoding PME, one encoding PG, and three encoding PGA were down-regulated (Figure 7, Table S7). qRT-PCR validation was conducted for four pathway genes: PME/Cluster-23591.0, PG/Cluster-15045.15, PL/Cluster-2973.0, and PGA/Cluster-16276.0. The expression patterns were found to be consistent with the RNA-seq (FPKM) profiles.

Figure 7.
Changes in DEGs in the pectin catabolism pathway and qRT-PCR validation of major genes in the pathway. Red indicates that the gene encoding the substance is up-regulated, and blue indicates that the gene encoding the substance is both up-regulated and down-regulated.
3.7. Correlation Analysis
Correlation analyses clarified the relationship between substance metabolism levels and gene expression in seeds treated with exogenous GA4+7. The results showed that GA1 content exhibited a significant positive correlation with the expression changes in the CYP707A gene. The levels of GA4 and GA7 were significantly positively correlated with the expression of the GA3ox gene but significantly negatively correlated with the expression of ABA2 and ABI5. Soluble sugar content and α-amylase activity showed significant positive correlations with the expression of the SUS and BAM genes. Pectin content was significantly positively correlated with the expression of the PL gene and the AMY gene. In addition, the levels of GA4, GA7, and α-amylase activity were highly significantly positively correlated with the expression of the PME gene. All these results confirmed that exogenous GA4+7 promotes seed germination by coordinately regulating the dynamic balance between gibberellin synthesis-related genes and abscisic acid metabolism-related genes, while activating the expression network of starch metabolism and cell wall degradation-related genes, thereby promoting seed germination (Figure 8).

Figure 8.
Correlation clustering heatmap. * Represents p < 0.05, ** represents p < 0.01, and *** represents p < 0.001.
4. Discussion
Previous studies showed that the incomplete embryo maturation [], the mechanical obstruction of endosperm cells [], or the endogenous hormone-regulated effects [] cause the P. cyrtonema seeds’ dormancy. To obtain high-quality P. cyrtonema seedlings rapidly, exogenous GA4+7 was used to break the dormancy in the seeds. The results indicated that soaking P. cyrtonema seeds in a 50 mg·L−1 GA4+7 solution effectively increased the germination rate and shortened the germination time. Additionally, the molecular mechanism underlying seed dormancy release was investigated using exogenous GA4+7.
Significant changes in the content of endogenous ABA and GA were observed following the application of exogenous GA4+7. This phenomenon aligns with findings in Fraxinus hupehensis and Abrus cantoniensis, where exogenous GA application triggered a rebalancing of endogenous hormones in medicinal species [,]. GA and ABA are classical phytohormones that antagonistically regulate seed dormancy and germination []. GA biosynthesis, ABA catabolism, and the balance between ABA/GA all influence the level of seed dormancy [,]. Transcriptome analysis revealed that exogenous GA4+7 treatment significantly altered the expression profiles of genes associated with GA biosynthesis and signal transduction pathways, with GA3ox and GA2ox genes exhibiting marked upregulation. Studies have confirmed that elevated expression of GA3ox effectively promotes bioactive GA biosynthesis [], which aligns closely with the observed increase in GA1 and GA4 content in P. cyrtonema seeds in this study. Notably, this work uncovered a unique regulatory network: The coordinated upregulation of six members of the GID1 receptor family and the GID2 gene, coupled with significant downregulation of DELLA genes, formed a self-reinforcing signaling cascade system. This mechanism fundamentally differs from the single GID1b2-receptor-dominated regulatory mode observed in Jasminum sambac, where JsGID1b2 exhibits ultra-high GA affinity but limited signal amplification capacity []. Additionally, similar to findings in Panax notoginseng, the lack of conservation in early-stage GA biosynthetic genes (CPS, KS, KO, and KAO) suggests that medicinal plants may prioritize regulation of late-stage nodes in GA metabolic pathways to achieve rapid phenotypic transitions during development []. ABA is an inhibitor of germination and an inducer of seed dormancy. Lefebvre et al. [] found that severe ABA biosynthesis mutants (aba1, aba2, aba3, and the nced6/9 double mutant) exhibited a complete lack of seed dormancy. In this study, it was found that three genes encoding ZEP and two genes encoding NCED involved in ABA biosynthesis were down-regulated, while one PcABA2 gene was down-regulated, and three CYP707A genes involved in ABA catabolism were up-regulated. This resulted in a reduction in ABA content in the seeds of P. cyrtonema, thereby altering the active GA/ABA ratio. The ABA-PYR/PYL-PP2C-SnRK2 pathway is the central signaling mechanism of ABA. Most of the genes encoding proteins involved in the ABA signaling pathway were down-regulated. Three ABI5 genes among the ABF transcription factors were identified, and their expression was down-regulated. ABA2 is involved in the final step of the ABA biosynthetic pathway and plays a crucial role in regulating endogenous ABA levels in plants []. Cheng et al. [] found that ABA2 is involved in ABA biosynthesis, which in turn affects the transcription of ABI5. ABI5 expression can then be repressed through binding to the SHB1 promoter region, thereby regulating the expression of MINI3 and IKU2 located downstream of it, thus regulating the normal development of the endosperm and embryo in seeds. In summary, changes in the ratio of active GA/ABA in P. cyrtonema seeds under exogenous GA4+7 treatment alleviated germination dormancy, and GA3ox and ABA2 may be the key genes leading to seed germination.
Our study demonstrated that numerous genes involved in sucrose synthesis and starch metabolism pathways were altered in P. cyrtonema seeds after exogenous GA4+7 treatment. Among these, the expression of five SUS genes was significantly up-regulated. In starch degradation, the expression of four AMY genes and one BAM gene was significantly up-regulated, consistent with changes in soluble sugars and α-amylase. In rice, starch breakdown in the endosperm, mediated by GA signaling, is essential for successful seed germination. This degradation process leads to the accumulation of free sugars, which attenuates ABA signaling during germination, while the absence of free sugars induces GA signaling []. Liang et al. [] showed that the VvBAM1 gene influences tomato soluble sugar levels by regulating starch hydrolysis. It was also found that DELLA protein may be a major player in the network of hormone and carbohydrate-dependent molecules, and that the absence of DELLA protein function accelerates seed starch breakdown by up-regulating the AMY gene, promoting seed dormancy release and germination []. These findings suggest an interrelationship between starch degradation and GA/ABA signaling. SUS is a key enzyme in sucrose synthesis and plays a role in the regulation of sucrose mobilization [], and soluble sugars supply energy for seed germination and seedling growth []. In summary, the application of exogenous GA4+7 up-regulated the expression of genes related to sucrose synthesis and starch degradation and increased the metabolic flux of soluble sugars, thereby promoting seed germination in P. cyrtonema. Therefore, the highly expressed and significantly up-regulated SUS and AMY may be key genes leading to seed germination.
Pectin is a complex polysaccharide family mainly composed of homogalacturonic acid and rhamnoic acid []. The biodegradation of pectin is a complex process that is carried out by a group of enzymes. Pectinases represent a general term for a group of enzymes that catalyze the degradation of pectin through hydrolysis, trans-elimination, and de-esterification reactions []. PME mainly catalyzes the hydrolysis of the methoxylate of pectin to produce pectic acid and methanol. Polygalacturonase could break 1,4-α-D-galacturonic bonds in pectic acid to produce galacturonic acid, and pectin lyase can split the demethylated pectin [,]. Pectin lyase expression is usually regulated by hormonal signals. For example, AtPLL13 can be induced by growth hormone, leading to an increase in cell size through cell expansion []. PME-mediated methylation of galacturonic acid cell walls affects the biophysical properties of plant cell walls, such as elasticity and porosity, as well as important parameters for cell elongation and water absorption []. Müller et al. [] overexpressed Arabidopsis PME inhibitors to investigate the role of PME in seed germination. They hypothesized that PME activity plays a crucial role in the temporal regulation of radicle emergence in endospermic seeds by modulating the mechanical properties of the cell walls. This modulation potentially alters the equilibrium between the driving force of radicle elongation and the mechanical resistance exerted by the endosperm. Xiang et al. [] found that PME31 would be transcriptionally inhibited by ABI5 during ABA-mediated seed germination inhibition, thereby negatively regulating ABA-mediated seed germination inhibition. Overexpression of PME31 would weaken this inhibition and promote seed germination. In our study, after exogenous GA4+7 treatment, the expression of 27 genes encoding PME was significantly upregulated, resulting in a decrease in pectin content. Therefore, we speculate that the promotion of seed germination by exogenous GA4+7 may be related to the activation of the pectin metabolism pathway. The significantly up-regulated PME may be the key gene leading to seed germination of P. cyrtonema.
Based on the above findings, we propose a regulatory model to elucidate the synergistic mechanism of exogenous GA4+7 in breaking P. cyrtonema seed dormancy (Figure 9). Exogenous GA4+7 significantly enhances bioactive GA biosynthesis efficiency through upregulation of GA3ox genes, while suppressing ABA biosynthesis via inhibition of ABA2 expression and activating CYP707A to promote ABA catabolism, ultimately reprogramming the bioactive GA/ABA ratio. This dynamic hormonal equilibrium effectively alleviates DELLA protein-mediated inhibition of seed germination through synergistic signal amplification by the GID1–GID2 receptor complex. Concurrently, exogenous GA4+7 establishes a coupled network of carbon supply and hormonal signaling by activating SUS, AMY, and BAM genes to elevate starch-soluble sugar metabolic flux. Notably, although coordinated upregulation of PME genes was found to reduce pectin content, the mechanistic connection between GA4+7-induced pectin degradation and seed germination promotion remains to be further investigated.

Figure 9.
Mechanism of exogenous GA4+7-releasing dormancy of P. cyrtonema seeds.
5. Conclusions
This study systematically elucidates the molecular regulatory network of exogenous GA4+7 on seed germination in P. cyrtonema. Experimental results demonstrate that 50 mg·L−1 GA4+7 treatment significantly enhances germination rate and shortens germination cycle. Through integrating transcriptomics, hormone metabolomics, and physiological phenotypic data, we revealed that the GA3ox-mediated GA4 biosynthesis pathway, ABA2-regulated ABA catabolism mechanism, and SUS/AMY/BAM-involved starch–sucrose energy conversion process collectively promote seed germination. The research clarifies the molecular mechanism of GA signaling in breaking seed dormancy in P. cyrtonema and provides theoretical foundations for innovating medicinal plant seedling technologies. Although the central role of GA in seed germination has been established, its regulatory network warrants further investigation. Current limitations include geographical homogeneity of seed sources and insufficient dynamic visualization of pectin metabolism, necessitating future multi-regional germplasm validation and genetic transformation system development. These findings establish theoretical bases for molecular breeding strategies and intelligent seedling systems, facilitating the transformation of medicinal plant production from empirical practices to precision regulation.
Supplementary Materials
The following supporting information can be downloaded at https://www.mdpi.com/article/10.3390/horticulturae11060627/s1, Table S1: The primer sequences used in qRT-PCR; Table S2: The sequencing data for each sample; Table S3: Plant hormone metabolite; Table S4: GA biosynthesis and signal transduction; Table S5: ABA biosynthesis and signal transduction; Table S6: Starch and sucrose metabolism; Table S7: Pectin catabolism.
Author Contributions
Conceptualization, H.Y., X.Z., Y.H. and G.Y.; methodology, H.Y. and X.Z.; software, M.Q. and J.W.; validation, Z.Z., J.W. and C.H.; formal analysis, M.Q. and C.H.; investigation, H.Y.; data curation, Z.Z.; writing—original draft preparation, M.Q.; writing—review and editing, H.Y. and X.Z.; visualization, X.Z.; supervision, H.Y.; project administration, H.Y. All authors have read and agreed to the published version of the manuscript.
Funding
This research was funded by Hunan Graduate Research Innovation Project (QL20230171), Construction of the “Xiang jiu wei” Traditional Chinese Medicine Variety Breeding Base (xczx-2024244), Expert in Seed and Seedling Propagation of Traditional Chinese Medicine Industry Technology System in Hunan Province in 2024 (HARS-11), Agreement on the Construction of Shaodong Traditional Chinese Medicine Characteristic Industry Base (xczx-2023027), Expert in the Construction of “Xiang jiu wei” Traditional Chinese Medicine Industry Cluster from 2021 to 2023 (xczx-2023113), Shaodong Polygonatum odoratum Seedling Production Technology Research and Development Agreement (2022xczx-267), and Project of Hunan Provincial Department of science and technology (2023NK4146).
Data Availability Statement
Data are contained within the article and Supplementary Materials.
Acknowledgments
Thanks to Xinbo Chen from the College of Bioscience and Biotechnology, Hunan Agricultural University, and the members of the Laboratory of Microbiology and Utilization of Chinese Medicine Resources for their assistance and discussion.
Conflicts of Interest
Yalong Hu declares a potential conflict of interest arising from his employment with Hunan Tianhong Pharmaceutical Co., Ltd. All authors declare that this relationship did not compromise the integrity of the study. The remaining authors have no competing interests to disclose.
References
- Yang, G.; Jiang, D.; Chen, B.; Huang, J.; Huang, L.-J.; Li, N. Biochemical Compounds and Pharmacological Functions of a Traditional Chinese Medicinal Herb Polygonati rhizoma. Med. Plant Biol. 2024, 3, e012. [Google Scholar] [CrossRef]
- Chen, Z.; Luo, J.; Jia, M.; Chai, Y.; Bao, Y. Polygonatum sibiricum Saponin Exerts Beneficial Hypoglycemic Effects in Type 2 Diabetes Mice by Improving Hepatic Insulin Resistance and Glycogen Synthesis-Related Proteins. Nutrients 2022, 14, 5222. [Google Scholar] [CrossRef] [PubMed]
- He, Y.; Huang, L.; Jiang, P.; Xu, G.; Sun, T. Immunological Regulation of the Active Fraction from Polygonatum sibiricum F. Delaroche Based on Improvement of Intestinal Microflora and Activation of RAW264.7 Cells. J. Ethnopharmacol. 2022, 293, 115240. [Google Scholar] [CrossRef]
- Shen, F.; Song, Z.; Xie, P.; Li, L.; Wang, B.; Peng, D.; Zhu, G. Polygonatum sibiricum Polysaccharide Prevents Depression-like Behaviors by Reducing Oxidative Stress, Inflammation, and Cellular and Synaptic Damage. J. Ethnopharmacol. 2021, 275, 114164. [Google Scholar] [CrossRef]
- Yang, J.-J.; Zhang, X.; Dai, J.-F.; Ma, Y.-G.; Jiang, J.-G. Effect of Fermentation Modification on the Physicochemical Characteristics and Anti-Aging Related Activities of Polygonatum kingianum Polysaccharides. Int. J. Biol. Macromol. 2023, 235, 123661. [Google Scholar] [CrossRef]
- Zhang, Y.-S.; Ma, Y.-L.; Thakur, K.; Hussain, S.S.; Wang, J.; Zhang, Q.; Zhang, J.-G.; Wei, Z.-J. Molecular Mechanism and Inhibitory Targets of Dioscin in HepG2 Cells. Food Chem. Toxicol. 2018, 120, 143–154. [Google Scholar] [CrossRef] [PubMed]
- Zhang, Y.; Zhang, Y.; Li, Y. Seed Dormant Characteristics of Polygonatum sibiricum Red. Plant Res. 2010, 30, 753–757. [Google Scholar]
- Zhang, Y.; Li, Y.; Wang, Z. Study on the Reasons for Dormancy of Polygonatum sibiricum Seeds. Seeds 2011, 30, 58–61. [Google Scholar] [CrossRef]
- Chen, Y.; Liu, X.; Chen, S. Morphological and Anatomical Studies During Seed Germination of Polygonatum cyrtonema Hua. Seeds 2020, 39, 5–10. [Google Scholar] [CrossRef]
- Duan, X.; Jiang, W.; Wu, K.; Chen, J.; Li, Y.; Tao, Z. Integrating Transcriptomics and Hormones Dynamics Reveal Seed Germination and Emergence Process in Polygonatum cyrtonema Hua. Int. J. Mol. Sci. 2023, 24, 3792. [Google Scholar] [CrossRef]
- Zhang, W.F. Experiment on breaking down dormancy of Polygonatum cyrtonema Hua seed by different plant growth regulators. J. Tradit. Chin. Med. 2008, 36, 43–44. [Google Scholar] [CrossRef]
- Liu, B.; Huang, Y.; Zhao, Y. Effect of Varied Treatments on Germination of Polygonatum cyrtonema Hua Seeds. J. Fujian Agric. 2015, 30, 469–472. [Google Scholar] [CrossRef]
- Zhu, M.; Yu, N.; Shi, S.; Ge, P.; Xing, S. Study on the Relationship Between Seed Structure and Germination of Polygonatum cyrtonema Hua. Seeds 2020, 39, 7–12+19. [Google Scholar] [CrossRef]
- Xu, X.; Shu, Y.; Yu, C.; Jiang, J. Study on seeds production techniques of Polygonatum cyrtonema. J. Zhejiang Agric. Sci. 2022, 63, 1685–1688. [Google Scholar] [CrossRef]
- Yan, Q.; Li, J.; Lu, L.; Yi, X.; Yao, N.; Lai, Z.; Zhang, J. Comparative Transcriptome Study of the Elongating Internode in Elephant Grass (Cenchrus purpureus) Seedlings in Response to Exogenous Gibberellin Applications. Ind. Crops Prod. 2022, 178, 114653. [Google Scholar] [CrossRef]
- Nonogaki, H. Seed Germination and Dormancy: The Classic Story, New Puzzles, and Evolution. J. Integr. Plant Biol. 2019, 61, 541–563. [Google Scholar] [CrossRef]
- Huang, X.; Wu, X.; Sun, G.; Jiang, Y.; Yan, H. Transcriptome Analysis Reveals Candidate Genes Involved in Gibberellin-Induced Fruit Development in Rosa Roxburghii. Plants 2023, 12, 3425. [Google Scholar] [CrossRef]
- Groot, S.P.C.; Kieliszewska-Rokicka, B.; Vermeer, E.; Karssen, C.M. Gibberellin-Induced Hydrolysis of Endosperm Cell Walls in Gibberellin-Deficient Tomato Seeds Prior to Radicle Protrusion. Planta 1988, 174, 500–504. [Google Scholar] [CrossRef]
- Debeaujon, I.; Koornneef, M. Gibberellin Requirement for Arabidopsis Seed Germination Is Determined Both by Testa Characteristics and Embryonic Abscisic Acid. Plant Physiol. 2000, 122, 415–424. [Google Scholar] [CrossRef]
- Voegele, A.; Linkies, A.; Müller, K.; Leubner-Metzger, G. Members of the Gibberellin Receptor Gene Family GID1 (GIBBERELLIN INSENSITIVE DWARF1) Play Distinct Roles during Lepidium Sativum and Arabidopsis Thaliana Seed Germination. J. Exp. Bot. 2011, 62, 5131–5147. [Google Scholar] [CrossRef]
- Jacobsen, J.V.; Beach, R. Control of Transcription of A-Amylase and rRNA Genes in Barley Aleurone Protoplasts by Gibberellin and Abscisic Acid. Nature 1985, 316, 275–277. [Google Scholar] [CrossRef]
- Kaneko, M.; Itoh, H.; Ueguchi-Tanaka, M.; Ashikari, M.; Matsuoka, M. The α-Amylase Induction in Endosperm during Rice Seed Germination Is Caused by Gibberellin Synthesized in Epithelium. Plant Physiol. 2002, 128, 1264–1270. [Google Scholar] [CrossRef]
- Pan, T.; Lin, L.; Wang, J.; Liu, Q.; Wei, C. Long Branch-Chains of Amylopectin with B-Type Crystallinity in Rice Seed with Inhibition of Starch Branching Enzyme I and IIb Resist in Situ Degradation and Inhibit Plant Growth during Seedling Development: Degradation of Rice Starch with Inhibition of SBEI/IIb during Seedling Development. BMC Plant Biol. 2018, 18, 9. [Google Scholar] [CrossRef]
- Kim, H.T.; Choi, U.-K.; Ryu, H.S.; Lee, S.J.; Kwon, O.-S. Mobilization of Storage Proteins in Soybean Seed (Glycine max L.) during Germination and Seedling Growth. Biochim. Biophys. Acta (BBA)-Proteins Proteom. 2011, 1814, 1178–1187. [Google Scholar] [CrossRef]
- Skubacz, A.; Daszkowska-Golec, A.; Szarejko, I. The Role and Regulation of ABI5 (ABA-Insensitive 5) in Plant Development, Abiotic Stress Responses and Phytohormone Crosstalk. Front. Plant Sci. 2016, 7, 1884. [Google Scholar] [CrossRef]
- Lee, S.; Cheng, H.; King, K.E.; Wang, W.; He, Y.; Hussain, A.; Lo, J.; Harberd, N.P.; Peng, J. Gibberellin Regulates Arabidopsis Seed Germination via RGL2, a GAI/RGA-like Gene Whose Expression Is up-Regulated Following Imbibition. Genes Dev. 2002, 16, 646–658. [Google Scholar] [CrossRef] [PubMed]
- Cao, D.; Cheng, H.; Wu, W.; Soo, H.M.; Peng, J. Gibberellin Mobilizes Distinct DELLA-Dependent Transcriptomes to Regulate Seed Germination and Floral Development in Arabidopsis. Plant Physiol. 2006, 142, 509–525. [Google Scholar] [CrossRef]
- Hussain, A.; Cao, D.; Peng, J. Identification of Conserved Tyrosine Residues Important for Gibberellin Sensitivity of Arabidopsis RGL2 Protein. Planta 2007, 226, 475–483. [Google Scholar] [CrossRef] [PubMed]
- Di, T.; Zhao, L.; Chen, H.; Qian, W.; Wang, P.; Zhang, X.; Xia, T. Transcriptomic and Metabolic Insights into the Distinctive Effects of Exogenous Melatonin and Gibberellin on Terpenoid Synthesis and Plant Hormone Signal Transduction Pathway in Camellia Sinensis. J. Agric. Food Chem. 2019, 67, 4689–4699. [Google Scholar] [CrossRef]
- Feng, K.; Li, X.; Yan, Y.; Liu, R.; Li, Z.; Sun, N.; Yang, Z.; Zhao, S.; Wu, P.; Li, L. Integrated Morphological, Metabolome, and Transcriptome Analyses Revealed the Mechanism of Exogenous Gibberellin Promoting Petiole Elongation in Oenanthe javanica. Front. Plant Sci. 2023, 14, 1225635. [Google Scholar] [CrossRef]
- Ge, N.; Jia, J.-S.; Yang, L.; Huang, R.-M.; Wang, Q.-Y.; Chen, C.; Meng, Z.-G.; Li, L.-G.; Chen, J.-W. Exogenous Gibberellic Acid Shortening After-Ripening Process and Promoting Seed Germination in a Medicinal Plant Panax notoginseng. BMC Plant Biol. 2023, 23, 67. [Google Scholar] [CrossRef] [PubMed]
- Wu, S.; Si, Q.; Yang, K.; Zhang, W.; Zhang, L.; Okita, T.W.; Yan, Y.; Tian, L. Transcriptome Analysis Reveals the Effects of Exogenous Gibberellin on the Germination of Solanum torvum Seeds. Agronomy 2024, 14, 1736. [Google Scholar] [CrossRef]
- Koornneef, M. Induction and Analysis of GibbereUin Sensitive Mutants in Arabidopsis thaliana (L.) Heynh. Theor. Appl. Genet. 1980, 58, 257–263. [Google Scholar] [CrossRef] [PubMed]
- Sun, J.; Zhang, G.; Cui, Z.; Kong, X.; Yu, X.; Gui, R.; Han, Y.; Li, Z.; Lang, H.; Hua, Y.; et al. Regain Flood Adaptation in Rice through a 14-3-3 Protein OsGF14h. Nat. Commun. 2022, 13, 5664. [Google Scholar] [CrossRef]
- Livak, K.J.; Schmittgen, T.D. Analysis of Relative Gene Expression Data Using Real-Time Quantitative PCR and the 2−ΔΔCT Method. Methods 2001, 25, 402–408. [Google Scholar] [CrossRef]
- Wang, J.-L.; Chang, H.; Zhou, Z.-L. Developmental Anatomy of Polygonatum sibiricum Red.during the Seed Germination Process. Northwest J. Bot. 2013, 33, 1584–1588. [Google Scholar]
- Chen, Y.; Yang, F.-Q.; Chen, S.-S. Study on the Changes of Endogenous Hormones Contents in Polygonatum cyrtonema Seed Germination. Chin. Mater. Medica 2020, 43, 523–527. [Google Scholar] [CrossRef]
- Song, Q.; Cheng, S.; Chen, Z.; Nie, G.; Xu, F.; Zhang, J.; Zhou, M.; Zhang, W.; Liao, Y.; Ye, J. Comparative Transcriptome Analysis Revealing the Potential Mechanism of Seed Germination Stimulated by Exogenous Gibberellin in Fraxinus Hupehensis. BMC Plant Biol. 2019, 19, 199. [Google Scholar] [CrossRef]
- Yanxia, Z.; Jianping, J.; Yanfen, H.; Qingsong, D.; Kunhua, W. Comparative Transcriptome Analysis of the Effects of Friction and Exogenous Gibberellin on Germination in Abrus cantoniensis. Plant Signal. Behav. 2022, 17, 2149113. [Google Scholar] [CrossRef]
- Vishal, B.; Kumar, P.P. Regulation of Seed Germination and Abiotic Stresses by Gibberellins and Abscisic Acid. Front. Plant Sci. 2018, 9, 838. [Google Scholar] [CrossRef]
- Urbanova, T.; Leubner-Metzger, G. Gibberellins and Seed Germination. In Annual Plant Reviews; Hedden, P., Thomas, S.G., Eds.; Wiley: Hoboken, NJ, USA, 2016; Volume 49, pp. 253–284. ISBN 978-1-119-21042-9. [Google Scholar]
- Ali, F.; Qanmber, G.; Li, F.; Wang, Z. Updated Role of ABA in Seed Maturation, Dormancy, and Germination. J. Adv. Res. 2022, 35, 199–214. [Google Scholar] [CrossRef] [PubMed]
- Hedden, P. The Current Status of Research on Gibberellin Biosynthesis. Plant Cell Physiol. 2020, 61, 1832–1849. [Google Scholar] [CrossRef] [PubMed]
- Zhang, H.; Wang, W.; Huang, J.; Wang, Y.; Hu, L.; Yuan, Y.; Lyu, M.; Wu, B. Role of Gibberellin and Its Three GID1 Receptors in Jasminum Sambac Stem Elongation and Flowering. Planta 2022, 255, 17. [Google Scholar] [CrossRef] [PubMed]
- Lefebvre, V.; North, H.; Frey, A.; Sotta, B.; Seo, M.; Okamoto, M.; Nambara, E.; Marion-Poll, A. Functional Analysis of Arabidopsis NCED6 and NCED9 Genes Indicates That ABA Synthesized in the Endosperm Is Involved in the Induction of Seed Dormancy. Plant J. 2006, 45, 309–319. [Google Scholar] [CrossRef]
- González-Guzmán, M.; Apostolova, N.; Bellés, J.M.; Barrero, J.M.; Piqueras, P.; Ponce, M.R.; Micol, J.L.; Serrano, R.; Rodríguez, P.L. The Short-Chain Alcohol Dehydrogenase ABA2 Catalyzes the Conversion of Xanthoxin to Abscisic Aldehyde[W]. Plant Cell 2002, 14, 1833–1846. [Google Scholar] [CrossRef]
- Cheng, Z.J.; Zhao, X.Y.; Shao, X.X.; Wang, F.; Zhou, C.; Liu, Y.G.; Zhang, Y.; Zhang, X.S. Abscisic Acid Regulates Early Seed Development in Arabidopsis by ABI5-Mediated Transcription of SHORT HYPOCOTYL UNDER BLUE1. Plant Cell 2014, 26, 1053–1068. [Google Scholar] [CrossRef]
- Fu, D.; Wu, W.; Mustafa, G.; Yang, Y.; Yang, P. Molecular Mechanisms of Rice Seed Germination. New Crops 2025, 2, 100051. [Google Scholar] [CrossRef]
- Liang, G.; He, H.; Nai, G.; Feng, L.; Li, Y.; Zhou, Q.; Ma, Z.; Yue, Y.; Chen, B.; Mao, J. Genome-Wide Identification of BAM Genes in Grapevine (Vitis vinifera L.) and Ectopic Expression of VvBAM1 Modulating Soluble Sugar Levels to Improve Low-Temperature Tolerance in Tomato. BMC Plant Biol. 2021, 21, 156. [Google Scholar] [CrossRef]
- Chen, P.-W.; Chiang, C.-M.; Tseng, T.-H.; Yu, S.-M. Interaction between Rice MYBGA and the Gibberellin Response Element Controls Tissue-Specific Sugar Sensitivity of α-Amylase Genes. Plant Cell 2006, 18, 2326–2340. [Google Scholar] [CrossRef]
- Riffkin, H.L.; Duffus, C.M.; Bridges, I.C. Sucrose Metabolism during Endosperm Development in Wheat (Triticum aestivum). Physiol. Plant. 1995, 93, 123–131. [Google Scholar] [CrossRef]
- Lin, L.; Lin, J.; Zhou, M.; Yuan, Y.; Li, Z. Lipid Remodelling and the Conversion of Lipids into Sugars Associated with Tolerance to Cadmium Toxicity during White Clover Seed Germination. Physiol. Plant. 2024, 176, e14433. [Google Scholar] [CrossRef]
- Vorwerk, S.; Somerville, S.; Somerville, C. The Role of Plant Cell Wall Polysaccharide Composition in Disease Resistance. Trends Plant Sci. 2004, 9, 203–209. [Google Scholar] [CrossRef]
- Shrestha, S.; Rahman, M.S.; Qin, W. New Insights in Pectinase Production Development and Industrial Applications. Appl. Microbiol. Biotechnol. 2021, 105, 9069–9087. [Google Scholar] [CrossRef]
- Wang, S.; Liu, C.; Su, X.; Chen, L.; Zhu, Z. Transcriptome Analysis Reveals Key Metabolic Pathways and Gene Expression Involving in Cell Wall Polysaccharides-Disassembling and Postharvest Fruit Softening in Custard Apple (Annona squamosa L.). Int. J. Biol. Macromol. 2023, 240, 124356. [Google Scholar] [CrossRef]
- Zheng, L.; Xu, Y.; Li, Q.; Zhu, B. Pectinolytic Lyases: A Comprehensive Review of Sources, Category, Property, Structure, and Catalytic Mechanism of Pectate Lyases and Pectin Lyases. Bioresour. Bioprocess. 2021, 8, 79. [Google Scholar] [CrossRef]
- Vogel, J.P.; Raab, T.K.; Schiff, C.; Somerville, S.C. PMR6, a Pectate Lyase–Like Gene Required for Powdery Mildew Susceptibility in Arabidopsis. Plant Cell 2002, 14, 2095–2106. [Google Scholar] [CrossRef]
- Peaucelle, A.; Braybrook, S.; Höfte, H. Cell Wall Mechanics and Growth Control in Plants: The Role of Pectins Revisited. Front. Plant Sci. 2012, 3, 121. [Google Scholar] [CrossRef]
- Müller, K.; Levesque-Tremblay, G.; Bartels, S.; Weitbrecht, K.; Wormit, A.; Usadel, B.; Haughn, G.; Kermode, A.R. Demethylesterification of Cell Wall Pectins in Arabidopsis Plays a Role in Seed Germination. Plant Physiol. 2012, 161, 305–316. [Google Scholar] [CrossRef] [PubMed]
- Xiang, Y.; Zhao, C.; Li, Q.; Niu, Y.; Pan, Y.; Li, G.; Cheng, Y.; Zhang, A. Pectin Methylesterase 31 Is Transcriptionally Repressed by ABI5 to Negatively Regulate ABA-Mediated Inhibition of Seed Germination. Front. Plant Sci. 2024, 15, 1336689. [Google Scholar] [CrossRef]
Disclaimer/Publisher’s Note: The statements, opinions and data contained in all publications are solely those of the individual author(s) and contributor(s) and not of MDPI and/or the editor(s). MDPI and/or the editor(s) disclaim responsibility for any injury to people or property resulting from any ideas, methods, instructions or products referred to in the content. |
© 2025 by the authors. Licensee MDPI, Basel, Switzerland. This article is an open access article distributed under the terms and conditions of the Creative Commons Attribution (CC BY) license (https://creativecommons.org/licenses/by/4.0/).