Next Article in Journal
Effects of Different Coverage Years of Hail-Proof Nets on Environment, Leaf Traits and Fruit Quality in Apple Orchards
Next Article in Special Issue
Salt Stress and Tomato Resilience: From Somatic to Intergenerational Priming Memory
Previous Article in Journal
Innovative Tree Peony and Herbaceous Peony Germplasm Display Balls with High Application Potential
 
 
Font Type:
Arial Georgia Verdana
Font Size:
Aa Aa Aa
Line Spacing:
Column Width:
Background:
Article

Transcriptome and Physiological Characterization Reveal the Effects of Exogenous MeJA on Turnips Under Salt Stress

College of Horticulture, Xinjiang Agricultural University, Urumqi 830052, China
*
Author to whom correspondence should be addressed.
Horticulturae 2025, 11(2), 197; https://doi.org/10.3390/horticulturae11020197
Submission received: 6 January 2025 / Revised: 11 February 2025 / Accepted: 12 February 2025 / Published: 13 February 2025

Abstract

Salt stress severely affects the growth of turnips (Brassica rapa subsp. rapa), leading to a decline in quality and a reduction in yield. Methyl jasmonate is an endogenous plant hormone that plays a role in regulating plant responses to salt stress. However, its role and mechanism in regulating the response of turnip salt stress remain unclear. Herein, exogenous 100 μM MeJA was applied to four-leaf turnip seedlings subjected to 100 mM NaCl stress to investigate the changes in growth parameters, plant physiology, gene expression, and hormone accumulation after treatment for 3, 5, and 7 days. The results indicated that exogenous spraying of MeJA restricted the growth of turnip seedlings, but enhanced the activity of antioxidant enzymes, including superoxide dismutase (SOD), peroxidase (POD), and ascorbate peroxidase (APX), while reducing the generation of hydrogen peroxide (H2O2). Additionally, RNA-seq data showed that exogenous MeJA significantly up-regulates the expression of genes associated with resistance to abiotic stress, specifically those involved in sulfur metabolism, phytohormone signaling, glutathione metabolism, and phenylpropanoid biosynthesis. This up-regulation improved the activity of antioxidant enzymes in vivo, facilitated the scavenging of accumulated reactive oxygen species, and strengthened the plant’s defense mechanisms. In summary, exogenous application of MeJA inhibited the growth of turnip seedlings, but enhanced the plant’s physiological responses to salt stress.

1. Introduction

Soil salinization severely threatens global agriculture by impairing land productivity and crop yields [1]. When plants encounter salt stress, they suffer from detrimental effects, including physiological drought, ion toxicity, and disruption of metabolic processes [2,3]. The excessive salt content in the soil environment results in a decrease in water potential, which hinders plant roots from accessing the necessary water from the soil. This condition leaves the plants in a state of prolonged physiological drought, characterized by closed leaf stomata, reduced CO2 uptake, and diminished chlorophyll content [4]. Salt stress results in the excessive accumulation of Na+ and Cl- ions in plants, leading to progressive yellowing of leaves and necrosis of older leaves, beginning at the tips and extending toward the bases [5]. This process ultimately causes a reduction in leaf area, a decrease in the number of leaves, impaired photosynthesis, and inhibited plant growth [6]. When plants encounter adverse conditions, they generate a series of stress responses that regulate biosynthesis, signal transduction, and other pathways. These responses ultimately modulate the expression of downstream resistance genes and facilitate the accumulation of metabolic substances [7].
Exogenous elicitors play a crucial role in enhancing plants’ tolerance to salt stress. They regulate various physiological processes, including stomatal closure, the production of antioxidant substances, and the expression of genes related to stress responses. These actions collectively contribute to improving the overall resilience of plants under saline conditions [8]. Jasmonic acid (JA) and its methyl ester, methyl jasmonate (MeJA), are widely recognized as natural plant growth regulators that can influence various biological processes in plants [9,10]. Reports regarding the role of JA in the protection of plants against salt stress have shown that it exhibits a significant concentration-dependent and dual regulatory effect [11,12]. Low concentrations of JA (such as 12 μmol/L) activated the antioxidant enzyme system in rice (Oryza sativa L.). This reduced the accumulation of reactive oxygen species (ROS) and promoted the synthesis of osmotic regulation substances, such as proline and soluble sugars. Additionally, it enhanced the expression of salt tolerance genes like OsNHX1 and arginine decarboxylase. This alleviated photosynthetic inhibition, enhanced ion compartmentalization capacity, and improved root development. Conversely, high concentrations of JA (>50 μmol/L) exacerbated membrane lipid peroxidation (increased MDA), inhibited photosynthesis-related genes, and, in conjunction with salt stress, led to shortened root length and leaf chlorosis [13,14]. Under 100 mM NaCl treatment, 0.1 mM JA increased root length by 20% and chlorophyll content by 15% in barley (Hordeum vulgare L.); antioxidant enzyme activity was enhanced, and proline and soluble sugar accumulation improved. However, 1 mM JA led to a 25% and 10% reduction in root length and chlorophyll content, respectively [15]. These studies indicate a strong correlation between JA and the enhancement of salt tolerance in plants.
The turnip (Brassica rapa L. subsp. rapa) is a key root vegetable in the Brassica genus of the Brassicaceae family [16]. It is rich in carbohydrates, vitamins, and minerals, providing significant health benefits, including anti-cardiovascular disease, anti-tumor, and anti-inflammatory effects, with higher phytochemical levels than other root crops [17]. Previous research has shown that salinity stress significantly affects turnip vegetative growth and chemical composition, making it a critical factor that could limit yield [18,19,20]. However, the effects of exogenous elicitors, particularly methyl jasmonate (MeJA), on the growth of turnips under salt stress are still unknown, and their mechanism of action remains unclear. It was therefore hypothesized that saline stress would inhibit the growth of turnip plants, while exogenous MeJA might alleviate these negative effects. This study aimed to investigate the regulatory effect of exogenous MeJA on turnip seedlings subjected to NaCl stress, with a particular focus on morphological characteristics, physiological indicators, and gene expression. Additionally, the study elucidates the underlying molecular mechanisms and seeks to provide new insights into the resilience of turnip seedlings under adverse conditions.

2. Materials and Methods

2.1. Plant Material

The turnip cultivar ‘Qiamagu’ was used in this study. It is a mid–late maturing, high-yielding commercial cultivar that is widely grown in northwest China. Seeds were obtained from TianDiHe Co., Ltd. (Urumqi, China). Methyl jasmonate was purchased from Sigma-Aldrich (St. Louis, MO, USA).

2.2. Experiment Design

The experiment was conducted at the laboratory of horticulture in Xinjiang Agricultural University, Urumqi City, Xinjiang Province (43°48′47.15″ N, 87°34′4.98″ E). Equi-sized seeds were surface sterilized with 2% sodium hypochlorite solution for 15 min, and rinsed with sterile distilled water four times for 5 min each time, after which the seeds were sown in 9 cm Petri dishes with two layers of filter paper at the bottom for germination. After germination, seedlings of uniform size (approximately 2 cm in length) were selected and transplanted into plastic pots (12 cm in diameter and 20 cm in height) containing 1.5 L substrate (coconut coir: vermiculite: perlite = 2:1:1). In each pot, one seedling was transplanted. The seedlings were incubated in a growth chamber at temperatures of 26 °C/18 °C (day/night), with 70–80% relative humidity and a 16 h/8 h (day/night) photoperiod. Irrigation was carried out every five days, alternating between distilled water and a 1/2 Hoagland nutrient solution, with a volume of 200 mL applied each time.
At the four-leaf, one-heart stage (20 days post-sowing), a treatment regimen involving exogenous MeJA spraying and NaCl stress was initiated. All plastic pots were divided into the following four treatment groups: CK (control), T1 (100 μmol/L MeJA), T2 (100 mmol/L NaCl), and T3 (100 mmol/L NaCl + 100 μmol/L MeJA). The experiment followed a randomized block design with three replicates per treatment. Each replicate consisted of 30 pots, resulting in a total of 90 plants per treatment group.
The plants in the CK and T2 treatment groups were irrigated with 200 mL of 100 mmol/L NaCl solution, while the plants in the T1 and T3 treatment groups were irrigated with distilled water instead. After 24 h of irrigation, the MeJA treatment was applied. MeJA solutions were prepared by dissolving MeJA in ethanol, followed by diluting it with double-deionized water at a 1:10,000 ethanol-to-water (v/v) ratio. Additionally, the solutions were formulated with 0.1% (v/v) Tween-20. For the T1 and T3 treatment groups, a 100 μmol/L MeJA solution was sprayed on the seedlings at 8:00 p.m., with applications occurring every two days. To ensure experimental consistency across treatments, distilled water was sprayed on the seedlings in the CK and T2 treatment groups at the same time. All seedlings in the four treatment groups were sprayed using a hand-shaking sprayer until the liquid began dripping from the leaves, ensuring thorough coverage of both the front and back sides of all leaves.

2.3. Measurement of Growth Parameters

At 7 days of MeJA spraying treatment, 10 uniformly growing seedlings were randomly selected from three replicate blocks for the measurement of growth parameters, and their phenotypic images were captured. The 3rd leaf of these seedlings was collected for photography and measurement of leaf morphological indicators. The fresh weights of shoots and roots were separately measured using an analytical balance (0.001 g). Subsequently, the samples were subjected to enzyme inactivation by incubation at 105 °C for 30 min in a drying oven, followed by oven-drying at 80 °C until constant weight was attained. Dry weights were then determined using the same analytical balance. The Image J program was used to measure the leaf length (cm), leaf width (cm), leaf area (cm2), and petiole dimensions (cm) of the third leaf of the seedling captured in the photograph.

2.4. Determination of Photosynthetic Pigments and Their Precursors

On the 3rd, 5th, and 7th days after MeJA treatment, 20 seedlings with consistent growth were selected from the three replicate blocks of the four treatment groups. The 3rd leaf of each seedling was collected and mixed to provide three biological replicates for each treatment group. The samples were rapidly frozen using liquid nitrogen, and then stored at −80 °C for measuring photosynthetic pigments and their precursors. The chlorophyll content in the leaves of the turnip seedlings was determined by the ethanol extraction method [21].

2.5. Determination of Physiological and Biochemical Indicators

According to the sampling method in Section 2.4, leaves of the seedlings were collected for the measurement of physiological and biochemical indicators. The malondialdehyde (MDA) content was measured using the thiobarbituric acid colorimetric method [22]. Antioxidant enzyme activities, including superoxide dismutase (SOD), peroxidase (POD), catalase (CAT), and ascorbate peroxidase (APX), were assessed, following the protocol established by Abdel [23]. The hydrogen peroxide (H2O2) content and superoxide anion (O2·−) levels of ROS were quantified according to the methodology described by Jambunathan [24]. The soluble sugar content was determined using the anthrone method [25], while the soluble protein content was assessed via the coomassie brilliant blue method [26]. Proline content was measured using the sulfosalicylic acid method [27].

2.6. RNA Extraction, Transcriptome Sequencing, and Data Analysis

According to the sampling method in Section 2.4, on the 5th day after MeJA treatment, leaves of the seedlings were collected for transcriptome sequencing and analysis. A total of 12 biological replicates (3 per group) were obtained.
(1)
RNA extraction and cDNA library construction
The total RNA concentration of the extracted turnip samples was measured using the Agilent 2100 Bioanalyzer, while the integrity of the extracted RNA was assessed through 1% agarose gel electrophoresis. The RNA samples that were tested were subsequently stored at −80 °C. cDNA libraries were constructed utilizing the NEB Next Ultra RNA Library Prep kit (NEB, Ipswich, MA, USA), in accordance with the manufacturer’s instructions.
(2)
Sequencing and data analysis
The libraries that passed inspection were sequenced using the Illumina HiSeq 4000 platform (Illumina, San Diego, CA, USA) to generate paired-end reads. The turnip genome available in the database served as the reference genome “http://www.bioinformatics.nl/brassica/turnip” (accessed on 28 January 2025) [28]. Clean reads were aligned to this reference genome using the Hisat2 sequence comparison software, allowing for a maximum of five base mismatches. The number of reads aligned to each gene was quantified using the Subread program (2.0.6), and gene expression was calculated using the FPKM method. The transcriptome expression matrix was analyzed for differential expression with DEGSeq2 software (v1.4.5). The expression levels of each gene between treatments were assessed for significance based on the criteria of Log2FoldChange ≥ 1 and FDR ≤ 0.001. Candidate differentially expressed genes were subsequently uploaded to the GO and KEGG databases for enrichment analysis and functional annotation.
(3)
Validation of differentially expressed genes by RT-qPCR
Twenty-seven differentially expressed genes were selected for quantitative analysis, with the turnip β-actin gene serving as an internal reference control. The primer sequences are shown in Table S5. Each sample comprised a 10 μL reaction mixture containing 1.0 μL cDNA, 5 μL of the fluorescent reagent SYBR, 3 μL of ddH2O, and 0.5 μL each of forward and reverse primers. The reaction conditions were as follows: 95 °C for 30 s, followed by 45 cycles of 95 °C for 5 s and 58 °C for 30 s. For melting curve analysis, the PCR cycles were succeeded by a program that included 15 s at 95 °C, followed by a gradual increase from 55 °C to 95 °C. The analysis of differentially expressed genes and internal reference genes was conducted using the same PCR program as described above, or with a slightly adjusted annealing temperature. The relative expression levels of genes were determined using the cycling threshold method, 2−ΔΔCT. Three biological replicates were established for each treatment, and three technical replicates were performed for each biological replicate.

2.7. Determination of Plant Hormone Content

According to the sampling method in Section 2.4, leaf samples from the seedlings were collected for the determination of endogenous hormone levels, including ABA, JA, CTK, and Auxin, using the LC-MS/MS method.
The procedure involved the following steps:
(1)
Grinding turnip leaf samples, which were stored at −80 °C, into a powder using a tissue grinder;
(2)
Weighing 50 mg of the ground sample, adding the appropriate amount of internal standard, and extracting with 1 mL of a methanol/water/formic acid solution (15:4:1, v/v/v);
(3)
Re-dissolving the concentrated extract in 100 μL of an 80% methanol/water solution, filtering the solution through a 0.22 μm filter membrane, and placing it in a feed vial for LC-MS/MS analysis;
(4)
Comparing and qualitatively analyzing the detected mass spectrometry data with the Metware Plant Hormone Database, followed by processing the mass spectrometry data for quantitative analysis using the software Analyst 1.6.3.

2.8. Weighted Gene Co-Expression Network Analysis (WGCNA) in Physiological Traits and Hormone Content

WGCNA was performed to explore the correlation between gene co-expression modules and physiological/hormonal indices of the turnips at 5 days post-treatment. To construct the network, genes with FPKM ≥ 0.001 and variation in FPKM ≥ 0.5 were retained. Key parameters included a minimum module size of 30 and a minimum height of 0.25 for merging similar modules. The optimal soft threshold power (β) was determined via the pickSoftThreshold function, to ensure the network adhered to a scale-free topology. The correlation coefficient |r| > 0.8 and a significance threshold of p < 0.01 were used as the basis for determining correlations between the modules and physiological indicators.

2.9. Statistical Analysis

Growth parameter, photosynthetic pigment, and physiological and biochemical indicator data were statistically analyzed using one-way Analysis of Variance (ANOVA) in SPSS 19.0 software. Significant differences among treatments were further evaluated using Duncan’s New Multiple Range Test at a significance level of p = 0.05. The Pearson correlation method was employed to conduct a correlation analysis of the various indicators of the four treatments on the fifth day of the seedlings. Data visualization was performed using GraphPad Prism 8.0 software.

3. Results

3.1. Growth Parameters

Exogenous MeJA, NaCl stress, and T3 treatments significantly reduced the dry and fresh weights of turnip seedlings, and the greatest decreases in the growth indices of turnip seedlings were observed in the T3 treatment (Table 1 and Table S1). The T1 treatment significantly reduced leaf width, leaf length, petiole length, and leaf area by 12.5%, 20.7%, 18.7%, and 20.7%, respectively, compared to the control; the T2 treatment reduced leaf width, leaf length, petiole length, and leaf area by 12.2%, 7.2%, 27.4%, and 18.4%, respectively; and the T3 treatment significantly reduced leaf width, petiole length, and leaf area by 8.3%, 15.4%, and 30.3%, respectively. In addition, petiole length was significantly higher in the T3 treatment than in the T1 and T2 treatments, by 3.99% and 16.55%, respectively. In conclusion, the T1, T2, and T3 treatments significantly inhibited leaf development (Table 1 and Table S1). The addition of treatments with exogenous MeJA resulted in yellowing of the leaf color in turnip seedlings. A purple color appeared on both petiole and leaf veins in the T3 treatment group (Figure 1).

3.2. Photosynthetic Pigments and Their Precursors

NaCl stress and exogenous MeJA treatment decreased the content of chlorophyll and of its precursor substance in turnip seedlings, and caused a loss of green color in the leaves (Figure 2). Moreover, exogenous MeJA treatment inhibited the content of chlorophyll and its precursor substance more strongly than NaCl treatment. The contents of chlorophyll and its precursor substance in the T3 treatment group were at the lowest level among all the treatment groups.

3.3. MDA and ROS Content

All three treatments significantly increased the MDA content in turnip seedlings compared with the control (Figure 3). The MDA content in leaves was higher in the T3 treatment group than in the T1 and T2 treatment groups (Figure 3A). The T1, T2, and T3 treatments all increased the H2O2 content in the leaves of turnip seedlings, and the T3 treatment significantly reduced the H2O2 content compared with the T2 treatment (Figure 3B). The O2 content in seedlings of the T3 treatment group was significantly higher than that of the seedlings in the T1 and T2 treatment groups (Figure 3C).

3.4. Antioxidant Enzyme Activities

The activities of SOD, POD, and APX in the leaves were significantly enhanced by all three treatments compared to the control (Figure 4A,B,D). Notably, SOD activity in the T3 treatment group reached the highest level across all three time periods (Figure 4A). In contrast, exogenous treatment with MeJA significantly reduced CAT activity in the leaves, maintaining it at a consistent level throughout the three periods. Both the T2 and T3 treatments significantly elevated CAT activity; however, this activity gradually decreased over time with increasing treatment duration. Furthermore, CAT activity in the T3 treatment group was consistently lower than that observed in the NaCl stress group across all three treatment periods (Figure 4C).

3.5. Osmoregulation Substances

The contents of soluble sugars, soluble proteins, and proline in the leaves of turnip seedlings significantly increased following exogenous treatments with MeJA and NaCl stress (Figure 5). Notably, the soluble sugar content was significantly higher in the T3 treatment compared to the salt stress and MeJA treatments administered individually (Figure 5A).

3.6. Transcriptomic Analysis

3.6.1. Quality Control of Transcriptome Sequence

The total RNA from the 12 collected turnip seedling leaf samples was extracted, and the transcriptome was sequenced. The valid data amount for each sample ranged from 5.98 to 6.97 G, resulting in a total of 77.77 G of data. The distribution of Q30 bases for each sample ranged from 94.18% to 94.92%, with an average GC content of 47.28% (Table S2).
After removing splice sequences and low-quality reads from the raw transcriptome data of 12 samples, a total of 518,418,128 reads were obtained. The data from all samples were aligned with the reference genome with an accuracy exceeding 87% (Table S3). The correlation matrix, PCA plot, and gene expression level analysis demonstrated a high degree of correlation among the samples, fulfilling the criteria for transcriptomic data analysis (Figure S1).

3.6.2. Statistics and Visualization of Differentially Expressed Genes

Based on the gene expression results from transcriptome sequencing, visualization analyses were conducted for each treatment group. The gene expression heat map and clustering results indicate that the gene expression profiles for the T2 and T3 treatment groups were closely aligned (Figure 6A). Venn diagrams were constructed for five combinations, which identified a total of 836 genes exhibiting consistent expression patterns across these combinations (Figure 6B). Furthermore, the number of differentially expressed genes was quantified for the comparative combinations of interest in this experiment, revealing that 8709, 9153, and 10,919 genes were differentially expressed in the T1, T2, and T3 treatment groups, respectively, when compared to the control group (Figure 6C). To validate the accuracy of the transcriptome FPKM data, 27 differential genes were selected for qPCR analysis. The expression correlation among the 27 genes was approximately 0.86, suggesting that the transcriptome data were reliable for subsequent analyses (Figure 6D).
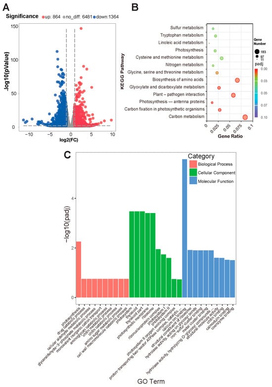
The expression of 2228 genes in the leaves of turnip seedlings subjected to NaCl stress exhibited significant differences compared to the control (|Log2FC| ≥ 2, p < 0.01). Among these, 864 genes were significantly up-regulated, while 1364 genes showed significantly down-regulated expression (Figure 7A). These differential genes were predominantly enriched in 13 KEGG metabolic pathways (Figure 7B), with the carbon metabolic pathway (ko01200), amino acid biosynthesis pathway (ko01230), and phytopathogenic interactions pathway (ko04626) exhibiting the highest numbers of enriched genes. Furthermore, the differentially expressed genes were significantly enriched in 20 GO terms (Figure 7C). Notably, only the photosynthesis functional category (GO:0015979) was significantly enriched within the biological process classification. The most pronounced enrichment in the cellular functional category included eight GO terms related to photosystems (GO:0009521), cystoids (GO:0009579), photosynthetic membranes (GO:0034357), and ribosomes (GO:0005840). Regarding molecular functions, the differentially expressed genes were primarily enriched in 11 functional classifications, including calcium binding (GO:0005509), structural components of ribosomes (GO:0003735), and hydrolase activity (GO:0016798).
The expression of 1506 genes in the leaves of turnip seedlings in the T3 treatment group was significantly different from that observed under the T2 treatment (|Log2FC| ≥ 2, p < 0.01). Among these, 906 genes exhibited significantly up-regulated expression, while 600 genes showed significantly down-regulated expression (Figure 8A). The differential genes were primarily enriched in 13 KEGG metabolic pathways, with most of the differentially expressed genes concentrated in the primary metabolite synthesis pathway (Figure 8B). Additionally, these differentially expressed genes were significantly enriched in 74 GO terms (Figure 8C).

3.7. Plant Endogenous Hormone Content

To investigate the relationship between endogenous hormones in the leaves of turnip seedlings and exogenous treatments with MeJA and NaCl stress, the endogenous hormone levels in leaves across the four treatment groups were measured using LC-MS/MS (Figure 9). A total of 19 endogenous hormone analogs exhibited significant alterations in the leaves of turnip seedlings following exogenous MeJA treatment. Notably, L-tryptophan (Trp) and jasmonic acid-isoleucine (JA-Ile) were significantly down-regulated, showing reductions of 2.5-fold and 1.8-fold, respectively, compared to the control group. In contrast, only five endogenous hormone species demonstrated significant changes under NaCl stress; specifically, isopentenyl adenine-7-glucoside (iP7G) and dihydrojasmonic acid (H2JA) were significantly down-regulated, while indole-2-carboxylic acid (ICA), 6-benzylaminopurine (BAP), and oxidized pentenyl cyclopentane (OPC-6) were up-regulated. Most endogenous hormone levels in the leaves of turnip seedlings were found to be up-regulated under T3 treatment. In total, 19 endogenous hormone-like substances exhibited significant changes in response to NaCl stress treatment, with BAP and JA-Ile showing significant down-regulation. Growth hormones, cytokinins, and JA were up-regulated by seven, four, and six substances, respectively. In conclusion, exogenous MeJA treatment led to the up-regulated accumulation of most endogenous hormones in the leaves of turnip seedlings under NaCl stress.

3.8. WGCNA of Filtered Genes

The genes with no significant changes in FPKM values in the transcriptome data were filtered, and finally, 21,109 genes were obtained for WGCNA (Figure 10). The physiological and endogenous hormone data in the leaves of turnip seedlings were analyzed in combination with gene expression data, and a total of 27 modules were identified. The yellow, blue, and turquoise modules had a higher correlation with physiological indicators, containing 3080, 4759, and 4981 genes, respectively. The yellow module was significantly and positively correlated with ABA (r = 0.89, p = 1 × 10−4), SOD (r = 0.88, p = 1 × 10−4), POD (r = 0.94, p = 5 × 10−6), APX (r = 0.96, p = 9 × 10−7), and O2·− (r = 0.89, p = 1 × 10−4); the blue module was significantly and positively correlated with JA (r = 0.94, p = 8 × 10−6), SA (r = −0.91, p = 5 × 10−5), and CAT (r = −0.88, p = 1 × 10−4); and the turquoise module was significantly positively correlated with SA (r = 0.88, p = 1 × 10−4) and total chlorophyll (r = 0.99, p = 4 × 10−11), whereas it was significantly negatively correlated with SOD (r = −0.9, p = 6 × 10−5), POD (r = −0.82, p = 0.001), O2·− (r = −0.83, p = 9 × 10−4), soluble sugars (r = −0.82, p = 0.001), and MDA (r = −0.98, p = 1 × 10−8).
To understand the functions of the genes in these three modules, we annotated them with gene functions using the KEGG database (Table S4). The genes in the blue module were significantly enriched in nine KEGG pathways, with the highest number of genes enriched in phenylalanine, tyrosine, and tryptophan biosynthesis (ko00400), sulfur metabolism (ko00920), and thioside biosynthesis (ko00966). The yellow gene module was significantly enriched in four metabolic pathways, mainly proteasome (ko03050), phagosome (ko04145), oxidative phosphorylation (ko04145), and the citric acid cycle (TCA cycle) (ko00020). The genes in the blue–green module were significantly enriched only in the metabolic pathway of phytopathogenic interactions (ko04626).

3.9. Gene Expression in Biosynthetic Pathways of ABA, JA, CTK, and Auxin

Both exogenous MeJA treatment and NaCl stress treatment resulted in alterations in the expression of endogenous hormone biosynthetic genes in turnip leaves. Following KEGG annotation, we identified 21, 21, 13, and 10 biosynthetic genes in the ABA, JA, CTK, and Auxin pathways, respectively (Figure 11).
In the ABA synthesis pathway, 12 genes were up-regulated and 9 genes were down-regulated in the leaves of turnip seedlings after induction with exogenous MeJA. Similarly, under NaCl stress treatment, 9 genes in the ABA biosynthesis pathway were down-regulated, while 12 were up-regulated. The up-regulated expression was observed to be 1.6-fold and 1-fold compared to under NaCl stress treatment. Notably, A09-43.138 (ZEP) exhibited no significant change compared to the control under NaCl stress; however, after the T3 treatment, it demonstrated significant down-regulation, by nearly 1.2-fold compared to under NaCl stress treatment.
A total of 11 genes in the JA biosynthetic pathway exhibited up-regulated expression, while 9 genes demonstrated down-regulated expression following treatment with exogenous MeJA. In contrast, during NaCl stress treatment, 16 genes showed down-regulated expression, whereas only 5 genes were up-regulated. The expression patterns of most JA synthesis genes were reversed in the T3 treatment compared to those observed under NaCl stress. Specifically, A02-91.128 (LOX), A07-94.88 (JMT), A08-203.141 (OPR), and A07-165.91 (LOX) were significantly down-regulated in expression upon NaCl treatment; however, these four genes exhibited significant up-regulation after the T3 treatment, with increases of 1.6-, 2.4-, 1.8-, and 1.8-fold, respectively, compared to under NaCl treatment.
As for the CTK biosynthesis genes, a total of seven genes were down-regulated and six were up-regulated in turnip leaves following exogenous MeJA treatment. In contrast, four CTK synthesis-related genes were up-regulated and nine were down-regulated under NaCl stress. Most genes in the CTK biosynthesis pathway exhibited alterations due to the T3 treatment compared to NaCl stress. Notably, the A02-107.11 (IPT) gene maintained its up-regulated expression pattern, showing a 1.2-fold increase relative to NaCl stress treatment. Conversely, A02-70.72 (CKX) was down-regulated under NaCl stress, but displayed a significant up-regulated expression trend after the T3 treatment, with an increase of nearly 1.5-fold compared to under NaCl stress treatment.
Auxin genes exhibited down-regulated expression in only two genes following exogenous MeJA treatment, while the remaining eight genes demonstrated up-regulated expression. A total of six auxin biosynthesis genes showed up-regulated expression and four displayed down-regulated expression under NaCl stress treatment. Under the T3 treatment, four genes were down-regulated and six genes were up-regulated compared to under NaCl stress. Notably, A01-41.99 (YUCCA) and Scaffold000111-4.83 (YUCCA) were the two genes that exhibited significant differences, with one gene up-regulated by 1.7-fold and the other down-regulated by 1-fold, in comparison to under NaCl treatment.

3.10. Correlation Relationships Among Tested Traits in Turnip Seedlings Under All Treatments

Pearson correlation analysis was conducted to reveal the correlation between physiological traits, biochemical traits, and JA in turnip seedlings under all treatments. The results indicated that the activities of SOD, POD, and APX showed significant positive correlations with jasmonic acid substances such as OPC-4, OPC-6, MeJA, and OPDA. In contrast, CAT activity exhibited significant negative correlations with JA hormones, except for JA-Ile. Additionally, MDA showed significant negative correlations with chlorophyll a, chlorophyll b, and total chlorophyll content. Soluble sugars, proline, and malondialdehyde showed significant positive correlations with OPC-4, OPC-6, MeJA, and OPDA. Furthermore, the chlorophyll precursors Mg-proto IX, Proto IX, and Pchlide displayed significant negative correlations with the levels of JA-Phe, OPC-4, OPC-6, JA, and OPDA (Figure 12). The correlations among these physiological and biochemical indicators indicate that there is a synergistic effect in the process of MeJA regulating turnip seedlings under NaCl stress.

4. Discussion

Jasmonates and their derivatives play significant roles in plant physiology, regulating processes ranging from leaf senescence to stress adaptation [29]. Tavallali et al. demonstrated that exogenous MeJA enhanced salt tolerance in almond (Prunus dulcis Mill.) rootstocks by improving physiological and biochemical parameters, thereby alleviating growth inhibition under NaCl stress [30]. However, the effects of MeJA appear to be species- and dosage-related. In Arabidopsis thaliana, Chen et al. observed that the combined treatment of MeJA and NaCl synergistically suppressed growth, leading to reduced root elongation and leaf yellowing [31]. Consistent with this antagonistic interaction, this study revealed that MeJA exacerbated NaCl-induced damage in turnip seedlings, as evidenced by significantly lower fresh and dry biomass compared to NaCl-stressed controls. Exogenous treatment with MeJA reduced the leaf width, leaf length, and leaf area of turnip seedlings under salt stress, but increased the length of the petiole. These contrasting outcomes may arise from differences in JA signaling pathways across species or hormetic thresholds in stress responses.
Salt stress impedes chlorophyll biosynthesis and reduces chlorophyll content, which subsequently inhibits the process of photosynthesis in plants. Manan found that the exogenous application of MeJA decreased chlorophyll content in normally growing tomato plants; however, exogenous MeJA increased chlorophyll content in tomato plants subjected to salt stress [13]. Wang et al. reported that spraying 500 μM MeJA significantly enhanced the root activity and leaf carotenoids content of soil-less cultivated Chinese chive, and promoted the activities of key enzymes of chlorophyll synthesis (ChlM and POR), thereby increasing chlorophyll a, chlorophyll b, and total chlorophyll contents [32]. These findings contrast with the results of the present study, which demonstrated that while low concentrations of MeJA could increase chlorophyll content in turnip seedlings, there was no significant difference observed, and chlorophyll content gradually decreased with increasing MeJA concentrations.
While the growth effects of MeJA remain debated, its role in fine-tuning antioxidant systems under salinity has been widely documented. Qiu et al. reported that the foliar application of 2 mmol/L MeJA enhanced the activities of SOD, POD, CAT, and APX in seedling leaves, effectively reducing ROS accumulation and mitigating salt stress impacts [33]. Similarly, Azooz found that exogenous MeJA significantly increased POD and APX activities in salt-stressed okra seedlings, suggesting a conserved role in redox homeostasis regulation [34]. In this study, exogenous MeJA also elevated antioxidant enzyme activities in turnip seedlings. However, the response patterns diverged. While POD activity increased progressively with MeJA treatment, SOD, CAT, and APX activities exhibited an initial rise, followed by a decline at higher doses. This biphasic response may reflect a hormetic effect, whereby low MeJA concentrations activate antioxidant defenses, whereas excessive levels overwhelm cellular detoxification capacity, possibly due to ROS overgeneration overwhelming scavenging systems or negative feedback on enzyme biosynthesis. These findings underscore the complexity of MeJA-mediated stress adaptation. Future studies should explore dose–response thresholds and crosstalk with abscisic acid (ABA) or other phytohormones to optimize MeJA applications in crop salinity management.
While exogenous MeJA typically mitigates ROS accumulation [35], Azooz et al. observed reduced H2O2 and MDA levels in salt-stressed okra (Abelmoschus esculentus) [34]. This study revealed a biphasic ROS response in turnip seedlings. MDA, H2O2, and O2 levels initially increased, but declined at higher MeJA concentrations. This transient ROS surge may reflect a hormetic priming effect: low MeJA doses activate antioxidant defenses, whereas higher concentrations overwhelm scavenging systems, leading to oxidative burst and growth impairment. Divergent outcomes across studies could arise from species-specific thresholds in ROS management or differences in MeJA-NaCl interaction dynamics [36,37].
Exogenous MeJA modulates osmotic homeostasis in plants under salinity, yet its effects vary across species and experimental systems [12]. For instance, Ahmadi et al. reported that MeJA application more than doubled proline content in salt-stressed oilseed rape (Brassica napus) seedlings exposed to 330 mmol/L NaCl [38]. Conversely, Yoon et al. found no significant MeJA-induced changes in proline levels in their model species [39], highlighting dosage-related responses. In this study, exogenous MeJA progressively increased proline accumulation in NaCl-stressed turnip seedlings, a trend potentially linked to protein synthesis inhibition under combined stress. This aligns with findings in cowpea (Vigna unguiculata), in which MeJA pretreatment enhanced soluble sugars, proteins, and proline, thereby improving salt tolerance [40]. This study further indicates that MeJA mobilizes osmolytes (e.g., soluble sugars and proline) as a compensatory strategy against NaCl-induced osmotic stress, though excessive proline accumulation may paradoxically reflect metabolic dysregulation, rather than adaptive success.
For most abiotic stress studies in Brassica, reference genomes provide a pragmatic foundation for efficient, comparative, and functionally informed research. Shu et al. indicated that JA and ABA work synergistically to effectively alleviate salt-induced damage in Brassica napus, as demonstrated through transcriptomic analysis. Furthermore, the increased expression of all BnJAZ genes following salt stress underscores the significant role of JA in this stress response [41]. In this study, the reference transcriptome was used to estimate gene expression levels. Our findings demonstrated that exogenous MeJA significantly up-regulated the gene expression of sulfur metabolism, phytohormone signaling, glutathione metabolism, and phenylpropanoid biosynthesis pathways. However, de novo sequencing can reveal species- or lineage-specific genes, regulatory elements, or structural variations that are absent in reference genomes, which may underlie unique stress adaptations. Xu et al. sequenced a high-quality genome and transcriptome of heat-tolerant pak choi (Brassica rapa ssp. chinensis), highlighting the significant role of long terminal repeat retrotransposons (LTR-RTs) in expanding genomic regions associated with cuticle biosynthesis, particularly in the BrcCER1 gene [42]. Meanwhile, Singh et al. conducted a de novo transcriptome assembly in a synthetic allohexaploid Brassica (Brassica juncea + Sinapis alba), and identified over 2000 heat shock proteins (HSPs) which are essential for protein folding, maintaining redox balance, and enhancing thermotolerance during seed maturation, correlating with resilience to high-temperature stress [43]. Privitera et al. identified key genes and pathways associated with drought stress in both sensitive and tolerant genotypes of B. oleracea var. italica. Their comprehensive evaluation of de novo and reference-based genome assemblies revealed critical genes linked to drought tolerance, including a transcription factor that exhibited contrasting expression patterns across different genotypes. Notably, they highlighted the scarcity of robust annotations for B. oleracea in the reference analysis, which underscored the challenges posed by limited functional annotations and the significant impact of this on their findings [44]. To identify additional genes involved in the salt stress response, a de novo sequencing approach will be employed to uncover novel salt-tolerant genes and elucidate previously unknown molecular mechanisms. This will provide foundational insights for the development of salt-resistant turnip cultivars.
Exogenous treatment with MeJA led to significant alterations in genes associated with plant signal transduction pathways, as well as those involved in hormone biosynthesis pathways. Jang et al. demonstrated that antagonism occurs between JA and CTK in Arabidopsis, in which exogenous JA inhibits the expression of CTK synthesis genes [45]. The application of MeN (exogenous spraying of MeJA combined with NaCl solution irrigation) significantly suppressed the expression of CTK synthesis-related genes in Nitraria tangutorum Bobr., while concurrently inducing the accumulation of endogenous JA and ABA [46]. Similar results were observed in the present study, where genes in the CTK synthesis pathway were down-regulated, leading to the accumulation of four CTK analogs in the leaves of turnip seedlings following exogenous MeJA induction. Additionally, gene expression and hormone levels in the JA and ABA synthesis pathways were significantly up-regulated. Under salt stress, the application of exogenous JA treatment notably increased the contents of ABA, GA, and JA in soybean by 60.57%, 62.50%, and 52.25%, respectively, compared to the control. Furthermore, the transcription levels of SOD, POD, CAT, and APX genes were significantly elevated in soybean seedlings following the T3 treatment [47]. Pretreatment of barley seedlings with JA suppressed the expression of genes related to light responses, while the T3 treatment led to an up-regulation of all genes in the JA synthesis pathway compared to NaCl stress [15]. In the present study, it was observed that turnip seedlings exhibited significant down-regulation in the expression of photosynthesis-related genes, and notable up-regulation in the expression of amino acid biosynthesis-related genes, when co-treated with exogenous MeJA and NaCl stress. Additionally, from the perspective of metabolite accumulation, organic acids and amino acids were found to be significantly higher in turnip seedlings co-treated with exogenous MeJA and NaCl stress compared to those subjected to NaCl stress, and an increased accumulation of ABA and JA content was also observed.

5. Conclusions

Exogenous application of 100 μmol/L MeJA significantly limited the growth of turnip seedlings under NaCl stress, and inhibited the expression of genes related to chlorophyll synthesis, photosynthesis, and carbon metabolism in the leaves of turnip seedlings. However, it induced significant up-regulated expression of genes related to resistance to adversity stress, such as sulfur metabolism, phytohormone signaling, glutathione metabolism, and phenylpropane biosynthesis, which enhanced antioxidant enzyme activities in vivo, scavenged over-accumulated ROS, and enhanced defense mechanisms.

Supplementary Materials

The following supporting information can be downloaded at https://www.mdpi.com/article/10.3390/horticulturae11020197/s1: Table S1: ANOVA results of growth parameters and leaf morphology, depending on treatments. Table S2: Summary of sample sequencing data quality. Table S3: Comparison of transcriptome data with reference genome. Table S4: Functional annotation of module gene. Table S5: RT—qPCR primers for validation of transcriptome sequencing. Figure S1: RNA gel electrophoresis of different samples. Figure S2: Gene expression and correlation of each sample.

Author Contributions

C.M. and K.J. conceived the study. Z.T. contributed to the sampling. X.Y. and R.X. collected and analyzed the data. C.M. wrote the manuscript. K.J. edited and reviewed the manuscript. All authors have read and agreed to the published version of the manuscript.

Funding

This research was funded by the Natural Science Foundation of Xinjiang Uygur Autonomous Region (Youth Project), grant number 2022D01B24; the Graduate Research Innovation Project of Xinjiang Agricultural University, grant number XJAUGRI2024034; and the Xinjiang Tianchi Doctoral Program Project in 2021.

Data Availability Statement

Data are contained within the article.

Conflicts of Interest

The authors declare no conflicts of interest.

References

  1. Cuevas, J.; Daliakopoulos, I.N.; del Moral, F.; Hueso, J.J.; Tsanis, I.K. A Review of Soil-Improving Cropping Systems for Soil Salinization. Agronomy 2019, 9, 295. [Google Scholar] [CrossRef]
  2. Yang, Y.; Guo, Y. Unraveling Salt Stress Signaling in Plants. J. Integr. Plant Biol. 2018, 60, 796–804. [Google Scholar] [CrossRef] [PubMed]
  3. Ondrasek, G.; Rathod, S.; Manohara, K.K.; Gireesh, C.; Anantha, M.S.; Sakhare, A.S.; Parmar, B.; Yadav, B.K.; Bandumula, N.; Raihan, F.; et al. Salt Stress in Plants and Mitigation Approaches. Plants 2022, 11, 717. [Google Scholar] [CrossRef] [PubMed]
  4. Zahra, N.; Al Hinai, M.S.; Hafeez, M.B.; Rehman, A.; Wahid, A.; Siddique, K.H.M.; Farooq, M. Regulation of Photosynthesis under Salt Stress and Associated Tolerance Mechanisms. Plant Physiol. Biochem. 2022, 178, 55–69. [Google Scholar] [CrossRef]
  5. Malakar, P.; Chattopadhyay, D. Adaptation of Plants to Salt Stress: The Role of the Ion Transporters. J. Plant Biochem. Biotechnol. 2021, 30, 668–683. [Google Scholar] [CrossRef]
  6. Zhao, S.; Zhang, Q.; Liu, M.; Zhou, H.; Ma, C.; Wang, P. Regulation of Plant Responses to Salt Stress. Int. J. Mol. Sci. 2021, 22, 4609. [Google Scholar] [CrossRef]
  7. Yu, Z.; Duan, X.; Luo, L.; Dai, S.; Ding, Z.; Xia, G. How Plant Hormones Mediate Salt Stress Responses. Trends Plant Sci. 2020, 25, 1117–1130. [Google Scholar] [CrossRef]
  8. Ahmad, B.; Zaid, A.; Sadiq, Y.; Bashir, S.; Wani, S.H. Role of Selective Exogenous Elicitors in Plant Responses to Abiotic Stress Tolerance. In Plant Abiotic Stress Tolerance: Agronomic, Molecular and Biotechnological Approaches; Hasanuzzaman, M., Hakeem, K.R., Nahar, K., Alharby, H.F., Eds.; Springer International Publishing: Cham, Switzerland, 2019; pp. 273–290. ISBN 978-3-030-06118-0. [Google Scholar]
  9. Zhu, Z. Jasmonate: The Swiss Army Knife in the Plant’s Pocket. J. Exp. Bot. 2023, 74, 1159–1161. [Google Scholar] [CrossRef] [PubMed]
  10. Venegas-Molina, J.; Proietti, S.; Pollier, J.; Orozco-Freire, W.; Ramirez-Villacis, D.; Leon-Reyes, A. Induced Tolerance to Abiotic and Biotic Stresses of Broccoli and Arabidopsis after Treatment with Elicitor Molecules. Sci. Rep. 2020, 10, 10319. [Google Scholar] [CrossRef] [PubMed]
  11. Sood, M. Jasmonates: “The Master Switch” for Regulation of Developmental and Stress Responses in Plants. J. Plant Growth Regul. 2023, 42, 5247–5265. [Google Scholar] [CrossRef]
  12. Henschel, J.M.; de Moura, V.S.; Silva, A.M.O.; da Silva Gomes, D.; dos Santos, S.K.; Batista, D.S.; Dias, T.J. Can Exogenous Methyl Jasmonate Mitigate Salt Stress in Radish Plants? Theor. Exp. Plant Physiol. 2023, 35, 51–63. [Google Scholar] [CrossRef]
  13. Kim, S.-J.; Tran, B.Q.; Jung, S. Methyl Jasmonate-Induced Senescence Results in Alterations in the Status of Chlorophyll Precursors and Enzymatic Antioxidants in Rice Plants. Biochem. Biophys. Res. Commun. 2023, 671, 38–45. [Google Scholar] [CrossRef] [PubMed]
  14. Hussain, S.; Zhang, R.; Liu, S.; Li, R.; Wang, Y.; Chen, Y.; Hou, H.; Dai, Q. Methyl Jasmonate Alleviates the Deleterious Effects of Salinity Stress by Augmenting Antioxidant Enzyme Activity and Ion Homeostasis in Rice (Oryza sativa L.). Agronomy 2022, 12, 2343. [Google Scholar] [CrossRef]
  15. Walia, H.; Wilson, C.; Condamine, P.; Liu, X.; Ismail, A.M.; Close, T.J. Large-Scale Expression Profiling and Physiological Characterization of Jasmonic Acid-Mediated Adaptation of Barley to Salinity Stress. Plant Cell Environ. 2010, 30, 410–421. [Google Scholar] [CrossRef] [PubMed]
  16. Paul, S.; Geng, C.-A.; Yang, T.-H.; Yang, Y.-P.; Chen, J.-J. Phytochemical and Health-Beneficial Progress of Turnip (Brassica rapa). J. Food Sci. 2019, 84, 19–30. [Google Scholar] [CrossRef] [PubMed]
  17. Yang, J.; Lou, J.; Zhong, W.; Li, Y.; He, Y.; Su, S.; Chen, X.; Zhu, B. Chemical Profile of Turnip According to the Plant Part and the Cultivar: A Multivariate Approach. Foods 2023, 12, 3195. [Google Scholar] [CrossRef] [PubMed]
  18. Mojarad, M.A.; Hassandokht, M.R.; Abdossi, V.; Seyed; Tabatabaei, A.; Larijani, K. Evaluation of Antioxidant Enzymes Activity in Turnip (Brassica rapa L.) under Salt Stress. Int. Res. J. Appl. Basic Sci. 2016, 10, 132–134. [Google Scholar]
  19. Jia, K.; Yan, C.; Yan, H.; Gao, J. Physiological Responses of Turnip (Brassica rapa L. Subsp. rapa) Seedlings to Salt Stress. HortScience 2020, 55, 1567–1574. [Google Scholar] [CrossRef]
  20. Noreen, Z.; Ashraf, M. Inter and Intra Specific Variation for Salt Tolerance in Turnip (Brassica rapa L.) and Radish (Raphanus sativus L.) at the Initial Growth Stages. Pak. J. Bot. 2008, 40, 229–236. [Google Scholar]
  21. Marker, A.F.H.; Jinks, S. Spectrophotometric Analysis of Chlorophyll a and Phaeopigments in Acetone, Ethanol and Methanol. Ergeb. Limnol. 1982, 16, 3–17. [Google Scholar]
  22. Zhang, Z.; Huang, R. Analysis of Malondialdehyde, Chlorophyll Proline, Soluble Sugar, and Glutathione Content in Arabidopsis Seedling. Bio-Protoc. 2013, 3, e817. [Google Scholar] [CrossRef]
  23. Abdel-Aty, A.M.; Salama, W.H.; Fahmy, A.S.; Mohamed, S.A. Impact of Germination on Antioxidant Capacity of Garden Cress: New Calculation for Determination of Total Antioxidant Activity. Sci. Hortic. 2019, 246, 155–160. [Google Scholar] [CrossRef]
  24. Jambunathan, N. Determination and Detection of Reactive Oxygen Species (ROS), Lipid Peroxidation, and Electrolyte Leakage in Plants. In Plant Stress Tolerance: Methods and Protocols; Sunkar, R., Ed.; Humana Press: Totowa, NJ, USA, 2010; pp. 291–297. ISBN 978-1-60761-702-0. [Google Scholar]
  25. Ebell, L.F. Variation in Total Soluble Sugars of Conifer Tissues with Method of Analysis. Phytochemistry 1969, 8, 227–233. [Google Scholar] [CrossRef]
  26. Knowles, V.; Plaxton, W. Protein Extraction, Acid Phosphatase Activity Assays, and Determination of Soluble Protein Concentration. Bio-Protocol 2013, 3, e889. [Google Scholar] [CrossRef]
  27. Chen, T.; Zhang, B. Measurements of Proline and Malondialdehyde Content and Antioxidant Enzyme Activities in Leaves of Drought Stressed Cotton. Bio-Protocol 2016, 6, e1913. [Google Scholar] [CrossRef]
  28. Lin, K.; Zhang, N.; Severing, E.I.; Nijveen, H.; Cheng, F.; Visser, R.G.; Wang, X.; de Ridder, D.; Bonnema, G. Beyond Genomic Variation—Comparison and Functional Annotation of Three Brassica rapa genomes: A Turnip, a Rapid Cycling and a Chinese Cabbage. BMC Genom. 2014, 15, 250. [Google Scholar] [CrossRef]
  29. Nguyen, T.H.; Goossens, A.; Lacchini, E. Jasmonate: A Hormone of Primary Importance for Plant Metabolism. Curr. Opin. Plant Biol. 2022, 67, 102197. [Google Scholar] [CrossRef]
  30. Tavallali, V.; Karimi, S. Methyl Jasmonate Enhances Salt Tolerance of Almond Rootstocks by Regulating Endogenous Phytohormones, Antioxidant Activity and Gas-Exchange. J. Plant Physiol. 2019, 234–235, 98–105. [Google Scholar] [CrossRef] [PubMed]
  31. Chen, Y.; Wang, Y.; Huang, J.; Zheng, C.; Cai, C.; Wang, Q.; Wu, C.-A. Salt and Methyl Jasmonate Aggravate Growth Inhibition and Senescence in Arabidopsis Seedlings via the JA Signaling Pathway. Plant Sci. 2017, 261, 1–9. [Google Scholar] [CrossRef] [PubMed]
  32. Wang, C.; Zhang, J.; Li, J.; Xie, J.; Chai, Q. Exogenous Methyl Jasmonate Regulates Endogenous Hormone Synthesis of Soilless Cultivated Chinese Chive to Promote Growth Physiology and Photosynthesis. Sci. Hortic. 2024, 327, 112861. [Google Scholar] [CrossRef]
  33. Qiu, Z.; Guo, J.; Zhu, A.; Zhang, L.; Zhang, M. Exogenous Jasmonic Acid Can Enhance Tolerance of Wheat Seedlings to Salt Stress. Ecotoxicol. Environ. Saf. 2014, 104, 202–208. [Google Scholar] [CrossRef] [PubMed]
  34. Azooz, M.M.; Metwally, A.; Abou-Elhamd, M.F. Jasmonate-Induced Tolerance of Hassawi Okra Seedlings to Salinity in Brackish Water. Acta Physiol. Plant. 2015, 37, 77. [Google Scholar] [CrossRef]
  35. Jithesh, M.N.; Prashanth, S.R.; Sivaprakash, K.R.; Parida, A.K. Antioxidative Response Mechanisms in Halophytes: Their Role in Stress Defence. J. Genet. 2006, 85, 237–254. [Google Scholar] [CrossRef] [PubMed]
  36. Yuan, F.; Liang, X.; Li, Y.; Yin, S.; Wang, B. Methyl Jasmonate Improves Tolerance to High Salt Stress in the Recretohalophyte Limonium Bicolor. Funct. Plant Biol. 2018, 46, 82–92. [Google Scholar] [CrossRef]
  37. Alonso, S.; Gautam, K.; Iglesias-Moya, J.; Martínez, C.; Jamilena, M. Crosstalk between Ethylene, Jasmonate and ABA in Response to Salt Stress during Germination and Early Plant Growth in Cucurbita Pepo. Int. J. Mol. Sci. 2024, 25, 8728. [Google Scholar] [CrossRef]
  38. Ahmadi, F.I.; Karimi, K.; Struik, P.C. Effect of Exogenous Application of Methyl Jasmonate on Physiological and Biochemical Characteristics of Brassica napus L. Cv. Talaye under Salinity Stress. South Afr. J. Bot. 2018, 115, 5–11. [Google Scholar] [CrossRef]
  39. Yoon, J.Y.; Hamayun, M.; Lee, S.-K.; Lee, I.-J. Methyl Jasmonate Alleviated Salinity Stress in Soybean. J. Crop Sci. Biotechnol. 2009, 12, 63–68. [Google Scholar] [CrossRef]
  40. Sadeghipour, O. Amelioration of Salinity Tolerance in Cowpea Plants by Seed Treatment with Methyl Jasmonate. Legume Res. 2017, 40, 1100–1106. [Google Scholar] [CrossRef]
  41. Shu, J.; Ma, X.; Ma, H.; Huang, Q.; Zhang, Y.; Guan, M.; Guan, C. Transcriptomic, Proteomic, Metabolomic, and Functional Genomic Approaches of Brassica Napus L. during Salt Stress. PLoS ONE 2022, 17, e0262587. [Google Scholar] [CrossRef]
  42. Xu, H.; Wang, C.; Shao, G.; Wu, S.; Liu, P.; Cao, P.; Jiang, P.; Wang, S.; Zhu, H.; Lin, X.; et al. The Reference Genome and Full-Length Transcriptome of Pakchoi Provide Insights into Cuticle Formation and Heat Adaption. Hortic. Res. 2022, 9, uhac123. [Google Scholar] [CrossRef]
  43. Singh, K.P.; Kumari, P.; Yadava, D.K. Development of De-Novo Transcriptome Assembly and SSRs in Allohexaploid Brassica with Functional Annotations and Identification of Heat-Shock Proteins for Thermotolerance. Front. Genet. 2022, 13, 958217. [Google Scholar] [CrossRef] [PubMed]
  44. Privitera, G.F.; Treccarichi, S.; Nicotra, R.; Branca, F.; Pulvirenti, A.; Lo Piero, A.R.; Sicilia, A. Comparative Transcriptome Analysis of B. oleracea L. Var. Italica and B. macrocarpa Guss. Genotypes under Drought Stress: De Novo vs. Reference Genome Assembly. Plant Stress 2024, 14, 100657. [Google Scholar] [CrossRef]
  45. Jang, G.; Chang, S.H.; Um, T.Y.; Lee, S.; Kim, J.-K.; Choi, Y.D. Antagonistic Interaction between Jasmonic Acid and Cytokinin in Xylem Development. Sci. Rep. 2017, 7, 10212. [Google Scholar] [CrossRef]
  46. Gao, Z.; Gao, S.; Li, P.; Zhang, Y.; Ma, B.; Wang, Y. Exogenous Methyl Jasmonate Promotes Salt Stress-Induced Growth Inhibition and Prioritizes Defense Response of Nitraria Tangutorum Bobr. Physiol. Plant. 2021, 172, 162–175. [Google Scholar] [CrossRef]
  47. Sheteiwy, M.S.; Shao, H.; Qi, W.; Daly, P.; Sharma, A.; Shaghaleh, H.; Hamoud, Y.A.; El-Esawi, M.A.; Pan, R.; Wan, Q.; et al. Seed Priming and Foliar Application with Jasmonic Acid Enhance Salinity Stress Tolerance of Soybean (Glycine max L.) Seedlings. J. Sci. Food Agric. 2021, 101, 2027–2041. [Google Scholar] [CrossRef] [PubMed]
Figure 1. Changes in growth morphology of turnip seedlings. (A) Growth morphology of turnip seedlings. (B) Leaf morphology. CK, control; T1, 100 μmol/L MeJA; T2, 100 mmol/L NaCl; T3, 100 mmol/L NaCl + 100 μmol/L MeJA.
Figure 1. Changes in growth morphology of turnip seedlings. (A) Growth morphology of turnip seedlings. (B) Leaf morphology. CK, control; T1, 100 μmol/L MeJA; T2, 100 mmol/L NaCl; T3, 100 mmol/L NaCl + 100 μmol/L MeJA.
Horticulturae 11 00197 g001
Figure 2. Changes in content of chlorophyll and its precursor in leaves. (A) Mg-protoporphyrin IX content. (B) Protoporphyrin IX content. (C) Protochlorophyllide content. (D) Chlorophyll a content. (E) Chlorophyll b content. (F) Total chlorophyll content. Means ± SEs, n = 3; different lowercase letters indicate significant differences (p < 0.05) between treatments after performing Duncan’s multiple range test. CK, control; T1, 100 μmol/L MeJA; T2, 100 mmol/L NaCl; T3, 100 mmol/L NaCl + 100 μmol/L MeJA.
Figure 2. Changes in content of chlorophyll and its precursor in leaves. (A) Mg-protoporphyrin IX content. (B) Protoporphyrin IX content. (C) Protochlorophyllide content. (D) Chlorophyll a content. (E) Chlorophyll b content. (F) Total chlorophyll content. Means ± SEs, n = 3; different lowercase letters indicate significant differences (p < 0.05) between treatments after performing Duncan’s multiple range test. CK, control; T1, 100 μmol/L MeJA; T2, 100 mmol/L NaCl; T3, 100 mmol/L NaCl + 100 μmol/L MeJA.
Horticulturae 11 00197 g002
Figure 3. Changes in MDA Content and ROS in leaves. (A) MDA content. (B) H2O2 content. (C) O2·− content. Means ± SEs, n = 3; different lowercase letters indicate significant differences (p < 0.05) between treatments after performing Duncan’s multiple range test. CK, control; T1, 100 μmol/L MeJA; T2, 100 mmol/L NaCl; T3, 100 mmol/L NaCl + 100 μmol/L MeJA.
Figure 3. Changes in MDA Content and ROS in leaves. (A) MDA content. (B) H2O2 content. (C) O2·− content. Means ± SEs, n = 3; different lowercase letters indicate significant differences (p < 0.05) between treatments after performing Duncan’s multiple range test. CK, control; T1, 100 μmol/L MeJA; T2, 100 mmol/L NaCl; T3, 100 mmol/L NaCl + 100 μmol/L MeJA.
Horticulturae 11 00197 g003
Figure 4. Changes in antioxidant enzyme activities in leaves of turnip seedlings. (A) SOD activity. (B) POD activity. (C) CAT activity. (D) APX activity. Means ± SEs, n = 3; different lowercase letters indicate significant differences (p < 0.05) between treatments after performing Duncan’s multiple range test. CK, control; T1, 100 μmol/L MeJA; T2, 100 mmol/L NaCl; T3, 100 mmol/L NaCl + 100 μmol/L MeJA.
Figure 4. Changes in antioxidant enzyme activities in leaves of turnip seedlings. (A) SOD activity. (B) POD activity. (C) CAT activity. (D) APX activity. Means ± SEs, n = 3; different lowercase letters indicate significant differences (p < 0.05) between treatments after performing Duncan’s multiple range test. CK, control; T1, 100 μmol/L MeJA; T2, 100 mmol/L NaCl; T3, 100 mmol/L NaCl + 100 μmol/L MeJA.
Horticulturae 11 00197 g004
Figure 5. Changes in osmotic adjustment substances. (A) Soluble sugar content. (B) Soluble protein content. (C) Proline content. Means ± SEs, n = 3; different lowercase letters indicate significant differences (p < 0.05) between treatments after performing Duncan’s multiple range test. CK, control; T1, 100 μmol/L MeJA; T2, 100 mmol/L NaCl; T3, 100 mmol/L NaCl + 100 μmol/L MeJA.
Figure 5. Changes in osmotic adjustment substances. (A) Soluble sugar content. (B) Soluble protein content. (C) Proline content. Means ± SEs, n = 3; different lowercase letters indicate significant differences (p < 0.05) between treatments after performing Duncan’s multiple range test. CK, control; T1, 100 μmol/L MeJA; T2, 100 mmol/L NaCl; T3, 100 mmol/L NaCl + 100 μmol/L MeJA.
Horticulturae 11 00197 g005
Figure 6. Summary of RNA-Seq datasets under all treatments. (A) Gene expression heat map. (B) Venn diagram of differential gene expression. (C) Quantitative histogram of differential gene expression. (D) Correlation analysis between transcriptome results and RT-qPCR results.
Figure 6. Summary of RNA-Seq datasets under all treatments. (A) Gene expression heat map. (B) Venn diagram of differential gene expression. (C) Quantitative histogram of differential gene expression. (D) Correlation analysis between transcriptome results and RT-qPCR results.
Horticulturae 11 00197 g006
Figure 7. Analysis of differentially expressed genes in leaves of turnip seedlings. (A) Volcano plot of differentially expressed genes. (B) KEGG pathway of differentially expressed genes. (C) GO classification of differentially expressed genes.
Figure 7. Analysis of differentially expressed genes in leaves of turnip seedlings. (A) Volcano plot of differentially expressed genes. (B) KEGG pathway of differentially expressed genes. (C) GO classification of differentially expressed genes.
Horticulturae 11 00197 g007
Figure 8. Effects of exogenous MeJA on differentially expressed genes in leaves of turnip seedlings under NaCl stress. (A) Volcano plot of differentially expressed genes. (B) KEGG pathway of differentially expressed genes. (C) GO classification of differentially expressed genes.
Figure 8. Effects of exogenous MeJA on differentially expressed genes in leaves of turnip seedlings under NaCl stress. (A) Volcano plot of differentially expressed genes. (B) KEGG pathway of differentially expressed genes. (C) GO classification of differentially expressed genes.
Horticulturae 11 00197 g008
Figure 9. Changes in endogenous hormone contents in leaves of turnip seedlings. CK, control; T1, 100 μmol/L MeJA; T2, 100 mmol/L NaCl; T3, 100 mmol/L NaCl + 100 μmol/L MeJA.
Figure 9. Changes in endogenous hormone contents in leaves of turnip seedlings. CK, control; T1, 100 μmol/L MeJA; T2, 100 mmol/L NaCl; T3, 100 mmol/L NaCl + 100 μmol/L MeJA.
Horticulturae 11 00197 g009
Figure 10. Weighted gene co-expression network analysis (WGCNA) of different treatments. (A) correlation heat map between modules. (B) Correlation between modules and physiological traits.
Figure 10. Weighted gene co-expression network analysis (WGCNA) of different treatments. (A) correlation heat map between modules. (B) Correlation between modules and physiological traits.
Horticulturae 11 00197 g010
Figure 11. Effects of exogenous MeJA on gene expression in endogenous hormone synthesis pathway in leaves of turnip seedlings under NaCl stress.
Figure 11. Effects of exogenous MeJA on gene expression in endogenous hormone synthesis pathway in leaves of turnip seedlings under NaCl stress.
Horticulturae 11 00197 g011
Figure 12. Correlation analysis of 25 tested traits of turnip seedlings, including superoxide dismutase (SOD), peroxidase (POD), catalase (CAT), ascorbate peroxidase (APX), H2O2 content (H2O2), superoxide anion (O2·−), malondialdehyde (MDA), soluble sugar (SS), soluble protein (SP), proline content (Pro), chlorophyll a content (Chl a), chlorophyll b content (Chl b), total chlorophyll content (Chl a/b), Mg-protoporphyrin IX (Mg-Proto IX), protoporphyrinogen IX (Proto IX), protochlorophyllide (Pchlide), N-[(-)-Jasmonoyl]-(l)-phenalanine (JA-Phe), N-[(-)-Jasmonoyl]-(L)-valine (JA-Val), 3-oxo-2-(2-(Z)-Pentenyl) cyclopentane-1-butyric acid (OPC-4), 3-oxo-2-(2-(Z)-Pentenyl)cyclopentane-1-hexanoic acid (OPC-6), dihydrojasmonic acid (H2JA), jasmonic acid (JA), jasmonoyl-L-isoleucine (JA-Ile), methyl jasmonate (MeJA), and cis(+)-12-Oxophytodienoic acid (OPDA). ** indicates significant correlation at p < 0.01 level, and * indicates significant association at p < 0.05 level. Red squares represent positive correlation between two metrics, and blue squares represent negative correlation. Strength of correlation is indicated by color of blocks.
Figure 12. Correlation analysis of 25 tested traits of turnip seedlings, including superoxide dismutase (SOD), peroxidase (POD), catalase (CAT), ascorbate peroxidase (APX), H2O2 content (H2O2), superoxide anion (O2·−), malondialdehyde (MDA), soluble sugar (SS), soluble protein (SP), proline content (Pro), chlorophyll a content (Chl a), chlorophyll b content (Chl b), total chlorophyll content (Chl a/b), Mg-protoporphyrin IX (Mg-Proto IX), protoporphyrinogen IX (Proto IX), protochlorophyllide (Pchlide), N-[(-)-Jasmonoyl]-(l)-phenalanine (JA-Phe), N-[(-)-Jasmonoyl]-(L)-valine (JA-Val), 3-oxo-2-(2-(Z)-Pentenyl) cyclopentane-1-butyric acid (OPC-4), 3-oxo-2-(2-(Z)-Pentenyl)cyclopentane-1-hexanoic acid (OPC-6), dihydrojasmonic acid (H2JA), jasmonic acid (JA), jasmonoyl-L-isoleucine (JA-Ile), methyl jasmonate (MeJA), and cis(+)-12-Oxophytodienoic acid (OPDA). ** indicates significant correlation at p < 0.01 level, and * indicates significant association at p < 0.05 level. Red squares represent positive correlation between two metrics, and blue squares represent negative correlation. Strength of correlation is indicated by color of blocks.
Horticulturae 11 00197 g012
Table 1. Growth parameters and leaf morphology, depending on treatments.
Table 1. Growth parameters and leaf morphology, depending on treatments.
TreatmentShoot Fresh Weight (g)Root Fresh Weight (g)Shoot Dry Weight (g)Root Dry Weight (g)Leaf Width (cm)Leaf Length (cm)Petiole Dimensions (cm)Leaf Area (cm2)
CK7.52 ± 1.046 a1.467 ± 0.166 a0.267 ± 0.05 a0.214 ± 0.028 a3.60 ± 0.23 a5.42 ± 0.09 a6.16 ± 0.20 a14.59 ± 0.83 a
T16.768 ± 0.366 b1.264 ± 0.086 b0.159 ± 0.014 b0.182 ± 0.021 b3.15 ± 0.14 b4.30 ± 0.70 c5.01 ± 0.10 c11.57 ± 1.20 bc
T24.511 ± 0.653 c0.848 ± 0.102 c0.133 ± 0.013 c0.127 ± 0.02 c3.16 ± 0.11 b5.03 ± 0.60 ab4.47 ± 0.21 d11.91 ± 1.21 b
T31.962 ± 0.497 d0.619 ± 0.06 d0.076 ± 0.007 d0.063 ± 0.016 d3.30 ± 0.28 b4.68 ± 0.16 bc5.21 ± 0.12 b10.17 ± 1.78 c
Note: means ± SEs, n = 10; different letters in each parameter indicate significant statistical differences (p < 0.05). CK, control; T1, 100 μmol/L MeJA; T2, 100 mmol/L NaCl treatment; T3, 100 mmol/L NaCl + 100 μmol/L MeJA.
Disclaimer/Publisher’s Note: The statements, opinions and data contained in all publications are solely those of the individual author(s) and contributor(s) and not of MDPI and/or the editor(s). MDPI and/or the editor(s) disclaim responsibility for any injury to people or property resulting from any ideas, methods, instructions or products referred to in the content.

Share and Cite

MDPI and ACS Style

Ma, C.; Tao, Z.; Yang, X.; Xiao, R.; Jia, K. Transcriptome and Physiological Characterization Reveal the Effects of Exogenous MeJA on Turnips Under Salt Stress. Horticulturae 2025, 11, 197. https://doi.org/10.3390/horticulturae11020197

AMA Style

Ma C, Tao Z, Yang X, Xiao R, Jia K. Transcriptome and Physiological Characterization Reveal the Effects of Exogenous MeJA on Turnips Under Salt Stress. Horticulturae. 2025; 11(2):197. https://doi.org/10.3390/horticulturae11020197

Chicago/Turabian Style

Ma, Chenyang, Zhe Tao, Xingling Yang, Ruiqing Xiao, and Kai Jia. 2025. "Transcriptome and Physiological Characterization Reveal the Effects of Exogenous MeJA on Turnips Under Salt Stress" Horticulturae 11, no. 2: 197. https://doi.org/10.3390/horticulturae11020197

APA Style

Ma, C., Tao, Z., Yang, X., Xiao, R., & Jia, K. (2025). Transcriptome and Physiological Characterization Reveal the Effects of Exogenous MeJA on Turnips Under Salt Stress. Horticulturae, 11(2), 197. https://doi.org/10.3390/horticulturae11020197

Note that from the first issue of 2016, this journal uses article numbers instead of page numbers. See further details here.

Article Metrics

Back to TopTop